Revisão de Literatura
VideoHead Impulse Test e doenças do sistema nervoso central: uma revisão integrativa
Video Head Impulse Test and central nervous system diseases: a integrative review
VideoHead Impulse Test e doenças do sistema nervoso central: uma revisão integrativa
Audiology - Communication Research, vol. 27, e2559, 2022
Academia Brasileira de Audiologia
Recepção: 18 Agosto 2021
Aprovação: 22 Abril 2022
Financiamento
Fonte: CAPES
Número do contrato: 001
Descrição completa: O presente trabalho foi realizado com apoio da Coordenação de Aperfeiçoamento de Pessoal de Nível Superior - Brasil (CAPES) - Código de Financiamento 001.
RESUMO
Objetivos: verificar a aplicabilidade do Video Head Impulse Test (vHIT) em doenças do sistema nervoso central (SNC), bem como os resultados encontrados e as doenças descritas.
Estratégia de pesquisa: revisão integrativa da literatura, em que foi realizada a busca em nove bases eletrônicas de dados, a partir da palavra-chave “video head impulse test”.
Critérios de seleção: foram incluídos estudos que utilizaram o vHIT no diagnóstico de doenças do SNC e excluídos os estudos publicados antes de 2009 e estudos que realizaram outros procedimentos de investigação clínica, ou que aplicaram o teste no diagnóstico de doenças vestibulares periféricas.
Resultados: a amostra final foi composta por 18 estudos. Os resultados verificados mostraram que o reflexo vestíbulo-ocular (RVO) tem apresentado alterações na população investigada. Foram observados achados sugestivos de acometimento central, tais como ganho ou média de ganho do RVO nos canais semicirculares verticais, inferior aos laterais, ganho aumentado, correlação negativa do ganho com a gravidade da doença na ataxia espinocerebelar tipo 3, ponto de corte de 0,70 e assimetria de ganho menor de 20% para diferenciar neurite vestibular de derrame no ramo medial da artéria cerebelar posteroinferior, ganho normal com provas oculomotoras alteradas, presença de nistagmo espontâneo vertical, além de alterações no RVO com e sem otimização visual, na perseguição sacádica e no teste de desvio de inclinação.
Conclusão: verificou-se que o vHIT é aplicável quanto a avaliação do RVO de alta frequência em indivíduos com doenças do SNC, uma vez que trouxe evidências clínicas sobre alterações da função vestibular periférica e central nos diferentes quadros neurológicos.
Palavras-chave: Tontura+ Vertigem+ Reflexo vestíbulo-ocular+ Doenças do sistema nervoso central+ Testes de função vestibular.
ABSTRACT
Purpose: To verify the applicability of the Video Head Impulse Test (vHIT) in central nervous system (CNS) diseases, as well as the results found and the diseases described.
Research strategy: Integrative literature review, in which nine electronic databases were searched using the keyword “video head impulse test”.
Selection criteria: Studies that used the vHIT in the diagnosis of CNS diseases were included, and studies published before 2009, studies that performed other clinical investigation procedures or that concerned the diagnosis of peripheral vestibular diseases were excluded.
Results: The final sample consisted of 18 studies. The verified results show that the vestibulo-ocular reflex (VOR) has shown alteration in this population. Suggestive findings of central involvement were observed, such as lower gain or average VOR in the vertical semicircular canals than in the lateral ones, increased gain, the negative correlation of gain with disease severity in Spinocerebellar Ataxia Type 3, cutoff point of 0.70, and gain asymmetry of less than 20% to differentiate vestibular neuritis from a stroke in the medial branch of the posteroinferior cerebellar artery, normal gain with altered oculomotor tests, presence of spontaneous vertical nystagmus, as well as alterations in the VOR with and without visual enhancement, in saccadic pursuit, and the tilt deviation test.
Conclusion: We found that the vHIT applies to the assessment of high-frequency VOR in individuals with CNS diseases since it provided clinical evidence of changes in peripheral and central vestibular function in different neurological conditions
Keywords: Dizziness, Vertigo, Vestibulo-ocular reflex, Central nervous system diseases, Vestibular function tests.
INTRODUÇÃO
O Video Head Impulse Test (vHIT) é um exame que avalia o reflexo vestíbulo-ocular (RVO) por meio da análise do funcionamento dinâmico dos seis canais semicirculares (CSCs), individualmente. A sua principal aplicação é no diagnóstico diferencial entre as disfunções vestibulares periféricas agudas, como a neurite vestibular, e as doenças que afetam o sistema nervoso central (SNC)(1).
Quando os olhos, mantidos fixos em um alvo durante o movimento, apresentam a mesma velocidade da cabeça na direção oposta, o RVO é considerado normal. Quando este ganho se encontra reduzido, é indicativo de hipofunção vestibular, que gera a queixa de visão borrada (oscilopsia), devido à dificuldade em manter o olhar no alvo(1,2). A análise do ganho não é o único parâmetro capaz de revelar alterações nesse reflexo; as sacadas compensatórias são outro sinal verificado quando o RVO está deficiente e podem ser encobertas, quando ocorrem durante a rotação da cabeça, e evidentes, após a rotação(1).
Além desses parâmetros, o módulo de avaliação oculomotora também pode estar presente e permite gravar a pesquisa do nistagmo espontâneo e semiespontâneo, realizar o teste do RVO horizontal com (VVOR) e sem (VORS) otimização visual, o teste do desvio de inclinação e a pesquisa dos movimentos sacádicos(3). Essas provas trazem informações sobre as conexões oculomotoras com as vias vestibulares periféricas e centrais, que contribuem para o diagnóstico mais preciso, principalmente em quadros neurológicos, quando analisadas em conjunto com as demais avaliações clínicas e instrumentais(4).
Há relatos de sintomas vestibulares em pacientes com doenças do sistema nervoso central na literatura científica, porém, o vHIT ainda não é indicado, rotineiramente, na avaliação dessa população. Como o funcionamento do RVO está relacionado tanto à neurofisiologia dos CSCs, como à do SNC, a análise desse reflexo destaca-se como importante por trazer informações relevantes sobre o sistema vestibular central(5).
OBJETIVO
Verificar a literatura científica quanto à aplicabilidade do vHIT em doenças do SNC, bem como os resultados encontrados e as doenças relatadas.
ESTRATÉGIA DE PESQUISA
A revisão de literatura envolveu as seguintes fases: elaboração da questão norteadora, busca na literatura científica, extração e análise dos dados, apresentação e discussão dos resultados(6).
As perguntas norteadoras definidas foram: “Qual a aplicabilidade do vHIT em indivíduos com doenças do SNC? Quais resultados do vHIT foram encontrados? Quais doenças foram descritas?”.
A estratégia de busca foi aplicada no dia 1º de outubro de 2019, em nove bases de dados eletrônicas, a saber: Google Acadêmico, LILACS (Literatura Latino-Americana em Ciências de Saúde), Livivo, OpenGrey, ProQuest Dissertation and Theses Global, PubMed/MEDLINE, SciELO (Scientific Electronic Library Online), Scopus e Web of Science. A busca foi realizada utilizando-se a palavra-chave video head impulse test para não excluir nenhuma pesquisa pertinente à revisão, uma vez que há uma variedade de doenças que afetam o SNC e não existe um termo em comum que inclua todas.
CRITÉRIOS DE SELEÇÃO
Os critérios de inclusão foram estudos que utilizassem o exame vHIT na avaliação de indivíduos com doenças do SNC.
Os critérios de exclusão foram: estudos que incluíram indivíduos com doenças do sistema nervoso periférico; estudos que realizaram apenas outros tipos de exames vestibulares; estudos publicados antes de 2009 (ano da comercialização do vHIT); revisões da literatura, cartas ao editor e resumos em anais de congressos científicos.
O processo de seleção das publicações foi feito por dois revisores independentes e dividido em duas etapas. Na primeira, foi realizada a leitura dos títulos e resumos de todas as referências levantadas. Os trabalhos que não contemplaram o tema do presente estudo foram excluídos.
Posteriormente, na segunda etapa, foi efetuada a leitura dos textos completos das publicações selecionadas e aplicados os critérios de exclusão.
ANÁLISE DOS DADOS
Com o objetivo de sistematizar os dados pertinentes aos desfechos sob investigação, foram extraídas as seguintes informações dos estudos: autores, ano de publicação, número de sujeitos, idade ou média de idade, tipo de estudo, nível de evidência, doença central descrita, sintomas vestibulares, resultados do vHIT e de provas oculomotoras.
A certeza da evidência foi avaliada por meio da classificação proposta por Cox(7), que leva em consideração os tipos de estudos, sendo o nível 1 considerado o mais alto e o 6, o mais baixo. A evidência com alto grau de recomendação (nível 1) resulta de uma compilação metódica (revisão sistemática ou metanálise) de vários ensaios clínicos randomizados. A evidência com menor grau (nível 6) é derivada da opinião de especialistas.
Após análise e síntese dos dados coletados, os resultados foram apresentados na forma descritiva.
RESULTADOS
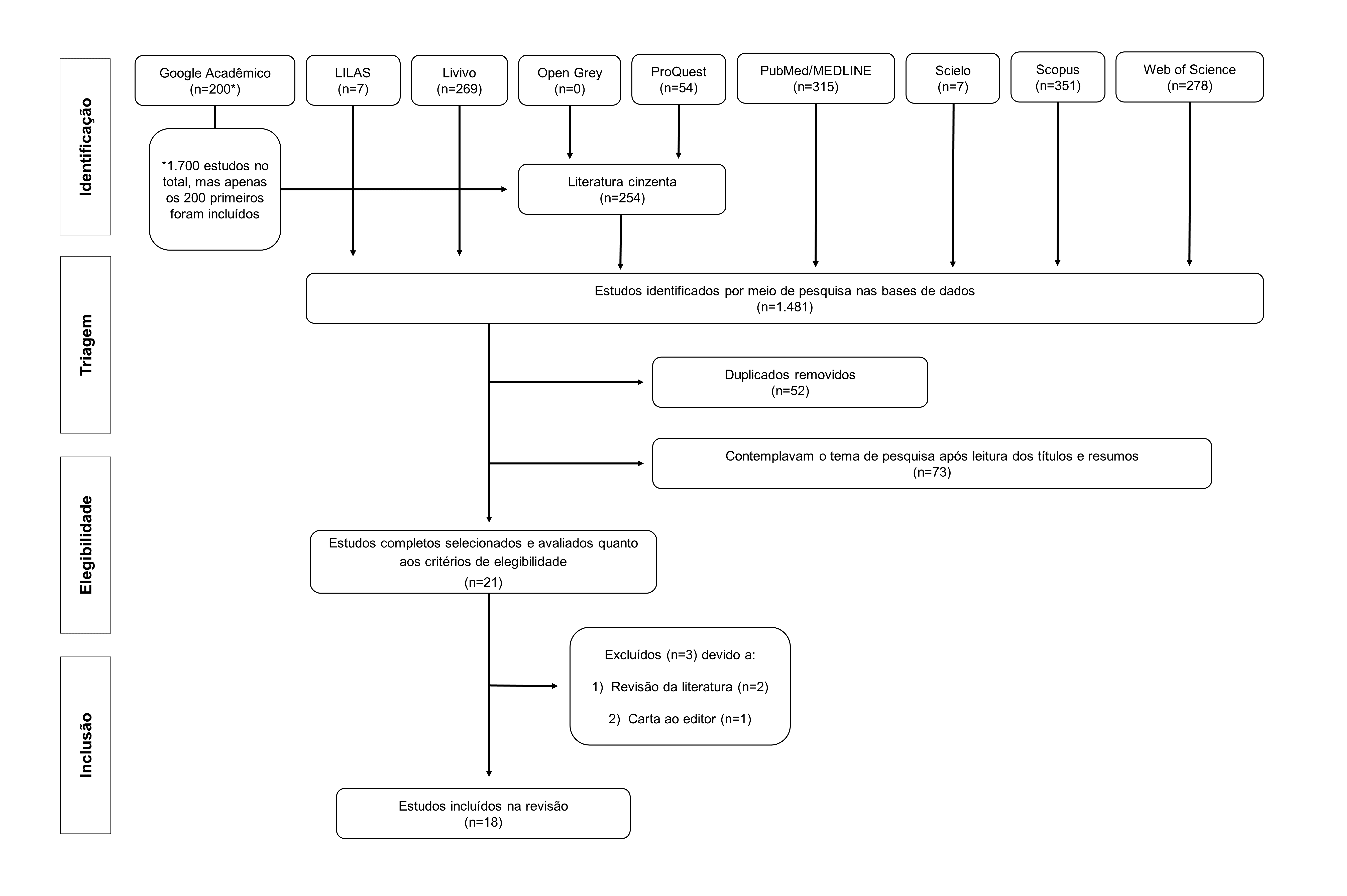
De um total de 1.481 referências identificadas nas pesquisas eletrônicas em bancos de dados, 454 permaneceram após a remoção das duplicatas. Na primeira fase, o título e o resumo dos estudos identificados foram avaliados e apenas 21 contemplaram o tema do estudo. Estes foram lidos na íntegra e avaliados quanto aos critérios de elegibilidade, restando 18(8-25), os quais compreenderam a amostra final desta revisão. A seleção detalhada dos estudos pode ser observada na Figura 1.

A partir das informações extraídas dos 18 artigos(8-25) selecionados, foi criado um quadro com dados sobre a doença, sintomas vestibulares, resultados do vHIT quanto ao teste do impulso cefálico por vídeo e às provas oculomotoras (Quadro 1).

Todos os estudos foram publicados entre os anos de 2014 e 2019. Quanto ao tipo de delineamento, 7 eram relato de caso(8,9,14,18,22,23,25); 4, série de casos(13,19,21,24); 6, caso controle(10,11,12,15,16,20) e 1, transversal(17).
O número de sujeitos variou de 1 a 63, com idade ou média de idade entre 25 e 77 anos. A certeza da evidência científica verificada foi a classificação 5 para 11 artigos(8,9,13,14,18,19,21-25) e 4 para 7(10-12,15-17,20). Isso se deu pelo fato de que o delineamento de estudo mais frequente foi relato de caso, seguido por caso controle os quais constituem delineamentos com baixo grau de recomendação por estarem mais suscetíveis a vieses.
Referente ao Quadro 1, as doenças do sistema nervoso central estudadas foram: derrame cerebelar(8,12,17,23), esclerose múltipla (EM)(9,10,20), ataxia cerebelar com neuropatia e síndrome da arreflexia vestibular bilateral (CANVAS)(19,22,24), siderose superficial do SNC(14,21), encefalopatia de Wernicke(18), glioma no pedúnculo cerebelar inferior esquerdo(25), paralisia supranuclear progressiva (PSP)(11), miopatia mitocondrial, encefalopatia, acidose láctica e acidente vascular cerebral (Síndrome MELAS)(13), doença de Parkinson (DP)(16), ataxias espinocerebelares tipo 1(AE1), 2 (AE2) e 3 (AE3) e ataxia de Friedreich (AF)(15).
Dentre os 18 estudos, em 11(8,9,12-14,17,18,21-24) observou-se a presença de sintomas vestibulares nos pacientes, sendo desequilíbrio corporal e tontura os mais relatados. Em 5(10,15,19,20,25), não foram encontradas as informações e, em 2(11,16), foi mencionada a ausência desses sintomas.
Quanto aos resultados encontrados no vHIT, foi verificado ganho reduzido do RVO em 14 estudos(9,10,12-15,18-25). Os valores adotados como parâmetro de normalidade foram semelhantes, considerado alterado o ganho quando menor que 0,8 para os CSCs laterais e menor que 0,7 para os CSCs posteriores e anteriores. Entretanto, em alguns desses estudos(10,12,14,15,18,20,22,23,25) foi observada ausência de informações complementares, como os resultados do RVO por CSC e orelha afetada, e também sobre o valor de assimetria por pares sinérgicos dos canais.
A presença de sacadas compensatórias encobertas e evidentes foi considerada como um sinal de anormalidade(9,10,13-16,18-25). No entanto, os parâmetros referentes às sacadas, como percentual de ocorrência, latência e amplitude não foram referidos em nenhum estudo.
A maior parte dos estudos descreveu os resultados de alguma prova oculomotora realizada(8-22,24,25). Com relação à pesquisa do nistagmo espontâneo e semiespontâneo, 9(8,9,12,17,18,19,22,23,24,), dos 13 que realizaram(8-12,14,17-19,22-25), obtiveram presença, apesar da reduzida caracterização do tipo e direção do nistagmo verificada em alguns estudos. Três(19,22,24) relataram a pesquisa do RVO com otimização visual, os quais demonstraram alteração, e 2(21,24) descreveram o teste do RVO sem otimização visual, 1(24) com respostas dentro dos padrões de normalidade e outro(21), alterado. Dois realizaram o teste de desvio de inclinação, 1(23) com achados dentro dos padrões de normalidade e outro(17), positivo. Cinco(8,11,14,21,25) estudos realizaram perseguição sacádica, dos quais 3(8,11,21) apresentaram resultados alterados.
DISCUSSÃO
Considerando que cada doença tem suas particularidades clínicas, a discussão deste estudo foi estruturada em sessões baseadas nas doenças elencadas pelos estudos que compuseram a amostra desta revisão, com base no Quadro 1.
Derrame cerebelar
Os derrames cerebelares, que são um tipo de acidente vascular encefálico (AVE), geralmente causam ataxia grave, dores de cabeça e tontura. Entretanto, casos têm ocorrido, principalmente em serviços de emergência, em que apenas a tontura é relatada por pacientes(17), o que tem dificultado o diagnóstico, visto que o foco é dado para causas de origem periférica.
Os quatro(8,12,17,23) estudos que descreveram sobre o derrame cerebelar utilizaram o vHIT com uma ferramenta auxiliar na diferenciação da tontura de causa central, ocasionada por acidentes vasculares, da tontura de origem periférica, devido alterações específicas dos CSCs. Não foram observados outros sinais que pudessem sugerir comprometimento neurológico.
Em todos os artigos supracitados, os pacientes apresentaram sintomas vestibulares, como tontura, desequilíbrio corporal e náusea, mas, em apenas dois(12,23), o vHIT apresentou ganho do RVO diminuído. Nestes últimos, foi verificado que as estruturas lesadas poderiam influenciar nas respostas alteradas, uma vez que os derrames aconteceram no ramo medial das artérias cerebelares posteroinferior e anteroinferior, vasos que irrigam estruturas do vestíbulo cerebelar, conectados com os núcleos vestibulares.
Entretanto, os outros dois(8,17) estudos que evidenciaram normalidade na avaliação do RVO sustentaram que esse resultado confirma o envolvimento central, enquanto que o teste alterado indicaria acometimento periférico, como em um caso de neurite vestibular. O resultado do teste do impulso cefálico dentro da normalidade auxiliaria a levantar suspeita clínica de lesão vascular central, bem como a necessidade de exames de imagem.
Estudo(12) com base nos resultados encontrados desenvolveu um ponto de corte quanto ao vHIT, para diferenciar a neurite vestibular do derrame cerebelar, uma vez que exames de imagem não podem ser realizados em unidades de emergência em todos os pacientes que apresentam tontura. Reconhecendo o risco de classificar incorretamente um AVE como uma neurite vestibular e vice-versa, o ponto de corte de ganho do RVO (p<0,001) para considerar sugestivo de derrame no ramo medial da artéria cerebelar posteroinferior foi maior de 0,70 e assimetria de ganho menor que 20% .
Esclerose Múltipla
A tontura e o desequilíbrio corporal podem ser os sintomas manifestos da EM em 4-20% dos pacientes e ocorrem no curso da doença em 50% deles(26). Devido a essa incidência de queixas otoneurológicas, considera-se fundamental a avaliação do sistema vestibular.
Foram encontrados três(9,10,20) estudos que investigaram o uso do vHIT nessa população, todos com objetivos distintos. Um(20) foi realizado para pesquisar o papel desse exame na detecção de lesões de tronco encefálico. Foi observado ganho diminuído nos CSCs laterais (p=0,009) e posteriores (anterior p=0,027 e posterior p=0,004) e que as lesões da doença que afetam áreas referentes ao sistema vestibular central poderiam causar prejuízos no RVO. O principal achado descrito foi um resultado alterado mais frequente em pacientes diagnosticados com EM, do que em indivíduos saudáveis. Verificou-se, ainda, na ressonância magnética, a partir da análise dos resultados, evidência de associação entre a presença de lesões e a hipofunção bilateral dos CSCs laterais e posteriores (p=0,046). O estudo sugeriu que os resultados encontrados podem ser decorrentes de lesões desmielinizantes na emergência da raiz do nervo vestibular, núcleo vestibular ou núcleos cerebelares profundos que modulam o RVO.
Outro artigo(10) comparou as medidas do RVO de pacientes com e sem EM. Os resultados demonstraram diferenças significativas (p<0,05), como ganho diminuído e presença de sacadas, sem especificação quanto aos CSCs, em relação ao grupo controle neurologicamente saudável. Foi destacada a grande variabilidade referente ao ganho desse reflexo no grupo com EM, que foi relacionada à quantidade e variações individuais na localização das lesões. Relatou, também, que um exame de imagem poderia fornecer informações sobre os substratos neurais dos déficits vestibulares observados, ou seja, observar o padrão das lesões e relacionar com os resultados encontrados.
O último(9) trata de um relato de caso, em que foram verificadas incongruências quanto aos sinais e sintomas clínicos observados e a avaliação médica realizada. A paciente apresentou um quadro de síndrome vestibular aguda, com tontura, náuseas e vômitos. Foi observada presença de nistagmo espontâneo com batimento para cima e ganho do RVO diminuído em todos os CSCs da orelha direita, com presença de sacadas compensatórias, o que sugeriu uma vestibulopatia periférica aguda à direita. Entretanto, ao verificar que a redução de ganho nos CSCs verticais era pior que a dos laterais, esse padrão característico foi considerado inadequado pelos autores, para um acometimento periférico, de acordo com pesquisas de Aw et al.(27), que levantaram a possibilidade de lesão nas vias vestibulares centrais. O estudo denotou que os sintomas apresentados pela paciente deviam-se a uma lesão nas proximidades do núcleo vestibular direito, o que justificou os resultados alterados quanto ao nistagmo com batimento para cima e ganho do RVO deficitário, principalmente nos canais verticais.
Ataxia cerebelar, neuropatia e síndrome de arreflexia vestibular
A ataxia cerebelar, neuropatia e síndrome de arreflexia vestibular, denominada CANVAS, é ocasionada por uma ganglionopatia focal da raiz dorsal, que atinge o gânglio de Scarpa (vestibular), porém, preserva o gânglio da Espiral (audição)(28). Dessa forma, a investigação otoneurológica compreende parte indispensável na definição desta condição.
Três(19,22,24) estudos abordaram o uso do vHIT nessa população. Foram descritos casos de indivíduos que manifestaram desequilíbrio corporal, além de outros sintomas, e foram submetidos a exames clínicos, que constataram diminuição de ganho do RVO e presença de sacadas encobertas e evidentes em todos os CSCs de ambas as orelhas. Esses achados foram justificados pela possível degeneração do cerebelo e gânglio vestibular, estruturas responsáveis pelo equilíbrio corporal(29). Em um estudo(24), três pacientes apresentaram média de ganho pior nos CSCs laterais e dois nos verticais. Em outro(19), tanto o ganho dos canais posteriores, como a média geral dos verticais foram piores que os laterais e, em outro estudo(22), essas informações não estavam presentes. Portanto, nessa afecção central, pôde-se constatar alguns casos(19,24) com média de ganho deficitário nos CSC verticais inferior aos laterais, achado considerado sugestivo de afecção central(27). Ainda, em dois dos estudos(19,24), foi observada presença de nistagmo espontâneo vertical para baixo, também compatível com envolvimento central.
Além disso, a sintomatologia dessa doença é acompanhada pelo chamado “sinal ocular da boneca”, ou seja, alteração do RVO com captação visual, que configura o comprometimento combinado dos três sistemas compensatórios dos movimentos oculares: o RVO, o rastreamento lento e o reflexo optocinético, achado que, de forma consolidada na literatura, é visto como um preditor da CANVAS(19,22,24).
Siderose Superficial do Sistema Nervoso Central
A siderose superficial do SNC manifesta ataxia cerebelar, sintomas de origem piramidal e de perda auditiva sensorioneural, sendo este último o mais comum. Esses sintomas são decorrentes da presença anormal de um composto de ferro (hemossiderina) na superfície neurológica, que leva o tecido nervoso à danos(14,21).
Dois(14,21) estudos utilizaram o vHIT na investigação da função vestibular dessa população. Um(14) descreveu o caso de um paciente com perda auditiva progressiva, instabilidade de marcha e oscilopsia. Foi observado ganho do RVO diminuído em todos os CSCs, sendo a média de ganho pior para os verticais, em relação aos laterais, sugestivo de alteração central(27) em ambas as orelhas, e presença de sacadas encobertas e evidentes.
O outro estudo(21) realizou vHIT em seis sujeitos com desequilíbrio corporal, mas apenas os canais laterais foram testados. Foi obtido ganho do RVO diminuído e sacadas compensatórias em todos os CSCs analisados bilateralmente, em dois indivíduos, e unilateralmente, em um indivíduo. Além disso, o VORS e a perseguição sacádica estavam alteradas. No exame de imagem, observaram-se alterações de tronco encefálico e cerebelo.
Dessa forma, essa condição pode ser uma causa de hipofunção vestibular bilateral resultante de causas centrais, em virtude de deposição da hemossiderina, e/ou periféricas estas, em razão de o nervo vestibulococlear ser estrutura vulnerável para essa doença(14,21).
Encefalopatia de Wernicke
A encefalopatia de Wernicke é um distúrbio neurológico agudo associado à deficiência de tiamina (vitamina B1). A presença de nistagmo e a disfunção vestibular são sinais comuns(18).
Um artigo(18) registrou o uso do vHIT em um indivíduo com síndrome vestibular aguda, além de outros procedimentos, como a avaliação clínica, que demonstraram envolvimento do cerebelo pela presença de ataxia e nistagmo espontâneo horizontal para a direita. O vHIT foi aplicado como ferramenta auxiliar no diagnóstico da EW. Os resultados obtidos, ganho do RVO reduzido apenas nos CSCs laterais e sacadas encobertas e evidentes nos CSCs anteriores e posteriores em ambas as orelhas, sugeriram envolvimento do núcleo vestibular medial, região vulnerável à deficiência da tiamina, achados que compreendem um padrão característico dessa encefalopatia(18).
Durante tratamento medicamentoso, o ganho do RVO apresentou melhora acentuada em ambas as orelhas, embora não tenha atingido valores de normalidade, como também desapareceram as sacadas e o nistagmo espontâneo(18).
Glioma no pedúnculo cerebelar inferior esquerdo
O glioma é um tumor formado por células gliais, que são responsáveis pela manutenção dos neurônios e compõem o SNC(25).
Estudo(25) documentou, por meio de testes otoneurológicos e de imagem, um caso de instabilidade postural progressiva sem sintomas auditivos ou queixa de tontura. O vHIT caracterizou redução de ganho do RVO apenas nos CSCs posteriores e laterais, estes últimos, com valores de ganho inferiores, com sacadas encobertas e evidentes presentes em ambas as orelhas. A ressonância magnética de crânio demonstrou lesão no pedúnculo cerebelar esquerdo, sugestivo de glioma.
De acordo com os autores, os resultados do vHIT foram decorrentes da alteração neurológica encontrada, pois nenhum comprometimento dos órgãos terminais periféricos (como a neurite vestibular de causa viral) poderia ser responsável pela hipofunção do CSC anterior sem influenciar o lateral, uma vez que o nervo vestibular superior faz a manutenção de ambas as estruturas(25).
Paralisia Supranuclear Progressiva
A paralisia supranuclear progressiva (PSP) é uma doença degenerativa que afeta os gânglios basais e o tronco encefálico(11).
Estudo(11) utilizou o vHIT em indivíduos com PSP e em controles, com o objetivo de investigar a função vestibular. Foram avaliados apenas os CSCs laterais. Os sujeitos não apresentavam sintomas vestibulares.
Não foram encontradas evidências de alteração no ganho do RVO dos CSCs laterais nessa população (p<0,01). Os resultados, de acordo com o estudo, foram sugestivos de acometimento de áreas que não estão relacionadas ao RVO. A perseguição sacádica foi o único aspecto que se encontrava alterado. Entretanto, os CSCs verticais, que poderiam trazer algum outro indício de comprometimento vestibular na PSP, não foram testados. Pacientes com PSP geralmente exibem respostas normais no teste de impulso de cabeça (mesmo em casos graves)(11).
Miopatia mitocondrial, encefalopatia, acidose láctica e acidente vascular cerebral
A síndrome MELAS, é causada por uma mutação no DNA (ácido desoxirribonucleico) mitocondrial. A principal manifestação é a perda auditiva(13).
Apenas um(13) estudo relatou a aplicação do VHIT em indivíduos com essa síndrome. Em todos os indivíduos, foi identificada perda auditiva do tipo sensorioneural, em ambas as orelhas. Dos 42 CSCs examinados, somente em 15 foram detectadas alterações no ganho do RVO (nove canais laterais, cinco posteriores e um anterior) e, em 13, a presença de sacadas encobertas e evidentes. Verificou-se, ainda, que os canais laterais apresentaram menores valores de ganho, exceto em um caso, que obteve valores inferiores nos canais posteriores.
Os autores relataram que a discrepância entre os resultados dos CSCs laterais e anteriores, ambos inervados pelo ramo vestibular superior, sugere que o acometimento é especificamente nas estruturas periféricas e não em âmbito neurológico, o que justifica o maior acometimento do ganho dos CSCs laterais(13).
Doença de Parkinson
A doença de Parkinson (DP) é uma doença neurodegenerativa, caracterizada por rigidez muscular, tremores e instabilidade postural(16).
Pesquisa(16) identificou o uso do vHIT em paciente com e sem a doença, com o objetivo de avaliar a aplicabilidade clínica desse exame como um auxiliar diagnóstico da DP em indivíduos, sobretudo nos estágios iniciais.
Constatou-se normalidade nos resultados dos sujeitos com e sem DP (p<0,05), não sendo o vHIT aplicável, de acordo com o objetivo proposto. Entretanto, não foram realizados testes oculomotores. Os sujeitos com DP em estágio inicial apresentaram valores de ganho do RVO significativamente maiores, em comparação com o segundo grupo. Foi sugerido, pelos autores, que o achado pode ser consequente de provável descompensação vestibular com a progressão da doença(16).
Quando se obtém um ganho aumentado do RVO, deverá sempre ser avaliada a possibilidade de uma calibração deficiente ou de excessiva proximidade do alvo, revelando a importância de manter uma distância mínima de um metro entre o indivíduo e o alvo(3).
No entanto, outra explicação para o ganho aumentado é a possível hipersensibilidade do sistema vestibular por parte do paciente, a partir da percepção anormalmente alta dos movimentos executados pela cabeça. Essa percepção do movimento é uma habilidade que pode ser afetada apenas em níveis de processamento superior, ou seja, indicativa de acometimento das vias vestibulares centrais(30).
Ataxias espinocerebelares tipo 1, 2 e 3 e ataxia de Friedreich
As ataxias espinocerebelares são consideradas condições difíceis de serem diferenciadas entre si apenas por meio dos sinais e sintomas neurológicos. Como o diagnóstico genético compreende um processo demorado e de alto custo, tem-se buscado sinais clínicos que possam ajudar a discriminá-las(15).
Foi com esse objetivo que um estudo(15) avaliou o RVO, por meio do vHIT, em indivíduos com ataxia espinocerebelar tipo 1 (AE1) (n=quatro), tipo 2 (AE2) (n=quatro), tipo 3 (AE3) (n=15), ataxia de Friedreich (AF) (n=nove) e em controles saudáveis (n=40). O ganho do RVO foi normal em todos os CSCs na AE2 e no grupo controle. Os participantes com AE1, AE3 e AF apresentaram redução do ganho, sendo em ambas as orelhas apenas nos dois últimos grupos. Foram identificadas sacadas encobertas apenas no grupo com AE3 e sacadas evidentes em todos os tipos de ataxia.
Considerações gerais
Esses resultados, de acordo com os autores, foram atribuídos à disfunção do SNC, decorrente das alterações em cada tipo de ataxia, uma vez que outros exames não detectaram anormalidade funcional e nem estrutural das vias auditivas, vestibulares e oculomotoras periféricas e nervos cranianos(15).
O ganho de RVO mostrou correlação negativa significativa com a gravidade da doença (p<0,01), o que aumenta a possibilidade de usar o ganho desse reflexo como um biomarcador neurofisiológico para a evolução da doença, como foi recentemente sugerido para a AE3. Os resultados demonstram que o vHIT fornece marcas fenotípicas que discriminam essas ataxias e podem servir como uma estratégia para orientar o diagnóstico genético(15).
Conforme demonstrado na literatura científica selecionada, quanto à aplicabilidade do vHIT(8-25), o teste tem sido utilizado em doenças do SNC, sobretudo, com três finalidades: investigar a função vestibular, uma vez que a maior parte das doenças manifestou sintomas vestibulares; considerar a avaliação do RVO em alta frequência como uma medida complementar para auxiliar na identificação e caracterização da doença base, pois exames neurológicos são dispendiosos e demorados em comparação ao vHIT, dado que este se revela como um exame rápido, objetivo, não invasivo e oferece resultados imediatos; monitorar a evolução clínica e o tratamento, principalmente na realização pré e pós-intervenção.
O vHIT é destacado como um teste confortável, por ser realizado sob condições fisiológicas(1). Durante muito tempo, as pesquisas consideravam esse exame como uma ferramenta que viabilizava apenas a análise do sistema vestibular periférico. Entretanto, como pôde ser constatado no presente estudo, o instrumento possibilita investigar o modo como as doenças do sistema nervoso central agem sobre o sistema vestibular central e, ainda, refletem no funcionamento do RVO, por meio do teste do impulso cefálico e da oculomotricidade.
O vHIT mensura o ganho do RVO de cada CSC individualmente e constitui o primeiro instrumento capaz de analisar quantitativamente a função dos canais posteriores e anteriores. Permite, ainda, a detecção de sacadas encobertas, além das evidentes, o que não era possível com outros exames, visto que as sacadas encobertas ocorrem durante o movimento da cabeça e apresentam curta latência, o que torna inviável a sua visualização a olho nu(1,2).
Os resultados verificados nos estudos(8-25) mostram que o RVO tem apresentado alterações. Em alguns casos, os exames evidenciaram resultados característicos de comprometimento periférico, porém, quando associados às provas oculomotoras realizadas, indicaram alterações centrais. Entretanto, em outras afecções, foram observados achados sugestivos de acometimento central, tais como ganho ou média de ganho do RVO nos CSCs verticais inferior aos laterais(9,14,19), ganho aumentado(16), correlação negativa do ganho com a gravidade da doença na AE3(15), ponto de corte de 0,70 e assimetria de ganho menor de 20% para diferenciar neurite vestibular de derrame no ramo medial da artéria cerebelar posteroinferior(12), ganho normal com provas oculomotoras alteradas(8,11,17), presença de nistagmo espontâneo vertical(19,24), além de alterações no VVOR(19,22,24), VORS(21), na perseguição sacádica(11,21) e no teste de desvio de inclinação(17), confirmando o acometimento desse reflexo e de suas conexões pelas doenças de origem central. Os médicos que atendem essa população devem considerar a importância da avaliação dos sistemas envolvidos no equilíbrio corporal, associada à avaliação clínica, ao vHIT e a outros exames necessários em cada caso.
Além de alguns fatores que podem atuar sobre a função do RVO, como a faixa etária, a quantidade e localização das lesões também podem influenciar o comprometimento desse reflexo, o que também justificaria a variabilidade intragrupo e intergrupo encontrada nos resultados dos estudos desta revisão de literatura.
Verificou-se, na maior parte dos estudos, ausência da realização de algumas provas oculomotoras complementares à análise do RVO, como a VVOR, VORS, desvio de inclinação e perseguição sacádica, que são utilizadas, principalmente, na suspeita de alteração em nível central(4). Tal ausência pode ser justificada por possíveis diferenças ou limitações quanto à marca de alguns equipamentos utilizados.
Todos os estudos(8-25) apresentavam informações incompletas, dificultando a caracterização precisa dos achados, como a descrição do valor do ganho do RVO em todos os CSCs e da presença do nistagmo quanto ao tipo e direção, valores de assimetria entre os canais e, em relação à caracterização dos parâmetros de ocorrência, latência e amplitude das sacadas, também em cada canal.
Novas investigações devem ser realizadas, a fim de viabilizar a aplicação clínica do vHIT em sujeitos com essas e outras doenças do SNC, principalmente com número amostral superior, para permitir inferências estatísticas com maior certeza de evidência, o que não foi verificado nas amostras da literatura científica desta revisão. Sugerem-se, ainda, pesquisas que relacionem os achados do vHIT com os resultados dos exames de imagem, além da inclusão e caracterização de testes clínicos do equilíbrio corporal.
CONCLUSÃO
O vHIT é aplicável na avaliação do RVO de alta frequência em indivíduos com doenças do SNC, uma vez que trouxe evidências clínicas sobre alterações da função vestibular periférica e central nos diferentes quadros neurológicos.
As doenças descritas foram derrame cerebelar, EM, CANVAS, siderose superficial do SNC, encefalopatia de Wernicke, glioma no pedúnculo cerebelar inferior esquerdo, PSP, Síndrome MELAS, DP e as ataxias espinocerebelares tipo 1, 2, 3 e AF.
Os resultados evidenciaram parâmetros alterados do vHIT nessa população, sugestivos de acometimento central, por meio do ganho do RVO deficitário, principalmente nos canais verticais, e de alterações associadas às provas oculomotoras, confirmando o acometimento desse reflexo e de suas conexões pelas doenças de origem central.
REFERÊNCIAS
1 Halmagyi GM, Chen L, MacDougall HG, Weber KP, McGarvie LA, Curthoys IS. The video head impulse test. Front Neurol. 2017;8(258):258. http://dx.doi.org/10.3389/fneur.2017.00258. PMid:28649224.
2 Pogson JM, Taylor RL, Bradshaw AP, McGarvie L, D’Souza M, Halmagyi GM, et al. The human vestibulo-ocular reflex and saccades: normal subjects and the effect of age. J Neurophysiol. 2019;122(1):336-49. http://dx.doi.org/10.1152/jn.00847.2018. PMid:31042447.
3 GN Otometrics A/S. ICS Impulse USB: reference manual [Internet]. 2020 [citado em 2020 Jun 5]. Disponível em: http://madsen.hu/pdf/utmutato/Impulse_3.0_Reference_Manual_7-50-2040-EN_01.pdf
4 Yacovino DA. Neurociência dos movimentos oculares no envelhecimento e nas doenças neurológicas. In: Maia FCZ, Albernaz PLM, Carmona S, editores. Otoneurologia atual. Rio de Janeiro: Revinter; 2014. p. 53-68.
5 Yoo A, Jou J, Klopfenstein JD, Kattah JC. Focused neuro-otological review of superficial siderosis of the central nervous system. Front Neurol. 2018;9:358. http://dx.doi.org/10.3389/fneur.2018.00358.
6 Souza MT, Silva MD, Carvalho R. Revisão integrativa: o que é e como fazer. Einstein (Sao Paulo). 2010 Mar;8(1):102-6. http://dx.doi.org/10.1590/s1679-45082010rw1134. PMid:26761761.
7 Cox RM. Waiting for evidence-based practice for your hearing aid fittings? It’s here! Hear J. 2004;57(8):10-7. http://dx.doi.org/10.1097/01.HJ.0000292854.24590.8d.
8 Armato E, Ferri E, Pinzani A, Ulmer E. Cerebellar haemorrhage mimicking acute peripheral vestibulopathy: the role of the video head impulse test in differential diagnosis. Acta Otorhinolaryngol Ital. 2014;34(4):288-91. PMid:25210225.
9 Barona-Lleo L, Zulueta-Santos C, Murie-Fernandez M, Pérez-Fernández N. Recent onset disequilibrium mimicking acute vestibulopathy in early multiple sclerosis. Am J Otolaryngol. 2014;35(4):529-34. http://dx.doi.org/10.1016/j.amjoto.2014.03.012. PMid:24746632.
10 Garg H, Dibble LE, Schubert MC, Sibthorp J, Foreman KB, Gappmaier E. Gaze stability, dynamic balance and participation deficits in people with multiple sclerosis at fall-risk. Anat Rec (Hoboken). 2018;301(11):1852-60. http://dx.doi.org/10.1002/ar.23852. PMid:29729209.
11 Goldschagg N, Bremova-Ertl T, Bardins S, Dinca N, Feil K, Krafczyk S, et al. No evidence of a contribution of the vestibular system to frequent falls in progressive supranuclear palsy. J Clin Neurol. 2019;15(3):339-46. http://dx.doi.org/10.3988/jcn.2019.15.3.339. PMid:31286706.
12 Guler A, Karbek Akarca F, Eraslan C, Tarhan C, Bilgen C, Kirazli T, et al. Clinical and video head impulse test in the diagnosis of posterior circulation stroke presenting as acute vestibular syndrome in the emergency department. J Vestib Res. 2017;27(4):233-42. http://dx.doi.org/10.3233/VES-170620. PMid:29081427.
13 Kang KW, Lee C, Kim SH, Cho HH, Lee SH. Bilateral vestibulopathy documented by video head impulse tests in superficial siderosis. Otol Neurotol. 2015;36(10):1683-6. http://dx.doi.org/10.1097/MAO.0000000000000865. PMid:26440725.
14 Hougaard DD, Hestoy DH, Hojland AT, Gailhede M, Petersen MB. Audiological and vestibular findings in subjects with melas syndrome. J Int Adv Otol. 2019;15(2):296-303. http://dx.doi.org/10.5152/iao.2019.5913. PMid:31347509.
15 Luis L, Costa J, Muñoz E, de Carvalho M, Carmona S, Schneider E, et al. Vestibulo-ocular reflex dynamics withhead-impulses discriminates spinocerebellar ataxias types 1, 2 and 3 and Friedreich ataxia. J Vestib Res. 2016;26(3):327-34. http://dx.doi.org/10.3233/VES-160579. PMid:27392837.
16 Lv W, Guan Q, Hu X, Chen J, Jiang H, Zhang L, et al. Vestibulo-ocular reflex abnormality in Parkinson’s disease detected by video head impulse test. Neurosci Lett. 2017;657:211-4. http://dx.doi.org/10.1016/j.neulet.2017.08.021. PMid:28807728.
17 Mantokoudis G, Saber Tehrani AS, Wozniak A, Eibenberger K, Kattah JC, Guede CI, et al. VOR gain by head impulse video-oculography differentiates acute vestibular neuritis from stroke. Otol Neurotol. 2014;36(3):457-65. http://dx.doi.org/10.1097/MAO.0000000000000638. PMid:25321888.
18 Mohamad A, El-Ebrahimy D. Wernicke’s encephalopathy, a curable cause of acute bilateral vestibulopathy. Glob J Otolaryngol. 2018;15(3):1-3. http://dx.doi.org/10.19080/GJO.2018.15.555913.
19 Moreno-Ajona D, Álvarez-Gómez L, Manrique-Huarte R, Rivas E, Martínez-Vila E, Pérez-Fernández N. VEMPs and Dysautonomia Assessment in Definite Cerebellar Ataxia, Neuropathy, Vestibular Areflexia Syndrome (CANVAS): a Case Series Study. Cerebellum. 2021 Out;20(5):717-23. http://dx.doi.org/10.1007/s12311-019-01061-1. PMid:31414248.
20 Pavlović I, Ruška B, Pavičić T, Krbot Skorić M, Crnošija L, Adamec I, et al. Video head impulse test can detect brainstem dysfunction in multiple sclerosis. Mult Scler Relat Disord. 2017;14:68-71. http://dx.doi.org/10.1016/j.msard.2017.04.001. PMid:28619435.
21 Takeda T, Kawashima Y, Hirai C, Makabe A, Ito T, Fujikawa T, et al. Vestibular dysfunction in patients with superficial siderosis of the central nervous system. Otol Neurotol. 2018;39(6):e468-74. http://dx.doi.org/10.1097/MAO.0000000000001844. PMid:29889788.
22 Taki M, Nakamura T, Matsuura H, Hasegawa T, Sakaguchi H, Morita K, et al. Cerebellar ataxia with neuropathy and vestibular arreflexia syndrome (canvas). Auris Nasus Larynx. 2018;45(4):866-70. http://dx.doi.org/10.1016/j.anl.2017.10.008. PMid:29089158.
23 Volgger V, Gurkov R. Acute vestibular syndrome in cerebellar stroke: a case report and review of the literature. HNO. 2017;65(2, Suppl 2):149-52. http://dx.doi.org/10.1007/s00106-016-0315-7. PMid:28271170.
24 Yacovino DA, Zanotti E, Hain TC. Is cerebellar ataxia, neuropathy, and vestibular arreflexia syndrome (canvas) a vestibular ganglionopathy? J Int Adv Otol. 2019;15(2):304-8. http://dx.doi.org/10.5152/iao.2019.7068. PMid:31418719.
25 Zuma e Maia F, Luis L. Inferior peduncle lesion presenting with bilaterally impaired vestibular responses to horizontal and posterior head impulses. Laryngoscope. 2015;125(10):2386-7. http://dx.doi.org/10.1002/lary.25306. PMid:25892405.
26 Karatas M. Central vertigo and dizziness: epidemiology, differential diagnosis, and common causes. Neurologist. 2008;14(6):355-64. http://dx.doi.org/10.1097/NRL.0b013e31817533a3. PMid:19008741.
27 Aw ST, Fetter M, Cremer PD, Karlberg M, Halmagyi GM. Individual semicircular canal function in superior and inferior vestibular neuritis. Neurology. 2001;57(5):768-74. http://dx.doi.org/10.1212/WNL.57.5.768. PMid:11552001.
28 Szmulewicz DJ, Waterston JA, MacDougall HG, Mossman S, Chan-Cellor AM, McLean CA, et al. Cerebellar ataxia, neuropathy, vestibular areflexia syndrome (CANVAS): a review of the clinical features and video-oculographic diagnosis. Ann N Y Acad Sci. 2011;1233(1):139-47. http://dx.doi.org/10.1111/j.1749-6632.2011.06158.x. PMid:21950986.
29 Szmulewicz DJ, McLean CA, Rodriguez ML, Chancellor AM, Mossman S, Lamont D, et al. Dorsal root ganglionopathy is responsible for the sensory impairment in CANVAS. Neurology. 2014;82(16):1410-5. http://dx.doi.org/10.1212/WNL.0000000000000352. PMid:24682971.
30 Salmito MC, Ganança FF. Video head impulse test in vestibular migraine. Braz J Otorhinolaryngol. 2020;87(6):671-7. http://dx.doi.org/10.1016/j.bjorl.2019.12.009.
Notas
Autor notes
Autor correspondente: Alanna Stefany de Lima Evangelista. E-mail: alannastefany@outlook.com
Declaração de interesses