Resumo: Trabalho emocional é um processo de gerenciamento da expressão das emoções e dos sentimentos internos, com base nas demandas emocionais exigidas pela ocupação ou contexto de trabalho. O estudo adaptou a Escala de Trabalho Emocional desenvolvida por Brotheridge e Lee à categoria de artistas brasileiros (Estudo 1), bem como buscou evidências de validade (Estudo 2). Participaram da pesquisa 521 artistas, a maioria músicos e atores de teatro, com idade média de 39 anos. Foram seguidos procedimentos metodológicos para adaptação e aplicação da medida. Para a análise de dados, a amostra foi subdividida em duas, destinando-se a Amostra 1 à análise fatorial exploratória, e a Amostra 2 à análise fatorial confirmatória. Apesar de ter havido perda de itens, os resultados trouxeram evidência confirmatória do modelo tripartite de trabalho emocional: demandas emocionais de trabalho, estratégias de ação superficial e estratégias de ação profunda. Sugere-se que a medida possa ser usada para outras ocupações.
Palavras-chave:AdaptaçãoAdaptação,ArteArte,EmoçõesEmoções,Estudos de validaçãoEstudos de validação,TrabalhoTrabalho.
Abstract: Emotional labor is a process of managing the expression of emotions and internal feelings based on the emotional demands in the workplace or work environment. This study adapted (Study 1) and validated the Emotional Labor Scale, developed by Brotheridge and Lee (Study 2), on a sample of 521 Brazilian performing artists, who were mostly musicians and theater actors, with a mean age of 39 years. Methodological procedures were followed to adapt and apply this scale. For the data analysis, the sample was subdivided into two groups. Exploratory factor analysis (Sample 1) and confirmatory factor analysis (Sample 2) were conducted. Despite the loss of items, the results provided confirmatory evidence of the tripartite model of emotional labor: emotional demands at work, strategies for superficial acting and deep acting. It is suggested that the scale can be applied to other occupational contexts.
Keywords: Adaptation, Art, Emotions, Validation studies, Labour.
AVALIAÇÃO PSICOLÓGICA
Escala de trabalho emocional: adaptação e evidências de validade
Emotional labor scale: Adaptation and validity evidence
Recepção: 11 Maio 2017
Revised document received: 06 Dezembro 2017
Aprovação: 07 Dezembro 2017
O interesse em compreender como os trabalhadores expressam emoções e as regulam nas situações laborais tem se afirmado como tópico relevante na área da psicologia organizacional e do trabalho (Niven, Sprigg, & Armitage, 2013; Páez & da Costa, 2014). O ambiente de trabalho tenta normalizar a expressão das emoções, exigindo habilidades para regular demandas organizacionais e ocupacionais e expressar emoções compatíveis com as requeridas pela ocupação (Gross, 2015; Hochschild, 1983).
Na perspectiva de Gross (2013) a regulação emocional pode ser definida como um ciclo em que estão envolvidos processos neurofisiológicos, cognitivos e comportamentais, de modo consciente ou inconsciente, automático ou controlado, com a finalidade de mudar a experiência emocional por meio da modificação da expressão emocional (o que se mostra) e do que se sente em diferentes contextos. A regulação emocional aplicada ao contexto de trabalho é um processo de gerenciamento da expressão das emoções e dos sentimentos internos para atender às demandas emocionais da ocupação ou do contexto de trabalho, caracterizando o “trabalho emocional”.
Na última década, o interesse em compreender o trabalho emocional cresceu nas áreas de psicologia e comportamento organizacional, mas junto com esse crescimento tem surgido uma variedade de enfoques conceituais e metodológicos a respeito desse construto (Grandey & Gabriel, 2015). O trabalho emocional foi introduzido pela socióloga norte-americana Hochschild (1979, 1983), que se baseou na perspectiva do ato dramatúrgico do sociólogo Goffman. O ato dramatúrgico faz alusão ao entendimento da realidade social como um grande palco teatral em que cada um dos atores desempenha papéis sociais seguindo scripts e roteiros previamente estabelecidos. A dificuldade no exercício de determinados papéis pode tornar necessário o uso de máscaras que artificializam as relações nas interações sociais. O trabalho emocional seria justamente o esforço de mobilização emocional do trabalhador para expressar e sentir emoções demandadas no desempenho do papel profissional ou ocupacional.
A literatura dispõe de vários instrumentos para medir o trabalho emocional, segundo diferentes abordagens. Um deles é a Escala de Trabalho Emocional (ELS, Emotional Labour Scale) de Brotheridge e Lee (2003), que mede seis facetas de exibição emocional no local de trabalho, incluindo quatro demandas emocionais de trabalho (frequência, intensidade e variedade da exibição emocional, mais duração da interação) e duas estratégias de regulação emocional (ação profunda e ação superficial). Outra medida é o Inventário Integrativo do Trabalho Emocional (Strazdins, 2000), que avalia a frequência de comportamentos realizados para gerar emoções positivas e bem-estar emocional nos outros, e construir relacionamentos interpessoais positivos. Um terceiro instrumento é a Escala de Trabalho Emocional de Emoções Discretas (DEELS, Discrete Emotions Emotional Labor Sacale) (Glomb & Tews, 2004), que mede o trabalho emocional com ênfase na experiência de emoções discretas, sendo a operacionalização do trabalho emocional concentrada na expressão emocional, englobando expressão genuína, expressão fingida e exibições emocionais positivas e negativas suprimidas. Um último exemplo é o da Escala de Trabalho Emocional (Kruml & Geddes, 2000), que apresenta duas dimensões: esforço emocional e dissonância emotiva.
O objetivo do estudo relatado neste artigo foi adaptar a Escala de Trabalho Emocional (ELS) desenvolvida por Brotheridge e Lee (2003) à categoria de artistas de espetáculo (Estudo 1), bem como explorar evidências de validade (Estudo 2). Os referidos autores definem trabalho emocional como um fenômeno de duas facetas: trabalho emocional focado no trabalho (job-focused emotional labor) e trabalho emocional focado no trabalhador (employee-focused emotional labor). A primeira faceta diz respeito à percepção das demandas emocionais de trabalho referentes a uma ocupação ou profissão, contendo quatro dimensões: frequência, duração, intensidade e variedade. Já a segunda faceta se refere às estratégias de regulação emocional usadas pelo trabalhador para regular suas emoções e dar respostas às demandas emocionais no contexto de trabalho, sendo de dois tipos: ação superficial e ação profunda. Sobre essas duas estratégias de regulação emocional, destaca-se a descrição de Gabriel e Diefendorff (2015), que consideram o trabalho emocional como um processo de autorregulação dinâmico que se desenvolve ao longo das interações com os clientes, monitorando e ajustando continuamente as emoções sentidas e expressas mediante a ação superficial e a ação profunda.
As categorias profissionais exigem um padrão de expressão emocional, cujo grau varia conforme suas especificidades. Nesse sentido, muitos indivíduos exercem profissões em que é necessário manejo das emoções, principalmente em decorrência das interações sociais que precisam estabelecer com colegas e clientes (usuários, pacientes ou público) para realizar o seu trabalho a contento (Menger, 1999).
Há estudos teóricos e empíricos sobre trabalho emocional e conceitos correlatos (Kammeyer-Mueller et al., 2013), em diversas categorias profissionais de forte contato com o usuário, como psicólogos (Carlotto, Rodriguez, & Câmara, 2016), aeroviários (Hur, Moon, & Jun, 2013), médicos (Lee, Lovell, & Brotheridge, 2010) e prestadores de serviços (Bhave & Glomb, 2013; Lam & Chen, 2012; Walsh, Dahling, Schaarschmidt, & Brach, 2016). Tais pesquisas apontam que essas categorias profissionais demandam trabalho emocional, decorrente da interação face a face entre o trabalhador e o cliente/público e, consequentemente, a intenção do trabalhador em exibir e influenciar a emoção do seu cliente ou público-alvo.
Há espaço, portanto, para estudar outras ocupações e profissões com alto contato interpessoal e que também exigem trabalho emocional. No caso específico dos artistas de espetáculo, grupo social objeto deste estudo, além de necessitarem lidar com as emoções para compor personagens, o seu desempenho depende também do quanto são capazes de atender às demandas emocionais do público (Bendassolli & Borges-Andrade, 2012).
Durante as interações com o público, o artista de espetáculo precisa demonstrar emoções específicas, o que o obriga muitas vezes a regular suas expressões emocionais. Um dos elementos chave do trabalho emocional é o desempenho emocional, ou seja, o reconhecimento pelo usuário (cliente, telespectador, paciente etc.) da autenticidade da expressão emocional exibida pelo trabalhador. Não basta ser um artista qualificado tecnicamente, é preciso lidar bem com o público, porque é este que o avalia como um bom ou mau profissional. Ser artista de espetáculo é, segundo alguns autores, uma das profissões que mais envolvem gestão de emoções no trabalho (Bilbao & Cury, 2006; Shapiro & Heinich, 2013).
A adaptação e validação da ELS é uma contribuição importante para ampliar o número de instrumentos disponíveis a serem utilizados em futuras pesquisas sobre a temática na população brasileira. Ao se testar o instrumento adaptado em uma amostra de artistas de espetáculo, abrem-se novas possibilidades de avaliar o trabalho emocional nessa categoria ocupacional ainda pouco investigada, além de vir a subsidiar diagnósticos e orientar o treino de práticas de regulação emocional.
Participaram do estudo 521 artistas de espetáculo. Os critérios de inclusão na amostra foram: ser brasileiro, ser artista de espetáculo, ter uma renda oriunda do trabalho artístico, ter idade mínima de 18 anos e concordar com o Termo de Consentimento Livre e Esclarecido (TCLE).
A média de idade foi de 39 anos (DP = 13,05), variando entre 18 e 77 anos. A maioria eram homens (55,6%) e solteiros (45,2%). Quanto ao nível de instrução, 37,2% possuíam curso de pós-graduação, 26,4%, graduação completa e 26,2% não haviam completado o nível superior. A faixa de renda oriunda do trabalho artístico variava, sendo que 34,9% recebiam três salários mínimos. Entre os participantes, 57,9% trabalhavam como artistas de espetáculo há mais de dez anos, e 18,6%, entre cinco e dez anos, sendo as principais categorias artísticas a de Música (35,0%), Teatro (34,3%), Dança (13,2%) e Circo (6,3%). Houve participação de artistas de todas as regiões do Brasil: do Nordeste (43,0%), do Sudeste (30,7%), do Sul (18,1%), do Norte (6,3%) e do Centro-Oeste (1,9%).
Os participantes foram localizados por indicações de órgãos (sindicatos, universidades, associações, instituições, escolas etc.), por sites, por redes sociais e por intermédio da técnica de bola de neve. O convite para participar do estudo foi enviado por correio eletrônico. O questionário foi disponibilizado na versão eletrônica. A pesquisa foi aprovada pelo Comitê de Ética em Pesquisa da Faculdade Adventista da Bahia, conforme processo padronizado via Plataforma Brasil, sob o registro CAAE nº 44484215.0.0000.0042.
O instrumento de coleta de dados foi um questionário autoaplicável, composto pela ELS e por perguntas sociodemográficas. A ELS apresenta evidências de validade e foi originalmente construída em língua inglesa, por Brotheridge e Lee (2003). Trata-se de um instrumento de autorrelato que avalia o construto trabalho emocional, com uma escala de resposta tipo Likert de cinco pontos variando de 1 (nunca) a 5 (sempre), à exceção da dimensão “duração”, que consiste em uma pergunta aberta. As afirmações são precedidas pelo enunciado “em um dia normal de trabalho, com que frequência você...”
A escala possui 15 itens distribuídos em seis dimensões. Quatro dimensões referem-se às demandas emocionais de trabalho: variedade, que verifica a diversidade das expressões emocionais requeridas pelo trabalho, com três itens (α = 0,68); intensidade, que mede a força das expressões emocionais requeridas pelo trabalho, com dois itens (α = 0,58); frequência, que avalia a quantidade das interações estabelecidas com outras pessoas, com três itens (α = 0,75); e duração, que registra o tempo das interações estabelecidas com outras pessoas, medida por uma pergunta aberta. As outras duas dimensões referem-se às estratégias de regulação emocional: a ação profunda, que consiste na modificação da emoção sentida para alinhar-se à emoção expressa requerida pelo papel profissional, com três itens (α = 0,82); e a ação superficial, consistente na expressão de uma emoção exigida pelo papel profissional, mas não consonante à emoção sentida, com três itens α = 0,85).
Neste estudo ajustou-se o conteúdo dos itens ao contexto brasileiro, proporcionando uma equivalência entre a escala original e a versão brasileira, além de garantir a melhor compreensão para a população alvo (artistas de espetáculo). As recomendações de Borsa, Damasio e Bandeira (2012) para a adaptação de instrumentos inclui seis etapas: (1) tradução do instrumento para o novo idioma alvo; (2) síntese das versões traduzidas; (3) avaliação da síntese por juízes experts; (4) avaliação do instrumento pelo público-alvo; (5) tradução reversa; e (6) estudo piloto. Os autores incluem também uma sétima etapa, a de busca por evidência de validade do instrumento e que pode ser subdividida em duas, a primeira referente à validação do instrumento para o novo contexto (a avaliação da estrutura fatorial do instrumento, realizada a partir de procedimentos estatísticos, como análises fatoriais exploratórias e confirmatórias), e a segunda referente à validação do instrumento para estudos transculturais.
Foram adotadas as seguintes recomendações para a adaptação do ELS: tradução do instrumento para o novo idioma; avaliação da síntese por juízes experts; avaliação do instrumento pelo público-alvo; e busca por evidência de validade, pela avaliação da estrutura fatorial do instrumento, as quais fazem parte do Estudo 2.
Tradução do instrumento para o novo idioma: A versão da ELS foi submetida a processos de tradução do inglês (idioma de origem) para o português brasileiro (idioma alvo) e, também, de retradução por dois tradutores independentes (um nativo no português e outro fluente na língua inglesa). O resultado desse processo foi revisado pelas autoras, que fizeram ajustes na redação dos itens, com o intuito de assegurar equivalência semântica entre a versão original e a versão retraduzida.
Avaliação por juízes: A avaliação semântica por três juízes teve como objetivo analisar se o conteúdo de cada item estava associado às dimensões previstas na escala original. Como critério para manter o item na escala, os três avaliadores precisariam concordar em suas respostas. Os três juízes haviam realizado pesquisas sobre trabalho emocional, sendo dois doutores e um mestre. Dois dos juízes eram do sexo feminino.
Alguns itens não foram classificados conforme a alocação original de itens por dimensão do estudo de Brotheridge e Lee (2003). Além disso, os três juízes indicaram que as dimensões frequência (com três itens), intensidade (com dois itens) e variedade (com três itens) apresentavam itens com conteúdo muito semelhantes, gerando confusão ou redundância. Foram então feitos ajustes pontuais no intuito de reduzir o número de itens da escala. Para cada uma dessas três dimensões, permaneceu apenas um item, compondo uma nova dimensão: demandas emocionais de trabalho. Ainda em decorrência da avaliação dos juízes, foi excluído o item referente à dimensão duração. Foi feita essa exclusão por se tratar de um item aberto e também por não especificar o público-alvo da interação, uma vez que o artista de espetáculo é uma profissão que interage com diversos públicos (espectadores, colegas de trabalho, contratantes, patrocinadores etc.), com potenciais distintos de gerarem demandas de trabalho emocional.
O instrumento final adaptado para a categoria de artista ficou composto, então, com nove itens, distribuídos em três dimensões (demandas emocionais de trabalho, ação superficial e ação profunda). Essa etapa de adaptação pode ser visualizada na Tabela 1, que apresenta a escala original (15 itens) e a escala adaptada ao contexto brasileiro (nove itens).
Avaliação pelo público-alvo: No pré-teste da versão da ELS em português, verificou-se a clareza e a compreensão dos itens da escala, para garantir sua adequação à realidade dos participantes da pesquisa. A escala foi aplicada de forma presencial a cinco artistas que cursavam a disciplina Tópicos Especiais em Artes Cênicas de um Programa de Pós-Graduação. Cada artista foi indagado sobre a pertinência e clareza dos itens, em termos de dificuldade de compreensão ou sentido dúbio. Nessa fase, não houve questionamento significativo, o que indica que o instrumento se apresentava compreensível à população alvo de artistas de nível educacional superior. Optou-se, então, por manter a versão traduzida para o português e reduzida, sem nenhuma alteração.
Procedeu-se a uma divisão da amostra em dois grupos de dimensões semelhantes: Amostra 1 com 253 participantes, e Amostra 2 com 268 participantes. A Amostra 1 foi utilizada para as análises descritivas/correlações/confiabilidades e a Análise Fatorial Exploratória (AFE), enquanto a Amostra 2 destinou-se à validação da estrutura da medida, via Análise Fatorial Confirmatória (AFC).
A análise de outliers univariados foi realizada tanto na Amostra 1 quanto na Amostra 2, com base no Escore-Z > 3,29, de acordo com a recomendação de Field (2009). Não foram identificados casos extremos. Os outliers multivariados foram analisados na Amostra 2 pela distância de Mahalanobis (DM2), sendo identificados dez casos extremos (Marôco, 2014), que foram retirados.

Para identificar características da distribuição dos dados e checar a normalidade univariada, verificaram--se os valores de assimetria e curtose para cada variável. Os valores se encontraram em torno de 1, o que indica ausência de violação à normalidade univariada (Marôco, 2014).
Etapa 1: Análise Fatorial Exploratória: A AFE foi realizada tendo em vista a escala nunca ter sido utilizada com artistas de espetáculo no Brasil. Verificou-se a pertinência da estrutura fatorial mediante análise da matriz de correlação e de três índices: Kaiser-Meyer-Olkin (KMO), teste de esfericidade de Bartlett e determinante da matriz de correlação. O passo seguinte foi a análise do screeplot para a checagem do número de fatores que poderiam ser extraídos. Solicitou-se a extração de fatores com autovalores maiores ou iguais a 1,0.
Para a rotação e extração dos fatores, foi utilizado o método de extração dos eixos principais com rotação Varimax, em função do grau de independência teórica que os fatores podem estabelecer entre si e, também, pelo fato de ter sido essa a técnica originalmente utilizada pelos autores da escala. A fim de assegurar que cada item representava o construto subjacente ao fator, aceitaram-se apenas itens com cargas fatoriais superiores a 0,40 (positiva ou negativa).
Os resultados dos testes preliminares apontaram a adequação da matriz para fatoração: Kaiser-Meyer-Olkin (KMO) = 0,700; Teste de Esferecidade de Bartlett = 814,447 (p < 0,001); e determinante da matriz de correlações = 0,123 > 0,00001. O gráfico do screeplot apontou a existência de três fatores. A solução encontrada, a análise do conteúdo dos itens e o seu agrupamento nos três fatores revelaram sentido teórico em relação à escala original. A Tabela 2 apresenta os resultados.
Os três fatores explicaram 67,67% da variância total, sendo que o fator demandas emocionais de trabalho foi responsável pela maior explicação da variância (33,37%), seguido pelos fatores ação superficial (22,19%) e ação profunda (12,09%). A média das cargas fatoriais foi de 0,71 na dimensão demandas emocionais de trabalho; de 0,67 na dimensão ação superficial; e de 0,62 na dimensão ação profunda.
A análise da consistência mediante o alfa de Cronbach foi de 0,74 para o Fator 1; 0,68 para o Fator 2; e 0,66 para o Fator 3, sendo de 0,62 para a escala geral. Embora o limite inferior para o alfa de Cronbach geralmente aceito seja de 0,70, em pesquisas exploratórias no campo das ciências sociais e, especialmente, em subescalas com poucos itens (nesse caso, apenas três) são aceitos valores acima de 0,60 (Field, 2009). Nesse sentido, infere-se que o instrumento resultante das análises encontra correspondência com o construto mensurado.
Etapa 2: Análises Descritivas, Correlações e Confiabilidade: Foram realizadas análises descritivas (medidas de tendência central e dispersão) para caracterizar os artistas (Amostra 1 = 253 participantes), como já descrito na seção sobre os participantes do estudo. A análise de correlação (r de Pearson) foi realizada com o intuito de verificar o grau de relacionamento entre as dimensões do trabalho emocional, enquanto o cálculo da confiabilidade interna da escala foi realizado por meio do coeficiente de alfa de Cronbach.

A Tabela 3 apresenta as médias e desvios padrão dos três fatores e correlações.

O primeiro fator, demandas emocionais do trabalho, avalia a percepção das exigências emocionais de uma ocupação ou profissão. Esse foi o fator com a maior média entre todos (3,91) e com o segundo item – “No meu trabalho me é demandado expressar emoções específicas e necessárias para o meu trabalho (por exemplo, alegria, medo”) – com a maior carga fatorial de toda a escala (0,80). De fato, na história da arte de espetáculo, existe uma demanda ocupacional (por exemplo, o artista deve fazer o público se divertir, sorrir, vibrar) e uma regra de expressão emocional (por exemplo, expressar alegria, empolgação, animação ou entusiasmo, conforme o tipo de espetáculo).
As emoções têm um papel central na atividade de trabalho do artista em exibições públicas. O público, quando assume a função de espectador de uma performance, por exemplo, apresenta ao artista sua demanda de vivenciar reações emocionais que se apresentam tanto de forma positiva (elogios, risadas, aplausos) quanto negativa (críticas, vaias). Nesse sentido, percebe-se que, muitas vezes, o artista tem de usar as emoções como instrumento para promover estados emocionais na plateia (Macêdo, 2010) e, ao mesmo tempo, lidar com essas reações do público, o que envolve a regulação de suas emoções para que a relação público-artista seja mantida e tenha qualidade (Macêdo, 2010; Tavares & Araújo, 2011).
Os indivíduos enfrentam regras de expressão que são incongruentes com seus próprios sentimentos, adotando dois tipos de estratégias: ação superficial e ação profunda (Hochschild, 1983).
O segundo fator, ação superficial, contém itens que avaliam a estratégia de regulação emocional de expressar uma emoção não consonante à emoção sentida. Esse foi o fator com a menor média entre todos (2,38), chamando a atenção para a possibilidade de os artistas de espetáculo raramente utilizarem essa estratégia de regulação emocional no contexto de trabalho, o que pode ser explicado pelo foco em modificar os sentimentos internos, e não em modificar as expressões, colocando uma ‘máscara emocional’ esperada numa situação determinada.
O terceiro fator, ação profunda, reúne itens que avaliam a estratégia de regulação emocional de modificar a emoção sentida fazendo-a convergir com a emoção expressa. Esse foi o fator com a segunda maior média entre todos (3,61). A estratégia de regulação emocional de ação profunda leva à realização pessoal (Bhowmick & Mulla, 2016) e ao engajamento no trabalho (Lu & Guy, 2014), enquanto a ação superficial leva ao esgotamento emocional e à despersonalização (Bhowmick & Mulla, 2016). Comparando a ação profunda com a superficial, percebe-se que a tentativa de sentir de forma verdadeira as emoções que devem ser expressas (ação profunda) para atender às demandas ocupacionais é uma estratégia bastante usada pelos artistas de espetáculo, o que talvez possa estar relacionado à necessidade de realização pessoal e de expressar autenticidade para convencer o público acerca da atuação (desempenho emocional).
A dimensão ação profunda apresentou correlações significativas com as outras duas dimensões. Apresentou associação negativa e fraca com a dimensão ação superficial (r = -0,21, p < 0,01), e positiva e moderada com a dimensão demandas emocionais de trabalho (r = 0,42, p < 0,01). Os resultados permitem inferir que o artista que faz uso da ação profunda, envidando esforços para modificar a emoção sentida e tornando-a congruente com a expressão requerida, sente menos necessidade de fazer uso da regulação com foco somente no controle da expressão da emoção (ação superficial). Os resultados do estudo de Bhave e Glomb (2013) indicam que as demandas emocionais de trabalho estão positivamente relacionadas à satisfação no trabalho, ao passo que a ação superficial está relacionada negativamente. O aumento da demanda emocional, em termos de diversidade, quantidade e intensidade das expressões emocionais, favorece o esforço do artista para modificar suas emoções sentidas, provavelmente visando esboçar maior congruência e autenticidade entre o que é requerido e o que é sentido. Novamente encontram-se indícios de que a expectativa de desempenho emocional junto ao público pode contribuir para que o artista de espetáculo faça mais uso de estratégias de ação profunda (nível do sentimento) que de ação superficial (nível da expressão).
O estudo de Srivastava, Tamir, McGonigal, John e Gross (2009) concluiu que o uso de estratégias superficiais pode exigir maior recurso pessoal e provocar mais mal-estar do que o uso de estratégias de ação profunda. A desgastante tarefa de fingir o que não se sente e/ou de neutralizar emoções em resposta a demandas organizacionais, o que caracteriza a estratégia de ação superficial, provoca prejuízos ao bem-estar do trabalhador; além disso, afeta a autenticidade, contribuindo para a alienação de sentimentos pessoais e o adoecimento psicológico (Hochschild, 1983). Provavelmente o bem-estar e a autenticidade podem ser uma variável importante no trabalho do artista.
Etapa 3: Análise Fatorial Confirmatória: A solução fatorial obtida a partir da AFE, com nove itens e três dimensões, foi submetida à AFC a fim de testar o ajuste de um modelo de três fatores. A análise foi executada com o programa Analysis of Moment Structures (IBM SPSS AMOS Inc., Chicago, IL, EUA), versão 23.0.
Fez-se uso do método de estimação de Máxima Verossimilhança (Marôco, 2014). Os seguintes indicadores de ajuste do modelo foram considerados: o qui-quadrado (c2) (seu valor não deve ser significativo para que haja um bom ajuste; p > 0,05); o Goodness-of-Fit Index (GFI) (≥ 0,90: bom ajustamento); o Índice de Tucker Lewis (TLI, Tucker-Lewis Index) (≥ 0,90: bom ajustamento); o Índice de Adequação do Ajuste Corrigido (AGFI, Adjusted Goodness-of-Fit Index) (> 0,90: bom ajustamento); o Índice de Ajuste Normalizado de Parcimônia (PNFI, Parsimonious Normed Fit Index) (sem valor definido, valores maiores indicam maior parcimônia); e o Root Mean Square Error of Approximation (RMSEA) (valores ≤ 0,05: ajustamento muito bom; 0,05-0,10: ajustamento aceitável). A qualidade do ajustamento local foi avaliada pelos pesos fatoriais e pela fiabilidade individual dos itens. O ajustamento do modelo foi feito a partir dos índices de modificação (superiores a 11; p < 0,001), indicados pelo output do AMOS e com base em consideração teórica (Marôco, 2014).
Em seguida, foram avaliadas a confiabilidade e a validade intramedida segundo os critérios apresentados por Marôco (2014). A Confiabilidade Composta (FC) é um indicador cujos valores devem ser ≥ 0,7 para cada fator, sugerindo então haver consistência interna adequada. A validade de construto intramedida é demonstrada por meio de três componentes: validade fatorial, avaliada pelos pesos fatoriais estandardizados; validade convergente, obtida por meio da Variância Extraída Média (VEM ≥ 0,5) e validade discriminante, quando os itens que fazem parte de um fator não se correlacionam com outros fatores. Ela é assegurada quando as VEM dos fatores são iguais ou superiores ao quadrado das correlações entre as dimensões presentes na análise.
A AFC foi feita com o modelo trifatorial, com nove itens, conforme encontrado na AFE. Os resultados obtidos com a AFC foram comparados com os resultados da escala original (Brotheridge & Lee, 2003) e com a escala adaptada e validada na versão em espanhol (Picardo, López-Fernández, & Hervás, 2013) e em português (Carlotto, Rodriguez, & Câmara, 2016), como indicado na Tabela 4, que apresenta índices psicométricos aceitáveis da estrutura fatorial da versão brasileira.

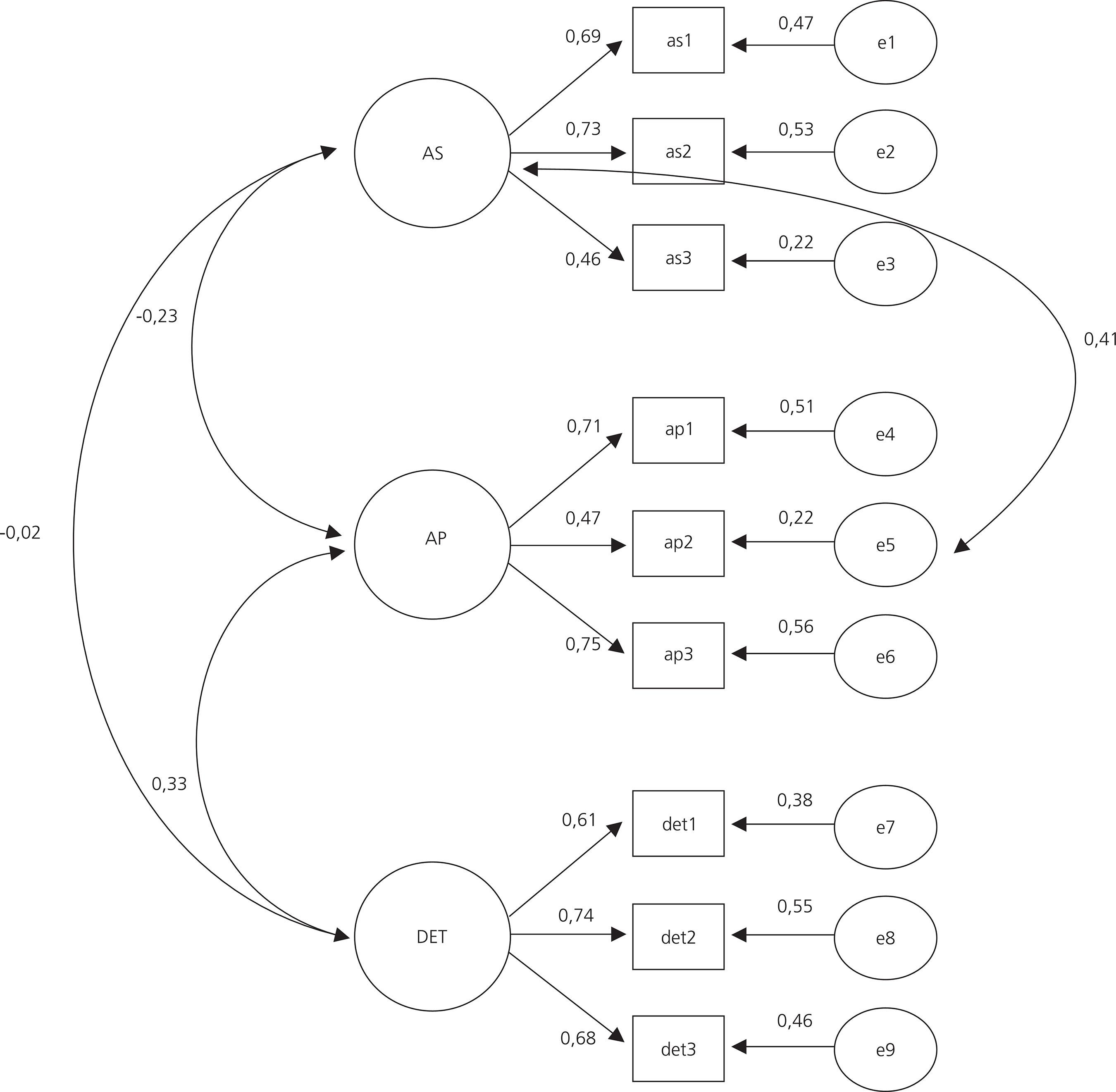
Nenhum item apresentou valores de assimetria e curtose, indicadores de violação à normalidade, nem valores para serem considerados outliers univariados (Escore-Z > 3,29). Contudo, dez observações apresentaram valores (D2) considerados outliers multivariados, que foram excluídos. A Figura 1 mostra o diagrama de caminhos para a solução de três fatores, com os valores dos pesos fatoriais estandardizados e a fiabilidade de cada item no modelo final simplificado. Nesse modelo trifatorial, todos os pesos fatoriais são significativos e apresentam cargas padronizadas ≥ 0,5 (Marôco, 2014).
Ao correlacionar os três fatores e calcular o modelo, o índice de modificação acusou correlação entre o erro (resíduo) do item 2 do fator ação profunda (“faço um esforço para, de fato, sentir as emoções que necessito exibir para o público”) e o fator latente ação superficial. Correlações entre resíduos e fatores latentes indicam que uma fração considerável do comportamento do item, não explicada pelo fator no qual este satura, está correlacionada com o outro fator em que se observa a correlação com o erro do item. Nessa análise, pode-se considerar que o item 2, que teve seu erro correlacionado com a ação superficial, pelo modelo, deveria estar relacionado à ação profunda. No entanto, o item “faço um esforço para, de fato” pode ser interpretado como uma dissimulação ou fingimento de uma emoção. Além disso, há sentido teórico nessa correlação pelo fato de essas duas dimensões (superficial e profunda) representarem uma faceta do trabalho emocional, que são as estratégias de regulação emocional.
Após avaliar a qualidade por meio dos índices de ajustamento e decidir que o modelo é adequado para representar os dados, foi verificada a confiabilidade composta e as validades convergente e discriminante intramedida do modelo de três fatores correlacionados (Marôco, 2014). A confiabilidade composta dos fatores revelou-se adequada para a dimensão demandas emocionais do trabalho (0,72); contudo, para a dimensão ação superficial, revelou-se baixa (0,66) e, para a dimensão ação profunda, próxima ao aceitável (0,68). A VEM, um indicador de validade convergente dos fatores, revelou-se baixa para a ação superficial (0,41) e para a ação profunda (0,43) e elevada para as demandas emocionais do trabalho (0,69).
Ao obedecer à condição de que as VEMs dos fatores sejam iguais ou superiores ao quadrado das correlações entre os fatores presentes na análise (Marôco, 2014), a validade discriminante foi confirmada (demandas emocionais do trabalho e ação superficial: r = 0,02 / r2 = 0,00; demandas emocionais do trabalho e ação profunda: r = 0,33 / r2 = 0,10; ação superficial e ação profunda: r = 0,23 / r2 = 0,05).

O conceito de trabalho emocional surge para dar conta das mudanças no mundo laboral, principalmente no setor de serviços, em que a interação humana com o cliente/usuário é fundamental. Boa parte das escalas para medir o trabalho emocional não teve sua validade testada no Brasil; além disso, torna-se útil colocar em disponibilidade uma medida de trabalho emocional para o contexto brasileiro das artes, tendo em vista o crescente interesse pelo estudo dessa categoria ocupacional na psicologia (Bendassolli & Borges-Andrade, 2012; Macêdo, 2010).
Houve confirmação da estrutura fatorial da escala, que prevê a existência de três dimensões: demandas emocionais de trabalho, ação superficial e ação profunda. As duas últimas representam a faceta das estratégias usadas para manejar as demandas emocionais de trabalho (trabalho emocional focado no trabalhador).
Do ponto de vista de suas limitações, o estudo ficou circunscrito à realidade de artistas de espetáculo brasileiros (um tipo muito específico de público), o que torna necessário novos estudos para averiguar a adequação da estrutura encontrada para outras ocupações, e também para melhorar as qualidades psicométricas do instrumento. Outra limitação é que a adaptação do instrumento foi feita com artistas de nível educacional superior. Não se sabe se os itens seriam compreensíveis para artistas de nível educacional médio ou fundamental.
A escala apresentou índices psicométricos aceitáveis, mas ainda carece de mais investigações que atestem sua qualidade, para que possa ser utilizada tanto em pesquisas científicas sobre trabalho emocional de artistas de espetáculo quanto na formação e treinamento de artistas. Sua aplicação pode auxiliar na identificação de necessidades emocionais dos artistas de espetáculo e na avaliação de práticas voltadas à sua regulação emocional no trabalho, como programas de intervenção que os ajudem a perceber e lidar com as emoções no contexto laboral.
L.B. SILVA foi responsável pela concepção, desenho, análise e interpretação dos dados. S.M.G. GONDIM participou da concepção, desenho, revisão e aprovação da versão final do artigo.
Correspondência para/Correspondence to: L.B. SILVA. E-mail: <liubittencourt@yahoo.com.br>.




