Research Article
Service levels of highway toll plazas: the influence of factors on manual customer service
Service levels of highway toll plazas: the influence of factors on manual customer service
Production, vol. 29, e20180032, 2019
Associação Brasileira de Engenharia de Produção
Received: 27 November 2018
Accepted: 17 September 2019
Abstract
Paper aims: To analyze service levels offered in a highway toll plaza and to test the influence of operational and human factors on manual customer service.
Originality: The methodology is an approach which involves systematic and efficient examination of multiple factors. This approach has been widely used in multiple areas; however, little research has been done on experiments in the area of transportation.
Research method: Design of Experiment (DOE) and Computation Modeling and Simulation.
Main findings: The association of the two methods allowed the development of a more robust empirical model of the customer service process. We have also verified that the human agent interacts and interferes in the manual payment process.
Implications for theory and practice: To contribute to the very important debate that surrounds service processes. The research showed that there are alternatives and improvements that can be applied and to serve as basis for transportation policies.
Keywords: Transportation+ Highway tolls plazas+ Service level+ Service time.
1. Introduction
Highway toll plazas consist of a structure positioned on the highway, which forces drivers to reduce their velocity or completely stop to carry out a payment for the service provided by the plaza operator (Dubedi et al., 2012). According to Lin & Su (1994), the capacity of the tollbooth can be defined as the maximum flow of vehicles which can be served and released by the booth in an hour, according to predominant conditions related to traffic and highways. Capacity is directly related to the service time per vehicle, which in turn depends on operational factors such as the intensity of the traffic flow (Kim et al., 2016; Woo & Hoel, 1991), the breakdown of the flow, the fee values, payment forms and human factors, such as the driver’s and toll operator’s profiles (Araújo & Setti, 2006). Many studies point to the importance of analyzing toll plazas in order to guarantee service quality (Zhang, 2017; Santos et al., 2017; Chakroborty et al., 2016; Caldas & Sacramento, 2016; Moita & Almeida, 2012), seeing that understanding what affects service satisfaction levels for users in transit can be used to determine their intention to continue using the service, increase costs or promote the service with others (Van Lierop & El-Geneidy, 2016).
One of the common symptoms of poor operation of a system is customer congestion (Chambers & Kouvelis, 2006). Queuing theory and simulation modeling are the two most widely used approaches for translating customer arrivals into different time frames (Ernst et al., 2004). The queuing theory has been applied in several areas such as airports (Lange et al., 2013), banks (Chowdhury, 2013), hospitals (Vanberkel et al., 2014), chemical companies (Kallrath et al., 2017), computer systems (Fedorenko et al., 2017), supply chains (Seyedhoseini et al., 2015), inventory control (Rashid et al., 2015). In the transport area, the queuing theory is applied to understand how queues are formed and generate congestion (Jiang & Cheng, 2015). However, few studies consider the effects of manual service and human factor under queue growth. As tests at toll plazas themselves are expensive, such studies are usually based on simulation models.
In recent years toll plazas have become increasingly automated (Takbhate & Chavan, 2014). An automatic toll collection system is able to determine if a car is registered in a toll payment program by comparing a unique code given to each car that is stuck to the windshield, with the database stored in the processor in order to authenticate incoming cars (Sanghvi & Joglekar, 2015). But according to Agência Nacional de Transportes Terrestres (2018), automatic toll collection is not yet a Brazilian reality. Obelheiro et al. (2011) comments that in the state of Rio Grande do Sul (in Brazil) it was found that electronic toll collection served approximately 10% of users that year. It is an alternative for drivers who travel frequently in certain regions. But as the territory is quite large, many travelers go through the toll only once and it is not advantageous to use the automated system.
Services that involve human factors can generate travel delays and a certain annoyance for the driver, especially on national holidays. Therefore, it is important to continue the studies on quality and service level of toll plazas with manual service, studying alternatives to minimize the effect of human work and to contribute to the very important debate that surrounds service processes.
Based on the arguments discussed, the present research poses important research questions: How do human and operational factors influence manual service time in toll plazas? What is the relationship of these factors to the level of service offered by companies? This study seeks to analyze the service levels offered in a highway toll plaza through computational simulation, testing the influence of factors on personal (or ‘manual’) customer service. Data collection was carried in the field as well as through documentation and video analysis of the plazas in operation in Brazil.
Initially, Design of Experiments (DOE) was used to analyze the influence and correlation of human factors on service time. This methodology is an approach which involves systematic and efficient examination of multiple factors at the same time in order to create an empirical model which correlates process responses for these factors (Kumar et al., 2014). This approach has been widely used in multiple areas of biotechnology (Kumar et al., 2014), computation (Aragão et al., 2016), industrial production (Giasin et al., 2016) and even aerospace research (Zhang et al., 2012). However, little research has been done on experiments in the area of transportation.
The most relevant factors identified using DOE were included in the conceptual and computational modelling. Computational simulation has been widely used in the area of transportation (Mayeres & Vanhulsel, 2017; Banaei & Alizadeh, 2016; Sánchez-Martínez et al., 2016; Ali et al., 2015; Gramaglia et al., 2014; Carlson et al., 2011), and was used in this study in the generation of scenarios and evaluation of level of services offered by the toll road operators, while varying the different factors.
It is important to note that, in the toll plaza studied in this work, manual payment occurs in about 60% of total vehicles and reductions in service time can significantly impact the company (Inácio et al., 2018). The results can be used by technical staff responsible by operation and optimization of its functioning to inspect the quality of service provided in toll plazas with manual service. The work presents some managerial implications for transportation policies: i) Association of the two methods allowed the development of a more robust empirical model of the customer service process; ii) Human agents interact and interfere in the manual payment process; iii) There are alternatives and improvements related mainly to the payment form and tollbooth operator’s gender which can improve the flow and quality of service; iv) A real life case study that has characteristics similar to the several other Brazilian highway toll plaza, of interest to practitioners and to decision makers in the same area.
2. Literature review
Capacity of a toll plaza is directly related to the service times of the vehicles at each booth, which in turn depends on a series of operational factors such as intensity and composition of traffic flow, fee values and payment forms (Liu et al., 2017; Abdelwahab, 2017). McDonald Junior & Stammer Junior (2001) consider plaza geometry as an important factor which influences service time. Zarrillo (2000) relates service time to the payment methods (manual, electronic, automatic or mixed). In the studies developed by Woo & Hoel (1991),Klodzinski & Al-Deek (2002a) and Harb et al. (2010) the payment method, fee value and need to receive change are confirmed as the main influences in service time. In the same fashion, the vehicle category can also influence the service, as heavy vehicles tend to be slower, harder to access and slower to accelerate when leaving the tollbooth (Durrani et al., 2016; Zarrillo, 2000).
Capacity can also be affected by human factors related to driver’s and toll operator’s characteristics (Valdes et al., 2016). The more human involvement in the toll payment process, the larger the vehicle service time shall be (Obelheiro et al., 2011). Drivers can present different characteristics. For example, the usage frequency of a particular roadway and the way in which they accelerate, decelerate, change lanes and generally conduct their vehicles. Tollbooth operators may feel pressured to quickly receive payment and provide change due to the increase in arrivals and vehicle flow (Araújo & Setti, 2006; Woo & Hoel, 1991).
When analyses are done to verify the interaction of factors in the transport sector, other techniques have been applied, such as a nonparametric regression model (Xu & Lin, 2015); multiple linear regression (Macatangay et al., 2014); correlation analysis (Yang et al., 2016), among others. According to Obelheiro et al. (2011), there is no single widely accepted method for analyzing service levels in toll plazas. Some indicators being used are, for example, time waiting in lines (Klodzinski & Al-Deek, 2002b), size of lines (Van Dijk et al., 1999) and volume-capacity ratio (Al-Deek et al., 1997; Woo & Hoel, 1991). Furthermore, service level scales have been proposed using different performance measures (Lin & Su, 1994; Woo & Hoel, 1991). In order to verify the service quality provided, the scale proposed by Lin & Su (1994) was used, which takes into account the average line length and the average time spent in the system as performance indicators, as can be observed in Table 1.
| Service level | Line lengh(L vehicles) | Time in the system(T seconds/vehicles) |
|---|---|---|
| A | ≤ 1 | ≤ 15 |
| B | 1 < L ≤ 2 | 15 < T ≤ 30 |
| C | 2 < L ≤ 3 | 30 < T ≤ 45 |
| D | 3 < L ≤ 6 | 45 < T ≤ 60 |
| E | 6 < L ≤ 10 | 60 < T ≤ 80 |
| F | > 10 | > 80 |
Researchers frequently resort to simulation studies for toll plaza investigation, given the fact that field studies are very costly (Russo et al., 2010; Spiliopoulou et al., 2010; Shih et al., 2008; Beaudoin et al., 2015). According to Montevechi et al. (2007), there are three main steps during discrete-event simulation: Conception, Implementation and Analysis. The conception phase involves the definition of the system objectives, aside from creating and validating the conceptual model (Lobato & Lima, 2010). Implementation is related to the construction, verification and validation of the computational model. Finally, during the analysis phase, the operational model is defined, experiments are executed with created scenarios and statistical investigation. The creation phase of the conceptual model is one of the most important aspect of a simulation study. Chwif & Medina (2006) dedicate special attention to conceptual modelling, giving details about this phase. Research by Greasley (2006) uses process mapping as a means of determining the decision points. Simulation can be applied in a variety of areas, highlighting a few: computational systems (Jin et al., 2016), logistics (Khaleghi et al., 2016), medicine (Santalucia et al., 2016), education (Clapper, 2016), waste management (Lima et al., 2015) and so forth. It is also widely used in the field of transportation (Banaei & Alizadeh, 2016; Ali et al., 2015; Gramaglia et al., 2014; Carlson et al., 2011).
Therefore, level of service is an important parameter that reflects the operational condition of the toll plaza (Navandar et al., 2019). In developing countries like Brazil, generally, the manual toll collection method is used because very few vehicles are equipped with the facility required for electronic toll collection. Dedicated lanes are provided for each vehicle category at toll plazas but in the peak hour drivers choose the lane based on minimum delay perception and hence cause heterogeneity in traffic. Previous studies have attempted to study the level of service at toll plazas by considering different measures (waiting time in queue, number of vehicles, delay, volume/capacity ratio and density) but limited studies have been attempted to know the significant variables based in the human characteristics and methods of payment (Zarrillo, 2000; Klodzinski & Al-Deek, 2002a).
The review of literature presented above reveals that there are limited studies available on correlation of human factors on service time at toll plazas. Hence, the present work is an attempt to analyze service levels offered in a highway toll plaza and to test the influence of operational and human factors on manual customer service using Design of Experiment (DOE) and Computation Modeling and Simulation. The methodology involves systematic and efficient examination of multiple factors. This approach has been widely used in multiple areas; however, little research has been done on experiments in the area of transportation.
3. Methodology procedure
This research study is quantitative and was carried out using two methods: Design of Experiments (DOE) and Simulation Modeling with the micro-simulation software PTV VISSIM (Stanic et al., 2011; Geisler et al., 2012; Cho & Kim, 2012; Stevanovic et al., 2009; Tettamanti & Varga, 2012).
Data collection has been carried out through videos and documents made available by the organization, as well as on-site observations. This information gathering process has allowed for the definition of the activities which the tollbooth operator and drivers execute, the human and operational factors in experimental projects, as well as the behavioral analysis of manual service on typical days.
Design of Experiments was used, with the time of service as an output variable for the experiment. The influencing factors were chosen to assess the level of service at the toll plaza. The conceptual model was developed using a flowchart with the main activities and operations carried out at the toll plaza. Based on this model, the computational model was developed. Then it was calibrated and validated with the case study. Scenarios were generated for typical and atypical days and the results obtained were compared to data offered by the toll road operating company in order to evaluate which factors significantly impact service time.
4. Recognition and process mapping for toll collection
The studied company is present in five Brazilian states and is one of the largest companies in highway toll operation in terms of kilometers administrated. The toll plaza chosen is situated within the state of Minas Gerais on a highway which runs more than 500 km. It is located at a strategic point, linking two important highways and two Brazilian state capitals, which are responsible for 41.3% of the Gross Domestic Product (Instituto Brasileiro de Geografia e Estatística, 2013).
In this work, booths automatically operated (i.e,, electronic payment with tags and no human operators) were not considered. It is a fact that the use of these booths are increasingly used in many countries. They provide fast operation (as no change is needed) with independency of operator human factors. Despite this, in Brazil, manual collection is the most usual type of toll payment (Agência Nacional de Transportes Terrestres, 2018). For this reason, the work is focused on testing the influence of factors on personal (or ‘manual’) customer service.
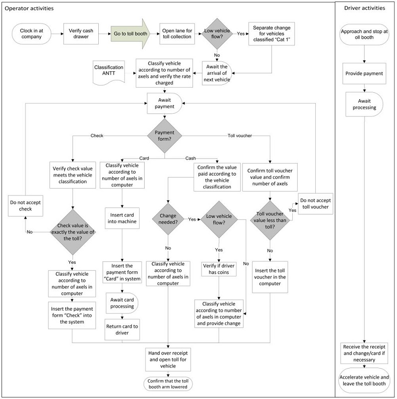
In order to visualize the actions which the driver and booth operator execute, a flowchart (Fowler et al., 2011) was elaborated to show the sequence of activities (Figure 1). The current study addresses only manual toll collection. In this type of operation, there is an interaction between the driver and the collector, in which the driver provides payment and the tollbooth operator executes some actions depending on the form of payment chosen and the type of vehicle.

The toll collector’s activities involve classification of vehicle category in the system, the rate charged, receiving of the payment form from the driver, generating the receipt and liberating the vehicle’s passage. Drivers’ activities are limited to arriving at the tollbooth, carrying out the payment and awaiting the opening of the toll arm.
5. Operational and human factor analysis at tollbooths
Data collection was carried out through analysis of recorded video images throughout one week from March 7, 2016 (Monday) until March 13, 2016 (Sunday). On each day, data were collected over three hours, 1 hour for each shift. Each vehicle which passes through the toll plaza during the analysis period is considered as a record in the data bank, over which 3,636 total vehicles were registered.
The field data collected were classified in two categories: vehicle characteristics and toll plaza characteristics. Respectively, the first involves the vehicle category, payment form, necessity for change and service time; while for the second, the toll collector’s sex, day of the week and shift were verified. The company works in three shifts of 8 hours. The first shift starts at 10:00 p.m. and goes until 5:59 a.m.; the second shift from 6:00 a.m. to 1:59 p.m.; the third shift from 2:00 p.m. to 21:59 p.m.
Service time is given by the difference between the arrival and departure times. Arrival time was defined as the moment in which the vehicle stops within reach of the tollbooth operators. It was observed that a certain number of drivers offer payment while their vehicles were still slightly moving. In these cases, the arrival time is classified as the moment in which the individual starts the transaction with the tollbooth operator. The departure time is the moment in which the vehicle has completely gone past the tollbooth arm.
Vehicle category is the classification determined by the Agência Nacional de Transportes Terrestres (2012), according to Table 2. This definition is limited to vehicles with a maximum of 6 axles; however, vehicles with more axles were observed (from 7 to 9). For this reason, a “Special Category” was adopted to fit these vehicles.
| Category | Description | No. of axles | Category | Description | No. of axles |
|---|---|---|---|---|---|
| 1 | Cars, pick-up trucks and vans | 2 | 6 | Cargo trucks with trailers and semi-trucks with semi-trailers | 4 |
| 2 | Light cargo trucks, buses, tractor trucks and vans | 2 | 7 | Trucks with trailers and semi-trucks with semi-trailers | 5 |
| 3 | Cars and trucks with semi-trailers | 3 | 8 | Cargo trucks with trailers and semi-trucks with semi-trailers | 6 |
| 4 | Semi-trucks, cargo trucks,Semi-trucks with semi-trailers and buses | 3 | 9 | Motorcycles, mopeds and motorized bicycles | 2 |
| 5 | Cars and trucks with trailers | 4 | Special | Truck with trailer and tractor trailer with semi-trailer | More than 6 |
The form of payment can be cash, toll vouchers, toll cards or bank checks. During the collection, no check payments were observed. As such, this payment form shall not appear in the data. Initially the combined factors were analyzed in 6 groups: Vehicle Category (Categories 1 to 9 and special); Payment form (Money, Card, Voucher, Check); Necessity to Provide Change (Yes or No); Toll operator sex; Day of the week (Money to Sunday); Work Shifts (Three).
Analysis of the 3,636 registered vehicles showed that 65% of the sample were Category 1 vehicles with the rest being distributed among the other categories. Payment in cash is the most utilized method at 93.1%. Of all of the vehicles which paid in cash (3,384), 74% of the time, the toll operator needed to provide change. When the number of vehicles per day of the week was analyzed, Sunday had the greatest volume with 658 vehicles, followed by Saturday (587) and Friday (530). All together, these three days represent 49% of all the data collected, showing an increase in the number of vehicles on the weekends. Values for the other days of the week can be observed in Figure 2.

In relation to the work shifts, the first shift presented the lowest number of vehicles (648); the second shift, 1,418 and the third shift, 1,570. The first shift was the only one where the percentage of vehicles in Category 1 was less than half: only 44% of the traffic was in this category. In relation to service time, it was observed that the average time spent during the transaction was 21.08 seconds, with a standard deviation of 10.65 seconds. The fastest service time registered was 3.58 seconds, and the slowest was 51.35 seconds.
The analysis of the arrival times can be represented by an exponential distribution, with a significance level of 95% and a p-value of 0.013. For each data record, information was generated with the service time, vehicle category, payment form, need for change, toll operator sex, work shift and day of the week. In doing so, it was possible to verify how the service time varies when some of these factors are isolated, as is presented in Figure 2. For example, in order to verify the average service time for category 1 vehicles, all of the vehicles were considered regardless of the payment form used, need for change, toll operator sex, day of the week or work shift.
Figure 3 shows the vehicles in Category 1 and with cash payment without change have the best service times. When the driver arrives with exact change, many times there is no need to completely stop at the tollbooth. It is common for the driver not to wait for the operator to provide the receipt. All of this is associated to the fact that vehicles in this category are small and have a high acceleration level, driving the service time down when compared to other, larger vehicle categories. The first shift (from 10:00 p.m. to 5:59 a.m.) has the longest service time. This may be because this shift has the smallest representation of category 1 among the three work shifts, along with the greater proportion of transportation trucks and buses which have longer service times. Furthermore, first shift has the lowest traffic volume. Studies indicate that the greater the traffic flow, the faster the collectors tend to work (Woo & Hoel, 1991).

5.1. Analysis of factor influences on response variables with DOE
The form of payment, traffic flow and composition, among other factors, can influence service times and overall performance at toll plazas. As such, one of the study objectives is to understand how these factors interact and which are the most representative to service time. It is worth highlighting that service time is related to manual payments; that is, those payments in which interaction occurs between the driver and toll operator, disregarding other payment forms.
To begin with, the factors were placed in six groups. However, Kumar et al. (2014) highlight the importance of eliminating insignificant factors, as this aids in the reduction of experimental efforts necessary in future research steps. Cluster analysis was conducted using k-average grouping with a squared-Euclidian distance as the similarity measurement. Given that the objective is to analyze the interaction among factors, two similar groups were created for each factor (Figure 4).

It was also necessary to group the need for change to the cash payment. Thus, the experiment shall be carried out in five factors and each factor shall have two levels, as can be seen in Figure 5.

The response variable was defined as service time. This variable is represented by the difference between the arrival moment (when the vehicle comes to a complete stop) and departure (when the vehicle completely passes through the tollbooth). A factorial experiment was adopted with variation of all factors at the same time to verify the interactions among factors. By using Minitab® 17 and considering a 95% confidence level, a Pareto graph was generated (Figure 6) which shows the multiple factors that influence the response variable.

It can be observed that the factors for vehicle category, shift, payment form and operator, represented by the letters A, C, D and E respectively, significantly influence the service time response variable. The only factor which did not pass the reference line was related to the day of the week; that is, it was the sole factor which did not exercise significant influence over service time. The interaction BCE (day-shift-operator) was the most significant, followed by ABC, Vehicle Category-day-shift. The work shift presents itself as one of the main interactions which interferes with service time, as there is a great difference between the two groups of this factor. Group A represents the first shift (from 10:00 p.m. to 5:59 a.m.) and during this period the flow of vehicles is low and composed mainly of heavy vehicles with slow levels of acceleration. Moreover, collectors are not faced with great levels of pressure due to the low traffic flow and lack of long lines.
The most representative factors were the vehicle category, followed by the payment form chosen by the driver and the tollbooth operator’s sex. This result was reached given that the vehicle categories are differentiated by size and weight; smaller, lighter vehicles such as motorcycles and passenger cars have a greater acceleration rate and spend less time at the tollbooths.
6. Simulation project
6.1. Conception and conceptual modeling
The studied toll plaza is composed of 10 tolls for manual collection and 4 for electronic collection. Half of the booths (5 manual, 2 electronic) are located on the north-bound portion of the roadway while the other half is located on the south-bound. The scope is to analyze the manual collection (service level) in the booths considering the service time. The level of service was tested in relation to the human factors, vehicle characteristics and the service time and day. The analyzed output variable was the time each vehicle spent in the system over a period of eight hours. It is important to comment that time in the system is the resulting sum of time in line plus service time. We have analyzed strategies of improvements with low cost for companies. For this reason we do not consider alternatives (scenarios) with expansion of booths as well as the number of employees.
The conceptual model represents the toll plaza complete operation with all of the necessary resources. The flowchart seen in Figure 1 was a starting point, enabling the representation of the system in a satisfactory form for simplified and documented reading. The validation of the conceptual model occurred with the participation of the area manager, the analyst responsible for administrating the tollbooths, and two tollbooth operators who compared the conceptual model with the real world system. After analyzing the conceptual model, all of the interviewees agreed that it is indeed a realistic representation of what is observed at the toll plaza, thus validating the system abstraction.
6.2. Modeling input data
The information regarding the analysis factor in each collection was analyzed using the software StatFit, which made it possible to elaborate different probability distributions for service times. Figure 7 shows the decision tree elaborated based on the groups in Figure 5 to define the probability distribution functions on each branch of the tree that best represents the service time.

To elaborate the composition of vehicles, the two branches of the decision-making tree were used, being that the sum of the probabilities for each branch add up to 100%, or in the total number of vehicles which went through the tollbooth.
6.3. Computational modeling
The computational model was generated using the microsimulation software PTV VISSIM with the objective of testing the factors and the response variable in order to analyze the service level offered by the tollbooth operators. Two models were created which differ in their arrival rates and vehicle composition per category which go through the toll plaza every 24 hours:
The first modeling involved a typical volume; that is, the total number of vehicles which go through a toll plaza on a normal day is considered;
The second modeling considers an atypical volume; that is, days on which there are drastic jumps in the total number of vehicles which went through the plaza on four national holidays: Corpus Christi, Our Lady of Aparecida’s Day, Christmas and New Year’s.
6.3.1. Calibration and validation of the computational model
The two models for typical and atypical flow had data and parameters which were identically calibrated. A number of parameters were defined, among them values for speed, acceleration, deceleration, stopping distance between vehicles, whose values were adjusted to 1.2 as a means of diminishing the spacing of vehicles in the lines (Obelheiro et al., 2011; Araújo & Setti, 2006).
The computational model was validated through two methods: behavioral models and statistic comparison between the results of the simulation and historic data. Initially, the developed model was analyzed by the managers who verified and approved its behavior. Once this was completed, statistical analyses were carried out comparing the number of vehicles which entered and left the toll plaza over the course of 24 hours. The computational model was adjusted to simulate 30 replicas of 24 hours. The obtained results show that the average number of vehicles in the toll plaza was 4,673, with a standard-deviation of 105. The real data for the same period showed 4,626 vehicles and a standard deviation of 134. Statistical validation was done with real and simulated data, utilizing the phases proposed by Leal et al. (2011) for statistical validation of discrete-event simulations. Normality and variance tests were carried out (Montgomery & Runger, 2010) with real and simulated data, as presented in Figure 8.

The results found through the normality test of real data presented a p-value of 0.137 while the same test for the simulation data presented a p-value of 0.215. Both results were above the significance level of 5%, which proves the normality of the data. In following, a variance analysis was carried out between the real and simulation data using F hypotheses tests involving two populations with a normal distribution in which random samples are taken with variances σ21 and σ22, in which the following hypothesis is elaborated: H0: σ21 = σ22; H1: σ21 > σ22 (Montgomery & Runger, 2010).
Comparing the p-level to the significance value adopted α, if the p-value < α, the Null Hypothesis (H0) must be rejected; when the p-value > α, the Null Hypothesis must be accepted. After verifying the real data as well as the simulated data, both are normally distributed and there is a similarity between the variances of the two groups and it is possible to carry out the t test. This test is used to determine if there is a statistical difference between the averages of the analyzed sets, given a level of significance α. The t test was done at a significance level of 5%, and a p-value of 0.135 was obtained (greater than 0.05), accepting the null hypothesis that the averages of both sets are equal, validating the simulation model.
6.3.2. Scenario composition for computational simulation
In the simulation process proposed by Montevechi et al. (2007), experimental design occurs after the elaboration of the computational model, given that data obtained through the simulation are used to verify if there is a correlation between the studied variables. However, in this study this stage was brought forward in the flow in order that the results of the experiment could be added to the computational model.
However, after the validated model, six scenarios were defined beyond the real situation in order to analyze the system behavior in relation to the differences among the factors of vehicle category, shift, payment form, and the tollbooth operator’s gender, according to data presented in Table 3.
| Scenarios | *Vehicle Categoroes | Payment Form | Tollbooth Operators’ gender |
|---|---|---|---|
| Real situation | Groups A and B | Money and Card | Female and Male |
| Scenario 1 | Groups A and B | Money without change | Female and Male |
| Scenario 2 | Groups A and B | Money and Card | Male |
| Scenario 3 | Groups A and B | Money and Card | Female |
| Scenario 4 | Group A | Money and Card | Female and Male |
| Scenario 5 | Groups A and B | Money without change | Male |
| Scenario 6 | Group A | Money without change | Male |
The scenarios were created based on service times for each factor. For example, scenario 6 examines the best conditions since only factors that have low service time were considered; scenarios 2 and 3 seek to clarify the behavior of the toll plaza in relation to the human factor of each tollbooth operator’s sex, etc. The seven scenarios were applied for the two types of flow which occur in the toll plaza, both typical and atypical. Due to the difference in volume of the vehicles in each shift, all of the scenarios were simulated for the three shifts.
6.4. Analysis of results
It is worth commenting that the service levels are determined in accordance with Lin & Su’s (1994) proposal, which considers the time that each vehicle remains in the system; that is, the sum of time queuing before arriving at the booth, along with the tollbooth service time defined in section 2.
6.4.1. Real situation
Flow on the typical day considers a normal daily volume of vehicles. In the real situation, presented in Figure 8, the results show that the level of service for shift 1 is level D (See classification in Lin & Su (1994) for the Service Level in Table 1). More exactly, the vehicle remains in the system from 45 to 60 seconds. The probability of a vehicle spending this time in the system during shift 1 on a day of normal transit is 29%.
On the other hand, the probability of the toll plaza offering a service level of E or F is 33%; in other words, it is the chance that the vehicle stays in the system more than 60 seconds. For the other two shifts, the same service level was observed (Level D), with a probability of 29% for shift 2 and 30% for shift 3. However, the probability of a vehicle remaining more than 60 seconds grows to 60% during these two shifts. According to Figure 8a, service level A, in which a vehicle remains in the system for 15 seconds or less, was not observed in any case. The majority of vehicles are distributed among service levels B, C and D. However the good service levels are limited to scenario 3, being the next scenarios considered unsatisfactory by the users, given that drivers start to feel bothered by waiting in lines and delays in service. Figure 9 also presents the service level results on atypical days (National Holidays); that is, it considers a significant increase in the number of vehicles in a short period of time, in the real situation.

In all four holidays there was a decrease in the service levels offered when compared with typical days, being more evident during the second and third shifts (from 6 a.m. to 10 p.m.). The Service Level F is more representative in the four holidays analyzed during these two shifts. The probability of a vehicle remaining more than 80 seconds in the toll plaza varied from 50% to 95% in these scenarios, a rather elevated and alarming rate, given that this suggests a service level which generates delays in travel times and inhibits the drivers’ trips.
6.4.2. Simulated scenarios
In all six simulated scenarios, graphs were generated which allowed for evaluation of the toll plaza service levels on typical and atypical days, as presented in Figure 10, which in this case presented data for each shift, considering vehicle volume on typical days, excluding holidays. In simulated scenarios on typical days, it was observed that on shift 1 there were no significant alterations, when considering the service level offered by the company. In all scenarios, service level D was maintained. However, on shift 2, scenario 6 performed better, improving from level D to level C with a 43% probability. All scenarios maintained service level D, however with a greater probability of occurring and a decrease in levels E and F.

On atypical days, alterations were observed with the generation of the six simulated scenarios. On the Corpus Christi holiday there was a significant improvement in service levels in all simulated scenarios. On the first shift, scenario 5 stood out with a service level D and probability of 42% for vehicles remaining more than 60 seconds in the system.
On the Our Lady of Aparecida’s holiday, on shift 1, scenarios 2, 5 and 6 presented a probability of 37% for service level D. For shift 2, all scenarios presented a reduction in the probability of Service Level F. However, shift 3 showed little improvement in the simulated scenarios.
Despite the fact that the Christmas holiday happened on a weekend, the toll plaza had a flow of approximately 11 thousand cars in one day. On this holiday, it was possible to observe that the service levels had significant increases in some of the simulated cases. On the second shift, scenario 6 stood out, going from service levels F to D, with a probability of a vehicle spending more than 80 seconds in the system growing by 19%. Scenarios 3 and 4 most represented the real situation, with the chances of a vehicle staying in the system for 45 seconds being just 10% greater than the real situation in 3 and 16% in 4. On the third shift, all of the scenarios had a reduction in the probability of service level F. As was the case with the other holidays, scenarios 5 and 6 stood out on this shift, with a greater chance of reaching service levels A, B or C.
Finally, for the New Year’s Holiday, on the first shift in scenarios 1, 3 and 4, service level E was maintained. In the simulated scenarios 2, 5 and 6, the service level improved to level D, with an increase of around 3% in the probability that a vehicle remains in the system for less than 45 seconds. On second shift for scenario 1 it can be observed that with payment in cash without change, in spite of continuing to offer a service level F, there was a 31% drop in probability of occurring this level of service. On shift 3, similar to the other holidays, all simulated scenarios presented improvements in relation to the real situation.
Therefore, the results of the simulated scenarios indicated an improvement in service levels which repeat on all holidays. Scenarios 5 and 6 stood out for all shifts, as these situations showed payment form in cash without change and male tollbooth operators, differing only in the vehicle categories. In shifts 2 and 3, the same alterations can be seen in the service levels, from service levels F to D.
7. Discussion and conclusion
This study has aimed to verify how human and operational factors influence service time in toll plazas and analyze the relation of service levels that the toll collection companies offer to their clients.
Initially the data collected on human and operational factors and service time showed that vehicles in category 1 (passenger cars) have a lower average service time. Vehicles in Category 1 are small and have a high acceleration rate, which makes service time less when compared to other vehicle categories. The payment form in cash also has a lower average service time; that is, drivers who already have correct change do not completely stop at the tollbooth and many times do not wait to receive the receipt.
The first shift, which operates from 10:00 p.m. to 5:59 a.m. has the greatest average service time. Although the transit on this shift is mainly made up of trucks and buses, which have consumed more time in deceleration, payment and acceleration, there is also the factor of less traffic volumes. It has been concluded that in situations with greater traffic flow, in order to not increase the formation of long lines, the tollbooth operators tend to work and process tolls faster, confirming previous studies (Oliveira et al., 2003; Araújo & Setti, 2006; Woo & Hoel, 1991). This is an important conclusion, as it clearly verifies that the human agents, both in terms of the operator and the driver, interact and interfere in the manual payment process and overall service quality level.
In respect to the methods employed for this study, the use of Design of Experiments (DOE) enabled the generation of an empirical model which correlated the response variable to the service levels in a simple and effective way. The results of the analysis showed that factors of vehicle category, payment form, tollbooth operator sex have the greatest influence on the service time. The vehicle category has the most impact, agreeing with previous studies (Zarrillo, 2000; Zarrillo et al., 1997; Woo & Hoel, 1991), that is, heavy vehicles have a lower acceleration rate and, due to the increased length of the vehicle, remain for a longer period of time in the tollbooth area.
While the correlations have been determined through the use of DOE, by means of the operational and human factors with service time, it was only possible to evaluate service levels offered by the toll plaza through computational modeling and simulation with the aid of traffic simulation software. It can be concluded that the service level offered by the toll plaza on normal days is D, in which the vehicles remain in the system (waiting in line plus processing time at booth) between 45 and 60 seconds. At this level of service, any small interruption can cause lines and client discomfort. On holidays, the service level falls to E on the first shift and F on shifts 2 and 3. The flow of vehicles on holidays significantly increases and, in turn, service levels decrease.
The generated scenarios enabled the analysis of the relation of service levels with the variation of factors. Among the six different arrangements of factors, scenario 6, which considers payment with cash, male tollbooth operators and vehicles in categories 1, 3 7 and 9 (lighter vehicles), most stood out, altering the service level from F to D, on both typical and atypical days. On the other hand, scenario 3, with female tollbooth operators, presented the worst situation because drivers, male or female, tend to communicate and talk more with the women. One strategy would be to prioritize male service providers at peak times, reducing queuing lengths.
The research showed that there are alternatives and improvements which can be applied in the act of manual toll collection in the studied toll plaza. Despite the fact that other payment forms cannot be excluded, encouraging roadway users to use money and exact change, and even managers to adopt values for exact fees, can bring great benefits in service times, generation of long lines, which consequently increases service levels. Encouraging the use of self-service would also be a great strategy to reduce queue size. Encouraging truckers to not travel on holidays and during shifts with peak traffic flow is another form for reducing the amount of time spent in the system, benefiting not only drivers but also toll collectors, given that vehicles stopped in the toll plaza increase the risk of accidents, emission of pollutants and noise pollution.
The number of booths can also influence the operating capacity of the toll plaza, reducing waiting time in queues and consequently improving the level of service for customers. This issue was not considered because it is a strategic decision to expand the service that incurs high investment. However, it was possible to verify that some operational and awareness actions can improve the level of service in tollbooths.
Finally, this study provides important information that can serve as a basis for other studies in terms of advancing studies which involve improvements in service levels, travel quality and quality of life for drivers, as well as for the operational system used by toll road collection companies.
Acknowledgements
The authors would like to thank Brazilian agencies CNPq (National Council for Scientific and Technological Development) and FAPEMIG (Foundation for the Promotion of Science of the State of Minas Gerais) and CAPES (Higher Education Personnel Improvement Coordination), which have been supporting the efforts for the development of this work in different ways and periods.
References
Abdelwahab, H. (2017). Traffic micro-simulation model for design and operational analysis of barrier toll stations. Ain Shams Engineering Journal, 8(4), 507-513. http://dx.doi.org/10.1016/j.asej.2016.05.010.
Agência Nacional de Transportes Terrestres – ANTT. (2012). Relatório annual 2012. Brasília. Retrieved in 2018, November 27, from http://www.antt.gov.br/backend/galeria/arquivos/relatorio_anual_2012.pdf
Agência Nacional de Transportes Terrestres – ANTT. (2018). Manual para concepção, dimensionamento e implementação de praças de pedágio em concessões rodoviárias: orientações para utilização do arquivo excel. Brasília. Retrieved in 2018, November 27, from http://www.antt.gov.br/backend/galeria/arquivos/2018/10/16/Manual_Planilha_Pracas_de_Pedagio.pdf
Al-Deek, H. M., Mohamed, A. A., & Radwan, A. E. (1997). Operational benefits of electronic toll collection: case study. Journal of Transportation Engineering, 123(6), 467-477. http://dx.doi.org/10.1061/(ASCE)0733-947X(1997)123:6(467).
Ali, A., Garcia, G., & Martinet, P. (2015). The flatbed platoon towing model for safe and dense platooning on highways. IEEE Intelligent Transportation Systems Magazine, 58(1), 58-68. http://dx.doi.org/10.1109/MITS.2014.2328670.
Aragão, M., Frigieri, E., Ynoguti, C., & Paiva, A. (2016). Factorial design analysis applied to the performance of SMS anti-spam filtering systems. Expert Systems with Applications, 64, 589-604. http://dx.doi.org/10.1016/j.eswa.2016.08.038.
Araújo, J. J., & Setti, J. R. (2006). Operational characterization of tollbooths in the state of São Paulo. Transportation, 14(1), 33-44. http://dx.doi.org/10.14295/transportes.v14i1.58.
Banaei, M., & Alizadeh, R. (2016). Simulation-based modeling and power management of all-eletric ships based on renewable energy generation using model predictive control strategy. IEEE Intelligent Transportation Systems Magazine, 90. http://dx.doi.org/10.1109/MITS.2016.2533960.
Beaudoin, J., Farzin, Y., & Lawell, C. (2015). Public transit investment and sustainable transportation: A review of studies of transit’s impact on traffic congestion and air quality. Research in Transportation Economics, 52, 15-22. http://dx.doi.org/10.1016/j.retrec.2015.10.004.
Caldas, M., & Sacramento, K. (2016). Simulation model of discret events applied to the planning and operation of a toll plaza. Journal of Transport Literature, 10(3), 40-44. http://dx.doi.org/10.1590/2238-1031.jtl.v10n3a8.
Carlson, R., Papamichail, I., & Papageorgiou, M. (2011). Local feedback-based mainstream traffic flow control on motorways using variable speed limits. IEEE Transactions on Intelligent Transportation Systems, 12(4), 1261-1276. http://dx.doi.org/10.1109/TITS.2011.2156792.
Chakroborty, P., Gill, R., & Chakraborty, P. (2016). Analysing queueing at toll plazas using a coupled, multiple-queue, queueing system model: application to toll plaza design. Journal Transportation Planning and Technology, 39(7), 675-692. http://dx.doi.org/10.1080/03081060.2016.1204090.
Chambers, C., & Kouvelis, P. (2006). Modeling and managing the percentage of satisfied customers in hidden and revealed waiting line systems. Production and Operations Management, 15(1), 103-116. http://dx.doi.org/10.1111/j.1937-5956.2006.tb00033.x.
Cho, H., & Kim, Y. C. (2012). Analysis of traffic flow with variable speed Limit on highways. KSCE Journal of Civil Engineering, 16(6), 1048-1056. http://dx.doi.org/10.1007/s12205-012-1395-x.
Chowdhury, M. (2013). Queuing theory model used to solve the waiting line of a bank: a study on Islami Bank Bangladesh Limited, Chawkbazar Branch, Chittagong. Asian Journal of Social Sciences & Humanities, 2(3), 468-478. Retrieved in 2018, November 27, from http://www.ajssh.leena-luna.co.jp/AJSSHPDFs/Vol.2(3)/AJSSH2013(2.3-51).pdf
Chwif, L., & Medina, A. C. (2006). Modeling and simulation of discrete events: theory and applications. São Paulo: Authors' edition.
Clapper, T. C. (2016). The way forward for Simulation & Gaming (S&G). Simulation & Gaming, 47(1), 3-6. http://dx.doi.org/10.1177/1046878116633349.
Dubedi, A., Chakroborty, P., Kundu, D., & Reddy, H. (2012). Modeling automobile drivers’ toll-lane choice behavior at a toll plaza. Journal of Transportation Engineering, 138(11), 1350-1357. http://dx.doi.org/10.1061/(ASCE)TE.1943-5436.0000440.
Durrani, U., Lee, C., & Maoh, H. (2016). Calibrating the Wiedemann’s vehicle-following model using mixed vehicle-pair interactions. Transportation Research Part C, Emerging Technologies, 67, 227-242. http://dx.doi.org/10.1016/j.trc.2016.02.012.
Ernst, A. T., Jiang, H., Krishnamoorthy, M., & Sier, D. (2004). Staff scheduling and rostering: a review of applications, methods and models. European Journal of Operational Research, 153(1), 3-27. http://dx.doi.org/10.1016/S0377-2217(03)00095-X.
Fedorenko, V., Fedorenko, I., Sukmanov, A., Samoylenko, V., Shlaev, D., & Atanov, I. (2017). Modeling of data acquisition systems using the queueing theory. International Journal of Electronics and Communications, 74, 83-87. http://dx.doi.org/10.1016/j.aeue.2017.01.024.
Fowler, E. D., Mello, C. H., & Costa Neto, P. L. O. (2011). Exploratory analysis on the use of Gespublica Quality Program in public institutions of higher education. Gestão & Produção, 18(4), 837-852. http://dx.doi.org/10.1590/S0104-530X2011000400011.
Geisler, S., Quix, C., Schiffer, S., & Jarke, M. (2012). An evaluation framework for traffic information systems based on data streams. Transportation Research Part C, 23, 29-55.
Giasin, K., Ayvar-Soberanis, S., & Hodzic, A. (2016). Evaluation of cryogenic cooling and minimum quantity lubrication effects on machining GLARE laminates using design of experiments. Journal of Cleaner Production, 135, 533-548. http://dx.doi.org/10.1016/j.jclepro.2016.06.098.
Gramaglia, M., Fiore, M., & Calderon, M. (2014). Measurement-based modeling of Interarrivals for the simulation of highway vehicular networks. IEEE Communications Letters, 18(12), 2181-2184. http://dx.doi.org/10.1109/LCOMM.2014.2363114.
Greasley, A. (2006). Using process mapping and business process simulation to support a process-based approach to change in a public sector organization. Technovation, 26(1), 95-103. http://dx.doi.org/10.1016/j.technovation.2004.07.008.
Harb, R., Su, X., & Radwan, E. (2010). Empirical analysis of toll-lane processing times using proportional odds augmented MARS. Journal of Transportation Engineering, 136(11), 1039-1048. http://dx.doi.org/10.1061/(ASCE)TE.1943-5436.0000175.
Inácio, P. P. A., Leal, F., & Lima, J. P. (2018). Evaluation of the service level of a highway toll plaza in Brazil using computational simulation. In Proceedings of the TRB Annual Meeting, Transportation Research Board 2018. Washington: National Academies of Sciences, Engineering, and Medicine.
Instituto Brasileiro de Geografia e Estatística – IBGE. (2013). GDP of each Brazilian state. Retrieved in 2018, November 27, from http://www.ibge.gov.br
Jiang, C., & Cheng, G. (2015). The way of the ease traffic congestion in commercial center of Beijing – the analysis and research of level analyses and fuzzy evaluation in Sanlitun Street. In Proceedings of the 22nd International Conference on Industrial Engineering and Engineering Management 2015 (pp. 51-61). Paris: Atlantis Press.
Jin, S., Chen, Y., Diao, R., Huang, Z. H., Perkins, W., & Palmer, B. (2016). Power grid simulation applications developed using the GridPACK™ high performance computing framework. Electric Power Systems Research, 141, 22-30. http://dx.doi.org/10.1016/j.epsr.2016.06.024.
Kallrath, J., Klosterhalfen, S., Walter, M., Fischer, G., & Blackburn, R. (2017). Payload-based fleet optimization for rail cars in the chemical industry. European Journal of Operational Research, 259(1), 113-129. http://dx.doi.org/10.1016/j.ejor.2016.09.062.
Khaleghi, H., Lau, A., Debruyn, J., Ebadian, M., & Sokhansanj, S. (2016). Modeling and simulation of logistics integration of electronic commerce online shopping platform. Canadian Biosystems Engineering, 58(1), 8.1-8.8.
Kim, C., Kim, D., Kho, S., Kang, S., & Chung, K. (2016). Dynamically determining the toll plaza capacity by monitoring approaching traffic conditions in real-time. Applied Sciences, 6(87), 87. http://dx.doi.org/10.3390/app6030087.
Klodzinski, J., & Al-Deek, H. M. (2002a). Transferability of a stochastic toll plaza computer model. Transportation Research Record: Journal of the Transportation Research Board, 1811(1), 40-49. http://dx.doi.org/10.3141/1811-05.
Klodzinski, J., & Al-Deek, H. M. (2002b). New methodology for defining level of service at toll plazas. Journal of Transportation Engineering, 28(2), 173-181. http://dx.doi.org/10.1061/(ASCE)0733-947X(2002)128:2(173).
Kumar, V., Bhalla, A., & Rathore, A. (2014). Design of experiments applications in bioprocessing: concepts and approach. Biotechnology Progress, 30(1), 86. http://dx.doi.org/10.1002/btpr.1821. PMid:24123959.
Lange, R., Samoilovich, I., & Van der Rhee, B. (2013). Virtual queueing at airport security lanes. European Journal of Operational Research, 225(1), 153-165. http://dx.doi.org/10.1016/j.ejor.2012.09.025.
Leal, F., Costa, R. F. S., Montevechi, J. A. B., Almeida, D. A., & Marins, F. A. S. (2011). A practical guide for operational validation of discrete event simulation models. Pesquisa Operacional, 31(1), 57-77. http://dx.doi.org/10.1590/S0101-74382011000100005.
Lima, J. P., Lobato, K. C. D., Leal, F., & Lima, R. S. (2015). Urban solid waste management by process mapping and simulation. Operations Research, 35, 143-163. http://dx.doi.org/10.1590/0101-7438.2015.035.01.0143.
Lin, F. B., & Su, C. W. (1994). Level-of-service analysis of toll plazas on freeway main lines. Journal of Transportation Engineering, 120(2), 246-263. http://dx.doi.org/10.1061/(ASCE)0733-947X(1994)120:2(246).
Liu, Y., Cao, J., Cao, X., & Zhang, Y. (2017). Optimization of design scheme for toll plaza based on M/M/C queuing theory and cellular automata simulation algorithm. Modern Applied Science, 11(7), 1. http://dx.doi.org/10.5539/mas.v11n7p1.
Lobato, K. C. D., & Lima, J. P. (2010). Characterization and evaluation of selection processes of urban solid waste through mapping technique. Waste Management and Disposal, 15, 347-356. http://dx.doi.org/10.1590/S1413-41522010000400007.
Macatangay, R., Sonkaew, T., Velazco, V., Gerbig, C., Intarat, N., Nantajai, N., & Bagtasa, G. (2014). Factors influencing surface CO2 variations in LPRU, Thailand and IESM Philippines. Environmental Pollution, 195, 282-291. http://dx.doi.org/10.1016/j.envpol.2014.06.035. PMid:25056588.
Mayeres, I., & Vanhulsel, M. (2017). CarTax: a simulation model for analysing the reform of car taxation in Flanders. Research in Transportation Economics, 62, 11-24. http://dx.doi.org/10.1016/j.retrec.2017.02.001.
McDonald Junior, D., & Stammer Junior, R. (2001). Contribution to the development of guidelines for toll plaza design. Journal of Transportation Engineering, 127(3), 215-222. http://dx.doi.org/10.1061/(ASCE)0733-947X(2001)127:3(215).
Moita, M. H. V., & Almeida, E. S. (2012). Application of simulation to obtain solutions to a traffic roundabout in the city of Manaus, Brazil. Journal of Transport Literature, 6(1), 93-109. http://dx.doi.org/10.1590/S2238-10312012000100006.
Montevechi, J., Pinho, A., Leal, F., & Marins, F. (2007). Application of design of experiments on the simulation of a process in an automotive industry. In Proceedings of the Winter Simulation Conference. Washington: IEEE. http://dx.doi.org/10.1109/WSC.2007.4419779.
Montgomery, D. C., & Runger, G. C. (2010). Applied statistics and probability for engineers. New York: John Wiley & Sons.
Navandar, Y. V., Dhamaniya, A., & Patel, D. A. (2019). Empirical analysis of level of service based on users perception at manual tollbooth operation in India. Transportation Research Procedia, 37, 314-321. http://dx.doi.org/10.1016/j.trpro.2018.12.198.
Obelheiro, M. R., Cybis, H. B. B., Oliveira, M. L., & Ribeiro, J. L. D. (2011). Method for analysis of service levels in toll plazas. Transport, 19(3), 18-27. http://dx.doi.org/10.14295/transportes.v19i3.374.
Oliveira, M., Rosa Neto, J., & Cybis, H. (2003). A influência do tamanho das filas na capacidade de atendimento das praças de pedágio. In Anais do XVII Congresso da ANPET (pp. 1264-1275). Rio de Janeiro: ANPET. Retrieved in 2019, October 2, from http://anpet.org.br/index.php/pt/area-restrita/anais-congresso-anual-anpet
Rashid, R., Hoseini, S., Gholamian, M., & Feizabadi, M. (2015). Application of queuing theory in production-inventory optimization. Journal of Industrial Engineering International, 11(4), 485-494. http://dx.doi.org/10.1007/s40092-015-0115-9.
Russo, C., Harb, R., & Radwan, E. (2010). Calibration and verication of SHAKER, a deterministic toll plaza simulation model. Journal of Transportation Engineering, 136(2), 85-92. http://dx.doi.org/10.1061/(ASCE)TE.1943-5436.0000060.
Sánchez-Martínez, G., Koutsopoulos, H., & Wilson, N. (2016). Optimal allocation of vehicles to bus routes using automatically collected data and simulation modelling. Research in Transportation Economics, 59, 268-276. http://dx.doi.org/10.1016/j.retrec.2016.06.003.
Sanghvi, K., & Joglekar, A. (2015). Automating the payment of toll tax at toll plazas. International Journal of Computer Science and Information Technologies, 6(3), 2884-2887. Retrieved in 2018, November 27, from http://ijcsit.com/docs/Volume%206/vol6issue03/ijcsit20150603197.pdf
Santalucia, P., Zaninelli, A., Ragazzoni, L., & Gensini, G. (2016). Simmed SIMulation in MEDicine, Italian Society for simulation in medicine position paper: executive summary. Internal and Emergency Medicine, 11(4), 537-544. http://dx.doi.org/10.1007/s11739-015-1341-2. PMid:26613931.
Santos, A. S., Leal, A. G., Oliveira, J. A., Moreira, J. R., Pistoni, E., Miyake, M. Y., Rigo, A. L., & Marte, C. L. (2017). Methodologies for quality assessment of highway operators based on governance best practices with emphasis on toll collection ecosystem. Case Studies on Transport Policy, 5(1), 112-120. http://dx.doi.org/10.1016/j.cstp.2016.11.005.
Seyedhoseini, S., Rashid, R., Kamalpour, I., & Zangeneh, E. (2015). Application of queuing theory in inventory systems with substitution flexibility. Journal of Industrial Engineering International, 11(1), 37-44. http://dx.doi.org/10.1007/s40092-015-0099-5.
Shih, T., Lai, C., Hung, H., Ku, S., Tsai, P., Yang, T., Liou, S., Loh, C., & Jaakkola, J. (2008). Elemental and organic carbon exposure in highway tollbooths: a study of Taiwanese toll station workers. The Science of the Total Environment, 402(2-3), 163-170. http://dx.doi.org/10.1016/j.scitotenv.2008.04.051. PMid:18550151.
Spiliopoulou, A., Papamichail, I., & Papageorgiou, M. (2010). Toll plaza merging traffic control for throughput maximization. Journal of Transportation Engineering, 136(1), 67-76. http://dx.doi.org/10.1061/(ASCE)0733-947X(2010)136:1(67).
Stanic, B., Tubic, V., & Celar, N. (2011). Design and evaluation of a grade-separated intersection: a case study of the proposed Belgrade ‘Hipodrom’. Transportation Planning and Technology, 34(6), 625-636. http://dx.doi.org/10.1080/03081060.2011.600096.
Stevanovic, A., Stevanovic, J., Zhang, K., & Batterman, S. (2009). Optimizing traffic control to reduce fuel consumption and vehicular emissions: integrated approach with VISSIM, CMEM, and VISGAOST. Transportation Research Record: Journal of the Transportation Research Board, 2128(1), 105-113. http://dx.doi.org/10.3141/2128-11.
Takbhate, R. B., & Chavan, S. D. (2014). Automated tollbooth system. International Journal of Research Studies in Computer Science and Engineering, 1(3), 69-76. Retrieved in 2018, November 27, from https://www.arcjournals.org/pdfs/ijrscse/v1-i3/12.pdf
Tettamanti, T., & Varga, I. (2012). Development of road traffic control by using integrated VISSIM-MATLAB simulation environment. Periodica Polytechnica: Civil Engineering, 56(1), 43-49. http://dx.doi.org/10.3311/pp.ci.2012-1.05.
Valdes, D., Colucci, B., Fisher, D., Ruiz, J., Colón, E., & García, R. (2016). Driving simulation in the safety and operation performance of the freeway toll plaza. In Proceedings of the Transportation Research Board 95th Annual Meeting. Washington: SAGE. http://dx.doi.org/10.3141/2602-16.
Van Dijk, N. M., Hermans, M. D., Teunisse, M. J. G., & Schuurman, H. (1999). Designing the Westerschelde tunnel toll plaza using a combination of queuing and simulation. In Proceedings of the Winter Simulation Conference (pp. 1272-1279). Phoenix: IEEE. http://dx.doi.org/10.1109/WSC.1999.816853.
Van Lierop, D., & El-Geneidy, A. (2016). Enjoying loyalty: The relationship between service quality, customer satisfaction, and behavioral intentions in public transit. Research in Transportation Economics, 59, 50-59. http://dx.doi.org/10.1016/j.retrec.2016.04.001.
Vanberkel, P., Boucherie, R., Hans, E., & Hurink, J. (2014). Optimizing the strategic patient mix combining queueing theory and dynamic programming. Computers & Operations Research, 43, 271-279. http://dx.doi.org/10.1016/j.cor.2013.09.020.
Woo, T. H., & Hoel, L. H. (1991). Toll plaza capacity and level of service (pp. 119-127, Transportation Research Record, 1320). Washington: Transportation Research Board. Retrieved in 2018, November 27, from https://trid.trb.org/view.aspx?id=365594
Xu, B., & Lin, B. (2015). Factors affecting carbon dioxide (CO2) emissions in China’s transport sector: a dynamic nonparametric additive regression model. Journal of Cleaner Production, 101, 311-322. http://dx.doi.org/10.1016/j.jclepro.2015.03.088.
Yang, S., Hu, F., & Jaeger, C. (2016). Impact factors and risk analysis of tropical cyclones on a highway network. Risk Analysis, 36(2), 262-277. http://dx.doi.org/10.1111/risa.12463. PMid:26385797.
Zarrillo, M. L. (2000). Capacity calculations for two toll facilities: two experiences in ETC implementation. In Proceedings of the 79th Annual Meeting do Transportation Research Board. Washington: Transportation Research Board. Paper No. 00-1658.
Zarrillo, M. L., Radwan, A. E., & Al-Deek, H. M. (1997). Modeling traffic operations at electronic toll collection and traffic management systems. Computers & Industrial Engineering, 33(3-4), 857-860. http://dx.doi.org/10.1016/S0360-8352(97)00266-0.
Zhang, H. (2017). Empirical analysis and modeling of manual turnpike tollbooths in China. Mechanical Systems and Signal Processing, 87, 184-194. http://dx.doi.org/10.1016/j.ymssp.2015.06.002.
Zhang, J., Li, H., Luo, Y., & Tang, G. (2012). Error analysis for rendezvous phasing orbital control using design of experiments. Aerospace Science and Technology, 17(1), 74-82. http://dx.doi.org/10.1016/j.ast.2011.06.009.
Notes
Author notes
*jplima@unifei.edu.br