Research Article
Received: 13 September 2024
Accepted: 28 February 2025
DOI: https://doi.org/10.1590/0103-6513.20240096
Funding
Funding source: CNPq
Contract number: 309643/2020-1
Funding statement: Financial support The authors sincerely acknowledge the support of the Research Productivity Scholarship (Grant No. 309643/2020-1) from CNPq (National Council for Scientific and Technological Development).
Abstract
Paper aims: This study aims to explore the relationships between barriers to agile methodologies, focusing on identifying reinforcement mechanisms between these barriers and effective mitigation strategies.
Originality: This study contributes original insights by examining the interconnectedness of barriers to agile adoption and introducing reinforcement mechanisms as a novel concept. The findings add both theoretical depth and practical value to the existing literature on agile methodology implementation.
Research method: The research is based on qualitative evidence gathered from five projects. A comprehensive literature review was conducted, followed by in-depth content analysis of interviews using the N-VIVO® software. A coding schema was developed to systematically analyze the data and uncover key insights.
Main findings: The study identified four distinct reinforcement mechanisms that exacerbate the challenges of transitioning from traditional to agile methodologies. Additionally, the research highlights specific mitigation strategies that facilitate pattern recognition and suggest appropriate interventions for different stages of agile implementation.
Implications for theory and practice: The identification of reinforcement mechanisms and corresponding mitigation strategies provides practical guidance for organizations aiming to implement agile methodologies. This framework can help managers recognize patterns of resistance and apply targeted solutions during different phases of the agile transition.
Keywords: Agile methodology, Agile project management, Agile at scale, Barriers to implementation.
1. Introduction
Agile methodologies are experiencing growing attention, both from project management practitioners and the academic community (Näslund & Kale, 2020). Within the software development domain, Agile has been transformative, instilling flexibility and adaptiveness into work practices, enabling easy absorption of changes (Rigby et al., 2016; Ebert & Paasivaara, 2017). Agile practices, characterized by collaborative decision-making, respect, trust, early participant involvement, and open communication (Tam et al., 2020), present an alternative approach to problem-solving and result delivery. They reduce command hierarchy, bureaucratic hurdles, and foster collaborative work environments (Burga et al., 2022).
Studies indicate that agile methodologies contribute to higher project success rates compared to traditional methods (Sithambaram et al., 2021), challenging the perception that agile projects inherently succeed, regardless of realized benefits (Marnewick & Marnewick, 2022). Despite these benefits, organizations aiming for optimization and repeatable processes may find agile adoption challenging. This challenge arises from the misalignment of values between traditional approaches and agile methodologies, serving as a primary obstacle to adoption (Nerur et al., 2005), and complicating integration into existing organizational processes (Hobbs & Petit, 2017).
Overcoming these challenges necessitates a reevaluation of control mechanisms, management styles, knowledge management, and communication within organizations (Nerur et al., 2005). A shift in mindset is crucial (Marnewick & Marnewick, 2022), and misalignment with agile principles can impede project success (Sithambaram et al., 2021). Existing literature has explored barriers and challenges encountered during agile adoption, categorizing them into organizational, people, process, and technological factors (Nerur et al., 2005; Sithambaram et al., 2021). However, there remains an opportunity for theory building on the interdependence among these factors (Burga et al., 2022).
For example, Burga et al. (2022) delved into the interdependence of technical and human factors. Their results emphasized the significance of understanding team perceptions within the organization, as these perceptions influence the relationship between technical and human factors. This relationship is dual-sided; technical factors can drive appropriate behavior, while team perceptions can serve as both a source and hindrance to technical instruments.
Despite the extensive body of literature identifying barriers to agile adoption (Marnewick & Marnewick, 2022; Nerur et al., 2005; Sithambaram et al., 2021), a significant gap remains in understanding the interrelationships between these barriers and the reinforcement mechanisms that influence their interplay. Existing studies have categorized barriers into organizational, people, process, and technological factors (Nerur et al., 2005; Sithambaram et al., 2021), as well as knowledge, social, and communication factors (Almeida, 2017; Dikert et al., 2016; Kalenda et al., 2018; Kunda et al., 2018; Malik et al., 2021). However, they largely overlook how these barriers reinforce one another in practice. Moreover, there is a lack of empirical research on how these barriers interact, ultimately affecting agile initiatives. This gap calls for further theoretical development. Motivated by this need, the study aims to explore the connections between barriers, distinguish reinforcement mechanisms, and identify potential mitigation strategies.
Therefore, the guiding research question that arises from this discussion is: What are the key relationships among barriers in agile adoption, and how do reinforcement mechanisms sustain or amplify these barriers?
To answer this question, we adopt a qualitative approach, leveraging an in-depth literature review on barriers and insights from five projects. To structure our analysis, we developed a coding schema consisting of seven parent codes and 61 child codes, employing NVivo® software (Bazeley & Jackson, 2013), thereby building upon recent developments in the field.
This study goes beyond previous research by exploring relationship nodes in the gathered data, revealing positive reinforcement among barriers that may complicate transitioning from traditional to agile methodologies.
This article is structured into sections. Following this introduction, Section 2 provides the theoretical background on barriers to agile methodologies. Next, Section 3 outlines the research methods, detailing the qualitative approach based on Constructivist Grounded Theory (CGT). Section 4 presents the findings by elaborating on the main barriers, their interrelationships, and strategies for mitigation. Finally, Section 5 offers the discussion and conclusion, highlighting the key findings, theoretical and practical implications, and limitations for future research.
2. Barriers to agile methodologies
Agile methodologies have revolutionized software development, replacing rigid and bureaucratic approaches with flexibility and adaptability. Takeuchi & Nonaka (1986) introduced “The New New Product Development Game,” using team-centricity and rugby analogies (thence the term “scrum”) to emphasize rapid market entry, flexibility, and agility.
The pivotal moment for Agile was the “Agile Manifesto” in 2001 (Beck et al., 2001). Prior to this, agile thinking was already influencing development processes, including manufacturing (Rigby et al., 2016).
Agile methodologies, touted for their success, show a 42% success rate compared to 26% in traditional methods, with an 8% failure rate compared to 21% in waterfall approaches (Sithambaram et al., 2021). Yet, enterprises face challenges adopting agile due to entrenched processes and a historical focus on stability, posing significant organizational hurdles (Nerur et al., 2005). Fundamental differences span control mechanisms, management style, knowledge management, role assignment, communication, customer involvement, project cycle, development model, organizational structure, and technology. Literature identifies main barriers and challenges, categorized as organizational, process, people, and technical (Sithambaram et al., 2021; Nerur et al., 2005).
2.1. Organizational barriers
The organizational issues are caused by the mismatch between the goals of agile and the organization, which leads to misunderstanding of agile values and principles by the corporate leadership, reflecting on their support (Sithambaram et al., 2021).
Thus, lack of support by the leadership is an organization barrier that leads to unclear goals for managers and team members in the agile transformation. Moreover, the literature indicates that agile should not be used in budget constrained projects (Jovanović et al., 2017; Kunda et al., 2018). The literature also mentions that this barrier is present, but can be overcome, in public organizations (Oliveira et al., 2020).
Poor collaboration and multi-team coordination can lead to agile project failure, affecting deliverables (Kunda et al., 2018). Novac & Ciochină (2018) highlight that poor collaboration between developers and Product Owners can cause misinterpretations. Furthermore, lack of collaboration between the SCRUM master and Product Owner impacts project success (Nuottila et al., 2016).
The lack of management commitment/control towards agile implementation is a blocker that can lead to budget constraints, as agile usually requires highly skilled developers, which are expensive (Kunda et al., 2018). However, the organizational barriers to agile projects remain unexplored in an interconnected way (Santos & Carvalho, 2021; Santos et al., 2024).
The lack of understanding of agile values and principles in the organization, the mismatch between the organization’s and agile objectives, and the interference in project development by political agendas of the organization are also barriers highlighted (Kunda et al., 2018; Sithambaram et al., 2021).
Researchers also mention, challenges associated with management style and organizational structure, due to agile methodologies’ better fit with flat structures, whereas large traditional firms rely on hierarchical structures and offshored or outsourced projects. Thus, the company organizational form influences the autonomy and cooperation within development teams (Nerur et al., 2005; Sundararajan et al., 2014).
The continuity of traditional method’s bureaucracy can affect negatively the agile implementation. For example, (Dikert et al., 2016) report cases in which project documentation is done twice, according to the agile and traditional methods. Besides, the internal silos, typical of organizations following the functional form, can be a barrier to agile implementation, causing knowledge boundaries (Almeida, 2017; Dikert et al., 2016). Hence, the adaptation to the agile culture takes longer in hierarchical and functionally-oriented structures (Šmite et al., 2020).
Additionally, the management of software knowledge and reward systems are mentioned as challenges for agile implementation (Nerur et al., 2005). Another element associated with the organization's culture is the disbelief in the benefits that agile can bring to the organization, which influences the success of agile transformation (Kunda et al., 2018).
2.2. Process barriers
The process issues often stem from rushing to apply agile methodologies without assessing their feasibility for the organization and project. For instance, public projects may not fit well with agile due to their extended timelines (Gonçalves et al., 2021). This misalignment can create barriers such as poorly defined project scope and requirements, insufficient planning and governance, improper agile implementation, and inadequate cost management (Kunda et al., 2018; Sithambaram et al., 2021). Additionally, confusion between IT and business Product Owner roles can challenge agile development (Nuottila et al., 2016).
Transitioning to agile may clash with established methods, complicating implementation due to a lack of understanding of how to integrate agile with traditional approaches (Oliveira et al., 2020; Hohl et al., 2016). Integration issues with current processes and tools, as well as project management and monitoring, pose critical barriers to agile adoption (Patanakul & Rufo-McCarron, 2018).
In large organizations, poor integration can result in duplicated efforts and resistance to abandoning traditional processes, leading to challenges in agile adoption (Mahanti, 2006; Dikert et al., 2016). Additionally, mistrust between agile and non-agile teams and hierarchical requirements management can hinder agile deployment (Kalenda et al., 2018).
Overall, the main challenge lies in transitioning from traditional to agile methods, which requires different tools, activities, communication, and roles (Sithambaram et al., 2021). Standardization regulations in organizations can obstruct agile transformation, as these rules often conflict with agile principles (Lappi & Aaltonen, 2017). Excessive documentation demands can signal a lack of trust in the team (Kunda et al., 2018), while minimal documentation can cause communication issues (Kunda et al., 2018). Customer involvement challenges, exacerbated by physical distance, also hinder agile implementation (Conforto et al., 2014).
2.3. Social and knowledge barriers
The social barriers to agile implementation often stem from stakeholders’ knowledge and mindset about the methodology. Misconceptions include viewing agile as a universal solution, underestimating documentation needs, or assuming agile is solely about fast delivery and generalist team roles (Dikert et al., 2016; Gandomani & Nafchi, 2016).
Challenges include a lack of agile skillset, knowledge, proper project management, teamwork, communication structure, stakeholder expectation management, and resistance to change and agile mindset (Kunda et al., 2018; Sithambaram et al., 2021). Teams' psychological empowerment is influenced by their ability to choose their functioning and communication practices (Malik et al., 2021).
Limited knowledge about agile and confusion over its values, principles, roles, and ceremonies can hinder success (Gandomani & Nafchi, 2016; Jovanović et al., 2017). Misunderstandings in application and integration also arise (Hohl et al., 2016). Large-scale agile implementations may lead to varied interpretations and conflicts if guidance is unclear (Dikert et al., 2016).
Inadequate training and coaching are significant barriers, leaving teams unprepared and impacting the effectiveness of education (Nuottila et al., 2016; Dikert et al., 2016). Poor guidance on successful agile transformation and difficulties connecting theory to practice exacerbate these issues (Dikert et al., 2016). Adapting agile to organizational realities without proper customization can lead to role confusion and increased workload, impeding transformation (Dikert et al., 2016).
Managers may resist changes in roles and responsibilities, fearing loss of position or increased observation (Dikert et al., 2016; Gandomani & Nafchi, 2016). Resistance to changing established processes and tools also occurs (Kalenda et al., 2018). Skepticism and misconceptions further undermine agile adoption (Dikert et al., 2016; Gandomani & Nafchi, 2016).
Top-down mandates without clear goals can provoke resistance, while excessive enthusiasm can lead to disappointment and conflict (Dikert et al., 2016). The Product Owner’s engagement is crucial, with lack of involvement or performance impacting the methodology (Patanakul & Rufo-McCarron, 2018; Jovanović et al., 2017; Nuottila et al., 2016).
Cultural differences, especially hierarchical tendencies, can obstruct agile deployment (Šmite et al., 2020). Customer commitment is vital for agile success, with lack of skills and knowledge affecting performance (Kunda et al., 2018). Agile’s reliance on decentralized decision-making and collaborative involvement underscores the need for engagement from all stakeholders (Nerur et al., 2005; Albuquerque et al., 2020).
2.4. Technical barriers
Technical barriers are related to development tools that do not fulfill properly the needs of agile or hybrid projects (Sithambaram et al., 2021). The issues mentioned are inappropriate or insufficient technology and tools to support agile, as well as the lack of knowledge about the technology and tools. These facts are relevant, as the transition to this methodology is influenced by the tools available to the teams. And, whether or not they support the project’s fast-paced and interactive work (Nerur et al., 2005).
the challenge of knowledge transfer is also included among technical aspects, since the minimization of documentation, typical of Agile, can impede the knowledge sharing within or between teams, in case the project is reallocated (Nuottila et al., 2016).
Lack of minimum documentation is often mentioned as a barrier, especially for large projects, as documenting technical choices is important to avoid misunderstandings, even though it requires additional effort (Kunda et al., 2018).
2.5. Communication barriers
The communication of information with stakeholders and within the team is also highlighted as a barrier to implementation. For example, as the interface is defined later on in the project, the stakeholders could be late contacted especially in the initial and incremental planning phase. Another example is the communication of changes which, if communicated to the customers with delay, may become a barrier if modification or implementation are required (Nuottila et al., 2016). Furthermore, the team’s co-location is indicated as an important factor, as it facilitates the information exchange (Conforto et al., 2014). Previous research has investigated the contrast between virtual and physical co-location, under the hypothesis that, ideally, the entire agile team should meet in the same room or an open space office for easy collaboration (Asnawi et al., 2010). For this reason, in a virtual setting, firms should adopt high-quality collaboration tools to support teamwork and enable proper communication (Nuottila et al., 2016).
In large companies, teams are distributed across different locations, hence interfacing problems often emerge. It also true for traditional practices, as noticed by Motorola and Nokia. At the time, Nokia deployed workshops to engage the different teams to overcome cross-communication issues (Mahanti, 2006).
2.6. Team barriers
Literature identifies several team-level barriers to Agile implementation, including team size, autonomy, multidisciplinarity, and culture (Conforto et al., 2014; Jovanović et al., 2017; Moe et al., 2019). Agile is typically more effective with small teams, with SCRUM recommending a maximum size of 10 people. Larger teams may face difficulties transitioning roles during agile transformation (Jovanović et al., 2017).
Team autonomy is crucial for agility (Takeuchi & Nonaka, 1986; Mikalsen et al., 2019), but implementing autonomy can be challenging. Moe et al. (2019) highlight factors such as unclear goals, lack of trust, dependencies, insufficient coaching, stress, part-time resources, and role redefinition, with lack of trust and part-time resources being most significant.
External dependencies, such as support teams balancing project and fixed activities without formal subordination, can slow change approval (Gonçalves et al., 2021). Complex organizations with rigid procedures and hierarchical controls also hinder team autonomy (Mikalsen et al., 2019). Shared resources exacerbate team dependencies and reduce focus, while full-time resources are preferred for maintaining autonomy (Mikalsen et al., 2019; Moe, 2013).
Specialization and high technical expertise can create bottlenecks, limiting the agile principle of skill overlap and flexibility (Jovanović et al., 2017; Moe, 2013). Additionally, established team cultures favoring traditional practices can impede agile transformation (Jovanović et al., 2017).
These challenges can delay agile adoption and reduce its effectiveness (Dikert et al., 2016). A summary of these barriers is provided in Table 1.

3. Research methods
Aligning with the research objective of addressing the gap in understanding the relationship among barriers, a qualitative research approach is deemed appropriate (Eisenhardt et al., 2016; Eisenhardt, 2021). The theory elaboration is grounded in the knowledge accumulated on barriers to agile methods (Marnewick & Marnewick, 2022; Nerur et al., 2005; Sithambaram et al., 2021), enabling the comparison of preexisting concepts from the literature with emerging constructs based on empirical data (Fisher & Aguinis, 2017). A similar qualitative research method was employed by Sithambaram et al. (2021) the Constructivist Grounded Theory (CGT). The CGT follows an iterative research process with an inductive-abductive logic. The abductive logic infers concepts from the literature, while the inductive logic draws conclusions based on the collected data (Rieger, 2018). The qualitative approach proposed has three main phases: theoretical sensitivity, data collection, and coding development, as further explained.
3.1. Data collection
As a starting point, we built on the existing body of knowledge on barriers to agile methods. Data collection was conducted using two major scientific databases, ISI Web of Science (WoS) and Elsevier Scopus, by applying a search string composed of two sets of terms strategically linked with the logical operator AND. One set aimed to identify publications related to barriers and associated themes, using the OR operator (“barrier*” OR “challeng*” OR “obstacle*”). The other set focused on the agile methods domain, incorporating terms such as (“agil* method*” OR “agil* approach*” OR “agil* practic*” OR “agil* perspect*”). The standalone term “agile” was avoided due to its widespread use across various fields.
Through the literature review, we identified the main barriers to agile methodologies, as discussed in the previous section and summarized in Table 1. These barriers guided the development of the research instrument for data collection. To capture authentic perspectives without influencing responses, we adopted a semi-structured research protocol, which covered five main areas: context, project scope, barriers, project process, and interview closure (see Appendix A). It started with explaining the research goals, followed by questions about the interviewee’s role, project size, agile methods, training, and tools. The barriers section addressed challenges in adopting agile, while the project process discussion focused on internal barriers. The final part identified significant barriers, mitigation strategies, and reinforcement mechanisms, which were analyzed through relationship nodes. Data collection involved one-hour semi-structured interviews guided by a protocol based on existing literature to explore challenges in adopting agile methodologies.
Following qualitative research guidelines (Eisenhardt & Graebner, 2007), theoretical sampling was used. Interviews were conducted with a selected sample of POs and Proxy POs from a multinational firm's Supply Chain domain to ensure relevance and consistency. Interviews were held via Teams, recorded, and transcribed with interviewee consent. A total of 6 Product Owners and 1 Scrum Master were interviewed, as detailed in Table 2.

3.2. Data analysis
The data analysis, we adopted a content analysis in both the literature and interviews, running an inductive-abductive process (Rieger, 2018).
Both the articles and interview transcriptions were uploaded to the N-VIVO® platform (Bazeley &Jackson, 2013) for content analysis.. Through the coding of the data collected, following an open and axial coding (Gioia et al., 2013). The open coding labels each data component regarding the agile barriers mentioned based on the researcher's interpretation. The axial coding then creates higher-level categories through aggregation, based on the relationships between the labels.
The same logic was applied during the literature review, which resulted in the barrier hierarchy in Table 1. If required, literature research on the new barrier was deployed to guarantee exhaustiveness and coherence between the review and the empirical findings.
The abovementioned qualitative analysis provides the list and the structuring of the barriers encountered by the projects as in the literature. Moreover, it allows to identify potential causal links among barriers.
4. Results
4.1. Project profile
As explained in the previous section, the seven interviewees were engaged with 5 projects that belonged to the Supply Chain domain. The analysis merged the bottom approach with the barriers surveyed from the literature review. The N-VIVO analysis permitted the understanding of new possible barriers as well as possible relationships encountered.
Table 3 shows a summarization of each project, with its methodology profile and description, considering team aspects, project coordination, project users, agile mechanisms and tools, project management (PM) approach, and training aspects.

As shown in Table 3, PJ5, currently, does not adopt agile methodology as the project deploys only the developed tool. Regardless, it partially adopts agile mechanisms, raising interesting points to the discussion.
Additionally, PJ4 adopts a hybrid approach as it is in the run phase, terminology of the traditional methodology, and implements agile rituals. It is important to observe that this project has transitioned from a traditional approach to agile during the run phase. For this reason, it cannot be considered fully agile even though it applies all agile rituals. However, it is interesting to understand the transition experience.
PJ1 and PJ2 function within an agile framework, however, when interacting with external stakeholders, they adopt a traditional approach. As a management approach to demonstrate achievements, long-term planning, and performance to validate the project with sponsors. This resonates with the internal bureaucracy required in a large corporation like the one analysed.
4.2. Barriers to the agile implementation overall
The interviews transcriptions were imported to N-VIVO®, and analyzed to understand the barriers encountered when adopting agile methodology. Table 1 shows a coding tree grounded in the literature review. Each tree node is a potential barrier to agile, considering the hierarchy (see Table 1) generated by the literature review.
Afterward, based on a careful analysis and interpretation of the interviews, further coding was developed to create new nodes and relationships (see Figure 1 to 4). The schema is based on three levels with the parent nodes: knowledge, organization, process, social, team, technical, and communication aspects. This is then followed by the child nodes, clustered based on similarities.


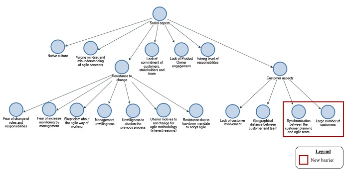
It is interesting to highlight the new barriers that are classified as social (Figure 1) and team aspects (Figure 2). As the other barriers were already explained initially in the literature review section, only the empirical highlighted ones are going to be described.

In the customer aspects branch, two barrier nodes, ‘synchronization between the customer planning and agile team’ and ‘large number of customers’, were highlighted in the interviews.
The synchronization issue is caused by different work dynamics between the core team and users, due to methodological differences, customer priorities, and the interference by activities carried out in parallel. This leads to difficulty in involving customers in project activities, especially in testing and feedback. This issue influences the project outcome in terms of quality and delay, as the principle of agile methodology is user-centricity.
The high number of users is demanding for the project development, as it influences directly the requirements. This barrier is connected with users’ different experiences, demands, and local conditions. For instance, PJ1 as a large project faces this barrier because of its global scale, which leads to difficulty in managing requirements that surge due to the variety of key user’s needs.
Regarding the team barriers node, the interview comments lead to the conclusion that ‘Changing members’ of the team can influence the project work. Team member rotation implies losses of implicit and tacit knowledge, that takes time to learn. Besides, it affects the project's progress due to the understanding of activities and team rituals, as mentioned in the following quotation:
“Okay, there are changes to this team, then they need to inboard the people again, it takes time. So, from one release to another, sometimes we lose efficiency. And we have also some regressions in the development because it's not the same person that is doing the Dev.” (Interview PJ1|PO1).
Beyond that, the qualitative analysis explored the relationships between the barriers by following project maps from N-VIVO®. Figure 3 shows the relationship between knowledge and training, which highlights the overlapping between the lack of training and the lack of knowledge in agile methodology (see node ).

The knowledge barriers relationship highlights that guidance and training are essential to the knowledge encountered in the company’s social assets. Additionally, mentioned in the interviews PJ2 |PO4 and PJ3 |PO3 as a success factor and a barrier, having a coach as a Scrum Master represents an important role during the implementation of agile methodology, as it eases the transition. That externally can be correlated to the knowledge of agile, as the role of the Scrum Master in projects is to introduce rituals, terminologies and help in the daily implementation. This support facilitates the transformation, as difficulties that can emerge are restrained by the presence of an expert.
Figure 4 shows how communication, customer, technical and process barriers relate to each other. These barrier categories overlap in four points (see nodes ).
During the interview PJ2|PO4, it was indicated the reinforcing relationship between the lack of customer involvement and the lack of clear and common goals by the team (see Figure 4, node 1). The customers’ understanding of the project target impacts their interest in getting involved in the development.
agile works when you know where you want to go. And when you don't try to replicate something that already exists […] people did not want to have regressions (Interview PJ2|PO4).
Besides, the overlap in node 2 (Figure 4) shows that communication with stakeholders is also an issue connected with customer involvement, as the degree of interest from users influences stakeholders’ willingness to collaborate.
Another potential relationship is between ‘communication with stakeholders’ and ‘lack of good agile tools’, that overlap in node 3 (Figure 4). The proper agile tools impact how information is passed between the team and users, influencing the visibility provided to them, which impacts the overall satisfaction, as mentioned in the following interview quotation.
The cause, I will say that the user is not informed on they don't have any tool to see what's going on. They just see the tool. They don't have any explanation. Of course, we have documentation but it's not accessible. (Interview PJ1|PO2).
Additionally, the ‘lack of good agile tool’ impacts the project requirements definition (see node 4, Figure 4). Given the fact that non-robust tools can lead to inefficiencies in the requirement process, due to time-consuming and complex features – which can provoke mistakes in processes and unclear definitions of requirements, creating a bottleneck for developers. The following statement of PO2 illustrates this relationship:
That's also why we wanted to move to the enhancement process because you can create a story in 30 seconds. […] it's more easier for us and for the dev team […] because sometimes is not clear, the dev team has to reach the user that created the story. So, it's really time consuming. (Interview PJ1|PO2).
Going further on the representativity of each parent barrier, the relevance was established through the percentual coverage based on the number of references coded. Using a top-down approach, first analyzing the most relevant barriers at the top level (level 1), followed by further analysis of child levels to understand the root cause.
Therefore, at the parent level, the most mentioned barriers are represented in Figure 5 which shows the four most relevant barriers: social (24%), process (19%), team (19%), and knowledge (16%) aspects.

At the child level, the nodes coded for these four main aspects are summarized in Table 4 as the percentage of the total references in each parent node. This indicates which are the most relevant barriers for the interviewee’s cases.

4.3. Project methodology and barrier profile
To understand how the project characteristics may affect the issues faced, a description of the barrier profile of each project is presented in Figure 6, based on the number of references coded on N-VIVO®.

Overall, process, team, and social barriers are mentioned in every interview, confirming the previous analysis. In addition, social aspects are constantly mentioned in the cases, given that in agile, social assets are essential for deployment as individuals and interactions are one of the main four values (Beck et al., 2001).
Furthermore, a detailed review of the barriers experienced by the interviewees during the different steps of the project is presented. It goes through the project approach, team structure, and user experience.
5. Discussion and conclusion
5.1. Implications for theory
This research contributes to the existing literature by delving deep into the barriers of agile methodologies and exploring their relationships. Our contributions to theory are threefold. First, we expand the current theoretical understanding of the challenges organizations face when adopting agile methodologies. Second, we address the underexplored relationship between barriers in the agile methods context. Third, we depict mitigation strategies and reinforcement mechanisms among barriers categories and inside categories.
By reviewing and organizing the literature into categories such as communication, social, knowledge (Almeida, 2017; Dikert et al., 2016; Kalenda et al., 2018; Kunda et al., 2018; Malik et al., 2021), organizational, team, technical, and process (Nerur et al., 2005; Sithambaram et al., 2021), we provide a comprehensive overview of the barriers. Additionally, we introduce new barriers identified through content analysis, shedding light on previously unexplored issues.
Our findings reveal the positive reinforcement among barriers, which amplifies the difficulties during the transition from traditional to agile approaches. Previous literature explored the interdependence of technical and human factors in agile teams (Burga et al., 2022) but other relationships among barrier categories remained unexplored. Our study identified four reinforcement mechanisms among barriers categories: 1). ‘lack of customer involvement’ and ‘lack of clear and common goals by the team’, 2) ‘communication with stakeholders’ with ‘customer involvement’, 3) ‘communication with stakeholders’ and ‘lack of good agile tools’, and 4) ‘lack of good agile tool’ and ‘requirements definition of the project’. These findings offer valuable insights into the interconnected nature of barriers and provide guidance on the effective mitigation strategies identified in studied projects. This could help identify patterns, trends, and effective strategies at different stages of the implementation process.
Furthermore, we identified reinforcement mechanisms within the knowledge barriers category, particularly in the overlapping between two child codes ‘lack of training’ and ‘lack of knowledge in agile methodology’. As previous literature suggests, the technical difficulty in agile can hinder the successful application of the methodology in real projects, even if the team seemed well-prepared during training (Kunda et al., 2018).
Based on field evidence, we emphasize the importance of addressing ‘communication with stakeholders’ to reduce the likelihood of problems during the deployment of an agile project because it influences other barriers. Additionally, attention should be given to team-related issues such as ‘changing members’, ‘too many dependencies of the agile team on others’, ‘lack of trust in agile team’, ‘redefining manager roles in the agile transformation’, ‘not having clear and common goals’, ‘lack of coaching and organizational support’, ‘team size’, ‘strong team culture established (hard to change)’. Furthermore, customer-related aspects should be carefully considered, particularly the ‘synchronization between the customer planning and agile team’ and ‘lack of customer involvement’.
5.2. Managerial implications
The study highlights key barriers to agile adoption, particularly in social, team, process, and knowledge aspects, which practitioners should address to enhance effectiveness. Ensuring stakeholder alignment, managing team dynamics, fostering customer involvement, and optimizing agile tools are essential for successful implementation. Managers can utilize these insights to prioritize and allocate resources effectively. Moreover, the findings also offer valuable guidance for managers navigating the transition from traditional to agile methodology, enabling them to learn from previous experiences and develop effective strategies. Furthermore, the identified reinforcement mechanisms provide managers with actionable insights and mitigation strategies for overcoming challenges and improving the implementation of agile methodologies.
Organizations, in turn, can facilitate agile adoption by promoting a cultural shift toward agile principles, strengthening cross-functional collaboration, allocating sufficient resources, and establishing performance metrics to ensure sustained success. By proactively addressing these barriers and investing in structured strategies, both practitioners and organizations can achieve a more seamless and effective agile transformation..
5.3. Limitations and future directions
As with any qualitative research, it is important to acknowledge certain limitations in this study. Firstly, the findings and identified barriers may be context-specific, and caution should be exercised when drawing broad and generalizable conclusions for other contexts. The analysis is based on interviews with key stakeholders and data gathered from multiple sources, focusing on five projects. Therefore, further validation and quantitative analysis are necessary to establish robust evidence and determine the statistical significance of these barriers in relation to agile implementation.
Future research should explore mitigation strategies and reinforcement mechanisms specific to each identified barrier. Additionally, conducting comparative studies across different industries or project types would enhance our understanding of how barriers vary in diverse contexts. For instance, researchers can use a comparative analysis across industries or project sizes to examine whether barriers such as team turnover or communication challenges are universally encountered or vary according to sector-specific dynamics. Besides, comparative analysis examining different contexts can shed light on whether other mitigation strategies and reinforcement mechanisms emerge and contribute to a more targeted guidance for overcoming challenges, tailored to individual barriers. Moreover, longitudinal studies that track the progress of agile implementation over time can provide valuable insights into the dynamic nature of barriers and their evolution. By examining how barriers change and adapt throughout the implementation process, we can develop a deeper understanding of their impact. Researchers can also use a more granular examination of the interrelationships between barriers, such as how technical and communication challenges intersect with knowledge gaps, to offer a deeper understanding of the systemic nature of agile adoption. Finally, researchers can use quantitative approaches, such as surveys or longitudinal studies, to expand the investigation and provide a broader validation of the identified barriers, offering insights into how their impact evolves over the course of agile adoption.
Data availability
Research data is only available upon request.
Acknowledgments
The authors are grateful for the scholarships CNPq 309643/2020-1.
References
Albuquerque, F., Torres, A. S., & Berssaneti, F. T. (2020). Lean product development and agile project management in the construction industry. Revista de Gestão, 27(2), 135-151. http://doi.org/10.1108/REGE-01-2019-0021.
Almeida, F. (2017). Challenges in migration from waterfall to agile environments. World Journal of Computer Application and Technology, 5(3), 39-49. http://doi.org/10.13189/wjcat.2017.050302.
Asnawi, A. L., Gravell, A. M., & Wills, G. B. (2010). An empirical study: understanding factors and barriers for implementing agile methods in Malaysia. In Proceedings of the 5th International Doctoral Symposium on Empirical Software Engineering (IDoESE). Bolzano-Bozen, Italy. Retrieved in 2024, September 13, from https://eprints.soton.ac.uk/271653/
Bazeley, P., & Jackson, K. (2013). Qualitative data analysis with NVivo. London, UK: Sage Publications Limited.
Beck, K., Beedle, M., van Bennekum, A., Cockburn, A., Cunningham, W., Fowler, M., Grenning, J., Highsmith, J., Hunt, A., Jeffries, R., Kern, J., Marick, B., Martin, R. C., Mellor, S., Schwaber, K., Sutherland, J., & Thomas, D. (2001). Manifesto for Agile Software Development. Agile Alliance. Retrieved in 2024, September 13, from https://agilemanifesto.org/
Burga, R., Spraakman, C., Balestreri, C., & Rezania, D. (2022). Examining the transition to agile practices with information technology projects: agile teams and their experience of accountability. International Journal of Project Management, 40(1), 76-87. http://doi.org/10.1016/j.ijproman.2021.10.004.
Conforto, E. C., Salum, F., Amaral, D. C., Da Silva, S. L., & De Almeida, L. F. M. (2014). Can agile project management be adopted by industries other than software development? Project Management Journal, 45(3), 21-34. http://doi.org/10.1002/pmj.21410.
Dikert, K., Paasivaara, M., & Lassenius, C. (2016). Challenges and success factors for large-scale agile transformations: a systematic literature review. Journal of Systems and Software, 119, 87-108. http://doi.org/10.1016/j.jss.2016.06.013.
Ebert, C., & Paasivaara, M. (2017). Scaling agile. IEEE Software, 34(6), 98-103. http://doi.org/10.1109/MS.2017.4121226.
Eisenhardt, K. M. (2021). What is the Eisenhardt method, really? Strategic Organization, 19(1), 147-160. http://doi.org/10.1177/1476127020982866.
Eisenhardt, K. M., & Graebner, M. E. (2007). Theory building from cases: opportunities and challenges. Academy of Management Journal, 50(1), 25-32. http://doi.org/10.5465/amj.2007.24160888.
Eisenhardt, K. M., Graebner, M. E., & Sonenshein, S. (2016). Grand challenges and inductive methods: rigor without rigor mortis. Academy of Management Journal, 59(4), 1113-1123. http://doi.org/10.5465/amj.2016.4004.
Fisher, G., & Aguinis, H. (2017). Using theory elaboration to make theoretical advancements. Organizational Research Methods, 20(3), 438-464. http://doi.org/10.1177/1094428116689707.
Gandomani, T. J., & Nafchi, M. Z. (2016). Agile transition and adoption human-related challenges and issues: a grounded theory approach. Computers in Human Behavior, 62, 257-266. http://doi.org/10.1016/j.chb.2016.04.009.
Gandomani, T. J., Zulzalil, H., Ghani, A. A. A., & Sultan, A. B. M. (2013a). Towards comprehensive and disciplined change management strategy in agile transformation process. Research Journal of Applied Sciences, Engineering and Technology, 6(13), 2345-2351. http://doi.org/10.19026/rjaset.6.3706.
Gandomani, T. J., Zulzalil, H., Ghani, A. A. A., Sultan, A. B. M., & Nafchi, M. Z. (2013b). Obstacles in moving to agile software development methods; at a glance. Journal of Computational Science, 9(5), 620-625. http://doi.org/10.3844/jcssp.2013.620.625.
Ghayyur, S. A. K., Ahmed, S., Ali, M., Razzaq, A., Ahmed, N., & Adnan, N. (2018). Systematic literature review of success factors and barriers of agile software development. International Journal of Advanced Computer Science and Applications, 9(3). http://doi.org/10.14569/IJACSA.2018.090339.
Gioia, D. A., Corley, K. G., & Hamilton, A. L. (2013). Seeking qualitative rigor in inductive research: Notes on the Gioia methodology. Organizational Research Methods, 16(1), 15-31. http://doi.org/10.1177/1094428112452151.
Gonçalves, M. L. A., Da Silva, R. A. C., Silva, E. A. C., & Penha, R. (2021). Processo de transformação ágil em uma empresa brasileira de telecom. Revista de Gestão e Projetos, 12(1), 70-94. http://doi.org/10.5585/gep.v12i1.17801.
Hobbs, B., & Petit, Y. (2017). Agile methods on large projects in large organizations. Project Management Journal, 48(3), 3-19. http://doi.org/10.1177/875697281704800301.
Hoda, R., & Murugesan, L. K. (2016). Multi-level agile project management challenges: a self-organizing team perspective. Journal of Systems and Software, 117, 245-257. http://doi.org/10.1016/j.jss.2016.02.049.
Hohl, P., Münch, J., Schneider, K., & Stupperich, M. (2016).Forces that prevent agile adoption in the automotive domain. In P. Abrahamsson, A. Jedlitschka, A. Nguyen Duc, M. Felderer, S. Amasaki & T. Mikkonen (Eds.), Product-Focused Software Process Improvement (Vol. 10027, pp. 468-476). Cham: Springer. http://doi.org/10.1007/978-3-319-49094-6_32
Jovanović, M., Mas, A., Mesquida, A., & Lalić, B. (2017). Transition of organizational roles in agile transformation process: a grounded theory approach. Journal of Systems and Software, 133, 174-194. http://doi.org/10.1016/j.jss.2017.07.008.
Kalenda, M., Hyna, P., & Rossi, B. (2018). Scaling agile in large organizations: Practices, challenges, and success factors. Journal of Software (Malden, MA), 30(10), e1954. http://doi.org/10.1002/smr.1954.
Kropp, M., Meier, A., & Biddle, R. (2016).Agile practices, collaboration and experience: An empirical study about the effect of experience in agile software development. In International Conference on Product Focused Software Process Improvement (pp. 416-431). Cham: Springer. http://doi.org/10.1007/978-3-319-49094-6_28
Kunda, D., Mulenga, M., Sinyinda, M., & Chama, V. (2018). Challenges of agile development and implementation in a developing country: a Zambia case study. Journal of Computational Science, 14(5), 585-600. http://doi.org/10.3844/jcssp.2018.585.600.
Lappi, T., & Aaltonen, K. (2017). Project governance in public sector agile software projects. International Journal of Managing Projects in Business, 10(2), 263-294. http://doi.org/10.1108/IJMPB-04-2016-0031.
Mahanti, A. (2006). Challenges in enterprise adoption of agile methods: a survey. CIT. Journal of Computing and Information Technology, 14(3), 197-206. http://doi.org/10.2498/cit.2006.03.03.
Malik, M., Sarwar, S., & Orr, S. (2021). Agile practices and performance: examining the role of psychological empowerment. International Journal of Project Management, 39(1), 10-20. http://doi.org/10.1016/j.ijproman.2020.09.002.
Marnewick, C., & Marnewick, A. L. (2022). Benefits realisation in an agile environment. International Journal of Project Management, 40(4), 454-465. http://doi.org/10.1016/j.ijproman.2022.04.005.
Mikalsen, M., Naesje, M., Reime, E. A., & Solem, A. (2019). Agile autonomous teams in complex organisations. In R. Hoda (Ed.), Agile Processes in Software Engineering and Extreme Programming (Vol. 364, pp. 55-63). Cham: Springer. Lecture Notes in Business Information Processing. http://doi.org/10.1007/978-3-030-30126-2_7
Miller, G. (2013). Agile problems, challenges, and failures. In PMI® Global Congress 2013 - North America. New Orleans, LA, Newtown Square, PA: Project Management Institute.
Misra, S. C., Kumar, U., Kumar, V., & Grant, G. (2006). The organizational changes required and the challenges involved in adopting agile methodologies in traditional software development organizations. IEEE Software, 23(4), 53-59.
Moe, N. B. (2013). Key challenges of improving agile teamwork. In H. Baumeister & B. Weber (Eds.), Agile Processes in Software Engineering and Extreme Programming (Vol. 149, Lecture Notes in Business Information Processing, pp. 76-90). Cham: Springer. http://doi.org/10.1007/978-3-642-38314-4_6
Moe, N. B., Sray, V., & Hoda, R. (2019). Trends and updated research agenda for autonomous agile teams: a summary of the second international workshop at XP2019. In R. Hoda (Ed.), Agile Processes in Software Engineering and Extreme Programming (Vol. 364, Lecture Notes in Business Information Processing, pp. 13-19). Cham: Springer. http://doi.org/10.1007/978-3-030-30126-2_2.
Näslund, D., & Kale, R. (2020). Is agile the latest management fad? A review of success factors of agile transformations. International Journal of Quality and Service Sciences, 12(4), 489-504. http://doi.org/10.1108/IJQSS-12-2019-0142.
Nerur, S., Mahapatra, R., & Mangalaraj, G. (2005). Challenges of migrating to agile methodologies. Communications of the ACM, 48(5), 72-78. http://doi.org/10.1145/1060710.1060712.
Novac, C., & Ciochină, R. (2018). Challenges of applying agile principles and values to IT project management. Journal of Entrepreneurship, Management and Innovation, 14(4), 43-62. http://doi.org/10.7341/20181442.
Nuottila, J., Aaltonen, K., & Kujala, J. (2016). Challenges of adopting agile methods in a public organization. International Journal of Information Systems and Project Management, 4(3), 65-85. http://doi.org/10.12821/ijispm040304.
Oliveira, R. A., Zych, D. R., Oliveira, J., & Michaloski, A. O. (2020). Challenges in adopting agile project management methodologies in Brazilian public sector: a case study of Paraná State Revenue Service. Revista de Gestão e Projetos – GeP, 11(2), 12-36. Retrieved in 2024, September 13, from https://revistagep.org.br/Revista/article/view/118
Patanakul, P., & Rufo-McCarron, R. (2018). Transitioning to agile software development: lessons learned from a government-contracted program. The Journal of High Technology Management Research, 29(2), 181-192. http://doi.org/10.1016/j.hitech.2018.10.002.
Persson, J. S., Mathiassen, L., & Aaen, I. (2012). Agile distributed software development: enacting control through media and context. Information Systems Journal, 22(6), 411-433. http://doi.org/10.1111/j.1365-2575.2011.00390.x.
Reginaldo, F., & Santos, G. (2020).Challenges in agile transformation journey: a qualitative study. In SBES’2020: Brazilian Symposium on Software Engineering (pp. 11-20). Porto Alegre: ACM Press. http://doi.org/10.1145/3422392.3422436.
Rieger, K. L. (2018). Discriminating among grounded theory approaches. Nursing Inquiry, 26(1), e12261. http://doi.org/10.1111/nin.12261. PMid:30123965.
Rigby, D., Sutherland, J., & Takeuchi, N. (2016). Embracing agile. Retrieved in 2024, Sept. 13, from https://hbr.org/2016/05/embracing-agile
Santos, P. O., & Carvalho, M. M. (2021). Exploring the challenges and benefits for scaling agile project management to large projects: a review. Requirements Engineering, 27(1), 117-134. http://doi.org/10.1007/s00766-021-00363-3.
Santos, P. O., Alves, J. L., & Carvalho, M. M. (2024). Facing barriers to unlock large-scale agile benefits: exploring the mediating role of organizational readiness. International Journal of Managing Projects in Business, 18(1), 26-52. http://doi.org/10.1108/IJMPB-02-2024-0044.
Sithambaram, J., Nasir, M. H. N. B., & Ahmad, R. (2021). Issues and challenges impacting the successful management of agile-hybrid projects: A grounded theory approach. International Journal of Project Management, 39(5), 474-495. http://doi.org/10.1016/j.ijproman.2021.03.002.
Šmite, D., Gonzalez-Huerta, J., & Moe, N. B. (2020). When in Rome, do as the Romans do: Cultural barriers to being agile in distributed teams. In V. Stray, R. Hoda, M. Paasivaara & P. Kruchten (Eds.), Agile Processes in Software Engineering and Extreme Programming (XP 2020) (Vol. 383, Lecture Notes in Business Information Processing, pp. 145-161). Cham: Springer. http://doi.org/10.1007/978-3-030-49392-9_10.
Sundararajan, S., Bhasi, M., & Vijayaraghavan, P. K. (2014). Case study on risk management practice in large offshore-outsourced Agile software projects. IET Software, 8(6), 245-257. http://doi.org/10.1049/iet-sen.2013.0190.
Takeuchi, H., & Nonaka, I. (1986). The new new product development game. Harvard Business Review, 64(1), 137-146. Retrieved in 2024, September 13, from https://hbr.org/1986/01/the-new-new-product-development-game
Tam, C., Moura, E. J. D., Oliveira, T., & Varajao, J. (2020). The factors influencing the success of ongoing agile software development projects. International Journal of Project Management, 38(3), 165-176. http://doi.org/10.1016/j.ijproman.2020.02.001.
Appendix A
Interview protocol.
Duration: 1 hour interview
Context: We am trying to understand the main barriers agile methodologies in companies. For this reason, we have proposed this interview to understand how agile methodologies were implemented in your project. As well as the main pain points/barriers that you encountered when applying agile methodologies.
Project scope: So, first, to understand better your project scope and context.
- What is your role in the project?
- How many teams do/did you have under your project? E.g.: only one core team or distributed teams in the world
- Was your project coordination done at a multinational level?
- Did you (as the PM) have any trainings regarding agile methodologies? And your team? How do you consider the application of Agile Project Management in your company?
- Which mechanisms of agile have you adopted (rituals)? E.g.: sprints, periodical stand-ups, Kanban, stories, epics/deliverables etc.
- Any tool in specific that you used to manage and plan your agile project? And to animate your team, in terms of collaborative situation (in meetings, design thinking etc)? And for communication?
- What kind(s) of the project management (PM) approach did your company apply? (You can choose more than one: Traditional, waterfall, agile, program management)
- Do you still use traditional project management tools and methodologies? At what extent?
Barriers: (If in doubt to understand what the barriers are about): are the challenges and difficulties, so the blocking points for agile methodologies adoption that you’ve noticed in your project. That can be present in different steps and areas of the project.
- So, which were/are the main barriers that you think that difficulted the use of agile in your project, regarding the company organization and your team? In terms of:
o Communication
o Organizational aspects
o Social aspects (people)
o Knowledge aspects (agile method & tools)
o Team aspects
o Customer related aspects
o Technical factors (specific of the project or the organization)
Project process difficulties: adopting agile methods can be challenging at some moments, have you noticed any difficulty in using the methodology by you, your team, key users, and stakeholders? On the different aspects of project as:
- Planning & coordination process
- Implementation process
- Monitoring/follow up process
- Delivery process
- Managing process: requirements, validation/ certification processes, traceability
- Others
End of interview:
- In your opinion, if you could pick three, what were the main barriers to adopting agile in your project?
- Do you have any other interesting barrier/issue that we don’t have discussed so far?
- Finally, how did you tackle those barriers in your project?
Notes
Author notes
*marlymc@usp.br
Conflict of interest declaration