Research Article
Received: 03 February 2025
Accepted: 29 May 2025
DOI: https://doi.org/10.1590/0103-6513.20250006
Abstract
Paper aims: This study aims to explore the relationship between Total Quality Management (TQM), Technology Management (TM), and sustainable performance in manufacturing.
Originality: The originality of this study lies in its integrated approach, combining TQM and TM to assess their collective impact on Corporate Sustainability Performance (CSP). While prior research has examined these concepts separately, this study provides a comprehensive framework that highlights their synergies in driving sustainability.
Research method: This study employs a mixed-methods approach, combining surveys and expert interviews. The quantitative phase assesses TQM and TM practices' impact on sustainability in manufacturing firms, while qualitative interviews provide deeper insights into key success factors, challenges, and mechanisms driving the adoption of these strategies.
Main findings: The findings indicate that TQM and TM collectively enhance CSP by improving operational efficiency, reducing waste and emissions, fostering sustainable innovation, and promoting a culture of continuous improvement and employee involvement. These findings highlight the need to integrate quality management and technology for sustainability goals.
Implications for theory and practice: Theoretically, this study enriches the understanding of how TQM and TM interact to drive sustainable performance. Practically, it provides organizations with actionable strategies to align quality management and technology for long-term sustainability.
Keywords: Technology Management, TQM, Corporate sustainability performance, Sustainable innovation.
1. Introduction
Manufacturing industries are facing increasing pressure to adopt sustainable practices due to rising concerns about environmental impacts, social responsibility, and economic sustainability. Total Quality Management (TQM) and Technology Management have emerged as key strategies for driving sustainable performance in this sector. TQM, a management philosophy emphasizing quality in every facet of organizational operations (Fisher, 1992). It focuses on continuous improvement, customer satisfaction, and employee involvement. TQM principles have been widely recognized for their ability to enhance product quality, reduce waste, and increase operational efficiency. Alzoubi et al. (2022) believed that by adopting TQM practices, manufacturers can reduce costs and minimize environmental impact through better resource use and waste management. Technology management helps organizations harness innovations for sustainable, eco-friendly, and energy-efficient production. Javaid et al. (2022) argued that effective technology management enables organizations to adopt and integrate innovations, improving sustainability through reduced carbon footprint, energy efficiency, and optimized resources.
Prior studies have extensively examined the influence of Total Quality Management (TQM) on organizational performance, emphasizing its critical role in enhancing operational efficiency, product quality, and customer satisfaction. Researchers such as Mohd Zaidi & Ahmad (2020) have shown that TQM practices—particularly continuous improvement, employee involvement, and customer focus—significantly contribute to improved performance in manufacturing industries. Additionally, TQM has been found to deliver synergistic benefits when integrated with other management approaches like lean manufacturing and Six Sigma, leading to enhanced process excellence and organizational effectiveness (Yadav et al., 2020). Beyond operational gains, TQM fosters a culture of innovation and organizational adaptability, allowing firms to respond more effectively to shifting market demands and customer expectations (Antunes et al., 2021). Importantly, the integration of TQM with sustainability initiatives has also been linked to improved financial performance and enhanced environmental and social outcomes, solidifying its role in promoting long-term organizational success (Chaher & Lakhal, 2024). Complementing TQM, technology management (TM) has emerged as another vital factor in driving corporate sustainable performance. The adoption and effective oversight of advanced technologies enable manufacturing firms to reduce their environmental impact, improve operational efficiency, and optimize product lifecycle management. For instance, the deployment of eco-friendly innovations, such as energy-efficient machinery and waste reduction systems, has been shown to lead directly to better sustainability outcomes (Masudin et al., 2024b). When integrated with TQM, technology management amplifies the benefits by fostering continuous innovation while ensuring adherence to quality and environmental standards (Biswas et al., 2023). This powerful synergy allows manufacturing industries to more effectively meet the evolving challenges of sustainability, thereby enhancing their overall corporate performance and resilience in a competitive global market (Javaid et al., 2021).
While numerous studies have examined the individual effects of TQM (Chaher & Lakhal, 2024; Correia et al., 2006) and Technology Management (Cerra & Bonadio, 2000; Trivedi & Srivastava, 2022) on organizational performance, there is a notable absence of empirical research exploring their combined impact on corporate sustainability. The literature has largely treated TQM and TM as separate domains, failing to capture the synergistic potential that could emerge when these approaches are integrated (Biswas et al., 2023). This gap is particularly critical in the manufacturing sector, where companies are under growing pressure to achieve both operational excellence and environmental responsibility. Although integrated approaches such as TQM with Lean or Six Sigma have been studied (Yadav et al., 2020), very few investigations have explicitly analyzed the intersection of TQM and TM within the sustainability discourse. As sustainability increasingly becomes a strategic imperative, understanding how TQM's focus on continuous improvement can complement TM's emphasis on innovation and technological progress is essential (Antunes et al., 2021; Masudin et al., 2025). Therefore, the objective of this study is to investigate the integrated influence of Total Quality Management and Technology Management on sustainable performance in the manufacturing sector. This study seeks to answer the following research question: How does the integration of TQM and TM contribute to enhancing sustainable performance in manufacturing firms?
The originality of this study lies in its conceptual integration of TQM and TM within a sustainability framework—an approach underrepresented in current literature. This integration reflects the multifaceted challenges facing modern manufacturing and aligns with the growing call for interdisciplinary strategies to address sustainability holistically (Goecks et al., 2020). By proposing and empirically validating a unified model, this research extends existing theories of quality and innovation management and offers actionable insights for firms striving to balance operational efficiency, innovation, and environmental stewardship. Ultimately, this study advances the theoretical development of sustainability-oriented management by bridging the literature gap and highlighting how the alignment of TQM and TM can foster competitive advantage and long-term value. The findings aim to inform both scholars and practitioners about the strategic benefits of integrating quality and technology management to meet corporate sustainability goals.
2. Literature review
2.1. The principles of Corporate Sustainable Performance
The concept of corporate sustainable performance (CSP) in manufacturing is underpinned by several theoretical frameworks that guide the integration of sustainability into corporate strategy. The Stakeholder Theory is particularly relevant as it emphasizes the importance of addressing the needs and concerns of all stakeholders, including employees, customers, suppliers, and the community, in achieving CSP (Dmytriyev et al., 2021). This theory posits that by considering the broader impacts of their operations, companies can create value for all stakeholders, leading to sustainable business practices. Additionally, the Resource-Based View (RBV) of the firm suggests that companies can achieve sustainable competitive advantage by leveraging their unique resources and capabilities, including those related to sustainability (El Nemar et al., 2022).
Another important framework is the Triple Bottom Line (TBL) approach. The TBL framework expands the traditional financial accounting framework to include environmental and social performance, thereby encouraging companies to measure and report on their impacts beyond profit alone (Sridhar & Jones, 2013). This approach has been instrumental in driving the adoption of CSP practices in manufacturing, as it provides a comprehensive view of a company's overall performance. Moreover, the Natural Resource-Based View (NRBV), highlights the importance of integrating environmental considerations into corporate strategy, particularly in industries with significant environmental impacts like manufacturing (Andersén, 2021). These theoretical frameworks collectively provide a robust foundation for understanding and advancing CSP in the manufacturing sector.
2.2. TQM and Corporate Sustainable Performance
Total Quality Management supports corporate sustainable performance by integrating environmental, social, and economic sustainability. Practices like lean manufacturing and Six Sigma help reduce waste and resource use, lowering the environmental footprint. TQM also enhances social sustainability by creating safer, more inclusive workplaces and encouraging employee involvement. These efforts align with CSP goals, demonstrating how continuous improvement in processes directly contributes to environmental and social performance enhancements (Wreder et al., 2008). TQM supports the economic dimension of CSP by improving efficiency, reducing costs, and enhancing quality, resulting in higher customer satisfaction, better market share, and savings. Moreover, Idris (2011) highlighted that TQM helps companies achieve financial sustainability by adapting to market demands, driving CSP, and balancing economic, environmental, and social goals.
Empirical studies have demonstrated a strong positive relationship between the implementation of TQM and the achievement of CSP in the manufacturing sector. For example, a study by Dieste et al. (2020) found that Manufacturing companies adopting TQM reported notable environmental improvements, including reduced energy use and waste, showcasing TQM's role in resource efficiency and sustainable manufacturing practices. Similarly, Sharari et al. (2024) have highlighted that TQM boosts employee satisfaction and workplace safety, fostering organizational sustainability. Alongside social and environmental gains, its economic benefits in enhancing corporate sustainability performance are well-established. For instance, research by Hendricks & Singhal (2001) showed that companies implementing TQM experienced higher financial performance, including increased profitability and market share (Permana et al., 2021). TQM supports environmental and social sustainability while boosting long-term economic viability. This evidence highlights TQM's crucial role in enhancing CSP and driving sustainable manufacturing performance.
2.3. Technology management and Corporate Sustainable Performance
Effective technology management boosts corporate sustainable performance by enhancing energy efficiency, reducing waste, fostering product innovation, and enabling sustainable practices that minimize environmental impact and improve operations (Chege & Wang, 2020). Using energy-efficient technologies like advanced manufacturing systems and renewables significantly reduces manufacturing's carbon footprint, enhancing environmental sustainability (Bottani et al., 2020; Javaid et al., 2021). Moreover, technology management plays a crucial role in fostering product innovation that meets the demands of environmentally conscious consumers (Restuputri et al., 2024). Investing in R&D and sustainable design allows manufacturers to create high-quality, eco-friendly products that align with consumer preferences and reduce environmental impact, supporting CSP goals (Diaz et al., 2021). Technology management helps manufacturing firms stay competitive, ensuring economic sustainability through innovation and efficiency (Latan et al., 2020). Thus, the impact of technology management on CSP is multifaceted, encompassing improvements in environmental performance, product innovation, and economic viability.
2.4. Synergies between TQM and technology management
Integrating TQM with technology management enhances CSP by promoting continuous improvement, customer satisfaction, and employee involvement alongside technological advancements (Souza et al., 2022). Combining TQM principles with technology like automation and data analytics boosts operational efficiency, product quality, and innovation, leading to sustainable practices and improved Corporate Social Performance (Lobo Mesquita et al., 2022). Furthermore, the synergy between TQM and technology management lies in their shared emphasis on process optimization and innovation (Naidoo & Govender, 2023). TQM promotes continuous improvement, crucial for adopting new technologies, while technology management offers tools to enhance TQM. Data-driven tools help identify improvement areas, enabling innovative and sustainable solutions (Clancy et al., 2023).
Achieving corporate sustainable performance is challenging due to resistance to change, weak leadership commitment, and low employee engagement (Srivastava & Agrawal, 2020). For example, the shift to sustainable operations requires cultural changes, which may face resistance from employees used to traditional methods. Strong leadership and management commitment are key to ensuring successful sustainability initiatives (Umair et al., 2024). Operational challenges in achieving CSP include high costs of sustainable practices, complex technology integration, and the need for continuous training, which may disrupt existing processes (Ali et al., 2024). Moreover, adopting sustainable practices requires continuous employee training, demanding resources, and emphasizing the need for a holistic approach to improve CSP (Bilderback, 2024).
3. Methodology
This study uses quantitative methods, applying Structural Equation Modeling (SEM) to explore the impact of TQM, Technology Management, and Corporate Sustainable Performance in manufacturing industries, revealing how these practices shape sustainability and operational efficiency (Hair Junior et al., 2020). This approach helps assess structural paths and relationships, providing insights for improving sustainable industry practices.
3.1. Conceptual framework
This study uses a form-based survey to evaluate the key factors linked to each variable in the conceptual model. Participants rate their agreement on a scale from 1 (Strongly Disagree) to 5 (Strongly Agree). Focusing on TQM and Technology Management's impact on Corporate Sustainable Performance, the survey was sent to 110 manufacturing employees in Indonesia.
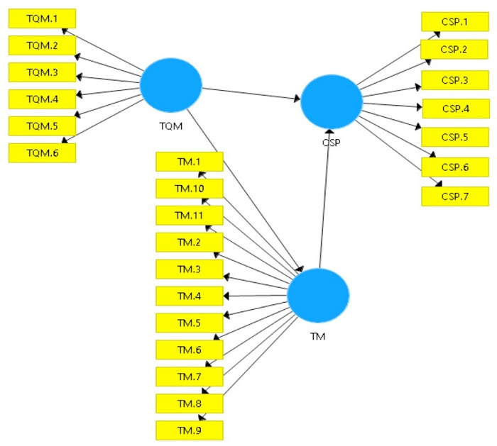
Figure 1 illustrates the theoretical framework linking TQM and Technology Management to Corporate Sustainable Performance, showing their direct and indirect impact on CSP through continuous improvement and quality control (Agotilla & Agustin, 2022). TQM practices boost efficiency, reduce waste, and improve product quality, driving better CSP outcomes. Meanwhile, Technology Management fosters innovation and advanced practices for sustainability goals (Fan et al., 2023). Effective Technology Management combines advanced technologies with efficient processes to boost sustainability. Figure 1 illustrates its synergy with TQM, driving corporate sustainability and long-term success.

Table 1 outlines the study's hypotheses, examining the relationships between Technology management, total quality management (TQM), and corporate sustainability performance. H1 and H2 propose that both Technology management and TQM significantly influence corporate sustainability performance. Additionally, H3 explores the moderating role of TQM in the relationship between Technology management and corporate sustainability performance.

3.2. Operational variable definitions
Figure 1 highlights how TQM and Technology Management work together to drive Corporate Sustainable Performance (CSP). TQM focuses on continuous improvement, quality control, and customer satisfaction, enhancing efficiency, reducing waste, and improving product quality for better CSP results (Fok et al., 2022). Technology management drives innovation and sustainability by integrating advanced technologies and optimizing processes to gain a competitive edge (Varriale et al., 2025). The definition of operational variables is illustrated in Table 2.

Figure 1 presents a structural model that explores how Technology Management, TQM, and Corporate Sustainability Performance are interconnected. In the model, TM (X) is an independent variable influenced by ten indicators (TM1 to TM10) and directly affects CSP (Y), measured by seven indicators (CSP1 to CSP7). Additionally, TM impacts CSP indirectly through TQM (M), which serves as a mediator. TQM is represented by six indicators (TQM1 to TQM6), emphasizing its crucial role in improving sustainability outcomes. This model suggests that strong Technology management, paired with TQM practices, leads to better sustainability performance.
3.3. Sample and approach
This study used a quantitative approach with purposive sampling, selecting 110 participants based on factors like age, gender, occupation, and experience. The respondents, all involved in the production process in Indonesia's manufacturing sector, held diverse roles and tenures. A researcher-designed questionnaire was used for data collection. According to Sarstedt et al. (2016), a research instrument collects data on natural or social phenomena, using a 5-point Likert scale for accurate measurement.
This study uses Partial Least Squares – Structural Equation Modeling (PLS-SEM), a versatile method for testing both linear and non-linear relationships among latent constructs. It can handle multiple indicators (reflective, formative, or MIMIC) and is more robust than traditional multivariate analysis, especially for complex models (Hair Junior et al., 2014). In this research, the researcher used PLS-SEM as the data analysis method with the help of Smart PLS 3.0 software. According to Hair Junior et al. (2014), in SEM, there are exogenous and endogenous constructs. Exogenous variables (ξ) are unaffected by others, while endogenous variables (η) are influenced by other variables. Moderating variables (µ) alter the relationship between two variables, strengthening or weakening the connection. Intervening variables also influence relationships, directly or indirectly.
4. Results
4.1. Quantitative data analysis: respondents’ profile
This study surveyed employees from the paper manufacturing industry using a pre-tested questionnaire, with a pilot study conducted to ensure its readiness for full-scale research (Teresi et al., 2022). A total of 110 staff members completed the e-questionnaire, with a response rate of 73% from the 150 targeted respondents. The sample included individuals from various divisions, such as Quality Management, Product Conversion, and Service. The 5-point Likert scale measured attitudes and perceptions, from “Strongly Disagree” to “Strongly Agree”.
4.2. Evaluation of the outer model measurement
The measurement model was analyzed using validity and reliability tests, including convergent and discriminant validity, composite reliability, and Cronbach’s Alpha, with results in Figure 2.

Figure 2 displays the loading factor calculations, with values above 0.70, confirming the indicators meet convergent validity requirements. The results show strong validity for indicators across three latent variables: TM, TQM, and CSP. All loading factors exceed 0.70, with values ranging from 0.736 to 0.925. Discriminant validity can be assessed using AVE values, which are listed in Table 3.

The AVE values in Table 3 confirm good discriminant validity, with all constructs exceeding the 0.5 threshold. The TM construct has an AVE of 0.676, while TQM and CSP show even higher values of 0.812 and 0.754, respectively, validating the constructs.
This study analyzes instrument reliability by assessing consistency across times, locations, and populations. Reliability is evaluated using composite reliability and Cronbach's Alpha. A construct is considered reliable if composite reliability exceeds 0.7 and Cronbach’s Alpha is above 0.6 (Suryani & Tentama, 2020). The results of these reliability assessments for composite reliability and Cronbach’s Alpha are presented in Table 4.

The table shows the Average Variance Extracted (AVE) values for TM, TQM, and CSP: 0.952, 0.954, and 0.946, respectively. All exceed the 0.5 threshold, indicating strong convergent validity and confirming the constructs' reliability and robustness in the study.
4.3. Evaluation of the Inner Model measurement
The structural model (Inner Model) defines the relationships between latent constructs by examining the estimated parameter coefficients and their significance levels (Hair Junior et al., 2012). To assess the Inner Model, calculate the R-square for dependent constructs, perform t-tests, and evaluate structural path coefficients' significance. R-square values are classified as strong, moderate, or weak based on thresholds (Hair Junior et al., 2012). The R-square values for the dependent variables obtained in this study are detailed in Table 5.

The structural model analysis shows that Technology management (X) and Total Quality Management (Z) explain 46.9% of Corporate Sustainability Performance (Y). For Z, X accounts for 73.6% of its variance, with other factors contributing the remaining percentages. After calculating the R-squared values, we conduct t-tests to assess the significance of the structural path coefficients. Critical values are 1.65 (10%), 1.96 (5%), and 2.58 (1%) for two-tailed hypotheses (Sadidi et al., 2018). The significance of the effects between latent variables is assessed through statistical significance values, which can be determined using the bootstrapping method. According to Sarstedt et al. (2022), bootstrapping is a non-parametric method that tests coefficient significance by estimating standard errors, using a 0.5 significance level.
Table 6 displays the path coefficients between TM, TQM, and CSP, including sample values, means, standard deviations, t-statistics, and p-values. The TM-CSP path has a coefficient of 0.416 (mean = 0.424, SD = 0.125), with a significant t-statistic of 3.335 and p-value of 0.001. The TM-TQM path shows a strong coefficient of 0.858 (mean = 0.854, SD = 0.032), with a very high t-statistic of 27.120 and p-value of 0.000. Lastly, the TQM-CSP path has a coefficient of 0.293 (mean = 0.284, SD = 0.119), with a significant t-statistic of 2.462 and p-value of 0.014. Table 7 presents the results of the data processing, showing indirect relationships between variables using bootstrapping in PLS.


Table 7 shows the indirect effect of TM on CSP through TQM. The original sample value is 0.252, with an average of 0.242 across samples and a standard deviation of 0.101. The T statistic of 2.490 and p-value of 0.013 confirm that this effect is statistically significant and robust in the model.
5. Discussion
5.1. Hypothesis testing
This study tests hypotheses by comparing t-values to t-table values. A hypothesis is accepted if the t-value exceeds the t-table value and rejected if it’s smaller. The accepted and rejected hypotheses are summarized in Table 8.

Table 8 shows that the t-values exceed the critical t-table value of 1.98, supporting the acceptance of all hypotheses. Specifically, Hypothesis 1 is confirmed with a t-value of 2.462, Hypothesis 2 is confirmed with 3.335, and Hypothesis 3 is strongly supported with 27.120. These results highlight significant relationships between TQM, TM, and CSP.
H1: the impact of technology management on Corporate Sustainability Performance
Corporate Sustainability Performance (CSP) reflects a company's commitment to environmental, social, and economic responsibility. Technology management (TM) involves strategies to optimize technology and systems, enhancing operational efficiency. Research highlights TM's significant impact on CSP, primarily through improved efficiency. Advanced technologies like energy management systems, automation, and IT streamline production, cut energy waste, and reduce greenhouse gas emissions. For example, energy management systems enable real-time monitoring, helping companies minimize energy consumption and environmental impact. Dzikriansyah et al. (2023) found that companies adopting smart and connected technologies achieve higher energy efficiency and better environmental performance.
TQM helps companies reduce waste and emissions through waste treatment, recycling, and clean production technologies. These innovations minimize environmental impact by cutting material waste and improving resource efficiency, leading to better overall environmental performance. Masudin et al. (2018) showed that companies using clean production technologies typically perform better environmentally. Additionally, TQM drives sustainable innovation by introducing technologies that help companies create eco-friendly products and processes. This innovation can enhance operational efficiency and help companies meet market demand for more sustainable products. For instance, manufacturing companies adopting 3D printing technology can reduce material waste and increase design flexibility, contributing to better environmental and economic performance (Javaid et al., 2021).
TM also aids companies in complying with strict environmental regulations and industry standards. Monitoring and reporting technologies allow companies to more effectively and efficiently track their compliance. For example, emission monitoring technologies help detect and reduce harmful emissions, ensuring companies meet environmental regulations. Masudin et al. (2024a) demonstrated that companies adopting emission monitoring technologies tend to be more compliant with environmental regulations and exhibit better environmental performance. By integrating TM, companies can more effectively identify and manage environmental and operational risks. Real-time monitoring technologies and data analysis enable companies to detect potential issues before they escalate into crises. For instance, gas leak monitoring systems can detect hazardous gas leaks early, allowing companies to take immediate action to address the issue, and reducing financial and reputational risks (Ferreira et al., 2024).
H2: The impact of TQM on Corporate Sustainability Performance
Corporate Sustainability Performance (CSP) measures a company's impact across environmental, social, and economic areas. TQM aims to improve quality throughout the organization, engaging all members in continuous progress. Studies show that TQM boosts CSP by increasing efficiency, cutting waste, and refining processes. Practices like Kaizen, Six Sigma, and Lean Manufacturing help identify and eliminate inefficiencies. For example, Six Sigma reduces production variability, enhances quality, and minimizes material waste. Garza-Reyes et al. (2018) found that implementing TQM principles significantly reduces energy consumption and waste production, directly improving a company’s environmental performance.
TQM emphasizes active employee involvement in quality improvement, creating a culture of sustainability. Engaged employees understand their environmental and social impact, boosting their commitment to enhancing company performance and driving positive change. Cavallone & Palumbo (2022) demonstrated that high employee involvement in TQM initiatives is linked to improved morale, productivity, and social performance. TQM prioritizes customer satisfaction as a key quality measure. Delivering high-quality products that exceed expectations fosters loyalty and enhances the company’s reputation. Satisfied customers often associate this with sustainable practices, like using eco-friendly materials and socially responsible production methods. Brah et al. (2002) showed that companies with effective TQM programs tend to have stronger market performance and long-term customer relationships.
TQM drives sustainable innovation by fostering continuous improvement. It helps companies find opportunities to enhance quality and sustainability, reduce their ecological footprint, and boost long-term performance. Albloushi et al. (2023) found that integrating TQM principles fosters sustainable innovation, contributing to better sustainability performance. Furthermore, TQM helps companies ensure compliance with strict environmental regulations and standards. By implementing a comprehensive quality management system, companies can more effectively monitor and manage their environmental impact. Monitoring and reporting technologies used in TQM allow companies to ensure their operations align with current regulations, reducing the risk of fines and enhancing their environmental reputation. Mar Fuentes-Fuentes et al. (2004) demonstrated that companies implementing TQM are more likely to comply with environmental regulations and achieve better environmental performance.
H3: Impact of technology management on TQM
Technology management (TM) and TQM work together to boost operational efficiency and product quality. TM leverages technology to improve processes, while TQM involves everyone in continuous quality improvement. This study examines how TM affects TQM implementation. TM enhances efficiency through automation and advanced technologies, reducing errors and ensuring product consistency. Tools like automated quality control and real-time monitoring help detect and fix defects quickly, supporting TQM goals. Colledani et al. (2014) found that the use of automation technology in production management can significantly reduce process variability and improve product quality. TM provides tools and technologies for accurate and real-time data collection and analysis. This data is crucial for fact-based decision-making, one of the core principles of TQM. Management information systems and analytic technologies allow companies to swiftly identify patterns, trends, and quality issues, enabling timely corrective action. Wang et al. (2018) demonstrated that companies integrating data analytics into their management processes have a greater capacity to identify and resolve quality problems.
Technology in TM boosts employee engagement in TQM, enabling active participation in quality initiatives through collaboration tools, feedback platforms, and communication systems, fostering a quality-driven culture. Bessant & Caffyn (1997) found that collaboration and communication technologies enhance employee involvement in quality initiatives, fostering continuous improvement and driving innovation through new technologies. Such innovation not only enhances product quality but also ensures that products meet high-quality standards. Technologies like computer simulation, 3D printing, and computer-aided design (CAD) allow companies to develop higher-quality products while reducing time to market. Prajogo & Sohal (2006) argued that innovative technologies play a key role in improving both product quality and production processes, which are central to TQM. TM helps companies meet quality standards and regulations by using monitoring technologies. For instance, air and water quality monitoring ensures production processes comply with environmental rules, supporting effective TQM implementation. Anderson et al. (1999) showed that companies using quality monitoring technologies tend to be more compliant with regulations and have better quality performance.
H4: The impact of Technology Management (TM) on Corporate Sustainability Performance (CSP) with TQM as a moderating variable
Corporate Sustainability Performance (CSP) assesses a company's impact on the environment, society, and economy. Technology management (TM) focuses on using technology to improve operations, while TQM promotes continuous quality improvement throughout the organization. Research shows that TM positively affects CSP, with TQM strengthening this relationship by enabling technologies that enhance efficiency, reduce energy use, and minimize environmental impact (Amjad et al., 2021). Additionally, TM facilitates better risk management through real-time monitoring and data analysis, helping companies detect and address potential environmental issues before they escalate into crises (Patterson, 2015).
Adopting TQM principles helps companies optimize technology use through TM, promoting continuous improvement, waste reduction, and higher efficiency, such as with Lean Six Sigma, enhancing CSP (Huang et al., 2023). TQM promotes employee involvement in quality improvements, creating a culture of sustainability. Engaged employees become more aware of their work's environmental and social impacts, driving commitment to enhancing the company’s performance. Research by Mellat-Parast (2013) shows that high employee involvement in TQM initiatives is associated with increased morale, productivity, and social performance of the company.
TM offers tools for real-time data collection and analysis, supporting TQM's fact-based decision-making. These technologies help identify trends and quality issues for timely action (Omar et al., 2019). TQM encourages continuous innovation by focusing on improvements. By using a data-driven approach, companies can identify ways to enhance quality and sustainability, such as adopting efficient technologies and reducing environmental impact (Zhang et al., 2021). Lastly, TQM helps companies ensure compliance with stringent environmental regulations and standards. By implementing comprehensive quality management systems, companies can more effectively monitor and manage their environmental impacts. Monitoring and reporting technologies used in TM allow companies to ensure that their operations comply with regulations, reducing the risk of penalties and enhancing their environmental reputation (Berry & Rondinelli, 1998).
5.2. Managerial implications
The first managerial implication relates to the impact of Technology Management (TM) on Corporate Sustainability Performance (CSP). TM significantly enhances CSP by driving operational efficiency through advanced technologies, such as automation, energy management systems, and IT solutions. These technologies enable real-time monitoring, which helps companies optimize processes, reduce energy consumption, and minimize emissions. As (Masudin, Restuputri, Amalia, & Oktiarso) highlight, the adoption of smart technologies results in improved energy efficiency and environmental performance. Companies implementing TM can also enhance their waste management systems through clean production technologies, which reduce waste and resource use, contributing to better environmental sustainability (Shaheen et al., 2022).
The second implication highlights how TQM influences CSP by focusing on comprehensive quality improvement. TQM fosters operational efficiency by utilizing principles like Six Sigma and Lean Manufacturing to eliminate waste and streamline processes. Gholami et al. (2021) demonstrated that these methods help companies reduce energy consumption and waste, leading to improved environmental performance. Additionally, TQM promotes full employee engagement in quality improvement, which encourages sustainability initiatives across the organization. Companies that incorporate high employee involvement in TQM efforts report improved social performance and increased customer satisfaction through sustainable business practices (Abbas, 2020).
Lastly, the third implication addresses the relationship between TM and TQM. TM provides the technological foundation that enhances the effectiveness of TQM by improving data collection, process efficiency, and innovation. Automation and real-time monitoring help reduce variability and improve product quality, which is central to TQM principles (Dutta et al., 2021). TM’s data-driven tools support fact-based decision-making, a key aspect of TQM, allowing companies to swiftly address quality issues (Tisha, 2022). Furthermore, TM fosters innovation, enabling companies to develop high-quality products and improve processes, which strengthens TQM initiatives and promotes a culture of continuous improvement (Antunes et al., 2021).
5.3. Theoretical contributions
The findings reveal significant theoretical implications for understanding how Technology management (TM) and TQM influence Corporate Sustainability Performance (CSP) in SMEs. TM impacts CSP by enhancing operational efficiency through the adoption of advanced technologies such as energy management systems and automation, which reduce waste and emissions while optimizing production processes. For instance, technologies like real-time energy monitoring can substantially cut energy consumption and greenhouse gas emissions, aligning with findings by Kumar et al. (2016) that highlight the environmental benefits of smart technologies. Moreover, TM’s role in integrating waste treatment and clean production technologies further supports improved environmental performance (Wong et al., 2012). This underscores the potential of TM to drive sustainability through technology-driven improvements in efficiency and reduced environmental impact.
On the other hand, TQM’s impact on CSP is facilitated through its emphasis on continuous quality improvement, waste elimination, and full employee involvement. TQM practices, such as Six Sigma and Lean Manufacturing, enhance operational efficiency and foster a culture of quality that contributes to better environmental performance. Research by Permana et al. (2021) supports the notion that TQM reduces waste and variability, enhancing environmental outcomes. Its focus on employee engagement and customer satisfaction strengthens sustainability efforts. The integration of TQM principles with TM technologies can enhance operational efficiency and strengthen CSP by aligning continuous improvement efforts with technological advancements (Tasleem et al., 2019). This combined approach highlights the critical role of integrating quality management practices with technological solutions to achieve superior sustainability performance in SMEs.
6. Conclusion
This research demonstrates that Technology Management (TM) exerts a profound and multifaceted influence on Corporate Sustainability Performance (CSP), with Total Quality Management (TQM) serving as a critical moderating factor in this relationship. The empirical findings of the study reveal that TM significantly contributes to CSP by facilitating the adoption and integration of advanced technologies that enhance operational efficiency, minimize resource consumption, and support the development of environmentally friendly innovations. Specific technologies such as energy management systems, clean production techniques, and digital monitoring tools play a pivotal role in streamlining industrial processes while concurrently reducing carbon emissions, waste, and other negative environmental externalities. By promoting process optimization and innovation, TM not only delivers environmental benefits but also strengthens an organization’s ability to meet evolving regulatory standards and stakeholder expectations. Moreover, TM supports the development of robust environmental management systems and compliance frameworks, enabling firms to monitor, report, and improve their sustainability performance proactively. These technological advancements collectively create a foundation for sustainable value creation, positioning TM as an indispensable element in contemporary sustainability strategies.
TQM, when integrated with TM, further amplifies these positive outcomes by institutionalizing a culture of continuous improvement, employee empowerment, and customer-oriented quality enhancement throughout the organization. The principles of TQM—such as waste reduction, process standardization, data-driven decision-making, and stakeholder engagement—complement and reinforce the innovations introduced through TM. This synergy enables firms to maximize the efficiency and effectiveness of their technological investments while ensuring that sustainability goals are embedded in the organizational fabric. For instance, the use of real-time data analytics and performance metrics enabled by TM can inform TQM initiatives, resulting in more responsive and agile management practices. TQM also fosters cross-functional collaboration and employee involvement, which are essential for sustaining the behavioral and cultural shifts required to implement technology-driven sustainability measures successfully. Consequently, the integration of TQM and TM forms a holistic and strategic approach to sustainable development, empowering firms to achieve competitive advantage while addressing environmental and social responsibilities. This study thus underscores the value of aligning quality and technology management practices as a means to drive long-term sustainable performance across manufacturing enterprises.
While this study employs Partial Least Squares Structural Equation Modeling (PLS-SEM) due to its suitability for complex models and predictive analysis, it is not without limitations. One key limitation is that PLS-SEM is primarily variance-based and optimized for prediction rather than theory testing, which may affect the robustness of causal inferences. Additionally, PLS-SEM does not provide global goodness-of-fit indices comparable to those available in covariance-based SEM (CB-SEM), potentially limiting the ability to assess overall model fit comprehensively. Another concern is its sensitivity to measurement error and reliance on large sample sizes for stable path estimates. Given these limitations, future research could consider using CB-SEM when the primary objective is theory confirmation and when data meet the assumptions of normality. Moreover, alternative approaches such as Bayesian SEM or multi-group analysis could offer deeper insights into model robustness and allow for a more nuanced examination of context-specific differences. Combining SEM techniques with qualitative methods or longitudinal data could also enhance the depth and reliability of findings in future studies.
References
Abbas, J. (2020). Impact of total quality management on corporate green performance through the mediating role of corporate social responsibility. Journal of Cleaner Production, 242, 118458. http://doi.org/10.1016/j.jclepro.2019.118458.
Agotilla, E. B., & Agustin, J. A. R. (2022). A baseline assessment of the total quality management pillars of commitment to quality, customer satisfaction and continuous improvement in a manufacturing concern. American Journal of Economics and Business Innovation, 1(3), 82-92. http://doi.org/10.54536/ajebi.v1i3.969.
Albloushi, B., Alharmoodi, A., Jabeen, F., Mehmood, K., & Farouk, S. (2023). Total quality management practices and corporate sustainable development in manufacturing companies: the mediating role of green innovation. Management Research Review, 46(1), 20-45. http://doi.org/10.1108/MRR-03-2021-0194.
Ali, I., Arslan, A., Khan, Z., & Tarba, S. Y. (2024). The role of Industry 4.0 technologies in mitigating supply chain disruption: empirical evidence from the Australian food processing industry. IEEE Transactions on Engineering Management, 71, 10600-10610. http://doi.org/10.1109/TEM.2021.3088518.
Alzoubi, H. M., In’airat, M., & Ahmed, G. (2022). Investigating the impact of total quality management practices and Six Sigma processes to enhance the quality and reduce the cost of quality: the case of Dubai. International Journal of Business Excellence, 27(1), 94-109. http://doi.org/10.1504/IJBEX.2022.123036.
Amjad, M. S., Rafique, M. Z., & Khan, M. A. (2021). Leveraging optimized and cleaner production through Industry 4.0. Sustainable Production and Consumption, 26, 859-871. http://doi.org/10.1016/j.spc.2021.01.001.
Andersén, J. (2021). A relational natural-resource-based view on product innovation: The influence of green product innovation and green suppliers on differentiation advantage in small manufacturing firms. Technovation, 104, 102254. http://doi.org/10.1016/j.technovation.2021.102254.
Anderson, S. W., Daly, J. D., & Johnson, M. F. (1999). Why firms seek iso 9000 certification: regulatory compliance or competitive advantage? Production and Operations Management, 8(1), 28-43. http://doi.org/10.1111/j.1937-5956.1999.tb00059.x.
Antunes, M. G., Mucharreira, P. R., Justino, M. R., & Texeira-Quirós, J. (2021). Effects of Total Quality Management (TQM) dimensions on innovation: evidence from SMEs. Sustainability, 13(18), 10095. http://doi.org/10.3390/su131810095.
Berry, M. A., & Rondinelli, D. A. (1998). Proactive corporate environmental management: a new industrial revolution. The Academy of Management Perspectives, 12(2), 38-50. http://doi.org/10.5465/ame.1998.650515.
Bessant, J., & Caffyn, S. (1997). High-involvement innovation through continuous improvement. International Journal of Technology Management, 14(1), 7-28. http://doi.org/10.1504/IJTM.1997.001705.
Bilderback, S. (2024). Integrating training for organizational sustainability: the application of Sustainable Development Goals globally. European Journal of Training and Development, 48(7-8), 730-748. http://doi.org/10.1108/EJTD-01-2023-0005.
Biswas, D., Manna, A., & Pahari, S. (2023). Technology Management (TM) on corporate sustainability performance (CSP): the moderating role of Total Quality Management (TQM). FIIB Business Review. In press. http://doi.org/10.1177/23197145231168726.
Bottani, E., Tebaldi, L., Lazzari, I., & Casella, G. (2020). Economic and environmental sustainability dimensions of a fashion supply chain: a quantitative model. Production, 30, e20190156. http://doi.org/10.1590/0103-6513.20190156.
Brah, S. A., Tee, S. S. L., & Madhu Rao, B. (2002). Relationship between TQM and performance of Singapore companies. International Journal of Quality & Reliability Management, 19(4), 356-379. http://doi.org/10.1108/02656710210421553.
Cavallone, M., & Palumbo, R. (2022). Delving into the soft side of TQM: an analysis of the implications of employee involvement on management practices. The TQM Journal, 34(5), 1096-1115. http://doi.org/10.1108/TQM-05-2021-0148.
Cerra, A. L., & Bonadio, P. V. G. (2000). As relações entre estratégia de produção, TQM (Total Quality Management ou Gestão da Qualidade Total) e JIT (Just-In-Time): estudos de caso em uma empresa do setor automobilístico e em dois de seus fornecedores. Gestão & Produção, 7(3), 305-319. http://doi.org/10.1590/S0104-530X2000000300008.
Chaher, D., & Lakhal, L. (2024). The impact of TQM on financial and non-financial performance: the mediating role of corporate social responsibility. The TQM Journal, 37(6), 1687-1715. http://doi.org/10.1108/TQM-08-2023-0244.
Chege, S. M., & Wang, D. (2020). The influence of technology innovation on SME performance through environmental sustainability practices in Kenya. Technology in Society, 60, 101210. http://doi.org/10.1016/j.techsoc.2019.101210.
Clancy, R., O’Sullivan, D., & Bruton, K. (2023). Data-driven quality improvement approach to reducing waste in manufacturing. The TQM Journal, 35(1), 51-72. http://doi.org/10.1108/TQM-02-2021-0061.
Colledani, M., Tolio, T., Fischer, A., Iung, B., Lanza, G., Schmitt, R., & Váncza, J. (2014). Design and management of manufacturing systems for production quality. CIRP Annals, 63(2), 773-796. http://doi.org/10.1016/j.cirp.2014.05.002.
Correia, L. C. C., Mélo, M. A. N., & Medeiros, D. D. (2006). Model to the diagnosis and implementation of a quality management system: a case study. Production, 16(1), 111-125. http://doi.org/10.1590/S0103-65132006000100010.
Diaz, A., Schöggl, J.-P., Reyes, T., & Baumgartner, R. J. (2021). Sustainable product development in a circular economy: Implications for products, actors, decision-making support and lifecycle information management. Sustainable Production and Consumption, 26, 1031-1045. http://doi.org/10.1016/j.spc.2020.12.044.
Dieste, M., Panizzolo, R., & Garza-Reyes, J. A. (2020). Evaluating the impact of lean practices on environmental performance: evidences from five manufacturing companies. Production Planning and Control, 31(9), 739-756. http://doi.org/10.1080/09537287.2019.1681535.
Dmytriyev, S. D., Freeman, R. E., & Hörisch, J. (2021). The relationship between stakeholder theory and Corporate Social Responsibility: differences, similarities, and implications for social issues in management. Journal of Management Studies, 58(6), 1441-1470. http://doi.org/10.1111/joms.12684.
Dutta, G., Kumar, R., Sindhwani, R., & Singh, R. K. (2021). Digitalization priorities of quality control processes for SMEs: a conceptual study in perspective of Industry 4.0 adoption. Journal of Intelligent Manufacturing, 32(6), 1679-1698. http://doi.org/10.1007/s10845-021-01783-2.
Dzikriansyah, M. A., Masudin, I., Zulfikarijah, F., Jihadi, M., & Jatmiko, R. D. (2023). The role of green supply chain management practices on environmental performance: a case of Indonesian small and medium enterprises. Cleaner Logistics and Supply Chain, 6, 100100. http://doi.org/10.1016/j.clscn.2023.100100.
El Nemar, S., El-Chaarani, H., Dandachi, I., & Castellano, S. (2022). Resource-based view and sustainable advantage: a framework for SMEs. Journal of Strategic Marketing, 1, 1-24. http://doi.org/10.1080/0965254X.2022.2160486.
Fan, J., Mehmood, S., Hussain, I., Nazir, S., & Basit, A. (2023). Transport infrastructure environmental performance: the role of stakeholders, technological integration, government policies and lean supply chain management. Frontiers in Environmental Science, 11, 1322466. http://doi.org/10.3389/fenvs.2023.1322466.
Febrianti, S. (2024). Sustainability Finance Dan Green Investment: Literature Review Dengan Metode Prisma. Manajemen: Jurnal Ekonomi, 6(1), 95-106. http://doi.org/10.36985/pmyj1709.
Ferreira, I., Raghavan, K., & Ailyn, D. (2024). Technological Innovations: advances in pipeline monitoring and leak detection technologies. Retrieved in 2025, February 3, from https://www.researchgate.net/publication/384399732_Technological_Innovations_Advances_in_pipeline_monitoring_and_leak_detection_technologies
Fisher, T. J. (1992). The impact of quality management on productivity. International Journal of Quality & Reliability Management, 9(3). http://doi.org/10.1108/EUM0000000001647.
Fok, L., Zee, S., & Morgan, Y.-C. T. (2022). Green practices and sustainability performance: the exploratory links of organizational culture and quality improvement practices. Journal of Manufacturing Technology Management, 33(5), 913-933. http://doi.org/10.1108/JMTM-11-2021-0439.
García-Sánchez, E., García-Morales, V. J., & Martín-Rojas, R. (2018). Influence of technological assets on organizational performance through absorptive capacity, organizational innovation and internal labour flexibility. Sustainability, 10(3), 770. http://doi.org/10.3390/su10030770.
Garza-Reyes, J. A., Kumar, V., Chaikittisilp, S., & Tan, K. H. (2018). The effect of lean methods and tools on the environmental performance of manufacturing organisations. International Journal of Production Economics, 200, 170-180. http://doi.org/10.1016/j.ijpe.2018.03.030.
Gholami, H., Jamil, N., Mat Saman, M. Z., Streimikiene, D., Sharif, S., & Zakuan, N. (2021). The application of Green Lean Six Sigma. Business Strategy and the Environment, 30(4), 1913-1931. http://doi.org/10.1002/bse.2724.
Goecks, L. S., Santos, A. A., & Korzenowski, A. L. (2020). Decision-making trends in quality management: a literature review about Industry 4.0. Production, 30, e20190086. http://doi.org/10.1590/0103-6513.20190086.
Hair Junior, J. F., Sarstedt, M., Ringle, C. M., & Mena, J. A. (2012). An assessment of the use of partial least squares structural equation modeling in marketing research. Journal of the Academy of Marketing Science, 40(3), 414-433. http://doi.org/10.1007/s11747-011-0261-6.
Hair Junior, J. F., Sarstedt, M., Hopkins, L., & Kuppelwieser, V. G. (2014). Partial least squares structural equation modeling (PLS-SEM). European Business Review, 26(2), 106-121. http://doi.org/10.1108/EBR-10-2013-0128.
Hair Junior, J. F., Howard, M. C., & Nitzl, C. (2020). Assessing measurement model quality in PLS-SEM using confirmatory composite analysis. Journal of Business Research, 109, 101-110. http://doi.org/10.1016/j.jbusres.2019.11.069.
Hendrati, I. M., Soyunov, B., Prameswari, R. D., Suyanto, Rusdiyanto, & Nuswantara, D. A. (2023). The role of moderation activities the influence of the audit committee and the board of directors on the planning of the sustainability report. Cogent Business & Management, 10(1), 2156140. http://doi.org/10.1080/23311975.2022.2156140.
Hendricks, K. B., & Singhal, V. R. (2001). Firm characteristics, total quality management, and financial performance. Journal of Operations Management, 19(3), 269-285.
Huang, J., Irfan, M., Fatima, S. S., & Shahid, R. M. (2023). The role of lean six sigma in driving sustainable manufacturing practices: an analysis of the relationship between lean six sigma principles, data-driven decision making, and environmental performance. Frontiers in Environmental Science, 11, 1184488. http://doi.org/10.3389/fenvs.2023.1184488.
Huff, S. L., Maher, P. M., & Munro, M. C. (2006). Information technology and the board of directors: Is there an IT attention deficit? MIS Quarterly Executive, 5(2), 3.
Idris, F. (2011). Total Quality Management (TQM) and sustainable company performances: examining the relationship in Malaysian firms. International Journal of Business & Society, 12(1), 31-52.
Javaid, M., Haleem, A., Pratap Singh, R., & Suman, R. (2021). Significance of Quality 4.0 towards comprehensive enhancement in manufacturing sector. Sensors International, 2, 100109. http://doi.org/10.1016/j.sintl.2021.100109.
Javaid, M., Haleem, A., Singh, R. P., Suman, R., & Gonzalez, E. S. (2022). Understanding the adoption of Industry 4.0 technologies in improving environmental sustainability. Sustainable Operations and Computers, 3, 203-217. http://doi.org/10.1016/j.susoc.2022.01.008.
Jin, J., & von Zedtwitz, M. (2008). Technological capability development in China’s mobile phone industry. Technovation, 28(6), 327-334. http://doi.org/10.1016/j.technovation.2007.06.003.
Klassen, R. D., & Whybark, D. C. (1999). The impact of environmental technologies on manufacturing performance. Academy of Management Journal, 42(6), 599-615. http://doi.org/10.2307/256982.
Kumar, P., Martani, C., Morawska, L., Norford, L., Choudhary, R., Bell, M., & Leach, M. (2016). Indoor air quality and energy management through real-time sensing in commercial buildings. Energy and Building, 111, 145-153. http://doi.org/10.1016/j.enbuild.2015.11.037.
Kuruppuarachchi, D., & Perera, H. (2010). Impact of TQM and technology management on operations performance. IUP Journal of Operations Management, 9(3), 23.
Latan, H., Chiappetta Jabbour, C. J., Lopes de Sousa Jabbour, A. B., de Camargo Fiorini, P., & Foropon, C. (2020). Innovative efforts of ISO 9001-certified manufacturing firms: evidence of links between determinants of innovation, continuous innovation and firm performance. International Journal of Production Economics, 223, 107526. http://doi.org/10.1016/j.ijpe.2019.107526.
Lehmann, S. (2011). Optimizing urban material flows and waste streams in urban development through principles of zero waste and sustainable consumption. Sustainability, 3(1), 155-183. http://doi.org/10.3390/su3010155.
Lobo Mesquita, L., Lizarelli, F. L., Duarte, S., & Oprime, P. C. (2022). Exploring relationships for integrating lean, environmental sustainability and industry 4.0. International Journal of Lean Six Sigma, 13(4), 863-896. http://doi.org/10.1108/IJLSS-09-2020-0145.
Mar Fuentes-Fuentes, M., Albacete-Sáez, C. A., & Lloréns-Montes, F. J. (2004). The impact of environmental characteristics on TQM principles and organizational performance. Omega, 32(6), 425-442. http://doi.org/10.1016/j.omega.2004.02.005.
Masudin, I., Wastono, T., & Zulfikarijah, F. (2018). The effect of managerial intention and initiative on green supply chain management adoption in Indonesian manufacturing performance. Cogent Business & Management, 5(1), 1485212. http://doi.org/10.1080/23311975.2018.1485212.
Masudin, I., Jie, F., Djajadikerta, H., & Widayat, W. (2021a). The effect of halal retail and manufacturing technology readiness on halal meat logistics performance. International Journal of Logistics Systems and Management, 40(1), 1-27. http://doi.org/10.1504/IJLSM.2021.117688.
Masudin, I., Lau, E., Safitri, N. T., Restuputri, D. P., & Handayani, D. I. (2021b). The impact of the traceability of the information systems on humanitarian logistics performance: case study of Indonesian relief logistics services. Cogent Business & Management, 8(1), 1906052. http://doi.org/10.1080/23311975.2021.1906052.
Masudin, I., Restuputri, D. P., Amalia, F., & Oktiarso, T. (2024a). The role of smart technology, managerial initiatives and human factors on sustainable manufacturing: a case study of Indonesian oil and gas workers. Ergonomics, 67(12), 1884-1908. http://doi.org/10.1080/00140139.2024.2360095. PMid:38842115.
Masudin, I., Tsamarah, N., Restuputri, D. P., Trireksani, T., & Djajadikerta, H. G. (2024b). The impact of safety climate on human-technology interaction and sustainable development: evidence from Indonesian oil and gas industry. Journal of Cleaner Production, 434, 140211. http://doi.org/10.1016/j.jclepro.2023.140211.
Masudin, I., Barraq, R. F., Zulfikarijah, F., Nasyiah, T., Restuputri, D. P., Trireksani, T., & Djajadikerta, H. G. (2025). Examining sustainable performance using SEM-FsQCA: The role of TQM, green SCM, and competitive advantage in small and medium enterprises (SMEs). Sustainable Futures, 9, 100635. http://doi.org/10.1016/j.sftr.2025.100635.
Mellat-Parast, M. (2013). Quality citizenship, employee involvement, and operational performance: an empirical investigation. International Journal of Production Research, 51(10), 2805-2820. http://doi.org/10.1080/00207543.2012.656333.
Mohd Zaidi, Z., & Ahmad, N. (2020). Total Quality Management (TQM) practices and operational performance in manufacturing company. Research in Management of Technology and Business, 1(1), 13-27.
Naidoo, S., & Govender, V. (2023). A Fourth Industrial Revolution approach to total quality management on innovation performance: evidence from South Africa. International Journal of Business Excellence, 29(1), 61-79. http://doi.org/10.1504/IJBEX.2023.128256.
Omar, Y. M., Minoufekr, M., & Plapper, P. (2019). Business analytics in manufacturing: current trends, challenges and pathway to market leadership. Operations Research Perspectives, 6, 100127. http://doi.org/10.1016/j.orp.2019.100127.
Patterson, T. (2015). The use of information technology in risk management. New York: Complex Solutions Executive IBM Corporation.
Permana, A., Purba, H. H., & Rizkiyah, N. D. (2021). A systematic literature review of Total Quality Management (TQM) implementation in the organization. International Journal of Production Management and Engineering, 9(1), 25-36. http://doi.org/10.4995/ijpme.2021.13765.
Prajogo, D. I., & Sohal, A. S. (2006). The integration of TQM and technology/R&D management in determining quality and innovation performance. Omega, 34(3), 296-312. http://doi.org/10.1016/j.omega.2004.11.004.
Restuputri, D. P., Masudin, I., Septira, A. P., Govindan, K., & Widayat, W. (2024). The role of knowledge management to improve organizational performance through organizational ambidexterity within the uncertainties. Business Process Management Journal, 30(7), 2237-2282. http://doi.org/10.1108/BPMJ-08-2023-0614.
Sadidi, M., Khalilifar, O., Amiri, M., & Moradi, R. (2018). Use of partial least squares - structural equation modeling for identifying the most important variables via application of data envelopment analysis. Journal of Archives in Military Medicine, 6(1), e67114. http://doi.org/10.5812/jamm.67114.
Sarstedt, M., Hair, J. F., Ringle, C. M., Thiele, K. O., & Gudergan, S. P. (2016). Estimation issues with PLS and CBSEM: where the bias lies! Journal of Business Research, 69(10), 3998-4010. http://doi.org/10.1016/j.jbusres.2016.06.007.
Sarstedt, M., Ringle, C. M., & Hair, J. F. (2022). Partial least squares structural equation modeling. In C. Homburg, M. Klarmann & A. Vomberg (Eds.), Handbook of market research (pp. 587-632). Cham: Springer. http://doi.org/10.1007/978-3-319-57413-4_15.
Shaheen, F., Lodhi, M. S., Rosak-Szyrocka, J., Zaman, K., Awan, U., Asif, M., Ahmed, W., & Siddique, M. (2022). Cleaner technology and natural resource management: an environmental sustainability perspective from China. Cleanroom Technology, 4(3), 584-606. http://doi.org/10.3390/cleantechnol4030036.
Sharari, H., Qawasmeh, R., Helalat, A., & Jahmani, A. (2024). Enhancing employee sustainability through employee quality of life: the role of top management support. The TQM Journal, 37(5), 1320-1341. http://doi.org/10.1108/TQM-11-2023-0379.
Souza, F. F., Corsi, A., Pagani, R. N., Balbinotti, G., & Kovaleski, J. L. (2022). Total quality management 4.0: adapting quality management to Industry 4.0. The TQM Journal, 34(4), 749-769. http://doi.org/10.1108/TQM-10-2020-0238.
Sridhar, K., & Jones, G. (2013). The three fundamental criticisms of the Triple Bottom Line approach: an empirical study to link sustainability reports in companies based in the Asia-Pacific region and TBL shortcomings. Asian Journal of Business Ethics, 2(1), 91-111. http://doi.org/10.1007/s13520-012-0019-3.
Srivastava, S., & Agrawal, S. (2020). Resistance to change and turnover intention: a moderated mediation model of burnout and perceived organizational support. Journal of Organizational Change Management, 33(7), 1431-1447. http://doi.org/10.1108/JOCM-02-2020-0063.
Suryani, A., & Tentama, F. (2020). An assessment of construct validity and reliability on organizational commitment. International Journal of Scientific & Technology Research, 8(1), 394-399.
Tasleem, M., Khan, N., & Nisar, A. (2019). Impact of technology management on corporate sustainability performance. International Journal of Quality & Reliability Management, 36(9), 1574-1599. http://doi.org/10.1108/IJQRM-01-2018-0017.
Teresi, J. A., Yu, X., Stewart, A. L., & Hays, R. D. (2022). Guidelines for designing and evaluating feasibility pilot studies. Medical Care, 60(1), 95. http://doi.org/10.1097/MLR.0000000000001664. PMid:34812790.
Tisha, I. J. (2022). Developing quality assurance dashboard for ETO manufacturing in an SME. Trondheim: Norwegian University of Science and Technology.
Trivedi, K., & Srivastava, K. B. L. (2022). The role of knowledge management processes in leveraging competitive strategies to achieve firm innovativeness. The Bottom Line, 35(2-3), 53-72. http://doi.org/10.1108/BL-06-2021-0071.
Umair, S., Waqas, U., & Mrugalska, B. (2024). Cultivating sustainable environmental performance: the role of green talent management, transformational leadership, and employee engagement with green initiatives. Work, 78(4), 1093-1105. http://doi.org/10.3233/WOR-230357. PMid:38143415.
Varriale, V., Cammarano, A., Michelino, F., & Caputo, M. (2025). Critical analysis of the impact of artificial intelligence integration with cutting-edge technologies for production systems. Journal of Intelligent Manufacturing, 36(1), 61-93. http://doi.org/10.1007/s10845-023-02244-8.
Wang, Y., Kung, L., & Byrd, T. A. (2018). Big data analytics: understanding its capabilities and potential benefits for healthcare organizations. Technological Forecasting and Social Change, 126, 3-13. http://doi.org/10.1016/j.techfore.2015.12.019.
Wong, C. W. Y., Lai, K., Shang, K.-C., Lu, C.-S., & Leung, T. K. P. (2012). Green operations and the moderating role of environmental management capability of suppliers on manufacturing firm performance. International Journal of Production Economics, 140(1), 283-294. http://doi.org/10.1016/j.ijpe.2011.08.031.
Wreder, Å., Gustavsson, M., & Klefsjö, B. (2008). Management for sustainable health. International Journal of Quality & Reliability Management, 25(6), 561-584. http://doi.org/10.1108/02656710810881881.
Yadav, N., Shankar, R., & Singh, S. P. (2020). Impact of Industry4.0/ICTs, Lean Six Sigma and quality management systems on organisational performance. The TQM Journal, 32(4), 815-835. http://doi.org/10.1108/TQM-10-2019-0251.
Zhang, B., Comite, U., Yucel, A. G., Liu, X., Khan, M. A., Husain, S., Sial, M. S., Popp, J., & Oláh, J. (2021). Unleashing the importance of TQM and knowledge management for organizational sustainability in the age of circular economy. Sustainability, 13(20), 11514. http://doi.org/10.3390/su132011514.
Notes
Author notes
*masudin@umm.ac.id
Conflict of interest declaration