Articles
The role of stakeholders in Solomon’s Temple: an exploratory study
O papel dos stakeholders no Templo de Salomão: um estudo exploratório
The role of stakeholders in Solomon’s Temple: an exploratory study
Organizações & Sociedade, vol. 24, no. 83, pp. 674-690, 2017
Escola de Administração da Universidade Federal da Bahia
Received: 11 June 2016
Accepted: 06 March 2017
DOI: 10.1590/1984-9240837
Abstract: This paper aims to describe the role of stakeholders in the symbolic goods market of religion. Drawing on qualitative research, and based on the salience model of stakeholders, the objective is to analyze the importance of Solomon’s Temple megachurch to the Universal Church of the Kingdom of God (UCKG) as a competitive factor in the market of religious goods and services for achieving a competitive advantage. The findings show that the respondents’ perception indicates that the construction of megachurches provides a competitive advantage if the stakeholders are identified and continuously monitored because of the attributes of power, legitimacy and urgency. The contribution of the study is a discussion on the relevance of the applicability of stakeholder theory in the symbolic goods market of religion from the perspective of network relationships with other stakeholders.
Keywords: Stakeholder theory, Network relationships, Marketing strategies, Megachurches.
Resumo: Esse artigo descreve a atuação dos stakeholders no mercado de bens simbólicos da religião. Por intermédio de pesquisa exploratória, de natureza qualitativa, o objetivo da pesquisa está em analisar a importância desse megatemplo para a Igreja Universal do Reino de Deus (IURD) como empresa inserida no concorrencial de bens e serviços religiosos para o alcance de vantagem competitiva. Os resultados da pesquisa mostram que a criação de megatemplos pode ser concebida uma situação real de mercado competitivo capaz de influenciar as estruturas de organizações religiosas pela visibilidade política e da mídia que ele proporciona. A contribuição da pesquisa está em discutir a pertinência da aplicabilidade da teoria dos stakeholders no mercado de bens simbólicos da religião por permitir estudar a criação dos megatemplos como estratégia de marketing a partir da perspectiva de redes de relacionamentos com outros atores.
Palavras-chave: Teoria dos stakeholders, Redes de relacionamento, Estratégias de marketing, Megatemplos.
Introduction
Based on liquid modernity, as suggested by Bauman (2013), instantaneity and change are factors of contemporaneity, especially since the fall of the Berlin Wall, and rapid technological development, as globalization imposes itself as a diverse process full of contradictions. This theme deserves consideration in the social sciences (ORTIZ, 2006).
From this perspective, the globalization of culture predominates a logic that assumes the transformation of cultural commodities or symbolic goods and their availability to global consumers worldwide, through continuous technological innovations presented in the media.
As a result of these innovations, the use of these new technologies has allowed symbolic market growth in all sectors of human activities, including religion, entertainment, sports and art. This is because in social relationships, people not only exchange goods, but also meanings and symbols. Therefore, the existence of a company in a symbolic goods market becomes as important as material goods.
Bourdieu and Miceli (1987) conceived of the existence of religious currency that embraces, on the one hand, the clerics, as producers of symbolic goods and, on the other, the layman’s market, where the symbolic products are consumed.
Interestingly, in the symbolic market of sports, the building of large stadiums, such as Corinthians’ Arena1 and Allianz Park2 are monuments of grandeur and majesty against the competition. Likewise, in the symbolic market of religion, megachurches represent the power of religious organizations in an increasingly competitive market due to the commodification of the sacred.
Currently, from the marketing theory perspective of the 4 Ps (product, price, promotion, place) proposed by McCarthy (1998), megachurches represent the quintessential framework of this enterprise, similar to modern shopping centers or supermarkets.
In this regard, Paegle (2008) suggests that in the supermarket of religious goods, the faithful should pick their way through a la carte products. This leads to individuality, with each of the faithful consuming a different form of religious experience.
Thus, in the symbolic market of religion, the commodification of the sacred quest to find value in things, activities and people goes beyond mere economic value. It provides a sense of life that is much more transcendent and profound than simply accumulating wealth and flaunting consumption, enabling the re-enchantment of the world.
The construction of Solomon’s Temple is a „symbolic representation building“ which seems to rise above the reality of everyday life, guaranteeing a peculiar accolade. In other words, it is a socially legitimate framework for standards of conduct, meaning and value in the competitive nature of modern life. Products and services are presented like a show, meaning that religion is no longer to be guided by the sacred (tremendum misterium).
The research question is: does the construction of megachurches provide a competitive advantage in network relationships of religious organizations?
Drawing on qualitative research, and based on the salience model of stakeholders, the objective is to analyze the importance of Solomon’s Temple megachurch to the Universal Church of the Kingdom of God (UCKG), as a competitive factor in the market of religious goods and services and their specific characteristics in the forms of communication, religious content and sociability of the agents.
This research’s contribution is to discuss the relevance of the applicability of the Stakeholder Theory in the symbolic market of religion by studying the creation of the megachurches as a marketing strategy from the perspective of relationships with other actors in the same social field and establish relations between capitalist logic and religious doctrine.
Symbolic goods market of religion
The mediation practices giving rise to networked communication are changing our media culture and, in the process, our values and beliefs as citizens of a global network society (CASTELLS, 2011). They are also creating our networked life and world (HABERMAS, 1999), meaning that they are also changing the way we build our relationships with other people, organizations, and everyday life, by giving us the tools to design future environments.
Some of the main authors on stakeholder theory indicate that organizations should consider the relationships among groups that have a stake in the organization’s activities and respond to their demands (FREEMAN, 1984; JONES, 1995; WALSH, 2005). Although some authors consider that stakeholder theory should be understood as moral guidance to managers (PHILLIPS; FREEMAN; WICKS, 2003; HASNAS, 2013), it is also useful to analyze empirical realities (DONALDSON; PRESTON, 1995). In this respect, several studies recognize that primary stakeholders are given priority by organizational stakeholders (MITCHELL; AGLE; WOOD, 1997; CLARKSON, 1995; JAWAHAR; MCLAUGHLIN, 2001).
In the last two decades, several works have been published on the entrepreneurial character of religious organizations operating in the market of symbolic goods, especially Bazanini (1998), Mariano (1999), Chaves (2002), De Oliveira (2002), Miller (2002), Jadon (2009), Magaldi Filho (2009), Miklos (2012), and Da Silva Moreira (2015).
Chaves (2002) differentiates religion from other spheres. Bazanini (1998) discusses the market dispute for control of the popular imagination between the UCKG and Rede Globo Television. Mariano (1999) states that religious organizations did not escape the logic of the market and the Roman Catholic Church with reference to mechanisms of meaning proposed by pastors and priests who present TV programs. De Oliveira (2002) discusses the professionalization of staff, fund raising, financial support for businesses and government, and attracting believers. Miller (2002) describes the competitive strategies of religious organizations. Jadon (2009) compares the persuasive strategies of the Universal Church of the Kingdom of God from a semiotic perspective. Magaldi Filho (2009) explains why contemporary human beings ceased trading freely to accumulate, resulting in a market that wants to be hegemonic, even using money as a path to healing and salvation. Miklos (2012) analyzes religious attitudes in cyberspace to discuss practices such as candles and prayers in virtual market procedures to win over potential followers. Da Silva Moreira (2015) asks about the future of religion under the impact of the culture of feeling and aesthetic inflation and possible emancipative potentials of their own religious experience and attempts to draw some aestheticized future consequences for religion in the field of aesthetics.
With particular regard to the creation of megachurches, Throup (2011) analyzes the symbolic use of the Temple in Jerusalem, focusing on building a replica of the Temple in São Paulo, characterizing it as “emblematic mysticism”. In this case, the symbol is emptied of its original meaning and then reconstituted as the purpose of the organization which makes it. Smith and Campos (2014) engage in a discussion on the creation of megachurches in market terms. According to Amigo (2014), Solomon’s Temple may be related to the spaces created for religion in modern megacities. However, none of these works deals with the relationship between megachurches and their stakeholders.
The consumption of symbolic goods
Historically, the doctrine proposed by the Protestant sect of Quakers is the transcendental essence of the spirit of capitalism (WEBER, 1967), whose provisions have profoundly changed the worldwide organizational dynamics by using methods designed for efficiency, disseminated by Taylorism and Fordism’s model of production.
Since its origins, Protestantism has always been characterized by the spread of the biblical message in different ways: preaching door-to-door, print media, electronic media, and public meetings, first in the street and then in soccer stadiums or on large rented lots. More recently, they have moved on to creating megachurches.
In Brazil, the phenomenon of megachurches is associated with the growing number of Evangelicals, especially Pentecostals, with political and media visibility. This has resulted in three factors that have become decisive for an enterprise to succeed: consumer dissatisfaction, the power of tradition and the divine fast food.
Consumer dissatisfaction
Stark and Bainsbridge (2008, p. 27) claim that “human beings seek what they perceive to be rewards and avoid what they perceive to be costs”. In this line of reasoning, when a particular religious practice occurs in small and medium-sized churches and the costs in terms of cash offerings (tithes), pressure group compliance, obedience to authorities and external control of morality are greater than desired, individuals look for other more satisfactory places of worship.
Power of tradition
The growth in individualization and release from the weight of tradition resulted in the juvenilization process in a wide range of sectors of human activity. Bergler (2012, p. 4) describes this cultural phenomenon as a “process by which the beliefs, practices, and the religious features teenagers become accepted as appropriate for Christians of all ages”. Thus, the cultural youth codes become a predominant script for religious worship. This is the case of a mass said by Father Marcelo Rossi, which is primarily aimed at young people, or a cult at the Church of the Resurrection in Christ. It is also the case of parades, such as the March for Jesus or even popular Evangelical religiosity practiced in everyday life.
Divine fast food
The McDonaldization of symbolic religious goods is described by Ritzer (1993, p. 1) as a “process in which the principles of the fast-food restaurant will increasingly dominate American society and the rest of the world”. In this line of reasoning, McDonald’s does not sell food, but a system or way of life. This is in keeping with the view that in addition to products, it seeks to sell the ideology of capitalist thinking (STREECK, 2013).
Contemporary individualism
The post-modernism thermometer of change makes a complex transition to a new type of society that Lipovetsky calls hypermodern. From a consumer perspective, it can still be described as a society of hyper consumption and contemporary individualism, causing people to seek quality of life, passion for personality, ecological sensitivity, abandonment of large systems of meaning and cult of participation and expression (LIPOVETSKY, 2009).
In these terms, religion submits to the aesthetic and the market, ceasing to be controlled by the rules that predict and program the behavior of individuals. The liturgies are spoken to produce psychological results, so messages should address practical or socio-religious problems, with the leader giving advice on issues such as the best way to dress, which candidates followers should vote for in elections and whether arranged marriages are a good idea. A consequence of these changes was the emergence of different groups of stakeholders as representative elements in the marketing of products and services.
The megachurches
The term megachurch is the name given to a cluster of very large, mostly Protestant congregations that share several distinctive characteristics. A megachurch is a congregation of two thousand or more worshipers per week. However, size alone is an insufficient characterization of this distinctive religious reality. These churches generally have similar identifiable patterns and share a common set of organizational and leadership dynamics including five basic features:
A megachurch is normally not only measured by its size, but by the frequency of at least 2000 participants in a typical week (SIDEBOTHAM, 2015). In 2011, the American missiologist of the “Leadership Network”, Warren Bird, conceived of a study of churches with megachurch capacity around the world. The megachurches listed by missiologist refers only to Evangelical churches, divided by continent, and with the online help of Christian leaders around the world. It was intended mainly to portray the situation of Evangelicals in each region where these megachurches were established. It is interesting to note that the criteria used by Warren Bird not only include data on temple capacity, but also incorporate reports of average frequency of cults, considering the people who attend, including children. Over 1600 churches with megachurch capacity were included in the list for the United States, and a further 1000 or more in other parts of the world, as shown in Table 1.
| Members | Name | Priest | Localization |
|---|---|---|---|
| 230,000 | Yoido Full Gospel | Uninformed | Seoul - South Korea |
| 75,000 | Deeper Christian Life Ministry | Willian Kumuyi | Lagos - Nigeria |
| 60,000 | Faith Church | Sando Nemeth | Budapest - Hungary |
| 60,000 | Mision Carismatica Internacional | Cesar Castellanos | Bogota - Colombia |
| 60,000 | Pyungkang Cheil | Abraham Park Yook-Sik | Seoul - South Korea |
| 50,000 | Living Faith | David Oyedepo | Lagos - Nigeria |
| 50,000 | Yeshu Debar | Rajendra B. Lal | Allahabad - India |
| 50,000 | New Life | S. Joseph | Bombay - India |
| 50,000 | Nambu Gospel Church | Uninformed | Anyang - South Korea |
| 45,000 | Catedral Evangelica de Santiago | Eduardo D. Castro | Santiago - Chile |
Particularly in Brazil, the sharpest rise in megachurches occurred in the 1980s, when Evangelical churches began to acquire large abandoned cinema halls, with capacity for up 2,000 people.
However, it was only in the 1990s that religious buildings began to spring up, such as the World Faith Cathedral, seat of the Universal Church of the Kingdom of God in Rio de Janeiro and, most recently, Solomon’s Temple, revealing the grandeur and pomp par excellence of this venture.
Some details of Solomon’s Temple
Solomon’s Temple opened on July 31st, 2014, in the city of São Paulo, attended by politicians, journalists, pastors, the faithful and other stakeholders. The dimensions, artifacts, functionality and ease reveal aspects of grandeur and pomp of this powerful religious organization.
Dimensions: the work lasted 4 years and cost R$680,000,000 (during the 2010-2014 period, the Brazilian Real varied from approximately US$0.42-0.55). Around forty buildings were purchased in the Bras district of São Paulo by UCKG. The temple was built on a plot of 35,000 m2, the equivalent of five soccer fields. The temple has a capacity of 2,000 people, and is considered the country’s largest religious space in a built-up area, which is 4 times greater than the National Shrine of Aparecida (NSA) in São Paulo. The NSA has 23,300 m2 of constructed area, while Solomon’s Temple has 100,000 m2.
Artifacts: the altar was built in the shape of the Ark of the Covenant, where the Ten Commandments would have been stored, according to the Bible. A hundred square meters of stained glass windows were installed above the golden altar. On the walls are great chandeliers worth thousands of dollars. The seats to accommodate the thousands of worshipers were imported from Spain. Ten thousand LED lamps were installed on the roof of the main hall. Forty thousand square meters of stones were imported Hebron, Israel, to be used in the building and decoration of the temple. Furthermore, twelve olive trees were imported from Uruguay to represent Mount Olive.
Features: the parking lot of the temple has 2,000 parking spaces for cars, 241 for motorcycles and 200 for buses. In the built area, there is still space for 60 apartments for pastors who work in the temple, including one for the head of the Church, Bishop Edir Macedo. There is a conveyor belt at the altar designed to move the tithes paid by faithful straight to a vault.
Aggregates: moreover, there is a museum called The Memorial, with 12 columns explaining the origin of the 12 tribes of Israel.
Theoretical references
Bourdieu and Miceli (1987) conceive of the cultural field as a symbolic exchange market, once again working along the lines of the law of supply and demand, according to the specificities of the agents involved.
On the one hand, from the point of view of the receiver of the message, the sign and not the object is consumed through the brands that are presented. On the other hand, in the producer market, the competition factor becomes a zero-sum game, in other words, the gain of one agent tends to represent losses for the other, as shown in Table 2.
| All organizations of symbolic goods are in a constant struggle for the conquest of the consumer's mind; |
| What an organization gains in membership represents losses to competitors; |
| As the behavior of the consumer of these goods tends to be irrational, it is quite common to use subliminal techniques; |
| By virtue of the very cannibalism of the market, the option to extinguish the competition is often the only way to survival. |
These four competitive factors are present in network relationship markets of symbolic goods (religious, cultural, sporting, etc.). Therefore, stakeholder theory is suitable for analyzing the dynamics of this market’s characteristics.
Stakeholder theory
The term stakeholder first appeared in 1963 in an internal memo of the Stanford Research Institute and referred to “groups without whose support the Organization would cease to exist” (FREEMAN; REED, 1983, p. 89).
The conception on which the reality of this organizational vision is based can be summarized in the idea that, in addition to the shareholders (and/or owners), the organization is also responsible to other groups that have an interest in its actions.
From this vision, two basic definitions of stakeholders are proposed: a spacious one and a stricter one. The former claims that a stakeholder is any group or individual who influences or is influenced by the achievement of the objectives of the organization; the latter is that a stakeholder is an individual or group on whom the organization depends for its survival.
The most spacious definition, the idea that a stakeholder influences or is influenced by the action of other agents is adopted by many authors as classic, and serves as a starting point for their analyses or critique (DONALDSON; PRESTON, 1995; MITCHELL; AGLE; WOOD, 1997; FREEMAN et al., 2004; PHILLIPS, 1997; PHILLIPS; FREEMAN; WICKS, 2003).
For the purposes of the present article, we apply the Salience Model of Stakeholder analysis (MITCHELL; AGLE; WOOD, 1997), accompanied by the concepts of the normative and derivative stakeholder, rather than the one proposed by Phillips (1997).
The Salience Model’s perspective
Mitchell, Agle and Wood (1997) proposed the Salience Model, claiming that it is necessary to classify stakeholders in terms of power, legitimacy and urgency. This criterion of differentiation of stakeholder groups enables priorities to be set and the definition of which interests will be served.
Briefly, power is defined by the skill of the transmitter to make someone do something that he would not do without being asked. Legitimacy is the generalized perception of which the actions of an entity are desirable or appropriate, in accordance with the socially built context. Urgency has to do with the need for immediate action and the time for an organization to respond to the requests of its stakeholders.
Phillips (1997) criticizes the Salience Model, pointing out the problems regarding fairness as a possible source of moral obligation to groups that may significantly influence the organization, even without legitimacy. Thus, it is not possible to categorically differentiate the attributes of legitimacy and power while conceiving that there is only legitimacy, when power is only a path to acquiring it.
To bridge this gap, the author suggests a distinction between the legitimacy of the normative stakeholder and that of the derivative stakeholder to show a position in the discussion “spacious perspective versus strict perspective”, which recognizes simultaneously the moral obligations of the organization regarding some groups of stakeholders and the pragmatic legitimacy based on power, predominant in organizational theory.
Therefore, the regulatory stakeholders are defined as “those to whom the organization has a moral obligation, an obligation to equity among stakeholders, higher than what is due to other social actors”.
Derivative stakeholders are defined as “those groups whose actions and claims should be taken into account by managers because of their potential effect on the organization and its regulatory stakeholders” (PHILLIPS, 1997, p. 174).
According to this perspective, the legitimacy of these groups is their ability to influence the organization and its regulatory stakeholders. Their legitimacy derives not from themselves, but from their potential influence. Therefore, there is no moral obligation on the part of the organization to worry about their well-being, and they may be processed only in instrumental form (D’ORAZIO, 2006).
Non-stakeholders are defined as groups or individuals to which the organization has no moral obligation, and the likelihood of them having an impact on the organization or its legitimate stakeholders is very small. Inspired by these ideas, Phillips (1997) proposed a map of stakeholders as shown in Figure 1.

The stakeholders of religious organizations
Like private enterprises, religious organizations also began to act in a market situation, as Berger and Luckmann (2004) explained when describing the key characteristic of all complex situations, promoting the impossibility of religious ex-monopolies being able to count on their public. In other words, the submission became voluntary and, thus, there is no longer the confidence of the loyalty of members as used to be the case in past religious traditions
The religious market, which used to be dominated by the authorities, either government or ecclesiastic, began to be influenced by the need to sell consumer goods on the market to customers who are no longer exclusive and have to be convinced to buy a certain brand of goods or services.
In Brazil, an important landmark in the market of religious symbolic goods came in December, 2003, with the promulgation of Brazilian Law 10.825, stating that religious organizations and political parties are private legal entities, with freedom to organize independently of the public authorities.
Consequently, religious organizations have been considered as having a different structure, becoming legal entities in their own rights, with autonomy and total freedom in internal, documentary and structural organization, just like private enterprise.
Thus, the stakeholder approach becomes relevant to analyzing the market for the religion’s symbolic goods. The laws on business competition and capitalist logic are increasingly subject to the production of goods and services, with the megachurches representing the vigor and might of the undertaking.
Methodology
Drawing on a qualitative research and based on the salience model of stakeholders, the aim of this study is to analyze the importance of megachurches to the Universal Church of the Kingdom of God (UCKG) as an enterprise competing in the market of religious goods and services to achieve a competitive advantage.
Therefore, the present study is a multiple case study with three networks for analysis. This type of study has proved the most suitable because it can be used to establish an inter-case analysis and understand the differences between them and, from that, seek to understand which elements seem to justify the competitiveness gap (from the perspective of stakeholders), as advocated by Yin (2015).
The sample was composed of three marketing professionals who also work with serviceable media training (M1, M2 and M3) for evangelical religious organizations, and three members of the faithful (F1, F2, F3) from each of the churches, three pastors (P1, P2, P3) and two members of the evangelical block (B1, B2).
Data collection
Whereas the aim of the methodological research was to capture categories from field data, we used the categorization by open grill, since it is a subject in which the theory of churches as business can be limiting to encompass a complete categorization. Therefore, the categorization was done manually from the repetition of key elements that could justify the relationship between the characteristics of megachurches and their competitiveness in the symbolic goods market; i.e., to seek the theoretical contribution to which this study aspires, we decided to go beyond pattern matching with the theory (EISENHARDT, 1989) and seek new elements that could emerge from the field data.
From this, some initial questions were prepared. The projection was only to ensure key points of the structure of a megachurch and its network in competitiveness from the perspective of stakeholders. Therefore, the researchers acted only as inducers of relevant issues from the discourse of the respondents.
Thus, from the perspectives of Pressman (1995) and Zanlorenci (1999) the questions are closed or open. In the former, the interviewer asks a predetermined set of questions, while in the latter the needs and knowledge of the application domain are discussed openly, without a pre-defined set of questions. It is suggested that the analyst should start by asking context-free questions, as in Table 3.
| Who are the main agents involved in the present activities of Solomon's Temple? |
| How can the attributes of power, legitimacy and urgency be assigned? |
| From this group, which stakeholders must be more closely monitored by the leaders responsible for the megachurches? |
| Within the network of relationships that permeates Solomon's Temple, what are the strengths and weaknesses of the members of the UCKG hierarchy? |
| How can the construction of Solomon's Temple generate a market advantage for the sale of religious goods? |
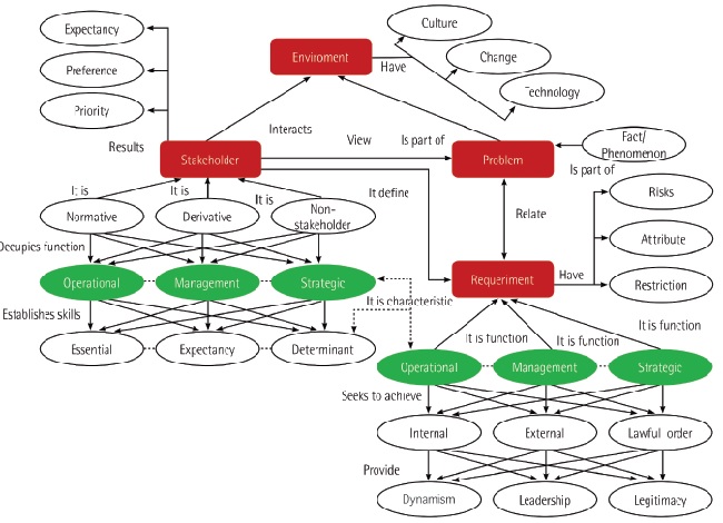
The questions were adapted to the qualification model originally proposed by Zanlorenci (1999) as shown in Figure 2.

This network relationship model has basically two blocks of information: the stakeholder and the requirement. The environment or application domain is the part of the context in which the facts and phenomena occur. The scope of the environmental boundary is determined by the setting of goals and the problem in question.
The stakeholder is the constituent body from which information is obtained. It interacts with the environment and expresses its views on issues and defines the requirements and criteria for the requirements.
The problem is an element that is part of the environment. The nature of the problem is human in origin. In this approach, only the human senses perceive the facts and environmental phenomena that are not in tune with the will and wishes of the person in the context in question.
Results
The findings of the study, through the perception of the respondents, show that the construction of megachurches results in a competitive advantage if the stakeholders are identified and continuously monitored as a result of the attributes of power, legitimacy and urgency, as shown in Table 4.
| Stakeholders | Power | Legitimacy | Urgency | Classification |
|---|---|---|---|---|
| Federal Government | X | X | X | Definitive stakeholder |
| Evangelical Block | X | X | X | Definitive stakeholder |
| Hierarchy Members | X | X | X | Definitive stakeholder |
| Allied media | X | Arbitrary stakeholder | ||
| Opposing media | X | X | Dangerous stakeholder | |
| Concurrent/detractors | X | X | Dangerous stakeholder | |
| Former allies/ competitors | X | X | Dangerous stakeholder | |
| Faithful | X | Dependent stakeholder |
The findings show that in network relationships in the market of symbolic religious goods of religion, the main stakeholders are the Federal Government and the authorities, for the coercive power that can be exercised, the leaders of the temple, and the Evangelical Bloc for supporting church ideology. From the Salience Model perspective, they are holders of power, legitimacy and urgency. The media and competitors should only be monitored by virtue of having two of the three attributes. However, when these competitors openly assume the position of a detractor, in other words, radical critics of the market of religious practices when considering the creation and marketing activities present in megachurches, a decay in the reflection of Christian values in a world corrupted by worldly customs, this can be summarized in seven points, as shown in Table 5.
| The people worship physical spaces rather than the house of God. |
| There will be pilgrimages as if it was a sacred place. |
| One more incitement of the Brazilian religious market will be created. |
| To return to worshiping the old testament is a regression of the Christian faith. |
| In spite of the statement "Done for God's glory", Solomon's Temple will not serve a poor person, a widow, a person in need, outcasts and orphans, but rather the people who will serve the temple and pay its expenses. |
| God is not in temples built by human hands, but lives in people through his Spirit. Christians are the true temple of the Spirit of God. |
| The work will hold the tombs of the family of the organization leader, Edir Macedo. |
According to Philips (1997), regarding the aspects of normative stakeholders, derivatives stakeholders and non-stakeholders, on the subject of the market for the symbolic goods of religion, the aspects of power, legitimacy and urgency can be characterized as in Figure 3.
Therefore, reference to the relationships of the religious organization with the resulting stakeholders of the attributes of power, legitimacy and urgency (MITCHELL; AGLE; WOOD, 1997) and differentiation between normative stakeholders and derivative stakeholders (PHILLIPS, 1997), can develop the matrix of these relationships, as shown in Table 6.
| High interest / importance, high influence. Financiers and donors, members of the hierarchy, the Evangelical Block, Detractor Groups are effective stakeholders for the success of Solomon's Temple. | Low interest / importance, high influence. The federal government, together with the media and the opposition media can have an affect on Solomon Temple's activities, but these are not their priorities. These stakeholders may constitute hazards and obstacles. |
| High interest/ importance, low influence. The faithful need special initiatives for their interests to be protected. | Low interest/ no importance, low influence. The curious and apathetic towards religious activities. |
Discussions of the results
This paper examined whether religious organizations behave as recommended by some authors of stakeholder theory (FREEMAN, 1984; JONES, 1995; WALSH, 2005) in responding to their stakeholders, at least to the most relevant, such as consumers; or whether they are closer to the analyses made by other authors (MITCHELL; AGLE; WOOD, 1997; FROOMAN, 1999), who understand that companies prioritize certain stakeholders, and may even negate the impact or demands of some of them. Mitchell, Agle and Wood’s (1997) model shows that a company’s strategy must be to prioritize stakeholders with more attributes.
In the network relationships, symbolic goods of religion and the role of stakeholders manifest cooperation and conflict, which are reasons why the network includes uncertainty, variability and asymmetry, alongside cooperation (TICHY; TUSHMAN; FOMBRUN, 1979; NOHRIA; ECCLES, 1992; GULATI, 1999; GRANOVETTER, 2006). The inclusion of power, legitimacy and urgency allows greater understanding of the phenomenon, covering conflicts of interest and games for strategic positions.
The relationships can become mutable and ephemeral due mainly to the actions of stakeholders with high interest and great influence (members of the hierarchy, evangelical blocks and detractors), who work both at the operational and managerial levels as effective strategy tools.
For the interviewed defenders of the religion market and at the same time defenders of the need to build megachurches, religions do not have a timeless essence. Therefore, they can only be understood from the contexts of cultural values, and individuals negotiate a definition and existence of sacred.
The Christianity that was practiced in 6th century Europe was not the same as that of the 1st or 2nd century. Nor was the 10th or 15th like that of previous periods. It is sufficient to compare several phases of Christianity from the apostle Paul who affirmed, “I became Greek to convert the Greeks and became a Jew to convert the Jews”; passing to Constantine, the Roman emperor who gave freedom of worship to the Christians; to the alliances made between State and Church during the centuries.
Therefore, it is not possible to separate the notion of God from historical events, since the religious message changes in accordance with the needs of individuals and the community, following a tendency of the secular sphere without giving up the consecrated one as the guiding principle and mediator.
In this line of reasoning, Solomon’s Temple represents the image of greatness that the leaders of the UCKG wish to project on the church, which for around a decade has been relatively obscured by other religious denominations, such as the “Worldwide Church of God’s Power” and the “International Church of God’s Grace”.
With this image of greatness and vigor, the activities in the megachurch serve both to attract new members and to bring back the faithful that moved away in an attempt to reinforce the image of an organization chosen by God that is successful and the holder of symbolic power that can impart success and power to its followers.
Contemporaneously, in network relationships, megachurches are connected to the power with which religious agencies emphasize prosperity as a legitimate human right that can be claimed with urgency. Through this, the megachurches seek to attract people through the belief of determined religious leaders for the reason that they are chosen by God. In this sense, the great temples gain publicity, an image, a larger congregation and, consequently, competitive advantage regarding the intense competition in the market of symbolic religious goods.
The contribution of the study includes dynamic interactivity in general aspects of the theory of stakeholder networks, theoretical and methodological aspects of inter-case analysis and managerial aspects of relationships in megachurches in social networks. There is evidence for three aspects:
On the night of July 31, at the inauguration of Solomon’s Temple, politicians were in a prominent place. The prophetic figure of the main leader of the Church, Macedo, accompanied by the President of the Republic, the vice president, the governor and mayor of São Paulo, looked more like a diplomatic event than the opening of a church (M2).
Human beings are political by nature, and no organization can be considered strong without partisan political power (P3).
The attendance of politicians from different parties and pastors from other denominations at Solomon’s Temple to attend the daily services was recorded in the diary.
Inside the temple, you feel you are in paradise. Everything is bright and beautiful. God is powerful and Solomon’s temple is great (F3).
Poverty is a religious delay, the more abundance, the more God is pleased (P2).
The liturgy in the Temple of Solomon highlights the elements of luxury, wealth and abundance (M2).
The field diary records show the enchantment caused by the images and luxurious details in the minds of the participants, which was quite similar to the services shown in the media.
Macedo created a unique style of speech imitated by other churches, with a challenging style, bold and determined in persuading the faithful to become imitators of these styles (P1).
The notes made by researchers in the field diary in relation to changes of style in the words of the faithful as a kind of acculturation corroborates this view. The Brazilian Northeast has begun to adopt the accent of the people of Rio de Janeiro in a show of conversion to the identity principle.
It is interesting to note that both the defenders of the religious market and its detractors can be legitimized by biblical passages. In the first case, 1 Corinthians, Chapter 9, Verse 20: “To the Jews, I became like the Jews for the Jews; for those who are under the law, like one under the law; to gain those who are under the law” (THE HOLY BIBLE, 1984, p. 235). In the second, Acts, Chapter 17, Verse 24: “The God who made the world and everything in it is the Lord of heaven and earth and does not live in temples built by human hands” (THE HOLY BIBLE, 1984, p. 187).
In short, according Zaheer, Gözübüyük and Milanov (2010) the exclusion of power, legitimacy and urgency in research on networks creates a gap, as it is virtually impossible to understand the movements of relationships that compare cooperative actions with those of individual interests. Even when the subject appears, power, legitimacy and urgency are disposed of as variables alongside one another and not as an ordering principle. Consequently, it can be said that in the market practices of religion, all its detractors can be justified in biblical precepts. For this reason, in the market of symbolic goods of religion, the speeches of hierarchy members, Evangelical blocks and detractors must be continuously monitored.
Final considerations
This study showed that it is possible to consider building megachurches strategic, because they make sense in capitalist logic, with supporters and detractors, partnerships and breaks with stakeholders involved in the process.
Pragmatically, the spheres of the life are submitted to an economic organization, in which religious life starts to become a tool for modern subjects to achieve their affectionate, professional and existential objectives.
From this perspective, the loyal ones look for institutions that meet their spiritual needs and provide directions in the face of social precariousness, very often in an immediate and consumerist form, with faith used as a way of achieving things.
Besides the promise of social ascent for the loyal ones, religious speeches proclaim the adaptation to the capitalist logic, in other words, the form of adaptation of the individual to the post-modern society. In a doctrinaire and reductionist form, through the church, the subject becomes “loyal”, donating his/her identity to the vehicle and becoming a member of a group (BERGER; LUKMANN, 2004).
In network relationships, the symbolic elements constitute the essential extract of the new religious “undertakings” of the main neo-Pentecostal churches present in the electronic media. The marketing strategy in the creation of the megachurches, as a symbolic sphere of society, accompanies the transformations of modernity, in which life gains a new meaning if it becomes dynamic and immediatist, in a change so impactful that it does not leave space for reflection, in which ideology turned to consumption (theology of prosperity) becomes an integral part of the social life of individuals, and the feeling of religiosity, faith and belief take on a marketing character.
There are some limitations to this study that could be addressed, such as examining a specific megachurch. Furthermore, the media training sample involved only those that happened invited to participate. Ideally, future research should overcome these limitations and evaluate the practice of other professionals and stakeholders.
Referências
AMIGO, R. New religious spaces in the megacity: the Igreja Universal do Reino de Deus e o Templo de Salomão em São Paulo, Brazil. Zeitschrift für junge Religionswissenschaft, n. 9, p. 5-21, 2014.
BAUMAN, Z. Liquid modernity. New Jersey: John Wiley & Sons, 2013.
BAZANINI, R. Globo e Universal – tudo a ver: a disputa mercadológica pelo controle do imaginário popular ofensiva e contraofensiva retórica. Tese (Doutorado em Comunicação e Semiótica) – Pontifícia Universidade Católica de São Paulo, São Paulo, 1998.
BAZANINI, R. O ensino de filosofia como um processo existencial humano. O método Bazanini no ensino de filosofia. Filosofia aplicada à administração. São Paulo: Plêiade, 2005.
BERGER, P.; LUKMANN, T. Modernidade, pluralismo e crise de sentido. Petrópolis: Vozes, 2004.
BERGLER, T. E. The juvenilization of American Christianity. New York: William B. Eerdmans Publishing Company, 2012.
BOURDIEU, P.; MICELI, S. A economia das trocas simbólicas. São Paulo: Perspectiva, 1987.
CASTELLS, M. The rise of network society. The information age: economy, society and culture. New Jersey: Wiley & Sons, 2011. v. 1.
CHAVES, M. Religious organizations: data resources and research opportunities. The American Behavioral Scientist, v. 45, n. 10, p. 1.523-49, 2002.
CLARKSON, M. E. A stakeholder framework for analyzing and evaluating corporate, social performance. Academy of Management Review, v. 20, n. 1, p. 92-117, 1995.
DA SILVA MOREIRA, A. A religião sob o domínio da estética. Horizonte, v. 13, n. 37, p. 379-405, 2015.
DE OLIVEIRA, D. de P. R. Sistemas, organização e métodos: uma abordagem gerencial. São Paulo: Atlas, 2002.
DONALDSON, T.; PRESTON, L. E. The stakeholder theory of the corporation: concepts, evidences and implications. Academy of Management Review, v. 20, n. 1, 1995.
D’ORAZIO, E. (Org.). New perspectives on the stakeholder view of the firm and global corporate citizenship. Notizie di Politeia, v. 22, n. 82, 2006.
EISENHARDT, K. M. Building theories from case study research. Academy of management review, v. 14, n. 4, p. 532-550, 1989.
FREEMAN, R. E. Strategic management: a stakeholder approach. London: Pitman Publishing, 1984.
FREEMAN, R. E. et al. Stakeholder theory: the state of the art and future perspectives. Politeia, v. 20, n. 74, p. 9-22, 2004.
FREEMAN, R. E.; REED, D. L. Stockholders e stakeholders: a new perspective on corporate governance. Califórnia Management Review, v. 25, n. 3, p. 88-106, 1983.
FROOMAN, J. Stakeholder influence strategies. Academy of management review, v. 24, n. 2, p. 191-205, 1999.
GOSPEL MAIS. Estudo sobre megatemplos evangélicos lista as grandes igrejas do mundo; confira as dez maiores. 15 Feb. 2012. Available at: <http://noticias.gospelmais.com.br/estudo-mega-templos-evangelicos-lista-grandes-igrejas-mundo-30631.html>. Last accessed on: 19 Sept. 2017.
GRANOVETTER, M. A construção social da corrupção. Revista Política e Sociedade, n. 9, p. 11-37, Oct. 2006.
GULATI, R. Network location and learning: the influence of network resources and firm capabilities on alliance formation. Strategic Management Journal, v. 20, p. 397-420, 1999.
HABERMAS, J. Bestialidade e humanidade: uma guerra na fronteira entre o direito e a moral. Die Zeit, v. 54, p. 1-8, 1999.
HASNAS, J. Whither stakeholder theory?: a guide for the perplexed revisited. Journal of Business Ethics, v. 112, p. 47-57, 2013.
JADON, J. C. Sucesso e salvação – estudo semiótico comparativo entre os discursos televisivos das Igrejas Universal do Reino de Deus e Católica Apostólica Romana no Brasil. Tese (Doutorado) – Universidade de São Paulo, São Paulo, 2009.
JAWAHAR, I. M.; MCLAUGHLIN, G. L. Toward a descriptive stakeholder theory: an organizational life cycle approach. Academy of Management Review, v. 26, p. 3, p. 397-414, 2001.
JONES, T. M. Instrumental stakeholder theory: a synthesis of ethics and economics. Academy of Management Review, v. 20, n. 2, p. 404-437, 1995.
LIPOVETSKY, G. Era do vazio: ensaios sobre o individualismo contemporâneo. São Paulo: Manolo, 2009.
MAGALDI FILHO, W. Dinheiro, saúde e sagrado. 2. ed. São Paulo: Eleva Cultural, 2009.
MARIANO, R. Neopentecostais: sociologia do novo pentecostalismo no Brasil. São Paulo: Loyola, 1999.
MCCARTHY, J. Basic marketing and management approach. 5. ed. Homewood, IL: Richard D. Irwin, 1998.
MIKLOS, J. Ciber-religião: a construção de vínculos religiosos na cibercultura. São Paulo: Ideias e Letras, 2012.
MILLER, K. D. Competitive strategies of religious organizations. Strategic Management Journal, v. 23, n. 5, p. 435-456, 2002.
MITCHELL, R. K.; AGLE, B. R.; WOOD, D. J. Toward a theory of stakeholder identification and salience. Defining the principle of who and what really counts. Academy of management review, v. 22, n. 4, p. 853-886, 1997.
NOHRIA, N.; ECLES, R. Networks and organizations: structure, form, and action. Boston: Harvard Business School, 1992.
ORTIZ, R. Mundialização: saberes e crenças. São Paulo: Brasiliense, 2006.
PAEGLE, E. G. M. A religião fast food. Diário Catarinense, Florianópolis, 2 Feb. 2008. Caderno de Cultura, p. 4.
PHILLIPS, R. Stakeholder theory and a principle of fairness. Business Ethics Quarterly, v. 7, n. 1, p. 51-66, 1997.
PHILLIPS, R.; FREEMAN, R. E.; WICKS, A. C. What stakeholder theory is not. Business Ethics Quarterly, v. 13, n. 4, p. 479-502, 2003.
PRESSMAN, R. S. Engenharia de Software. 3. ed. São Paulo: Pearson; Makron Books, 1995.
RITZER, G. The Mcdonaldization of society. Thousand Oaks: Pine Forge Press, 1993.
SIDEBOTHAM, J. More lessons from unlikely sources: when a market researcher and a megachurch meet the Episcopal church. Anglican Theological Review, v. 97, n. 3, p. 495-, 2015.
SMITH, D. A.; CAMPOS, L. S. Concentrations of faith: mega churches in Brazil. In: JAMES, J. D. (Org.). A moving faith: mega churches go South. New Delhi, 2014. p. 169.
STARK, R.; BAINSBRIDGE, W. S. Teoria da religião. São Paulo: Paulinas, 2008.
STREECK, W. O cidadão como consumidor. Revista Piauí, Rio de Janeiro, n. 79, p. 60-65, 2013.
THE HOLY BIBLE. New international version. Zondervan, MI: Grand Rapids, 1984.
THROUP, M. O. O Templo de Salomão em São Paulo? Sobre a ressignificação de símbolos veterotestamentários no movimento neopentecostal. Caminhando (on-line), v. 16, n. 1, p. 115-123, 2011.
TICHY, N.; TUSHMAN, M.; FOMBRUN, M. Social network analysis for organizations. Academy of Management Review, v. 4, n. 4, p. 507-519, 1979.
WALSH, J. P. Taking stock of stakeholder management. Academy of Management Review, v. 30, n.2, p. 426-438, 2005.
WEBER, M. A ética protestante e o espírito do capitalismo. São Paulo: Companhia das Letras, 1967.
YIN, R. K. Qualitative research from start to finish. Guilford Publications, 2015.
ZAHEER, A.; GÖZÜBÜYÜK, R.; MILANOV, H. It’s the connections: the networks perspective in interorganizational research. The Academy of Management Perspectives, v. 24, n. 1, p. 62-77, Feb. 2010.
ZANLORENCI, E. P. Descrição e qualificação de requisitos: um modelo aplicável à análise e validação da informação. 1999. Dissertação (Mestrado) – Pontifícia Universidade Católica do Paraná, Curitiba, 1999.
Notes