Artículos
Prototipo generador de ozono basado en fuente de alto voltaje y descarga de barrera dieléctrica
Prototype ozone generator based on high voltage source and dielectric barrier discharge
Prototipo generador de ozono basado en fuente de alto voltaje y descarga de barrera dieléctrica
Ingeniería, investigación y tecnología, vol. XXIV, núm. 2, pp. 01-11, 2023
Universidad Nacional Autónoma de México, Facultad de Ingeniería
Recepción: 07 Mayo 2022
Recibido del documento revisado: 30 Agosto 2022
Aprobación: 20 Noviembre 2022
Resumen: En este artículo se describe la realización de un prototipo que emplea una fuente de alto voltaje para generar descargas eléctricas en un reactor de gases integrado por una barrera dieléctrica, la cual se somete a un campo eléctrico no uniforme con el fin de producir gas ozono residual a partir del medio circundante. La fuente de alto voltaje empleada se basa en un esquema resonante de alta eficiencia, la cual permite reducir pérdidas en relación con otras aproximaciones basadas en conmutadores forzados. Dado que la principal función de un convertidor de voltaje es generar las señales adecuadas con la mayor eficiencia posible, menor número de componentes involucrados, mayor densidad de potencia posible y el mejor compromiso entre facilidad de implementación y la complejidad general del circuito, se seleccionó la topología Flyback resonante auto conmutado, con modificación ZVS (Zero Voltage Switching), la cual representa una aproximación adecuada dada la baja distorsión armónica de la señal de tensión de salida y su alta frecuencia de operación, conveniente para la aplicación específica requerida. La topología de conmutación mediante elementos resonantes conforma uno de los campos de más amplio desarrollo en electrónica de potencia por sus grandes ventajas sobre la conmutación forzada. Emplear esta metodología permite que el circuito no genere pérdidas excesivas y reduce el consumo energético general. En forma adicional, el diseño del PCB (Printed Circuit Board) permite integrar el segmento de conmutación como un módulo acoplable en forma simplificada a otro prototipo sin afectar el funcionamiento del mismo, de forma que es sencillo trabajar con una variabilidad de reactores de gases con el fin de encontrar el óptimo en la generación de ozono. Esto reduce los costos de mantenimiento y alarga la vida útil del dispositivo. El potencial elevado del campo eléctrico, logrado mediante los convertidores descritos, tiene usos extendidos en la industria fármaco-química, medicina y experimentación sobre emisiones ionizantes. En futuras investigaciones se sugiere la incorporación de control activo en el segmento de conmutación, lo cual permitiría un censado adecuado de las variables de voltaje y corriente de la carga, y el ajuste de los ciclos de servicio con el fin de mantener un rango adecuado de salida.
Descriptores: Ozono, descarga de barrera dieléctrica, convertidor resonante, electrónica de potencia.
Abstract: This article describes the realization of a prototype that uses a high voltage source to generate electrical discharges in a gas reactor integrated by a dielectric barrier that is subjected to a non-uniform electric field in order to produce residual ozone gas using the surrounding medium. The high voltage source used is based on a high efficiency resonant scheme, which allows to reduce losses in relation to other approaches based on forced commutators. Since the main function of a voltage converter is generate the appropriate signals with the highest possible efficiency, the fewest number of components involved, the highest possible power density, and the best compromise between ease of implementation and overall circuit complexity, make the self-switched resonant flyback topology with ZVS (Zero Voltage Switching) modification one solid approach, and represents a suitable method given the low harmonic distortion of the output voltage signal and its high operating frequency, appropriate for the specific application required. The commutation topology using resonant elements is one of the most extensively developed fields in power electronics due to its many advantages over forced commutation. Using this methodology allows the circuit not to generate excessive losses and reduces its impact on overall energy consumption. Additionally, the PCB (Printed Circuit Board) design allows the switching segment to be integrated as a module that can be attached in a simplified way to another prototype without compromising its operation, so that it is easy to work with a variability of gas reactors in order to find the best design for ozone generation. This reduces maintenance costs and extends the life of the device. The high potential of the electric field, achieved by means of the described converters, has widespread uses in the pharmaceutical-chemical industry, medicine and experimentation on ionizing emissions. In future research, it is suggested the incorporation of active control in the switching segment, which would allow an adequate census of the voltage and current variables of the load and the adjustment of the service cycles in order to maintain correct range of the output.
Keywords: Ozone, dielectric barrier discharge, resonant converter, power electronics.
Introducción
Las primeras observaciones naturales sobre el oxígeno y sus propiedades datan desde el siglo XVII, donde los científicos Joseph Priestley y Lavoisier lo reconocieron como uno de los elementos reactivos esenciales asociados a una gran multitud de compuestos, así como el causante principal de las reacciones metabólicas más básicas en el cuerpo humano (Streng, 1961). Una de las formas alotrópicas del oxígeno es el ozono (O3), gas azulado, irritante y tóxico al contacto directo que puede ser detectado por una persona en concentraciones de 0.01 ppm. La molécula de O3 es altamente inestable y se disocia rápidamente en átomos reactivos de oxígeno. El O3 es mucho más oxidante que la forma natural del oxígeno (O2) y puede reaccionar con casi cualquier elemento (Gad, 2014).
El O3 residual en el planeta es producido en su mayoría de forma natural debido a la interacción de moléculas en la atmósfera superior por la radiación ultravioleta del sol, pero una gran parte se produce a nivel superficial a causa de las tormentas eléctricas (Nicholson, 1983). Cuando a un medio contenedor de oxígeno se le aplica una corriente eléctrica, el enlace del O2 puede romperse y generar O3 de acuerdo con la siguiente reacción:
En épocas recientes, el ozono ha atraído mucho interés debido a sus múltiples campos de uso: Desinfectante químico, combustible alternativo, terapia médica, industria farmacéutica, manufactura metalúrgica, conservación de alimentos y tratamiento de aguas residuales (Echeverry, 2013; Gujral et al., 2013; UNESCO, 2020). Entre los métodos de obtención de ozono, el de descarga de barrera dieléctrica (DBD) es uno de los más empleados y estudiados para sintetizar O3 a partir de diversos medios primarios. Consiste en la ionización del aire en una cámara de descargas mediante la aplicación de un campo de alta intensidad en dos electrodos sometidos a diferencia de potencial elevada (Brandenburg, 2017). El esquema general de un dispositivo DBD se muestra en la Figura 1.

La descarga ocurrirá cuando el gradiente del potencial eléctrico alrededor de un conductor (fuerza del campo eléctrico) sea de la magnitud adecuada para formar una región conductiva, pero no lo bastante grande como para lograr la ruptura del dieléctrico de la barrera, y generar circulación de corriente por él mismo (Novac et al., 2010). La descarga de barrera dieléctrica tiene como principales ventajas que los dieléctricos empleados son materiales comunes no costosos, la instrumentación electrónica permite generar sistemas robustos y confiables, las fuentes primarias de energía eléctrica son abundantes y la descarga permite límites teóricos de generación de O3 elevados, comparados con tratamientos similares que emplean otros gases ionizados (Huang et al., 2015). Dependiendo del arreglo geométrico de los electrodos, los generadores de ozono DBD pueden ser de tres tipos: 1) descarga de volumen, 2) descarga de superficie, y 3) descarga coplanar (Echeverry, 2013), siendo el segundo el más comúnmente usado por su mayor eficiencia energética y menores costos (Chalmers et al., 1996; Haverkamp et al., 2002).
La obtención de voltajes elevados a partir de fuentes primarias de energía eléctrica, puede obtenerse con la conmutación de circuitos de alta frecuencia, y las combinaciones de filtros resonantes. En este aspecto, son especialmente importantes las consideraciones del diseño magnético para los transformadores, los núcleos de alta permeabilidad y los inductores (Erickson & Maksimovic, 2001). Una fuente de alto voltaje puede ser de corriente alterna (CA) o directa (CD) (Slurzberg & Osterheld, 1965). Aun cuando la corriente alterna plantea facilidades de diseño, emplear fuentes de CD es especialmente útil cuando se deben minimizar los efectos secundarios debido al efecto corona o el efecto piel (Suksri et al., 2009). Adicionalmente, el empleo de modelos de CD permite que los elementos inductivos y capacitivos se remplacen por su simplificación más básica en circuitos abiertos o cerrados, de modo que el modelo de control final de un sistema eléctrico puede ser más simple que el de uno basado en CA, si solo se busca determinar la respuesta en estado estable (Fukawa et al., 2008; Xue & Ziqiang, 2018). Estudios previos (Bard & Faulker, 2001; Zeng et al., 2015) muestran que cuando se emplea el método de la descarga de barrera dieléctrica, la excitación de un campo CA mejora la generación de O3, comparado con las fuentes de CD. En algunas aproximaciones se emplea una señal de CD con componente de CA de alta frecuencia, para utilizar electrodos especiales y maximizar las descargas. Emplear una fuente de CA elimina la necesidad de tapas exteriores de rectificación, y simplifica el diseño del circuito (Sokol et al., 2018). Las fuentes de alto voltaje tienen diversas aplicaciones en la industria: Generación de ozono, de plasma y rayos X, entre otras (Mao et al., 2017).
De esta manera, el objetivo de este trabajo fue generar ozono con el método de descargas de barrera dieléctrica, utilizando una fuente de alto voltaje resonante basada en conmutación de alta frecuencia. En el apartado de Desarrollo se presenta el diagrama general del proyecto y el diseño del convertidor de alto voltaje con las etapas de conversión CA/CD y CD/CA; en la Discusión y análisis de resultados se describe la validación del circuito propuesto (simulación y construcción), el reactor de gases empleado y la configuración experimental del prototipo, así como los resultados experimentales de voltaje y corriente obtenidos, asimismo, el método de cuantificación del ozono generado. El apartado de Conclusiones muestra algunas consideraciones finales sobre el prototipo propuesto.
Desarrollo
Diagrama general del proyecto
En el diagrama de la Figura 2 se muestran las etapas del proyecto general, identificadas en los recuadros o bloques. Los bloques A y B identifican las conexiones del circuito a la corriente alterna (CA) de una vivienda, en tanto que C1 y C2 son las etapas del convertidor de alto voltaje (C1 = etapa de conversión CA/CD; C2 = etapa de conversión CD/CA). El proceso, de forma sintética es el siguiente: El voltaje generado en la fuente (etapa de conversión CD/CA) se canaliza al reactor de gases (bloque D) para ionizar el aire y obtener O3; el aire se obtiene del medio circundante (bloque E) y bombas de aire (bloque F), con las conexiones adecuadas (bloque G). El gas O3 obtenido en el reactor, se dispersa en un dispositivo ad hoc (bloque H) y se aplica al medio a tratar (bloque I), en este caso agua.

Diseño del convertidor de alto voltaje
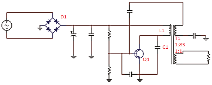
De acuerdo con los dieléctricos propuestos, se planteó usar un convertidor CA con encadenamiento de CD (convertidor ZVS) para poder emplear la alimentación de línea (120VRMS a 60Hz), y prescindir de circuitos de acondicionamiento adicionales. El esquema eléctrico propuesto se muestra en la Figura 3, dividido en bloques A, B, C y D enmarcados por una línea discontinua. El bloque A constituye el segmento de obtención del encadenamiento de CD (etapa de conversión CA/CD), y consiste en un rectificador no controlado con filtro capacitivo (puente de diodos); la etapa de conversión CD/CA se identifica por los bloques B1, B2, B3 y C. A su vez, los bloques B1, B2 y B3 muestran los elementos involucrados en la conmutación natural del circuito, y lo integran las resistencias de polarización y el devanado de retroalimentación; el bloque C muestra los elementos resonantes: Un switch ZVC compuesto por la inductancia del devanado primario (L1), el capacitor resonante de ajuste (C1) y el transistor BJT (Q1), que actúa de conmutador principal. Finalmente, el bloque marcado con la letra D constituye el segmento de salida del circuito, donde la resistencia ejemplifica la carga acoplada en el secundario.

Principios considerados en el diseño del convertidor de alto voltaje
En electrónica de potencia es fundamental entender la naturaleza de la carga que se pretende alimentar, esto con la finalidad de plantear la mejor aproximación del circuito que actúa como fuente. Uno de los fundamentos en el diseño del circuito es establecer que un reactor de gases se comporta como una carga mayormente capacitiva, en la que se busca maximizar la ionización de átomos, sin que se afecte el funcionamiento de los electrodos responsables del potencial del campo eléctrico. En ese sentido, la potencia y las frecuencias de operación involucradas están limitadas por el compromiso entre la energía consumida y los dispositivos semiconductores utilizados. Por ejemplo, mientras más potencia consumida, el costo de dichos semiconductores aumenta; dicha relación debe respetar los lineamientos de seguridad de operación de redes de alto voltaje y maquinas eléctricas utilitarias de la red bajo esquemas domésticos (Novac et al., 2010).
Con base en las referencias consultadas (Erickson & Maksimović, 2001; Suksri et al., 2009; Novac et al., 2010), el voltaje mínimo entre los dos electrodos es el necesario para generar un canal conductivo en el dieléctrico principal, en este caso, representado por el aire circundante. Con un voltaje de ruptura de 30 kV/cm y una distancia media de 0.5 cm, el objetivo es entonces generar al menos 15 kV en el secundario del transformador T1.
La topología Flyback seleccionada para generar la señal adecuada de CA, contempla una aproximación basada en un switch de conmutación natural; este tipo de conmutación presenta las siguientes ventajas respecto a la conmutación forzada:
1) El transformador presenta dos devanados (un primario y dos secundarios), los cuales permiten emplear los voltajes generados en circuitos auxiliares aprovechando un solo núcleo magnético, reduciendo el empleo de componentes pasivos (Mammano, 2001).
2) El devanado primario puede aprovecharse como el inductor principal de la topología resonante. Esto permite asimismo plantear una frecuencia natural y un capacitor adecuado mediante la ecuación de resonancia serie:
Por otro lado, el diseño aislado de la fuente permite relacionar las potencias consumidas en ambos segmentos con la ley de Ohm. Siguiendo el criterio de otras aplicaciones documentadas (Erickson & Maksimović, 2001; Fukawa et al., 2008; Novac et al., 2010), el lado secundario sostiene una corriente instantánea de hasta 1mA; esto implica un consumo ideal de 15W bajo condiciones de carga puramente resistiva. Este modelo resistivo se empleó en el proceso de simulación y dimensionamiento del circuito.
Para el caso del reactor de gases, éste es comúnmente modelado como una carga puramente capacitiva, donde se presenta una capacitancia característica de los dieléctricos involucrados. La corriente de carga y descarga de estos capacitores equivale a la corriente presente en las descargas en el dieléctrico (Goldston & Rutherford, 1995). Estas corrientes en las descargas son en realidad corrientes breves de alta frecuencia, determinadas principalmente por la disposición geométrica de los electrodos y la configuración del campo eléctrico establecido, antes de presentarse la región conductiva y la descarga misma. Esto nos indica que la carga no requiere una decisión específica de los puntos de polaridad, y puede ser acoplada a una fuente de CA.
Dentro de la cámara del reactor se emplea aire a condiciones normales, y su constante dieléctrica es considerada 1. El voltaje de ruptura del aire es 3×106 V/m o 3×104 V/cm (Brown et al., 2018). El voltaje mínimo requerido para sostener las descargas es entonces la mitad de la ruptura del dieléctrico con la mayor tolerancia, y será de 15kVp-p. La frecuencia de la señal se establece de 20 kHz, como mínimo. Los diseños convencionales de lámparas de ionización de gases (CCFL) operan potencias entre los 15 y 50 Watts; esta potencia se mide en la conexión de la línea de alimentación, porque las lámparas operan con factores de potencia pobres en la carga, debido a las características capacitivas predominantes. El circuito se diseña entonces para emplear la menor potencia posible, en este caso 15 Watts.
Un diseño que emplea señales senoidales, disminuye considerablemente el problema de los sobre-tiros de alta frecuencia a los que son sometidos los dispositivos en fuentes conmutadas. Sin estos sobre-tiros, las pérdidas debidas a los componentes resistivos parasitarios son también reducidas (Rashid, 2006). Una desventaja importante en este modelo es que carece de control activo, y esto puede dificultar obtener una regulación efectiva de la trasferencia de energía en el núcleo del trasformador, causando que algunos efectos no deseados sean exacerbados. Sin embargo, la naturaleza de la carga propuesta no requiere una circulación de corriente constante, por lo que la potencia demandada tampoco lo es y, en consecuencia, esta dificultad no representa un compromiso importante para la fiabilidad del circuito propuesto (Xue & Ziqiang, 2018).
Con el diseño de retroalimentación adecuado no solo es posible prescindir de los circuitos de control de compuerta, sino que puede operar en dos modos concretos de conmutación, conocidos como ZVS (Zero Voltage Switching) y ZCS (Zero Current Switching), en donde el estrés sobre el conmutador y las pérdidas asociadas son reducidas. La generación de las señales sinodales resonantes reduce la presencia de armónicos de alta frecuencia y, como consecuencia, también disminuye el ruido y las posibilidades de voltajes inducidos en circuitos adyacentes (Erickson & Maksimović, 2001; Novac et al., 2010; Palanisamy et al., 2013).
Dado que en la aproximación del switch resonante se agrega una inductancia y una capacitancia, la presencia de éstas en cables y conectadores (parásitas) puede ayudar a mejorar el desempeño del circuito, en lugar de deteriorarlo (Palanisamy et al., 2013). En el convertidor propuesto se emplea, además, una inductancia que comparte el mismo núcleo del trasformador (denominada inductancia o devanado de retroalimentación), y que es conectada directamente a la compuerta del conmutador. Esto permite operar en un principio a una frecuencia de conmutación fija, determinada únicamente por los valores de los elementos pasivos involucrados en el camino de retroalimentación (Facta et al., 2008). Como no se pretende alimentar una carga estática, la trasferencia de energía del convertidor no es constante y la frecuencia puede cambiar en sintonía con la corriente de salida.
Por otro lado, la frecuencia de resonancia es siempre superior a la frecuencia de conmutación, esto debido a que los dispositivos semiconductores tienen tiempos de respuesta limitados. El circuito presenta, entonces, un amortiguamiento en la oscilación que determina la frecuencia en estado estable, a diferencia de la frecuencia esperada a partir únicamente de la combinación de elementos LC (inductivos y capacitivos) (Wintrich et al., 2015; Panuwatsuk & Duanden, 2016).
Adicionalmente, colocando un capacitor paralelo al conmutador se consigue que el dispositivo se active o desactive en voltaje cero al cambiar la forma de onda al conmutar de estados. Las capacitancias parásitas del dispositivo se suman a esta capacitancia paralela y afectan únicamente a la frecuencia resonante. Una vez propuesto un inductor, se puede despejar la capacitancia requerida para una frecuencia determinada. El dimensionamiento de los elementos pasivos secundarios se realiza considerando la máxima frecuencia esperada; puesto que la forma de onda de voltaje sobre el primario del transformador es senoidal, la corriente asociada que fluye a través del primario también lo será, y su magnitud puede encontrarse mediante la determinación de su valor de reactancia inductiva a la frecuencia resonante. Esta corriente del lado primario es proporcionada por la fuente de CD, conformada por el rectificador no controlado con filtro capacitivo. En Rashid (2006) se describe cómo funciona en detalle un convertidor resonante ZVS estándar, de donde se puede observar cómo las formas de onda de los voltajes del capacitor resonante y la corriente del inductor involucran componentes sinodales.
Los voltajes máximos del capacitor y del interruptor de potencia, contienen un componente adicional al del voltaje de entrada Vin, que debe ser considerado en el diseño como un factor adicional de seguridad.
En los siguientes apartados se describen con mayor detalle las etapas de conversión CA/CD y CD/CA del convertidor de alto voltaje propuesto.
Etapa de conversión CA/CD
Un principio importante, es que el voltaje de alimentación de la línea se asume con un máximo de desviación de 5 % al valor nominal previamente establecido. Con estos parámetros, un rectificador simple no controlado de filtro capacitivo permite obtener un riel de corriente directa que actúa como el suministro principal en la etapa de conmutación (IEEE, 1987). Con un voltaje pico máximo de la línea de 180V (obtenidos a partir de la ecuación más la tolerancia de 5 %), y el factor de seguridad adecuado, cada diodo rectificador se propone con un voltaje de ruptura inverso de 300V.
La corriente que circula por el primario está determinada por la frecuencia de conmutación y el valor de la reactancia que presenta el inductor, cuando se concediera un estímulo puramente sinodal, como se describe en Rashid (2006). Para una frecuencia de 50 kHz, el valor máximo de esta corriente es de hasta 2.81 A. El valor del capacitor de filtrado se determina con la restricción del rizo máximo permitido en el riel de directa, y la ecuación (3) del voltaje de rizo pico a pico (Rashid, 2006).
Siguiendo las directrices del diseño de fuentes conmutadas, un capacitor adicional con baja resistencia serie equivalente y una capacitancia de entre 0.1 uF y 0.5uF, paralelo al de filtrado principal, reduce el ruido de alta frecuencia que puede presentarse en la línea debido a cargas adicionales (Erickson & Maksimović, 2001; Panuwatsuk & Duanden, 2016). De acuerdo con las condiciones de operación, un puente rectificador integrado como el GBUE2560-M3/P es adecuado para emplearse en este segmento.
Etapa de conversión CD/CA
Como elemento de conmutación (Q1), se seleccionó un transistor BJT debido al amplio margen del voltaje de ruptura VCE, y la capacidad de corriente IC que ofrecen, en comparación con otras tecnologías de encapsulado similar (Erickson & Maksimović, 2001; Panuwatsuk & Duanden, 2016). En el transitorio de encendido, el punto de polarización directa se obtiene mediante la configuración de divisor de tensión que generan los resistores en el nodo de base del transistor. Para llevar el transistor al punto de saturación, se debe garantizar una corriente de base de 300mA; cuando el transistor se encuentra en saturación, la corriente de CD circula por L1 (switch ZVC) y esta a su vez actúa como la corriente magnetizaste en el núcleo del transformador. El voltaje inducido en el devanado secundario de realimentación, carga el capacitor de base del transistor y detiene el flujo de corriente; de este modo, el transistor entra en modo de corte. Con el colapso de la corriente a través de L1, el voltaje inducido en el secundario cambia de polaridad, y la corriente del capacitor de base fluye en sentido contrario descargando el capacitor. Con esto, el voltaje de polarización directa vuelve a establecerse, y el transistor entra de nuevo en estado de saturación. Este ciclo natural de carga y descarga determina el ciclo del switch resonante integrado por Q1, L1 y C1 (Figura 3).
Empleando la ecuación (3) expresada en Hertz, el capacitor adecuado para conseguir la frecuencia requerida puede determinarse considerando una inductancia fija, de acuerdo con la hoja de características del transformador de 205uH y una frecuencia deseada de 50kHz (ecuación 4).
Los parámetros del transformador se especifican en la Tabla 1, de acuerdo con la hoja de características proporcionada por el fabricante.

Al carecer de control activo y etapa rectificadora de salida, el convertidor puede transferir energía entre etapas, basado únicamente en la carga vista en el bloque del reactor y así autorregular el ciclo de servicio. La frecuencia de descargas y la producción de O3 es entonces dependiente de las condiciones dentro del reactor y el gas de alimentación primario; la frecuencia de conmutación está, entonces, en sintonía con la corriente de salida.
Discusión y análisis de resultados
Validación del circuito
a) Simulación
Para demostrar la factibilidad del circuito propuesto se obtuvieron resultados numéricos usando el simulador PSpice 3.0 (incluido en NI MultiSinm). La Figura 4 muestra el circuito implementado, donde la fuente de CD presenta la etapa de rectificación y la etapa de filtrado posterior, esto para mantener el rizo de voltaje por debajo de 10 % de desviación del valor nominal de CD esperado. La resistencia de carga es fija con resistencia de 15 kΩ, con el objetivo de demostrar el comportamiento del circuito y las máximas variaciones esperadas. El modelo del transformador establece un acoplamiento unitario entre los devanados.

Las Figuras 5 y 6 muestran el voltaje y la corriente, respectivamente, del devanado primario del transformador y en ellas se aprecia la naturaleza cuasi-senoidal de las señales involucradas; la naturaleza esencialmente senoidal de las formas de onda permite relacionar los voltajes primario y secundario, esto mediante la relación de vueltas del transformador y comprobar así el principio del equilibrio de los Volts-segundo a los que se somete el inductor. La poca distorsión observada (Figuras 5 y 6) de la corriente magnetizaste, se debe a que el factor de acoplamiento es elevado y no existe saturación. Las Figuras 7 y 8 muestran el voltaje y corriente del devanado secundario usado como salida del convertidor, y la magnitud de las señales sobre la carga.




Considerando que el objetivo fue generar al menos 15 kV en el secundario, los resultados de la Figura 7 (periodo de 17uS y 30kVp-p) muestran el correcto funcionamiento del convertidor de alto voltaje y la magnitud adecuada para generar descargas en la barrera, de acuerdo con los dieléctricos involucrados. En la Figura 9 se muestran el voltaje y la corriente a la que se ve sometido el conmutador de potencia; dado que se trata del equivalente resonante de un conmutador convencional, la tensión CE se ve duplicada respecto al valor máximo de la fuente. En el caso de la corriente, aun cuando el valor RMS permanece en el rango esperado, la corriente se eleva durante las transiciones a valores superiores a los 5A.

Aun cuando estos transitorios están presentes en el dispositivo de conmutación si no hay voltaje entre terminales, la operación ZVS no puede garantizarse en un dispositivo real bajo todas las condiciones de operación; es por eso que debe considerarse un factor de seguridad superior, y aun dotar al conmutador de un disipador de calor adecuado. Aunque la potencia despejada esperada es baja debido a la operación de conmutación ZVS, las frecuencias con que se opera el circuito causarán un incremento importante de la temperatura; la elevada temperatura se controlará con las dimensiones correctas del disipador, y los factores de máxima temperatura de la unión PN del transistor.
b) Construcción del circuito
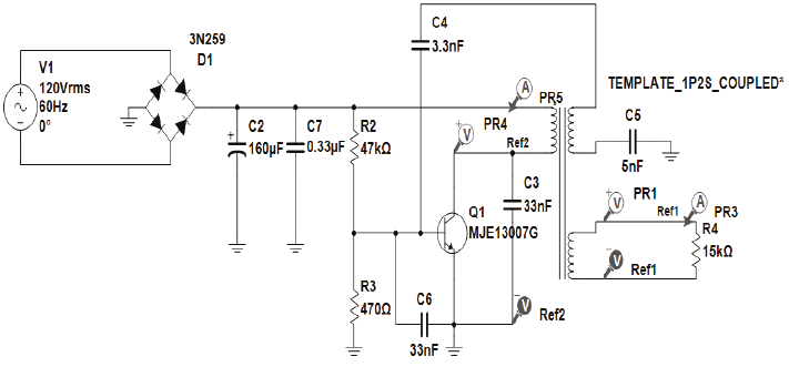
En la Tabla 2 se muestran los componentes específicos usados en la construcción del convertidor de acuerdo con los valores simulados, las máximas variaciones y los factores de seguridad adecuados. Los componentes son montados en una placa de circuito (PCB, printed circuit board), diseñado en el software KiCAD EDA 5.1. Se agrega un plano laminar de cara completa, conectado a tierra para minimizar las radiaciones electromagnéticas a circuitos cercanos.

El tamaño completo del PCB es de 76mm por 63mm. En la Figura 10 se muestran los factores de forma de los componentes usados y las conexiones mecánicas del PCB.

Reactor de gases
El diseño del reactor se realizó con base en los principios de Echeverry (2013) y Brandenburg (2017). La barrera dieléctrica se implementó con un reactor cilíndrico de cristal, que contiene los electrodos de descarga separados por un cilindro adicional, concéntrico al primero y compuesto de acrílico PVC (Figura 11). La longitud del reactor es de 200 mm, y posee una entrada y una salida en ambos extremos para los gases reactivos. La configuración está diseñada para ser usada con un flujo de aire de hasta 1l/min. Dado que se busca la producción de un campo eléctrico no homogéneo, el electrodo de alto voltaje está compuesto de una hoja de aluminio de grosor de 0.2 mm, y se extiende dentro del cilindro de acrílico para generar superficies “afiladas” que aportan una geometría óptima para las descargas.

Aunque el radio del reactor no es uniforme debido a las propiedades del material, su diámetro promedio es de 1 mm. El electrodo de referencia está compuesto de cobre revestido y rodea la superficie del dieléctrico en forma helicoidal, con una separación entre vueltas de 3 mm. Esta disposición maximiza el espacio disponible, el número de descargas y la obtención de O3 residual al generar una distribución de campo eléctrico no uniforme; además, evita un exceso de corriente en una zona concentrada, de modo que puedan originarse canales de plasma centralizados.
Configuración experimental del prototipo
El prototipo implementado (ozonificador) se observa en la Figura 12, el cual se ubica dentro de un encapsulado plástico que contiene los controles de encendido y operación.

Resultados experimentales de voltaje y corriente
En la Tabla 3 se muestran los resultados obtenidos de voltaje, corriente y potencia (entrada y salida) en el convertidor. La tabla permite una valoración clara de la eficiencia del convertidor eléctrico cuando se compara la entrada principal del sistema (tras la rectificación) y la salida (reactor de gases). Los valores RMS son útiles para determinar las potencias involucradas en señales de CA.

La Figura 13 muestra el voltaje y la corriente del devanado primario del transformador operando en estado estacionario; el factor de atenuación es de 1:1V/V. Se observan las señales senoidales con una distorsión, la cual es causada por la no idealidad de los elementos reales. Las corrientes de fuga que generan las oscilaciones superpuestas a la señal principal, indican un factor de acoplamiento en el transformador inferior a la unidad, lo cual es esperado considerando que un factor de acoplamiento igual a la unidad no es realista y cualquier desviación es esperada e inherente al proceso de fabricación del componente.

En la Figura 14 se muestra el valor de la tensión de salida, y puede observarse que el componente puramente senoidal y sus dimensiones son consistentes con el modelo de simulación previamente realizado (Figura 7). El factor de atenuación es de 1:1000V/V. De esta manera, el uso del transformador y un switch resonante permitió obtener este tipo de señales senoidales a partir de una etapa de CD, con pocas pérdidas asociadas y armónicos reducidos, como lo plantean otros autores (Rashid, 2006). Esta es la señal principal de interés, dado que se acopla directamente a los electrodos del reactor de gases. Las diferencias que se observan entre la simulación (señal con distorsión, Figura 7) y lo experimental (señal sin distorsión, Figura 14), se debe a que un experimento eléctrico siempre involucra las cargas adicionales de sus elementos de medición (i.e. osciloscopios y multímetros), los cuales tienen integrados elementos de filtrado y convertidores análogos-digitales que procesan la señal.

Cuantificación de ozono
Para las pruebas químicas se empleó la valoración colorimétrica de la concentración de O3 generado, usando el índigo carmín , un tipo de colorante ampliamente usado en la industria alimentaria y farmacológica (Brown et al., 2018). La preparación de la solución consistió en tomar una muestra de 200 ml de agua destilada a la cual se adicionaron 0.8 g de índigo carmín y se mezcló cuidadosamente (Sánchez, 2014); la solución obtenida, de intenso color azul se somete a la acción del O3 generado en el dispositivo. El O3 oxidará la solución reduciendo la concentración del índigo carmín hasta que todo el colorante sea consumido y la solución tome un color transparente; otras investigaciones sobre generación de ozono han utilizado el procedimiento colorimétrico para confirmar la presencia del O3 (Kamel et al., 2018). El O3 producido será proporcional a la cantidad de índigo carmín oxidado (Eaton et al., 2005). Cada 0.05 ml de esta solución que sea oxidada por el ozono generado equivaldrá a 60 µg/L de concentración de ozono residual. Dado lo anterior, el flujo de ozono por unidad de tiempo se valora a partir de la concentración de ozono (240 mg/L) en la solución de 200 ml de índigo carmín oxidada.
La Figura 15 muestra la prueba para la determinación de ozono en el prototipo utilizando el colorante índigo carmín. El recipiente del extremo izquierdo, a) muestra la disolución de índigo carmín original en agua destilada (200 mL), el del centro b) el testigo con agua destilada y el del extremo derecho c) presenta la disolución de índigo carmín después de ser sometida durante 1330 segundos al gas residual O3, generado en el prototipo implementado. Se puede apreciar el cambio de la tonalidad azulada a transparente de la muestra original, causada por la degradación del colorante por efecto del O3. Este cambio de color indica la funcionalidad del prototipo para la generación de O3.

Considerando el tiempo transcurrido en la prueba y el volumen de disolución de índigo carmín usado, la tasa de producción de O3 del prototipo se establece como:
Conclusiones
La principal función de un convertidor de voltaje es generar las señales adecuadas con la mayor eficiencia posible, el menor número de componentes involucrados, la mayor densidad de potencia posible y el mejor compromiso entre facilidad de implementación y la complejidad general del circuito. En este aspecto, la topología Flyback resonante auto conmutado con modificación ZVS usada en este trabajo, puede considerarse una aproximación adecuada debido a la baja distorsión armónica de la señal de tensión de salida obtenida y su alta frecuencia de operación, adecuada para la aplicación en el prototipo propuesto. Gracias al aislamiento logrado en el prototipo, los altos voltajes del segmento secundario pueden ser operados con seguridad, sin comprometer los componentes de conmutación.
Debido a la alta variabilidad de la naturaleza de la carga, no fue posible realizar un cálculo preciso de las potencias involucradas en los segmentos de salida, debido también a las interferencias presentes y sus correspondientes contribuciones a la distorsión de las señales esperadas. Esta variabilidad se debe a los múltiples efectos que la composición química, forma geométrica, disposición espacial o configuración precisa de los electrodos tienen sobre el modelado de la carga. Sin embargo, las aproximaciones realizadas mediante la valoración de las formas de onda en los componentes de CD permitieron obtener una idea general de la eficiencia cuando el análisis de CA no es crítico.
El enfoque dado en este trabajo al dispositivo generador de ozono, permitió cumplir por otro lado, con las necesidades de manipulación y espacio físico disponible, considerando que éste puede ser funcional en un laboratorio experimental con bajo presupuesto. Las cantidades generadas de O3 son acordes a la potencia consumida y el medio primario de alimentación del reactor, y la solución desarrollada para emplear dicho medio cumple con los alcances propuestos. La cuantificación del ozono residual fue exitosa de acuerdo con el proceso estándar utilizado, y esta prueba rápida permitió determinar su utilidad en el tratamiento de agua contaminada con colorantes.
En futuras investigaciones, se sugiere la incorporación de un control activo en el segmento de conmutación, lo cual permitiría un censado adecuado de las variables de voltaje y corriente de la carga y el ajuste de los ciclos de servicio, esto con el fin de mantener un rango adecuado de salida. Combinar técnicas de control PWM (Pulse Width Modulation) en fuentes conmutadas que emplean semiconductores, junto a elementos resonantes LC (inductivos y capacitivos), constituye la aproximación más amplia en la frontera de desarrollo en electrónica de potencia (estado del arte).
Referencias
Brandenburg, R. (2017). Dielectric barrier discharges: progress on plasma sources and on the understanding of regimes and single filaments. Plasma Sources Science and Technology, 27, 079501. https://iopscience.iop.org/article/10.1088/1361-6595/aa6426/pdf.
Bard, A. J., & Faulkner, L. R. (2001). Electrochemical methods: Fundamentals and applications. John Wiley & Sons, Inc.
Brown, T. E., LeMay, H. E., Bursten, B. E., Murphy, C., Woodward, P., & Stoltzfus, M. E. (2018). Chemistry: The Central Science. Pearson Education.
Chalmers, I. D., Zanella, L., & MacGregor, S. J. (1996). Ozone generation using pulsed corona in a wire/cylinder arrangement. En IEE Colloquium on Pulsed Power '96. Recuperado de https://digital-library.theiet.org/content/conferences/10.1049/ic_19960381.
Eaton, A. D., Clesceri, L. S., Rice, E. W., & Greesberg, A. E. (2005). Standard methods for the examination of water and wastewater. Ed. 21. Washington, EUA: American Public Health Association, 1208 p.
Echeverry, D. F. (2013). Developments of ozone generation using dielectric barrier discharge at the Universidad del Valle. Ingeniería y Competitividad, 15(2), 69-76.
Erickson, R. W., & Maksimović, D. (2001). Fundamentals of power electronics. Kluwer Academic Publishers.
Facta, M., Salam, Z., Jusoh, A., & Bin-Buntat, Z. (2008). Improvement in ozone generation with low voltage high frequency power converters. En IEEE 2nd International Power and Energy Conference, pp.1446-1450.
Fukawa, F., Shimomura, N., Yano, T., Yamanaka, S., Teranishi, K., & Akiyama, H. (2008). Application of nanosecond pulsed power to ozone production by streamer corona. IEEE Transactions on Plasma Science, 36(5), 2592-2597. http://doi:/10.1109/TPS.2008.2004372.
Gad, S. C. (2014). Ozone. En Encyclopedia of Toxicology (3, 747-50) Academic Press: Third Ed.
Gujral, S. S., Nand, P., & Vashist, N. (2013). Ozone therapy: A milestone in the treatment of aliments. Indo Global Journal of Pharmaceutical Sciences, 3(2), 167-173. https://doi.org/10.35652/igjps.2013.19.
Goldston, R. J., & Rutherford, P. H. (1995). Introduction to plasma physics. Institute of Physics Publishing Bristol and Philadelphia. https://doi.org/10.1201/9780367806958.
Haverkamp, R. G., Miller, B. B., & Free, K. W. (2002). Ozone production in high frecuency dielectric barrier discharge generator. Ozone Science & Engineering, 24, 321-328. https://doi.org/10.1080/01919510208901623.
Huang, G. M., Zhou, Y. J., Wilson, M. P., Wang, T., Timoshkin, I. V., MacGregor, S. J., & Given, M. J. (2015). Investigation of pulsed micro-discharges and ozone production by dielectric barrier discharges. Department of Electronic and Electrical Engineering, Pulsed Power Conf, 1-4. Recuperado de https://doi.org/10.1109/PPC.2015.7296960.
Institute of Electrical and Electronics Engineer (IEEE). (1987). IEEE Standard for Electrical Measuring Transducer for Converting AC Electrical Quantities into DC Electrical Quantities. InANSI/IEEE, 1-20. https://doi.org/10.1109/IEEESTD.1987.122820.
Kamel, N., Mostéfa, B., Amar, T., & Said, N. (2018). Experimental study of a dual discharge ozone generator for water treatment. International Conference on Electrical Sciences and Technologies in Maghreb (CISTEM). Recuperado de https://doi.org/10.1109/CISTEM.2018.8613537.
Mao, S., Zhang, P., Popovic, J., & Ferreira, J. A. (2017). Diode reverse recovery analysis of Cockcroft-Walton voltage multiplier for high voltage generation. IEEE 3rd Int. Futur. Energy Electron. Conferencia ECCE Asia, IFEEC-ECCE Asia, 17651770. Recuperado de https://doi.org/10.1109/IFEEC.2017.7992315.
Muhammad, H. R. (2006). Power electronics handbook: Devices, circuits, and applications. Burlington, MA: Academic Print.
Mammano, B. (2001). Resonant mode converter topologies. Texas instruments documentations on power technology. Recuperado de file:///C:/Users/Admin/Downloads/SEM600%201988%20Resonant%20Mode%20ConverterTopologies.pdf.
Nicholson, D. R. (1983). Introduction to plasma theory. John Wiley & Sons. New York, 292 p.
Novac, B. M., Smith, I. R., Senior, P., Parker, M., & Louverdis, G. (2010). High-voltage pulsed-power sources for high-energy experimentation. IEEE International Power Modulator and High Voltage Conference, pp. 345-348. Recuperado de https://doi.org/10.1109/IPMHVC.2010.5958364.
Panuwatsuk, W., & Duanden, P. (2016). Fabrication of ozone generator for indoor air quality. Management and innovation technology international conference (MITicon), MIT-1-MIT-3. Recuperado de https://doi.org/10.1109/MITICON.2016.8025261.
Palanisamy, K., Rajasundrapandiyanleebanon, T., & Arthi, K. (2013). A comparative study on transformer less full bridge inverter for ozone generator. International Conference on Smart Structures and Systems-ICSSS'13, pp. 1-5. Recuperado de https://doi.org/10.1109/ICSSS.2013.6622998.
Rashid, M. H. (2006). Power electronics handbook: Devices, Circuits, and Applications. Burlington, MA: Academic.
Slurzberg, M., & Osterheld, W. (1965). Essentials of electricity-electronics. McGraw-Hill Book Company, New York, N Y.
Suksri, A., Karnchanalekha, K., Tonmitra, K., & Apiratikul, P. (2009). A comparative study on suitable high voltage sources for ozone generation. 2009 6th International Conference on Electrical Engineering/Electronics, Computer, Telecommunications and Information Technology, 01, 296-299. https://doi.org/10.1109/ECTICON.2009.5137012.
Sokol, Y., Kulichenko, V., Tomashevskyi, R., & Makhonin, M. (2018). Analysis of Influence of the design of the discharge chamber on the ozone generator parameters. En IEEE 38th International Conference on Electronics and Nanotechnology (ELNANO), 360-364. Recupedado de https://ieeexplore.ieee.org/document/8477441.
Streng, A. G. (1961). Tables of ozone properties. Journal of Chemical & Engineering Data, 6(3), 431-436.
UNESCO (2020). A world water development report. Recuperado de: https://www.unwater.org/publications/world-water-development-report-2020/.
Sánchez, G. (2014). Diseño y construcción de un sistema de ozonificación para purificación de agua alimentado con energía solar (Tesis de maestría). Instituto Politécnico Nacional, CIIDIR, Unidad Michoacán.
Wintrich, A., Nicolai, U., Tursky, W., & Reimann, T. (2015). Application manual power semiconductors. ISLE Verlag, a commercial unit of the ISLE Association Werner-von-Siemens-Strasse 16: SEMIKRON International GmbH.
Xue, L., & Ziqiang, W. (2018). Research on mixing power supply for ozone generator, 2017. En 2nd International Conference on Robotics and Automation Engineering (ICRAE), pp. 280-284. Recuperado de https://doi.org/10.1109/ICRAE.2017.8291395.
Zeng, J., Liu, J., Yang, J., & Luo,. F. (2015). A voltage-feed high-frequency resonant inverter with controlled current output as a high-frequency AC power source. IEEE Transactions on Power Electronics, 30(9), 4854-4863. https://doi.org/10.1109/TPEL.2014.2360836.
Notas