ARTÍCULOS DE INVESTIGACIÓN
Descripción de procesos matemáticos en prácticas argumentativas
Description of mathematical processes in argumentative practices
Descripción de procesos matemáticos en prácticas argumentativas
Educación matemática, vol. 31, núm. 3, pp. 61-84, 2019
Editorial Santillana
Recepción: 23 Octubre 2017
Aprobación: 11 Noviembre 2018
Resumen: Este trabajo es producto de un proyecto de investigación más amplio que pretende identificar los procesos matemáticos puestos en juego por los alumnos cuando aprenden a proponer demostraciones vía la argumentación. En particular, el objetivo es describir los procesos matemáticos que los alumnos de última etapa de Educación Básica en México manifestaron en prácticas argumentativas realizadas en la resolución de tareas orientadas a promover la creación y validación de conjeturas en el área de Geometría. Los resultados indican que hay una tendencia a utilizar procesos como la generalización disyuntiva y expansiva con notables deficiencias en el lenguaje matemático que componen los argumentos. Se propone una serie de descriptores para cada proceso matemático, con la intención de identificar niveles de desarrollo en los procesos implicados en las prácticas matemáticas.
Palabras clave: Procesos matemáticos, Prácticas argumentativas, Descriptores, Validación, Tareas geométricas.
Abstract: This work is the product of a research project that aims to identify the mathematical processes being implemented by students when they learn to propose demonstrations via the argumentation. The aim of this article is to describe mathematical processes who students of basic education in México made in argumentative practices during resolution of tasks aimed to promote the creation and validation of assumptions in Geometry. The results indicate that there is a trend to use of processes as the disjunctive and expansive generalization with notable deficiencies in the mathematical language that make up the arguments. We propose a series of descriptors for each mathematical process with the intention of identifying levels of development processes involved in mathematical practices.
Keywords: Mathematical processes, Argumentative practices, Descriptors, Validation, Geometrical tasks.
1. INTRODUCCIÓN
Promover la validación del conocimiento como parte importante de la formación matemática de todo sujeto ha sido y sigue siendo tema de estudio de diversos investigadores (ver como un ejemplo reducido Boero, Garuti y Lemut; 2007; Douek, 2007; Duval, 1999, 2012; Knipping, 2008;Toulmin, 2007) que se ha reflejado en publicaciones (por ejemplo, la revista la Lettre de la Preuve) o eventos especializados (como, el 19th ICMI Study Proof and Proving in MathematicsEducation). Estos investigadores se han ocupado de aportar elementos desdedistintas perspectivas epistémicas, semánticas y ontológicas para que la validación del conocimiento matemático sea desarrollada en los contextos escolares, razón por la cual currículos como el mexicano, han incluido entre las competencias a desarrollar en los alumnos de Educación Básica,3 la de validar procedimientos y resultados, lo que implica la adquisición de confianza suficientepara explicar y justificar los procedimientos y soluciones encontradas, con argumentos a su alcance orientados al razonamiento deductivo y la demostración formal (Secretaría de Educación Pública [SEP], 2011a).
El Plan de Estudios 2011 para Educación Básica en México (SEP, 2011b) se declara que la integración de competencias, aprendizajes esperados y estándares curriculares debe proveer a los estudiantes de herramientas necesarias para la aplicación eficiente de todas las formas de conocimientos adquiridos, para que respondan a las demandas actuales en distintos contextos.
En la Educación Básica se busca que los alumnos, como resultado de su formación, sean responsables de construir nuevos conocimientos a partir de saberes previos con la intencionalidad de avanzar en el pensamiento matemático, lo cual implica que deben formular y validar conjeturas, plantearse nuevas preguntas, comunicar, analizar e interpretar procedimientos de resolución, buscar argumentos para validar procedimientos y resultados. Esos argumentos deben estar orientados al razonamiento deductivo, encontrar diferentes formas de resolver problemas y manejar técnicas de manera eficiente.
En términos del profesorado y de las herramientas que necesita para conocer el desarrollo del alumno al formular conjeturas, validarlas, explicarlas y justificarlas, es importante que explícitamente se reconozcan los objetos y procesos que emergen de las prácticas argumentativas. Siguiendo la idea de Godino (2017a) el reconocimiento explícito de objetos y procesos por parte del profesor prevería conflictos potenciales y efectivos de aprendizaje. Así que lo que interesa mostrar en este trabajo es la descripción de algunos procesos matemáticos que los alumnos de tercer grado de educación secundaria de edades entre 14 y 15 años ponen en juego cuando llevan a cabo prácticas argumentativas que producen argumentos escritos, que se apoyan también de argumentos verbales, a partir de exploraciones en ambientes de geometría dinámica.
Para cumplir con el objetivo planteado, en la segunda sección se explican los constructos que se tomaron en cuenta para este trabajo. Dichos constructos, particularmente las nociones de práctica matemática de donde emergen procesos matemáticos están basados en lo que plantea el Enfoque Ontosemiótico de la Cognición y la Instrucción Matemática [EOS]. En Godino (2017a) se reconoce que el EOS guarda un “parecido de familia” con teorías que se usan de manera parcial en dicho enfoque. Ese “parecido” también se da con otras teorías existentes y que podrían ser acomodadas al EOS con adaptaciones en algunos de los presupuestos y métodos de las teorías implicadas. Como el EOS no ofrece una caracterización para la identificación de los procesos matemáticos y, tomando en cuenta que se pueden incorporar elementos de otras teorías, se emplean nocionespropias de otras perspectivas teóricas, especialmente sobre reificación, descomposición, particularización y generalización.
La tercera sección está dedicada a enunciar, con base en lo reportado en la literatura, los beneficios en términos de producción de prácticas argumentativas de introducir en el salón de clases un software para geometría dinámica. Específicamente por su función de mediador y porque contribuye a que los alumnos generen otro tipo de representaciones de los objetos matemáticos. Algunas herramientas propias del software, como el arrastre, permiten que el alumno, con la observación de propiedades, logre formular conjeturas, explorarlas y justificarlas.
En la sección del método se dedica un apartado para explicar la organización y articulación de los temas que se trabajaron con los alumnos de secundaria. También hay un apartado en esta misma sección donde se describe cómo se diseñaron las actividades. Debido a que se buscaba que los alumnos exploraran regularidades geométricas con apoyo del software, plantearan una conjetura y la validaran para generar argumentos, se tomó la propuesta de la Unidad Cognitiva de los Teoremas (Boero, Garuti y Lamut, 1996) que propone la continuidad cognitiva entre la formulación de la conjetura y su demostración.
Debido a que los argumentos son producto de las prácticas argumentativas, en la sección de resultados y discusión se describen las características que se emplearon para clasificar las respuestas (argumentos) a las tareas planteadas. En esa misma sección aparecen ejemplos representativos de procesos matemáticos puestos en juego durante las prácticas argumentativas y, una descripción de las actividades que dan cuenta de las razones por las que esos procesos son considerados como generalizaciones, particularizaciones, reificaciones o descomposiciones. La sección finaliza con unas tablas que resumen las características de los procesos de particularización, generalización, descomposición y reificación.
En la última sección se incluyen los comentarios finales que explican algunas implicaciones de introducir un software al salón de clases como apoyo en las prácticas argumentativas y los beneficios que tiene para el profesorado contar con descriptores de procesos matemáticos que les permitan apoyar a sus alumnos en el avance a otros procesos.
2. EL ENFOQUE ONTOSEMIÓTICO DE LA INSTRUCCIÓN MATEMÁTICA
El Enfoque Ontosemiótico de la Instrucción Matemáticos [EOS] (Font, Planas y Godino; 2010; Godino, 2003; Godino, Font, Contreras y Wilhelmi, 2006; Godino, Batanero y Font, 2007; Godino, Batanero y Font, 2009), se define como un marco teórico integrativo para describir, explicar y valorar los procesos de instrucción matemática. El EOS articula teorías desde presupuestos de las matemáticas y la educación para proponer cinco niveles de análisis que ayudan a responder inquietudes como: “¿qué está sucediendo en el salón de clase y por qué?”
El primer nivel refiere al estudio de las prácticas matemáticas realizadas en un proceso de estudio matemático, se toma en cuenta tanto al agente que realiza la práctica, como el contexto en que se ejecuta dicha práctica. Debido a que el agente realiza acciones para la resolución de situaciones problema, se deben considerar otros aspectos como valores, intenciones, objetos y procesos matemáticos.
El segundo nivel tiene la intención de analizar los objetos y procesos que intervienen en las prácticas, así como los que emergen de ellas. Este nivel describe la complejidad ontosemiótica de las prácticas matemáticas como factor explicativo de los conflictos semióticos.
El tercer nivel implica que el análisis didáctico está orientado a describir los patrones de interacción, los conflictos y su resolución, así como la relación con los aprendizajes de los estudiantes.
El cuarto nivel de análisis estudia la identificación de normas y metanormas que condicionan los procesos de instrucción; este nivel toma en cuenta los fenómenos de interacción social que suceden en los procesos de enseñanza y aprendizaje de las matemáticas.
El quinto nivel se centra en la valoración de la idoneidad didáctica del proceso de estudio teniendo en cuenta los niveles previos, con el objetivo de identificar mejoras del proceso de estudio en nuevas implementaciones.
Esta investigación utiliza elementos de los dos primeros niveles expuestos. El primero que tiene que ver con las prácticas y el segundo con los procesos que se manifiestan en esas prácticas. A continuación, se describen brevemente cómo se conciben las nociones de práctica matemática y de proceso matemático.
2.1. LA NOCIÓN DE PRÁCTICA MATEMÁTICA
El EOS define como una práctica matemática a toda actuación o expresión verbal, gráfica, etc., que realiza un sujeto para resolver problemas matemáticos, comunicar a alguien más la solución, validarla o generalizarla a otros contextos y problemas. Siguiendo con la idea de Godino (2003) en las prácticas matemáticas intervienen objetos materiales (observables) como símbolos, gráficos, etc.,y objetos abstractos que son representados en forma textual, oral, gráfica o gestual, así que es posible observar algunas prácticas y otras no son observables, como las acciones interiorizadas de los sujetos.
2.2. LA NOCIÓN DE PROCESO MATEMÁTICO
La postura del EOS respecto a la noción de proceso es entendida como una secuencia de prácticas o acciones activadas para conseguir un objetivo es decir una respuesta (salida) ante una propuesta de una tarea (entrada) (Font y Rubio, 2017; Rubio, 2012). Los procesos según el EOS están relacionados entre sí y se agrupan en familias que tienen características comunes si se comparan dos a dos, pero no hay una característica que compartan todos los procesos (Rubio, 2012, p. 107). El EOS considera dieciséis procesos, seis son individuales como la comunicación, argumentación, algoritmización, enunciación, problematización y definición, y diez que se agrupan en cinco parejas (institucionalización-particularización, idealización-materialización, descomposición-reificación, significación-representación, particularización-generalización) cuyas relaciones duales se muestran en lados opuestos de la figura 1.

Para cumplir el objetivo de este trabajo, que es caracterizar algunos procesos matemáticos que se ponen en juego en prácticas argumentativas de alumnos de secundaria, se seleccionaron algunos de ellos (reificación-descomposición y generalización-particularización) sin olvidar la relación sistémica con los demás; a continuación, se analizan.
Respecto de la reificación-descomposición, Sfard (1991) señala para la formación de un nuevo concepto matemático es necesario pasar de manera jerárquica y cíclica por tres etapas. La interiorización se logra cuando se pueden hacer representaciones mentales; la condensación es el proceso de “extracción” mediante el cual la persona es capaz de pensar en un proceso dado como un todo sin sentir un impulso de entrar en detalles y; la reificación significa ver la nueva entidad como una integración, el objeto puede ser adquirido como un todo, es decir es el cambio cualitativo manifestado por la transformación del pensamiento operacional (centrado en el proceso matemático) al pensamiento estructural (centrado en las propiedades y relaciones entre los objetos matemáticos). El proceso complementario a la reificación es la descomposición, es la regresión de la reificación, es decir el proceso hacia atrás e implica analizar las etapas de condensación e interiorización para poder hacer nuevas operaciones al objeto. Si el alumno es capaz de reificar, entonces puede descomponer el objeto matemático para realizar acciones sobre éste, sin embargo, sí se inicia con las etapas previas a la reificación, eso no necesariamente quiere decir que el sujeto llegará a ésta, puede ser que se detenga en la interiorización o en la condensación.
Para analizar el proceso de generalización-particularización, de inicio se toma la clasificación realizada por Harel y Tall (1991) quienes, basados en la propuesta de Piaget sobre la abstracción reflexiva, consideran que las generalizaciones dependen de las construcciones mentales del individuo. De acuerdo con los autores hay tres tipos de generalización: expansiva, reconstructiva y disyuntiva. La expansiva se da cuando el sujeto amplía el rango de aplicabilidad del esquema sin reconstruirlo, la reconstructiva cuando el sujeto reconstruye un esquema existente para ampliar su aplicabilidad y la disyuntiva cuando el sujeto construye un nuevo esquema no conectado con los existentes. La particularización complementa a la generalización e implica el trabajo con objetos matemáticos individualizados.
3. EL SOFTWARE GEOGEBRA COMO APOYO PARA LA GENERACIÓN DE ARGUMENTOS
La introducción de la tecnología al aula para trabajar objetos matemáticos constituye un apoyo significativo para que los alumnos exploren diferentes representaciones de éstos. Guin y Trouche (1999) concluyen que el proceso de integración de una herramienta al salón de clases es complejo, porque se deben considerar diferentes elementos, como el profesor, los estudiantes, el conocimiento, el tiempo, las concepciones, el currículo, entre otros, así como las relaciones que se dan entre ellos. Bartolini (2011) y Mariotti (2009) desde una perspectiva Vigotskiana conciben al artefacto como mediador semiótico para que los estudiantes transformen los signos que hay en los textos matemáticos.
En cuanto a la generación de conjeturas sobre objetos geométricos con apoyo de un software de geometría dinámica, hay algunas conclusiones de investigadores que es importante considerar. Hanna (2009) señala que el software de geometría dinámica puede jugar el rol de mediador en la transición entre la argumentación y la prueba, además que la función de “arrastre” abre nuevas rutas a los conocimientos teóricos dentro de un entorno concreto significativo para los estudiantes. González y Larios (2012) destacan que hay habilidades que contienen elementos que anteceden a la demostración como la observación de propiedades, la visualización de los objetos geométricos y el razonamiento deductivo, que los alumnos pueden desarrollar en ambientes de geometría dinámica. Finalmente, Healy y Hoyles (2002) mencionan que los alumnos pueden construir y explorar relaciones entre los objetos geométricos cuando trabajan con software de geometría dinámica, además de hacer conjeturas que pueden verificar con las herramientas del software.
4. MÉTODO
El estudio se realizó con veintiocho estudiantes de tercer grado (entre 14 y 15 años de una escuela telesecundaria del estado de Querétaro, México, esta modalidad de escuela por lo general se ubica en zonas rurales de alta marginalidad, tiene un solo profesor que atiende todas las asignaturas de un grado (Instituto Nacional para la Evaluación de la Educación [INEE], 2016) y se usan los medios electrónicos como televisión, señal satelital y videos para apoyar el proceso de enseñanza y aprendizaje. Para recolectar las evidencias de los procesosmatemáticos en la práctica argumentativa, se organizó al grupo en parejas y durante trece días se realizaron actividades con el uso de computadoras portátiles a las cuales se les instaló el software GeoGebra. Debido a que los alumnos no habían trabajado con dicho software, el investigador les guió en la realización de las actividades propuestas.
El proceso de análisis e interpretación de datos se realizó mediante la interpretación directa de ejemplos individuales, es decir se analizó cada hoja de trabajo de los alumnos y la suma de ejemplos de manera que se pudiera decir algo sobre ese conjunto (Stake, 1999). Un primer análisis se daba en el salón de clases cuando el alumno resolvía la hoja de trabajo, producto de las interacciones con las construcciones en GeoGebra, el investigador revisaba las conjeturas escritas, preguntaba las razones (argumentos escritos) por las que se llegó a esa respuesta, después que el alumno argumentaba (verbalmente) y reflexionaba sobre sus respuestas se regresaba a la construcción de GeoGebra para detectar posibles errores en la construcción, corregir la conjetura y los argumentos. El segundo análisis era en un ambiente alejado de los alumnos, donde el investigador realizaba un contraste entre los argumentos escritos en las hojas de trabajo y los argumentos verbales grabados en audio para identificar los procesos matemáticos.
4.1. ORGANIZACIÓN TEMÁTICA DE LAS ACTIVIDADES
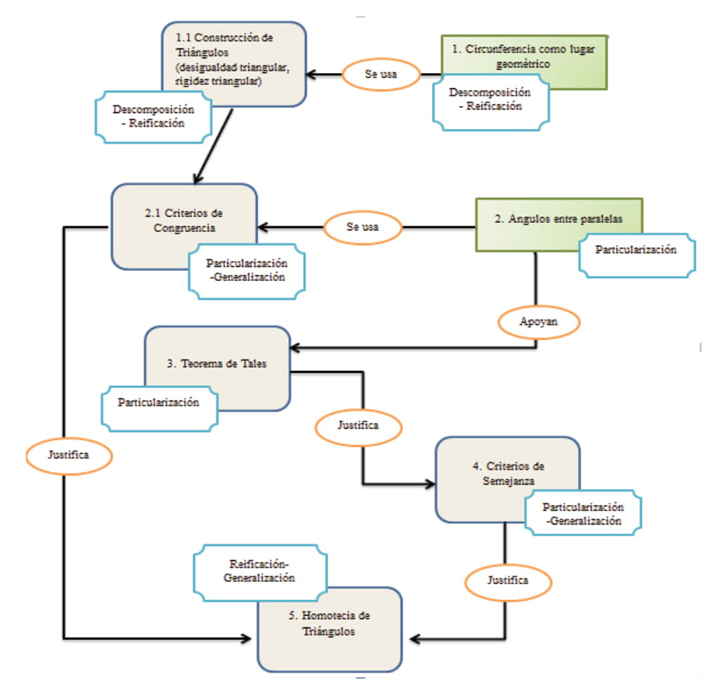
Las actividades se diseñaron de acuerdo con los temas planteados en el eje Forma, Espacio y Medida del Programa de Estudios 2011 para educación secundaria. Se abordaron siete temas, cuatro corresponden a los contenidos de tercer grado (teorema de Tales; criterios de congruencia; criterios de semejanza; homotecia directa e inversa) y los tres restantes (la circunferencia como lugar geométrico; construcciones de triángulos -desigualdad triangular y rigidez triangular- y; ángulos entre paralelas) corresponden a los contenidos de primero y segundo grado de secundaria que se incluyeron en el estudio porque complementan a los cuatro temas principales.
En la figura 2 se puede apreciar la relación entre la totalidad de los temas que se trabajaron en la investigación y que dieron lugar a las actividades propuestas a los alumnos. También se muestran algunos procesos matemáticos (rectángulos señalados en azul) que es posible encontrar en dichos temas. Es preciso decir que el esquema sólo es un ejemplo, producto de un análisis a priori del contenido matemático que permitió determinar los posibles procesos que aparecerían en cada actividad. Lo anterior no significa que los procesos mencionados sean los únicos que emerjan en dichas actividades.

4.2. DESCRIPCIÓN DE LAS ACTIVIDADES
La organización de las actividades para cada tema se basó en las etapas de la propuesta del fenómeno de continuidad cognitiva que se da entre la producción de una conjetura y la construcción de su prueba de Boero, Garuti y Lamut (1996). Las etapas se observan en la figura 3, a manera de ejemplo se describirá en términos generales en qué consiste cada una de ellas usando el tema Criterios de Congruencia.

La exploración: mediante construcciones de triángulos con tres elementos combinados (ángulos o segmentos o ángulos y segmentos), el alumno empieza a ver algunos conceptos que se emplearán durante el desarrollo de la actividad. Se le pide para cada combinación construir otro triángulo diferente usando los datos del triángulo inicial y responder por qué se podía o no construir.
Planteo de conjetura: se plantean preguntas para guiar al alumno hacia la observación de regularidades en las construcciones y así generar una o varias conjeturas. En el tema de congruencia, se pide a los alumnos explicar cómo deberían ser los elementos de los triángulos para asegurar su congruencia.
Exploración y sistematización: una vez formulada la conjetura, el alumno intentará probarla, nuevamente recurre a la visualización y organización de patrones y se plantea preguntas que le ayuden a verificar la conjetura planteada. Con el uso del software se pide que observen las características de los elementos con los que construyeron los triángulos y determinen, con la conjetura planteada, si eran congruentes. Para establecer la congruencia era necesario recordar las características de las figuras congruentes y entonces elaborar la conjetura.
Elaboración de argumentos: una vez que se ha explorado la conjetura para detectar errores y generarla nuevamente, se elaboran argumentos que la validen. En el caso de la congruencia deben justificar por qué se usan determinadas formas (criterios) para determinar si dos o más triángulos son congruentes, también explicar por qué las otras formas no les permiten determinar la congruencia.
5. RESULTADOS Y DISCUSIÓN. PROCESOS MATEMÁTICOS Y PRÁCTICAS ARGUMENTATIVAS
A continuación, se presentan algunos ejemplos que ilustran los procesos matemáticos de generalización, particularización, reificación, condensación e interiorización. Para cada caso se hará una breve descripción del contexto de la actividad y de las razones por las que se le clasificó en determinado proceso.
Los argumentos son producto de las prácticas argumentativas por lo que González y Larios (2012) han propuesto una serie de características que debieran tener los argumentos en un contexto escolar, particularmente los que se desarrollan en el nivel medio básico (secundaria) y medio superior (bachillerato). Un argumento que aspire a ser considerado como tal debe cumplir con lo siguiente:
Los productos de los alumnos que se consideraron argumentos sólo tomaron en cuenta las cuatro primeras características. La quinta característica no se consideró debido a que no era menester analizar si los argumentos eran correctos o no, este trabajo buscó evidencias sobre cómo argumentan los alumnos y sobre los procesos que se manifiestan en dichas prácticas argumentativas. Derivado del análisis teórico y de los argumentos de los alumnos, se plantean los siguientes descriptores enunciados en las tablas 1 y 2 para los procesos matemáticos descomposición, reificación, particularización y generalización. Se dan algunos ejemplos para cada proceso, de manera que puedan orientar a la identificación de éstos en las prácticas de los alumnos de secundaria. En el caso de la tabla 1 para llegar al proceso de reificación es necesario pasar por dos etapas (interiorización y condensación), entonces la reificación consiste en realizar acciones sobre el objeto matemático pasando del nivel operacional al estructural.


El siguiente apartado evidenciará puntualmente los procesos matemáticos a partir de la caracterización mostrada en las tablas. Se hará una breve descripción de la actividad para luego mencionar las razones por las que se consideró que el argumento del alumno estaba en determinado proceso.
5.1. LOS PROCESOS MATEMÁTICOS EN LAS PRÁCTICAS ARGUMENTATIVAS
La actividad de “Construcciones” se usará para ejemplificar los procesos matemáticos de generalización. Se buscaba que el alumno a partir de propiedades geométricas de la circunferencia que se trabajaron en la primera actividad llamada “la circunferencia como lugar geométrico” estableciera con el uso de radios la conjetura sobre la desigualdad triangular. Se les solicitaba unir los radios y ver qué figura se formaba, debían responder que un triángulo. Posteriormente, enunciarían cuándo desaparecía el triángulo y por qué; se esperaba que contestaran que no había figura cuando las circunferencias no se intersecaban. En seguida debían trazar un punto de intersección de las circunferencias y unirlo con sus centros, entonces con la opción polígono formaban el triángulo, además debían medir sus lados. A partir de probar y observar varios casos el alumno formularía la conjetura, luego generalizaría y sustentaría con argumentos.
La generalización disyuntiva se caracteriza porque se va de un contexto conocido a uno nuevo, pero sin relación con los esquemas anteriores. La pregunta de la figura 5 se diseñó con la intención de que a partir de una particularización el alumno generalizara lo obtenido en la construcción y eso le permitiera avanzar a la generación de la regla de desigualdad triangular. El argumento de la figura 5 se le consideró como el esquema familiar, ya que el alumno ha construido triángulos con tres lados y cuya suma de sus ángulos sea 180°. El citado esquema sobre la construcción del triángulo quiere aplicarlo a uno nuevo contexto, que sería el de construir el triángulo con uso de GeoGebra (ver figura 4).


La actividad de ángulos entre paralelas pretendía que el alumno con la construcción de paralelas cortadas por una transversal probara en casos particulares (moviendo las rectas, observando particularizaciones para las dos rectas paralelas y la transversal) lo que sucedía con los ángulos correspondientes y opuestos por el vértice. Lo anterior para generar una definición para ambos casos de cómo debían ser los ángulos correspondientes y los opuestos por el vértice en rectas paralelas. La pregunta de la figura 6 correspondió a la conclusión de cómo deben ser los ángulos correspondientes. La generalización reconstructiva se caracteriza porque el esquema viejo es modificado y enriquecido para dar origen a uno nuevo. El esquema viejo sería la prueba como caso particular que el alumno realizó en una recta paralela, concluyendo que los ángulos “son iguales”. La reconstrucción ocurre cuando la conclusión establecida para una recta paralela se traslada a la segunda recta paralela. El alumno con los movimientos realizados de la segunda recta paralela y las observaciones para casos particulares establece que los ángulos al mover también esa paralela van a ser “iguales”. La conclusión ahora se lleva a la transversal, pues al moverla los ángulos permanecen iguales.
Las conclusiones anteriores se les designa como esquemas viejos que se enriquecen conforme el alumno explora con movimientos para cada recta, entonces logra un esquema más amplio, es decir la generalización para todos los ángulos correspondientes.

El ejemplo de la figura 7 es tomado de la actividad de homotecia directa; para esta actividad se le proporcionó al alumno un archivo con dos triángulos (el original y el homotético) y debía mover el homotético por un vértice para observar regularidades y llegar a establecer las propiedades geométricas para k> 1 y para k entre 0 y 1. Se le enmarcó como generalización del tipo expansiva porque según Harel y Tall (1991) este tipo de generalizaciones se caracterizan porque el rango de aplicabilidad del esquema es ampliado sin que sea reconstruido, y el esquema anterior es incluido como caso especial en el esquema final. En el ejemplo el esquema inicial corresponde a las propiedades geométricas de las figuras homotéticas cuando k = 1 y el esquema final sería la respuesta sobre el intervalo a partir de cual debe estar la razón de homotecia para tener figuras ampliadas.

El argumento del alumno (figura 8) constituye una particularización que, a pesar de no ser válida, pues realizó una construcción errónea (midió los ángulos del triángulo inicial y los reprodujo en el segundo triángulo). Establece una particularización porque alude al caso que él obtuvo.

La figura 9 corresponde a la actividad de Congruencia para el caso Lado, Lado, Lado, donde los alumnos debían construir un triángulo con tres medidas arbitrarias para después intentar construir otro triángulo diferente, pero con las mismas medidas. El objetivo era que los alumnos se dieran cuenta que para este caso (Lado, Lado, Lado) no era posible construir un triángulo distinto al inicial, puesto que se trataba de utilizar las mismas medidas.

Respecto de la reificación, Sfard (1991) menciona que, para llegar a ella, antes se debe pasar por la interiorización y la condensación, ya que las tres son etapas jerárquicas y cíclicas. En el caso de la interiorización se consideró que todos los alumnos lograron esa etapa, pues sin importar si son correctas o no, tienen representaciones mentales de los objetos matemáticos, que fueron manifestadas mediante dibujos, gráficas o proposiciones. Para ilustrar el proceso de reificación se analiza enseguida la actividad de construcción de triángulos mediante dos radios de distintas medidas.
La actividad descrita con anterioridad para ilustrar la generalización disyuntiva pretendía que los alumnos establecieran la conjetura sobre la desigualdad triangular. Al intersecar las circunferencias se aspiraba a que el alumno observara que es en ese momento cuando el triángulo se forma. Esto permitía que comprendieran las características de los segmentos para trazar cualquier triángulo. En la tabla 3 se describe específicamente en qué consistió la actividad, los argumentos del alumno y las etapas que anteceden a la reificación.

La figura 16 es evidencia de la reificación porque el alumno se da cuenta que si la suma de dos lados (que él les llamó lados de arriba), mide lo mismo que un tercer lado (que él llama base) entonces hay una línea recta, es decir no se puede construir el triángulo. En el diálogo previo a la escritura del argumento, el alumno llegó a la siguiente conclusión:
Instructor: Entonces cómo tendrían que ser estos lados[los lados menores señalando en la construcción], para que yo pudiera construir eltriángulo.
Alumno:Tendrían que ser iguales, o uno tendría que ser más grande...[elalumno hace una pausa, ve su construcción]que al final fuerala suma de esos dos lados más grande que la línea recta que tenemos [señalando un tercer lado que él le llama base]. La suma de las dos de arriba [señalando los lados en la construcción] tendrían que ser más grandes que la de abajo [el alumno le llamabase al segmento de abajo y lo señala en la construcción].
Aunque hubo errores al escribir la conclusión verbal, se toma como reificación porque se dio ese cambio instantáneo del que habla Sfard (1991), en donde lo familiar se ve en una luz nueva.
El proceso de descomposición se ilustra con la actividad de Semejanza de triángulos, donde el alumno debió usar la construcción para comprender el teorema de Tales y establecer los criterios de Semejanza. La pregunta (figura 17) corresponde al criterio Ángulo, Ángulo, Ángulo para comprobar la semejanza en dos o más triángulos. Este argumento se clasificó como descomposición debido a que el alumno hace una separación de objetos, es decir de ángulos y lados. La descomposición es el proceso reversible de la reificación y supone analizar las etapas de interiorización y condensación. La interiorización sería la representación de cómo son los lados en triángulos semejantes (aumenta la medida de los lados) y la condensación tiene que ver con la conclusión sobre los ángulos en triángulos semejantes (iguales).
En el argumento no se usan conclusiones previas, como las características de los ángulos correspondientes en rectas paralelas para justificar la congruencia de ángulos en triángulos semejantes. No obstante, la separación de los objetos y el esquema que elaboró en el criterio Lado, Lado, Lado sobre las características de los lados, le permite asignar propiedades a estos y determina que los ángulos en triángulos semejantes son congruentes.

6. COMENTARIOS FINALES
Como resultado de los análisis realizados, se desprenden las siguientes reflexiones.
Los alumnos de este estudio, al interactuar de manera directa con el diagrama (construcción en el software), pueden abstraer reglas generales (Hollebrands, 2003), sin embargo, como el alumno deja de trabajar habitualmente en lápiz y papel y se traslada a un ambiente dinámico, para resolver las tareas planteadas recurre a estrategias usadas en ambientes de lápiz y papel. Entonces, es necesario que el estudiante reconozca la importancia de seguir instrucciones para elaborar construcciones, pues en algunas ocasiones el fracaso en la compresión de propiedades y planteo de conjeturas se debió a construcciones erróneas que desembocaban en argumentos anclados a propiedades específicas del software, por ejemplo, establecían una generalización relatando cómo hicieron la construcción, cuánto debían medir los elementos de esa construcción, qué colores tenían, etcétera.
Respecto de los procesos matemáticos en las prácticas argumentativas, una de las labores del profesor sería diseñar, seleccionar y gestionar tareas que les permitan a los alumnos a avanzar de procesos de particularización a procesos de generalización, específicamente a generalizaciones del tipo reconstructivas porque los esquemas viejos se modifican y al mismo tiempo se enriquecen. También que les permitan ir de generalizaciones a particularizaciones y a la inversa, sucedería lo mismo en las reificaciones y descomposiciones, que el alumno una vez que sabe descomponer logre llegar a reificar, pasando por las etapas de interiorización y condensación. Si reifica puede regresar a hacer descomposiciones. En este estudio el proceso que más se manifestó fue el de generalización disyuntiva y el de reificación apareció con menos frecuencia.
Las actividades de este estudio se diseñaron tomando en cuenta etapas, las de la Unidad cognitiva de los teoremas, de manera que posibilitara la construcción de conjeturas validadas mediante argumentos, estos debían anclarlos entre actividades para tener entonces argumentos sólidos. Sin embargo, dadas las dificultades para lograr ese encadenamiento de argumentos entre actividades, convendría hacer un análisis más detallado de las preguntas diseñadas para cada etapa. Se podrían establecer opciones de procesos, iniciando con la interiorización para culminar en reificaciones y generalizaciones reconstructivas que por sus características son los que representan mayor complejidad en los alumnos.
Finalmente, Godino (2017b), reconoce que las herramientas conceptuales y metodológicas con las que actualmente cuenta el EOS están sujetas al refinamiento y la ampliación. Dada esa, la inclusividad del EOS para con otras teorías, se utilizaron en este trabajo posturas de autores como Sfard, Harel y Tall, para caracterizar algunos procesos matemáticos que se manifestaron en prácticas argumentativas de alumnos de secundaria. La propuesta ambiciosa sería continuar con la caracterización de otros procesos matemáticos, de manera que esa caracterización aporte herramientas que permitan evaluar el desarrollo, en términos de procesos, que los alumnos van presentando en las prácticas matemáticas. Esa caracterización de procesos como herramienta de evaluación, permitirá al profesor dar seguimiento de los niveles (en términos de procesos) en los que se encuentran los alumnos y ayudarles a llegar a otros procesos.
REFERENCIAS
Bartolini, M. G. (2011). Artefacts and utilization schemes in mathematics teacher education: place value in early childhood education. Journal of Mathematics Teacher Education, 14(2), 93-112.
Boero, P., Garuti, R., &Lemut, E. (2007). Aproaching theorems in grade VII. En P.Boero,Theorems in the schools: From history, epistemology and cognition to classroom practice(pp. 249-264). Sense Publishers. All rigths reserved.
Boero, P., R.Garuti, Lemut, E., &Mariotti, A.(1996). Challenging the traditional school approach to theorems: A hypothesis about the cognitive unity of theorems. Proceedings of the20thPME International Conference2, (pp. 113-120). Valencia.
Douek, N.(2007). Some remarks about argumentation and proof. En P.Boero, Theorems in the schools: From history, epistemology and cognition to classroom practice(pp.163-181). Sense Publishers. All rigths reserved.
Duval, R.(1999). Argumentar, demostrar y explicar: ¿continuidad o ruptura cognitiva?México: Grupo Editorial Iberoamérica.
Font, V. y Rubio, N. V.(2017). Procesos matemáticos en el enfoque ontosemiótico. En J. M.Contreras, P.Arteaga, G. R.Cañadas, M. M.Gea, B.Giacome y M. M.López-Martín(Eds.), Actas delSegundoCongreso Internacional Virtual sobre el Enfoque Ontosemiótico del Conocimiento y la Instrucción Matemáticos. Disponible en: http://www.enfoqueontosemiotico.ugr.es/civeos.html
Font, V., Planas, N., &Godino, J.(2010). Modelo para el análisis didáctico en educación matemática. Infancia y Aprendizaje, 33(2), 89-105.
Godino, J.(2003). Teoría de las funciones semióticas: un enfoque ontológicosemiótico dela cognición e instrucción matemática. Granada, España: Servicio de repografía de laFacultad de Ciencias.
Godino, J. D., Font, V., Contreras, Á., &Wilhelmi, M. R. (2006). Una visión de la didáctica francesa desde el enfoque ontosemiótico de la cognición e instrucción matemática. Revista Latinoamericana de Investigación en Matemática Educativa, RELIME, 9(1), 117-150.
Godino, J., Batanero, C., &Font, V.(2007). The ontosemotic approach to research in mathematics education. ZDM- The International Journal of Mathematics Education, 39(1-2), 127-135.
Godino, J., Batanero, C., &Font, V.(2009). Un Enfoque Otosemiótico del Conocimiento yla Instrucción. Recuperado el junio de 2016, de Un Enfoque Ontosemiótico-Universidad de Granada: http://www.ugr.es
Godino, J. D. (2017a). Construyendo un sistema modular e inclusivo de herramientas teóricas para la educación matemática. En J. M.Contreras, P.Arteaga, G. R.Cañadas, M. M.Gea, B.Giacome y M. M.López-Martín(Eds,), Actas delSegundoCongresoInternacional Virtual sobre el Enfoque Ontosemiótico del Conocimiento y la Instrucción Matemáticos. Disponible en: http://enfoqueontosemiotico.ugr.es/civeos.html
Godino, J. D. (2017b). Articulación de teorías socio-culturales en educación matemática desde la perspectiva del enfoque ontosemiótico. En Pérez (Presidencia). ReuniónLatinoamericana de Matemática Educativa, RELME 31. Conferencia plenaria llevadaa cabo en RELME31, Lima, Perú.
González, N. y Larios, V.(2012). Justificaciones en la Geometría Dinámica de Secundaria.Alemania: Academia Española.
Hanna, G.(2009). International Commission on Mathematical instruction.Obtenido de ICMI 19: http://www.mathunion.org
Harell, G., &Tall, D. (1991). The General, the abstract, and the generic in advanced mathematics. For the learning of mathematics, 11(1), 38-42.
Healy, L., &Hoyles, C.(2002). Software tools for geometrical problem solving: potentials and pitfalls. International Journal of Computers for Mathematical Learning, 6(3), 235-256.
Hollebrands, K.(2003). High school student’s understanding of geometric transformation in the context of a technological environment. Journal of Mathematical Behavior. 22, 55-72. DOI.10.1016/S0732-3123(03)00004-X.
INEE. (2016). La educación obligatoria en México. Informe 2016.México: INEE.
Knipping, C. (2008). A method for revealing structures of argumentations in classroom.ZDM- Mathematics Education41(4), 427-441.
Mariotti, M. (2009). Artifacts and signs after a Vygotskian perspective:the role of the teacher. ZDM- Mathematics Education(41), 427-440.
Rubio, N. (2012). Competencia del profesorado en el análisis didáctico de práticas, objetosy procesos matemáticos. Tesis doctoral no publicada. Universitat de Barcelona, Barcelona, España.
SEP. (2011a). Programas de Estudio 2011 Guía para el Maestro.México D.F.: SEP.
SEP. (2011b). Planes de Estudios 2011.México D.F.: SEP.
SEP. (2013-2018). Programa Sectorial de Educación 2013-2018. Recuperado el 03 deNoviembre de 2016, de Secretaria de Educación Pública: http://www.sep.gob.mx
Sfard, A.(1991). On the dual nature of mathematical conceptions: reflections on processes and objects as different sides of the same coin. Educational Studies in Mathematics, 22(1), 1-36.
Stake, R. E.(1999). Investigación con estudio de casos.Madrid, España: Morata.
Toulmin, S.(2007). Los usos de la argumentación.Barcelona, España: Ediciones Península.
Notas
Notas de autor