ARTÍCULOS DE INVESTIGACIÓN
El papel de los conceptos geométricos como base para el aprendizaje del método simplex
The role of the geometric concepts in the learning of the simplex method
El papel de los conceptos geométricos como base para el aprendizaje del método simplex
Educación matemática, vol. 34, núm. 1, pp. 70-99, 2022
Editorial Santillana
Recepción: 29 Septiembre 2020
Aprobación: 30 Noviembre 2021
Resumen: La programación lineal es un primer acercamiento del estudiante universitario a la optimización numérica, cuyos conceptos suelen requerir un alto nivel de abstracción, por lo que es importante entender la forma en que se construyen los conceptos relacionados con este método en su versión gráfica y aquéllos más abstractos, involucrados en el método simplex. En este artículo se reportan los resultados obtenidos a partir de un estudio en el que se utiliza la teoría APOE y la modelación, en la enseñanza de este método a estudiantes de un primer curso universitario de álgebra lineal. Los resultados obtenidos muestran, en primer término, que este acercamiento favorece la construcción con sentido del modelo geométrico, así como la de su relación con los pasos del algoritmo simplex. Estas construcciones juegan un papel importante en la comprensión de los conceptos involucrados en la formalización de este último. Este estudio contribuye a la literatura, en tanto que el tema de la programación lineal ha recibido muy poca atención de los investigadores a pesar de que forma parte de diversos cursos de álgebra lineal. Además, los resultados ponen de manifiesto la posibilidad de que los estudiantes comprendan los conceptos involucrados en el método simplex.
Palabras clave: Programación lineal, método simplex, representación geométrica, teoría APOE, modelación.
Abstract: Linear programming constitutes university students’ first approach to numerical optimization. The involved concepts require a high level of abstraction. It is thus important to understand how they are constructed. This study presents the results obtained from the use of an APOS Theory based didactical model together with a simple modeling problem to teach the elementary linear programing concepts starting from the basic problem and finishing with the simplex algorithm to students in their first Linear Algebra course. Results show that this didactic approach fosters a meaningful construction of the geometrical model and of its relation to the simplex algorithm steps. These constructions play an important role in the understanding of the concepts involved in the formalization of this algorithm. This study contributes to the literature in studying a topic, linear programming, which has received very little attention from researchers, although it is part of many linear algebra courses at the university level. Moreover, results show that students understand the concepts involved in the simplex algorithm.
Keywords: Linear programming, simplex method, geometric representation, APOS Theory, modeling.
1. INTRODUCCIÓN
La programación lineal se incluye cada vez más en diversos programas universitarios. Ello representa un reto para los estudiantes, ya que los conceptos de álgebra lineal que son su fundamento requieren de un alto grado de abstracción lo que, de acuerdo con diversos trabajos de investigación sobre la enseñanza y el aprendizaje del álgebra lineal, dificulta el proceso de aprendizaje de los estudiantes (Sierpinska, 2000, Salgado y Trigueros, 2015), quienes en ocasiones se enfocan en la memorización de los procedimientos para la resolución de problemas, sin lograr comprender los conceptos abstractos subyacentes (Thomas y Stewart, 2011).
Las dificultades asociadas al aprendizaje del álgebra lineal han impulsado la investigación sobre el aprendizaje y la enseñanza de esta disciplina y, en particular, el desarrollo de modelos basados en diversos marcos teóricos de la educación matemática para representar la forma en que los estudiantes aprenden los conceptos del álgebra lineal. Uno de estos es la teoría APOE la cual provee los elementos teóricos que permiten describir la posible forma en que un individuo construye conceptos matemáticos específicos. En este contexto se encuentran diversos estudios que han centrado sus esfuerzos en el desarrollo de actividades y modelos de enseñanza de distintos conceptos del álgebra lineal y que, muestran que con base en esta teoría se puede identificar las construcciones que un estudiante genérico debe llevar a cabo para aprender un concepto (Possani, et al., 2010; Trigueros y Possani, 2013; Figueroa et al., 2018).
El presente trabajo busca modelar cómo los estudiantes universitarios que cursan álgebra lineal aprenden los conceptos elementales de programación lineal y qué construcciones son necesarias para la comprensión del método simplex, que es la técnica general que se utiliza para resolver este tipo de problemas de optimización.
2. REVISIÓN DE LITERATURA
Existe muy poca literatura concerniente al aprendizaje de la programación lineal. En un primer estudio enfocado en estrategias de solución de problemas en un contexto visual, Shama y Dreyfus (1994) identificaron las estrategias más frecuentemente utilizadas por los alumnos. Estos autores encontraron que los alumnos utilizaron en su mayoría estrategias visuales poco sofisticadas y que el proporcionar una técnica visual usando curvas de nivel de la función objetivo no resultó en un cambio significativo de estrategia de los alumnos. Recientemente, Liang et al. (2020) realizaron un análisis conceptual del problema de programación lineal de funciones objetivo de dos variables en un contexto gráfico mediante el análisis del razonamiento covariacional de seis profesores en servicio.
Por otra parte, diversas investigaciones muestran que utilizar un modelo matemático como base para la enseñanza de conceptos, tiene un impacto positivo en la construcción del conocimiento por los estudiantes (Lesh y Doerr, 2003; Lesh y Lehrer, 2003; Kelly y Lesh, 2000), además de que se obtienen mejores resultados de aprendizaje respecto a métodos de enseñanza centrados en la enseñanza abstracta de las matemáticas (Tall, 2004). La idea de utilizar modelos en la enseñanza de los conceptos matemáticos es, además, compatible con la teoría APOE (Trigueros, 2014).
Este trabajo pretende aportar a la literatura, mediante un estudio acerca de la forma en que los estudiantes construyen los conceptos relacionados con la programación lineal, iniciando desde la solución del problema en un contexto gráfico mediante una función objetivo de dos variables, como base para llegar a la construcción del método simplex, método general de solución de este tipo de problemas.
Para esto, se diseñó un modelo hipotético basado en la teoría APOE, una descomposición genética (DG) que describe las construcciones que un estudiante debe llevar a cabo para aprender el método simplex. Esta descomposición genética se tomó como base para desarrollar una serie de actividades utilizando un problema de programación lineal de maximización de dos variables, relacionado con el descenso de un alpinista por una montaña.
Las preguntas de investigación del estudio son: ¿Cuáles son las construcciones necesarias para que un estudiante universitario comprenda el significado de la programación lineal? y ¿Cómo favorece el diseño didáctico, basado en modelación y en actividades basadas en la descomposición genética, las construcciones de los estudiantes del significado del método simplex? ¿Qué papel juega en ello la comprensión de la relación entre los planteamientos gráfico y algebraico en la solución de un problema de modelación simple de programación lineal?
En esta investigación se utilizó como marco teórico la teoría APOE que se presenta a continuación.
3. TEORÍA APOE
La teoría APOE se centra en modelar cómo un individuo genérico construye los conceptos matemáticos (Arnon et al., 2014). Esto permite entender el desarrollo del conocimiento de los alumnos y así, poder diseñar mejores métodos de enseñanza de la matemática. La teoría APOE es una teoría cognitiva, basada en la epistemología de Piaget y adaptada con el fin de investigar la construcción del conocimiento matemático a través de las estructuras y los mecanismos de construcción de conocimiento que propone esta teoría, la cual se describen a continuación.
3.1 Estructuras y mecanismos mentales
La teoría APOE considera que un individuo aprende un concepto matemático al construir las estructuras mentales que dan nombre a la teoría: Acciones, Procesos,
Objetos y Esquemas. El fundador de la teoría, Dubinsky (Ibid.), planteó que el aprendizaje de cualquier concepto matemático involucra la construcción progresiva de estas estructuras. El individuo realiza Acciones sobre Objetos previamente construidos; estas se definen como transformaciones sobre el Objeto, que siguen instrucciones guiadas externamente y que pueden encadenarse en la solución de problemas. Cuando el individuo reflexiona sobre las Acciones y es capaz de ejecutarlas sin apoyo externo o de predecir su resultado sin necesidad de llevarlas a cabo, estas se interiorizan en un Proceso. Cuando el individuo ha construido un Proceso tiene control interno sobre él, manteniendo su carácter dinámico. El Proceso se define como una construcción interna del individuo que puede revertirse y también coordinarse con otros Procesos para dar lugar a nuevos Procesos. Cuando el individuo puede considerar al Proceso como un todo, sobre el cual es posible hacer nuevas transformaciones, este se encapsula en un Objeto sobre el cual el individuo puede operar. Los Objetos pueden desencapsularse en los Procesos que les dieron origen para construir nuevos Procesos y Objetos. La construcción del conocimiento se considera en la teoría como algo dinámico. El individuo siempre está construyendo estas estructuras. Mediante la construcción de relaciones entre ellas se van construyendo Esquemas que, en la teoría, se definen como conjuntos de Acciones, Procesos, Objetos y otros Esquemas previamente construidos y relacionados entre sí. Estos últimos son estructuras que son evocadas por el individuo cuando enfrenta un problema matemático. Estas estructuras son dinámicas, evolucionan continuamente conforme el individuo construye y reconstruye relaciones entre sus componentes y asimila o acomoda nuevas estructuras. Cuando un Esquema puede considerarse como una estructura coherente, puede ser tematizado en un Objeto sobre el cual es posible operar. La construcción de cualquier concepto, de acuerdo con esta teoría, comienza con la posibilidad de hacer Acciones sobre Objetos existentes o mediante la encapsulación de un Proceso obtenido de la coordinación de Procesos previamente construidos a partir de Acciones.
Los mecanismos de construcción de las estructuras: interiorización, coordinación, reversión, encapsulación, tematización y los diferentes tipos de relaciones que se establecen entre las estructuras son formas de representar el mecanismo piagetiano de construcción del conocimiento: la abstracción reflexiva. Tanto las estructuras como los mecanismos no se construyen de manera lineal, por el contrario, el individuo puede requerir, por ejemplo, de la construcción de nuevas Acciones o nuevos Procesos, o de coordinar Procesos para encapsular un Proceso en un Objeto.
La figura 1 muestra de forma esquemática y resumida la relación entre las cuatro estructuras mentales y los mecanismos que les dan origen.

3.2 La descomposición genética
Considerando que el objetivo final de la teoría es intentar modelar y predecir la forma en que los estudiantes aprenden un concepto matemático o un tema, un instrumento fundamental de la teoría es la descomposición genética, que es un modelo hipotético que describe las estructuras y mecanismos que un estudiante genérico necesita construir para poder aprender dicho concepto o tema. La descomposición genética incluye, también, la descripción de las estructuras previas requeridas para iniciar la construcción del concepto.
La descomposición genética es, además, un modelo que pretende predecir las estructuras y mecanismos necesarios para construir un concepto matemático. Como cualquier modelo, es necesario validar mediante investigación y puede ser refinada o invalidada a partir de los resultados experimentales. Lo importante es que realmente prediga la forma en que un estudiante genérico aprende el concepto. La descomposición genética se utiliza también como un modelo en el diseño de actividades de enseñanza.
El diseño de la descomposición genética puede provenir de la experiencia que el investigador ha tenido al aprender y enseñar el concepto en cuestión, de su conocimiento de la teoría APOE, de los resultados de investigaciones previas sobre el tema o del desarrollo histórico del concepto; en este primer estado se le da el calificativo de preliminar. En este análisis al menos dos preguntas deben responderse: ¿Se observan en los datos del estudio las construcciones que predice la descomposición genética? y ¿Promueve la estrategia didáctica empleada la construcción de la programación lineal de manera que los pasos del método simplex tengan sentido para los estudiantes? Con base en las respuestas es posible rediseñar la descomposición genética, sin implicar que sea definitiva, dado que siempre se puede realizar un nuevo refinamiento hasta que se valida, cuando da cuenta de los resultados obtenidos en la experimentación. Es relevante notar que una descomposición no pretende ser única. Es posible que distintas descomposiciones genéticas coexistan. Lo importante es que se valide experimentalmente. Por otra parte, la descomposición genética propone un modelo de construcción del conocimiento que debe ponerse a prueba experimentalmente. Los resultados obtenidos permiten validar, refinar o rechazar el modelo, de manera que mediante ciclos de su aplicación, se logre validar en el sentido de que da cuenta de las construcciones de los estudiantes y utilizarla en el diseño de actividades que incidan en un mejor aprendizaje del concepto en cuestión. La descomposición genética no busca plasmar las posibles diferencias individuales sino describir las estructuras que un “estudiante genérico” debe construir para aprender el concepto en cuestión.
4. METODOLOGÍA
Para analizar la forma en que el estudiante construye los conceptos elementales de programación lineal se formuló una descomposición genética preliminar con base en la experiencia como estudiante de uno de los investigadores y la experiencia como profesor del otro. Con base en ella, se diseñó un problema de modelación y un conjunto de actividades para ser empleadas al impartir este tema a un grupo de 35 estudiantes de tercer semestre de las carreras de ingeniería y de economía y que, también sirvieron como fuente de información para esta investigación.
La profesora que impartió el curso contaba con amplia experiencia. El trabajo en clase consistió en fases correspondientes al Ciclo ACE de enseñanza de la teoría APOE, es decir, discusión en equipos en el problema y en actividades de reflexión (A) seguidos de plenarias de discusión de todo el grupo con la maestra (C). Los equipos iniciaron su discusión sobre el posible modelo para el problema presentado. Conforme avanzaron, la maestra fue introduciendo las actividades diseñadas cuando lo consideraba pertinente. El tema se trató en cuatro sesiones de dos horas cada una y se incluyeron dos tareas con ejercicios (E) del libro de texto recomendado por el temario del curso. Uno de los investigadores observó las clases y completó una guía de observación para cada sesión. Todo el trabajo de los estudiantes se recogió. La profesora completó a su vez una bitácora al final de cada una de las clases dedicadas al tema. Finalmente, cada uno de los investigadores analizó independientemente los datos provenientes de todos los instrumentos, los resultados obtenidos se discutieron y se negociaron hasta llegar a un consenso con los investigadores, garantizando la objetividad del análisis.
4.1 Descomposición genética preliminar
La descomposición genética diseñada se compone de dos Esquemas y las estructuras relacionadas en ellos. El primero, corresponde a las construcciones geométricas de programación lineal y el segundo, a las relacionadas con la construcción con sentido de la relación con los pasos correspondientes al método simplex. Estos Esquemas se relacionan entre sí a través de la construcción de relaciones primero de correspondencia que con la práctica y reflexión devienen en relaciones de transformación entre el método geométrico y el algoritmo del método simplex.
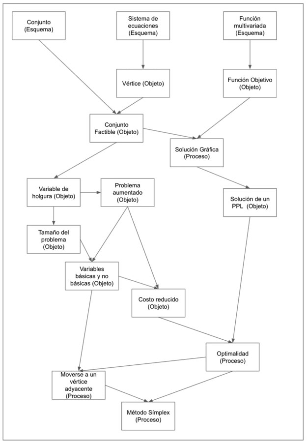
Las construcciones previas necesarias para la construcción del concepto de programación lineal en dos dimensiones son Esquemas de función de varias variables, conjunto y sistemas de ecuaciones lineales. El estudiante hace las Acciones de graficar sobre el Objeto ecuación lineal para cada una de las ecuaciones correspondientes a la igualdad en las restricciones del problema. Mediante la reflexión sobre las Acciones, el estudiante las interioriza en los Procesos de ecuación correspondientes. Estos Procesos se coordinan con el Proceso de conjunto y el resultado de la coordinación es el Proceso de conjunto de ecuaciones y representación gráfica de un conjunto de ecuaciones. El estudiante coordina el Proceso de encontrar las intersecciones de las rectas con el Proceso de conjunto en el Proceso de representación gráfica de un conjunto y de las intersecciones de conjuntos. Este último Proceso se coordina con el Proceso de plano cartesiano en un Proceso que permite al estudiante determinar el conjunto en el plano que representa la intersección de los conjuntos determinados por las diferentes rectas y sus intersecciones y su representación gráfica en el plano cartesiano. Este Proceso se encapsula en el Objeto conjunto factible, determinado por las restricciones del problema de Programación Lineal cuando el estudiante puede considerarlo como un todo sobre el cual puede hacer Acciones de determinar puntos dentro, en la frontera, en los vértices y fuera del conjunto factible. El Proceso de intersección de ecuaciones se coordina con el identificar y encontrar los vértices del conjunto factible. Este Proceso se encapsula en el Objeto vértice del conjunto factible.
Paralelamente, del Esquema de función multivariada se toma el Proceso de función de dos variables y se coordina con el Proceso de optimización de una función en un nuevo Proceso de optimización de una función multivariada, el cual se encapsula en el Objeto función objetivo del problema cuando se requiere hacer Acciones sobre ella como, por ejemplo, evaluarla en distintos puntos. A su vez, las Acciones de evaluación de la función objetivo se interiorizan en un Proceso que se coordina con el de trazo de sus curvas de nivel en el Proceso de determinar valores de la función en puntos del conjunto factible, mismo que se coordina con el Proceso región factible en el Proceso que permite encontrar la solución gráfica de un problema de programación lineal. Este Proceso se encapsula en el Objeto solución del problema de programación lineal cuando es posible hacer Acciones sobre la solución, como por ejemplo compararla con la solución de otro problema de programación lineal. El Esquema geometría de un problema de programación lineal se construye con los Procesos u Objetos construidos a través de las construcciones anteriores. El estudiante puede evocar este Esquema para resolver geométricamente problemas simples de optimización que se identifican como problemas de programación lineal.
La construcción del segundo Esquema inicia con la realización de Acciones sobre las restricciones del problema agregando variables (variables de holgura) a cada ecuación de tal manera que las inecuaciones en las restricciones se conviertan en ecuaciones, seguidas de Acciones en las que se evalúan las variables de holgura con el fin de encontrar puntos fuera y dentro de la restricción, para determinar que el signo de la holgura asociada a cada restricción depende de la posición del punto elegido para evaluarla respecto a la restricción. La interiorización de estas Acciones permite construir los Procesos variables de holgura, tamaño del problema y problema aumentado cuando el estudiante las interioriza y es capaz de determinar el número de holguras necesarias en el problema y el signo de las variables de holgura dependiendo de la posición del punto elegido, dentro, sobre o fuera de la restricción. El estudiante hace Acciones sobre los puntos correspondientes a los vértices de la región factible y de comparación entre ellos que le permite concluir que en un vértice al menos dos de estas variables deben valer cero. Estas Acciones se interiorizan en un Proceso que se coordina con el Proceso de submatriz en el Proceso de asociar una submatriz cuadrada a la matriz asociada a las restricciones del problema. Este Proceso se coordina con el Proceso de tamaño del problema en un Proceso que permite encontrar variables básicas y no básicas. A su vez este Proceso se coordina con el de conjunto en el Proceso de formación de dos conjuntos: conjunto de variables básicas y conjunto de variables no básicas, los cuales se encapsulan en dos Objetos distintos.
Por su parte, la coordinación de los Procesos de costo reducido y el de solución de un problema de programación lineal permite la construcción de un Proceso de prueba de optimalidad en el que es posible establecer una relación entre los signos de los costos reducidos y un óptimo. Paralelamente, la Acción de modificar la base, se interioriza en un Proceso que se coordina con los correspondientes a los conjuntos de variables básicas y no básicas en un Proceso que denominaremos de cambio de vértice. Las estructuras construidas y las relaciones entre ellas permiten construir un Esquema que el estudiante evoca cuando se construye el método simplex como un Proceso y que permite relacionarlo con el esquema geométrico correspondiente en un nuevo Esquema. A este Esquema cuyos elementos son los Esquemas anteriores y el Proceso método simplex podemos denominarlo como Esquema de conceptos básicos de programación lineal. La construcción de las relaciones antes mencionadas entre los dos esquemas permite que el Esquema compuesto por los dos esquemas anteriores evolucione.

4.2 El problema del alpinista
Con el fin de introducir los conceptos básicos de programación lineal en el curso de álgebra lineal se diseñó el siguiente problema para introducir el tema:
Un alpinista se encuentra atrapado en lo alto de una montaña, para sobrevivir necesita acceder a la mayor cantidad de aire de la que pueda disponer. A su vez, sabe que entre más logre descender mayor será el aire disponible. Por cada paso que el alpinista camina hacia el norte este descenderá dos metros, mientras que al dar un paso al este descenderá tres. Por otro lado, en la falda de la montaña hay un bosque al que el alpinista no puede entrar pues debe permanecer visible para los equipos de rescate. Los linderos del bosque (tomando como origen la posición del alpinista) se describen por las ecuaciones:
De igual manera, por la forma de la montaña, el alpinista no puede caminar al oeste o al sur desde donde se encuentra ¿qué debe hacer el alpinista para sobrevivir?
En el problema se relaciona la falda de la montaña, y por lo tanto la disponibilidad de aire con la función objetivo, mientras que las restricciones del problema se relacionan con los linderos del bosque. Resolver el problema del alpinista es equivalente a resolver el problema de programación lineal. En la figura 3 se muestran la función objetivo así como un esquema de la región factible.

4.3 Actividades y metodología de la clase
Partiendo del problema del alpinista y tomando como guía la descomposición genética se diseñaron dos hojas de actividades con once y doce preguntas respectivamente. Las actividades de las hojas de trabajo se muestran, conjuntamente con su análisis, utilizando la descomposición genética, en las tablas 1 y 2, respectivamente. La primera se enfocó en el problema de programación lineal y los conceptos geométricos del problema, mientras que la segunda hoja las preguntas se dirigieron a la construcción de las variables de holgura y a la descripción geométrica de los pasos del pivoteo.


El problema y las actividades se trabajaron en un curso de álgebra lineal cursado por 22 alumnos, obligatorio para estudiantes de economía y finanzas, está precedido por dos cursos de cálculo y aborda los temas clásicos de un curso introductorio de esta disciplina. El trabajo en el problema y las actividades correspondieron a tres sesiones de clase de dos horas cada una. La estrategia didáctica utilizada por la maestra fue el ciclo ACE: Los estudiantes trabajaron en equipos de entre tres y cinco participantes en el problema de modelación durante un tiempo. Cuando la maestra consideró pertinente pidió a los estudiantes trabajar en equipo con las actividades diseñadas previamente (A). Durante la primera sesión los estudiantes trabajaron en el problema y en una de las hojas de actividades. Durante la segunda se continuó el trabajo en equipo en el problema y con la otra hoja de actividades. En cada una de estas dos sesiones, la profesora intervino en momentos clave y organizó una discusión en grupo (D) con la finalidad de fomentar la reflexión de los estudiantes, discutir y formalizar los conceptos que aparecían en la discusión. En la tercera sesión, la profesora introdujo el método simplex a partir de las construcciones realizadas por los estudiantes en las dos sesiones anteriores. Adicionalmente, se diseñó una pregunta de examen con la intención de complementar la información obtenida de los instrumentos previamente descritos. La pregunta se incluyó en la evaluación parcial realizada al terminar la enseñanza del tema.
Toda la información recopilada fue analizada por cada uno de los investigadores independientemente y sus apreciaciones se negociaron hasta llegar a un acuerdo. Los resultados del análisis se discutieron con la profesora y se incluyó su punto de vista en el análisis final.
5. RESULTADOS
Los estudiantes exploraron en primer término el problema. En todos los equipos se encontró que los participantes hicieron un esquema en el que mostraron la coordinación de los Procesos geométricos descritos en la descomposición genética al utilizar las restricciones del problema y reconocer el espacio en el que el alpinista podría moverse y sus vértices:

También consideraron “los pasos que el alpinista puede dar al norte y al este”, lo que les permitió hacer Acciones de evaluación sobre puntos relacionados con el problema, para verificar su factibilidad. Una conversación típica durante el trabajo en equipo fue la siguiente:
A: El alpinista no puede moverse al (3,5).
B: Pero sí al (3,2) porque así no llega al bosque.
A: Y también puede moverse al (2,3).
C: Oigan, nos falta ver cuánto desciende en cada punto.
B: Para eso hay que evaluar los puntos en la función objetivo que escribimos.

Durante la primera discusión la maestra preguntó a los estudiantes qué podían decir acerca de la solución y, la mayoría de los equipos respondieron que la solución debía estar en un vértice, basando su respuesta en el cálculo con la función objetivo en los puntos de interés.

Los estudiantes evidenciaron las Acciones propuestas en la descomposición genética para construir por sí mismos los Procesos y los Objetos asociados a la solución del problema en términos gráficos. La discusión en grupo con la maestra mostró que las actividades de la primera hoja de trabajo fueron suficientes para formalizar las construcciones de los alumnos en los diferentes grupos. Durante la segunda sesión se trabajó en la construcción de la relación de las construcciones geométricas con las construcciones necesarias para comprender el método simplex. En esta sesión la guía de la profesora jugó un papel importante. Una construcción fundamental es la de variables de holgura. Los alumnos las agregaron a las restricciones y mostraron la construcción de un Proceso al identificarlas como indicadores de la distancia vertical de un punto respecto a la restricción al interiorizar las Acciones de localización de puntos dentro, fuera y sobre los linderos de la región factible:

La siguiente discusión en un equipo muestra la construcción del significado de la variable de holgura por parte de estos estudiantes:
A: Entonces ¿qué significa la variable?
B: Pues si estás adentro es positiva.
A: ¿Y si estás afuera?
C: Entonces es negativa.
D: Ajá, y si es cero, entonces estás sobre la restricción.
A: Solo puede ser cero o positiva, de otra manera, estaría entrando al bosque.
B: Así es, no puede ser negativa.
Esto muestra que las Acciones (evaluación, localización, comparación) se interiorizaron como un Proceso que los estudiantes tomaron como base para construir las demás estructuras que la descomposición genética preliminar contemplaba dentro del segundo Esquema.
Por ejemplo, al preguntarles la maestra por la solución de cada uno de los subsistemas cuadrados factibles de la matriz de restricciones, los estudiantes concluyen: que las soluciones corresponden a cada uno de los vértices con razonamientos similares a los del siguiente equipo:
A: Haciendo dos variables cero, entonces el alpinista está sobre dos linderos.
B: Entonces está en la intersección.
A: ¡Sí! entonces es un vértice.
B: Esto quiere decir que los subsistemas cuadrados te dan los vértices.
Se observó además que al trabajar en las actividades varios equipos hicieron las Acciones involucradas en la solución de los subsistemas cuadrados y relacionaron dichas Acciones con cada uno de los vértices del conjunto factible:

Estos estudiantes mostraron la interiorización del Proceso de variables básicas y no básicas. Para ellos la construcción de este Proceso implica la construcción de relaciones entre lo geométrico y lo algebraico que se muestran cuando al elegir un conjunto de variables básicas y no básicas se está situando al problema en la intersección de un conjunto de restricciones y que implica que posicionarse en un vértice se relaciona con la solución del subsistema de restricciones.
La discusión en grupo con la profesora abordó la modificación del conjunto de variables básicas y no básicas, y se llegó a la conclusión de que al intercambiar variables de conjunto se lleva a cabo un cambio a un vértice adyacente.
En la tercera sesión la dinámica de la clase cambió. La maestra, tomando en cuenta el tiempo disponible y la dificultad del método simplex decidió guiar la sesión plenaria para promover su construcción a partir de preguntas y argumentación con todo el grupo. La atención de la profesora se centró en la construcción de la asociación de cada uno de los pasos del método simplex con las construcciones previas de los estudiantes enfatizando las construcciones previstas en el segundo Esquema. Un resultado de esta discusión fue la asociación de los estudiantes de la selección del mayor costo reducido en la función objetivo con el movimiento del alpinista en la dirección con mayor disponibilidad de oxígeno. También evidenciaron la relación de los cambios en el conjunto de variables básicas con un movimiento en la gráfica en busca de vértices y del conjunto de variables no básicas con la activación de un conjunto de restricciones que colocaba al alpinista en la orilla del conjunto factible.
La profesora comentó a los investigadores al final de esta sesión: “En comparación con experiencias anteriores enseñando este tema, con este enfoque los estudiantes lograron entender el funcionamiento y la construcción del método simplex. El trabajo anterior hizo más fácil la comprensión de pasos como el pivoteo, que usualmente les cuestan mucho trabajo”. También comentó que “El hecho de relacionar explícitamente cada uno de los pasos del método simplex con la operación geométrica correspondiente hizo que los estudiantes reflexionaran y cuando se dieron las definiciones entendían por qué se definen así y qué significa cada paso del algoritmo”.
Los resultados de los estudiantes a la pregunta de evaluación mostraron evidencia positiva. Al preguntarles acerca del método simplex algunos de los estudiantes mostraron su construcción como Acción al describirlo como una serie de pasos.

La mayoría de estudiantes evidenciaron la construcción del método, al menos, como un Proceso. Describiendo el significado de los pasos en término de las construcciones propuestas en la descomposición genética preliminar. Por ejemplo, un estudiante acompañó la descripción algebraica del método con una gráfica en la que recorre los vértices y los analiza y otro describió a la tabla simplex como una forma resumida de todo el trabajo que realizó en la construcción del Esquema geométrico y su relación con la geometría del método simplex.

En una de las preguntas, varios estudiantes evidenciaron la importancia de las construcciones geométricas como base para la construcción del método simplex. Así, al dar la posición en un vértice y preguntar cuántas tablas faltarían para llegar al óptimo, estos estudiantes claramente relacionaron cada vértice y el cambio entre ellos con una iteración más del algoritmo.

Se analizaron también las respuestas que mostraban construcciones incompletas de algunos alumnos. Ello se muestra en las respuestas de los siguientes tres casos representativos. En el primero, el estudiante describió al método simplex como un análisis exhaustivo de todos los vértices del problema en lugar de una búsqueda en una secuencia de vértices.

En el segundo caso, el estudiante relaciona el pivoteo con un cambio en las restricciones pero lo describe como un cambio en la región factible.

En el tercero, el estudiante no utiliza un apoyo gráfico o visual para contestar las preguntas.

El análisis detallado del trabajo, las intervenciones y las respuestas de los estudiantes durante el transcurso de la experimentación mostró, por otra parte, que algunos alumnos utilizaron el Esquema de espacio vectorial, en particular el concepto de dimensión en la construcción de la región factible, intentando evidenciar el espacio en el cual se encuentra cada restricción.

También se observó que muchos estudiantes construyeron el óptimo en un vértice espontáneamente antes de construir el Proceso solución gráfica del problema, por lo que puede considerarse que esta construcción podría omitirse de la descomposición genética.

De la misma manera, se observó que únicamente mediante la coordinación del Proceso de variables básicas y no básicas y el Proceso que dio origen al Proceso solución de un problema de programación lineal, los estudiantes pueden construir el Proceso de optimización en un vértice.

Estas observaciones conducen a considerar la pertinencia de refinar la descomposición genética preliminar. agregando las construcciones previamente mencionadas, misma que está siendo reconsiderada, dado que la descomposición genética propuesta resultó ser un buen modelo del proceso de construcción del método simplex y que las actividades promovieron en los estudiantes las construcciones necesarias para dar significado a la introducción de los conceptos.
6. DISCUSIÓN Y CONCLUSIONES
Una vista en conjunto de los resultados, permite afirmar que la construcción de los conceptos geométricos y de los pasos del algoritmo simplex predicha por las construcciones de la descomposición genética, permitió a los estudiantes construir el método de solución como un Proceso. Este resultado se manifiesta en el hecho de que, en muchos casos, estos estudiantes mostraron evidencia, en sus respuestas, de haberlo construido con significado.
A través de los resultados encontrados queda claro que los conceptos geométricos juegan un papel importante en la construcción de las relaciones, por una parte, entre los conceptos del método geométrico y los conceptos algebraicos asociados al método simplex y, por otra, en la posibilidad de dar sentido a los pasos del método simplex. A juicio de los profesores que enseñan este tema, con quienes discutimos al inicio del proyecto, los estudiantes no logran establecer estas relaciones. El énfasis hecho en las actividades diseñadas para este trabajo permite, claramente, la construcción del método símplex con significado.
Los estudiantes se involucraron con el problema, incluso se ponían en el papel del alpinista. Se puede considerar que el uso de un problema interesante para los alumnos y del cual podían apropiarse permitió a los estudiantes imaginar la situación. El problema motivó el uso de Esquemas construidos previamente por los estudiantes para explorar el problema y avanzar en su solución geométrica. El uso de actividades destinadas a promover la reflexión de los estudiantes y la construcción de las estructuras de la teoría APOE previstas en la descomposición genética permitió a la mayoría de los estudiantes participantes dar sentido a las construcciones geométricas involucradas en la solución del problema de programación lineal.
Si bien algunos de estos alumnos dieron muestras de una construcción de tipo Acción del método simplex, también fueron capaces de relacionar algunos de sus pasos con el procedimiento seguido al resolverlo geométricamente. Aquellos estudiantes que mostraron la construcción del método simplex como un Proceso sustentaron esta construcción en las construcciones geométricas que se contemplaron en el segundo Esquema de la descomposición genética, lo cual los condujo a establecer claras relaciones entre, por una parte, los pasos algebraicos del pivoteo y el cambio de variables básicas y, por otra, un cambio a un vértice adyacente. Construyeron así, una relación sólida entre el álgebra y la geometría del problema de programación lineal.
Los resultados obtenidos ponen de manifiesto que el paso entre la solución geométrica del problema de programación lineal y la comprensión de los conceptos algebraicos abstractos del método simplex no es directa. La posibilidad de lograrlo requiere de la construcción de estructuras y de relaciones específicas, como las que se promovieron en este estudio. Este estudio contribuye a la literatura con la presentación de una base sólida para trabajar el tema en otros cursos semejantes y también en el diseño de cursos más avanzados, por ejemplo cursos de programación lineal e investigación de operaciones, donde posiblemente habrá necesidad de complementar la descomposición genética con otras construcciones.
Se puede afirmar también que, al ser esta una de las primeras investigaciones sobre la enseñanza de la programación lineal y, sobre todo, la primera que introduce no solamente el aprendizaje del método gráfico de solución, sino que ahonda en la construcción con significado del método algebraico, el presente artículo contribuye con estrategias que permiten a los estudiantes aprender con significado un método que suele memorizarse sin comprensión.
La evaluación de la descomposición genética permitió observar algunas construcciones que los estudiantes pueden hacer sin necesidad de actividades específicas, así como evidenciar aspectos que requieren de una reflexión para determinar si es necesario introducir en ella nuevas construcciones. Si bien esta descomposición genética puede considerarse como validada, tomando en cuenta lo anterior, se está trabajando en una descomposición genética refinada que podrá tomarse como base para nuevos estudios. En esta descomposición se considerarán construcciones intermedias necesarias para hacer el paso entre el método geométrico y el método algebraico más fluido, refinando la construcción de las variables de holgura y el pivoteo como indicadores de movimientos en el conjunto factible y de la posición de un punto respecto a las restricciones, de manera que los pasos del algoritmo simplex se relacionen con la activación de una restricción, la desactivación de otra y el cambio a un vértice adyacente.
Agradecimientos
La realización de este artículo fue posible gracias al apoyo del Instituto Tecnológico Autónomo de México (ITAM).
REFERENCIAS
Arnon, I., Cottrill, J., Dubinsky, E., Oktaç, A., Roa-Fuentes, S., Trigueros, M., y Weller, K. (2014). APOS Theory. A Framework for Research and Curriculum Development in Mathematics Education. Springer.
Dorier, J. L., editor (2000). On the Teaching of Linear Algebra. Springer.
Figueroa, Ana Paulina; Possani, Edgar; y Trigueros, María (2018). Matrix multiplication and transformations: an APOS approach. The Journal of Mathematical Behavior, 52, 77-91.
Kelly, A. y Lesh, R., editors. (2000). Handbook of Research Design in Mathematics and Science Education. Lawrence Erlbaum Associates.
Liang, B., Ying, Y. y Moore, K. C. (2020). A conceptual analysis for optimizing two-variable functions in linear programming. Proceedings of the Twenty-Third Annual Special Interest Group of the Mathematical Association of America on Research in Under-graduate Mathematics Education.
Lesh, R. y Doerr, H. (2003). Beyond Constructivism. Models and modeling perspectives on mathematics problem solving, learning, and teaching. Routledge.
Lesh, R. y Lehrer, R. (2003). Models and modeling perspectives on the development of students and teachers. Mathematical Thinking and Learning, 5, 109-129.
Possani, E., Trigueros, M., Preciado, J. y Lozano, M. (2010). Use of models in the teaching of linear algebra. Linear Algebra and its Applications, 432, 2125-2140.
Salgado, H. y Trigueros, M. (2015). Teaching eigenvalis and eigenvectors using models and APOS theory. The Journal of Mathematical Behavior, 39, 100-120.
Shama, G., y Dreyfus, T. (1994). Visual, algebraic and mixed strategies in visually presented linear programming problems. Educational Studies in Mathematics, 26(1), 45-70.
Sierpinska, A. (2000). On the Teaching of Linear Algebra , chapter On Some Aspects of Students’ Thinking in Linear Algebra. En Dorier (2000). On the Teaching of Linear Algebra. Springer.
Tall, D. (2004). Thinking through three worlds of mathematics. Proceedings of the 28th Conference of the International Group for the Psychology of Mathematics Education, 4, 281-288.
Tall, D. (2008). The transition to formal thinking in mathematics. Mathematics. Education Research Journal, 20, 5-24.
Thomas, M. y Stewart, S. (2011). Eigenvalues and eigenvectors: embodied, symbolic and formal thinking. Mathematics Education Research Journal, 23, 275-296.
Trigueros, M. (2014). Vínculo entre la modelación y el uso de representaciones en la comprensión de los conceptos de ecuación diferencial de primer orden y de solución. Educación Matemática, 25 años (Número Especial), 207-226.
Trigueros, M. y Possani, E. (2013). Using an economics model for teaching linear algebra. Linear Algebra and its Applications, 438, 1779-17792.
Notas de autor