Articles
Recepção: 10 Março 2019
Revised document received: 14 Abril 2019
Aprovação: 29 Abril 2019
DOI: 10.1590/S0104-12902019181115
Resumo: O objetivo deste artigo é compreender os valores sociais e a atuação e inserção dos hospitais de pequeno porte em municípios pequenos nas redes de atenção à saúde. Realizou-se estudo de natureza qualitativa, entrevistando os secretários de saúde e diretores dos hospitais de pequeno porte localizados em 14 municípios de até 20 mil habitantes do estado do Paraná, tendo como referencial teórico conceitos bourdieusianos de capital simbólico, habitus e campo. Verificou-se que há o discurso pela manutenção destes hospitais, ainda que não respondam de forma resolutiva às demandas da população, pois o seu fechamento causaria um impacto negativo para a legitimação do gestor em exercício. Os hospitais de pequeno porte participam da rede de urgência, mesmo que não resolvam muitos dos problemas demandados. Entretanto, ao fazer parte do complexo regulador, seus usuários podem ser encaminhados para hospitais de maior porte. Quanto à Rede Mãe Paranaense, a maioria dos hospitais de pequeno porte atuam como encaminhadores de gestantes para hospitais/maternidades de referência, embora o desejo da população local seja que a atenção às parturientes ocorra nos municípios de residência. Conclui-se que a organização destes hospitais e sua inserção nas redes de atenção ainda é incipiente.
Palavras-chave: Sistemas Locais de Saúde, Hospitais de Pequeno Porte, Poder, Municípios Pequenos, Redes de Atenção à Saúde.
Abstract: The purpose of this article is to comprehend the social values and the performance and insertion of small-sized hospitals in small cities in health care networks. A qualitative study was carried out, with interviews to health secretaries and directors of these hospitals located in 14 municipalities of up to 20,000 inhabitants of the state of Paraná, having as theoretical reference bourdesian concepts of symbolic capital, habitus and field. It was verified that there is a discourse for the maintenance of these hospitals, although they do not respond in a resolutive way to the demands of the population, since their closure would have a negative impact on the legitimacy of the current manager. The small-sized hospitals participate in the emergency network, even though they do not solve many of the problems required. However, as a part of the regulatory complex, their users can be referred to larger hospitals. Regarding the Mãe Paranaense Network, most small-sized hospitals act as referrers of pregnant women to reference hospitals/maternities, although the desire of the local population was that the attention to the parturient occurred in the municipalities of residence. It is concluded that the organization of these hospitals and their inclusion in the Care Networks is still incipient.
Keywords: Local Health Systems, Small-Sized Hospitals, Power, Small Municipalities, Health Care Networks.
Introdução
São considerados hospitais de pequeno porte (HPP) aqueles que possuem até 50 leitos inscritos no Cadastro Nacional de Estabelecimentos de Saúde (CNES) (Brasil, 2018). Representam mais da metade dos estabelecimentos hospitalares do sistema de saúde brasileiro (62%), com vinculação expressiva ao Sistema Único de Saúde (SUS) (78%), o que os torna elementos estratégicos para a formulação do modelo de atenção de determinado território (Ugá; López, 2007). Vale ressaltar que na maioria dos municípios de pequeno porte (MPP) - até 20 mil habitantes1 - que possuem hospitais, estes são HPP.
Ao entender o papel estratégico dessas instituições para a organização dos serviços públicos de saúde nos territórios, o Ministério da Saúde (MS), em julho de 2004, publicou a Portaria nº 1.044/04, que instituiu a Política Nacional para os Hospitais de Pequeno Porte (PNHPP). Foi criado um modelo de organização e financiamento que estimulava a inserção dos HPP na rede hierarquizada de atenção à saúde, visando agregar resolutividade e qualidade às ações definidas para o seu nível de complexidade (Brasil, 2004). Normas mais recentes sobre a atenção hospitalar do MS não fazem referência aos HPP (Brasil, 2013b, 2017).
Os municípios podem aderir voluntariamente à política, desde que seus HPP preencham os seguintes critérios: ser de esfera administrativa pública ou privada sem fins lucrativos (filantrópicos); estar localizado em município ou microrregião com até 30 mil habitantes; possuir entre 5 e 30 leitos de internação cadastrados no CNES; e estar localizado em município que apresente cobertura da Estratégia Saúde da Família (ESF) igual ou superior a 70%. Além disso, os HPP devem adequar seu perfil assistência, ofertando especialidades básicas (clínicas médica, pediátrica e obstétrica); saúde bucal, em especial para atenção às urgências odontológicas; pequenas cirurgias; e urgência e emergência, tudo integrado ao sistema regional (Brasil, 2004).
Esse movimento de repensar o papel dos HPP tem relação direta com a expansão da atenção básica, sobretudo em virtude da ESF (Rivera, 2003). Embora a PNHPP traga como critério de adesão o fato de o hospital estar inserido em municípios com alta cobertura em saúde da família, Ugá e Lopes (2007) afirmam que nessas localidades o HPP não tem uma função claramente definida ou uma resolutividade que justifique a continuidade dos serviços ali prestados, além de consumir praticamente metade dos recursos que são investidos na saúde (Ugá; Lopes, 2007).
O estudo desenvolvido por Cunha e Bahia (2014) no estado do Maranhão revelou que propostas relativas à construção de HPP não são adequadas à organização de sistemas hierarquizados e regionalizados de saúde, ao volume e a critérios de financiamento para sua sustentabilidade. Para os autores, a decisão mais racional seria a oferta local de serviços que são dependentes de economia de escala e escopo, e a participação desses pequenos municípios no processo de organização das regiões de saúde.
Alguns estudos realizados em unidades hospitalares, de acordo com a lógica da escala de produção e escopo, sugerem que o porte ideal para hospitais seria de 100 a 450 leitos. Esta lógica, associada à introdução de mecanismos de mercado no âmbito do setor público, levou a um expressivo fechamento de leitos em diversas cidades europeias (Aletras; Jones; Sheldon, 1997; Saltman; Figueiras, 1997).
A economia de escala ocorre quando os custos médios de longo prazo se reduzem na medida que aumenta o volume de atividades ofertadas pelo serviço de saúde. Deste modo, os custos fixos distribuem-se por um maior número de atividades. Destaca-se que a economia de escala é mais frequente quando os custos fixos (despesas de pessoal, por exemplo) são mais elevados do que os custos variáveis (produção). A economia de escopo, por sua vez, ocorre quando o estabelecimento de saúde aumenta a variedade dos equipamentos que podem ser utilizados em uma mesma função, ou seja, quando se evita a duplicação de equipamentos em uma mesma unidade de produção (Cunha; Bahia, 2014).
No Brasil, a ideia de economia de escala no contexto hospitalar ganhou destaque com o advento das redes de atenção à saúde (RAS). A RAS pode ser definida como uma rede de serviços que oferece ações equitativas e integrais à população, podendo combinar a concentração e a dispersão de certos serviços dentro de determinado território, ações estas que devem estar baseadas em economia de escala, grau de escassez de recursos e acesso. Os serviços que podem e devem ser dispersos são aqueles que não se beneficiam de economia de escala e de escopo, sendo a distância fator decisivo para a acessibilidade (Mendes, 2011).
A implementação e a organização da RAS em pontos de atenção têm como principais objetivos: alcançar maior eficácia na produção de saúde; melhorar a eficiência da gestão do sistema de saúde no espaço regional; e contribuir para o avanço do processo de efetivação do SUS. Assim, abarca ações e serviços de saúde de diferentes densidades tecnológicas por meio de sistemas de apoio técnico, logístico e de gestão, que buscam garantir a integralidade do cuidado (Brasil, 2010).
Entre esses pontos de atenção estão os hospitais, cuja função na RAS é fornecer suporte nos casos de urgência e emergência, e atendimento em níveis de complexidade crescente, de acordo com suas capacidades. A atuação dos hospitais na RAS tem como eixos: o modelo assistencial; a gestão hospitalar; a formação de recursos humanos; a gestão da força de trabalho; o financiamento; a responsabilidade de cada ente gestor na política; e a contratualização (Rosa, 2014).
Considerando que há poucos estudos publicados sobre o papel dos HPP de MPP nas RAS, torna-se relevante indagar: qual a importância e que papel esses HPP exercem? Como ocorre sua participação nas RAS? Para responder estas questões propõe-se utilizar como referencial teórico o poder simbólico na ótica de Bourdieu, a fim de compreender que conjunto de valores sustenta a manutenção do hospital enquanto instituição social. Dessa forma, buscou-se compreender os valores sociais e a atuação dos HPP de MPP no sistema local e regional, bem como sua inserção nas RAS.
Referencial teórico: elementos conceituais de Bourdieu que subsidiaram a análise
O olhar sociológico defendido por Bourdieu busca entender os fatores não econômicos - também denominados de capital simbólico - com a capacidade de exercício de poder ou de dominação, tão eficazes quanto o capital financeiro (Bourdieu, 2011). O capital simbólico pode ser entendido como um conjunto de valores sociais que se reproduzem, segundo uma série de valores construídos, a partir da cultura local, e que legitimam a dominação ideológica dentro do campo em que foram construídos, caracterizando o poder simbólico.
O campo é um espaço social onde ocorre as relações de forças entre seus componentes. Seus membros participam de um jogo de influências, levando em consideração regras e valores conhecidos por eles e que legitimam sua conduta enquanto parte do funcionamento dessa estrutura. Desta forma, não se encontra isolado dos elementos que compõem a realidade social, compreendendo uma estrutura social construída pelo estabelecimento de valores e capitais culturais (Bourdieu, 1983).
O que possibilita compreender as ações dos indivíduos em sociedade dentro de uma determinada hierarquia simbólica é entendê-las como um espaço em que o conjunto de práticas destes indivíduos aparece enquanto resultado de uma configuração simbólica de suas próprias ações, e que só pode ser entendido com o apoio de outro conceito - o de habitus.
O habitus comporta as regras e normas internalizadas e externalizadas nos julgamentos e ações daqueles que compreendem a lógica do espaço, ou seja, representa as regras do jogo, sendo gerador e organizador das práticas e representações sociais. Desta forma, o conceito de habitus relaciona-se ao conceito de campo, entendido como um espaço que possui uma lógica particular compartilhada por aqueles que dele fazem parte.
Ainda segundo Bourdieu (2006), essas três principais “ferramentas de pensar” - habitus, campos e capital - estão entrelaçadas, podendo ser expressas pela seguinte equação: [(habitus)(capital)]+campo=prática. Portanto, as práticas não são simplesmente o resultado de nosso habitus, e sim de relações entre nosso habitus, as circunstâncias dadas pelas lógicas de interação e relações de força no interior dos campos sociais nos quais estamos inscritos. Dito de outro modo, não é possível compreender as práticas dos atores em termos apenas de seus habitus - o habitus representa uma parte da equação; a natureza dos campos onde ele está ativo é igualmente crucial.
Esses conceitos se constituem em um arsenal teórico que possibilita a compreensão dos valores sociais que regem o funcionamento e a atuação dos HPP nos sistemas local e regional, bem como sua inserção nas RAS.
Caminho metodológico
Trata-se de estudo de natureza qualitativa, que analisou o papel dos HPP localizados em MPP pertencentes a uma das 22 regionais de saúde do estado do Paraná. Esta região caracteriza-se por delimitar 21 municípios, fazendo parte da Macrorregional Norte, com área de 7.834km2, população de 871.267 habitantes e densidade demográfica de 108,08 hab/km². O estudo, entretanto, referiu-se apenas aos 14 MPP que dispunham de hospitais em seus territórios, conforme Tabela 1.

Os participantes do estudo foram secretários municipais de saúde (14) e diretores (7) desses HPP da região. Em 7 dos 14 hospitais, o secretário municipal acumula a função de diretor do HPP. Não houve recusa na participação do estudo. A coleta de dados aconteceu por meio de entrevistas semiestruturadas, contendo as seguintes questões: o papel do hospital no contexto local e regional; a importância do hospital para o município; de que RAS participa; e como se dá sua inserção nestas redes. As entrevistas foram gravadas e, posteriormente, transcritas e analisadas por meio da técnica de análise de conteúdo proposta por Bardin (2014).
Este estudo integra uma pesquisa de doutorado desenvolvida no Programa de Pós-Graduação em Saúde Coletiva, denominada Hospitais em municípios de pequeno porte: sua inserção no SUS, submetida e aprovada pelo Comitê de Ética em Pesquisa da instituição à qual os pesquisadores estão vinculados sob o parecer nº 1.440.160.
Os aspectos éticos foram rigorosamente obedecidos, conforme a Resolução nº 466/12, que regulamenta pesquisas que envolvem seres humanos (Brasil, 2013a). Todos os entrevistados foram consultados anteriormente, informados dos objetivos e da metodologia da pesquisa e, após sua concordância, assinaram o Termo de Consentimento Livre e Esclarecido. Os municípios citados no artigo foram identificados com números, em ordem cronológica do aparecimento das citações, preservando o sigilo dos entrevistados.
Resultados e discussão
Da análise dos resultados, emergiram três categorias: importância local e regional dos hospitais; atuação na Rede de Urgência e Emergência; e atuação na Rede Mãe Paranaense, descritas a seguir.
Importância local e regional dos hospitais
Em relação ao HPP em MPP, destaca-se que o hospital é o principal gerador de despesas da pasta de saúde, conforme apontam os entrevistados:
O que a gente gasta? Ultimamente o município tem gasto com saúde entre 21% ou 22%. E o custo do hospital para o município acho que é de 65% a 70% [desse valor]. (Município 6)
O que gasta aqui? É em torno de uns 600 mil/mês. Nas audiências que a gente tem apresentado dá em torno de 20%, 22%, 23% do total de investimento do município na saúde […]. No caso do hospital municipal, eu acredito que é 50% desse valor… Mas o hospital é o que têm recebido menos recurso, tanto federal como estadual. Mas é o que a gente tem mais gasto no município é o hospital, devido ao pronto-socorro, atendimento 24 horas, plantonistas e médicos. (Município 2)
Essa situação é agravada pela baixa produtividade e eficácia dos HPP, e a análise de alguns indicadores de desempenho destes hospitais corrobora a afirmação dos gestores.
Ao analisar os parâmetros recomendados para HPP quanto ao número de internações (Brasil, 2017) considerando a necessidade de 0,05 internações/habitante/ano - ou seja, estima-se que 5% da população deveriam ser internados nos HPP/ano -, conclui-se que deveriam ter sido realizadas 7.753 internações nos HPP da região para atender a tal estimativa. Ainda segundo estes parâmetros assistenciais, as internações deveriam estar distribuídas entre 20% cirúrgicas, 30% clínicas, 30% obstétricas e 20% pediátricas. Contudo, nesses hospitais ocorreu um número bem menor de internações - 3.503 no ano de 2018 -, o que correspondeu a 0,02 internações/habitante/ano. Em relação à distribuição de internações entre as clínicas, elas também não ocorreram segundo os parâmetros estabelecidos, sendo 1% para as internações cirúrgicas, 88,2% para as clínicas, 5,8% para as obstétricas e 5,2% para as pediátricas (Brasil, 2018).
Essa realidade não é exclusiva dos HPP da região. Na atualidade, existem discussões a respeito da efetividade dessas unidades hospitalares, especialmente em pequenos municípios, e da manutenção destes, considerando a economia de escala e escopo. Estudo que analisou o desempenho de hospitais do estado de São Paulo, a partir de dados secundários, demonstrou pior desempenho dos HPP, comparado aos hospitais de médio e grande porte. A taxa de ocupação nos HPP (33,1%) mostrou-se significativamente inferior à de hospitais de porte médio (51,5%), grande (69,5%) e especial (76%) (Ramos et al., 2015). Assim, considera-se que quanto menor o porte do hospital, menores serão suas taxas de ocupação, sendo, em alguns casos, de 22% em hospitais com menos de 50 leitos. Esta situação reflete o mau desempenho e, consequentemente, uma inadequada relação custo-efetividade desses hospitais, que nem mesmo possuem um claro papel de sua missão na RAS (Rosa, 2014).
Apesar dessa realidade - comprometimento de alto percentual do orçamento da saúde do município para a manutenção dos HPP e desempenho ruim -, contraditoriamente, esses hospitais também aparecem na fala dos gestores como sendo de suma importância para a organização dos serviços de saúde e para a consolidação de uma boa gestão política no município. Uma das vantagens citadas refere-se ao fato de os hospitais garantirem a oferta de serviço 24 horas, o que favorece o atendimento, fora do horário comercial, de trabalhadores de empresas locais e de turistas que visitam a região.
É a porta de entrada depois que as unidades fecham […]. Nós temos duas unidades: uma aqui no município e outra no distrito. Então depois das cinco [da tarde], todo o atendimento ambulatorial é ali no hospital. (Município 1)
O município hoje tem 10 mil a quase 11 mil habitantes. Nesses finais de semana prolongados, chega a 15 mil habitantes no município. Então, essas 4 [mil], 5 mil pessoas a mais são totalmente atendidas […]. (Município 2)
Temos a questão também de usinas aqui […]. Atende bastante gente de usinas, que passam mal. Tem o pessoal de abatedouros, que moram aqui também. Aqui é uma demanda grande. Sem o hospital hoje… só [com] um posto de saúde, a gente não daria conta. (Município 3)
A realização de internações e cirurgias de baixa complexidade também contribui para reforçar o papel do hospital nos MPP, além de manter o munícipe próximo de sua família, oferece a vantagem, na visão dos participantes, de desafogar os hospitais de maior porte que se localizam em centros urbanos maiores.
Idosos que, às vezes, precisam de um atendimento, ou tomar um antibiótico… não precisa encaminhar esse paciente, está perto da família. Crianças que, às vezes, precisam tomar um medicamento… Então, aí, não tem a necessidade de o paciente ir para fora, ter todo o transtorno, a família ficar preocupada… (Município 4)
É importante ter, porque se a gente não tivesse nossos 21 leitos aqui, essa pessoa iria estar provavelmente no corredor de um hospital, aguardando uma vaga. (Município 5)
Esse hospital é fundamental aqui na região. Não só para o município, como também para as cidades circunvizinhas. Ele dá uma aliviada para as grandes regionais. Está num local de suma importância. (Município 6)
Outra importância referida a esses hospitais é em relação à oferta de consultas especializadas e exames de imagem e laboratório. Entre as especialidades ofertadas pelos municípios, foram citadas cardiologia, ginecologia e ortopedia; e entre os exames de imagem, em sua maioria, raio X e ultrassonografia, em alguns locais. A presença do hospital no município também é citada como uma atratividade para a implantação de empresas: “E foi muito importante a questão do hospital. Porque quando nós iniciamos o processo da vinda dessas indústrias, a participação, a primeira questão foi a saúde” (Município 6).
Dessa forma, a análise evidencia uma construção cultural que estabelece a figura simbólica do hospital, destacando as vantagens de sua manutenção enquanto sinônimo de acesso e de segurança de atenção à saúde da população. Fica claro também como essa mesma construção exerce um poder de valorização social da presença do hospital, mesmo com sua baixa eficácia, considerando seus resultados na questão da saúde (Bourdieu, 2011).
Para Ugá e Lopez (2007, p. 917), essa valorização se deve ao fato de mais da metade desses hospitais ser a única opção de internação no município sede do estabelecimento. Desta forma, trata-se de um segmento estratégico para a efetivação do acesso à saúde e da integralidade do cuidado.
Mesmo que esses hospitais de MPP ainda tenham como foco, segundo os gestores, o acesso a cuidados com idosos e crianças, além da facilidade de não ter que retirá-los de seus municípios de origem, a presença do médico em tempo integral também é um dos fatores mais importantes. A visão social que se constrói sobre a presença do médico plantonista em tempo integral nos hospitais colabora com a manutenção de tais espaços, sobretudo pela associação entre estes e o atendimento de emergência.
A cidade atende. Qualquer hora que o paciente chegar no hospital, vai ter médico e vai ter atendimento a esse paciente. (Município 4)
Nós estruturamos bastante o hospital nesses últimos anos, porque anteriormente tínhamos um enfermeiro dentro do hospital. Hoje temos enfermeiro e médico plantonista 24 horas […] porque nós sabemos que a urgência e emergência não escolhe hora. (Município 7)
As propostas trabalhadas por Bourdieu (2006), sobretudo aquelas que tratam dos conceitos ligados às ideias de valor simbólico e de capital cultural, evidenciam que a presença desse profissional em tempo integral no hospital obedece a marcas de valores culturais que a definem como valor simbólico, com peso tão grande quanto o valor real desse profissional para atendimento da população. É presente, nessa discussão, a intenção dos gestores de manterem ou ainda ampliarem a presença desse profissional como forma de atender aos valores socialmente reconhecidos pela população, mas também aos seus próprios interesses.
É possível compreender, nos relatos dos gestores, que questões de cunho simbólico cultural exercem tantas ou até mesmo maiores e mais expressivas forças nas decisões sobre a manutenção dos HPP, ainda que a eficácia de tais serviços seja questionada.
Considera-se que além dos HPP se constituírem em pontos de atenção à saúde no sistema local de saúde, eles devem também estar inseridos nas RAS. Diante disto, cabe discutir como esses hospitais se inserem no contexto das RAS, especialmente nas áreas de urgência e emergência, e materno-infantil.
Para Negri Filho e Barbosa (2014), analisar o papel desempenhado pelo hospital no contexto de construção e qualificação das redes regionais de atenção à saúde no Brasil pressupõe reconhecer, inicialmente, a existência de muitos problemas, destacando-se a dificuldade de acesso à atenção hospitalar e a baixa qualidade desta atenção no SUS. Para esses autores, tal dificuldade decorre de uma infraestrutura envelhecida, oferta insuficiente, associada ao paradoxo da oferta hospitalar de internação ser ociosa em muitos estabelecimentos pouco resolutivos, enquanto em outros, com maior capacidade, há uma grande sobrecarga.
Visando contribuir com essa análise, nos próximos tópicos analisar-se-á, a partir da visão dos gestores locais, a atuação dos HPP em duas RAS, na Rede de Atenção às Urgências e Emergências (RUE) e na Rede Materno-Infantil, denominada no estado do Paraná como a já citada Rede Mãe Paranaense (RMP).
Atuação na Rede de Urgência e Emergência
Desde 2011, a RUE é uma das quatro redes temáticas priorizadas pelo MS. De acordo com a Portaria nº 1.600/11 (Brasil, 2011), esta rede tem a finalidade de articular e integrar todos os equipamentos de saúde: os serviços de promoção, os de prevenção e os de vigilância à saúde; a atenção básica; o Serviço de Atendimento Móvel de Urgência (Samu 192) e suas Centrais de Regulação Médica de Urgências; as Unidades de Pronto Atendimento (UPA 24h) e o conjunto de serviços de urgência 24 horas; a assistência hospitalar e a atenção domiciliar (Brasil, 2011), com o objetivo de ampliar e qualificar o acesso humanizado e integral aos usuários em situação de urgência e emergência nos serviços de saúde, de forma ágil e oportuna.
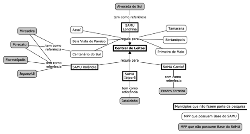
Na região estudada, a RUE encontra-se organizada conforme a Figura 1.

Na região estudada, dos 14 MPP que possuem hospitais, cinco possuem base do SAMU e os demais utilizam o SAMU de quatro municípios de referência.
Na avaliação dos gestores que participaram do estudo, a inserção dos HPP na RUE foi positiva. Dentre os motivos citados, destaca-se a atuação da Central de Leitos, por tornar ágil a regulação e transferência dos usuários atendidos no hospital municipal para hospitais de maior complexidade: Anteriormente, nós tínhamos muita dificuldade quando não tinha o SAMU no município… Central de Leitos, vaga zero, o médico tinha que sair correndo com o paciente. Deixava o hospital sem profissional (Município 7).
Segundo o MS (Brasil, 2005), a regulação assistencial ou regulação do acesso pode ser definida como um conjunto de relações, saberes, tecnologias e ações que respondem às necessidades e demandas dos usuários por serviços de saúde, buscando garantir-lhes acesso equitativo, ordenado, oportuno e qualificado.
Destacam também, como positivo, o incentivo financeiro oriundo da habilitação na rede, que permitiu qualificar melhor a equipe, bem como adquirir equipamentos e materiais necessários para a sala de estabilização: Por conta da Rede de Urgência e Emergência, nós ganhamos [sala de estabilização] para reestruturar também. Nós estamos caminhando para melhorar (Município 8).
Os gestores referem a sensação de segurança que a rede confere aos munícipes, uma vez que existe uma estrutura hospitalar adequada para estabilização e um serviço de transporte já qualificado e equipado para suprir as necessidades dos usuários. Nas falas de alguns gestores, fica claro que pertencer à RUE passa a ser vantajoso para o município, pois os casos atendidos têm garantia de encaminhamento para centros hospitalares de maior complexidade: A gente ter [para] onde mandar o paciente depois […]. A gente ficava aqui, às vezes, com paciente mal, estabilizava, mas não sabia nem para onde mandar (Município 8).
É nítido, na fala dos gestores, que a participação dos HPP na RUE foi benéfica para a população, especialmente pela garantia de acesso adequado e em tempo oportuno dos pacientes, cujos casos outrora não conseguiam ser atendidos e resolvidos pela insuficiência da estrutura dos HPP. Por meio destes relatos, fica evidente a valorização de alguns conceitos destacados por Bourdieu (2006), tais como o capital econômico, na medida em que os gestores relatam o benefício financeiro em virtude da incorporação das redes e o habitus da população, cujo ideário historicamente construído implica ter acesso a serviços de maior agregação tecnológica.
Corroborando os resultados da presente pesquisa, um estudo realizado sobre a RUE na região norte de Minas Gerais aponta como facilidade para o seu processo de implantação a melhoria no acesso e na estrutura dos serviços, bem como o importante papel desempenhado pelo SAMU e pela Central de Regulação (Torres; Belisário; Melo, 2015).
No entanto, estudo realizado sobre a governança do SAMU na região norte do Paraná aponta a existência de problemas organizacionais da RUE; entre eles, a não estruturação das linhas de cuidado e o não entendimento sobre o funcionamento da rede pelos próprios serviços que a integram, levando a dificuldades para a operacionalização dos serviços de urgência e emergência na região (Assis, 2018).
Sobre a inserção dos HPP nas RAS, estudos sobre seu desempenho apontam imprecisão em sua missão e em seu papel nas redes (Rosa, 2014; Ugá; López, 2007). Ao analisar a atual estrutura e o perfil de sua produção, constataram que “os HPP, no Brasil, não aderiram suficientemente à indução da redefinição do seu perfil estimulada pelo processo de contratualização proposto pelo Ministério da Saúde” (Ugá; López, 2007, p. 927). Embora, nesse processo desencadeado pela implantação da PNHPP, fosse indicado o papel desses hospitais na rede de serviços, não foram observadas grandes mudanças no perfil da sua produção no período posterior à implantação desta política (Ugá; López, 2007).
Pode-se inferir que o funcionamento dos hospitais em MPP na RUE obedece a critérios específicos da realidade do município onde estão localizados, em que estes hospitais atendem também a critérios que extrapolam a eficácia, tendo em vista que “não é só o sistema das relações objetivas que o mundo do conhecimento objetivista constrói” (Bourdieu, 2006, p. 1), o que explica a existência e manutenção de instituições sociais, e também os valores simbólicos e culturais a elas atribuídos.
Neste sentido, percebe-se que as necessidades sociais supridas por HPP podem colaborar para a construção de um conjunto de valores coletivos, que associam a figura dos hospitais a valores culturais socialmente construídos. Assim, a manutenção destes hospitais como parte da RUE pode não significar a real consolidação de melhorias no atendimento à saúde nesses municípios, mas sim a ampliação e garantia do acesso dos cidadãos a outros serviços (Bourdieu, 2006).
Destaca-se ainda que, culturalmente, a função desses hospitais na rede está ligada à construção do poder político com base no que os serviços de saúde representam. Ainda que faltem recursos necessários para um atendimento integral, eficiente e que responda de forma resolutiva às demandas da população no próprio município, o hospital, dotado de grande capital simbólico (Bourdieu, 2011), continua sendo mantido pela gestão municipal, uma vez que seu fechamento causaria um impacto extremamente negativo para a legitimação do gestor em exercício.
Atuação na Rede Mãe Paranaense
A RMP propõe a organização da atenção materno-infantil nas ações de pré-natal e puerpério, além do acompanhamento do crescimento e desenvolvimento das crianças, em especial, no primeiro ano de vida. É um conjunto de ações que envolvem: a captação precoce da gestante; seu acompanhamento no pré-natal, ao menos em sete consultas; a realização de exames; a classificação para gestantes e crianças em graus de risco, com garantia de ambulatório especializado para as de alto risco; e a garantia do parto por meio de um sistema de vinculação ao hospital, conforme o risco gestacional (Paraná, 2012).
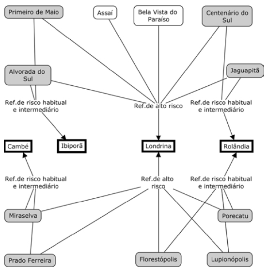
A RMP, nessa região, encontra-se organizada conforme a Figura 2.

Constata-se que a participação dos hospitais da região nessa rede é mínima, uma vez que apenas quatro desses serviços estão inseridos em tal RAS, como unidade hospitalar, para o parto de risco habitual e intermediário (Paraná, 2012).
Assim como na RUE, quatro municípios de maior porte são os responsáveis por conferir apoio aos demais municípios, com destaque para um deles, que é a referência para toda a região, no que diz respeito aos partos de alto risco. Pela análise do mapa, verifica-se que apenas um município não está inserido na RMP, e que a maioria dos municípios não realiza partos, seja de risco habitual ou intermediário.
Essa incipiente participação dos HPP de MPP não é exclusiva para a RMP, podendo ocorrer em outras redes. O estudo de Medeiros e Gerhardt (2015), também desenvolvido em municípios pequenos, com a rede de assistência voltada às pessoas com doenças cardiovasculares (DCV), revelou uma realidade semelhante ao do presente estudo. De acordo com os autores, este arranjo assistencial apresenta-se parcialmente integrada, e embora exista uma estrutura de serviços de saúde, com pontos de atenção definidos, esta não se configura como uma rede.
Para os sujeitos do estudo, a inserção dos municípios na rede trouxe uma série de implicações, que, mesmo sendo importantes, tiveram seus contrapontos, como se verá a seguir.
A inserção na rede implicou o fechamento de alguns centros cirúrgicos. Os municípios que antes realizavam partos optavam, na maioria das vezes, pelas cesáreas. Dessa forma, os partos eram agendados, em virtude da incapacidade financeira desses municípios para manterem médicos obstetras em regime de plantão. Os partos eram realizados na lógica da cesárea programada, indo totalmente contra o que propõem a Organização Mundial da Saúde (OMS) e a legislação brasileira.
Mas, anteriormente, nós tínhamos essas cesáreas eletivas. Mesmo a médica não residindo aqui, ela atendia na rede, fazia essas cesáreas. Só que daí, nós fomos chamados à atenção porque o nosso município só tinha cesárea. O alto índice de cesárea, sabe? (Município 7)
Pelo protocolo do Mãe Paranaense e pela PNHPP, a gente não pode ter mais sala cirúrgica. (Município 5)
As cesáreas são um grave problema de saúde pública no Brasil, com seu número elevado e, ainda, tendência de crescimento em todas as regiões (Torres et al., 2014). Isso dificulta o alcance da meta número cinco de melhorar a saúde da gestante, dentre os oito Objetivos de Desenvolvimento do Milênio (ODM) estabelecidos pela Organização das Nações Unidas (ONU).
Com a implantação da RMP, a Secretaria de Estado da Saúde do Paraná (Sesa), em consonância com o MS e a OMS, visou diminuir a ocorrência de cesáreas e exigir todas as condições técnicas necessárias para a realização de parto de risco habitual ou intermediário, principalmente com a presença de médicos obstetra, pediatra e anestesista. Essa ação resultou no fechamento dos serviços de obstetrícia na maioria dos hospitais e não contou com a aprovação dos gestores (Torres et al., 2014).
Ainda para os gestores, a determinação de não realizar mais partos no município gerou insatisfação na população, sobretudo nas gestantes que realizavam partos de risco habitual: Isso foi muito ruim para os municípios e para a população […] porque é muito mais tranquilo estar dentro do próprio município, onde a família pode estar próxima e tudo mais, do que encaminhar essas pacientes (Município 7).
As configurações determinadas por programas como a RMP e a questão das cesáreas em excesso refletem diretamente na forma como a população e gestores reconfiguram a atuação dos hospitais. Mesmo que as deliberações indiquem que hospitais em MPP não tenham mais salas de cirurgia para a realização de cesáreas, o poder cultural, ou seja, a (re)organização sociocultural que estabelece os valores simbólicos da sociedade demanda aos gestores a necessidade de se organizarem contra tal medida.
Nesse ponto, fica explicita a relação descrita por Bourdieu (2006) entre os conceitos de [(habitus)(capital)]+campo=prática. O estado do Paraná, ao implantar as redes, promoveu uma significativa mudança no campo de atuação dos gestores, sendo que tais mudanças foram de encontro ao habitus dos próprios gestores e da população. Neste sentido, é nítida a tensão entre tais atores. E esta tensão, sentida pela equipe de gestão e pelos quadros políticos dos MPP, implica na busca por alternativas, próprias das capacidades criadoras, inventivas dos sujeitos para reverter tal situação, a fim de garantir que os valores sociais atrelados à realização de cesáreas nesses hospitais sejam mantidos e os interesses respeitados (Bourdieu, 2006).
O que se percebe é o constante apelo popular, que acaba por impulsionar alguns gestores a desejar o retorno da realização de partos, ainda que na lógica das cesáreas programadas.
A gente está estudando alguma coisa para ter aqui, mas em termos de cesárea. Cesárea programada, vamos dizer. Ele vem e faz umas três, quatro, no final de semana. Mas, mesmo assim, fica a criança lá, e tem um pediatra que tem que estar acompanhando. O município […] tem um pediatra hoje, só que, a bem dizer, ele é contratado como clínico geral. Só que ele tem o título de pediatra e hoje trabalha como pediatra, a bem dizer, no município. (Município 2)
Identifica-se, nessa situação, a construção de um poder simbólico (Bourdieu, 2011) - o hospital como garantia de local de nascimento da população. Esta, em geral, na opinião dos gestores, deseja que os nascimentos ocorram no município onde moram a mãe e a avó, e não identifica na realização da cesárea, ainda que esta seja desnecessária, qualquer risco à saúde da mulher e da criança.
Nesse quadro, o poder simbólico que organiza a sociedade permeia as ações do poder político. A presença dos hospitais nos MPP como moeda de valoração simbólica também é evidente, uma vez que, mesmo com medidas propostas por programas mais amplos do governo do estado, ainda existe a tentativa de organizar estratégias através das quais a pressão da população e dos gestores seja capaz de reverter as alterações no campo implementadas pelo estado (Bourdieu, 2011).
Considerações finais
Esta pesquisa evidenciou que o importante para os gestores, independentemente da relação custo-benefício produzida pelos HPP, é manter a satisfação dos usuários, com médicos disponíveis nestas instituições por 24 horas e atendimento acessível para qualquer tipo de grau de complexidade, conforme regem os habitus populares.
Neste estudo, verificou-se que, ao fazer parte da RUE, o gestor municipal consegue garantir que os cidadãos sejam incluídos nas centrais reguladoras e sejam recebidos em hospitais de maior porte. Isto coincide com o desejo da população de ser atendida em centros maiores, nos casos de maior complexidade. Constatou-se, também, que é importante para o gestor o fato de seu hospital estar inserido na RUE, mesmo que, na realidade, ele não atenda aos requisitos técnicos.
Em virtude das exigências técnicas da RMP, esta pesquisa mostrou que a maioria dos HPP não possuem condições de integração, tornando-se meros encaminhadores de gestantes para hospitais/maternidades de referência. Este arranjo, contudo, contraria o desejo dos gestores e das parturientes. Alguns gestores burlam as regras instituídas pela RMP e incentivam a realização de cesáreas eletivas. Neste sentido, percebe-se que o desejo do gestor em participar das RAS está intimamente relacionado ao atendimento de seus interesses.
As demais RAS não foram desenvolvidas, e em muitos municípios sequer são do conhecimento dos gestores, demonstrando que a proposta de organização desses hospitais e sua inserção nas redes ainda é incipiente. Desta forma, conclui-se que, apesar de documentação normativa sobre a adequação e contratualização dos HPP ter sido proposta há quase 15 anos, visando à sua inserção qualificada na rede hierarquizada de atenção à saúde, ainda há muito que fazer para que vigore na prática.
Apesar de grande parte dos estudos sobre hospitais não recomendarem a criação de novos HPP, e de o presente estudo demonstrar a incipiente participação destes nas redes, ainda fica uma questão a ser investigada em futuros estudos: como otimizar a atuação dos HPP já existentes em MPP? E como fazer a articulação destas unidades com os demais pontos de atenção à saúde?
Referências
ALETRAS, V.; JONES, A.; SHELDON, T. Economies of scale and scope. In: FERGUSON, B.; SHELDON, T.; POSNETT, J. (Ed.). Concentration and choice in healthcare. London: Financial Times Healthcare, 1997. p. 23-36.
ASSIS, A. C. P. A governança do componente pré-hospitalar móvel na Rede de Atenção às Urgências e Emergências (RUE) em uma Região de Saúde do Paraná. 2018. Dissertação (Mestrado em Saúde) - Universidade Estadual de Londrina, Londrina, 2018.
BARDIN, L. Análise de conteúdo. São Paulo: Edições 70, 2014.
BOURDIEU, P. O campo científico. In: ORTIZ, R. (Org.). Bourdieu. São Paulo: Ática, 1983. p. 122-155. (Coleção Grandes Cientistas Sociais, n. 39).
BOURDIEU, P. Esboço de uma teoria da prática. Portugal: Celta, 2006.
BOURDIEU, P. O poder simbólico. Lisboa: Edições 70 , 2011. (História e Sociedade).
BRASIL. Ministério da Saúde. Portaria nº 1.044/GM, de 1º de junho de 2004. Institui Política Nacional para os Hospitais de Pequeno Porte. Diário Oficial da União, Brasília, DF, 2 jun. 2004. Seção 1, p. 42. Disponível em: <Disponível em: https://bit.ly/2Z79bBV>. Acesso em: 10 fev. 2018.
BRASIL. Ministério da Saúde. Departamento de Apoio à Descentralização. Pacto de gestão: garantindo saúde para todos. Brasília, DF, 2005.
BRASIL. Ministério da Saúde. Portaria nº 4.279, de 30 de dezembro de 2010. Estabelece diretrizes para a organização da Rede de Atenção à Saúde no âmbito do Sistema Único de Saúde (SUS). Diário Oficial da União, Brasília, DF, 31 dez. 2010. Seção 1, p. 88. Disponível em: <Disponível em: https://bit.ly/2KPvWU3>. Acesso em: 25 mar. 2018.
BRASIL. Ministério da Saúde. Portaria nº 1.600, de 7 de julho de 2011. Reformula a Política Nacional de Atenção às Urgências e institui a Rede de Atenção às Urgências no Sistema Único de Saúde (SUS). Diário Oficial da União, Brasília, DF, 8 jul. 2011. Disponível em: <Disponível em: https://bit.ly/2Ki1kNx>. Acesso em: 10 fev. 2018.
BRASIL. Ministério da Saúde. Resolução nº 466, de 12 de dezembro de 2012. Aprova as diretrizes e normas regulamentadoras de pesquisas envolvendo seres humanos. Diário Oficial da União, Brasília, DF, 13 jun. 2013a. Seção 1, p. 59. Disponível em: <Disponível em: https://bit.ly/20ZpTyq>. Acesso em: 10 fev. 2018.
BRASIL. Ministério da Saúde. Portaria nº 3.390/GM, de 30 de dezembro de 2013. Institui a Política Nacional de Atenção Hospitalar (PNHOSP) no âmbito do Sistema Único de Saúde (SUS), estabelecendo-se as diretrizes para a organização do componente hospitalar da Rede de Atenção à Saúde (RAS). Diário Oficial da União, Brasília, DF, 31 dez. 2013b. Seção 1, p. 54. Disponível em: <Disponível em: https://bit.ly/2uNCNpr>. Acesso em: 28 fev. 2019.
BRASIL. Ministério da Saúde. Portaria de Consolidação nº 2, de 28 de setembro de 2017. Consolidação das normas sobre as políticas nacionais de saúde do Sistema Único de Saúde. Diário Oficial da União, Brasília, DF, 3 out. 2017. Seção 1, p. 61. Disponível em: <Disponível em: https://bit.ly/2nQ8Wuh>. Acesso em: 28 fev. 2019.
BRASIL. Ministério da Saúde. Departamento de Informática do SUS-DATASUS. Cadastro nacional de estabelecimentos de saúde-CNES. Brasília, DF, 2018.
CUNHA, C. L.; BAHIA, L. Construção de hospitais de pequeno porte como política de saúde: um caso emblemático no estado do Maranhão, Brasil. Journal of Management and Primary Health Care, [s. l.], v. 5, n. 2, p. 249-254, 2014. Disponível em: <Disponível em: https://bit.ly/2WC466O>. Acesso em: 28 fev. 2019.
MEDEIROS, C. R. G.; GERHARDT, T. E. Avaliação da Rede de Atenção à Saúde de pequenos municípios na ótica das equipes gestoras. Saúde em Debate, Rio de Janeiro, v. 39, p. 160-170, dez. 2015. Número especial. Disponível em: <Disponível em: https://bit.ly/2XrjP5G>. Acesso em: 28 fev. 2019.
MENDES, E. V. As redes de atenção à saúde. 2. ed. Brasília, DF: Organização Pan-Americana da Saúde, 2011.
NEGRI FILHO, A.; BARBOSA, Z. O papel dos hospitais nas Redes de Atenção à Saúde: elementos para pensar uma agenda estratégica para o SUS. Consensus, Brasília, DF, v. 4, n. 11, p. 42-49, 2014. Disponível em: <Disponível em: https://bit.ly/2JR8OrA>. Acesso em: 25 out. 2017.
PARANÁ. Secretaria de Estado da Saúde. Linha guia rede mãe paranaense. Curitiba, 2012. Disponível em: <Disponível em: https://bit.ly/2pQpqE4>. Acesso em: 5 mar. 2018.
RAMOS, M. C. A. et al. Avaliação de desempenho de hospitais que prestam atendimento pelo sistema público de saúde, Brasil. Revista de Saúde Pública, São Paulo, v. 49, p. 1-10, 2015. Disponível em: <Disponível em: https://bit.ly/2EJUMDS>. Acesso em: 9 mar. 2018.
RIVERA, F. U. J. Análise estratégica hospitalar e projeto assistencial: a perspectiva de Michel Crémadez e François Grateau. In: RIVERA, F. U. J. Análise estratégica em saúde e gestão pela escuta. Rio de Janeiro: Fiocruz, 2003. p. 37-96.
ROSA, T. O papel do hospital na Rede de Atenção à Saúde. Consensus, Brasília, DF, v. 4, n. 11, p. 13-22, 2014.
SALTMAN, R. B.; FIGUEIRAS, J. European health care reform: analysis of current strategies. Copenhagen: WHO, 1997.
TORRES, J. A. et al. Cesariana e resultados neonatais em hospitais privados no Brasil: estudo comparativo de dois diferentes modelos de atenção perinatal. Cadernos de Saúde Pública, Rio de Janeiro, v. 30, p. S220-S231, 2014. Suplemento 1.
TORRES, S. F. S.; BELISÁRIO, A. S.; MELO, E. M. A rede de urgência e emergência da macrorregião norte de Minas Gerais: um estudo de caso. Saúde e Sociedade, São Paulo, v. 24, n. 1, p. 361-373, 2015. Disponível em: <Disponível em: https://bit.ly/2QAnZpr>. Acesso em: 5 maio 2018.
UGÁ, M. A. D.; LÓPEZ, E. M. Os hospitais de pequeno porte e sua inserção no SUS. Ciência e Saúde Coletiva, Rio de Janeiro, v. 12, n. 4, p. 915-928, 2007.
Notas
Autor notes
Correspondência Elisabete Nunes Rua Prefeito Hugo Cabral, 1.046, ap. 302. Londrina, PR, Brasil. CEP 86020-111.