ARTIGO ORIGINAL
O método ZOPP e a organização do trabalho interprofissional voltado à atenção ao pré-natal em duas unidades de atenção básica
The ZOPP method and the organization of interprofessional work focused on prenatal care in two primary healthcare units
O método ZOPP e a organização do trabalho interprofissional voltado à atenção ao pré-natal em duas unidades de atenção básica
Saúde em Debate, vol. 42, núm. 117, pp. 392-407, 2018
Centro Brasileiro de Estudos de Saúde
Recepção: 06 Março 2018
Aprovação: 30 Maio 2018
RESUMO: O objetivo deste estudo foi descrever a aplicação do método ZOPP (Planejamento de Projetos Orientado por Objetivos) em duas unidades de atenção básica, levando em consideração o desenvolvimento de competências para o trabalho interprofissional e a produção de um protocolo de organização de serviço voltado à atenção ao pré-natal. Aplicou-se o método da observação participante durante doze sessões gravadas em vídeo. Participaram oito profissionais de saúde e duas usuárias do Sistema Único de Saúde. O método foi avaliado positivamente ao trazer questões nucleares para problematização e pela capacidade de manter o envolvimento dos participantes, tendo se mostrado flexível e adequado, além de ter favorecido a indissociabilidade entre analisar, planejar e implementar ações, o que despertou compromissos éticos e recuperou comportamentos inovadores no encaminhamento da solução de problemas, fortalecendo a colaboração interprofissional.
PALAVRAS-CHAVE: Cuidado pré-natal, Assistência odontológica, Método ZOPP.
ABSTRACT: The objective of this study was to describe the utilization of the ZOPP (Goal-Oriented Project Planning) method in two primary healthcare units, taking into account the development of skills for interprofessional work and the production of a service organization protocol focused on prenatal care. Participant observation method was applied during twelve videotaped sessions. Participants were eight health professionals and two users of the Unified Health System. The method was evaluated positively by bringing nuclear issues to problematization and by the ability to maintain the involvement of the participants, showing flexibility and adequacy, as well as favoring the inseparability between analyzing, planning and implementing actions, which aroused ethical commitments and regained innovative behaviors in the direction of solving problems, strengthening interprofessional collaboration.
KEYWORDS: Prenatal care, Dental care, Method ZOPP.
Introdução
A importância do planejamento no setor saúde tem sido relacionada com as transformações nas formas de assistência, organização de redes e sistemas de serviços de saúde a partir da segunda metade do século XX, gerando o interesse de organismos internacionais em desenvolver propostas metodológicas que pudessem subsidiar a administração dos serviços de saúde. No Brasil, o reconhecimento da saúde como um direito social e as diretrizes do Sistema Único de Saúde (SUS) impulsionaram a descentralização dos serviços de saúde, criando condições favoráveis ao exercício do planejamento nas organizações públicas1.
As fragilidades dos métodos tradicionais, normativos, economicistas e tecnocráticos, típicos de uma visão do planejamento como instrumento do Estado em situações de concentração de poder, culminaram em novos modelos de planejamento, contemplando os vários atores envolvidos em contextos de compartilhamento de poder e propiciando interação e negociação2.
Diante das concepções de planejamento em saúde, é possível observar duas vertentes quanto à relação entre os sujeitos envolvidos e a forma como se dispõem conhecimento e ação: uma, em que há uma clara separação entre as pessoas que planejam e as que atuam, e outra, na qual planeja quem faz3. Esta última tornou-se conhecida como planejamento participativo, uma forma de ligar o conhecimento à ação, em que todos os que devem agir devem também tomar parte na apropriação de teorias que orientam a ação, superando a tradição de técnicas que separam os que planejam daqueles que executam, e que mantém a fragmentação de saberes e práticas, o afastamento entre os conhecimentos técnico e prático, dificultando a produção de respostas adequadas às realidades multidimensionais e complexas presentes na área da saúde.
O planejamento participativo envolve a inclusão de usuários de um determinado serviço nos momentos de avaliação, proposição e planejamento. Além de um exercício democrático, esse envolvimento contribui consideravelmente para a definição de ações com maior exequibilidade e para a promoção do protagonismo social, pois exige abertura para mudança cultural ante a fragmentação e segmentação vertical dos saberes, conhecimentos e práticas, reduzindo as assimetrias tão comuns nas relações sociais.
O Zielorientiert Projectplannung (ZOPP) ou método de Planejamento de Projeto Orientado por Objetivos é uma técnica de planejamento de intervenção social, criada e desenvolvida pela Sociedade Alemã de Cooperação Técnica na década de 1980 para atender à necessidade de ações mais efetivas ligadas aos fatores mais próximos às causas dos problemas, identificados por meio da escuta cuidadosa das pessoas envolvidas e beneficiadas pelos projetos sociais, como gestores, grupos beneficiários e técnicos responsáveis pela implementação, para construção conjunta de decisões4.
Ao considerar que a informação científica sobre a aplicação do método ZOPP na área da saúde é escassa, o objetivo deste artigo foi produzir uma descrição densa relativa à utilização do método ZOPP em duas unidades de Atenção Primária à Saúde (APS), para construir coletivamente um Protocolo de Atenção à Gestante (PAG) adequado às necessidades e realidade dos usuários, levando em consideração o desenvolvimento de competências para o trabalho interprofissional.
Métodos
Realizou-se um estudo descritivo, cujo método de coleta foi uma observação participante que possibilita maior imersão no campo para observar, compartilhar experiências e reunir informações, a fim de obter respostas e significados supostamente ocultos ou profundos, visando compreender as questões que norteiam a pesquisa.
Duas unidades de APS do município de Uberlândia, Minas Gerais, que fazem parte da Estratégia Saúde da Família foram selecionadas por apresentaram características comuns em termos de população assistida, condições favoráveis de estrutura física, declaração de interesse por parte dos profissionais e da gestão e grau favorável de colaboração interprofissional5. Descreve-se, a seguir, a situação, os atores, os processos e as estratégias de coleta de dados.
A situação-problema na atenção ao pré-natal foi a dificuldade em propiciar o componente odontológico da saúde integral com foco preventivo na mãe e no bebê no território atendido, aspecto comum na oferta de cuidados durante o pré-natal. Em estudo em uma região metropolitana brasileira, verificou-se que somente 12% das puérperas receberam assistência odontológica adequada durante o pré-natal6. Em outra pesquisa, observou-se que dentistas e obstetras divergem da literatura científica e entre si sobre recomendações relacionadas com a assistência odontológica (uso de anestésicos locais, suplementação de flúor pré-natal, tomadas radiográficas odontológicas etc.)7. Como as infecções podem desempenhar um papel importante na indução de nascimentos e prematuridade, e a doença periodontal poderia ser um fator de risco para resultados adversos da gravidez, as equipes de saúde devem estar comprometidas com um trabalho interprofissional que busca elevar a qualidade da atenção ao pré-natal8.
A utilização de diretrizes de orientação das rotinas de assistência de um determinado serviço, portanto, é uma medida recomendada para o desenvolvimento de melhores práticas nos processos de trabalho em saúde, para segurança do paciente e para a qualidade do cuidado nos sistemas de saúde9. Tais protocolos são instrumentos da gestão dos serviços, podendo abranger desde a organização do trabalho em uma unidade e no território, os fluxos dos usuários, até propostas de articulação em rede, de avaliação e sistema de informação, estabelecendo as interfaces entre unidades, níveis de atenção (marcação de consultas, referência e contrarreferência) e outros setores10.
Os atores pertenciam a quatro categorias de profissionais (médicos, dentistas, enfermeiros e técnicos em saúde bucal), totalizando oito profissionais de saúde, bem como duas gestantes usuárias do SUS que realizaram o pré-natal e o parto na rede pública da cidade e tiveram uma frequência média de 96% entre todos os participantes.
Uma oficina de formação utilizando o método ZOPP, com 12 sessões de duração média de 3 horas e 30 minutos cada, foi conduzida por profissional especializada na elaboração e gestão de projetos. Essa oficina utilizou uma sala de aula com cadeiras removíveis, lousa, papel e cavalete de suporte (flip-chart), reservada na Universidade Federal de Uberlândia, e foi planejada sob os princípios da Educação Permanente em Saúde, uma estratégia para a organização de processos educativos dirigidos aos trabalhadores da saúde que parte de necessidades identificadas pelos trabalhadores em seus diferentes contextos, dialogando com seus conhecimentos prévios11. Essa estratégia tem sido trabalhada prioritariamente no âmbito da relação gestão-trabalhadores, sendo poucas vezes usada como estratégia para ampliar 'a superfície de contato' e de produção mútua entre trabalhadores e usuários12.
Foram propósitos da oficina: estimular a cooperação entre os diferentes profissionais e usuárias na análise da atenção à gestante; propiciar a crítica sob diferentes perspectivas relacionadas com o cuidado à saúde da gestante durante o pré-natal, preparando profissionais e usuárias para a construção de um PAG que redundasse em uma proposta de produção de cuidado centrado nas necessidades da gestante, caracterizado pela prática interprofissional e abordagem interdisciplinar.
Os encontros foram planejados de acordo com os passos do método na seguinte sequência: análise do contexto; análise dos problemas (árvore de problemas); análise dos objetivos (árvore de objetivos); a escolha ou priorização de objetivos alcançáveis; planejamento (construção do PAG). Os passos não são estanques, relacionando-se entre si em um processo de sucessivas aproximações em que se destacam momentos nos quais o grupo se dedica a aspectos específicos da situação-problema4.
O método prevê a definição de ações a partir de uma análise exaustiva dos problemas, causas e efeitos e a consequente reversão dos problemas em objetivos, resultados esperados e ações, presumindo-se que as ações responderão aos problemas de forma mais integral e efetiva. A utilização de diferentes técnicas de visualização e estratégias comunicativas são essenciais para promover a participação horizontalizada e subsidiar a construção de um quadro lógico no qual todos podem identificar a relação entre as ações e os resultados esperados, entre outros aspectos do planejamento (responsáveis, parceiros, prazo, indicadores, riscos, compromissos).
No primeiro momento, os participantes foram estimulados a analisar o contexto onde estavam inseridos e o local onde o projeto estava sendo desenvolvido. A visão sobre os problemas levantados e sua inter-relação foram compartilhados buscando a identificação de um problema central e de 'troncos e raízes' que identificassem como o problema se manifesta e se relaciona com outros problemas enquanto 'causa e efeito'. Essa análise deu origem a uma representação visual chamada de 'árvore de problemas'. Após a construção e a visualização, foi proposto ao grupo a reversão dos problemas em objetivos, dando origem à 'árvore de objetivos'.
Essas duas ferramentas visuais, base para o planejamento da intervenção social, servem como 'painel de controle', como guia para a busca de soluções integradas em um contexto complexo como a saúde. Para que o trabalho seja efetivo, são necessários pré-requisitos como: garantir a participação igualitária, identificar de maneira precisa o conceito de problema, garantir o envolvimento direto dos participantes no contexto de ação e adotar uma atitude flexível e provisória para as relações de 'causa e efeito' e a busca do consenso.
Além de construir uma visão crítica sobre situações reais de trabalho, esse método foi formulado enquanto ferramenta para a melhoria das habilidades colaborativas, buscando-se maior interatividade e envolvimento dos participantes no trabalho.
Após a construção das árvores de problemas e objetivos, realizou-se a seleção dos objetivos alcançáveis para o projeto (segundo momento), bem como a construção do quadro lógico e de uma proposta nova de PAG que respondesse aos problemas levantados e que fosse adaptado à realidade vivenciada pelos atores.
Os dados foram coletados de setembro de 2014 a fevereiro de 2015, compondo em torno de 40 horas de gravação com câmera digital com tripé posicionada em local que possibilitava gravar de forma mais ampla possível as atividades do grupo. A pesquisadora participou da coleta de dados e teve um papel de observadora ativa. Após a oficina, foi empregado o diário de campo. Foram registradas observações, sentimentos, percepções e significados das experiências vividas. A fim de se resguardar o anonimato, identificaram-se os participantes pelas siglas P1 a P10.
O desempenho do método foi aferido pelo grau de agilidade para trazer as questões pertinentes ao centro da discussão (foco), permitindo sua problematização em profundidade, e pela sua capacidade para manter o envolvimento dos participantes, construção das relações e tomada de decisões, considerando a duração prevista.
Para capturar o desempenho, as gravações foram avaliadas, e os trechos mais significativos relativos à aplicação do método foram examinados mais de uma vez para interpretação, possibilitando maior grau de exatidão na reunião das informações13.
O estudo foi aprovado pelo Comitê de Ética em Pesquisa da Faculdade de Saúde Pública da Universidade de São Paulo (Parecer: 312.904), e todos os participantes assinaram o Termo de Consentimento Livre e Esclarecido (TCLE).
Resultados e discussão
No primeiro encontro, após os combinados, as considerações éticas e o compartilhamento das expectativas, o método ZOPP foi apresentado à equipe, sendo abordados o conceito de 'problema' e o modelo consensual como proposta estratégica de tomada de decisão, a fim de facilitar a análise de situações complexas e planejar as atividades. O encontro gerou muitas expectativas conforme a narrativa a seguir:
O que ficou [...] foi muitas expectativas, saber o que a gente vai conseguir construir para que haja mudanças, no pré-natal há muitas coisas que depende da vontade da gestante... (P8).
Na construção de um modelo participativo para avaliação de um programa específico, pesquisadores ressaltaram que o envolvimento da equipe como um todo favorece a valorização e integração dos profissionais, agiliza as discussões e permite o retorno ágil dos resultados uma vez que este se dá no próprio processo de discussão14.
Discutiu-se sobre a formação de uma 'equipe' enquanto evolução de um 'grupo de trabalho', evidenciando que um grupo é um conjunto de pessoas com interesses diversos e alguns coincidentes, que tem responsabilidades nas tarefas e consulta entre si, e eventualmente, divide problemas, enquanto uma equipe corresponde a um conjunto de pessoas que tem interesses compartilhados, responsabilidades no processo e planeja e se complementa perante diversas situações.
Não existe um funcionamento de equipe completamente estável, existe um estado de equipe, ora a gente está funcionando como equipe ora [...] como um grupo. [...] aqui nós podemos participar mais como equipe do que como grupo... (P7).
A condução buscou facilitar a análise, a reflexão coletiva e o trabalho cooperativo dos participantes, valendo-se da metodologia escolhida e dos temas abordados para o desenvolvimento de habilidades de comunicação e cooperação interprofissional15. A construção de uma visão compartilhada coletivamente norteou os momentos de planejamento, descritos a seguir.
Também chamada 'Análise de Envolvimento', realizou-se um reconhecimento do contexto geral e da realidade local, exposição das experiências relativas à vivência direta da situação e uma reflexão sobre a problemática do cenário institucional (principais problemas, características, potenciais, histórico do território e cultura) que motivou a equipe a se reunir.
Nesse momento, fez-se um mapeamento das organizações no território, grupos de gestantes, ações voltadas para o pré-natal, profissionais diretamente envolvidos com a situação-problema, tanto dentro das unidades de saúde quanto na gestão da rede, buscando de modo compartilhado identificar os pontos de apoio e parcerias, possíveis resistências e recursos potencialmente disponíveis.
Essa fase teve um importante papel com relação à psicologia dos processos grupais. Como o método reuniu participantes que habitualmente pouco se conheciam, essa etapa foi importante para elevar o conhecimento dos atores sobre cada um e exercitar o trabalho participativo, antes que atividades de reflexão e análise potencialmente mais conflitivas acontecessem16.
Em seguida, os participantes listaram os principais problemas relacionados com a atenção ao pré-natal, e procedeu-se uma reflexão sobre as inter-relações, 'causas e efeitos', fornecendo um quadro analítico da situação.
A fim de levar os participantes a refletir e opinar sobre um determinado tema, iniciou-se a problematização por meio de uma questão3. As perguntas foram formuladas pelo moderador para conduzir a discussão.
[...] precisamos definir o que é um problema, [...] tem sempre dois aspectos, um objetivo que é a materialidade do problema, a sua existência, a sua manifestação real, tal qual ele se apresenta, e um subjetivo que é o sofrimento, dor, angústia, envolvimento. Para ser considerado problema, ele tem que me afetar, [...] nos afetar. (Moderador).
Você identifica um ou mais problemas relacionados à atenção integral à gestante? Isso te afeta? Você se sente responsável na busca de soluções frente a estes problemas? (Moderador).
Com isso, propiciou-se a reflexão sobre as dificuldades e o grau de comprometimento da atenção integral, de fragmentação dos saberes, de resolutividade e intersetorialidade dos serviços e do sistema de saúde.
Cada participante registrou os problemas que encontrava na atenção integral à gestante. Em seguida, em pequenos grupos, apresentaram os pontos de vista individuais, confrontando-os e reescrevendo aqueles que tinham pontos comuns. Em seguida, os problemas foram ordenados enquanto: causas, problema central ou efeitos relacionados com as dificuldades de abordagem multiprofissional e rotinas pouco compartilhadas;
[...] a gente não conversa sobre as gestantes, apesar da gente se comunicar, [...] não conversa sobre o que eu estou fazendo e o que ela está fazendo no paciente. (P1).
[...] precisamos mudar, o pré-natal tem que ser de todo mundo, do médico, do enfermeiro, do dentista, de todo mundo, precisamos compartilhar as ações. (P1).
Com a desmotivação e falta de comprometimento;
[...] mesmo a gente trabalhando em equipe a gente não se comunica, não sei se a paciente já foi na dentista, e a dentista não sabe se a paciente [...] faltou ou não. (P1).
Com a concentração de ações no dentista; e com a subutilização do Técnico em Saúde Bucal (TSB).
Tem certas coisas que a TSB faz que desafoga a agenda, ela vai fazer uma profilaxia, ela vai retirar os pontos, fazer uma orientação, uma escovação, enquanto eu estou atendendo um paciente, isso causa uma rotatividade maior no atendimento. (P10).
Além da identificação dos problemas, buscou-se fortalecer a relação entre os participantes e o trabalho em equipe, evitar que os participantes se ativessem à função/cargo para se expressarem, facilitar a espontaneidade na expressão de ideias pessoais para consolidar uma consciência grupal, clarificar o método para que todos pudessem participar da mesma forma e garantir a distribuição da palavra para evitar a 'concentração de poder' ou o 'monopólio da verdade', uma vez que era possível perceber aqueles que se expressavam com maior facilidade e aqueles que se colocavam de maneira tímida e retraída.
Apesar das diferenças de contexto e das especificidades da relação entre usuário e profissional requeridas no cuidado à saúde17, pode-se considerar que o encontro entre usuário e profissional em atividades de planejamento também pode permitir mudanças nas condições em que ocorre a produção do cuidado à saúde, favorecendo uma abordagem centrada nas necessidades da gestante.
Esse momento possibilitou aos participantes, em especial às usuárias, expor livremente suas angústias. Permitiu identificar possíveis soluções com chance de êxito, para as quais o indivíduo, isoladamente, não tinha uma resposta. Observaram-se pontos de vista diferentes, potencialmente conflitivos e interpretações opostas sobre a realidade. As usuárias tiveram oportunidade de expor as maiores dificuldades que enfrentaram durante a realização do pré-natal na rede, bem como as experiências positivas. Essas informações foram importantes subsídios para pensar em uma proposta que correspondesse às necessidades da população.
Entre os problemas, destacaram-se: dificuldades com o comparecimento das gestantes às consultas, pouco conhecimento sobre os direitos sociais, incluindo crenças e medos ligados à consulta odontológica:
[...] a gente tem que escolher qual consulta vir porque eles marcam com o médico, enfermeiro, tem que vir tirar sangue, tudo em horário diferente, fica difícil faltar tanto no trabalho, meu patrão não aceita tanto atestado... (P2).
Minha mãe falava: não, você não vai mexer de tratar dente não, porque você está grávida, se você tratar dente agora, tomar anestesia, isso pode fazer mal! (P8).
Eu tive um trauma quando era pequena, porque custei a ir tratar de dente e quando fui tratar, eu fui presa na cadeira com doze anos para arrancar dente e então eu tenho assim uma memória triste da minha primeira vez no dentista. (P8).
Reconhecem-se avanços no exercício do controle social exercido pela sociedade civil organizada, apesar do envolvimento ainda pequeno dos trabalhadores de saúde e dos usuários no dia a dia da gestão dos serviços de saúde18. A participação de usuários, além de agregar mais legitimidade às ações e sustentação para as propostas, busca assegurar a inclusão de novos atores políticos na saúde e ampliar a possibilidade de escuta das necessidades e entidades organizadas da sociedade civil, conferindo maior densidade ao processo de democratização da sociedade.
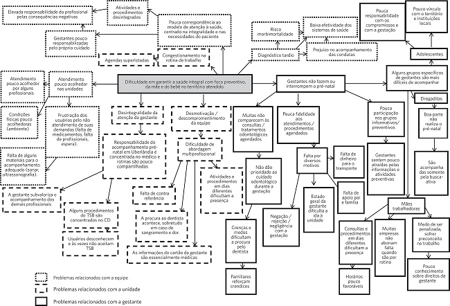
A técnica visual dessa etapa foi a construção de uma 'árvore de problemas' que mapeou os problemas elencados pela equipe, ressaltando, na visão coletiva, suas principais relações causais. O problema central identificado pela equipe foi colocado no centro do desenho representando o tronco. Suas causas foram representadas pelas raízes; e os seus, efeitos pelas folhas da árvore (figura 1).

A partir do problema central, foram elencadas as causas relacionadas com a unidade de saúde, com as gestantes e com a equipe, bem como os seus efeitos decorrentes (figura 2).

Alguns problemas poderiam ser trabalhados de forma mais exaustiva, entretanto decidiu-se contemplar a discussão ao nível do aceitável pelo grupo enquanto um problema comum, de interesse de todos, considerando os diferentes pontos de vista, o tempo disponível aos encontros, o cansaço, e as limitações de conhecimento técnico e teórico.
A 'árvore de problemas' foi transformada em 'árvore de objetivos', convertendo cada problema em um objetivo. Assim, fez-se a passagem de uma visão conjunta negativa (problem-based) para uma positiva, de uma situação futura promissora e de possíveis soluções a serem almejadas.
Nesse momento, foi importante conduzir a equipe para concentrar-se apenas no que era considerado desejável, ou seja, na construção de uma representação da realidade como deveria ser, sem pensar no projeto nem na viabilidade dos objetivos.
Essa etapa de transposição de uma situação-problema para uma situação-objetivo teve também a finalidade de reavaliar os problemas levantados, tendo em vista que, na impossibilidade de reverter um problema em objetivo, era necessário rever e reescrever o problema. Problemas com ausência de solução ou que tinham sua solução fora da governabilidade da equipe precisaram ser repensados dentro de um contexto de hierarquização ou formulados de maneira mais adequada, abrindo a possibilidade de soluções alternativas.
A técnica visual foi a construção de uma 'árvore de objetivos' que mapeou os objetivos correspondentes a cada situação-problema, propondo uma estratégia alternativa (figura 3).

O objetivo geral orientou a identificação dos objetivos relacionados com a unidade de saúde, com as gestantes e com a equipe (figura 4), considerando a percepção de todos os integrantes acerca da realidade e contexto nos quais estavam inseridos.

A 'árvore de objetivos' apresentou um quadro amplo e complexo, uma visão do futuro de como seria a realidade sem aqueles problemas. A equipe aproveitou bem o diálogo possibilitado pelo método, o que refletiu na identificação de complexidades que extrapolaram o seu raio de ação e sua governabilidade, aspecto que pode ser comum durante sua aplicação quando a equipe de trabalho consegue aprofundar a reflexão e manter o foco da discussão.
No segundo momento, os participantes refletiram sobre uma escolha consciente de quais objetivos, diante da complexidade do quadro, deveriam ser priorizados e alcançáveis por meio da elaboração e implantação de um PAG.
Para nortear as escolhas, foi feita uma discussão sobre os pontos de apoio, de parceria e os recursos potencialmente disponíveis. Em uma reflexão consensual, procedeu-se à etapa de escolha para definir a melhor estratégia de intervenção que teria chance de obter sucesso nos processos de mudança da realidade, considerando a limitação de recursos, probabilidade de êxito, relação entre o custo do esforço e o benefício potencial e mobilização de práticas colaborativas.
Diante da escolha dos objetivos e das estratégias a serem implementadas, a equipe passou para a fase de planejamento que correspondeu à construção do quadro lógico: uma ferramenta utilizada para melhor visualizar o planejamento de ações e as relações que se estabelecem entre as ações e os objetivos. Os elementos principais são: objetivos, ações, metas, indicadores e condicionantes. A definição e aferição dos indicadores permitem o monitoramento e avaliação do projeto, subsidiando a identificação das medidas corretivas necessárias. Sua construção partiu da análise de situação e foi resultado da compreensão e das escolhas das ações realizáveis dentro da situação e do contexto.
A partir destas três principais ferramentas visuais, 'árvore de problemas', 'árvore de objetivos' e quadro lógico, iniciou-se a construção de um PAG que atendesse aos objetivos prioritários relacionados com a organização dos serviços sob governabilidade da equipe multiprofissional, levando em consideração o desenvolvimento de competências para o trabalho colaborativo.
Na elaboração, consideraram-se os conhecimentos científicos, as experiências dos profissionais, as características da realidade local e a colaboração interprofissional como ferramenta para melhorar a qualidade do cuidado integral oferecido às gestantes, buscando superar a ação uniprofissional isolada e a abordagem disciplinar.
Durante as sessões da oficina, foram detectadas pelos trabalhadores necessidades cognitivas e atitudinais sobre redes de atenção à saúde, atenção colaborativa e centrada na gestante e na família, ação multiprofissional, trabalho interprofissional na APS, conhecimento de outras experiências bem sucedidas no SUS para a gestante, assistência ao pré-natal no estado de Minas Gerais, estratégias de educação em saúde gestante-centrada (rodas de conversa), planejamento familiar, direitos sociais relacionados com a gestação, formação de vínculo com a gestante e sua família, gravidez na adolescência, gestantes drogaditas, entre outros.
[...] precisamos de uma capacitação com a odontologia pra poder alinhar, médico sempre morreu de medo de liberar a gestante para o tratamento odontológico e as pacientes também tinham certo receio. Esses protocolos têm que ser alinhados, não adianta eu falar uma língua aqui e outra lá. (P4).
Para suprir essas necessidades, foram desenvolvidas atividades contemplando temas com base na estratégia de Educação Permanente em Saúde. Referências técnicas e especialistas da rede municipal de saúde e de outras instituições foram acionadas promovendo o maior envolvimento de apoiadores no projeto.
O protocolo abrangeu principalmente o fluxo das gestantes e a dinâmica do processo de trabalho, contemplando quatro momentos: a entrada da mulher com suspeita de gravidez na rede, o acolhimento na unidade de saúde, o diagnóstico da gravidez e, na sequência, o fluxo do pré-natal multiprofissional dentro de uma perspectiva de colaboração interprofissional. Destacou-se que ele não deveria ser utilizado como instrumento de engessamento da prática profissional, mas como uma fonte-guia capaz de ajudar decisões compartilhadas, reconhecendo que os profissionais devem estar preparados para enfrentar situações imprevistas, sem perder de vista os objetivos de um processo de trabalho integrado. Admitindo alcances e limites, os protocolos devem ser revistos periodicamente com base na avaliação dos resultados de sua implementação, do progresso do conhecimento científico e tecnológico e das necessidades de saúde da população que tendem a sofrer importantes alterações em um contexto de transição demográfica e epidemiológica10.
Um momento significativo do protocolo, para além dos momentos de consulta compartilhada e de discussão de casos, foi a proposta de realização de uma atividade de grupo prevista nas unidades de saúde mensalmente. Nela, os profissionais se propuseram a atuar em conjunto, com o objetivo de criar um ambiente de apoio e acolhimento às gestantes, criar vínculo, favorecer a inclusão e a escuta, para considerar a diversidade de valores, percepções e comportamentos, representando mais um espaço de prática interprofissional sob uma abordagem interdisciplinar.
[...] ideia é englobar todos os profissionais [...] envolvê-los no cuidado da gestante com responsabilidade, toda a equipe deve estar mais integrada, sabendo o que está acontecendo... (P1).
A ideia [...] é tornar o atendimento [...] mais multiprofissional, que todos tivessem responsabilidade em cima do pré-natal, focar nos atendimentos para que ela não necessite voltar na unidade várias vezes, tentando assim aumentar a adesão ao tratamento. (P1).
[...] seria uma roda de conversa, algo mais informal, mas todos os profissionais estariam lá com as gestantes para saber o que elas precisam... (P11).
O método ZOPP foi bem avaliado por todos os participantes da oficina conforme algumas narrativas a seguir:
Nossa, eu nem sabia que sabia tanto. (P11).
Construir o protocolo envolveu todos da equipe, inclusive as usuárias, [...] importante, a gente também considerar o lado delas, melhor ainda foi colocá-lo em prática, ver o projeto sair do papel e realmente acontecer foi fantástico, todos estão muito envolvidos em fazer o melhor possível, trazer o maior número de gestantes e as próprias gestantes ficaram muito felizes com os grupos, foi fantástico ter unido todas as especialidades. (P4).
[...] para as gestantes é uma forma de socializarem com outras mulheres da comunidade [...] grávidas, compartilharem as angústias que são diferentes, mas que estão em um círculo comum [...] espaço de troca, um espaço de segurança, de que ela sabe que pode falar e não será repreendida, criticada... (P5).
[...] representou pra mim uma valorização do profissional TSB, a importância [...] auxiliando e estimulando bons hábitos, ensinando, cooperando com a gestante e incentivando melhorias. (P6).
A gente conseguiu trabalhar em equipe, claro que pode melhorar, mas assim teve interação entre a equipe, não dá pra fazer o protocolo sozinho, então busca uma aproximação maior da equipe. (P6).
Olha, eu nunca tinha visto uma programação para os usuários que a sala [de reunião] tivesse ficado tão bonitinha... foi a primeira vez, e olha que estou aqui desde que fundou essa unidade. (comentário espontâneo do porteiro da Unidade de Saúde).
Planejamento e implementação articulam-se no método; e os potenciais beneficiários dos planos e programas devem ser parte ativa no processo de planejamento, juntamente com a equipe técnica contribuindo para aumentar as chances de sucesso3.
[...] foi transformador, ele permitiu que a equipe conversasse e pensasse sobre seu processo de trabalho e propusesse mudanças, [...] prática nova, ninguém nunca tinha pensado no protocolo, e muito menos em alternativas que fossem diferentes, [...] isso empoderou a equipe, e foi fundamental para mudar [...] a forma como os profissionais se relacionam... (P1).
[...] foi [...] uma experiência de ousadia no sentido em que ele ousou em aplicar algumas técnicas de gestão, ele empoderou as pessoas que estão na base do trabalho cotidiano, ele empoderou os usuários... (P7).
Limites e alcances
O método ZOPP enquanto técnica de planejamento apresenta atributos importantes, mas também pontos críticos que precisam ser monitorados. Para eleição dos problemas, podem predominar realidades e prioridades de certos profissionais mais habilitados ou que têm 'maior poder' de persuasão sobre os demais participantes usuários e outros profissionais. A simplificação do método pode tornar sua aplicação mecânica e rígida, empobrecendo a sinergia de ideias, o que exige do condutor flexibilidade e domínio para garantir entendimento homogêneo e o exercício do direito a voz a todos os participantes.
Observou-se que as técnicas de visualização conferem um importante atributo do método para o seu desempenho ao facilitar a concentração, a visão do todo e garantir agilidade na retomada das discussões entre os encontros. As habilidades e competências do condutor da oficina também foram chaves para ajudar os participantes na conceituação do problema e para garantir o envolvimento direto, a participação igualitária e o entendimento homogêneo, visto que a equipe era composta de pessoas com diferentes acúmulos cognitivos e níveis de escolaridade.
Por último, a importância da visão e decisão de consenso, que ao mesmo tempo que permitiu o respeito às diferentes opiniões, propiciou avanço nas tomadas de decisão, favorecendo a comunicação, estabelecendo uma linguagem comum no planejamento e no monitoramento do projeto. Feliciano19 chama atenção para a necessidade de uma comunicação não coagida comprometida com uma prática dialógica fundada na força consensual do argumento.
Considerações finais
Diante dos resultados, pode-se afirmar que o método de planejamento participativo foi eficiente para propiciar a visualização dos fatores internos e externos ao trabalho que comprometiam a qualidade do cuidado à gestante, possibilitando aos participantes reconhecer o próprio conhecimento acumulado e o valor das suas atuações e complementaridades, incluindo a realidade do usuário.
Ele se mostrou flexível e adequado para o desenvolvimento de competências para o trabalho colaborativo e construção de um protocolo de organização de serviços no âmbito da APS. A indissociabilidade entre analisar, planejar e implementar ações despertou compromissos éticos e recuperou comportamentos inovadores no encaminhamento da solução de problemas, fortalecendo a colaboração interprofissional.
O planejamento e os recursos mobilizados podem assegurar a realização das ações. Certas limitações podem ser superadas por meio do envolvimento direto dos participantes no contexto de ação, da garantia da participação igualitária e do entendimento homogêneo, do estímulo à sinergia de ideias, do uso adequado das técnicas de visualização, da identificação precisa dos problemas, da habilidade e competência do condutor para extrair a visão de consenso possível.
Com sua aplicação, recuperou-se a confiança e a disposição para a colaboração interprofissional. Ressignificaram-se as relações de autonomia e interdependência do trabalho profissional, gerando novos conhecimentos sobre o tema referido às necessidades das gestantes. Desencadearam-se transformações nas relações interprofissionais e entre profissionais e usuárias, na qualidade dos vínculos e no grau de corresponsabilidade na produção do cuidado.
A implicação dos sujeitos (trabalhadores e gestantes) como protagonistas na produção de mudanças nas unidades estudadas foi visível em decorrência das mudanças de atitude e envolvimento no processo da produção de cuidado requerido para a implementação do novo PAG, uma condição importante quando se busca maior qualidade na prestação dos serviços de saúde. Gestantes e profissionais sentiram-se protagonistas do projeto; e novas formas de cuidado à gestante foram instituídas. Passou-se a contar com as gestantes como parceiras na mobilização social, estimulando novos dispositivos terapêuticos. Nos primeiros sete meses de implementação do protocolo, houve uma percepção geral da equipe de que ele melhorou a atenção à gestante e promoveu um trabalho mais colaborativo e interprofissional.
Referências
Teixeira CF. Planejamento em Saúde: Conceitos, métodos e experiências. Salvador: Edufba; 2010.
Rivera FJU, Artmann E. Planejamento e gestão em saúde: histórico e tendências com base numa visão comunicativa. Ciênc. Saúde Colet. 2010; 15(5):2265-2274.
Moraes VV. Planejamento participativo como instrumento de aprendizado [dissertação]. Campinas: Universidade Estadual de Campinas; 2006.
Bolay FW. Guia para aplicação: planejamento de projeto orientado por objetivos - método ZOPP. Recife: GTZ; 1993.
Faquim JPS, Frazão P. Percepções e atitudes sobre relações interprofissionais na assistência odontológica durante o pré-natal. Saúde debate. 2016; 40(109):59-69.
Santos-Neto ET, Oliveira AE, Zandonade E, et al. Acesso à assistência odontológica no acompanhamento pré-natal. Ciênc. Saúde Colet. 2012; 17(11):3057-3068.
Zanata RL, Fernandes KB, Navarro PS. Prenatal dental care: Evaluation of Professional knowledge of obstetricians and dentists in the cities of Londrina/PR and Bauru/SP, Brazil, 2004. J Appl Oral Sci. 2008; 16:194-200.
Faquim JPS, Oliveira APL, Silva MJB, et al. Inflammation mediators related to periodontal disease and pregnancy outcomes: a call for quality of antenatal care while promising evidences are emerging. Global J Health Sci. 2017; 9(8):169-177.
Paim JS. Atenção à saúde no Brasil. In: Brasil. Ministério da Saúde. Saúde no Brasil: contribuição para a agenda de prioridades de pesquisa. Brasília, DF: Ministério da Saúde; 2004. p. 14-40.
Werneck MAF, Faria HP, Campos KFC. Protocolos de cuidados à saúde e de organização do serviço. Belo Horizonte: UFMG; 2009.
Haddad J, Roschke MA, Davini MC. Educación Permanente de Personal de Salud. Washington: Organización Pan-americana de la Salud; 1994.
Merhy EE, Feuerwerker LCM. Educação Permanente em Saúde: educação, saúde, gestão e produção do cuidado. In: Mandarino ACS, Gomberg E, organizadores. Informar e Educar em Saúde: análises e experiências. Salvador: UFBA; 2011. p. 5-21.
Belei RA, Paschoal SRG, Nascimento EN, et al. O uso de entrevista, observação e videogravação em pesquisa qualitativa. Cad Educ. 2008; 30:187-99.
Bursztyn I, Ribeiro JM. Avaliação participativa em programas de saúde: um modelo para o Programa de Saúde do Adolescente. Cad Saúde Pública. 2005; 21(2):404-416.
Matuda CG, Aguiar DML, Frazão P. Cooperação interprofissional e a Reforma Sanitária no Brasil: implicações para o modelo de atenção à saúde. Saúde Soc. 2013; 22(1):173-186.
Brose M. Metodologia Participativa: Uma Introdução a 29 instrumentos. 2. ed. Porto Alegre: Tomo Editorial; 2010.
Merhy EE. Saúde: a cartografia do trabalho vivo. São Paulo: Hucitec; 2002.
Penha FC, Magajewski F. Gestão Participativa e Valorização dos Trabalhadores: avanços no âmbito do SUS. Saúde Soc. 2012; 21(supl.1):71-79.
Feliciano KVO. Aspectos da comunicação nas práticas avaliativas na Estratégia Saúde da Família. Rev Bras Saúde Mater Infant. 2010; 10(Supl.1):s219-s227.
Notas
Declaração de interesses