REVISÃO
Panorama da pesquisa sobre tratamento e reúso de efluentes da indústria de antibióticos
Overview of research on the treatment and reuse of effluents from the antibiotics industry
Panorama da pesquisa sobre tratamento e reúso de efluentes da indústria de antibióticos
Saúde em Debate, vol. 43, núm. 3, Esp., pp. 165-180, 2019
Centro Brasileiro de Estudos de Saúde
Recepção: 24 Abril 2019
Aprovação: 04 Setembro 2019
RESUMO: Este trabalho realizou uma revisão integrativa de artigos científicos indexados entre 2007 e 2017 em diferentes bases de dados sobre o tratamento e o reúso de efluentes provenientes da indústria de antibióticos. Foram encontrados 31 artigos, sendo que somente 4 abordaram o reúso de efluente, e 1 utilizou um sistema de tratamento em escala real. A maior parte desses estudos foi realizado na Ásia, com destaque para a China. Observa-se que, no Brasil, que é um dos grandes produtores e consumidores de fármacos do mundo, esse tipo de pesquisa ainda é incipiente. Os processos mais encontrados foram os oxidativos avançados que mostraram maior eficiência na remoção de antibióticos, mas podem gerar subprodutos, o que pode representar um risco ainda maior dependendo da substância formada. Os processos biológicos devem ser primeiramente aclimatados aos antibióticos para não serem impactados, entretanto, a liberação desses micro-organismos resistentes no corpo receptor também apresenta um risco ambiental. Os sistemas integrados de membranas ao biológico também foram bem eficientes, mas atenta-se ao risco na destinação final dessas membranas que foram capazes de reter esses compostos. No geral, são necessários mais estudos sobre essa abordagem para reduzir os riscos no desenvolvimento de micro-organismos multirresistentes no meio ambiente.
PALAVRAS-CHAVE: Indústria farmacêutica, Antibacterianos, Tratamento de efluentes industriais, Farmacorresistência bacteriana, Uso de águas residuárias.
ABSTRACT: This work carried out an integrative review of scientific articles indexed between 2007 and 2017 in different databases on treatment and reuse of effluents from the antibiotic industry. Thirty-one articles were found and only four addressed effluent reuse, and one used a full-scale treatment system. Most of these studies were conducted in Asia, with emphasis on China. In Brazil, which is one of the largest producers and consumers of drugs in the world, this type of research is still incipient. The most commonly found processes were oxidative advanced processes that showed greater efficiency in removing antibiotics, but may generate by-products, which might pose an even greater risk depending on the substance formed. Biological processes must first be acclimated to antibiotics in order not to be impacted, however, the release of these resistant microorganisms into the water bodies also presents an environmental risk. Biological integrated membrane systems were also very efficient, but attention should be given to the risk in the final destination of these membranes that were able to retain those compounds. Overall, further studies on this approach are needed to reduce the risks of developing multi-resistant microorganisms in the environment.
KEYWORDS: Drug industry, Anti-bacterial agents, Industrial effluent treatment, Drug resistance bacterial, Wastewater use.
Introdução
No conceito moderno, saneamento compreende ações de abastecimento de água, de gestão de resíduos (sólidos, líquidos e/ou gasosos), de drenagem urbana, de uso racional do solo e do controle de doenças transmissíveis. Tais ações são essenciais para o bem-estar físico, mental e social da população1. Desse modo, a não realização de qualquer uma dessas ações pode decorrer em prejuízos à saúde humana e ambiental. Um importante componente com efeitos diretos na saúde humana é a coleta e o tratamento de efluentes. O Brasil apresenta valores alarmantes em relação a esse componente: em 2017, o País coletou 74% dos esgotos gerados e tratou somente 46%, o que totaliza 4,2 bilhões de m³ de esgoto doméstico não tratados sendo descartados nos diferentes mananciais2.
A coleta e o tratamento de efluentes domésticos são de responsabilidade do poder público, podendo ser concedido a uma empresa privada, mas fiscalizada pelos órgãos de controle. Um tipo de efluente muito crítico e que merece atenção é o industrial, em que a responsabilidade pela sua coleta e tratamento é do gerador. Esse efluente pode ser lançado na rede de coleta pública ou em corpos receptores de acordo com as definições durante o licenciamento ambiental da empresa3. Destaca-se que os efluentes oriundos da indústria farmacêutica podem representar riscos à saúde humana4-6. O aumento no consumo de produtos farmacêuticos e o incentivo na ampliação do parque farmacêutico levam a uma maior geração de efluentes com resíduos de fármacos7-9.
A indústria farmacêutica brasileira apresenta lucros financeiros superiores às demais atividades produtoras, tendo à sua frente apenas a indústria automobilística. O setor farmacêutico obteve, em 2018, um crescimento de 6,1% em produção com relação a 201710. Tal resultado produtivo se deve ao fato de o Brasil ter registrado um aumento acumulado de 10,8% no consumo de produtos farmacêuticos entre 2014 e 2018, com previsão de chegar de 15% a 18% até 2023. Isso tira o País da sétima colocação no mercado mundial de fármacos em 2018 para a quinta na relação dos 20 maiores consumidores de medicamentos do mundo como mostra o quadro 111.

Dentre os fármacos mais utilizados, destacam-se os antibióticos. De acordo com o relatório da Organização Mundial da Saúde (OMS), só em 2016 a população brasileira consumiu 22,75 doses diárias de antibióticos para cada mil habitantes12. A OMS aponta ainda que, entre os 65 países no mundo, o Brasil é o 19º colocado do ranking de consumo de antibiótico e o maior entre os países das Américas12.
O elevado consumo de antibióticos deve-se ao fato de este medicamento ter proporcionado à população uma nova esperança contra diversas moléstias. Entretanto, os micro-organismos podem se adaptar às condições do meio, passando a desenvolver certa resistência aos antibióticos, sendo necessário o desenvolvimento de novas substâncias ou ainda o seu uso conjugado13-15. Alerta-se também para o desenvolvimento de micro-organismos multirresistentes que se tornou uma preocupação na atualidade. Como consequência, a OMS tem realizado a busca por novos antibióticos para evitar que as populações voltem a morrer em decorrência de infecções antes controladas16. Se nada for feito, estima-se que 10 milhões de pessoas possam morrer por alguma doença causada por micro-organismos multirresistentes até 205017. Estudos ambientais vêm levantando evidências de aumento na resistência antimicrobiana por micro-organismos encontrados em rios, mares e áreas costeiras que podem ter sido desenvolvidas pela presença de antibióticos oriundos do descarte de efluentes18-20.
O efluente da indústria farmacêutica é normalmente composto por águas de lavagem das linhas de produção, resíduos da produção e sobras de substâncias removidas de máquinas e equipamentos21. Ele apresenta características específicas que podem variar em função dos produtos que são fabricados pela unidade industrial. O efluente gerado pela produção de antibióticos pode carrear resíduos do princípio ativo. Desse modo, este resíduo deve primeiramente passar por um processo de inativação ou eliminação desse princípio ativo para evitar que ele seja carreado para o ambiente.
Diferentes processos podem ser utilizados para o tratamento de efluentes industriais farmacêuticos. Dentre as tecnologias mais difundidas e menos onerosas, destacam-se os processos biológicos22, mas a eficiência desses processos em degradar esses compostos pode ser questionável. Em alguns casos, é necessária a utilização de outros processos combinados aos biológicos, como os processos físicos e químicos. Processos químicos e físico-químicos são mais eficientes do que os biológicos na remoção de substâncias refratárias como os fármacos23. A adsorção por carvão ativado, a hidrólise ácida ou alcalina e a oxidação por ozônio são exemplos de processos promissores na remoção e/ou degradação de resíduos de fármacos24.
O nível de tratamento a ser adotado pela indústria está associado às exigências legais de lançamento e ao padrão de qualidade que se deseja obter do efluente tratado24. Em relação à regulamentação brasileira quanto ao lançamento de fármacos no meio ambiente, há uma necessidade de sua adequação, principalmente devido às novas evidências de efeitos à biota selvagem e ao homem25,26. No entanto, os países da União Europeia já possuem normatização para o tema27-29.
Outro componente importante nas ações de saneamento é o abastecimento de água. A escassez e a baixa disponibilidade hídrica representam os desafios da humanidade moderna. Destaca-se que, dentre as atividades humanas, o setor industrial é considerado o terceiro maior consumidor de recursos hídricos no mundo30.
Na indústria farmacêutica, a água deve ter níveis de pureza adequados aos seus múltiplos usos. A água utilizada na produção, por exemplo, deve estar tratada ao nível de água purificada; enquanto os demais setores de apoio, como as unidades de utilitários, os laboratórios de controle e os setores de pesquisa e desenvolvimento, exigem níveis diferentes de qualidade da água30,31. Desse modo, destaca-se a importância de uma gestão dos recursos hídricos na indústria farmacêutica.
A gestão integrada da água (água consumida e efluente gerado) na indústria de maneira eficaz pode reduzir o risco de poluição ambiental e contribuir para um menor consumo hídrico. Uma das maneiras de reduzir o consumo de água no setor industrial é o reúso de efluentes tratados. Enquanto setores da petroquímica e de alimentos já vêm realizando vários trabalhos sobre esse tema, pouco se conhece sobre essa prática na indústria farmacêutica30. Por outro lado, a indústria farmacêutica deve estar atenta ao risco desse reúso à saúde pública e à atividade produtiva.
As modalidades de reúso podem ser adotadas de acordo com a necessidade da indústria. O reúso indireto é o mais comum, em que os efluentes tratados são lançados em rios e lagos e, posteriormente, captados, tratados e utilizados. O reúso direto está relacionado com o uso dos efluentes de uma determinada atividade em outra com menor exigência. No geral, é muito comum o reúso de efluentes industriais em torres de resfriamento, jardinagem, lavagem de pátios e calçadas, água para sanitários e nas atividades de construção civil. Para usos mais específicos da indústria, como no próprio processo fabril, esses efluentes devem passar por um tratamento adequado à qualidade exigida para sua aplicação, observando os riscos que essa prática pode ter32-34. Logo, deve ser avaliada a eficiência do tratamento de efluentes para os diferentes tipos de reúso, principalmente aqueles contendo resíduos de fármacos35.
Em vista disso, este artigo traz uma revisão bibliográfica integrativa sobre os estudos realizados no tratamento de efluentes na indústria farmacêutica de antibióticos e na possibilidade de reúso desse efluente tratado.
Metodologia
Este artigo foi elaborado por meio de uma revisão bibliográfica integrativa36-38. Foram utilizados como critérios de inclusão para esta revisão artigos indexados escritos na língua portuguesa, inglesa ou espanhola, no período de 2007 a 2017, recuperados a partir da busca por descritores e de palavras-chave nas bases Science Direct, Scopus, Web of Science, PubMed e Biblioteca Virtual em Saúde (BVS) por intermédio do sítio eletrônico do Periódico da Coordenação de Aperfeiçoamento de Pessoal de Nível Superior (Capes).
A partir da seleção dos descritores e das palavras-chave, a recuperação de referências nas bases indexadas foi realizada por duas formas de busca. A primeira foi composta pelos termos 'antibiotic' AND 'wastewater treatment' OR 'industrial effluents treatment'OR'industrial waste' AND 'recycling' OR 'reuse' que são vocabulários controlados pelo DeCS e pelo MeSH. Esses indexadores foram utilizados em todas as bases de busca, exceto na base PubMed, na qual o termo 'reuse' foi excluído, pois não agregou nenhum resultado.
Após a recuperação das publicações, foi realizado um processo de triagem a partir da leitura do título e do resumo, adotando como critério de inclusão a presença de dados sobre 'tratamento de efluentes industriais da produção de antibióticos'. Apesar da utilização dos filtros oferecidos pelas bases de dados, foram observados livros, artigos de opinião e patente, que também foram retirados após a leitura detalhada do título e do resumo. Uma segunda avaliação foi realizada com o auxílio do Programa Zotero Standalone(r) para a exclusão das referências em duplicata. Ao final dessa triagem, foi realizada a leitura integral dos artigos, sendo excluídos, artigos de acesso restrito ou pagos ou, ainda, que apresentaram informações divergentes ao objeto deste estudo.
Resultados
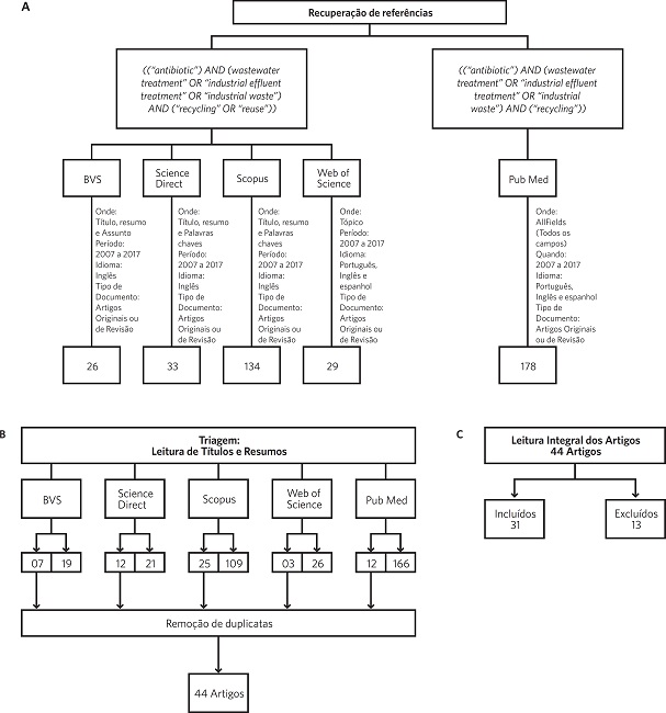
A partir dos critérios de busca e dos filtros utilizados nas bases de dados, foram catalogadas 400 referências como mostra a figura 1. Com a leitura do título e do resumo desses artigos, foram excluídos 341 artigos que apresentavam temas divergentes do proposto neste trabalho. Dos 59 restantes, 15 estavam em duplicata e foram excluídos (figura 1B), assim, ficaram 44 artigos. Por fim, com a leitura na íntegra somente 31 artigos foram selecionados (figura 1C).

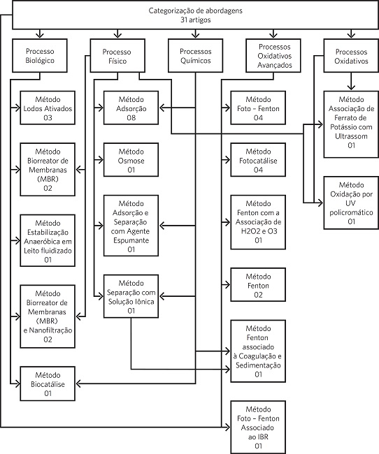
Dos trabalhos encontrados sobre este assunto, a maior parte foi realizada na China (17 artigos), seguida da Índia (4), França e Irã (2 cada); e Brasil, Espanha, Finlândia, Israel, Malásia e Portugal (1 cada) como mostra a figura 2. A partir da categorização dos processos de tratamento de efluentes, foram encontrados 9 artigos que abordavam processos biológicos: em que 4 eram com processos estritamente biológicos - 3 por lodo ativado e 1 por reatores anaeróbios; 4 integravam o biológico ao físico usando membranas; e 1 associou o sistema biológico com o químico por biocatálise como mostra a figura 3.


Dos demais trabalhos, somente 1 artigo usou processo exclusivamente físico por osmose reversa, 10 artigos utilizaram processos físico-químicos, sendo 8 de adsorção, 1 de separação por agente espumante e adsorção e 1 de separação com uso solução iônica. Dos artigos encontrados que usaram os processos oxidativos, 1 foi pelo método de oxidação pelo ferrato de potássio com ultrassom e 1 pela oxidação por UV policromático. Entre os 13 artigos que testaram os Processos Oxidativos Avançados (POA) em seus trabalhos, 11 foram exclusivos de POA, destes, 2 pelo método de Fenton, 4 por foto-Fenton, 1 por peróxido de hidrogênio e ozônio e 4 por fotocatálise. Além desses, 2 artigos utilizaram POA associado a outros tipos de processos: um utilizou Fenton associado a coagulação/sedimentação e o outro aplicou foto-Fentoncom reator biológico de biomassa imobilizada.
Destaca-se ainda que foram obtidos somente quatro trabalhos que abordaram sobre a possibilidade de reúso desses efluentes. Todos esses estudos encontrados utilizaram POA como alternativa de tratamento.
Discussão
A maior parte dos trabalhos sobre tratamento de efluentes da produção de antibióticos ocorreu na China. Este resultado pode expressara notória expansão econômica após a sua abertura comercial, além da necessidade de adequação a leis de patentes que permitiram a reprodução de diversos produtos industrializados, inclusive os fármacos. Essa evolução econômica abarcou o setor farmacêutico, principalmente no âmbito da produção de insumo farmacêutico ativo40-42. Outros dados que chamam a atenção referem-se a 25 trabalhos terem sido desenvolvidos na Ásia, 5 na Europa e somente 1 nas Américas. Considerando o nível de produção e consumo de fármacos que vem sendo refletido em nível mundial, deveria haver mais estudos sobre essa abordagem, principalmente no Brasil e nos Estados Unidos. Por outro lado, estudos sobre a ocorrência de fármacos em água superficial e na água para consumo humano na Europa e nos Estados Unidos vêm mostrando a importância no monitoramento desses resíduos26. Além disso, normas e procedimentos reforçam os cuidados que essas nações demandam para evitar que os seus recursos hídricos contenham esses tipos de resíduos43,44. No entanto, mesmo sobre essa temática, existem poucas pesquisas no Brasil26.
Os POA, seguidos por membranas isoladas ou integradas a sistemas biológicos (Biorreatores de Membrana - MBR), foram os mais citados nos artigos encontrados. Os processos puramente biológicos apareceram em quatro trabalhos encontrados. De fato, os processos de tratamento mais utilizados, seja para efluentes domésticos ou industriais, são os biológicos. Enquanto o sistema por lodo ativado é o que atende a maior parte da população brasileira, os reatores anaeróbios são os mais utilizados no setor industrial. No entanto, há dúvidas se o processo biológico é efetivo na remoção/degradação de antibióticos. Os mecanismos de eliminação/remoção dos resíduos de antibiótico de efluentes por processos biológicos podem ocorrer pela incorporação dos compostos na biomassa de lodo (sorção) ou pela biodegradação45.
Abassi et al.46 observaram que a presença de resíduos de ampicilina, amoxicilina e ciprofloxacina no efluente industrial provocou uma redução da concentração de micro-organismos no lodo do processo de lodo ativado.
A aclimatação ou a exposição prolongada de resíduos de antibióticos aos micro-organismos pode aumentar sua resistência a esses compostos, melhorando a sua capacidade de degradação dessas substâncias, como na comparação de Estações de Tratamento de Efluentes Industriais e Sanitários contendo antibióticos à base de fluorquinolonas45-47. No entanto, esse procedimento pode ser um risco, pois esses micro-organismos presentes nesse lodo podem carrear essa resistência para o meio ambiente. Destaca-se ainda que essa aclimação não é garantia de que esses micro-organismos possam desenvolver a capacidade de biodegração desses compostos. Saravanne e Sundararaman48 utilizaram MBR com biomassa aclimatada para tratar resíduos de cefalexina, e isso resultou na geração dos metabólitos ácido 7-amino-3-desacetoxitocalosporânico e ácido fenil acético. Outra alternativa testada no estudo com MBR foi com a adição de enzimas para favorecer a degradação dos antibióticos. No entanto, além do alto custo, esse procedimento pode não ser efetivo para um amplo espectro de antibióticos45.
A degradação de resíduos de fármacos por processos biológicos apresenta melhor desempenho com a associação a outros processos, como oxidativos ou físicos. Sistori et al.49 tiveram efetiva redução na concentração do ácido nalidixico do efluente utilizando Reatores de Biomassa Imobilizada associados com foto-Fenton. No entanto, esse processo gerou compostos metabólitos com maior potencial tóxico, podendo ser um risco aos ecossistemas aquáticos. Wang et al.50 utilizaram MBR com nanofiltração e observaram um decaimento da concentração de espiramicina, sendo relacionada com a transferência de massa da fase líquida para a fase sólida retida na membrana, que ocorre também no sistema de tratamento por osmose. Apesar da boa eficiência observada por estudos utilizando processos com membranas, é observada uma transferência desses resíduos, logo, há uma demanda para o tratamento adequado dessas membranas50-52.
Processos de extração adotando fases apolares ou espuma que favorecem a remoção por processos líquido-líquido também foram encontrados nessa busca. Almeida et al.53 analisaram o potencial de remoção de fluoroquinolonas a partir da adição de uma solução iônica no efluente. A diferença da polaridade entre essas soluções (extratora e efluente) fez com que os resíduos de antibióticos fossem removidos do efluente para a solução extratora. Kou et al.54 utilizaram flotação acoplado à separação por adsorção para a remoção (recuperação) de estreptomicina. Outros autores também testaram processos de adsorção para a remoção de resíduos de antibióticos como dioxiciclina55; amoxicilina56; gatifloxacina57; cefalexina, cefradina58, sulfametoxazol59; tetraciclina60,61 e cirprofloxacina62. O custo ambiental e financeiro de transferir o contaminante de fase pode ser extremamente alto, pela necessidade de outros processos que degradem efetivamente os resíduos nessas novas matrizes.
Pode-se observar ainda a transferência de fase do contaminante em processos de oxidação que utilizam meio suporte, como na aplicação da fotocatálise em meio suporte para a remoção de oxitetraciclina63, tetraciclina64 e deoxitetraciclina65. Esse processo não apresentou a eliminação completa dos antibióticos, entretanto, a fotocatálise sem meio suporte degradou 100% dos resíduos de antibióticos65. Já a oxidação fotolítica que demanda apenas da fonte luminosa não foi eficiente para eliminação do sulfametoxazol, oxtetraciclina e ciprofloxacina66.
Os processos oxidativos podem ainda estar integrados a agentes físicos ou químicos, como o estudo de Zhang et al.67 que testou ferrato de potássio com ultrassom para a degradação de sulfadiazina, sulfamazina e sulfametoxazol. Contudo, esse processo não foi tão efetivo para a eliminação completa desses compostos.
Muitos autores citam que os POA são os mais promissores para a degradação de resíduos de fármaco, pois são capazes de gerar radicais livres (●OH) que possuem alto potencial oxidativo. No entanto, muitos dos artigos encontrados nesta busca mostram que esses processos e suas associações não atingiram a redução de 100% de concentração dos antibióticos. Os seguintes métodos foram encontrados: Fenton para remoção de amoxicilina56, cefipirome, latamofex, azitreonam, cefoperazone, cefatrizine, propilenoglicol, ceftazidima68 e sulfametoxazol69; foto-Fenton associado a um catalisador heterogêneo à base de ferro e cério na presença de peróxido de hidrogênio sob a irradiação de luz ultravioleta para remoção da tetrataciclina em efluente70; e eletro-foto-Fenton, eletro-Fenton e irradiação ultravioleta para degradar a tetraciclina71. Vale destacar ainda a aplicação do Fenton associado a peróxido de hidrogênio e ao ozônio que contribuiu para a degradação completa de sulfametoxazol, sulfadimetoxina, sulfametazina, eritromicina e tartarato de tilosina72. Todos esses processos, além de não realizar a mineralização completa dos antibióticos, citam a formação de outros compostos (subprodutos de degradação) que podem apresentar características tóxicas ou expressar resistência semelhante ao composto original73.
Dos 31 artigos recuperados, apenas 2 apresentaram técnicas capazes de eliminar completamente os resíduos de antibióticos testados56,73, 27 demonstraram algum nível de remoção e 2 não foram eficientes. Os trabalhos que realizaram a associação entre o sistema biológico por lodo ativado com outros processos apresentaram boa eficiência na remoção dos antibióticos, o que mostra que esse caminho pode ser bastante promissor.
Uma observação que merece destaque é que apenas um artigo foi realizado em sistema de tratamento em escala real, demonstrando que alguns dos métodos testados pelos demais trabalhos podem sofrer variações consideráveis ao serem submetidos a escalas maiores.
A partir da análise desses resultados, manifesta-se a necessidade de medidas urgentes na normatização para o lançamento de efluentes contendo antibióticos. Além disso, deve-se ter maiores incentivos na pesquisa e na implementação de métodos eficazes em reduzir o risco de contaminação ambiental por esses resíduos em alinhamento com a situação de emergência apresentada pela OMS.
Ressalta-se que, em 2015, a OMS convocou todos os países para elaborarem Planos de Ação Nacionais para Conter a Resistência Antimicrobiana; e, em 2018, o Brasil publicou o seu plano que contou com a colaboração do Ministério da Saúde e do Meio Ambiente. Salienta-se que esse plano tem proximidade com a atual demanda ambiental da implementação de logística reversa para antibióticos, não abordando a problemática do efluente líquido da produção farmacêutica industrial74.
Das 31 referências recuperadas pela revisão integrativa, apenas 4 avaliaram a possibilidade de reúso de efluentes tratados da produção de antibióticos. Esses estudos utilizaram como método de tratamento a associação Fenton/coagulação/sedimentação68, fotólise66 e MBR com nanofiltração50,51. Portanto, existe um número reduzido de trabalhos buscando a reutilização de efluentes tratados pela indústria farmacêutica. Esse fato pode estar relacionado com as exigências sanitárias para uso de água nessa tipologia industrial75. Entretanto, são observados outros trabalhos que aplicaram a reutilização de efluentes em diversas tipologias industriais, estando a critério de cada unidade fabril a melhor forma de aplicação da prática de reúso. O reúso de efluentes é relatado em atividades industriais que, por critérios de qualidade, não sejam incorporados ao produto, sendo evidenciado com maior frequência o reúso de efluentes após tratamentos específicos em torres de refrigeração e caldeiras76-79.
A indústria de reciclagem de plástico é capaz de reutilizar 100% dos efluentes gerados. Esses efluentes da pré-lavagem e lavagem de plásticos e os esgotos sanitários são direcionados ao sistema de tratamento de águas residuárias, e o efluente tratado é somado a águas pluviais precipitadas sobre a indústria, as quais retroalimentam o processo produtivo80. Desse mesmo modo, a indústria têxtil também é capaz de reutilizar seus efluentes a partir do pós-tratamento do efluente por processo oxidativo avançado81. O reúso de efluentes já é praticado inclusive na indústria de produção de alimentos82-84. Além dos processos industriais, outros segmentos também já realizam a prática de reúso, como o Aeroporto Internacional do Rio de Janeiro, em que os efluentes tratados são direcionados às torres de resfriamento, reduzindo o consumo mensal de até 33 mil m³ de água85. Por conseguinte, são necessários mais estudos sobre reúso de efluentes tratados principalmente na indústria farmacêutica.
Considerações finais
A partir desta revisão, é possível concluir que, nesses dez anos de pesquisa, poucos estudos foram encontrados sobre tratamento de efluentes oriundos da indústria de antibióticos, principalmente nos países de maior consumo e produção de fármacos. Enquanto a China desponta nas pesquisas sobre esse assunto, o Brasil que ascende no ranking das indústrias farmacêuticas, gerou pouco conhecimento com essa abordagem.
Destaca-se ainda que menos de 5% dos trabalhos encontrados foram desenvolvidos em sistemas em escala real, o que é um resultado negativo uma vez que somente dessa forma é possível entender sobre o comportamento de antibióticos em sistemas de tratamento já instalados.
Os processos mais testados para remoção/degradação de antibióticos foram os oxidativos avançados (35%) seguido dos físico-químicos (32%) e, por último, os estritamente biológicos (13%). Destaca-se que muitos trabalhos utilizaram processos combinados, inclusive obtendo boas eficiências frente aos sistemas isolados. Os sistemas com pior desempenho foram os estritamente biológicos, enquanto os oxidativos avançados foram os melhores. Poucos trabalhos utilizaram sistemas estritamente de membranas (3%), mas, sim, com a combinação ao sistema biológico (MBR) em que tiveram boas eficiências de remoção.
Um dos problemas para os sistemas biológicos é o impacto desses poluentes na microfauna do lodo, pois, uma vez aclimatados, podem carrear essa resistência aos antibióticos ao meio ambiente. Quando bem ajustados, os processos oxidativos avançados promovem boa eficiência na degradação dos antibióticos, no entanto, eles podem gerar subprodutos desconhecidos ou ainda com potencial tóxico maior que o poluente original. Assim, é necessária uma avaliação da toxicidade e dos possíveis efeitos desses subprodutos nos ecossistemas aquáticos. Por outro lado, os sistemas por membranas são eficientes na remoção desses compostos que ficam retidos na membrana; com isso, observa-se uma transferência desses poluentes que depois são descartados como resíduos sólidos nas membranas. Essa mesma observação deve ser feita aos processos de adsorção por carvão ativado.
Esta revisão mostra que ainda são incipientes as pesquisas sobre reúso de efluentes em indústrias farmacêuticas; sobretudo as produtoras de antibióticos. O século XXI será marcado pelo desafio da escassez hídrica; e um dos meios de amenizar esse problema é o reúso de água e efluentes nas atividades produtoras como a industrial.
Por fim, no Brasil, não existem limites legais para o lançamento de efluentes com resíduos de antibióticos no meio ambiente. No entanto, essa prática representa um risco à saúde ambiental, podendo favorecer o desenvolvimento de bactérias multirresistentes.
Referências
Brasil. Medida Provisória nº 868 de 27 de dezembro de 2018. Atualiza o marco legal do saneamento básico e altera a Lei nº 9.984, de 17 de julho de 2000, e dá outras providencias. [internet]. Diário Oficial da União. 28 Dez 2018. [acesso em 2019 jan 19]. Disponível em: http://www.planalto.gov.br/ccivil_03/_Ato2015-2018/2018/Mpv/mpv868.htm.
Brasil. Ministério do Desenvolvimento Regional. Secretaria Nacional de Saneamento - SNS. Diagnóstico dos Serviços de Água e Esgoto 2017. [internet]. Brasília, DF: MDR; 2019. [acesso 2019 mar 11]. Disponível em: http://www.snis.gov.br/diagnostico-agua-e-esgotos/diagnostico-ae-2017.
Hammer MJ. Water and wastewater technology. 3. ed. Englewood Cliffs: Prentice Hall; 1996.
Monteiro SC, Boxal L. Occurrence and Fate of Human Pharmaceuticals in the Environment. In: Reviews of Environmental Contamination and Toxicology. Reviews of Environmental Contamination and Toxicology, vol 202. New York: Springer; 2010. p. 53-154.
Sangion A, Gramatica P. Hazard of pharmaceuticals for aquatic environment: Prioritization by structural approaches and prediction of ecotoxicity. Environ Int. 2016; (95):131-143.
Wang J, Wang S. Removal of pharmaceuticals and personal care products (PPCPs) from wastewater: a review. J Environ Manage. 2016; (182):620-640.
Moraes DSL, Jordao BQ. Degradação de recursos hídricos e seus efeitos sobre a saúde humana. Rev Saúde Pública. 2002; 36(3):370-374.
Cordi L, Assalin MR, Diez MC, et al. Montagem, partida e operação de um sistema de lodos ativados para o tratamento de efluentes: parâmetros físico-químicos e biológicos. Rev Eng Ambiental. 2008; 5(1):97-115.
Gadelha CAG, Vargas MA, Maldonado JMS, et al. O Complexo Econômico-Industrial da Saúde no Brasil: formas de articulação e implicações para o SNI em saúde. Rev Bras Inov. 2013; 12(2):251-282.
. Instituto Brasileiro de Geografia e Estatística. Indicadores. Pesquisa Industrial Mensal. Produção Física Brasil 2018. [internet]. Rio de Janeiro: IBGE; 2019. [acesso em 2019 mar 25]. Disponível em: https://biblioteca.ibge.gov.br/visualizacao/periodicos/228/pim_pfbr_2018_dez.pdf.
IQVIA Institute for Human Data Science. The Global Use of Medicine in 2019 and Outlook to 2023: Forecasts and Areas to Watch [internet]. EUA: IQVIA; 2019. [acesso em 2019 fev 25]. Disponível em: https://www.iqvia.com/institute/reports/the-global-use-of-medicine-in-2019-and-outlook-to-2023.
World Health Organization. Report on surveillance of antibiotic consumption: 2016-2018 early implementation [internet]. Geneva:WHO; 2018. [acesso em 2019 fev 22]. Disponível em: https://apps.who.int/iris/bitstream/handle/10665/277359/9789241514880-eng.pdf.
García-Rey C, Martín-Herrero J E, Baquero F. Antibiotic consumption and generation of resistance in Streptococcus pneumoniae: the paradoxical impact of quinolones in a complex selective landscape. Clin. Microbiol Infect. 2006; 12(3):55-66.
Collignon C, Uroz S, Turpault MP, et al. Seasons differently impact the structure of mineral weathering bacterial communities in beech and spruce stands. Soil Biol Biochem. 2011; 43(10):2012-2022.
Walsh CT, Timothy WA. Prospects for new antibiotics: a molecule-centered perspective. J Antibiot. 2014; 67(1):7-22.
World Health Organization. Antimicrobial resistance: global report on surveillance. [internet]. Geneva: WHO; 2014. [acesso em 2019 jan 21]. Disponível em: https://www.who.int/drugresistance/documents/surveillancereport/en/.
O'Neill J, Davies S, Rex J, et al. Review on antimicrobial resistance, tackling drug-resistant infections globally: final report and recommendations. [internet]. London:Wellcome Open Res; 2016. [acesso em 2019 jan 4]. Disponível em: https://amr-review.org/sites/default/files/160518_Final%20paper_with%20cover.pdf.
Halling-Sorensen B, Nielsen N S, Lanzky PF, et al. Occurrence, fate and effects of pharmaceutical substances in the environment - A review. Chemosphere.1998; 36(2):357-394.
Sanderson H, Johnson DJ, Reitsma T, et al. Ranking and prioritization of environmental risks of pharmaceuticals in surface waters. Regul Toxicol Pharmacol. 2004; 39(2):158-183.
Baquero F, Martínez JL, Cantón R. Antibiotics and antibiotic resistance in water environments. Curr Opin Biotechnol. 2008; 19(3):260-5.
Giordano G, Surerus V. Efluentes Industriais - Estudo de Tratabilidade. Rio de Janeiro: Publit; 2015.
Guimarães JR, Maniero MG. Tratamento de água e efluentes líquidos. In: Rosa AH. Fraceto LF, Moschini-Carlos V. Meio ambiente e sustentabilidade. Porto Alegre: Bookmam; 2009. p. 322-345.
Almeida E, Assalin MR, Rosa MA. Tratamento de efluentes industriais por processos oxidativos na presença de ozônio. Quím Nova. 2004; 27(5):818-824.
Caldwell DJ, Mertens B, Kappler K, et al. A risk-based approach to managing active pharmaceutical ingredients in manufacturing effluent. Environ Toxicol Chem. 2016; 35(4):813-822.
Blair BD, Crago JP, Hedman CJ, et al. Evaluation of a model for the removal of pharmaceuticals, personal care product, and hormones from wastewater. Sci Total Environ. 2013; 444:515-21.
Cunha DL, Silva SMC, Bila DM, et al. Regulamentação do estrogênio sintético 17α-etinilestradiol em matrizes aquáticas na Europa, Estados Unidos e Brasil. Cad. Saúde Pública. 2016; 32(3):1-13.
European Commission. Directive 2000/60/EC of the European Parliament and of the Council of 23 October 2000. Establishing a Framework for Community Action in the Field of Water Policy [internet]. Oficial Journal European Union. 22 Dez 2000. [acesso em 2018 fev 20]. Disponível em: http://data.europa.eu/eli/dir/2000/60/oj.
European Commission. Directive 2013/39/EU of the European Parliament and of the Council of 12 August 2013 amending Directives 2000/60/EC and 2008/105/EC as regards priority substances in the field of water policy [internet]. Official Journal of the European Union. 24 Dez 2013. [acesso em 2018 fev 20]. Disponível em: https://eur-lex.europa.eu/eli/dir/2013/39/oj.
European Commission. Decision 2015/495/EC of 20 March 2015 establishing a watch list of substances for Union-wide monitoring in the field of water policy pursuant to Directive 2008/105/EC of the European Parliament and of the Council [internet]. Official Journal of the European Union. 24 Mar 2015. [acesso em 2018 fev 20]. Disponível em: http://data.europa.eu/eli/dec_impl/2015/495/oj.
Andrade BAS, Lacerda PSB, Oliveira JLM. Viabilidade técnica de reúso de efluente gerado do sistema de osmose reversa em uma indústria farmacêutica. Rev Ambient Água [internet]. 2017 [acesso em 2019 fev 19]; 12(5):694-707. Disponível em: http://dx.doi.org/10.4136/ambi-agua.1980.
Franco L, Bilotta P. Implantação de um Laboratório de Análise da Qualidade da Água e Efluentes de uma Indústria Farmacêutica. Rev Gest Indus. 2014; 10(2):393-405.
Sindicato da Indústria da Construção Civil no Estado de São Paulo. Manual de Conservação e reúso de Água em Edificações. São Paulo: SINDUSCON; 2005.
Mierzwa JC, Rodrigues LB, Silva M. Manual de Conservação e Reúso de Água na Indústria [internet]. Rio de Janeiro: Sistema FIRJAN; 2015. [acesso em 2018 fev 20]. Disponível em: http://www.firjan.org.br/data/pages/2C908CE9215B0DC4012164A77509221B.htm.
Eslamian A, Eslamian F, Eslamian S. Water Reuse Guidelines for Industry. In: Eslamian S. Urban Water Reuse Handbook, Boca Raton, Flórida: CRC Press. 2016. p. 187-194.
Melo SAS, Trovó AG, Bautitz IR, et al. Degradação de fármacos residuais por processos oxidativos avançados. Quím Nova. 2009; 32(1):188-197.
Cooper HM. Integrating research: Applied social research methods series. A guide for literature reviews. 2. ed. Thousand Oaks, CA, US: Sage Publications; 1989.
Souza MT, Silva MD, Carvalho R. Revisão Integrativa: o que é e como fazer. Einstein. 2010; 8(supl1):102-106.
Dyniewicz AM. Metodologia da pesquisa em saúde para iniciantes. 2. ed. São Caetano do Sul: Difusão; 2009.
Rocha ACL. Principais processos de tratamento de efluentes da produção de antibióticos e seu potencial reuso na indústria farmacêutica. 82 f. [dissertação]. Rio de Janeiro: Escola Nacional de Saúde Pública Sergio Arouca, Fundação Oswaldo Cruz; 2018.
Ding J, Xue Y, Liang H, et al. From imitation to innovation: A study of China's drug R&D and relevant national policies. J. Technol. Manag Innov. 2011; 6(2):1-13.
Chitour H-L. Big Pharma in China - the driving forces behind their success - A qualitative analysis. Chinese Stud. 2013; 2(4):169-1773.
Delgado IG. Política industrial para os setores farmacêutico, automotivo e têxtil na China, Índia e Brasil. Brasília, DF: Instituto de Pesquisa Econômica Aplicada; 2015.
Bila DM, Dezotti M. Fármacos no meio ambiente. Quím. Nova. 2003; 26(4):523-530.
Oliveira NB, Kligerman DC, Lacerda P, et al. Revisão dos dispositivos legais e normativos internacionais e nacionais sobre gestão de medicamentos e de seus resíduos. Ciênc. Saúde Colet. [internet]. [acesso em 2019 abr 15]. Disponível em: http://www.cienciaesaudecoletiva.com.br/artigos/revisao-dos-dispositivos-legais-e-normativos-internacionais-e-nacionais-sobre-gestao-de-medicamentos-e-de-seus-residuos/16331?id=16331.
De Cazes M, Abejón R, Belleville M-P, et al. Membrane Bioprocesses for Pharmaceutical Micropollutant Removal from Waters. Membranes. 2014; 4(4):692-729.
Abbassi BE, Saleem MA, Zytner RG, et al. Antibiotics in wastewater: Their degradation and effect on wastewater treatment efficiency. J Food Agric Environ. 2016; 14(3-4):95-9.
Marathe NP, Shetty SA, Shouche YS, et al. Limited Bacterial Diversity within a Treatment Plant Receiving Antibiotic-Containing Waste from Bulk Drug Production. PLoS ONE. 2016; 11(11):e0165914.
Saravanane R, Sundararaman S. Effect of loading rate and HRT on the removal of cephalosporin and their intermediates during the operation of a membrane bioreactor treating pharmaceutical wastewater. Environ Technol. 2009; 30(10):1017-22.
Sirtori C, Zapata A, Oller I, et al. Decontamination industrial pharmaceutical wastewater by combining solar photo-Fenton and biological treatment. Water Res. 2009; 43(3):661-8.
Wang J, Li K, Wei Y, et al. Performance and fate of organics in a pilot MBR-NF for treating antibiotic production wastewater with recycling NF concentrate. Chemosphere. 2015; 121:92-100.
Wang J, Wei Y, Li K, et al. Fate of organic pollutants in a pilot-scale membrane bioreactor-nanofiltration membrane system at high water yield in antibiotic wastewater treatment. Water Sci Technol. 2014; 69(4):876-81.
Gholami M, Mirzaei R, Kalantary RR, et al. Performance evaluation of reverse osmosis technology for selected antibiotics removal from synthetic pharmaceutical wastewater. Iranian J Environ Health Sci Eng. 2012; 9(1):19.
Almeida HFD, Freire MG, Marrucho IM. Improved extraction of fluoroquinolones with recyclable ionic-liquid-based aqueous biphasic systems. Green Chem. 2016; 18(9):2717-2725.
Kou Q-Y, Li J, Zhao B, et al. Recovery of streptomycin sulfate from the wastewater using foam fractionation coupled with adsorption separation for reusing sodium dodecyl sulfate. J Chem Technol Biotechnol. 2015; 90(5):874-879.
Li J, Ng DHL, Ma R, et al. Eggshell membrane-derived MgFe2O4 for pharmaceutical antibiotics removal and recovery from water. Chem Eng Res Des. 2017; 126:123-133.
Pachauri P, Falwariya R, Vyas S, et al. Removal of amoxicillin in wastewater using adsorption by powdered and granular activated carbon and oxidation with hydrogen peroxide. Nat Environ Pollut Technol. 2009; 8(3):481-488.
Yao H, Lv Z, Zhou Y, et al. Experiment of gatifloxacin adsorption by sludge activated carbon. J Residuals Sci Technol. 2009; 6(4):171-177.
Li S, Yang Q, Ye Y. Preparation of activated carbon from herbal residues and kinetics of cephalosporin antibiotic adsorption in wastewater. Bio Resources. 2017; 12(2):2768-2779.
Han X, Liang C, Li T, et al. Simultaneous removal of cadmium and sulfamethoxazole from aqueous solution by rice straw biochar*. J Zhejiang Univ Sci B. 2013; 14(7):640-649.
Acosta R, Fierro V, Martinez de Yuso A, et al. Tetracycline adsorption onto activated carbons produced by KOH activation of tyre pyrolysis char. Chemosphere. 2016; (149):168-176.
Liu M, Hou L, Yu S, et al. MCM-41 impregnated with A zeolite precursor: Synthesis, characterization and tetracycline antibiotics removal from aqueous solution. Chem Eng J. 2013; 223(100):678-87.
Wang F, Yang B, Wang H, et al. Removal of ciprofloxacin from aqueous solution by a magnetic chitosan grafted graphene oxide composite. J Mol Liq. 2016; (222):188-194.
Priya B, Shandilya P, Raizada P, et al. Photocatalytic mineralization and degradation kinetics of ampicillin and oxytetracycline antibiotics using graphene sand composite and chitosan supported BiOCl. J Mol Catal Chem. 2016; (423):400-413.
Li W, Li T, Li G, et al. Electrospun H4SiW12O40/cellulose acetate composite nanofibrous membrane for photocatalytic degradation of tetracycline and methyl orange with different mechanism. Carbohydr Polym. 2017; 168:153-162.
Chen M, Chu W. Degradation of antibiotic norfloxacin in aqueous solution by visible-light-mediated C-TiO2 photocatalysis. J Hazard Mater. 2012; 15(219-220):183-189.
Avisar D, Lester Y, Mamane H. pH induced polychromatic UV treatment for the removal of a mixture of SMX, OTC and CIP from water. J Hazard Mater. 2010; 175(1-3):1068-1074.
Zhang Y, Marrs CF, Simon C, et al. Wastewater treatment contributes to selective increase of antibiotic resistance among Acinetobacter spp. Sci Total Environ. 2009; 407(12):3702-3706.
Xing Z-P, Sun D-Z. Treatment of antibiotic fermentation wastewater by combined polyferric sulfate coagulation, Fenton and sedimentation process. J Hazard Mater. 2009; 168(2-3):1264-1268.
Dehghani S, Jonidi Jafari A, Farzadkia M, et al. Sulfonamide antibiotic reduction in aquatic environment by application of fenton oxidation process. Iranian J Environ Health Sci Eng. 2013; 10(1):29.
Ya-ping Z, Cheng-guang J, Ran P, et al. Heterogeneous photo-assisted Fenton catalytic removal of tetracycline using Fe-Ce pillared bentonite. J Cent South Univ. 2014; 21(1):310-316.
Liu S, Zhao X, Sun H, et al. The degradation of tetracycline in a photo-electro-Fenton system. Chem Eng J. 2013; (231):441-448.
Lin AY-C, Lin C-F, Chiou J-M, et al. O3 and O3/H2O2 treatment of sulfonamide and macrolide antibiotics in wastewater. J Hazard Mater. 2009; 171(1-3):452-458.
Deschamps E, Vasconcelos O, Lange L, et al. Management of effluents and waste from pharmaceutical industry in Minas Gerais, Brazil. Braz J Pharm Sci. 2012; 48(4):727-736.
Brasil. Ministério da Saúde. Agência Nacional de Vigilância Samitária. Plano de Ação da Vigilância Sanitária em Resistência aos Antimicrobianos [internet]. Brasília, DF: Anvisa; 2018. [acesso em 2019 mar 3]. Disponível em http://portal.anvisa.gov.br/documents/3487091/3697444/Plano+de+a%C3%A7%C3%A3o+da+vigil%C3%A2ncia+sanit%C3%A1ria/09f85d62-bc23-4ccf-8c86-0a6431a355f9.
Linninger AA, Chakraborty A, Colberg RD. Planning of waste reduction strategies under uncertainty, Comp. Chem. Eng. 2000; 24(2-7):1043-1048.
Asano T. Planning and implementation of water reuse projects. Water Sci. and Techn. 1991; 24(9):1-10.
Crook J, Surampalli RY. Water reclamation and reuse criteria in the U.S. Water Sci. and Techn. 1996; 33(10-11):451-462.
Mujeriego R, Asano T. Tratamento avançado em esgotos, água recuperada e reúso. Water Sci. and Techn. 1999; 40:1-9.
Mancuso PC, Santos HF. Reúso de água. São Paulo: Manole; 2003.
Bordonalli ACO, Mendes CGN. Reúso de água em indústria de reciclagem de plástico tipo PEAD. Eng Sanit Ambient. 2009; 14(2):235-244.
Nagel-Hassemer M, Coral LA, Lapolli FR, et al. Processo UV/H2O2 como pós-tratamento para remoção de cor e polimento final em efluentes têxteis. Quím Nova. 2012; 35(5):900-9004.
Casani S, Rouhany M, Knochel S. A discussion paper on challenges and limitations to water reuse and hygiene in the food industry. Water Res. 2005; 39(6):1134-46.
Vourch M, Alannec B, Chaufer B, et al. Treatment of dairy industry wastewater by reverse osmosis for water reuse. Desalination. 2008; 219(1-3):190-202.
Suárez A, Fidalgo T, Riera FA. Recovery of dairy industry wastewaters by reverse osmosis. Production of boiler water, Sep Purif Technol. 2014; (133):204-211.
Carvalho DD, Machado BJF. Reúso de efluentes em torres de resfriamento-estudo conceitual: Aeroporto Internacional do Rio de Janeiro. Acta Scient Technol. 2010; 32(3):295-302.
Notas
Autor notes
Rocha ACL (0000-0001-7243-7832)* contribuiu substancialmente para a concepção, o planejamento, a análise e interpretação dos dados, elaboração do rascunho e revisão crítica do conteúdo, bem como da aprovação da versão final do manuscrito. Kligerman DC (0000-0002-7455-7931)* contribuiu substancialmente para a concepção, o planejamento, a análise e interpretação dos dados e revisão do manuscrito. Oliveira JLM (0000-0002-0361-3457)* contribuiu substancialmente para a concepção, o planejamento, a análise e interpretação dos dados e revisão do manuscrito.
Declaração de interesses