Artículo de investigación
Rendimiento laboral auto percibido: explorando factores y consecuencias
Self-perceived job performance: exploring factors and consequences
Rendimiento laboral auto percibido: explorando factores y consecuencias
Cuadernos Latinoamericanos de Administración, vol. 20, no. 38, 4359, 2024
Universidad El Bosque
Received: 21 June 2023
Accepted: 25 May 2024
Resumen: El presente trabajo tiene como propósito evaluar la asociación entre el rendimiento laboral auto percibido frente a diferentes variables organizacionales, tales como felicidad, motivación, satisfacción laboral, compromiso laboral, compatibilidad cargo-persona y compensación salarial. Para ello se abordan las percepciones de una muestra de trabajadores de una empresa del sector comercial del nororiente colombiano, mediante un instrumento autoadministrado de tipo transversal. Con el fin de analizar relaciones entre estas variables, se aplica un modelo de ecuaciones estructurales a través de mínimos cuadrados parciales. Al considerar el rendimiento laboral como variable consecuente, se aceptan las hipótesis donde se consideran a la motivación y la satisfacción como variables antecedentes. Sin embargo, al realizar un segundo modelo con hipótesis inversas, se evidencia una relación significativa entre el rendimiento laboral auto-percibido con todas las variables organizacionales estudiadas. Estos resultados ratifican la importancia de considerar múltiples factores para mejorar los resultados organizacionales de los trabajadores en un entorno empresarial. Adicionalmente, sugieren que, más allá del conocimiento tradicional, la percepción propia de los trabajadores sobre su propio rendimiento laboral también podría ser considerada como un activador positivo de diversos comportamientos organizacionales, algo que puede motivar su potencial uso y aplicación en estudios similares.
Palabras Clave: Comportamiento organizacional, estudio correlacional, modelamiento de ecuaciones estructurales, rendimiento laboral.
Abstract: The purpose of this work is to evaluate the possible association between self-perceived work performance versus different organizational variables, such as happiness, motivation, job satisfaction, work commitment, job-person fit and financial compensation. To this end, through a self-administered cross-sectional instrument, the study addresses the perceptions of a sample of a company worker in the commercial sector of northeastern Colombia. In order to analyze the data, and to examine the relationships between these variables, the study applies a partial least squares-structural equation model. When considering work performance as a consequent variable, hypotheses are accepted where motivation and satisfaction are considered as antecedent variables. However, when performing a second model with inverse hypotheses, the study corroborates a significant relationship between self-perceived work performance and all the organizational variables under study. These results ratify the importance of considering multiple factors to improve organizational results of workers into a business environment. Additionally, they suggest that, beyond traditional knowledge, workers' own perception of their own work performance could also be considered as a positive activator of various organizational behaviors, something that can motivate its potential use and application in similar future studies.
Keywords: Correlational study, organizational behavior, work performance, structural equation modeling.
Introducción
Más allá de una interpretación categórica orientada a definir los resultados de un individuo, el rendimiento laboral también puede ser entendido como un comportamiento, algo que 'hace el empleado' en el ejercicio de su cargo. Los resultados se refieren no solo al cumplimiento de objetivos, sino que también representan el producto de otras influencias conductuales (Campbell & Wiernik, 2015). Existen diversos factores que pueden determinar los resultados de los comportamientos y acciones de los empleados, y los mismos podrían moldear su idea del rendimiento propio. En la literatura organizacional se encuentran dos formas diferentes de evaluar el desempeño de un individuo: un modo objetivo y un modo subjetivo. El primero se mide por medio de evidencias indiscutibles como número de ventas, y cantidad o calidad de producción. El segundo modo se relaciona con el juicio acerca del rendimiento laboral de los individuos por parte de otros, incluyendo la autopercepción del trabajador sobre su propia realidad en términos de su propio rendimiento (Schachter, 2010).
El presente estudio pertenece al enfoque subjetivo e investiga si existe relación entre el rendimiento laboral auto-percibido (en adelante RL) con otras nociones propias de las conductas individuales al interior de las organizaciones. El estudio opta por evaluar en dos vías el comportamiento de dichas correlaciones: primero, considerando el RL como variable consecuente (modelo principal), y posteriormente, como variable antecedente (modelo espejo). Para el estudio respectivo, las nociones o comportamientos examinados se circunscriben seis constructos: felicidad (FE), motivación (MO), satisfacción laboral (SL), compromiso laboral (CL), compatibilidad cargo-persona (CP), y compensación salarial (CS). El trabajo de campo se lleva a cabo en una empresa del sector comercial santandereano, en donde se aplicó un instrumento transversal autoadministrado sobre 70 trabajadores. Luego de la formulación de hipótesis, estos datos se analizaron usando modelos de ecuaciones estructurales mediante mínimos cuadrados parciales, uno para el modelo principal y otro para el modelo espejo.
Los resultados obtenidos con el modelo principal aceptan las hipótesis donde se proponen las relaciones entre MO y SL con el RL; resultado que sugiere que estas dos variables son posibles activadores en el logro de mejores percepciones del rendimiento laboral propio. Sin embargo, al analizar el modelo espejo, se evidencia que el RL tiene una relación significativa con todas las variables organizacionales estudiadas y, en ese sentido, se demuestra que esta variable también viene actuando como un posible activador sobre los otros comportamientos organizacionales.
En términos generales, esta investigación sugiere la importancia de considerar múltiples factores en la evaluación y mejora del rendimiento laboral. A su vez, el estudio resalta la relevancia de entender este comportamiento, no solo como una variable de los comportamientos organizacionales tradicionales, sino apreciar su verdadero valor y entenderla también como una variable antecedente. Las implicaciones teóricas, pero principalmente prácticas, serán puestas en perspectiva al final del documento.
Marco Teórico y Desarrollo de Hipótesis
Para la selección de los factores para evaluar la correlación con el RL se ha tomado en consideración un enfoque multidimensional respaldado por la literatura académica actual. La felicidad en el trabajo ha sido incluida debido a su conexión intrínseca con la productividad y con la satisfacción general en el ámbito laboral (Oswald, Proto & Sgroi, 2015). Asimismo, la MO, un elemento esencial en la teoría de la autodeterminación, ha demostrado ser un predictor clave del rendimiento laboral (Deci, Olafsen & Ryan, 2017). La SL, CL y CP han sido seleccionados en consonancia con la teoría del ajuste persona-trabajo que sugiere que la congruencia entre las características individuales y las demandas del trabajo está positivamente relacionada con la productividad obtenida (Kristof-Brown, 2015). Finalmente, la CS se ha incluido debido a su impacto directo en la SL y la MO, lo cual está soportado en la teoría de la equidad (Adams, 1963).
Esta selección de factores se basa en la comprensión profunda de cómo estos elementos interrelacionados influencian la percepción individual del rendimiento laboral, proporcionando un marco integral respaldado por la investigación académica más reciente en el campo del comportamiento organizacional. En esta sección se abordan los distintos conceptos de dichas variables, seguidas de la respectiva formulación de hipótesis. Para efectos de la notación de estas últimas se ha definido que las hipótesis del modelo principal sean identificadas convencionalmente (Hn), mientras que las hipótesis del modelo espejo son identificadas con la caracterización 'prima' (Hn'):
Rendimiento Laboral Auto-percibido (RL)
El desempeño o rendimiento laboral de los empleados es un indicador de la eficiencia y la productividad de una organización. Sin embargo, el desempeño laboral también puede definirse como el conjunto de comportamientos bajo el control de los trabajadores que contribuyen a los objetivos organizacionales; en contraste con las variables externas que definen estos comportamientos o sus resultados (Campbell & Wiernik, 2015).
El rendimiento laboral auto-percibido se refiere a la evaluación subjetiva que las personas hacen de su propio desempeño en el trabajo. Esta autoevaluación puede estar influenciada por una variedad de factores. Un estudio realizado por Downes, Crawford, Seibert, Stoverink y Campbell (2021) encontró que la autoeficacia laboral, es decir, la creencia en la propia capacidad para llevar a cabo tareas laborales con éxito está positivamente relacionada con el rendimiento laboral auto-percibido. Esto sugiere que las personas que se perciben a sí mismas como más competentes y eficaces en su trabajo también tienden a evaluar su rendimiento laboral de manera más positiva.
Además, la percepción del rendimiento laboral puede estar influenciada por la retroalimentación recibida. Según un estudio de Su, Yuan y Qi (2022), la calidad y el tipo de comentarios que los empleados reciben de sus superiores pueden afectar su evaluación del rendimiento laboral. Los autores encontraron que la retroalimentación constructiva y específica se asociaba con una mayor percepción de un mejor rendimiento laboral. Sin embargo, es importante tener en cuenta que el rendimiento laboral auto-percibido no puede coincidir siempre con las evaluaciones objetivas realizadas por otros. Un estudio de Dunning, Johnson, Ehrlinger y Kruger (2003) revela que existe una tendencia humana generalizada a sobreestimar el propio desempeño y las habilidades. Esto sugiere que las personas pueden tener una visión más favorable de su rendimiento en comparación con las evaluaciones externas.
En conclusión, el rendimiento laboral auto-percibido es la evaluación subjetiva que las personas hacen de su propio desempeño en el trabajo. Este proceso está influenciado por factores como la autoeficacia laboral y la retroalimentación recibida. Sin embargo, es importante considerar que la percepción del rendimiento laboral puede diferir de las evaluaciones objetivas realizadas por otros.
Felicidad (FE)
El concepto felicidad depende del enfoque que adopta cada autor en su trabajo, por lo que la literatura relevante ha optado por referirse a él como "bienestar subjetivo" (Angier, 2020). Ramírez, Perea y Junco (2019) sostienen que la felicidad surge de una medida subjetiva realizada por cada individuo acerca de los logros conseguidos en su propia vida.
La felicidad en el trabajo representa una cuestión de gran importancia, ya que la mayor parte de los seres humanos trabajan tanto por necesidad como por deseo. El trabajo es una fuente no sólo de ingresos, sino también de puesta en práctica de capacidades y habilidades personales, de enfrentar desafíos y de la propia realización personal. La felicidad puede analizarse en el ámbito global, organizacional o laboral, centrándose en la realidad del trabajador o bien en el grupo o entorno en el que opera (García, 2019). En tal sentido, determinados conjuntos de emociones y motivaciones que se asemejan a un estado de ánimo compatible con la felicidad, son susceptibles de entenderse como predictores complejos del rendimiento. Sin embargo, en las diversas tareas que se suelen exigir a los empleados, la felicidad, en conjunto, probablemente beneficiará a la productividad general (Zelenski, Murphy & Jenkins, 2008).
El estudio sostiene las siguientes hipótesis:
Hipótesis 1 (H1): La FE se relaciona positivamente con el RL.
Hipótesis 1' (H1'): El RL se relaciona significativamente con la FE.
Motivación (MO)
La motivación puede definirse como la necesidad de un individuo de mostrar desempeño y disposición de obtener logro en su entorno (Ghaffari, Shah, Burgoyne, Nazri & Salleh, 2017). Este comportamiento exige necesariamente que haya alguna necesidad de cualquier grado, puede ser absoluta, relativa, de placer o de lujo. Siempre que el individuo esté motivado a algo, se considera que ese "algo" es necesario o conveniente (Masacon, López & Lara, 2017). Alguien que está motivado es siempre consciente de la meta a alcanzar y dirige sus esfuerzos para lograr ese objetivo, según esto es importante entender la motivación sea como un predictor del desempeño laboral (Salleh, Dzulkifli, Abdullah, & Yaakob, 2011).
García, Bolívar y Pérez (2016) señalan que la motivación es un factor clave en el ámbito laboral, el cual depende de factores internos, como la afiliación hacia la organización, el logro personal y el poder, así como de factores externos, por ejemplo, la supervisión constante de los líderes organizacionales, mejoras salariales, incentivos por mejorar las competencias profesionales, promoción y ascenso organizacional, entre otros. Así pues, la motivación depende tanto de factores individuales y organizacionales. La importancia de la motivación laboral radica en cómo este factor influye en el capital humano de una organización, quienes al sentirse motivados pueden adaptarse con mayor facilidad al mundo empresarial (Díaz, 2020).
Hipótesis 2 (H2): La MO se relaciona positivamente con el RL.
Hipótesis 2' (H2'): El RL se relaciona significativamente con la MO.
Satisfacción Laboral (SL)
La satisfacción laboral es una variable de actitud que indica la percepción positiva o negativa de los colaboradores sobre su trabajo, tanto en forma general como en los distintos factores específicos que lo rodean (Guayacán, Zárate & Contreras-Pacheco, 2022). La satisfacción laboral varía según el grado de concordancia entre lo que un colaborador quiere y busca en su trabajo, y lo que recibe de éste. Por lo tanto, la percepción de una mayor diferencia negativa entre lo esperado y lo encontrado conduce a una menor satisfacción (Wright & Davis, 2003). Su entendimiento profundo y el descubrimiento de sus antecedentes se hace muy necesario dado que hay suficiente evidencia empírica que confirma la existencia de una relación positiva de dicha actitud con el logro de importantes resultados positivos a nivel individual y organizacional (Pujol-Cols & Dabos, 2018).
La percepción de satisfacción o insatisfacción está influenciada por las necesidades, valores y expectativas de cada persona. En este sentido, las causas de satisfacción laboral difieren de un trabajador a otro. Por ejemplo, algunos factores importantes que predicen una variación en esta actitud pueden ser el reto e interés que despierta el trabajo, las condiciones del trabajo, las recompensas recibidas por parte del empleador y la relación con sus colegas y supervisores, entre otros (Lepold, Tanzer, Bregenzer & Jiménez, 2018). Por esta misma razón, se considera que la satisfacción laboral es una consecuencia de la experiencia laboral de los colaboradores y, por tanto, una variable susceptible de ser analizada a partir de la indagación directa sobre ellos mismos en contextos específicos (Guayacán et al. 2022).
Hipótesis 3 (H3): La SL se relaciona positivamente con el RL.
Hipótesis 3' (H3'): El RL se relaciona significativamente con la SL.
Compromiso Laboral (CL)
De acuerdo con Muñoz (2014), el compromiso que tiene cada colaborador con su organización es un factor que lo hace rendir y lo hace sentirse parte de la organización. Por ello, es necesario que este compromiso haga que los colaboradores tengan un sentido de pertenencia claro con dicha organización, y sientan como propios la misión, visión, objetivos, valores y metas organizacionales.
Schaufeli, Salanova, González y Bakker, (2002), describen el compromiso laboral como un estado mental positivo, satisfactorio y relacionado con el trabajo que se caracteriza por vigor, dedicación y absorción. El vigor se expresa en los altos niveles de energía y resiliencia mental en el trabajo, en la voluntad de invertir esfuerzo y en la persistencia ante dificultades. La dedicación se refiere a estar involucrado de manera fuerte en el trabajo, se expresa en sentimientos de importancia, entusiasmo, inspiración, orgullo y desafío. Por último, la absorción apunta a estar plenamente concentrado y felizmente absorto en el trabajo.
El compromiso laboral está constituido por tres componentes: el compromiso afectivo, el compromiso de seguimiento y el compromiso normativo. El primero es la relación emocional de un empleado con la organización. El segundo es la conciencia de los costos asociados a dejar la organización, de manera que el empleado permanece en la organización porque considera que necesita el empleo. Por último, el compromiso normativo es el sentimiento de obligación, por el cual el empleado siente que debe permanecer en la organización (Prieto, Postigo, Cuesta & Muñiz, 2021).
Hipótesis 4 (H4): El CL se relaciona positivamente con el RL.
Hipótesis 4' (H4'): El RL se relaciona significativamente con el CL.
Compatibilidad Cargo-Persona (CP)
La compatibilidad cargo-persona es la afinidad entre las habilidades de un individuo con los requisitos de su trabajo y los incentivos proporcionados para realizarlo (Sekiguchi, 2004; Vogel & Feldman, 2009). Estudios previos han identificado dos tipos fundamentalmente diferentes de la compatibilidad cargo-persona (Contreras-Pacheco & Lésmez-Peralta, 2018). El primer tipo de compatibilidad es habilidades-demanda, es la congruencia entre las habilidades y capacidades de los individuos y las demandas específicas del trabajo. Cuando los trabajadores tienen las habilidades necesarias para cumplir con las demandas del trabajo es más probable que se desempeñen a un nivel superior, cumplan con las expectativas de los supervisores y permanezcan en el trabajo. El segundo tipo de compatibilidad cargo-persona es necesidades-suministros, se logra cuando las necesidades de los individuos son satisfechas por las recompensas del trabajo. Cuando las necesidades de afiliación, autonomía y seguridad económica de los trabajadores son satisfechas por la organización en forma de compañeros afines, autonomía de horarios y retribuciones generosas, los empleados experimentan una mayor satisfacción laboral y un mayor compromiso con la organización (Vogel & Feldman, 2009).
Por otro lado, la compatibilidad cargo-persona se define como la coincidencia entre la persona y las características del puesto. En otras palabras, la compatibilidad cargo-persona ocurre cuando los conocimientos, destrezas y habilidades (KSA, por sus siglas en inglés) de una persona son compatibles con las demandas y recursos del trabajo (por ejemplo, salario, beneficios complementarios y condiciones de trabajo), satisfaciendo así las necesidades fisiológicas y psicológicas y preferencias de los empleados (Saufi, Mansor, Kakar & Singh, 2020).
Hipótesis 5 (H5): La CP se relaciona positivamente con el RL.
Hipótesis 5' (H5'): El RL se relaciona significativamente con la CP.
Compensación Salarial (CS)
La compensación salarial son todas las formas de remuneración financiera, servicios tangibles y beneficios que recibe un individuo como parte de una relación laboral existente. La teoría demuestra que los empleados que cuentan con mejores salarios y beneficios usualmente demuestran mejor desempeño dentro de la organización (Qureshi & Sajjad, 2015). Existen dos maneras distintas de dar remuneración a un trabajador: directa e indirecta. La manera directa es la cifra o porcentaje especificado por parte del empleador hacia el trabajador al momento de ingresar a un puesto de trabajo. La manera indirecta son los beneficios que se brindan por ley, como lo son las gratificaciones, horas extras y demás (Carnaqué, 2014). La compensación salarial es de gran importancia dado que cuando los trabajadores se encuentran satisfechos con el pago recibido, su comportamiento y actitud puede ser afectado positivamente. Por el contrario, si un trabajador no se encuentra conforme al pago recibido puede disminuir su moral, su desempeño y por ende aumentar la rotación de personas de la organización (Salisu, Chinyio, & Suresh, 2015).
Hipótesis 6 (H6): La CS se relaciona positivamente con el RL.
Hipótesis 6' (H6'): El RL se relaciona significativamente con la CS
Finalmente, autores como Gabini (2018) abordan en su estudio la relación entre diferentes variables y el rendimiento laboral. Sin embargo, su enfoque principal se centra en considerar el rendimiento laboral como una variable antecedente, en lugar de una variable resultante. La perspectiva de este estudio, en el que el rendimiento laboral es una variable resultante, ofrece una nueva y valiosa comprensión de los factores que pueden influir en el rendimiento laboral auto-percibido.
Metodología
El diseño de la metodología aplicada responde a un estudio de tipo correlacional alimentado a través de fuentes primarias. Con el fin de cumplir el objetivo de investigación se implementó un método de recolección de datos que permitió medir y analizar las variables mediante un modelo de ecuaciones estructurales para evaluar relaciones complejas entre variables, y por tanto poner a prueba las hipótesis planteadas.
Recolección de Datos, Tamaños de la Muestra e Instrumentos de Medición
Los datos se recolectaron mediante un cuestionario estructurado. Este se compone de una serie de variables sociodemográficas y está diseñado para investigar la percepción que tenían los trabajadores respecto a su rendimiento laboral según los instrumentos de medición empleados en la literatura relevante obteniendo un total de 87 elementos (ver Tabla 1). El cuestionario midió las variables organizacionales del estudio en cuanto a la relación de cada variable. Como escala de medición se replicó la escala de Likert de 5 puntos, donde 1 representa a la respuesta "Totalmente en desacuerdo", 2 "En desacuerdo", 3 "Neutral", 4 "De acuerdo" y 5 "Totalmente de acuerdo" (ver Anexo 1).

Tal como se aprecia en la Tabla 1, cada una de las siete escalas de la encuesta fue específicamente diseñada por diversos autores para medir un constructo particular. Estas mediciones permitieron obtener datos detallados sobre cada constructo y su posible influencia entre sí. La inclusión de escalas validadas en la encuesta garantizó la confiabilidad y la validez de los resultados obtenidos.
La muestra de este estudio estuvo compuesta por trabajadores del sector comercial en la ciudad de Bucaramanga, Santander. Específicamente, se incluyó al 81,3% del total de los trabajadores de una empresa perteneciente a dicho sector. Para llevar a cabo la recolección de datos, se estableció contacto de forma presencial con un total de 11 unidades de funcionamiento, en las cuales se distribuyeron 100 cuestionarios, finalmente solo 70 resultaron ser utilizables para el análisis de datos.
Análisis de Datos
El análisis y evaluación del modelo se realizó con un modelamiento de ecuaciones estructurales de mínimos cuadrados parciales. Esta técnica permite a los investigadores evaluar tanto relaciones causales entre elementos, como relaciones causales de constructos latentes (Gudergan, Ringle, Wende & Will, 2008). Para evaluar las mediciones y el modelo estructural se utilizaron diversos procedimientos sugeridos en la literatura. Los datos fueron analizados en el software SmartPLS 4.0 para analizar soluciones inadmisibles, indeterminación de factores y la no necesidad de una distribución normal de datos (Ringle, Wende & Becker, 2015).
Con el objetivo de realizar el respectivo análisis, la metodología se dividió en dos fases: la evaluación del modelo de medición y la evaluación del modelo estructural. En primer lugar, se ejecutó el software Smart PLS en el cual se evaluó la fiabilidad y validez del modelo de medición. Esto se hizo mediante el cálculo del alfa de Cronbach (a), la fiabilidad compuesta (FC) y la varianza media extraída (AVE). Así mismo, se obtuvieron las cargas factoriales ( 1 ) que representan la fiabilidad individual de cada elemento hacia su variable y se evaluó la validez discriminante de los constructos mediante el criterio Fornell y Larcker. Este criterio considera la cantidad de varianza que un constructo captura de sus indicadores AVE, el cual debe ser mayor a la varianza que el constructo comparte con otros constructos (Martínez & Fierro, 2018). Es decir, la raíz cuadrada de la AVE de cada variable latente debe ser mayor que su correlación con las demás variables. Por lo tanto, para tener validez discriminante, la raíz cuadrada del AVE de un constructo debe ser mayor que su correlación con cualquier otro constructor el criterio de la ratio HTMT.
Como segunda fase en la evaluación del modelo estructural se implementó el algoritmo de Bootstrapping para la comprobación de las hipótesis planteadas. Primero se estimó la significancia de la relación entre las variables, para esto se obtuvo el estadístico t-student, el p-valor y el coeficiente de trayectoria (b). Con la interpretación de estos resultados se obtienen las conclusiones respectivas.
Evaluación del Modelo de Medición
El primer paso caracteriza la descripción gráfica del modelo (Barclay, Higgins & Thompson, 1995). Por un lado, se especifican las relaciones causales entre las variables del modelo, y por otro, las relaciones entre elementos y constructos. Además, se identifican las variables latentes.
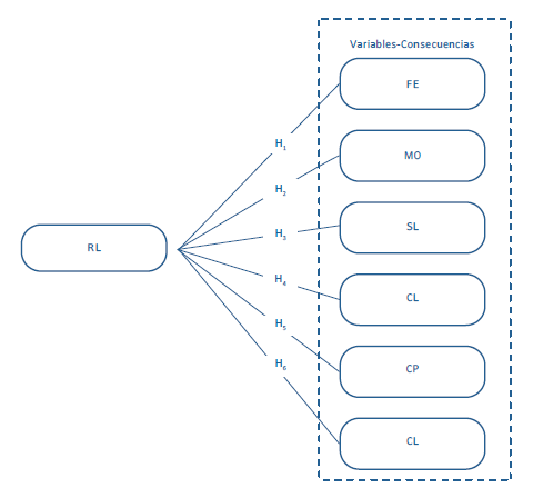
El modelo causal es representado en la Figura 1. En este modelo existen 6 variables latentes conformadas de elementos reflectivos: FE, MO, SL, CL, CP y CS.

También, se propone un nuevo modelo con las hipótesis invertidas para explorar las relaciones 'espejo' entre las variables. En lugar de enfocarse únicamente en la relación directa entre el rendimiento laboral y los otros constructos, este nuevo modelo consideró la forma en que el rendimiento laboral puede influir en los otros constructos involucrados en el estudio. Esta aproximación más integral al análisis de las relaciones entre las variables permite mejorar la validez y relevancia de los resultados obtenidos.
El nuevo modelo causal es representado en la Figura 2.

La fiabilidad individual de las variables se evalúa a través de las cargas factoriales de los elementos del modelo deben tener un valor superior al mínimo aceptable de 0,50. Se aceptan aquellos elementos cuyo valor sea mayor o igual a 0,5. Los elementos con carga inferior a 0,5 que no cumplen el mínimo aceptable, se considerarán para su eliminación sólo si la eliminación da como resultado un aumento de la confiabilidad compuesta y del AVE por encima del valor recomendado (Hair, Hult, Ringle & Sarstedt, 2017).
Como lo plantean Hair et al. (2017) de los 18 elementos originales de RL, 6 elementos no se encuentran dentro de los niveles indicados. Se descartaron los elementos RL11 y RL13-18. Dentro del constructo FE se eliminó el FE06-08. En relación con el constructo MO, se descartó el elemento MO01-03. Respecto a SL, se eliminaron los elementos SL01, SL02, SL04 y SL06. Continuando con CL se descartaron 2 de sus 10 elementos, específicamente el CL09 y CL10. Respecto al constructo CP, todos sus elementos cumplían con los valores planteados en la teoría. En el estudio actual, en relación con el constructo CS, la eliminación de los elementos CS07, CS08 y CS10 no produjo un aumento significativo en la confiabilidad compuesta, ni en el valor del AVE. Sin embargo, dado que el valor del AVE continuó siendo menor al valor recomendado, se tomó la decisión de descartar en su totalidad, el constructo del estudio.
Para juzgar la validez discriminante se utilizó el criterio de Fornell y Larcker (1981). Según el cual la raíz cuadrada del AVE, que corresponde a la diagonal principal de la tabla, debe ser mayor a las correlaciones con los otros constructos. Es decir, que en el modelo los constructos comparten más varianza con sus elementos que con otros constructos (Latif, et al. 2020). Siguiendo la lógica propuesta, en relación con el constructo SL, se eliminó el elemento SL03, en el constructo CL se eliminó el elemento CL08 y en el constructor MO se eliminaron los elementos MO09, MO10, MO11, MO15 y MO19. Se descartaron estos elementos del conjunto de datos debido a que generaban conflictos en su análisis y distorsionaban los resultados finales. Es importante mencionar que los análisis mencionados se realizaron de forma individual para los dos modelos estructurales planteados; sin embargo, para ambos casos se obtuvo el mismo resultado.
Para conocer la fiabilidad del modelo se realizó un análisis a partir del a y FC como medidas de consistencia interna, para ambos índices se acepta un valor 0,7 como una medida de fiabilidad modesta en las etapas tempranas de la investigación y un 0,8 para la investigación básica.
Para la validez convergente se considera el resultado de las AVE. Siguiendo a Fornell y Larcker (1981), se sugiere 0,5 como límite inferior de un AVE aceptable, lo que significa que más del 50% de la varianza del constructo es debida a sus variables observables. De esta manera, el ajuste de los elementos es significativo, lo cual sugiere que están altamente correlacionados. Asimismo, para conocer la validez discriminante se utilizaron tanto el criterio de Fornell & Larcker (1981) como el criterio de la ratio HTMT (Martínez & Fierro, 2018).
El modelo fue evaluado por medio de la significancia estadística de las cargas y estimando los valores de R2. El valor de R2 mide la capacidad de un modelo para explicar la variabilidad de un constructo; para esto, Chin (1998) considera que un R2 debe tener un valor de 0,67, 0,33 y 0,10 (sustancial, moderado y débil). Por su parte, el F mide el tamaño del efecto, siendo considerado pequeño si es mayor o igual a 0,02, medio si es mayor o igual a 0,15 y grande si es mayor o igual a 0,35, según los criterios de Cohen (1988).
Evaluación del Modelo Estructural
Como se mencionó anteriormente haciendo uso del algoritmo de Bootstrapping se obtiene la significancia estadística de los coeficientes. Los valores ß representan los pesos de regresión estandarizados. Los coeficientes de regresión estandarizados, también conocidos como coeficientes path, son esenciales para el análisis del modelo de investigación, ya que permiten identificar las relaciones entre las hipótesis. Los valores de ß≥0,2 son considerados significativos, aunque idealmente se esperan ß≥0,3 (Chin, 1998). El p-valor se utiliza para evaluar la significancia estadística de los coeficientes en un modelo de ecuaciones estructurales. Se calcula mediante el Bootstrapping y se compara con un umbral de significancia para determinar la relevancia de las relaciones representadas en el modelo, generalmente 0,05. Si el p-valor es menor que el umbral de significancia, se considera que el coeficiente es estadísticamente significativo y existe evidencia para respaldar la relación representada por ese coeficiente en el modelo (Hair et al. 2017).
Resultados y Análisis
En el presente apartado, se presentan los resultados del análisis de fiabilidad y confiabilidad del modelo, evaluando su consistencia interna y validez convergente. Asimismo, se verifica la validez de las hipótesis planteadas en el modelo estructural. Este proceso tiene como objetivo determinar si los constructos seleccionados explican adecuadamente la variabilidad del rendimiento laboral auto-percibido y si las relaciones previstas entre ellos se cumplen. Los resultados de este análisis permiten evaluar tanto la calidad del modelo como la eventual comprobación de las hipótesis formuladas.
La fiabilidad individual de las variables se evaluó a través de las cargas λ (ver Tabla 2). Además, se cumplieron todos los criterios para estas establecidos por Hair, Sarstedt, Hopkins & Kuppelwieser (2014). Para medir la fiabilidad del constructo se analizó α y FC de acuerdo con Hair et al. (2017). El AVE de cada constructo se encontró por encima del nivel recomendado de 0,5 de acuerdo con lo sugerido por Fornell & Larcker (1981).

Para tener validez discriminante, la raíz cuadrada del AVE de un constructo debe ser mayor que su correlación con cualquier otro constructor según Fornell & Larcker (1981), tal y como se observa en la Tabla 3.

Además, según las investigaciones realizadas por Henseler, Hubona & Ray (2016), se ha demostrado que la ratio HTMT es una medida más precisa para determinar la falta de validez discriminante. Cuando las correlaciones entre los elementos que miden el mismo constructo son mayores que las correlaciones entre los elementos que miden diferentes constructos, se considera que existe validez discriminante. Por lo tanto, la relación HTMT debe ser inferior a uno. De acuerdo con los criterios establecidos en la teoría, los intervalos de confianza para la ratio HTMT deben ser menores a uno, lo que permite validar este criterio en el modelo (Martínez & Fierro, 2018) (ver Tabla 4).

El modelo fue evaluado por medio de la significancia estadística de las cargas y estimando los valores de R2. En el modelo inicialmente propuesto se obtuvo un R2= 0,440 (valor moderado) según Chin (1998). Se determinó que las variables latentes analizadas presentaban un nivel moderado de variabilidad sobre relación al rendimiento laboral auto-percibido, representando aproximadamente el 44% de la varianza (Martínez & Fierro, 2018). Estos resultados apuntan a la validez del modelo. Ver Tabla 5.

En el análisis del modelo 'espejo' presentado en la Tabla 6 se obtuvo un valor de 0,294 (valor débil) para la relación con CL, 0,147 (valor débil), para la relación con CP, 0,155 (valor débil), para la relación con FE, 0,326 (valor débil) para la relación con MO, y 0,341(valor moderado) para la relación con SL. Estos valores representan el porcentaje de variabilidad de los constructos respecto a RL. Es decir, RL explica en un 29,4% la variabilidad de la variable CL, en un 14,7% la variabilidad de la variable CP, en un 15,5% la variabilidad de la variable FE, en un 32,6% la variabilidad de la variable MO y en un 34,1% la variabilidad de la variable SL.

En cuanto a los datos presentados en la Tabla 7, se concluyó según los criterios establecidos por Cohen (1988), que el efecto de los constructos FE y CL sobre el RL fue nulo. Lo anterior indicó la ausencia de una relación significativa entre estas variables y la variable dependiente en el modelo. Por otro lado, se determinó que los constructos MO, SL y CP presentaban un efecto pequeño sobre el RL, lo que sugirió que estas variables se encontraban relacionadas con la variable dependiente, pero su contribución en términos de explicación de la varianza del RL es limitada.

Los resultados presentados en la Tabla 8 indicaron que la variable CP mostró el menor efecto con un valor de 0,173. Esto sugiere una relación media con la variable principal. Por otro lado, las variables SL y MO presentaron un efecto grande, con valores de 0,518 y 0,484 respectivamente. Esto indica una gran relación con RL. En contraste, el constructo CL demostró un valor de 0,416, indicando una relación fuerte con RL. Respecto al constructo FE, se encontró que el efecto de RL sobre esta variable fue medio, con un valor de 0,183, lo que señala una relación moderada entre este constructo y la variable principal en el modelo (Martínez & Fierro, 2018).

Después de haber establecido el modelo de medición, se procedió a probar las hipótesis utilizando el algoritmo de Bootstrapping, con un número de submuestras de 500, siguiendo lo propuesto por Hair et al. (2017). Los resultados del contraste de hipótesis del modelo inicialmente propuesto se presentan en la Tabla 9, donde se observa que, de las cinco hipótesis planteadas, dos de ellas presentan una influencia medianamente significativa en la variable dependiente.

En el estudio realizado se pudo comprobar, de acuerdo con las directrices de Chin (1998), que MO y SL ejercen una influencia significativa sobre el RL. Específicamente, la Hipótesis 2 (β =0,200; t=1,972; p<0,049) indicaba una relación significativa entre MO y RL, mientras que la Hipótesis 3 (ß=0,223; t=2,020; p<0,043) establecía una relación significativa entre SL y RL. Por otro lado, y según lo mencionado por Hair et al. (2017), se rechazó la Hipótesis 1, la cual sostiene que FE influye significativamente sobre el RL. Esta decisión se basó en los valores obtenidos (β =0,124; t=0,447; p<0,655). Se rechazó la Hipótesis 4 que indica que CL influye significativamente sobre el RL, debido a los valores obtenidos (β =0,152; t=0,543; p<0,587). Por último, la Hipótesis 5, que señala que CP influye significativamente sobre el RL, también se rechazó con base en los valores obtenidos (β=0,141; t=1,488; p<0,137).
Los resultados del análisis en el modelo espejo se presentan en la Tabla 10, donde se expone que la variable principal tiene una influencia significativa en los cinco constructos del estudio, según Cohen (1988). Esto valida las cinco hipótesis planteadas. Este hallazgo es de gran relevancia, ya que confirma la importancia de la variable principal en la explicación de la influencia sobre los diferentes constructos del estudio, lo que permite predecir su comportamiento.

Después de realizar el análisis correspondiente y siguiendo lo propuesto por Cohen (1988), se pudo demostrar que RL tiene una influencia significativa en todos los constructos involucrados en el estudio, tal y como se planteó en las hipótesis que fueron verificadas. Al organizar jerárquicamente la influencia de RL. En el análisis realizado, se observa que en primer lugar se encontró la Hipótesis 1 ' era correcta. Esta hipótesis indicaba una relación significativa entre RL y FE y se validó con los datos (β=0,091; t=4,335; p<0,000). En segundo lugar, se examinó la Hipótesis 5', que establecía una relación significativa entre RL y CP. Los datos verificaron esta hipótesis (β =0,081; t=4,723; p<0,000). En tercer lugar, se evaluó la Hipótesis 3', la cual indicaba una relación significativa entre RL y SL. Los valores obtenidos confirmaron esta hipótesis (β =0,079; t=7,357; p<0,000). En cuarto lugar, se analizó la Hipótesis 2', que establecía una relación significativa entre RL y MO. Los resultados indicaron que esta hipótesis se cumplió y verificó con los datos obtenidos (β =0,074; t=7,745; p<0,000). Por último, se examinó la Hipótesis 4', que indicaba una relación significativa entre RL y CL. Los valores obtenidos confirmaron esta hipótesis (β =0,064; t=8,518; p<0,000).
Conclusiones
El anterior estudio analizó la relación entre el rendimiento laboral auto-percibido y varios constructos pertenecientes al área del comportamiento organizacional en el contexto de una empresa del sector comercial del nororiente colombiano. Para ello se evaluaron dos modelos de ecuaciones diferenciales (uno principal y uno 'espejo') con el fin de validar tales correlaciones. Mientras que el primero pudo validar el rol consecuente del rendimiento laboral auto-percibido en función de la motivación y de la satisfacción laboral, de manera interesante, el segundo validó el rol antecedente de dicho comportamiento sobre la totalidad de constructos evaluados.
Los primeros resultados van en línea con lo planteado por Díaz (2020) en su estudio, así como entre el rendimiento laboral y la satisfacción laboral confirmando la relación planteada por Pujol-Cols & Dabos (2018). Estos resultados respaldan la idea de que la motivación y la satisfacción laboral tienen un impacto positivo en el rendimiento laboral de los empleados en la empresa del sector comercial del nororiente colombiano estudiada, se podría mencionar entonces basándonos en los datos y en la literatura que, si un trabajador se encuentra motivado y satisfecho laboralmente va a percibir un buen rendimiento laboral ya que esta relación se presenta directa en el estudio realizado.
En cuanto a las hipótesis rechazadas, no se encontró evidencia con los datos recolectados que acepte la afirmación de la primera hipótesis propuesta, la cual sugería una relación entre la felicidad y el rendimiento laboral. Aunque se reconoce que la felicidad puede tener un impacto en el rendimiento laboral en general (Zelenski et al. 2008), en el contexto de este estudio específico no se encontró una asociación significativa con el rendimiento laboral auto-percibido. De manera similar, las hipótesis 4, 5 y 6, también fueron rechazadas en este estudio. Aunque la literatura sugiere que estos constructos pueden tener una influencia en el rendimiento laboral (Muñoz, 2014; Vogel & Feldman, 2009; Díaz et al. 2021). Los resultados del estudio no fueron suficientes para respaldar dichas relaciones en el contexto específico de la empresa del sector comercial del nororiente colombiano. A partir de esto se sugiere que para futuros estudios similares se utilicen diseños longitudinales y experimentales, a su vez se consideren múltiples medidas objetivas y subjetivas del rendimiento laboral. Esto ayudará a obtener una comprensión más completa y robusta de las relaciones estudiadas.
En conclusión, este estudio ha validado las hipótesis que postulan una relación significativa entre la motivación y la satisfacción laboral con el rendimiento laboral auto-percibido en donde se entiende que, si un trabajador se encuentra motivado y satisfecho laboralmente, será un trabajador que tiene buena percepción de su rendimiento laboral. Sin embargo, las demás hipótesis planteadas no fueron corroboradas por los datos recolectados. Es fundamental tener en cuenta que la falta de evidencia en este estudio no implica necesariamente que no exista ninguna relación entre estas variables. Puede haber otros factores o variables no considerados en este estudio que podrían influir en la relación entre estos constructos.
En contraste, al validar la totalidad de hipótesis formuladas inversamente, los resultados obtenidos de la evaluación del modelo 'espejo', respaldan y validan las afirmaciones presentadas por Gabini (2018) en su investigación. Al corroborar y ampliar la comprensión de la relación bidireccional entre el rendimiento laboral, y específicamente de la autopercepción de dicho rendimiento con otros constructos clave en el entorno laboral, estos resultados proporcionan una valiosa contribución al campo de estudio. En este contexto, aunque se reconoce la existencia de amplia evidencia empírica que ratifica el rendimiento laboral como una variable resultante, el presente estudio sugiere una mayor fortaleza y significancia en el modelo 'espejo'. Es decir, la evidencia aquí presentada considera más contundente la relación del rendimiento laboral como una variable antecedente y activante, en lugar de como una variable resultante.
Estos hallazgos tienen una amplia aplicabilidad y utilidad para la gestión de recursos humanos, ya que permiten identificar los factores que influyen y a su vez en los que influye el rendimiento laboral auto-percibido. Esto proporciona una guía para la gerencia en la asignación de recursos y esfuerzos para poder aumentar el rendimiento de sus trabajadores, al enfocarse en los aspectos que más afectan dicho rendimiento. La satisfacción laboral es el constructo más influenciado por el rendimiento laboral con un efecto del 0,518. A partir de este dato, la gerencia puede implementar intervenciones específicas y estrategias de mejora que impacten positivamente en el rendimiento laboral de los trabajadores para así influir de manera positiva en los demás constructos entendiendo que el rendimiento laboral es un posible activador de los mismos.
El estudio presenta algunas limitaciones que deben tenerse en cuenta al interpretar los resultados. En primer lugar, la investigación se llevó a cabo en una única empresa, lo cual puede limitar la generalización de los hallazgos a otras organizaciones o sectores industriales. Las características específicas de la empresa y su entorno pueden influir en los resultados obtenidos, por lo que es necesario tener precaución al extrapolar los hallazgos a contextos diferentes. Además, es el estudio se realizó en un contexto geográfico particular, específicamente en el sector comercial de la región nororiental de Colombia. Las dinámicas laborales, las prácticas organizacionales y las culturas laborales pueden variar en diferentes regiones geográficas, lo que puede afectar la aplicabilidad de los resultados en otras ubicaciones geográficas.
Otra limitación es que este estudio se basó en un diseño transversal. Esto implica que se recopilaron los datos en un solo momento en el tiempo, y este hecho limita la capacidad de establecer relaciones causales entre las variables estudiadas. Sería de gran valor realizar estudios longitudinales o experimentales que permitan examinar la evolución de las variables a lo largo del tiempo y establecer relaciones de causa y efecto con mayor confianza.
Recomendaciones
Los resultados de esta investigación brindan aportes significativos para la gerencia de la empresa y otras organizaciones similares en el diseño de estrategias para mejorar el rendimiento laboral de los trabajadores. Con los resultados derivados del modelo 'espejo', parecería fundamental que la gerencia realice retroalimentación con los trabajadores basada en las evaluaciones de desempeño (2022). Estos hallazgos destacan la importancia de la retroalimentación constante y efectiva en la gestión de recursos humanos. Proporcionar a los empleados una retroalimentación clara y constructiva sobre su desempeño laboral puede mejorar el mismo, ya que este análisis demuestra que cuando los trabajadores perciben que su rendimiento laboral es bueno, también experimentan mejores niveles de felicidad, motivación, satisfacción laboral, compromiso laboral y buena compatibilidad con su cargo laboral.
En resumen, si bien este estudio ha aportado información valiosa sobre la relación entre el rendimiento laboral auto-percibido y otros constructos en una empresa del sector comercial de la región nororiental de Colombia, es fundamental considerar las limitaciones presentes. Se recomienda que futuras investigaciones amplíen la muestra a diferentes organizaciones y contextos geográficos, utilicen diseños longitudinales y experimentales, y consideren múltiples medidas objetivas y subjetivas del rendimiento laboral para obtener una comprensión más completa y robusta de las relaciones estudiadas.
Referencias
Adams, J. S. (1963). Towards an understanding of inequity. The Journal of Abnormal and Social Psychology, 67(5), 422. https://doi.org/10.1037/h0040968.
Angier, T. (2020). Happiness as subjective well-being. Revista Portuguesa de Filosofia, 76(F1), 149-180.
Barclay, D., Higgins, C., & Thompson, R. (1995). The Partial Least Squares (PLS) Approach to Causal Modeling: Personal Computer Adoption and Use as an Illustration. Technology Studies, 2 (2), 285-309.
Campbell, J. P., & Wiernik, B. M. (2015). The modeling and assessment of work performance. Annual Review of Organizational Psychology and Organizational Behavior, 2(1),47-74.
Carnaqué Alvarez, P. (2014). Sistema de compensación salarial y desempeño laboral de los trabajadores del Instituto de Educación Superior Tecnológico Abaco Chiclayo - 2013. Repositorio Institucional-USS. http://repositorio.uss.edu.pe//handle/20.500.12802/2409.
Chin, W. W. (1998). The partial least squares approach to structural equation modeling. Modern Methods for Business Research, 295(2), 295-336.
Cohen, J. (1988). Statistical Power Analysis for the Behavioral Sciences (2nd ed.). Hillsdale, NJ: Lawrence Erlbaum Associates.
Contreras-Pacheco, O. E., & Lésmez-Peralta, J. C. (2018). El rol mediador de la identificación organizacional: Compartir conocimiento en ambientes híbridos. Suma de Negocios, 9(20), 129-137.
Deci, E. L., Olafsen, A. H., & Ryan, R. M. (2017). Self-determination Theory in Work Organizations: The State of a Science. Annual Review of Organizational Psychology and Organizational Behavior, 4, 19-43. https://doi.org/10.1146/annurev-orgpsych-032516-113108.
Díaz, C. D. (2020). Sistema de Incentivo al conocimiento: una herramienta clave para mejorar el rendimiento laboral. Business Innova Sciences, 1(3), 28-37.
Downes, P. E., Crawford, E. R., Seibert, S. E., Stoverink, A. C., & Campbell, E. M. (2021). Referents or role models? The self-efficacy and job performance effects of perceiving higher performing peers. Journal of Applied Psychology, 106(3), 422-438. https://doi.org/10.1037/apl0000519.
Dunning, D., Johnson, K., Ehrlinger, J., & Kruger, J. (2003). Why People Fail to Recognize Their Own Incompetence. Current Directions in Psychological Science, 12(3), 83-87. https://doi.org/10.1111/1467-8721.01235.
Fornell, C. & Larcker, D. F. (1981). Evaluating Structural Equation Models with Unobservable Variables and Measurement Error. Journal of Marketing Research, 18(1), 39. https://doi.org/10.2307/3151312.
Gabini, S. M. (2018). Potenciales predictores del rendimiento laboral: Una exploración empírica Disertación doctoral. Universidad Nacional de la Plata. https://doi.org/10.35537/10915/65394.
Gagné, M., Forest, J., Vansteenkiste, M., Crevier-Braud, L., van den Broeck, A., Aspeli, A. K., Bellerose, J., Benabou, C., Chemolli, E., Güntert, S. T., Halvari, H., Indiyastuti, D. L., Johnson, P. A., Molstad, M. H., Naudin, M., Ndao, A., Olafsen, A. H., Roussel, P., Wang, Z., & Westbye, C. (2015). The Multidimensional Work Motivation Scale: Validation evidence in seven languages and nine countries. European Journal of Work and Organizational Psychology, 24(2), 178-196.
García, D. A., Bolívar, C. L., & Pérez, L. O. (2016). Factores internos y externos que inciden en la motivación laboral. Revista Electrónica Psyconex, 8(12), 1-9.
Ghaffari, S., Shah, I., Burgoyne, J., Nazri, M., & Salleh, J. (2017). The influence of motivation on job performance: A case study at Universiti Technology Malaysia. The Influence of Motivation on Job Performance: A Case Study at Universiti Technology Malaysia. Aust. J. Basic & Appl. Sci, 11(4), 92-99.
Guayacán, I. N., Zárate, A. L., & Contreras-Pacheco, O. E. (2022). Job satisfaction in the context of mandatory teleworking: An empirical study in the higher education sector. Estudios Gerenciales, 38(163), 222-234.
Gudergan, S. P., Ringle, C. M., Wende, S. & Will, A. (2008). Confirmatory tetrad analysis in PLS path modeling. Journal of Business Research, 61(12), 1238-1249.
Hair, J. F., Hult, G. T. M, Ringle, C. M. y Sarstedt, M. (2017). A primer on partial least squares structural equation modeling (PLS-SEM) (2nd. ed.). SAGE Publications Inc.
Hair, J. F., Sarstedt, M., Hopkins, L. & Kuppelwieser, V. J. (2014). Partial least squares structural equation mod-eling (PLS-SEM): An emerging tool in business research. European Business Review, 26(2), 106-121.
Henseler, J., Hubona, G. & Ray, P. A. (2016). Using PLS path modeling in new technology research: Updated guidelines. Industrial Management & Data Systems,116(1), 2-20. https://doi.org/10.1108/IMDS-09-2015-0382.
Kristof-Brown, A. (2015). Person-Environment Interaction. Wiley Encyclopedia of Management, 1-1. doi:10.1002/9781118785317.weom110212.
Latif, K. F., Sajjad, A., Bashir, R., Shaukat, M. B., Khan, M. B. & Sahibzada, U. F. (2020). Revisiting the relationship between corporate social responsibility and organizational performance: The mediating role of team outcomes. Corporate Social Responsibility and Environmental Management, 27(4), 1630-1641. https://doi.org/10.1002/csr.1911.
Lepold, A., Tanzer, N., Bregenzer, A. y Jiménez, P. (2018). The efficient measurement of job satisfaction: Fac-et-items versus facet scales. International Journal of Environmental Research and Public Health, 15(7), 1362. https://doi.org/10.3390/ijerph15071362.
Martínez, M. & Fierro, E. (2018). Aplicación de la técnica PLS-SEM en la gestión del conocimiento: un enfoque técnico práctico. RIDE. Revista Iberoamericana para la Investigación y el Desarrollo Educativo, 8(16), 130- 164. https://doi.org/10.23913/ride.v8i16.336.
Masacon, M. R., López, G. A., & Lára, G. A. (2017). Motivación: las teorías y su relación en el ámbito empresarial. Dominio de las Ciencias, 3(2), 311-333.
Muñoz, A. (2014). Los niveles de sentido de pertenencia en un grupo de profesionales bajo contratación laboral simulada en distintas organizaciones guatemaltecas. Tesis doctoral. Universidad Rafael Landívar.
Oswald, A. J., Proto, E., & Sgroi, D. (2015). Happiness and Productivity. Journal of Labor Economics, 33(4), 789-822. https://doi.org/10.1086/681096.
Prieto, F., Postigo, Á., Cuesta, M., & Muñiz, J. (2021). Work engagement: new scale for its measurement. Revista Latinoamericana de Psicologia, 53, 133-142. https://doi.org/10.14349/rlp.2021.v53.15.
Pujol-Cols, L. J. & Dabos, G. E. (2018). Satisfacción laboral: una revisión de la literatura acerca de sus principales determinantes. Estudios Gerenciales , 34(146), 3 -18.
Qureshi, M. O., & Sajjad, S. R. (2015). An Empirical Analysis of the Impact of Compensation on Job Performance and Work-Family Conflict in the Kingdom of Saudi Arabia a Correlation Model. European Scientific Journal, 11(4), 170-187. https://doi.org/10.18046/j.estger.2022.163.4994.
Ramirez, C., Perea, J. G., & Junco, J. G. (2019). La felicidad en el trabajo: validación de una escala de medida. Revista de Administração de Empresas, 59, 327-340. https://doi.org/10.1590/S0034-759020190503.
Ramos, P. J., Barrada, J. R., Fernández, E., & Koopmans, L. (2019). Assessing job performance using brief self-re-port scales: The case of the individual work performance questionnaire. Revista de Psicología del Trabajo y de las Organizaciones, 35(3),195-205. https://doi.org/10.5093/jwop2019a21.
Ringle, C. M., Wende, S., & Becker, J. M. (2015). SmartPLS 3. SmartPLS GmbH, Boenningstedt. Journal of Service Science and Management, 10(3), 32-49.
Salisu, J. B., Chinyio, E., & Suresh, S. (2015). The impact of compensation on the job satisfaction of public sector construction workers of Jigawa State of Nigeria. The Business & Management Review, 6(4), 282.
Salleh, F., Dzulkifli, Z., Abdullah, W. A., & Yaakob, N. H. (2011). The effect of motivation on job performance of state government employees in Malaysia. International Journal of Humanities and Social Science, 1(4), 147-154.
Saufi, R. A., Mansor, N. N., Kakar, A. S., & Singh, H. (2020). The mediating role of person-job fit between per-son-organisation fit and intention to leave the job: Empirical evidence from Pakistan. Sustainability, 12(19), 81-89.
Schaufeli, W. B., Salanova, M., González, V., & Bakker, A. B. (2002). The measurement of engagement and burn-out: A two sample confirmatory factor analytic approach. Journal of Happiness Studies, 3, 71-92.
Schachter, H. L. (2010). Objective and Subjective Performance Measures: A Note on Terminology. Administration & Society, 42(5),550-567. https://doi.org/10.1177/00953997103780.
Sekiguchi, T. (2004). Person-organization fit and person-job fit in employee selection: A review of the literature. Osaka Keidai Ronshu, 54(6), 179-196.
Su, W., Yuan, S., & Qi, Q. (2022). Different Effects of Supervisor Positive and Negative Feedback on Subordinate In-Role and Extra-Role Performance: The Moderating Role of Regulatory Focus. Frontiers in Psychology, 12, 757687. https://doi.org/10.3389/FPSYG.2021.757687.
Vogel, R. M., & Feldman, D. C. (2009). Integrating the levels of person-environment fit: The roles of vocational fit and group fit. Journal of Vocational Behavior, 75(1), 68-81.
Wright, B. E. & Davis, B. S. (2003). Job satisfaction in the public sector: The role of the work environment. American Review of Public Administration, 33(1), 70-90. https://doi.org/10.1177/0275074002250254.
Zelenski, J. M., Murphy, S. A., & Jenkins, D. A. (2008). The happy-productive worker thesis revisited. Journal of Happiness Studies, 9(4), 521-537.
Anexo 1. Escalas de Medición y Codificación
Notes