Validación del constructo y confiabilidad de la escala de autoeficacia para el uso del condón en estudiantes mexicanos
Construct validation and reliability of self-efficacy to the condom use scale on college Mexican students
Validación del constructo y confiabilidad de la escala de autoeficacia para el uso del condón en estudiantes mexicanos
Acta Universitaria, vol. 26, núm. 6, pp. 44-52, 2016
Universidad de Guanajuato

Recepción: 16 Marzo 2016
Aprobación: 23 Septiembre 2016
Resumen: Las infecciones de transmisión sexual son un problema de salud pública. Contar con instrumentos para medir habilidades en el uso del condón es una necesidad urgente como medida preventiva. Por ello, el propósito del presente trabajo es traducir, adaptar y probar la validez y confiabilidad de la Escala de Autoeficacia para el Uso del Condón (EAEPUC) (Dilorio, Maibach, O’Leary, Sanderson & Celentano, 1997). El proceso de validación de la escala consistió en traducción, retrotraducción, análisis de expertos, aplicación de prueba piloto y final con un análisis factorial exploratorio y confirmatorio (AFE y AFC). Para reforzar los resultados, se realizó un diseño comparativo test/re-test donde se midió la autoeficacia (AE) por sexo para el uso del condón en 217 estudiantes universitarios de ambos sexos (60.8% mujeres, edad 21 ± 1.20 años). El análisis de expertos arrojó un índice de validez de contenido de 8.42. En el AFE, seis factores explicaron 58.6% de la varianza, en el AFC resultó una Chi2 = 679.035, p < 0.05, CFI = 0.836, SRMR = 0.073. Al realizar las comparaciones por sexo no se observaron diferencias estadísticamente significativas en test (M = 79.8 ± 12.9 vs. 76.3 ± 13.1 p = 0.058) y re-test (M = 81.05 ± 14.7 vs. 80.1 ± 13.06, p = 0.652). Los coeficientes Alfa de Cronbach general del test y re-test fueron muy similares (0.868 y 0.849, respectivamente), con ello los resultados confieren a la escala una consistencia interna estable y aceptable. La EAEPUC traducida y adaptada al español preliminarmente es válida y confiable en estudiantes universitarios, sin embargo, se requieren réplicas del estudio para favorecer su validación externa.
Palabras clave: Validación, autoeficacia, condón, México.
Abstract: Sexual transmission infections are public health problems, the absence of instruments to measure condom use’s skills is an urgent need as a preventive measurement. The aim of this work is to translate, adapt, and test validity and reliability of self-efficacy scale of condom use (EAEPUC, for its acronym in spanish) (Dilorio, Maibach, O’Leary, Sanderson & Celentano, 1997). Scale validation process consisted of: translation, back translation, expert analysis, pilot application and at the end an exploratory and confirmatory factor analysis were performed (AFC and AFC). To reinforce results a comparative design test / re-test was where self-efficacy (AE) was measured by sex for condom use in 217 college students of both sexes (60.8% women, age 21 ± 1.20 years). Expert analysis showed a Content Validity Index of 8.42. In AFE, six factors explained 58.6% of variance, a Chi2 = 679.035 resulted in AFC, p < 0.05, CFI = 0.836, SRMR = 0.073. When making comparisons by gender, no statistically significant differences in test were observed (M = 79.8 ± 12.9 vs. 76.3 ± 13.1 p = 0.058), and re-test neither (M = 81.05 ± 14.7 vs. 80.1 ± 13.06, p = 0.652). Overall Cronbach Alpha coefficients test and re-test were very similar (0.868 and 0.849 respectively), thus results give scale a stable and acceptable internal consistency. EAEPUC was translated and adapted to Spanish, it is preliminarily valid and reliable in college students, however it requires study replicas to promote their external validation.
Keywords: Validation, self-efficacy, condom, Mexico.
INTRODUCCIÓN
El inicio temprano de vida sexual sin protección en estudiantes universitarios representa un factor de riesgo para contraer alguna infección de transmisión sexual (ITS) y/o el virus de inmunodeficiencia humana adquirida (VIH) (Organización Mundial de la Salud [OMS], 2013; Protegerou & Jhonson, 2014). El uso correcto y consistente del condón disminuiría las ITS y el riesgo de contraer el VIH, sin embargo, esta estrategia no ha alcanzado resultados favorables (Fehr, Vidourek & King, 2015; Guo et al., 2014). En México, se reportó que el 29% de la población total son jóvenes entre 15 y 19 años de edad (Gutiérrez, Rivera, Shamah, Oropeza & Hernández, 2012), y el 23% de ellos ya ha iniciado vida sexual, el 24% no utilizó ningún método anticonceptivo en la primera relación sexual, el 41.4% de las mujeres reportó que su pareja utilizó condón (Instituto Nacional de Estadística y Geografía [INEGI], 2015), sin embar - go, el 19.5% de los nacimientos registrados en el país pertenecen a jóvenes entre esta edad (INEGI, 2013). De acuerdo con la literatura, los factores que influyen en los jóvenes en la disminución del uso del condón son la cultura, las normas sociales, el género, el nivel socioeconómico, las actitudes hacia su uso, la percepción de la reducción del placer y la insatisfacción de la imagen del cuerpo (Blashill & Safren, 2015; Eggers et al., 2015). Por lo tanto, es importante contar con herramientas que ayuden a entender el uso o no del condón. Esto podría ser abordado desde un punto de vista cognitivo a través de la autoeficacia (AE), concepto central de la Teoría Cognitiva Social (Bandura, 1986). La AE sugiere un poder predictivo dado que a mayor AE, mayor probabilidad de algún cambio de conducta en áreas como el uso del condón. La AE se compone de cuatro elementos: a) experiencias vicarias, b) éxitos o fracasos anteriores, c) persuasión verbal y d) estados fisiológicos como depresión, estrés. Se han encontrado estudios que han utilizado y validado instrumentos respecto al tema. Asante & Doku (2015), Espada, Guillén-Riquelme, Morales, Orgilés & Sierra (2014), Keatley, Clarke & Hagger (2012), Langhaug, Sherr & Cowan (2010), Nydegger, Ames & Stacy (2015), Roy, Anderson, Evans, Rahman & Rahman (2013), Shaweno & Tekletsadik (2013) sugieren que cada instrumento sea adaptado a la población específica o contexto sociocultural.
Peterson & Gabany (2001) aplicaron la escala multisitio del Instituto Nacional de Salud Mental para la Autoeficacia del Uso del Condón de Dilorio, Maibach, O’Leary, Sanderson & Celentano (1997) en una universidad de Indiana a 109 estudiantes mayores de 18 años, obteniendo una escala confiable y válida para determinar la AE en el uso del condón. Sin embargo, en población mexicana no se han realizado instrumentos para medir la AE sobre el uso del condón aplicado a universitarios, y considerando que la escala de Dilorio et al. (1997) está diseñada para estudiantes es una oportunidad para contar con un instrumento adaptado a la cultura mexicana para ser aplicado en el propio país o en comunidades mexicanas en el extranjero. El objetivo de este estudio fue traducir, adaptar y probar la validez y confiabilidad de la escala multisitio del Instituto Nacional de Salud Mental para la Autoeficacia en el Uso del Condón (Dilorio et al., 1997), realizando una adaptación cultural para obtener un poder predictivo sobre el uso del condón en estudiantes universitarios mexicanos.
MATERIALES Y MÉTODOS
Diseño polietápico (Polit & Beck, 2004). El muestreo fue por conveniencia, con una muestra de 217 estudiantes universitarios de ambos sexos, un límite de error de 05, potencia de 0.80 y un efecto de 0.50.
Instrumento: La escala mide la AE para el uso del condón a través de seis dimensiones: 1. Evitar riesgo multifacetado (evadir las relaciones sexuales en diferentes situaciones si no se cuenta con un condón); 2. Colocación del condón (uso del condón oportuno y adecuado a pesar del momento de la relación sexual —excitación—); 3. Persuasión verbal (convencimiento de la pareja sobre el uso del condón); 4. Condones erotizantes (confianza que se tiene para usar el condón disfrutando la experiencia con la pareja sexual de manera divertida); 5. Persuasión bajo la influencia del alcohol u otra sustancia (utilización del condón a pesar del influjo del alcohol u otra substancia) y 6. Disponibilidad de condón (mantener condones disponibles para cada relación sexual).
La escala posee un total de 26 reactivos y un patrón de respuesta tipo Likert que va desde 1 = Nada seguro, hasta 5 = Totalmente seguro. Al sumar cada respuesta se obtiene un puntaje mínimo de 26 y un puntaje máximo de 130, en donde a mayor puntaje, mayor AE sobre el uso del condón. El proceso de validación de la escala se realizó en cuatro fases.
Traducción y validación a través de la metodología estandarizada (Waltz, Strickland & Lenz, 2010)
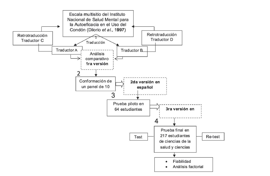
Se seleccionaron traductores profesionales certificados, uno cuya lengua materna es español (traductor A) y otro con lengua materna inglés (traductor B), con las traducciones obtenidas se realizó un análisis comparativo (traducciones A y B). Para reforzar la traducción A y B, se realizó una retrotraducción con otros dos profesionales traductores certificados (traductor C latinoamericano y traductor D Anglosajón) para compararse con la escala original de Dilorio et al. (1997), e identificar inconsistencias. Así se obtuvo la primera versión en español (figura 1).

Conformación de un panel de diez expertos
Se realizó la invitación a diez expertos en AE con grado de doctor (cinco en Enfermería y cinco en Psicología), quienes evaluaron la relación de cada ítem con la dimensión correspondiente a la AE para el uso del condón, por medio de una escala tipo Likert que va desde 0 = Definitivamente no está relacionado, hasta 4 = Extremadamente relacionado. Se calcularon los siguientes índices: índice de validez por ítem (IV × I), criterio de validez (CV) e índice de validez de contenido (IVC). Para el IV × I se calculó sumando los reactivos con un puntaje menor a tres puntos y se dividió entre el total de jueces (41/10 = 4.1), este resultado se dividió entre el total de ítems para obtener el CV (4.1/26 = 0.1577), representando un 15% de probabilidad de error (aceptable) de los ítems de no medir el concepto. Para obtener el IVC se sumaron los reactivos con puntaje igual o mayor a tres, se dividieron entre el total de ítems y se multiplicó por 0.2 (219/26) = 8.42. Estos resultados fueron favorables para validar el análisis de contenido.
Los expertos tuvieron la libertad de realizar observaciones al ítem que consideraran confuso. Para la modificación de un ítem se consideró la observación de tres o más expertos sobre ese reactivo. De acuerdo con las observaciones de los expertos, fue necesario adecuar los ítems 4, 6, 8,12 y 13.
Aplicación y análisis de la prueba piloto
La prueba piloto se aplicó en dos grupos de estudiantes de 20 a 24 años, de las áreas de Enfermería (grupo 1, n = 75) y Arquitectura (grupo 2, n = 60), cursando del cuarto al octavo cuatrimestre de la carrera. Se atendieron las observaciones de los estudiantes realizando modificaciones en los ítems 6, 25 y 26, y así se obtuvo la tercera y última versión en español (figura 2).
Aplicación de la escala final
La aplicación de la escala final se realizó en un total de 217 estudiantes universitarios, de las carreras de Enfermería, Estomatología, Medicina, Administración Turística y de Empresas, Ciencias Políticas y Comercio Internacional.

Nota: Versión en español de la Escala multisitio del Instituto Nacional de Salud Mental para la Autoeficacia en el Uso del Condón.
Fuente: Escala multisitio del Instituto Nacional de Salud Mental para la Autoeficacia en el Uso del Condón (Dilorio et al., 1997).Procedimiento para la recolección de datos y consideraciones éticas Se solicitó por oficio la autorización de la aplicación de la escala. Se obtuvieron las listas y horarios de los grupos de estudiantes. La aplicación de la escala se realizó en hora clase con previa coordinación del docente, se explicó al grupo el propósito del proyecto de investigación bajo consentimiento informado (Secretaría de Salud [SS], 1987), haciendo énfasis en el anonimato de sus respuestas tanto en el test como en el re-test, identificados solo por número de lista; se verificó el llenado completo de cada ítem y se resguardaron los instrumentos en sobres cerrados. Con los datos obtenidos se realizó un proceso de validación estadística que incluyó fiabilidad y análisis factorial. El proyecto fue revisado y previamente avalado por el Comité de Investigación y Estudios de Posgrado de la Facultad de Enfermería de la Benemérita Universidad Autónoma de Puebla (BUAP).
RESULTADOS
La muestra final estuvo compuesta por 217 estudiantes (132 mujeres), con edad promedio de 21 ± 1.20 años.
Análisis factorial
Previamente se corrió el estadístico de esfericidad de Barlett (< 0.5), para contrastar si la matriz de correlaciones es una matriz identidad, es decir, que las intercorrelaciones entre las variables son ceros. El índice de Kaiser-Meyer-Olkin (KMO) fue > 0.70, y sirvió para comparar las magnitudes de los coeficientes de correlación respecto a las magnitudes de los coeficientes. De acuerdo con el resultado, indicó que el análisis factorial es adecuado.
En la rotación varimax, se analizaron las correlaciones de los reactivos, obteniendo los siguientes cambios. Con respecto a la dimensión uno (evitar el riesgo multifacetado): el valor más alto resultó en el reactivo tres con 0.700, por lo tanto se eligieron los reactivos con valores ≥ 0.35 (0.700/2), resultando seleccionados los reactivos 1, 2, 3, 4, 5, 10, 11. Como se observa, casi todos los reactivos de la dimensión 1 coincidieron con la misma, a excepción de los reactivos 7 y 9 (0.315, 0.328); estos dos reactivos podrían haber sido clasificados en la dimensión 1, sin embargo se les ubicó en la dimensión 2 por tener valores mayores en la misma (0.623, 0.554) y el reactivo 13 (0.564) se reubicó en la dimensión tres.
Con respecto a las dimensiones 2 y 3 (colocación del condón y persuasión verbal), se observó que los reactivos se invirtieron, es decir, los reactivos 15, 16, 17 y 24 pertenecientes a la dimensión 2 se ubicaron en la dimensión 3, agregándose los reactivos 13 y 14; aquí el valor más alto resultó en el reactivo 15 con 0.774, tomando como referencia valores ≥ 0.38 (0.774/2). Los reactivos 18, 19 y 20 pertenecientes a la dimensión 3, y se ubicaron en la dimensión 2, a los cuales se agregaron los reactivos 6, 7 y 9; aquí el valor más alto resultó en el reactivo 18 con 0.694, por tanto se tomó como referencia el 0.34 (0.694/2).
Con respecto a las dimensiones 4, 5 y 6 (condones erotizantes, persuasión bajo la influencia de alcohol u otras sustancias y disponibilidad del condón), los reactivos coincidieron y no hubo necesidad de reubicarlos.
Por otro lado, continuando con el análisis de la factorización, la dimensión 2 resultante fue la única que requirió renombrarla; en la escala original se denomina colocación del condón y analizando la nueva agrupación de reactivos se renombró como habilidad y decisión para el uso del condón, el resto de las dimensiones permanecieron con el mismo nombre (tabla 1).
En el mismo orden de ideas, se observó la importancia de la varianza de los primeros seis factores, denotando que el primero explicaba el 27.1% y en conjunto el 58.6% de la varianza.

Figura 3. Importancia de la varianza de

Tabla 2. Consistencia interna y temporal

Análisis factorial confirmatorio (AFC)
Con el fin de contrastar y confirmar las estructuras resultantes del análisis factorial, se procedió a realizar el procedimiento de análisis factorial confirmatorio (AFC) sobre la matriz de varianza y covarianza de la muestra total, con el modelo de seis factores (modelo hexafactorial) y por el método de estimación de máxima verosimilitud. La bondad del ajuste de este modelo se llevó a cabo combinando la prueba Chi cuadrado y varios indicadores como el índice de ajuste comparativo (CFI, por sus siglas en inglés), la raíz del error cuadrático medio aproximado (RMSEA, por sus siglas en el inglés) y su versión estandarizada (Raiz Media Cuadrática Residual [SRMR, por sus siglas en inglés]), dado que si un modelo presenta un buen ajuste a través de esos índices conjuntamente es muy poco probable que el modelo no sea adecuado a los datos (Herrero, 2010).
La prueba Chi cuadrada fue significativa (679.035, p < 0.001), por lo que se rechaza la hipótesis nula de un perfecto ajuste de este modelo a los datos. Sin embargo, el valor del índice CFI fue de 0.836 (muy cercano al valor óptimo 0.9), por lo que se da por aceptable el ajuste del modelo a los datos. De igual modo, el valor del índice SRMR es de 0.073 por de bajo de 0.08 y el valor del índice RMSEA es de 0.08, con un intervalo de confianza del 90% (0.072, 0.088), lo que sugieren un ajuste razonablemente bueno
Consistencia interna y temporal
Los coeficientes Alfa de Cronbach general del test y re-test fueron muy similares: 0.868 y 0.849, respectivamente; con ello, los resultados confieren a la escala una consistencia interna estable y aceptable.
Se realizó Alfa de Cronbach con la nueva distribución de reactivos, obteniendo aumento de fiabilidad en las dimensiones de colocación del condón (0.683 aumentó a 0.733) y persuasión verbal (0.670 aumentó a 0.797).
Al realizar una comparación en el test, separando la muestra por sexo, se pudo observar que no existe diferencia estadísticamente significativa entre ambos sexos (M = 79.8 ± 12.9 vs. 76.3 ± 13.1 p = 0.058, IC 95%), resultados similares en el re-test (M = 81.05 ± 14.7 vs. 80.1 ± 13.06, p = 0.652, IC 95%), lo que muestra la consistencia en las dos mediciones sin realizar diferencias por sexo.
Asimismo, se realizó una correlación de Pearson (al tener una normalidad en la curva de la distribución de los datos, p > 0.05) para ligar los puntajes del Alfa de Cronbach de la primera y segunda medición y corroborar la consistencia temporal de la escala. Los resultados muestran una correlación de mediano efecto, positiva y estadísticamente significativa, tanto para la correlación de la escala general test con re-test como por dimensiones (tabla 2).
DISCUSIÓN
El estudio buscó traducir, adaptar, probar la validez y confiabilidad de la EAEPUC (Dilorio et al., 1997) en el contexto de estudiantes universitarios mexicanos. Los procedimientos y los principales hallazgos se discuten a continuación.
Panel de expertos y prueba piloto. La traducción de la escala pareció congruente al compararla con la retrotraducción; aparentemente no parecía necesario realizar cambios, sin embargo, se atendieron las observaciones de los expertos para modificar y obtener la segunda versión, así como las observaciones de los estudiantes hechas después de la aplicación de prueba piloto para obtener la tercera y última versión de la escala. Con ello se realizaron modificaciones en los reactivos 6, 13, 25 y 26.
Reactivo 6. Original: “Siempre puedo usar un condón, aun si estoy comprando o vendiendo sexo o cambiando sexo por drogas”. Adecuación: “Siempre puedo usar un condón, aun si estoy pagando para tener relaciones sexuales”. Se modificó así porque en la primera idea hacía referencia a trabajadoras(res) sexuales, los estudiantes podrían sentirse agredidos al pensar que se les tiene en ese concepto; además, no es común encontrar a trabajadores sexuales siendo estudiantes universitarios en la cultura mexicana.
Reactivo 13. Original: “Cuando tengo sexo con condón y después de eyacular (venirse) puedo salirme (o que mi pareja se salga) mientras aun tengo erección”. Adecuación: “Cuando tengo sexo con condón y después de eyacular (venirse) puedo salirme (o que mi pareja se salga) mientras el pene aún tiene erección”. En este reactivo se hizo más específica la erección del pene, puesto que en el anterior existía confusión sobre si la erección era en la mujer o en el hombre (no se obvió); en este caso, era necesario saber si el estudiante es capaz de separarse de su pareja después de la eyaculación, por el riesgo de que el condón vacié su contenido o se quede dentro de la vagina, pues como se sabe, fisiológicamente el pene pierde la erección después de la eyaculación.
Reactivo 25. Original: “Puedo hacer que una nueva pareja use un condón, aun si estoy borracho(a) o drogado(a)”. Modificación: “Puedo hacer que una nueva pareja use un condón, aun si estoy bajo la influencia de alcohol u otra sustancia”.
Reactivo 26. Original: “Puedo hacer que una pareja con quien no he usado condón antes use uno, aun si estoy borracho(a) o drogado(a)”. Modificación: “Puedo hacer que una pareja con quien no he usado condón antes use uno, aun si estoy bajo la influencia de alcohol u otra sustancia”.
Tanto en el reactivo 25 como en el 26 la palabra drogado (a) desconcertó a los estudiantes, por lo tanto se sustituyó por “influencia de alcohol u otra sustancia”.
Considerando las observaciones de los estudiantes de la prueba piloto, se obtuvo la tercera y última versión en español (figura 2).
Análisis factorial.
Respecto al AFC, preliminarmente, los indicadores garantizan que el ajuste del modelo hexafactorial a los datos es aceptable, es decir, el modelo obtenido es de suficiente calidad y, por tanto, el estudio realizado muestra que la escala sobre la AE para el uso del condón traducida y adaptada al español es válida en estudiantes universitarios del estado de Puebla.
Consistencia interna y estabilidad temporal. Respecto al coeficiente de confiabilidad, las alfas mostraron un incremento notable de test versus re-test por dimensiones sin eliminar ningún reactivo, lo que muestra una estabilidad temporal de la versión del instrumento en español, respaldado con los resultados de la correlación. Resultados semejantes con la adaptación del instrumento de actitudes para el uso del condón de Roy et al. (2013), quienes obtuvieron un coeficiente de confiabilidad similar, aunque con correlaciones poco más elevadas, dado que en nuestra investigación —aunque se muestra significancia estadística— los resultados se toman con reserva, por el tamaño de efecto mediano de los ítem del test versus los reactivos del re-test (rotados).
Con respecto a las comparaciones del test y del re-test por sexo, la escala mostró consistencia al no tener significancia estadística en las dos mediciones, lo cual apoya la estabilidad temporal de la escala. Para eliminar el error susceptible que este tipo de diseños posee (dos mediciones en diferente temporalidad de un mismo instrumento autocontestado por una misma población), en el test se explicó que se realizaría una segunda medición, pero no se mencionó que se trataría del mismo instrumento; además, el periodo comprendido del test al re-test fue de cuatro semanas, periodo que contribuyó para la efectividad de la contrastación estadística y estabilidad temporal.
Consideraciones finales
Los procedimientos realizados en este trabajo son similares a otros autores, quienes recomendaron que cada instrumento debiera ser validado en el contexto sociocultural específico. Keatley et al. (2012) y Shaweno & Tekletsadik (2013) indicaron que la validación debe ser local para que pueda ser replicada en otros contextos y promover el uso del condón. De acuerdo con la revisión sistemática de Langhaug et al. (2010), se requiere probar las escalas en contextos adecuados, válidos y fiables, tal es el caso de los resultados de este trabajo en un grupo de estudiantes universitarios mexicanos, la adecuación de la escala representa una variabilidad adecuada al contexto cultural y étnico.
Complementando la premisa anterior, la escala multisitio del Instituto Nacional de Salud Mental para la Autoeficacia del Uso del Condón (Dilorio et al., 1997) solo ha sido aplicada en EUA (Peterson & Gabany, 2001), por lo tanto, nuestra versión en español representa la oportunidad para comenzar a aplicar la escala en otros estudiantes de áreas geográficas diferentes, para seguir valorando la consistencia interna y externa, lo que permitirá difundir la escala como un buen predictor de AE para el uso del condón en estudiantes universitarios. La escala podría ser utilizada para identificar una baja AE en la comunicación, el uso correcto ante diversas situaciones o el uso constante del condón.
CONCLUSIÓN
Se concluye que para el área geográfica seleccionada, la escala de AE para el uso del condón, traducida y adaptada al español, es válida y confiable en estudiantes universitarios mexicanos. Se sugiere aplicar el instrumento en otras poblaciones latinoamericanas para mejorar la validez externa.
REFERENCIAS
Asante, K., & Doku, P. (2015). Cultural adaptation of the condom use self-efficacy scale (CUSES) in Ghana. BMC Public Health, 10(227), 1-7. doi: http://scihub. bz/10.1186/1471-2458-10-227
Bandura, A. (1986). Social foundations of thought and action. A Social Cognitive Theory. New Jersey, NJ: Prentice Hall.
Blashill, A., & Safren, S. (2015). Body dissatisfaction and condom use selfefficacy: A meta-analysis. Body Image, 12, 73-77. doi: 10.1016/j.bodyim. 2014.10.002
Dilorio, C., Maibach, E., O’Leary, A., Sanderson, C., & Celentano, D. (1997). Measurement of comdom use self-efficacy and outcome expectancies in a geographically diverse group of STD patients. AIDS Education and Prevention, 9(1), 1-13.
Espada, J. P., Guillén-Riquelme, A., Morales, A., Orgilés, M., & Sierra, J. (2014). Validación de una escala de conocimiento sobre el VIH y otras infecciones de transmisión sexual en población adolescente. Atención Primaria, 46(10), 558-564.
Eggers, S., Aaro, L., Bos, A. E., Mathews, C., Kaaya, S., Onya, H., & Hein, de V. (2015). Sociocognitive predictors of condom use and intentions among adolescents in three sub-saharan sites. Archive of Sexual Behavior, 45(2), 353-365.
Fehr, S. K., Vidourek, R., & King, K. A. (2015). Intra- and inter-personal barriers to condom use among college students: A review of the literatura. Sexuality & Culture, 19(1), 103-121.
Guo, R., McAleese, W. J., Appleby, K. M., Guo, J., Zhang, W., Huang, Y., & Peterson, T. (2014). Predictors of intention to use condoms among chinese college students. Journal Community Health, 39(4), 712-718.
Gutiérrez, J. P., Rivera, J., Shamah, T., Oropeza, C., & Hernández Ávila, M. (2012). Encuesta Nacional de Salud Pública y Nutrición 2012. Resultados Nacionales (Internet). Primera edición. Cuernavaca, Morelos, México: Instituto Nacional de Salud Pública.
Herrero, J. (2010). El análisis factorial confirmatorio en el estudio de la estructura y estabilidad de los instrumentos de evaluación: un ejemplo con el cuestionario de autoestima CA-14. Intervención Psicosocial, 19(3), 289-300.
Instituto Nacional de Estadística, Geografía e Informática (INEGI). (2013). Estadísticas de Natalidad. Recuperado en http:// www3.inegi.org.mx/sistemas/ sisept/Default.aspx?t=mdemo28&s=est&c=17527
Instituto Nacional de Estadística y Geografía (INEGI). (2015). Estadísticas a propósito del día internacional de la juventud. Recuperado en http://www.inegi. org.mx/saladeprensa/aproposito/2015/juventud0.pdf
Keatley, D., Clarke, D. D., & Hagger, M. S. (2012). Investigating the predictive validity of implicit and explicit measures of motivation on condom use, physical activity and healthy eating. Psychology and Health, 27(5), 550-569.
Langhaug, L., Sherr, L., & Cowan, M. (2010). How to improve the validity of sexual behaviour reporting: systematic review of questionnaire delivery modes in developing countries. Tropical Medicine and International Health, 15(3), 362-381.
Nydegger, L., Ames, S., & Stacy, A. (2015). The development of a new condom use expectancy scale for at-risk adults. Social Science & Medicine, 143, 179-184. doi: 10.1016/j.socscimed.2015.08.053
Organización Mundial de la Salud (OMS). (2013). VIH/SIDA: Nota descriptiva N° 360. Consultado en http://www.who.int/mediacentre/factsheets/fs360/es/
Peterson, Y., & Gabany, S. (2001). Appliying the NIMH multi-site condom use selffficacy scale to college students. American Journal of Health Studies, 17(1), 15-19.
Polit, D., & Beck, Ch. (2004). Nursing Research Principles and Methods (7nd ed.). Philadelphia, PA: Lippicont Williams & Williams.
Protegerou, C., & Jhonson, B. T. (2014). Factors underlying the succes of behavioral HIV prevention interventions for adolescents: A meta review. AIDS Behavior, 18(10), 1847-1863.
Roy, T., Anderson, C., Evans, C., Rahman M. S., & Rahman, M. (2013). Cross-cultural adaptation of the short-form condom attitude scale: validity assessment in asub-sample of rural-to-urban migrant workers in Bangladesh. BMC Public Health, 13, 240-250. doi: 10.1186/1471-2458-13-240
Secretaría de Salud (SS). (1987). Reglamento de la Ley General de Salud en materia de investigación para la salud. Revisión 2010. Recuperado en junio de 2016 de http://www.cenaprece.salud.gob.mx/programas/descargas/pdf/ marco_juridico.pdf
Shaweno, D., & Tekletsadik, E. (2013). Validation of condom use self-efficacy scale in Ehiopia. BMC International Health & Human Rights, 13(22), 1-8.
Waltz, C., Strickland, O., & Lenz, E. (2010). Measurement in Nursing and Health Research (4th ed.). New York, United States: Springer Publishing Company.
Notas
Notas de autor