Artículos
Recepción: 09 Noviembre 2021
Aprobación: 09 Febrero 2022
Publicación: 13 Abril 2022
DOI: https://doi.org/10.15174/au.2022.3374
Resumen: La resiliencia se genera cuando el líder tiene capacidad de adaptarse a cambios perturbadores y capacidad de convertir las condiciones perjudiciales en ventajas de mejora hacia la fijación de los objetivos establecidos. Este trabajo es resultado de una investigación realizada sobre el liderazgo resiliente en dos empresas hoteleras (una micro y una pequeña) de Villaflores, Chiapas, México. El objetivo fue identificar las características del liderazgo resiliente y su apoyo a las micro y pequeñas empresas hoteleras de la localidad. La metodología adoptó un enfoque cualitativo, transversal, desarrollado con el método de estudio de caso múltiple. Es un trabajo que comprueba el liderazgo resiliente y sus subcategorías: física, social, mental, emocional y ética. Los resultados arrojan la presencia de características del liderazgo resiliente, predominando las resiliencias mental, física y social. Se tienen estas particularidades de manera innata y se propone su reconocimiento consciente para el desarrollo integral del líder resiliente.
Palabras clave: Liderazgo, resiliencia, liderazgo resiliente, mipymes, estudio de caso múltiple.
Abstract: Resilience is generated when the leader has the ability to adapt to disruptive changes and ability to turn damaging conditions into advantages directed towards achieving the established goals. This work is the result of research done in two hotel companies (one micro and one small) in Villaflores, Chiapas, Mexico. The objective is to identify the characteristics of resilient leadership and its support for the hotel MSME in town. The methodology applied a qualitative, cross-sectional approach, developed with the multiple case study method. It is a work that tests resilient leadership and its subcategories: physical, social, mental, emotional, and ethical resilience. The results show the presence of resilient leadership characteristics, predominantly those of mental, physical, and social resilience. These particularities are innate, and their conscious recognition is proposed for the development of the resilient leader to be integral.
Keywords: Leadership, resilience, resilient leadership, MSME, multiple case study.
Introducción
Las organizaciones, como los individuos, se encuentran en cambios constantes ya sea por eventos de la naturaleza, por la globalización o por la crisis económica mundial. También se dan esas alteraciones por transformaciones en la esfera en que se desarrollan causadas por la diferencia de ventajas competitivas, y esto da pauta a la creación de resiliencia en el contexto en que se desenvuelven (Navarro et al., 2017). El ansia de rebasar circunstancias desfavorables cuando se presenten muestra a un individuo positivo que desea alcanzar sus propósitos.
La resiliencia organizacional contempla a las empresas como sistemas socio-técnicos, dinámicos y adaptativos que prueban acontecimientos persistentes y hacen que la adaptación sea insegura e inestable, de tal suerte que se obtiene resiliencia a través de forjar caracteres y atributos en su estructura y en su personal (Lofquist, 2016). Se busca la capacidad de obtener la estabilización mental, emocional, enfrentada con persistencia, que afirme a la toma de decisiones y autoconfianza, dentro de un entorno que incentive a la equidad entre los miembros en la organización (Afonso, 2019).
Las micro, pequeñas y medianas empresas se delimitan de acuerdo con el número de empleados que laboran en ellas. De acuerdo al censo económico de 2019, las micro empresas ocupan de 0 a 10 empleados, las pequeñas de 11 a 50 y las empresas medianas de 51 a 250 empleados (Instituto Nacional de Estadística y Geografía [INEGI], 2021). Las empresas con condiciones internas explícitas poseen una importancia superior para la supervivencia, debido a que la dimensión de la organización contempla la intervención del propietario y los empleados como componentes imprescindibles (Molina et al., 2019); de lo contrario, bajo ciertas condiciones y causas confusas, o entre elementos con origenes indeterminados, estas ocasionan una conclusión contradictoria y ponen en juego la supervivencia empresarial (Fernández et al., 2018).
El liderazgo es una habilidad directiva que puede contribuir en gran medida en circunstancias adversas, difíciles; es una destreza que todos los individuos tienen, aunque no todos la desarrollan. Quienes la cultivan y aplican dentro de su labor profesional pueden convertirse en líderes que aporten su experiencia y conocimientos a organizaciones bajo situaciones desagradables y mantengan con eficacia y eficiencia a la empresa.
El liderazgo considera poseer la destreza para emplear lineamientos en las dificultades dentro de la organización, teniendo como resultado vínculos entre los individuos de las organizaciones, mejor calidad y productividad empresarial, demandas y particularidades para la aportación del acomodo y modificaciones que se dan en los contextos sociales (Covey, 2016; Ferrer & Caridad, 2017).
Liderazgo resiliente
Constan tantas exposiciones de liderazgo como investigadores que lo han estudiado; por ello, el liderazgo puede ser descrito como una particularidad incuestionable para la construcción de la resiliencia organizacional (Navarro et al., 2017).
El líder resiliente proviene del propio concepto que se tiene de sí mismo y de entender la práctica de los caracteres específicos de la resiliencia a dominar, como la creatividad, emocionalidad y espiritualidad. La creatividad se compone del transcurso incesante en la presentación de problemáticas y la forma de solucionarlas, tomando las decisiones adecuadas para un mejoramiento constante ante las mismas. Un aspecto primordial del líder resiliente es su capacidad de recuperación profesional, esta es indispensable para que se adecúe, subsista y triunfe (Navarro et al., 2017).
Contrario a otros liderazgos, el liderazgo resiliente conserva la posición creativa que admite que todo funcione bien, apremiando propósitos, buscando siempre la efectividad (Mendoza, 2020). Otro elemento importante que caracterizan al líder resiliente es que lee y busca constantemente información que le permita vencer dificultades, lo cual lo hace ser pronto, ecuánime y lo ayuda a desarrollarse entre los impedimentos cotidianos (Ozmusul, 2017). El liderazgo resiliente y su perspectiva espiritual se enfoca hacia los valores como la motivación, entereza, respeto, confianza, consideración, emociones, solidaridad y credibilidad, elementos básicos del compromiso, reto y control (Mendoza, 2020).
El liderazgo resiliente es dinámico, es la labor continua de un individuo que se fortalece con una personalidad. Este liderazgo concientiza al sujeto de ser firme en la toma de decisiones que transforma su persona (Mendoza, 2020); es una competencia del individuo que le permite adecuarse y recobrarse ante contratiempos, y además infunde el propósito de alcanzar finalidades con una postura creativa y condescendiente, minimizando la indecisión y vacilación en el recurso humano (Ramírez et al., 2018). También muestra su gran arrojo al sobresalir ante las barreras a las que se expone la organización, innovando alternativas aun en contra de las circunstancias desfavorables que alteren a la empresa (Ozmusul, 2017). El líder resiliente tiene las capacidades de visionar los riesgos característicos de las calamidades y de explotar los beneficios que se presenten para incentivar a que los demás individuos las disfruten (Navarro et al., 2017).
Afonso (2019) subraya que el líder resiliente es capaz de desarrollar la gestión para los cambios, propiciar la proactividad en sus subordinados con tácticas en la organización de acuerdo con requerimientos de su entorno al interior y exterior y, al mismo tiempo, impulsar la innovación en los procedimientos esenciales para el logro de los objetivos de la organización en las vicisitudes del contexto.
La resiliencia es estudiada a nivel individual y colectivo, prototipo de ello es el estudio del liderazgo resiliente y la resiliencia organizacional. A nivel individual, los factores protectores de la resiliencia son: autoestima consistente, introspección, independencia, capacidad de relacionarse, iniciativa, humor, creatividad, moralidad, capacidad de pensamiento crítico (Atehortúa, 2002; Florez & Farfán, 2017; Melillo & Suárez, 2001).
El liderazgo resiliente posee como características el enfrentamiento a la adversidad, motivación al logro, pensamiento estratégico y conceptual, actitud positiva, superación, capacidad de movilización de influencia y empatía (Ferrer & Caridad, 2017). La resiliencia mental simboliza la figura común contra las trabas a desafiar; la resiliencia emocional se da laborando con ecuanimidad, decisión, empatía y motivación al logro de lo establecido por la organización; la resiliencia social es cuidar las relaciones en la empresa, la convivencia organizacional, mantener las interrelaciones positivas y solidarias; la resiliencia ética, si se cumple, da la autoridad al líder, si se promueve la ética, el comportamiento será valioso; y la resiliencia física se traduce como el trabajo difícil entre adversidades y obstáculos y la capacidad de ejercitarse físicamente, relajarse, buenos hábitos de sueño y alimentación (Ozmusul, 2017).
Florez & Farfán (2017) también resaltan las características como la introspección, la iniciativa, el pensamiento crítico, el nivel de interacción, el sentido del humor, la independencia en la toma de decisiones, la moralidad y su creatividad, y marcan que todas juntas hacen al líder resiliente.
Todo este andamiaje lleva al cuestionamiento ¿cómo es el liderazgo resiliente de las micro y pequeñas empresas? Para responder a la pregunta se toma para el estudio a dos empresas hoteleras (una micro y una pequeña) de Villaflores, Chiapas, México. La pertinencia de este estudio es porque muestra la comprobación del desarrollo integral de los líderes que participan en la supervivencia y consolidación en el mercado de organizaciones resilientes. En consecuencia, se plantea como objetivo de la investigación es identificar las características del liderazgo resiliente y su apoyo a las micro y pequeñas empresas hoteleras de la localidad en Villaflores, Chiapas, México.
Esta investigación se llevó a cabo con un enfoque cualitativo mediante un estudio de caso múltiple. El análisis de los datos se realizó con el apoyo del software ATLAS.ti versión 9. En este trabajo se comprueba que las cualidades del liderazgo resiliente tienen un vínculo intrínseco en las organizaciones que han desarrollado la resiliencia organizacional.
Materiales y métodos
El diseño metodológico cubrió los siguientes pasos. Primero, se definió la problemática a estudiar y se creó la pregunta de investigación y el objetivo a alcanzar como resultado de la indagación. Como segundo paso, se hizo la revisión de literatura y el análisis de la evolución que se ha hecho sobre el liderazgo. En este progreso de trabajos, de estudios profundos y contribuciones de los autores, se llegó a la entidad del liderazgo resiliente. Este tipo de liderazgo se asocia directamente a las organizaciones resilientes.
Para el diseño del modelo teórico de esta categoría se realizó una combinación por la relevancia de los trabajos de las aportaciones de Melillo, quien hizo estudios en 2003 sobre las características del liderazgo resiliente. Además, se consideró a Florez & Farfán y a Ozmusul, quienes en 2017 continuaron estudiando sobre los atributos que debe tener este líder en las organizaciones. El modelo teórico como base de esta investigación es el modelo de Ozmusul (2017), quien define claramente las características del liderazgo resiliente: resiliencia física, resiliencia emocional, resiliencia social, resiliencia mental y resiliencia ética.
El siguiente paso fue el diseño, en el que se estableció que fuera no experimental, con un enfoque cualitativo deductivo. De acuerdo con Pearse (2019), “en la investigación cualitativa deductiva, las proposiciones teóricas derivadas de una revisión de la literatura sirven como punto de partida, informando cómo se recolectan los datos”. El método a utilizar fue el estudio de caso múltiple, un método que Yin (2003) y Morales et al. (2013) denotan como una táctica para llevar a cabo la investigación, incorpora de manera indivisible el método con el plan razonado que concentra la información de las aproximaciones particulares a la recopilación estratégica de estas y a la examinación de los informes.
Los sujetos de estudio fueron los propietarios de cada uno de los dos hoteles seleccionados. El objeto de estudio es el liderazgo resiliente y la unidad de análisis dos hoteles seleccionados con el criterio de inclusión: que fueran empresas con más de ocho años en el servicio de hospedaje y representativas en la comunidad.
Las técnicas que se usaron fue la entrevista semiestructurada y la observación no participante. El método de estudio de caso requiere de un protocolo, según Yin (2003), con cinco componentes para su planteamiento: primero, una interrogante que involucre ¿cómo? y ¿por qué?, lo que ayuda a la decisión sobre la técnica a utilizar para diferenciar el origen de la pregunta de estudio; segundo, una proposición que oriente la averiguación sobre el contexto y la relevancia del estudio; tercero, la identidad de estudio que ocasiona el problema predominante y su descripción correcta derivada de las primeras preguntas de la investigación; cuarto, las reflexiones del conjunto de datos obtenidos con las técnicas seleccionadas; y por último, el razonamiento para la incorporación de los resultados que emanen y lleven al cotejo de por lo menos dos supuestos que se contradigan.
Considerando todos los puntos descritos en el párrafo anterior, y como siguiente paso de la metodología a seguir, se elaboró el protocolo para la recolección de los datos que se integró con: 1) la presentación con los propietarios de las empresas, 2) la autorización para la ejecución de la entrevista semiestructurada a cada empresario, 3) la autorización para la práctica de la observación no participante, 4) la guía de entrevista de liderazgo resiliente y 5) la guía de observación no participante de liderazgo resiliente.
Para la validación de los instrumentos se realizó el vagabundeo con dos organizaciones del sector hotelero, quienes son los expertos en el servicio de hospedaje que no fueron participantes en el trabajo de campo. Teniendo la validación de los instrumentos, se prosiguió a realizar el trabajo de campo formal.
Como estrategia para el análisis de los resultados se utilizó el software ATLAS.ti versión 9. El proceso para el análisis de los datos se inició con la transcripción de las entrevistas y el vaciado de las guías de observación no participante. Se llevó a cabo el análisis de contenido y se codificaron conforme al modelo teórico establecido, como resultado de la revisión de literatura. Durante el análisis de contenido se detectaron datos que se relacionaban con las categorías y subcategorías, lo que llevó a codificarlas de acuerdo con su conexión o aproximación con el objeto de estudio. Finalmente, como producto final, se elaboraron redes semánticas con el software utilizado.
El análisis se realizó con los datos recabados en cada empresa. Al término de este ejercicio se conjuntaron los resultados para analizarlos por cada subcategoría. Para finalizar, se integraron todas las derivaciones del análisis para unirlo y analizarlo por la categoría estudiada: el liderazgo resiliente. El conjunto de resultados dio respuesta a la pregunta de investigación planteada al principio de la investigación.
Resultados
Área de estudio
El contexto de Villaflores, Chiapas, México, donde se desarrolló la investigación es una zona agropecuaria con la necesidad de obtener insumos que no siempre se encontraban en los comercios de la localidad. Por parte de las empresas que ofrecen dichos insumos es necesario las visitas a los comercios y productores de la región para vender los productos relacionados con las labores agrarias. Ha crecido la población y las actividades primarias siguen prevaleciendo, aunque ya se desarrollan actividades secundarias y terciarias. Por lo tanto, cabe hacer mención que sin ser un lugar turístico también requiere servicios de hotelería para hospedar a los individuos que desarrollan actividades comerciales.
Breve descripción de las empresas
Para la protección de datos de las empresas seleccionadas se les llamó empresa A y empresa C.
La empresa A (microempresa) tiene más de 50 años al frente del servicio de hospedaje. A un inicio, la propietaria daba servicio de hospedaje y alimentación. Los vendedores llegaban y permanecían toda la semana para trabajar en la cabecera municipal y comunidades aledañas. La sucesora, hija de la fundadora, siguió con ambos servicios por algunos años. Por diversas razones retiró el servicio de alimentación. La tercera generación al frente de la empresa, la nieta de la fundadora señala que, con los cambios de la modernidad, los huéspedes comen en el transcurso de sus actividades comerciales y regresan al hotel al término del día, por lo que ya no es necesario ni redituable el servicio de alimentación.
La empresa C (pequeña empresa) se estableció hace un poco más de 20 años, y su objetivo fue la creación de dar el servicio de hospedaje a familias grandes en espacios económicos y/o a trabajadores que viajan en grupo para trabajos que requieren varios días de estancia a bajo precio. Por esta razón, su dueño adquirió una casa antigua que tenía cuartos muy amplios para cumplir su cometido.
Análisis de los resultados
Las actividades en el campo de trabajo se llevaron a cabo de acuerdo con el diseño metodológico determinado para la investigación. Se visitó por primera vez a los dos hoteles seleccionados para la presentación de los investigadores y la exposición del propósito de la investigación. El promedio de duración del primer acercamiento fue de 30 minutos. Al finalizar la presentación, se solicitó el permiso para la aplicación de la entrevista semiestructurada y se concretó fecha y hora para su elaboración.
La segunda visita fue para el desarrollo de la entrevista pactada. El promedio de tiempo en el que se ejecutaron las entrevistas fue de aproximadamente 90 minutos cada una. Al finalizar la plática, se solicitó el permiso para la observación no participante. Se aclaró que se harían varias visitas, de tal manera que no se supiera en cuál de ellas se aplicaría la técnica con el propósito de que se habituaran a ver a los investigadores, en esa rutina todos los actores desarrollaran sus actividades con normalidad y fuera veraz la observación, En cada visita se observaron diferentes situaciones de las que se obtuvo suficientes datos del liderazgo resiliente.
Con todos los datos recopilados, se llevó a cabo la revisión, transcripción y verificación de cada entrevista, así como de las observaciones. Al terminar con este paso, se utilizó el software ATLAS.ti versión 9 para la codificación. El software ofrece una lista de palabras de las ideas, percepciones, opiniones y conocimientos expresados por los propietarios de las empresas. Posteriormente, se leyó cada documento y se fue realizando la asignación de códigos de acuerdo con el modelo teórico establecido.

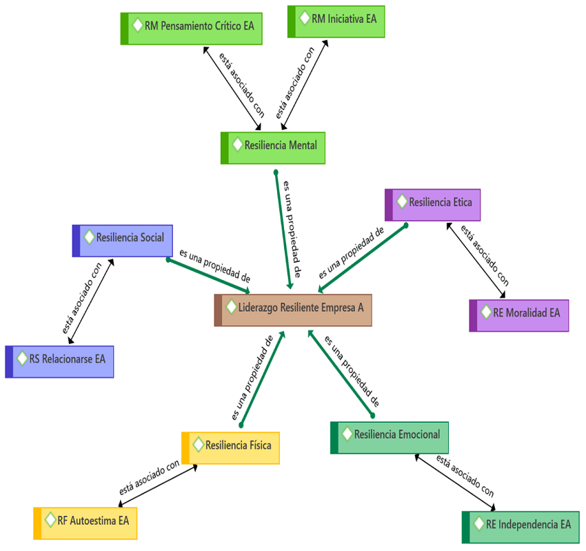
Con la asignación de códigos se llevó a cabo el análisis de contenido de las entrevistas y de las guías de observación para encontrar las características del liderazgo resiliente por empresa y, en conjunto, se representaban en las redes semánticas. Como ejemplo de estas redes se presenta la elaborada con los datos de la empresa A en la Figura 1.

De acuerdo con los datos obtenidos en la entrevista con el propietario de la empresa A, él expresó que el negocio se originó por la situación adversa por la que atravesaba su fundadora: “la que empezó con el negocio del hotel rentaba un hotel aquí en la esquina… pero como después le pidieron el espacio…” (1:34, Entrevista Hotel A) tuvo la iniciativa de adquirir su propio lugar para la creación del negocio personal: “compró el terreno, hizo el hotel y poco a poco fue haciendo los cuartos” (1:35, Entrevista Hotel A). Esta característica de la resiliencia mental se ha conservado en las siguientes generaciones, tomando iniciativas ante los problemas que se fueron presentando, el líder actual señaló: “se le sacaba y no se le invertía hasta que llega el momento en que se le vuelve a invertir para que resurja…empezaron a que se renovara porque ya se estaba quedando muy abajo…y ya empezó a medio funcionar bien” (1:41, in Entrevista Hotel A).
En la entrevista, el propietario resaltó las características de su liderazgo que aparecen en la Figura 1. En cuanto a la resiliencia social, él la asocia a la participación en organizaciones o instituciones. Señala que nunca se han asociado a ninguna organización, pues no le ven ningún beneficio. De la resiliencia ética señala que la fundadora, su abuelita, era una persona muy honesta y como descendientes conservan este valor. De la resiliencia emocional remarca que se han manejado en un matriarcado, ya que las mujeres de esta familia son las que iniciaron y han continuado con el servicio de hospedaje. La resiliencia física la describe como el estar continuamente monitoreando todas las actividades personales y empresariales que hay que realizar cotidianamente.
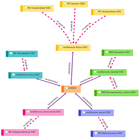
En contraste, en la observación no participante se encontraron otras características no señaladas (Figura 2), pero que conserva en su papel de líder frente al hotel. Hay características que coinciden con la apreciación del empresario como la resiliencia ética y mental narradas por el mismo participante. Se observó de la resiliencia física en la creatividad y autoestima que presentó el líder al enfrentarse con situaciones menores y solventándolas en el mismo momento.

La resiliencia social la mostró al relacionarse con los huéspedes y con el personal; se mostró cortés y con gran habilidad para comunicarse. De la resiliencia emocional manifestó su independencia en todo momento; si bien acordaba con los empleados las actividades que se iban a realizar, fue él quien tomó la última palabra y la compartió de manera que todos trabajaron en armonía.
En la empresa C, durante la entrevista (Figura 3), el propietario señaló características de resiliencia mental del líder fundador, su padre, mostrando pensamiento crítico e iniciativa: “queriendo ampliar los servicios porque aquí había la feria de enero, bueno diciembre, la feria de enero, luego la de Villa Corzo, la de la Concordia, como los caminos estaban malos, en esos tres meses se llenaba” (9:8, Entrevista Hotel C). El líder actual continúa con esa resiliencia mental al estar adelantándose a situaciones adversas: “si me gusta involucrarme bueno que hay atrás, como se implementa ese cambio como me va a repercutir pero que quede implementado y con beneficios” (9:34, Entrevista Hotel C).

La resiliencia social se desarrolló con la integración a la Cámara de Comercio y Turismo de la localidad, así como a la Asociación de Hoteles del estado. También se establecieron relaciones para capacitación del personal con el Instituto de Capacitación y Vinculación del estado. La resiliencia física del líder fundador era sobresaliente, como la creatividad en la disposición del trabajo diario; el sentido del humor al convivir con el personal. Respecto a la característica física del líder actual, él comenta que se reconoce a sí mismo como que tiene que ser más exigente, pues recibe respuestas como: “se ha tenido que ser muy rígido para poder romper con muchas cosas, digo a la fecha, todavía mi papá murió hace once años no y es que su papá lo hacía así…oye compa mi papá murió hace once años” (9:14, Entrevista Hotel C).
Cabe mencionar que hay en el hotel empleados con más de nueve años trabajando en la empresa, para ellos la diferencia de liderazgo les causa desconcierto, les cuesta aceptar el cambio; situación que no sucede con los empleados que tienen poco tiempo en la organización. El propietario no hizo mención de la resiliencia ética ni de la emocional dentro de la explicación sobre las modificaciones que hubo de su liderazgo al de su antecesor.
Durante la observación no participante (Figura 4) en la empresa C, se corroboraron las características señaladas por el propietario. Se caracterizó la resiliencia física en la creatividad que tuvo para la solución de problemas en situaciones desfavorables que se dieron en la cotidianidad de la organización. Hubo espacios para el sentido del humor en el trato con el personal, aunque se reconoció que no es una postura habitual en el líder. La resiliencia mental se expresó constantemente en el actuar del líder, se adelantó a supervisar con el personal encargado de un evento que se llevó a cabo durante el periodo de observación. El pensamiento crítico lo mostró en todo momento

Además, se detectaron características sociales tanto con la visita de algunas personas desconocidas, con huéspedes y con la presencia de representantes de empresas que necesitaron del servicio que otorga el hotel. El líder se condujo en todo momento con ética y respeto a todos con los que se relacionó.
Discusión
Se comprobó que existen en ambas empresas los factores protectores de resiliencia como la autoestima, independencia, capacidad de relacionarse, iniciativa, creatividad, moralidad y pensamiento crítico, como los describieron Atehortúa (2002), Florez & Farfán (2017) y Melillo & Suárez (2001).
También, los líderes de las empresas hoteleras tuvieron características como capacidad de desafiar las calamidades, destreza de motivarse, ser positivo, capacidad de empatía e influencia ante sus seguidores, pensamiento estratégico y conceptual, de acuerdo a Ferrer & Caridad (2017).
La resiliencia mental y resiliencia emocional fueron evidenciadas en los líderes de los hoteles y cumplieron con las muestras de su caracterización: trabajo con constancia, disposición, empatía y motivos para el cumplimiento de los logros empresariales, de acuerdo a Ozmusul (2017).
Estos líderes tienen oportunidades de mejora al desarrollar las características distinguidas por Florez & Farfán (2017): la introspección, la iniciativa, el pensamiento crítico, el nivel de interacción, el sentido de humor, la independencia en la toma de decisiones, la moralidad y su creatividad de una manera sistemática para maximizar sus habilidades innatas y optimizar el liderazgo al frente de sus empresas.
Conclusiones
Se comprobó que existen en ambas empresas los factores protectores de resiliencia como la autoestima, independencia, capacidad de relacionarse, iniciativa, creatividad, moralidad y pensamiento crítico, como los describieron Atehortúa (2002), Florez & Farfán (2017) y Melillo & Suárez (2001).
También, los líderes de las empresas hoteleras tuvieron características como capacidad de desafiar las calamidades, destreza de motivarse, ser positivo, capacidad de empatía e influencia ante sus seguidores, pensamiento estratégico y conceptual, de acuerdo a Ferrer & Caridad (2017).
La resiliencia mental y resiliencia emocional fueron evidenciadas en los líderes de los hoteles y cumplieron con las muestras de su caracterización: trabajo con constancia, disposición, empatía y motivos para el cumplimiento de los logros empresariales, de acuerdo a Ozmusul (2017).
Estos líderes tienen oportunidades de mejora al desarrollar las características distinguidas por Florez & Farfán (2017): la introspección, la iniciativa, el pensamiento crítico, el nivel de interacción, el sentido de humor, la independencia en la toma de decisiones, la moralidad y su creatividad de una manera sistemática para maximizar sus habilidades innatas y optimizar el liderazgo al frente de sus empresas.
Conflictos de interés
Las autoras declaran que no existe ningún conflicto de intereses en este trabajo.
Agradecimientos
A la Universidad de Ciencias y Artes de Chiapas (UNICACH) y al Programa de Desarrollo Profesional Docente (PRODEP) por la beca doctoral otorgada al primer autor.
Referencias
Afonso M. (2019). Liderazgo resiliente ante escenarios prospectivos. Revista de Investigación SIGMA, 6(1), 28-39. doi: https://doi.org/10.24133/sigma.v6i01.1259
Atehortúa, M. (2002). Resiliencia: Otra perspectiva de las experiencias sociales y personales dentro de la empresa. Estudios Gerenciales, 18(82), 47-55. http://www.scielo.org.co/scielo.php?script=sci_arttext&pid=S0123-59232002000100002
Covey, S. R. (2016). The 7 habits of highly effective people. Primera.
Fernández, R., Revuelto-Taboada, L., & Simón, V. (2018). Supervivencia de empresas sociales de nueva creación. Un enfoque basado en el análisis cualitativo comparativo FsQCA. CIRIEC-España, Revista de Economía Pública, Social y Cooperativa, (92), 183-221. doi 10.7203/CIRIEC-E.92.10735
Ferrer, S., & Caridad, E. (2017). Liderazgo resiliente y calidad de vida desde la orientación: Una revisión analítica. Orientación y Sociedad, 17(17), 85-94. https://revistas.unlp.edu.ar/OrientacionYSociedad/article/view/8391
Florez, P., & Farfán, M. (2017). Lideres resilientes y management del emporio comercial de Gamarra Del Distrito de La Victoria. LOGOS, 5(1), 1-7. http://revistas.uap.edu.pe/ojs/index.php/LOGOS/article/view/792
Instituto Nacional de Estadística y Geografía (INEGI). 2021. Características de Los Establecimientos de Propietarios y Propietarias: Censos Económicos 2019. INEGI. http://internet.contenidos.inegi.org.mx/contenidos/productos/prod_serv/contenidos/espanol/bvinegi/productos/nueva_estruc/889463900900.pdf
Lofquist, E. A. (2016). Resilient leadership: Exploring the most appropriate leadership style for resilient organizations within the health care sector. BI Norwegian Business School, Bergen, Norway, 01-15. https://resilienthealthcare.net/wp-content/uploads/2018/05/Lofquist_Resilient-leadership-paper-4-August-2016.pdf
Melillo A. (2003). Sobre la necesidad de especificar un nuevo pilar de la resiliencia. En A. Melillo, E. N, Suárez & D. Rodríguez (eds.), Resiliencia y subjetividad: Los ciclos de la vida (pp. 77-91). Paidós.
Melillo, A., & Suárez, E. N. (2001). Resiliencia. Descubriendo las propias fortalezas. Paidós.
Mendoza, N. (2020). Aproximación teórica al significado del liderazgo resiliente en la universidad pedagógica experimental libertador. Revista EDUCARE - UPEL-IPB - Segunda Nueva Etapa 2.0, 24(1), 6-27. https://revistas.investigacion-upelipb.com/index.php/educare/article/view/1224
Molina, L. A., Piñón, L. C., Sapién, A. L. & Gallegos, V. M. (2019). Análisis de las habilidades administrativas y de gestión en las micro y pequeñas empresas de la ciudad de Chihuahua. Nova Scientia, 11(22), 293-322. doi: https://doi.org/10.21640/ns.v11i22.1751
Morales, A., Rebolledo, D., & Cabré, S. (2013). La entrada al campo en la investigación cualitativa a aropósito de una experiencia en el estudio de la obesidad en adolescentes. Salud, Arte y Cuidado, 6(1), 13-28. https://www.researchgate.net/publication/261987063_La_entrada_al_campo_en_la_investigacion_cualitativa_a_proposito_de_una_experiencia_en_el_estudio_de_la_obesidad_en_adolescentes
Navarro, C. O., Luciani, L., & Juca, F. (2017). Resiliencia organizacional: Competencia clave de los CEO. Universidad y Sociedad, 9(5), 165-70. https://rus.ucf.edu.cu/index.php/rus/article/view/727
Ozmusul, M. (2017). We need resilient school leaders in the face of chaos and complexity. Education Reform Journal, 2(1), 17-25. https://www.ceeol.com/search/article-detail?id=623515
Pearse, N. (2019). An illustration of a deductive pattern matching procedure in qualitative leadership research. Electronic Journal of Business Research Methods, 17(3), 143-154. https://academic-publishing.org/index.php/ejbrm/article/view/1398
Ramírez, R. I., Lay, N. D., Avendaño, I., & Herrera, B. (2018). Liderazgo resiliente como competencia potenciadora del talento humano. Opción, 34(86), 826-54. https://repositorio.cuc.edu.co/handle/11323/5266
Yin, R. K. (2003). Applications of case study research. SAGE.
Notas
Notas de autor
*Autor de correspondencia cchacaroz19@gmail.com