Artículos
Recepción: 02 Febrero 2022
Aprobación: 07 Abril 2022
Publicación: 18 Mayo 2022
DOI: https://doi.org/10.15174/au.2022.3485
Financiamiento
Fuente: Universidad de Guanajuato
Nº de contrato: 139/2021
Resumen: Evaluar los potenciales impactos del cambio climático y las urbanizaciones en un sistema hidrológico resulta de gran importancia al momento de elaborar estrategias de mitigación y adaptación para garantizar agua a todos los sectores de la población. Es por ello, que en esta investigación se evalúa, mediante proyecciones y un modelo hidrológico distribuido, los efectos de una de las zonas urbanas más importantes del estado de Guanajuato sobre los procesos del ciclo hidrológico, específicamente en la recarga de los acuíferos y las implicaciones futuras que tendrá el cambio climático en las grandes ciudades. Los resultados obtenidos muestran que la precipitación disminuirá y el almacenamiento en el suelo se verá reducido principalmente en las zonas urbanas. Se producirá menor infiltración y percolación en el sistema. En condiciones de cambio climático se pronostica una disminución en la recarga de los acuíferos de hasta un 24.9% para el año 2035.
Palabras clave: Cambio climático, ciclo hidrológico, aguas subterráneas, modelo TETIS.
Abstract: Assessing the potential impacts of climate change and urbanization in a hydrological system is of great importance when developing mitigation and adaptation strategies that ensure water for all sectors of the population. For this reason, this research evaluates, through projections and a distributed hydrological model, the effects of one of the most important urban areas in the state of Guanajuato on the processes of the hydrological cycle, specifically on the recharge of aquifers and the future impacts of climate change in large cities. The results show that precipitation will decrease, and with it, soil storage will be reduced mainly in urban areas. Moreover, there will be less infiltration and percolation in the system. A decrease in aquifer recharge of up to 24.9% is also forecast for the year 2035.
Keywords: Climate change, hydrological cycle, groundwater, TETIS model.
Introducción
Si bien las ciudades son espacios donde predomina el comercio, la industria y el progreso económico, también son generadoras de múltiples problemas ambientales debido su crecimiento y densidad poblacional. Según la Organización Meteorológica Mundial (OMM), actualmente unos 3500 millones de personas residen en zonas urbanas. Se prevé que en 2050 esta cifra se eleve a 6300 millones, pasando así de representar el 50% de la población mundial a constituir más del 70%. Lo anterior se traduce en un aumento en la urbanización, que equivale a la alteración de los paisajes naturales y la eventual sustitución de superficies vegetales por zonas impermeables (Johnson 2001; Shuster et al., 2005; Wickham et al., 2002). Uno de los principales impactos de las ciudades es la sobreexplotación de los acuíferos (Zektser et al., 2005). La sobreexplotación se presenta cuando la extracción de aguas subterráneas a largo plazo excede la recarga del acuífero (Zektser et al., 2005). Según Niemczynowicz (1999), ante el actual crecimiento de la población urbana, es cada vez más difícil encontrar y utilizar nuevas fuentes de agua necesarias para satisfacer la creciente demanda de agua. En el mismo contexto, las áreas urbanas ejercen múltiples presiones sobre la cuenca hidrográfica (Niemczynowicz, 1999). Lo anterior se debe a que en la cuenca existe una interrelación e interdependencia espacial y temporal entre el medio natural y las acciones humanas dentro del sistema. Según Shuster et al. (2005), un incremento en la impermeabilidad, consecuencia de la urbanización, tiene efectos significativos en el ciclo hidrológico. Específicamente, los aumentos de superficies impermeables pueden disminuir sustancialmente la infiltración y, como consecuencia, generar mayor producción de escorrentía (Hey, 2001; Hsu et al., 2000). Hay tiempos de concentración más cortos con efectos directos sobre inundaciones urbanas y una disminución de la recarga de los acuíferos (Rhoads, 1995; Smakhtin, 2001). Es decir, los procesos de infiltración y percolación pueden disminuir debido a la impermeabilidad de las zonas urbanas. También existen evidencias de que las áreas urbanas han venido alterando los regímenes de evapotranspiración debido al cambio de uso de suelo y las precipitaciones (Carlson & Arthur, 2000; Dale et al., 2000).
Agregado a lo anterior, se tienen los potenciales impactos del cambio climático sobre el ciclo hidrológico. Según Kharraz (2012), estos impactos son uno de los principales retos para la gestión del agua, especialmente en países en desarrollo, donde el aumento de la población y la escasez del recurso hídrico han producido pérdidas de cultivos y ganado, hambrunas, migración y riesgos a la seguridad humana. Por esta razón, los tomadores de decisiones y los ciudadanos deben conocer los potenciales impactos del cambio climático con la finalidad de adaptarse a sus efectos y desarrollar mayor resiliencia (Soto & Herrera, 2019). Con base en lo anterior, en esta investigación se evalúa los efectos de una de las zonas urbanas más importantes del estado de Guanajuato sobre los procesos del ciclo hidrológico, específicamente en la recarga de los acuíferos y de las implicaciones futuras que tendrá el cambio climático en las grandes ciudades. Se plantea lo anterior bajo la hipótesis de que, al combinar un modelo hidrológico distribuido, las proyecciones de los modelos de circulación general y los escenarios climáticos del Grupo Intergubernamental de Expertos sobre el Cambio Climático se podrá evaluar y pronosticar los impactos aludidos.
Materiales y Métodos
La metodología diseñada considera el acoplamiento del monitoreo en campo, el modelo hidrológico distribuido TETIS (Francés et al., 2007), los Modelos de Circulación General (GCM, por sus siglas en inglés) y los escenarios de Gases Efecto Invernadero (GEI) del Grupo Intergubernamental de Expertos sobre el Cambio Climático (IPCC, por sus siglas en inglés). Finalmente, se ha usado el software Terrset® para la proyección de los cambios de uso de suelo (Figura 1). En Orozco et al. (2020), se puede encontrar una descripción más detallada de los modelos y herramientas usadas en la investigación.

La información usada en el modelado hidrológico distribuido ha consistido en datos diarios de precipitación y temperatura, obtenidos de 10 estaciones meteorológicas que opera el Servicio Meteorológico Nacional (SMN) de México. Sin embargo, con la finalidad de mejorar los inputs del modelo hidrológico y evitar inconsistencias en la interpolación de las variables meteorológicas, se ha decidido usar el Multi Source Weighted-Ensemble Precipitation (MSWEP). Con lo anterior, se pasó de tener 10 estaciones a 36 estaciones virtuales con una buena aproximación a los datos de precipitación observados en el periodo del 2000 al 20141 (Figura 2 y 3).


Asimismo, se han usado los caudales observados diarios de la estación hidrométrica Las Adjuntas, obtenidos del Banco Nacional de Datos de Agua Superficial (Bandas) (Figura 4). En el cálculo de los parámetros del modelo hidrológico e hidromorfometría de la cuenca se ha utilizado información geográfica (edafología, geología, cubierta vegetal y usos de suelo, etc.) en escala 1:250 000; obtenida del Instituto Nacional de Estadística y Geografía (INEGI). Además de un modelo digital de elevación con una resolución espacial de 30 metros (Orozco & Ramos, 2020).

Caso de estudio
El área de estudio seleccionada ha sido la subcuenca del río Turbio, la cual se ubica en los estados de Guanajuato y Jalisco, México (Figura 4). La subcuenca tiene un área de 2983 km2, y se ha utilizado como caso de estudio en Orozco et al. (2020) y Orozco & Ramos (2020). Como se puede observar en la Figura 4, la subcuenca comprende los acuíferos La Muralla, Río Turbio, San Diego de Alejandría, San José de Las Pilas y Valle de León.
Según Orozco et al. (2020), la precipitación acumulada media anual en la subcuenca del río Turbio varía de 560 mm a 807 mm. Sin embargo, las principales demandas de agua en la producción de granos, forrajes, hortalizas y especias, además del abastecimiento urbano, han provocado que los acuíferos presenten estrés hídrico con déficits de 3.06 hm3 a 53.88 hm3 (Tabla 1). Según el Diario Oficial de la Federación (DOF, 2020), cuatro de los cinco acuíferos se han declarado sobreexplotados (Tabla 1). De acuerdo con la Ley Federal de Derechos de Agua del 2015, los cinco acuíferos presentan condiciones de veda, disponibilidad 0 y 1 (Tabla 1).

En el área de estudio se ubican áreas urbanas importantes, como la ciudad de León que ocupa un 10% de la superficie del acuífero Valle de León (Figura 1). Según el INEGI en su censo del 2020, la ciudad de León cuenta con una población de 1 721 215 habitantes. Asimismo, el Sistema de Agua Potable y Alcantarillado de León (SAPAL) señala que la principal fuente de abastecimiento urbano es el agua subterránea del acuífero Valle de León. Ante este panorama de déficit en el área de estudio, resulta de gran transcendencia evaluar el impacto de los potenciales efectos del cambio climático en la seguridad hídrica de la región.
Modelos de Circulación General
En las proyecciones de las variaciones de precipitación y temperatura se han usado los GCM del Proyecto Inter-Comparación de Modelos Acoplados-Fase 5 (CMIP5) (Giorgetta et al., 2013). El CMIP5 incluye las proyecciones de 15 GCM (Neelin et al., 2013; Orozco et al., 2020). En combinación con los GCM del CMIP5, se ha empleado los escenarios GEI RCP4.5, RCP6.0 y RCP8.5 del IPCC (Stocker et al., 2013). Los GCM realizan las proyecciones a escala regional (de 100 km a 500 km), haciendo complicado y poco preciso representar los efectos del cambio climático a escala de cuenca o subcuenca. Por esta razón, en la presente investigación se ha llevado a cabo el proceso de downscaling.
Downscaling
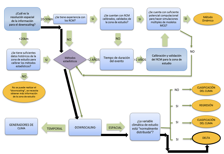
En la presente investigación se ha realizado un downscaling estadístico empleando las proyecciones de los GCM y los datos de las variables observadas en el área de estudio para pasar de una escala regional a una local. Dichos modelos se ajustan utilizando datos actuales del clima, posteriormente, son aplicados para proyectar regionalmente futuros cambios climáticos a partir de los datos que se tienen de los GCM (Wilby et al., 2004). En esta investigación se ha seleccionado el método estadístico delta, de acuerdo con el diagrama de Trzaska et al. (2014), al ser el que mejor se adapta a la capacidad computacional y la calidad de los datos (Figura 5).

Resultados y Discusión
En la calibración y validación del modelo TETIS se ha usado como función objetivo el índice de Eficiencia de Nash-Sutcliffe (NSE, por sus siglas en inglés). El modelo hidrológico TETIS calibrado ha alcanzado una eficiencia de 0.74 de NSE en la reproducción de los caudales observados en la estación Las Adjuntas (Figura 6). El periodo seleccionado para la calibración ha comprendido del 01 de octubre de 2012 al 30 de septiembre de 2014, al representar el patrón de lluvias más frecuente en la subcuenca del río Turbio. Asimismo, se utilizaron sólo dos años hidrológicos con la finalidad de reducir el tiempo de cómputo de la calibración automática con el algoritmo Shuffled Complex Evolution desarrollado por la Universidad de Arizona (SCE-UA).

A pesar de que el modelo calibrado presenta inconsistencias en simular el año seco (Figura 6), el resultado es aceptable considerando que, según Moriasi et al. (2007), los modelos con 0.6 de NSE son aceptables. Es importante comentar que en esta primera etapa del trabajo no se ha incluido en el modelado hidrológico los cuerpos de agua que influyen de manera directa en la respuesta hidrológica del sistema.
En el caso de la validación temporal realizada al modelo se usaron cuatro años hidrológicos (01 de octubre de 2005 al 30 de septiembre de 2009), obteniéndose un NSE de 0.64, que es aceptable de acuerdo con Moriasi et al. (2007).
Pronósticos climáticos
Utilizando los datos de precipitación mensual de la base histórica (1982-2014), se aplicó la técnica downscaling para cada estación meteorológica con la finalidad de realizar la proyección sobre la variabilidad de la precipitación y temperatura bajo los efectos del cambio climático para el futuro cercano (año 2035). Al comparar los datos de precipitación anual de la base histórica respecto a los datos proyectados para los escenarios de cambio climático, se observan disminuciones para los tres escenarios GEI (Tabla 2). Específicamente, en el mes de julio los tres escenarios RCP pronostican las mayores anomalías (Figura 8). Lo anterior se debe a que las proyecciones de los GCM del CMIP5 pronostican disminuciones generalizadas de las precipitaciones afectadas por la media de las anomalías.



Pronósticos de cambio de uso de suelo
El pronóstico para el año 2035 realizado con Terrset® muestra una disminución de los porcentajes de ocupación respecto del uso de suelo del año 2016, a excepción de los núcleos urbanos, los cuales aumentarán un 5.85% (Tabla 3). Según el pronóstico con Terrset®, el área urbana de la ciudad de León aumentará un 15.6%.

Impacto de la urbanización y el cambio climático
Los pronósticos para el año 2035 obtenidos muestran efectos significativos en varios procesos del ciclo hidrológico. Por ejemplo, se prevén cambios en la escorrentía superficial durante el periodo de lluvias (Figura 9). Para los tres escenarios RCP se observa un incremento significativo de la escorrentía superficial en el mes de julio respecto del comportamiento medio registrado en el periodo de control (2012-2014), a pesar de que los pronósticos climáticos prevén una disminución de las precipitaciones. Es decir, no se correlaciona con una disminución de las intensidades de los eventos de precipitación. En el mismo contexto, se observa también incrementos en el mes de enero de aproximadamente 46 m3/s. Estas variaciones para los escenarios RCP están directamente relacionadas con las precipitaciones estimadas y los cambios de uso de suelo estimados con Terrset® (Tabla 3).

La nueva hidrodinámica superficial se traduce en disminuciones en el proceso de infiltración, como se puede observar en la Figura 10. Lo anterior dilucida por consiguiente una disminución de la percolación en la subcuenca (Tabla 4). Para poder evaluar los impactos de las zonas urbanas y el cambio climático se analizaron espacialmente los procesos y almacenamientos en la subcuenca. Para ello, se crearon mapas con los valores medios de los flujos y almacenamientos obtenidos de las simulaciones para el año 2035. En la Figura 11 se puede observar que en las áreas urbanas tanto la infiltración y percolación presentan valores de cero o muy cercanos a cero.



Al interpretar los resultados obtenidos en esta investigación, se puede concluir que la precipitación disminuirá, por lo que la capacidad de almacenamiento capilar del suelo se verá reducida principalmente en las zonas urbanas y las áreas agrícolas. Asimismo, se generará un escurrimiento superficial más rápido, reduciéndose los tiempos de permanencia del agua en superficie, reflejándose en menores infiltraciones y, por ende, menor percolación del sistema. Bajo condiciones de cambio climático, se estima que la recarga de los acuíferos en la zona de estudio disminuirá entre un 22.7% y un 24.9%.
Conclusiones
La metodología implementada en esta investigación ha permitido evaluar el impacto de la urbanización y el cambio climático sobre los procesos y almacenamientos del ciclo hidrológico y, con ello, pronosticar los potenciales impactos en la recarga de los acuíferos que comprende la subcuenca del río Turbio. Los resultados obtenidos pronostican que la disminución de las precipitaciones será uno de los efectos del cambio climático, afectando la hidrodinámica del sistema, principalmente los procesos de infiltración y percolación para el futuro cercano. Estos efectos se acentúan en las zonas urbanas, los cuales se pronostica pasarán de 102 km2 a 419 km2 en la subcuenca para el año 2035. Estos resultados son de gran transcendencia y forman parte de una primera etapa de la investigación, por lo cual, deberán ser validados a través de realizar un análisis de incertidumbre que permita establecer el error en cada uno de los elementos que incluye la metodología llevada a cabo en la investigación y poder realizar la evaluación al futuro lejano.
Agradecimientos
A la Dirección de Apoyo a la Investigación y al Posgrado (DAIP) de la Universidad de Guanajuato por el financiamiento asignado al Proyecto 139/2021 dentro de la Convocatoria Institucional de Investigación Científica 2021.
Referencias
Carlson, T. N., & Arthur, S. T. (2000). The impact of land use - land cover changes due to urbanization on surface microclimate and hydrology: A satellite perspective. Global Planetary Change, 25(1-2), 49-65. doi: https://doi.org/10.1016/S0921-8181(00)00021-7
Dale, V. H., Brown, S., Haeuber, R. A., Hobbs, N. T., Huntly, N., Naiman, R. J., Riebsame, W. E., Turner, M. G., & Valone, T. J. (2000). Ecological principles and guidelines for managing the use of land. Ecological Applications, 10(3), 639-670. doi: https://doi.org/10.1890/1051-0761(2000)010[0639:EPAGFM]2.0.CO;2
Diario Oficial de la Federación (2020). ACUERDO por el que se actualiza la disponibilidad media anual de agua subterránea de los 653 acuíferos de los Estados Unidos Mexicanos, mismos que forman parte de las regiones hidrológico-administrativas que se indican. SEGOB. https://www.dof.gob.mx/nota_detalle.php?codigo=5600593&fecha=17/09/2020
Francés, F., Vélez, J. I., & Vélez, J. J. (2007). Split-parameter structure for the automatic calibration of distributed hydrological models. Journal of Hydrology, 332(1-2), 226-240. doi: https://doi.org/10.1016/j.jhydrol.2006.06.032
Giorgetta, M. A., Jungclaus, J., Reick, C. H., Legutke, S., Bader, J., Böttinger, M., Brovkin, V., Crueger, T., Esch, M., Fieg, K., Glushak, K., Gayler, V., Haak, H., Hollweg, H., Ilyina, T., Kinne, S., Kornblueh, L., Matei, D., Mauritsen, T., Mikolajewicz, U., Mueller, W., Notz, D., Pithan, F., Raddatz, T., Rast, S., Redler, R., Roeckner, E., Schmidt, H., Schnur, R., Segschneider, J., Six, K. D., Stockhause, M., Timmreck, C., Wegner, J., Widmann, H., Wieners, K., Claussen, M., Marotzke, J., & Stevens, B. (2013). Climate and carbon cycle changes from 1850 to 2100 in MPI-ESM simulations for the Coupled Model Intercomparison Project phase 5. Journal of Advances in Modeling Earth Systems, 5(3), 572-597. doi: https://doi.org/10.1002/jame.20038
Hey, D. L. (14-17 de octubre de 2001). Modern drainage design: The pros, the cons, and the future (Ponencia). Annual Meeting of the American Institute of Hydrology (Encuentro), Bloomington, Minesota. https://www.researchgate.net/publication/228692162
Hsu, M. H., Chen, S. H., & Chang, T. J. (2000). Inundation simulation for urban drainage basin with storm sewer system. Journal of Hydrology , 234(1-2), 21-37. doi: https://doi.org/10.1016/S0022-1694(00)00237-7
Johnson, M. P. (2001). Environmental impacts of urban sprawl: A survey of the literature and proposed research agenda. Environment and Planning A: Economy and Space, 33(4), 717-735. doi: https://doi.org/10.1068/a3327
Kharraz, J., El-Sadek, A., Ghaffour, N., & Mino, E. (2012). Water scarcity and drought in WANA countries. Procedia Engineering, 33, 14-29. doi: https://doi.org/10.1016/j.proeng.2012.01.1172
Moriasi, D. N., Arnold, J. G., Van Liew, M. W., Bingner, R. L., Harmel, R. D., & Veith, T. L. (2007). Model evaluation guidelines for systematic quantification of accuracy in watershed simulations. Transactions of the ASABE, 50(3), 885-900. doi: https://doi.org/10.13031/2013.23153
Neelin, J. D., Langenbrunner, B., Meyerson, J. E., Hall, A., & Berg, N. (2013). California winter precipitation change under Global Warming in the coupled model intercomparison project phase 5 ensemble. Journal of Climate, 26(17), 6238-6256. doi: https://doi.org/10.1175/JCLI-D-12-00514.1
Niemczynowicz, J. (1999). Urban hydrology and water management - present and future challenges. Urban Water, 1(1), 1-14. doi: https://doi.org/10.1016/S1462-0758(99)00009-6
Orozco, I., Martínez, A., & Ortega, V. (2020). Assessment of the water, environmental, economic and social vulnerability of a watershed to the potential effects of climate change and land use change. Water, 12(6). doi: https://doi.org/10.3390/w12061682
Orozco, I., & Ramos, L. A. (2020). Modelado de la producción de sedimentos en una cuenca con poca información incluyendo los potenciales efectos del cambio climático y el cambio de uso de suelo. Acta Universitaria, 30, 1-19. doi: https://doi.org/10.15174/au.2020.2901
Rhoads, B. L. (1995). Stream power: A unifying theme for urban fluvial geomorphology. En E. E. Herricks (ed.), Stormwater runoff and receiving systems impact, monitoring, and assessment (pp. 65-75). CRC Press.
Shuster, W. D., Bonta, J., Thurston, H., Warnemuende, E., & Smith, D. R. (2005). Impacts of impervious surface on watershed hydrology: A review. Urban Water Journal, 2(4), 263-275. doi: https://doi.org/10.1080/15730620500386529
Smakhtin, V. U. (2001). Low flow hydrology: A review. Journal of Hydrology , 240(3-4), 147-186. doi: https://doi.org/10.1016/S0022-1694(00)00340-1
Soto, M. G., & Herrera, P. M. (2019). Cambio climático y agua en ciudades: Impactos en la Ciudad de México. Aspectos científicos y políticas públicas (1 ed.). Universidad Autónoma Metropolitana. https://casadelibrosabiertos.uam.mx/gpd-cambio-climatico-y-agua-en-ciudades-impactos-en-la-ciudad-de-mexico.html
Stocker, T. F., Qin, D., Plattner, G., Tignor, M. M. B., Allen, S. K., Boshchung, J., Nauels, A., Xia, Y., Bex, V., & Midgley, P. M. (2013). Cambio Climático 2013: Bases físicas. Resumen para responsables de políticas. Grupo Intergubernamental de Expertos sobre el Cambio Climático. https://www.ipcc.ch/site/assets/uploads/2018/03/WG1AR5_SPM_brochure_es.pdf
Trzaska, S., & Schnarr, E. (2014). A review of downscaling methods for climate change projections. African and Latin American Resilience to Climate Change (ARCC). http://www.ciesin.columbia.edu/documents/Downscaling_CLEARED.pdf
Wickham, J. D., O'Neill, R. V., Riitters, K. H., Smith, E. R., Wade, T. G., & Jones, K. B. (2002). Geographic targeting of increases in nutrient export due to future urbanization. Ecological Applications, 12(1), 93-106. doi: https://doi.org/10.1890/1051-0761(2002)012[0093:GTOIIN]2.0.CO;2
Wilby, R. L., Charles, S. P., Zorita, E., Timbal, B., Whetton, P., & Mearns, L. O. (2004). Guidelines for use of climate scenarios developed from statistical downscaling methods. Analysis, 27, 1-27. https://www.ipcc-data.org/guidelines/dgm_no2_v1_09_2004.pdf
Zektser, S., Loáiciga, H. A., & Wolf, J. T. (2005). Environmental impacts of groundwater overdraft: Selected case studies in the southwestern United States. Environmental Geology, 47, 396-404. doi: https://doi.org/10.1007/s00254-004-1164-3
Notas
Notas de autor
*Autor de correspondencia i.orozco@ugto.mx