Artículos
Received: 18 May 2023
Accepted: 08 November 2023
Published: 10 January 2024
DOI: https://doi.org/10.15174/au.2024.3880
Funding
Funding source: Instituto Politécnico Nacional (IPN)
Funding source: Consejo Nacional de Ciencia y Tecnología
Funding statement: Los autores agradecen al Instituto Politécnico Nacional (IPN) y al Consejo Nacional de Ciencia y Tecnología (Conacyt) por el apoyo brindado.
Resumen: En México, Oaxaca es uno de los estados que cuenta con denominación de origen para la fabricación de mezcal. Los métodos de producción de esta bebida pueden ser artesanal o industrial. Los fabricantes muestran interés para innovar en los sistemas tradicionales de producción de mezcal con la intención de eficientar procesos. En el presente trabajo se desarrolla una metodología que contempla un proceso que va desde la llegada de los agaves a la fábrica hasta la destilación. Para cada etapa de la producción de mezcal se realizó un balance de materia y energía, identificando las entradas y salidas para calcular la energía térmica involucrada en cada etapa. La metodología desarrollada se utilizó para modelar el proceso de producción usando un software comercial. A partir del análisis de resultados, se identificaron áreas de oportunidad donde se puede integrar la modernización de los procesos, enfocándose en el uso de fuentes alternas de energía y la conservación del medio ambiente.
Palabras clave: Mezcal, metodología, balance de masa, transferencia de calor, destilación.
Abstract: Oaxaca has a denomination of origin for the production of mezcal. The methods for mezcal production are artisanal or industrial. Producers show interest in innovating in traditional mezcal production systems, aiming to make processes more efficient. In the present work, a methodology that considers a process going from the arrival of the agaves to the factory to the distillation stage is developed. For each stage of mezcal production, a material and energy balance were carried out, identifying the inputs and outputs to calculate the thermal energy involved in each stage of the process. The methodology was used to model the production process using a commercial software. From the analysis of results, areas of opportunity were identified where the modernization of processes can be integrated, focusing on the use of alternative energy sources and environmental conservation.
Keywords: Mezcal, methodology, mass balance, heat transfer, distillation.
Introducción
Oaxaca es una de las regiones en México que tienen la Denominación de Origen del Mezcal (Consejo Regulador del Mezcal, 2023). El clima, la localización e, incluso, su geografía y tipo de vegetación favorecen la plantación de agave y su transformación a mezcal. Por ello, el estado se ha convertido en el mayor productor de esta bebida, con un 93.7% de la producción total del país (Bautista & Smit, 2012).
Un efecto importante de la industria del mezcal en Oaxaca es la generación de empleos, tanto directos, que se involucran en el proceso productivo, como indirectos (restaurantes, licorerías, turismo, etc.), que son importantes especialmente por surgir en zonas marginadas. A las pequeñas y medianas empresas (Pymes) les da oportunidad de generar ingresos económicos (Consejo Regulador del Mezcal, 2023); sin embargo, aunque las estadísticas muestran el potencial de este sector, muchos fabricantes de mezcal en Oaxaca continúan usando métodos y tecnologías rudimentarias (López et al., 2014) para producirlo artesanalmente con un sistema tradicional (producen 1 L de mezcal con 6 kg y hasta 20 kg de materia prima) (Palma et al., 2013), utilizando combustibles fósiles o leña como fuente de calor en sus procesos. Esto abre una brecha de aplicación de fuentes alternas de energía.
En la literatura se pueden encontrar trabajos como el desarrollado por Chávez et al. (2020), quienes realizan un análisis del proceso de destilación solar de la mezcla de agua desionizada con alcohol etílico al 70%, y donde el grado de alcohol alcanzando fue de 16º, 29º, 48º, 50º y 70º en la mezcla. En su experimento, los investigadores midieron datos de temperatura, radiación solar, volumen destilado y grado de alcohol. Sus resultados demuestran que, en los primeros 30 minutos de destilación, el grado de alcohol aumenta en un rango de entre 10º y 14º, y posteriormente empieza a disminuir. Finalmente, en cada prueba experimental se destiló el 80% del volumen inicial.
Otro aspecto por estudiar durante el proceso es la parte fisicoquímica del mezcal. Al respecto, existen análisis profundos como el desarrollado por Michel Cuello et al. (2008), quienes realizaron una caracterización cualitativa y cuantitativa de los carbohidratos no estructurales que contiene el jugo de agave crudo e hidrolizado. Por otra parte, Íñiguez (2010) presenta los conceptos básicos de la destilación utilizando la ecuación de Rayleigh y sigue a través de ésta la evolución de un mosto fermentado en la primera y segunda destilación.
De igual forma, una etapa del proceso de gran importancia es la condensación de los vapores del mezcal para ser llevados a su forma líquida. En esta etapa se tiene aplicación directa del intercambio de calor entre los subsistemas relacionados, representados por el vapor del mezcal y el agua de enfriamiento.
Además, durante el proceso de elaboración del mezcal, se presentan etapas donde la transferencia de calor es fundamental para su análisis, desde la cocción del agave, pasando por la fermentación, hasta llegar a la primera y segunda destilación. Aún no existen estándares en la industria -sobre todo cuando se fabrica de manera artesanal- que guíen sobre las especificaciones que deben seguirse en cada etapa, lo cual vuelve al proceso ineficiente y con pérdidas de energía. Los fabricantes aplican su conocimiento empírico que han desarrollado de generación en generación para especificar tiempos de destilación, y con este “know how” también evalúan la calidad que debe tener el destilado final.
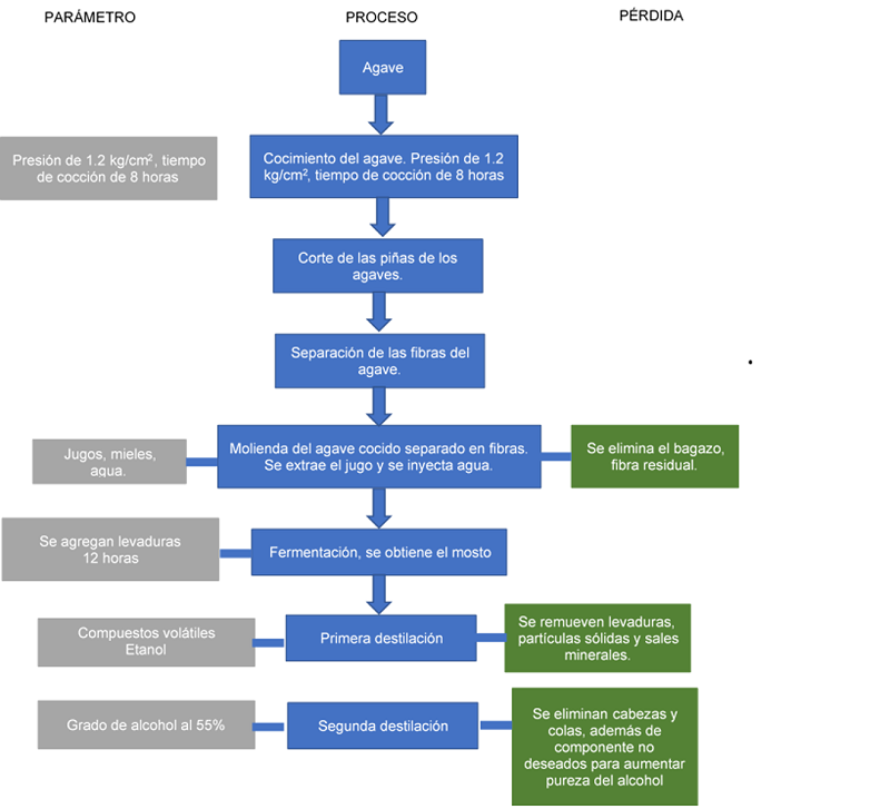
A continuación, para tener una mejor vista de las etapas, se describe en la Figura 1 el proceso completo.

Como se ilustra en la Figura 1, el proceso inicia con el cocimiento de la planta donde las piñas de agave se suavizan, lo que posteriormente facilita la molienda para hidrolizar azúcares, es decir, romperlos para formar azúcares simples (principalmente fructosa) y producir compuestos volátiles que le dan al mezcal notas “ahumadas” que son muy características de esta bebida. Después, el agave se corta en trozos de menor tamaño (entre 5 cm a 10 cm de largo) para que sea más fácil molerlos y se desfibran para maximizar la extracción de jugo. Durante la fermentación, el azúcar se transforma en alcohol (etanol principalmente) con la adición de la levadura (microorganismos). Una diferencia sustancial entre la fermentación del mezcal y el tequila es que el agave cocido y molido se mezcla y fermenta junto con el bagazo y sólo se le añade agua al proceso; no se adicionan más químicos o sustancias. Para la destilación se utiliza un alambique compuesto de tres partes, (1) un cazo donde se coloca el mosto y se aplica calor para hervir, (2) un serpentín donde circula el fluido y (3) un segundo alambique donde se condensa utilizando agua como medio de enfriamiento. Para el cuidado de la salud humana, los productores quitan las “cabezas” y “colas”, que son las fracciones inicial y final de la destilación. Esto varía en función del tiempo y del contenido de alcohol.
A partir de lo anterior, se determinó la motivación para realizar el presente trabajo, que es desarrollar una metodología que sea de fácil aplicación al proceso tradicional identificando los parámetros que intervienen en cada etapa del proceso y cuantificándolos para su posterior análisis y mejora aplicando energía renovable. El objetivo es llevar el conocimiento empírico, que a lo largo de los años se ha utilizado y ha funcionado, hacia un proceso formal y con resultados que se puedan medir y replicar. Para esto, el presente artículo se presenta en tres secciones: (1) descripción del proceso artesanal, (2) desarrollo de la metodología y (3) modelado y análisis de resultados.
Proceso artesanal de producción del mezcal
Materia prima
Para la fabricación de mezcal, se necesita agave con un proceso de madurez determinado antes de cortar. Existen varias especies de agave usados para la fabricación de mezcal, entre las que destacan: espadín (Agave angustifolia), tobalá (Agave seemanniana) y tepeztate (Agave marmorata), que alcanzan el estado de madurez entre los siete y ocho años.
En este periodo se ha comprobado que la cantidad de azúcares es elevada y, por tanto, ésta se considera óptima para que durante la fermentación se produzca una mayor cantidad de alcohol. De forma natural se consigue esa condición de madurez y se respeta el ciclo de vida de cada especie porque el tamaño de la planta no refleja este estado; se pueden tener piñas maduras de menor tamaño que otras. Otros factores como el tipo de suelo, la humedad, el nivel de exposición al sol, la vegetación asociada y la geología del terreno son relevantes en el tamaño del agave y el tiempo para lograr su madurez (Kirchmayr, 2014).
Cocimiento
La segunda etapa de elaboración del mezcal se denomina cocimiento. Se somete a las piñas o cabezas de agave (maguey) a un proceso de exposición lenta al calor dentro de un sistema cerrado para su ablandamiento y cocción, generando un proceso de hidrólisis de los fructanos del agave (polisacáridos) que se convierten en glucosa y fructuosa (Kirchmayr, 2014).
Molienda
Es la extracción del jugo de agave, la cual se logra también despedazando las piñas de agave en pequeñas fibras con el fin de acelerar la extracción de los azúcares durante la fermentación. Existen tres métodos: manual, artesanal e industrial, dependiendo de la maquinaria que se use (Kirchmayr, 2014).
Fermentación
Los objetivos de este proceso son (Kirchmayr, 2014):
Maximizar la transformación de los azúcares del agave en alcohol.
Generar compuestos volátiles agradables que mejoren la calidad del mezcal que se fabrica.
Prevenir la formación de sustancias no deseadas y el cambio en algunas propiedades, como la acidez.
Destilación
Se genera un contacto entre la mezcla inicial y una segunda fase (vapor), y de esta forma se incrementa la transferencia de masa entre las dos fases. Al término de esta etapa, las dos fases se separan y se obtiene una composición química diferente en cada una de ellas (Kirchmayr, 2014).
Los fenómenos que intervienen en este proceso son:
a) Vaporización del mosto fermentado.
b) Transferencia de masa entre las fases.
c) Separación de las fases, vaporización-condensación.
Después de la descripción general de los procesos, en la siguiente sección se desarrolla la metodología de la producción artesanal de mezcal.
Materiales y métodos
Se desarrolla en base al proceso tradicional y la experiencia de los productores. De cada etapa se realiza una breve descripción, y se muestran a detalle los balances de masa y energía, basados en la metodología aplicada por Morales (2008), pero con modificaciones en la fermentación y en la segunda destilación, lo cual no se realiza en el trabajo citado.
Consideraciones previas
Se realiza el análisis en estado estacionario.
Se desprecian las pérdidas de calor al ambiente.
Cocción
Durante este proceso, como ya se mencionó, se producen azúcares presentes en las mieles condensadas.
Con el nivel de producción que se desea, se fija la cantidad de agave a procesar (ma) y se hace el cálculo sobre 5000 L (5 m3) de agave, una cantidad de producción que se toma como límite máximo para una destiladora artesanal. Se estima que la densidad del agave en verde es de 528 kg/m3(Morales, 2008), por lo que la masa correspondiente es (ecuación 1):
Se calcula el flujo de calor necesario para la cocción (qc) (ecuación 2). Los valores utilizados se pueden consultar en la Tabla 1:

donde ma es la cantidad en masa del agave a cocer, Cpa es su calor específico, ∆Tα es la diferencia de temperaturas entre la temperatura de cocción y la inicial, y tc es el tiempo requerido para la cocción.
Por lo tanto, la cantidad de agave cocido por unidad de tiempo para este flujo de calor es (ecuación 3):
donde es la cantidad en kg/s de agave cocido y hfg es el calor latente del vapor saturado, que se toma de tablas de vapor saturado del agua (hfg = 2210.16 kJ/kg).
La densidad del vapor a 120 ºC (393 K) es ρv = 942.6 kg/m3; por lo tanto, el flujo de calor transportado por el vapor es (ecuación 4):
Considerando la cocción de agave verde mα = 2640 kg, al combinarse con un flujo de vapor de agua de durante un tiempo de 8 h, entonces la masa de agave cocido será (ecuación 5):
Después de 3 h de iniciado el cocimiento, se abre una válvula para tirar los condensados y las mieles amargas (mma), esta operación tarda aproximadamente 1 h, tiempo suficiente para desalojar los condensados de la mezcla. La razón del flujo de vapor relacionado con las mieles amargas para un tiempo de 4 h será (ecuación 6):
La cantidad útil de condensados que se descargan en los tanques, jugos y mieles es (ecuación 7):
La masa total que sale del cocimiento es (ecuación 8):
Se resumen los resultados en la Tabla 2.

Se ilustran en la Figura 2 los diferentes flujos que intervienen en esta etapa del proceso.

Al identificar de manera clara y precisa los parámetros que influyen en esta etapa, será posible optimizar los tiempos de cocción y evaluar las variaciones que podrían surgir en elementos como condensados, jugos y mieles. Lograr reducir los tiempos sin comprometer los flujos másicos resultaría en un ahorro significativo de kilogramos de combustible destinados a la generación de calor para el proceso.
Molienda
En esta etapa no hay reacción, se realiza el balance de materia respecto del jugo del mezcal y el bagazo que se desecha. Por lo general, se usa un molino mecánico donde se extraen los azúcares de la fibra del agave. Se siguen estos tres pasos: (1) separar la fibra, (2) exprimirla para sacar el jugo y (3) lavarla con agua. Posteriormente, se realiza una segunda extracción de azúcares exprimiendo las fibras nuevamente.
En este punto se separa el jugo y el bagazo del agave cocido. En pruebas experimentales (Morales, 2008) se demostró que existe una relación de 231.3 g de bagazo con humedad del 14% por cada kilogramo de agave verde que se procesa. Para la cantidad de agave inicial, de la materia prima, 610.6 kg representarían bagazo. El cálculo del flujo de juego a extraer es (ecuación 9):
La masa que ingresa al molino es (ecuación 10):
Las fracciones (x1i) de los componentes jugos (j), mieles (m) y sólidos (s) que salen de la cocción son (ecuación 11,12 y 13):
Al final de la molienda se tiene m2 (ecuación 14):
Las fracciones de la mezcla en la molienda (x2i) son sólo agua (w) y jugo (j) (ecuación 15 y 16):
La masa en la salida m3 es (ecuación 17):
Las fracciones (x3i) de los jugos (j), mieles (m) y agua (w) quedan (ecuación 18,19 y 20):
Utilizando la densidad del jugo de agave 1150 kg/m3 (Morales, 2008), se calculan los volúmenes (ecuación 21):
Se debe adicionar agua a la mezcla para iniciar el proceso de fermentación y extraer el máximo de azúcares, en este caso se usan VH2O = 0.74 m3; por lo tanto, el volumen total del formulado es (ecuación 22):
Se puede calcular un valor aproximado de la densidad del formulado usando la siguiente relación (ecuación 23):
Se resumen los resultados en la Tabla 3.

En esta fase del proceso, al definir con precisión las cantidades involucradas, se destaca una oportunidad de mejora: la gestión de los residuos en forma de bagazo. Algunos ejemplos de cómo aprovechar este material incluyen su utilización junto con pulpa de papel bond de maguey para crear papel hecho a mano de alta calidad en textura y apariencia (Vázquez & Dacosta, 2007). Asimismo, se ha propuesto su empleo como sustrato alternativo a la turba comercial y la tierra de monte en otros estudios (Ibarra, 2010). Finalmente, esta etapa también es importante para hacer un uso racional del agua.
Fermentación
En esta fase, al mosto se le adiciona levadura; por lo tanto, existe una reacción debido al proceso químico de transformar los azúcares en alcohol etílico. Para este proceso, el rango de temperaturas está entre 30 ºC y 42 ºC; el tiempo requerido es de entre 12 y 72 horas. La ecuación que describe la reacción del proceso de fermentación del azúcar, que en este caso es la fructuosa, es:
El rendimiento teórico estequiométrico para la transformación de glucosa en etanol es de 0.511 g de etanol y 0.489 g de CO2 por 1 g de glucosa. Este valor fue cuantificado por Gay Lussac (Vázquez & Dacosta, 2007). En realidad, es difícil lograr este rendimiento, porque la levadura utiliza la glucosa para la producción de otros metabolitos.
En esta etapa se adiciona agua a la mezcla en la cantidad de 50% el volumen formulado, entonces (ecuación 24):
Con ayuda de la densidad del mosto (1027 kg/m3) se obtiene su volumen (ecuación 25):
La cantidad de levadura se obtiene de la relación (ecuación 26):
La masa total para destilar es la suma de la masa del mosto (m3), la masa de agua adicionada y la masa de la levadura (ecuación 27):
Se calcula el rendimiento con el objetivo de analizar el proceso completo y así tener un parámetro de comparación, entonces, los litros de mezcal que se pueden producir por cada kilogramo de agave (ecuación 28):
La expresión anterior proporciona una evaluación integral de la eficiencia del proceso. Además, en términos de utilización de energía, nos indica si ésta se emplea de manera efectiva para generar calor útil o si se pierde en algún punto del proceso. La metodología facilitará la identificación del momento en el que ocurre esta pérdida.
Tomando el rendimiento teórico de la glucosa, se obtienen las masas de etanol y CO2 del proceso (ecuación 29 y 30):
Se calculan las fracciones de la destilación (xdi), del etanol (e), del CO2 (co) y del agua (w) (ecuación 31, 32 y 33):
Se resumen los resultados en la Tabla 4.

En la elaboración de la metodología en esta fase, se logra una identificación mucho más precisa de las proporciones que tendrá la mezcla al concluir el proceso. Similarmente a la etapa de cocción, se pueden examinar los tiempos de reposo con el objetivo de reducirlos sin afectar los porcentajes presentes en la mezcla, a fin de optimizar los tiempos de ejecución. Adicionalmente, como una propuesta que surge de este análisis, el CO2 se podría atrapar para reducir el impacto ambiental del proceso.
Destilación
La destilación es el proceso donde el alcohol etílico se vaporiza a una temperatura menor a la del agua, para después condensar esos vapores. Por lo general, se utilizan alambiques en dos etapas, es decir: para aprovechar el producto al 100% y para mejorar su calidad es sometido a una segunda destilación. El balance de materia es sin reacción química, ya que sólo se separan los componentes de una sustancia. El balance se muestra en la Figura 3.

El porcentaje de etanol de esta primera destilación que se obtiene, según datos experimentales registrados (Ibarra, 2010), está en el rango de 20%-25% v/v, volumen de alcohol. Para elevar esta fracción, se realiza una segunda destilación. Cabe señalar que en la práctica se desechan las cabezas, que es el destilado que sale primero y presenta un alto contenido de alcohol, y las colas, que son los últimos litros de destilado en salir y que tienen una baja concentración de alcohol. El producto final puede contener, además de etanol, otros alcoholes altos así como metanol, acetona, varios esteres, agua y furfuroles. Los componentes más volátiles, como la acetona, metanol y varios esteres, son indeseables y se eliminan en la primera destilación con las cabezas. Normalmente se separan los primeros 50 ml por cada 25 L de destilado -en caso de que se utilice un alambique con columna de reflujo- o 100 ml por cada 20 litros de destilado -en caso de que se utilice un alambique tradicional para destilar. Estos parámetros son conocimiento empírico y representan un área potencial para formalizar las mediciones y tiempos con respecto a valores reales de concentración de alcohol en tiempo real y estadísticamente fundamentado. Esta falta de información provoca también ineficiencias en el proceso, incluso desperdicio del fermentado y mosto.
En la segunda destilación (Figura 4), el mezcal normalmente tiene un porcentaje de alcohol entre 55%-60%. En esta etapa se obtiene una primera fracción de las cabezas (con un 75% v/v de etanol) y las “colas” (con un 20% v/v de etanol). A diferencia de la primera destilación, las cabezas se desechan por su elevado contenido de acetato de etilo, que aporta un característico olor a pegamento, mientras que las colas se incorporan a segundas destilaciones.

Por otra parte, para el cálculo del calor de una mezcla con calores de disolución despreciables, se recurre al uso de balances de entalpía a través de los calores específicos y las temperaturas involucradas en el proceso. La cantidad de calor necesaria para el proceso se calcula primero para el mosto con la siguiente ecuación (ecuación 34):
donde q es el flujo de calor del lado del mosto; qM es el flujo de calor transferido hacia el mosto, necesario para variar su temperatura desde TM hasta la temperatura de ebullición T; y qv es el calor necesario para la evaporación. Si el calor específico del mosto se considera constante en el intervalo de temperatura comprendido entre TM y T, entonces se tiene (ecuación 35 y 36):
donde es el flujo de alimentación, es el flujo de vapor del concentrado, CpM es el calor específico del mosto y λ es el calor latente de vaporización del agua a la presión del espacio ocupado por el vapor.
Sustituyendo qM y qv (ecuaciones 35 y 36) en qdestilación (ecuación 34), se tiene lo siguiente (ecuación 37):
El balance de entalpía para el lado del vapor es (ecuación 38):
donde qv es el calor transferido desde el vapor de calentamiento hacia el mosto, es el flujo másico del vapor y λv es el calor latente de condensación del vapor de agua (Tabla 5).

Se calcula el serpentín para llevar a cabo la transferencia de calor. En el análisis de los intercambiadores de calor, resulta conveniente combinar todas las resistencias térmicas que se encuentran en la trayectoria del flujo de calor del fluido caliente hacia el frío en una sola resistencia y expresar la razón de la transferencia de calor entre los fluidos mediante la siguiente expresión (ecuación 39):
donde U es el coeficiente total de transferencia de calor cuya unidad es W / 𝑚2 • ℃. El valor de U se obtiene de Eduardo Cao (2010); para un intercambiador en espiral del tipo líquido-líquido es de 1600 W/m2ºC.
El área superficial del intercambiador de calor se despeja (ecuación 39) y se obtiene (ecuación 40):
donde (ecuación 41):
Al analizar detalladamente esta etapa, se logran discernir los flujos de cada componente presente, destacando el contenido de alcohol. En el proceso convencional, la medición de este último no es precisa y se basa principalmente en un conocimiento empírico del tiempo de destilación promedio. Sin embargo, mediante esta metodología se pueden cuantificar las cantidades exactas, especialmente al tratar con las fracciones de cabezas y colas. Las primeras se descartan, como se explicó previamente, por su alta concentración de alcohol, mientras que las últimas se reciclan para obtener una mayor cantidad de destilado. Adicionalmente, existe la posibilidad de aprovechar las cabezas en la producción de un combustible alterno.
Resultados y discusión
En esta sección se muestran los resultados del modelado realizado con ayuda del software Engineering Equation Solver (EES). Se diseñó una plantilla para automatizar los cálculos, obteniendo correlaciones que facilitaran a los productores de mezcal el análisis de los parámetros empleados en el proceso.
Para hacer la validación, los resultados del modelado del proceso en base a la metodología propuesta se compararon con los valores experimentales reportados por Morales (2008). La diferencia máxima fue de 2% (Tabla 6), por lo que se considera que las ecuaciones utilizadas en la metodología propuesta son confiables.

En las Figuras 5 y 6 se presentan los dos parámetros más importantes relacionados con las necesidades térmicas del proceso, respecto de los volúmenes de producción más comunes basados en una productora de mezcal artesanal. Se estableció una correlación entre el volumen de producción contra el calor requerido y contra el área de transferencia de calor necesaria para este propósito. Los valores graficados se obtuvieron de calcular volúmenes de producción desde 1000 L hasta 5000 L en un salto de 1000 L.


En las Figuras 5 y 6 se observa una tendencia lineal de los resultados. Usando el método de mínimos cuadrados, se obtuvieron las siguientes correlaciones (ecuación 42 y 43):
donde q es el calor requerido en el proceso (kJ/h), V es el volumen de producción (L), y A es el área requerida de transferencia de calor (m2).
La ecuación 42 indica la tasa de transferencia de calor necesaria para llevar a cabo el proceso de destilación. Es importante conocer este valor para dimensionar los equipos adecuados para realizar el proceso; al elegir uno de menor tamaño, se corre el riesgo de no cumplir con la meta establecida de producción.
La ecuación 43 se refiere al área de intercambio de calor para que se pueda generar la destilación adecuada y alcanzar las temperaturas de proceso del fluido, este dato ayudará a identificar el tamaño del alambique para un proceso tradicional. Para modernizar el proceso, se puede utilizar esta información para acoplar un destilador solar de tamaño óptimo y sustituir la fuente de energía fósil por una amigable con la naturaleza. Se debe notar la diferencia que existe entre el área del alambique que se calcula con las fórmulas presentadas y el área de transferencia de calor si se utiliza un colector solar.
Un hallazgo importante para resaltar es la información de la Figura 5, donde el flujo de calor está en función del volumen de producción requerido. Se observa que, a mayor cantidad de litros, la demanda de calor se incrementa; entonces, para aplicar energía solar térmica, se necesita ajustar el tipo de tecnología al proceso, desde un destilador tipo caseta para un volumen bajo de producción, hasta un concentrador solar parabólico con el aumento gradual de lo que se desea obtener.
Los resultados del modelo muestran que la metodología propuesta permite a los productores de mezcal un cálculo rápido para conocer los requerimientos energéticos del proceso basados en el volumen final de mezcal que buscan producir. Estos parámetros son importantes para identificar el tamaño de los equipos con los que se llevará a cabo el proceso tradicional, así se evita sobredimensionar y realizar gastos extras que el proceso no necesita, además permite identificar áreas de oportunidad para el uso de tecnología renovable.
Uno de los primeros beneficios será sustituir el combustible usado actualmente (leña) por calentamiento solar, lo que traería como consecuencia una reducción de las emisiones contaminantes. Para evaluar las emisiones contaminantes se requiere conocer el poder calorífico de la leña; sin embargo, esta información no siempre está disponible, pues depende del tipo de madera que se use. Por otra parte, para estimar las emisiones, se pueden usar datos empíricos (Cámara de comercio de Bogotá, 2013). Por ejemplo, si se requieren 7 kg de leña para producir 1 L de mezcal, considerando un proceso artesanal con un volumen de 1000 L de mezcal, se requerirían 7000 kg de leña para satisfacer la demanda térmica. Si se tiene un factor de conversión de 1.84 kgCO2/kg de leña, entonces al final se emitirán a la atmósfera 12 600 t de CO2. Tomando en cuenta el volumen de producción de mezcal por parte de las destiladoras artesanales en el estado de Oaxaca, la reducción total de emisiones contaminantes al aplicar el calentamiento solar será significativa.
Conclusiones
La descripción detallada del proceso completo para la producción tradicional de mezcal permite establecer parámetros fáciles de medir y establecer medidas cuantificables de dichas variables, con el objetivo de identificar deficiencias en el sistema y nichos de oportunidad.
La primera aportación de la presente investigación es la propuesta de una metodología bien estructurada para calcular la energía térmica necesaria durante el proceso de destilación tradicional del mezcal. Esto permite cuantificar los parámetros importantes que intervienen en el proceso y, por ende, lograr la mejora de cada uno de ellos. Además, en cada etapa del proceso se identificaron áreas de oportunidad para la aplicación de tecnologías renovables que faciliten el proceso y que, a la vez, disminuyan los gases emitidos a la atmósfera. En la etapa de cocción, debido a la temperatura moderada que se requiere en este proceso, se podría aplicar el calentamiento solar. Otro ejemplo de aplicación de la energía solar al proceso se puede realizar en la etapa de destilación, reduciendo y/o eliminando los costos en la compra de leña o combustibles fósiles que actualmente se usan, y como efecto colateral se logrará la disminución de emisiones contaminantes. Además de los miles de toneladas de CO2 que se dejarían de emitir al eliminar el uso de la leña, también se observó que el CO2 que se genera durante el proceso de fermentación, aunque representa solo el 1% del total, pudiera ser capturado. Adicionalmente, del análisis integral del proceso de producción artesanal del mezcal se pudieron establecer mejoras para modernizar y tener mejor control de las etapas del proceso usando sistemas de captura de datos de temperatura, flujo y presión. Este artículo sienta las bases para el desarrollo de la tecnología para aplicar la energía solar a un proceso de destilación artesanal de mezcal.
Agradecimientos
Los autores agradecen al Instituto Politécnico Nacional (IPN) y al Consejo Nacional de Ciencia y Tecnología (Conacyt) por el apoyo brindado.
Referencias
Bautista, J. A., & Smit, M. A. (2012). Sustentabilidad y agricultura en la “región del mezcal” de Oaxaca. Revista Mexicana de Ciencias Agrícolas, 3(1), 5-20. https://www.scielo.org.mx/pdf/remexca/v3n1/v3n1a1.pdf
Cámara de Comercio de Bogotá. (2013). Guía metodológica para el cálculo de la huella de carbono corporativa a nivel sectorial. https://www.car.gov.co/uploads/files/5ade1b0319769.pdf
Cao, E. (2010). Heat transfer in process engineering. McGraw-Hill Education.
Chávez, S., Terres, H., Lizardi, A., López, R., Vaca, M., & Alanís, R. A. (2020). Destilación de alcohol etílico empelando energía solar. Revista Tendencias en Docencia e Investigación en Química, 6(6), 136-140. http://zaloamati.azc.uam.mx/bitstream/handle/11191/7699/Destilacion_de_alcohol_etilico_2020.pdf
Consejo Regulador del Mezcal. (16 Junio de 2023). Informe de actividades 2015. Comercam. https://comercam-dom.org.mx/,%202015.
Ibarra, E. (2010). Ingeniería de tequilas. Universidad Nacional de Colombia.
Íñiguez, J. (2010). Algunas consideraciones teórico-prácticas sobre la destilación intermitente en alambique simple de mostos fermentados y ordinarios. Revista Ingeniería, (17), 31-51. https://fgsalazar.net/LANDIVAR/ING-PRIMERO/boletin17/URL_17_QUI01_FERMENTACION.pdf
Kirchmayr, M. (2014). Manual para la estadarización de los procesos de producción del mezcal guerrerense. Centro de Investigación y Asistencia en Tecnología y Diseño del Estado de Jalisco A.C.
López, G., Martínez, J. L., Cavazos, J., & Mayett, Y. (2014). La cadena de suministro del mezcal del estado de Zacatecas. Revista Contaduría y Administración, 59(2), 227-252. https://doi.org/10.1016/S0186-1042(14)71261-6
Michel, C., Juárez-Flores, B. I., Aguirre-Rivera, J. R., & Pinos-Rodríguez, J. M. (2008). Quantitive characterization of non structural carbohydrates of mezcal agave. Journal of Agricultural and Food Chemistry, 63(15), 3924-3930. https://doi.org/10.1021/jf800158p
Morales, R. (2008). Ingeniería básica de una planta para la industria del mezcal en Mitla, Tlacolula, Oaxaca. Instituto Politécnico Nacional. http://literatura.ciidiroaxaca.ipn.mx:8080/xmlui/handle/LITER_CIIDIROAX/71
Palma, F., Pérez, P., & Meza, V. (2013). Diagnóstico de la cadena de valor mezcal en las regiones de Oaxaca. Revista de Agronomía, 20-21.
Vázquez, H. J., & Dacosta, O. (2007). Fermentación alcohólica: Una opción para la producción de energía renovable a partir de desechos agrícolas. Ingeniería, Investigación y Tecnología, 8(4), 250-259. https://www.scielo.org.mx/scielo.php?script=sci_arttext&pid=S1405-77432007000400004
Cómo citar:
Author notes
*Autor de correspondencia dmelchorq2200@alumno.ipn.mx