Artículos
La teoría del valor trabajo y el principio de máxima entropíaa
Labor theory of value and the principle of maximun entropy
A teoria do valor do trabalho e o princípio da entropia máxima
La teoría del valor trabajo y el principio de máxima entropíaa
Revista de Economía Institucional, vol. 22, núm. 43, pp. 119-135, 2020
Universidad Externado de Colombia
Recepción: 23 Enero 2020
Recibido del documento revisado: 04 Marzo 2020
Aprobación: 06 Mayo 2020
Resumen:
En este artículo se utiliza el principio de máxima entropía para ilustrar algunos planteamientos de la economía política clásica relacionados con la teoría del valor trabajo. Primero muestra que la libre movilidad del trabajo puede dar lugar a una distribución de salarios que tiende a la media y que el trabajo universal es una propiedad emergente del sistema. De manera similar, el resultado de la libre movilidad del capital es la tendencia a una tasa de ganancia normal, aunque pueden existir periodos de crisis. JEL: B12, C14, D33, D46
Palabras clave: máxima entropía, teoría del valor trabajo.
Abstract:
This paper uses the principle of maximum entropy to characterize certain aspects of classical political economy associated with the labor theory of value. First, it is shown that the free mobility of labor can give rise to a distribution of wages tending towards the mean and the existence of universal labor time as an emergent property of the system. Similarly, it is shown that the free mobility of capital can result in a tendency towards a normal rate of profit, while allowing for the possibility that the system will enter periods of crisis through time. JEL: B12, C14, D33, D46
Keywords: Maximum entropy, labor value theory.
Resumo:
Este artigo usa o princípio da entropia máxima para ilustrar algumas abordagens da economia política clássica relacionadas à teoria do valor do trabalho. Primeiro, mostra que a livre mobilidade do trabalho pode dar origem a uma distribuição salarial média e que o trabalho universal é uma propriedade emergente do sistema. Da mesma forma, o resultado da livre mobilidade de capital é a tendência a uma taxa de lucro normal, embora possa haver períodos de crise. JEL: B12, C14, D33, D46
Palavras-chave: entropia máxima, teoria do valor do trabalho.
Este artículo muestra que el principio de máxima entropía puede ayudar a entender algunos planteamientos centrales de la economía política clásica. Hace énfasis en las abstracciones iniciadas por Adam Smith y David Ricardo, y que luego extendió Carlos Marx, según las cuales el sistema de producción capitalista, con su particular división social del trabajo, es regulado espontáneamente por la libre movilidad del trabajo y del capital1.
En la introducción a los Grundrisse, en la sección titulada "El método de la economía política", Marx indica el alcance de los supuestos de libre movilidad. Allí se pregunta qué tipo de abstracciones se deben hacer para iniciar el estudio de la economía política. Igual que Smith y Ricardo, Marx considera que el trabajo social es la fuente de todo valor y el creador de riqueza. Pero expone un argumento claro y objetivo para mostrar que el trabajo social es un resultado de la libre competencia. Es decir, el trabajo abstracto o social no es considerado como un supuesto sino como un resultado.
En la medida en que el trabajo abstracto sea un resultado y no un supuesto, la teoría del valor trabajo cobra relevancia en términos prácticos y se convierte en una teoría de la organización social, la cual es regulada por los intereses de los agentes: trabajadores y capitalistas. En este nivel de abstracción, la acción fundamental de los trabajadores es trasladar su fuerza de trabajo a actividades con menores tasas de explotación. Por su parte, los capitalistas trasladan su capital de un sector a otro para obtener la mayor tasa de ganancia posible. El resultado de estos procesos competitivos es la tendencia a la igualación de las tasas de salarios entre trabajadores y de las tasas de ganancias entre capitalistas.
Este artículo describe estos dos procesos de competencia utilizando herramientas de la teoría de la información, en particular el método de máxima entropía. La competencia entre trabajadores se representa tomando como base el principio de libre movilidad de la fuerza trabajo, y muestra que el trabajo universal surge de este principio. Luego se muestra que el principio de libre movilidad del capital da lugar a una distribución con una tasa de ganancia normal, en la que es posible que unas empresas obtengan una ganancia mayor o menor que la normal, y que en ciertos momentos el sistema pueda entrar en crisis.
En este contexto, el principio de máxima entropía es un método para formalizar la teoría del valor trabajo. Las distribuciones que se obtienen con este método son las más probables dado el conocimiento resumido en el modelo, y no suponen nada salvo lo que dice explícitamente la teoría. La solución no solo es única, es la más probable y la menos sesgada; y, a la vez, es una descripción de lo que se puede considerar típico en un proceso económico. Es necesario resaltar, sin económico. Es necesario resaltar, sin embargo, que el objetivo de los modelos que aquí se presentan no es formalizar la teoría del valor trabajo, sino ilustrar en forma simple la aplicación del principio de máxima entropía en el análisis de algunos problemas económicos.
El trabajo se basa en los modelos de Scharfenaker y Foley (2017) y Shaikh y Jacobo (2019). Pero, a diferencia de Scharfenaker y Foley (2017) hace énfasis en la representación de decisiones económicas como procesos dinámicos. Y, a diferencia de Shaikh y Jacobo (2019), no supone la existencia de equilibrios antes de describir los procesos dinámicos, sino que los deriva como resultado de la competencia.
TEORÍA DE LA INFORMACIÓN Y PRINCIPIOS DE MÁXIMA ENTROPÍA
Este artículo combina la teoría de la información y la teoría de la probabilidad para establecer una representación cuantitativa de la plausibilidad de las proposiciones, es decir, representar el conocimiento que se tiene de problemas sobre las que hay información limitada empleando ciertas reglas de consistencia. En este contexto, el concepto de entropía difiere del uso que tiene en termodinámica, pues se refiere a la búsqueda de métodos para representar lo que es más probable en la organización (distribución) de un sistema, considerando la información limitada sintetizada en los planteamientos teóricos.
El principio de máxima entropía asigna probabilidades, sujetas a restricciones. Pero puesto que muchas distribuciones de probabilidad pueden ser consistentes con las restricciones impuestas al sistema, el principio de máxima entropía elige la distribución con mayor multiplicidad, es decir, la que puede tomar el mayor número de formas. En términos formales, Jaynes (1957) propone maximizar:

Donde
es un dato de la función fj(x). Este problema se resuelve despejando la ecuación:

donde se maximiza con respecto a p (x), λj los son valores en R que representan la información adicional que se obtiene con cada restricción, y λ0 es el multiplicador de Langrange, que normaliza p(x) paraque se pueda interpretar como una distribución de probabilidad. El resultado es

donde los λj* se obtienen optimizando con respecto al sistema dual (Jaynes, 1957). La ecuación (2) pertenece a la familia esponencial, lo que significa que, bajo ciertas condiciones de regularidad, todo problema expresado por medio de momentos tiene una solución única (Csiszár, 1984).
El principio de máxima entropía tiene algunas propiedades que ayudan a entender qué se puede interpretar como típico o regular. Por ejemplo, si X1,... Xn es la secuencia de salarios de los individuos 1 a n, deberíamos tener una manera de decir cuál es el salario típico de un trabajador antes de conocer sus características específicas.
Para una secuencia X1,... Xn de variables aleatorias idéntica e independientemente distribuidas tomadas de p(x), el conjunto típico se define como (ver Cover y Thomas, 2012):

Donde
. El conjunto típico tiene una fuerte relación con la ley débil de los grandes números, pues nos dice que
es un valor cercano a la entropía h(X).
De particular importancia es que la secuencia X1,... Xn se puede dividir en dos conjuntos, el conjunto típico, donde la entropía de la muestra está cerca de h (X), y el no típico, el resto. Como muestra el siguiente teorema, cualquier propiedad que cumpla el conjunto típico también la cumplirá, con alta probabilidad, el comportamiento promedio de una muestra grande. Es decir, lo que importa es entender qué sucede con el conjunto típico y no con el comportamiento de la muestra.
Teorema 2.1. El conjunto típico tiene las siguientes propiedades:

Demostración. Ver el capítulo 8 de Cover y Thomas (2012).
El conjunto típico es entonces el conjunto que tiene la mayor probabilidad, aproximadamente exp n (h(X)) . El hecho de que sea el conjunto con mayor probabilidad significa que es el conjunto donde el producto entre la función de densidad y el volumen es mayor, es decir, describe el comportamiento más probable de las variables X1,... Xn.
La importancia de usar distribuciones de máxima entropía consiste en que definen lo que se puede considerar típico de una muestra sin conocer toda la información de sus componentes. Por ejemplo, antes de conocer las características específicas de los trabajadores, si conocemos ciertos aspectos importantes de su comportamiento, podemos establecer sus regularidades siempre y cuando nuestro conocimiento sea apropiado.
REPRESENTACIÓN DE MAXENT EN PROBLEMAS DINÁMICOS FUERA DE EQUILIBRIO
Uno de los problemas que parece tener el método de máxima entropía es que solo se aplica a problemas de equilibrio. Para tratar sistemas dinámicos fuera de equilibrio, Jaynes (1980, 1985) propone el principio de máximo calibre. Así como el principio de máxima entropía es la solución más probable de un sistema en un estado-espacio, el de máximo calibre presenta la solución más probable de trayectorias que puede tomar un sistema en el tiempo.
Para ilustrar el principio de máximo calibre expresemos la distribución de probabilidad de trayectorias como p [x (t)] , que maximiza

donde Dx (t) representa la integral referida a las posibles trayectorias de x (t) . La distribución de probabilidad de máximo calibre es entonces:

Igual que antes, los multiplicadores de Lagrange se pueden obtener del sistema dual o del sistema de ecuaciones:

Y la trayectoria más probable se deriva de la función:

que depende de las restricciones de dinámica impuestas al sistema.
Los resultados de la distribución de máximo calibre generalizan, por ejemplo, la ecuación de Fokker-Planck2 (Risken, 1996). La ecuación de Fokker-Planck describe el cambio en el tiempo de la distribución p [x (t)] condicionada en los primeros dos momentos de x (t) . Suponiendo que todo lo que se sabe de x (t) es que:

se llega a que (4) se reduce a la expresión de la distribución de probabilidad que se obtiene utilizando la ecuación de Fokker-Planck (Haken, 1986).
Por la simplicidad que ofrece el uso de la ecuación de Fokker-Planck, en los problemas dinámicos que resolvemos a continuación se adoptan los supuestos (7). Se puede demostrar que la distribución estacionaria obtenida con la ecuación de Fokker-Planck corresponde a la solución que maximiza la entropía bajo restricciones derivadas de las ecuaciones dinámicas.
SOBRE LA FORMACIÓN DEL TRABAJO ABSTRACTO
La teoría del valor trabajo se basa en los principios de libre movilidad del trabajo y del capital. Marx (1939, p. 104) presenta la noción de trabajo abstracto como una propiedad emergente que surge como resultado de la racionalidad de los trabajadores y de su capacidad para trasladar su fuerza de trabajo de una actividad a otra en los términos siguientes:
esta abstracción del trabajo en general no es solamente el resultado intelectual de una totalidad concreta de trabajos. La indiferencia ante trabajos específicos corresponde a una forma de sociedad en la que los individuos pueden pasar fácilmente de un trabajo a otro, y donde el tipo específico es para ellos fortuito y, por tanto, indiferente.
La indiferencia ante tipos específicos de trabajo genera la tendencia a la igualación de la tasa de explotación o de plusvalía:
Si los capitales que ponen en movimiento diferentes cantidades de trabajo vivo producen diferentes cantidades de plusvalía, esto asume que la tasa de explotación del trabajo, o la tasa de plusvalía, es la misma, al menos hasta cierto grado, o que las distinciones que existen son balanceados con cierto tipo de compensaciones, sean reales o imaginarias (convencionales). Esto supone competencia entre trabajadores, y una igualación que toma lugar como resultado de una constante migración de una esfera de producción a otra (Marx, 1981, p. 275).
La proposición central es que el trabajo abstracto es una construcción social cuyo carácter objetivo se deriva de la libre movilidad del trabajo. Esta propiedad permite interpretar el trabajo como algo fungible y que la teoría del valor vea el “trabajo como tal”: el creador universal de riqueza y la fuente de los beneficios que después se distribuyen entre capitalistas (Shaikh, 1977, p. 123).
Para presentar en forma simple cómo surge el trabajo abstracto de la libre movilidad del trabajo comenzamos con algunas definiciones, que en su mayoría provienen de Foley (1982) y Dumenil (1983).
Sean Y el agregado monetario del producto neto y L el tiempo de trabajo productivo total en la economía. Siguiendo a Foley y Dumenil, se puede decir que existe un escalar m que transforma unidades monetarias de producto en unidades de valor, tal que:

donde m es la expresión monetaria del tiempo de trabajo (MELT por sus siglas en inglés). La ecuación (8) expresa, así sea como una relación contable ex post, la noción de que el valor agregado es creado por trabajo productivo.
El MELT también puede expresar que los beneficios agregados son resultado de la plusvalía S que se obtiene por la explotación del trabajo. Esta relación se puede derivar definiendo primero la tasa de salarios como:

donde W es el pago total de salarios en términos monetarios. El valor de la fuerza de trabajo o el salario natural puede verse entonces como el equivalente, en tiempo de trabajo, de la tasa de salarios, es decir:

Por identidad contable, de (8) y (10) se deduce que los beneficios agregados son la expresión monetaria de la plusvalía, pues:

Las definiciones (8) a (11) son de gran ayuda para establecer la conexión entre la tasa general de explotación e y la proporción de los salarios sobre el ingreso , ya que:

donde V es la fracción del total de tiempo de trabajo que corresponde al trabajo remunerado (Marx, 1976, p. 325).
Para describir la racionalidad de los trabajadores, veamos ahora la tasa de salario del del trabajador i, ωi= Wi /Li que representan el salario que se le paga con respeto al esfuerzo necesario para obtenerlo. Si ωi > ωj, se puede esperar que la oferta de trabajo en la actividad productive donde opera el trabajador i crezca en relación con aquella en la que opera el trababajro j.
Si se presentar una tendencia a la igualación de la tasa de salarios , de (12) también se obtiene que se presenta una tendencia a la igualación de las tasas de plusvalía3. Así, cuando los trabajadores se trasladan a sectores con altas tasas de salarios pasan a actividades donde la tasa de explotación es menor. Presentamos ahora las dos definiciones importantes para construir el modelo.
Definición 3.1. La tasa de salario efectiva se define como el inverso de la tasa de plusvalía creada por trabajador i, es decir:

La razón para usar esta definición de salarios es de carácter matemático: operar en el dominio de los números positivos es más simple y no altera el significado económico de las ecuaciones.
Definición 3.2. Dada la igualación de las tasas de salarios, para cualquier pago de salarios agregados W el tiempo de trabajo universal se define como:

Donde (^) denota valores esperados. Dado el MELT, la igualación de las tasas de plusvalía implica que existe un tipo de trabajo promedio que representa el tiempo de trabajo universal. Sin embargo, como cualquier puede no ser igual a , la definición de trabajo universal requiere conocer un equilibrio estadístico de los salarios para derivar su promedio y encontrar .
MODELO ESTADÍSTICO DE SALARIOS
La competencia entre trabajadores se puede describir con un lógica muy simple en términos de salarios efectivos w. Si suponemos que w Є R+, tenemos entonces que la medida de salarios no diferencia entre actividades productivas específicas. El principio de racionalidad del trabajador indica que la oferta de trabajo tiende a crecer cuando el salario efectivo es mayor o la tasa de plusvalía creada es menor, es decir:

donde g0L es la tasa de crecimiento de la oferta de trabajajo en función del salario efectivo. Como w Є R+ esto signfica que, en un espacio discreto, la oferta de trabajo en la actividad a crece más que en la actividad b si el salario efectivo es mayor en a que en b.
A diferencia de los trabajadores, los capitalistas buscan que la tasa de plusvalía sea lo más alta posible. A medida que la tasa de plusvalía es mayor, el trabajador crea más valor que el necesario para su manutención, lo que implica un aumento en las posibilidades de ganancias4. Otra forma de ver este principio es que al aumentar la tasa de plusvalía, el capitalista puede reducir costos unitarios y, por tanto, tener mayor ventaja en la competencia entre firmas (Shaikh, 1978). Siguiendo esta lógica, podemos definir una función de demanda como:

Es decir, la demanda de trabajo disminuye a medida que los salarios aumentan, teniendo en cuenta que aquí los salarios son el inverso de la tasa de plusvalía.
La dinámica de los salarios efectivos se puede entender en términos de la diferencia entre oferta y demanda, tal que:

Supongamos que todo lo que sabemos del comportamiento de los salarios es lo que se describe en (15) a (17). ¿Qué se puede decir de la distribución de los salarios con este conocimiento? Para responder la pregunta podemos utilizar el principio de máxima entropía sujeto a las siguientes restricciones:

Suponer que, en promedio, la oferta y demanda de trabajo son iguales es suponer que existe un salario efectivo de equilibrio, ya que:

es decir,

donde

Así, el objetivo es resolver:

Por la ecuación (2), la solución de (19) es:

El resultado de (20) representa el equilibrio de los salarios, no como un punto sino como una distribución. La media de la distribución muestra el salario asociado a un equilibrio entre oferta y demanda de trabajo y, a su vez, la desviación de los salarios. Dado que el equilibrio estadístico de los salarios es una distribución exponencial, el salario de equilibrio es igual al salario promedio. Es decir, la regla de comportamiento descrita por las ecuaciones (15) y (16) refleja la racionalidad de los trabajadores, que trasladan su fuerza de trabajo a ocupaciones con salarios superiores a la media5. Vale la pena resaltar algunos aspectos puntuales:

Suponer que, en promedio, el mercado laboral está en equilibrio también da como resultado que existe una medida objetiva de tiempo de trabajo abstracto, como valor esperado de todo tipo de trabajo específico, pues solo por azar el salario efectivo de un trabajador se desvía del promedio. Por ello, todo valor agregado se puede interpretar como un resultado de tiempo de trabajo abstracto, pues es un valor que no distingue entre propiedades específicas del trabajador.
LA IGUALACIÓN DE LAS TASAS DE GANANCIA
La competencia entre capitalistas tiene características diferentes a la que existe entre trabajadores. En primer lugar, las ganancias, el objetivo de todo capitalista, no están dadas por el hecho de producir. En segundo lugar, la tasa de ganancia no es determinada por la intersección entre curvas de oferta y demanda, sino por un proceso dinámico de cambios en la demanda agregada, la distribución del ingreso y la elección de técnicas de producción6. Por esto, tiene poco sentido imponer de antemano condiciones de equilibrio a la tasa de ganancia.
En esta sección ilustramos cómo se puede obtener la distribución de las tasas de ganancias en un sistema dinámico. Por simplicidad matemática, suponemos que los choques estocásticos son aditivos y que, en promedio, la oferta y la demanda son siempre iguales7.
Para comenzar definimos la tasa de ganancia como:

donde c C/Y es la proporción entre el valor monetario del capital circulante y el producto, y k K/Y es la proporción entre capital fijo y producto. La ecuación de movimiento de la tasa de ganancia es la derivada de sus partes con respecto al tiempo:

Se supone, además, que la tasa de crecimineto del product gy es mayor que gC , es decir, que existe cambio técnico ahorrador de trabajo. Y como supuesto de comportamiento se asume que los capitalistas tienden a aumentar la acumulación de capital fijo cuando se incrementa la tasa de ganancia. Por simplicidad, esto se expresa mediante la siguiente función lineal:

Como trabajamos en un espacio continuo, esto equivale a decir que la inversión en un sector a aumenta con respecto al sector b si la tasa de ganancia en a es mayor que en b. Un supuesto consistente con el principio de que los capitalistas trasladan su capital a sectores con mayor tasa de ganancia.
Remplazando (23) en (22) e introduciendo un coeficiente de diffusion σr junto a proceso de Wiener dWt se obtiene8:

que representa la dinámica de la tasa de ganancia, con una varianza por unidad de tiempo igual a σr.
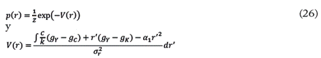
Puesto que solo hemos definido los dos primeros momentos de la dinámica de la tasa de ganancia, y hemos adoptado el supuesto de normalidad de los errores por medio del proceso de Wiener, el principio de máximo calibre se reduce a la ecuación de Fokker-Planck. Así, los cambios de la distribución de probabilidad de las tasas de ganancia en el tiempo se definen por medio de una ecuación diferencial parcial:

Donde

es la corriente de probabilidad. La solución estacionaria de la educación (25) se encuentra cuando S(r,t)=0, lo que resulta en:

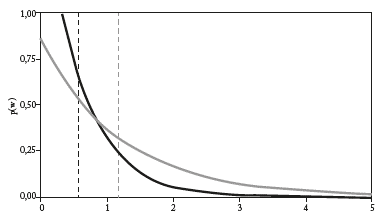
Igual que con las ecuaciones diferenciales ordinarias, la función potencial V (r) describe el tipo de estabilidad de las variables: la distribución de probabilidad está determinada por la forma que adopta la dinámica de la tasa de ganancia en el tiempo. De particular interés es que la función potencial tiene dos puntos críticos en regiones cóncavas y convexas.
El mínimo local de la función potencial se puede interpretar como el punto de menor acción, donde se eliminan las fuerzas adicionales que resultan de la movilidad del capital (Marx, 1981, p. 297). Toda aceleración de los flujos del capital se cancela en promedio cuando la tasa de ganancia llega a su nivel “normal”, por ello, en ese punto el sistema opera con la menor energía. Además, la función potencial describe un punto de equilibrio de las tasas de ganancia derivado del proceso dinámico que incluye el cambio técnico, la distribución del ingreso y las decisiones de inversión de los capitalistas. También es posible encontrar un máximo en la región de valores negativos de las tasas de ganancia, un punto de no retorno a la normalidad que se puede interpretar como un punto de crisis del sistema.
El equilibrio estadístico de las tasas de ganancia descrito en (26) permite que la tasa de ganancia de equilibrio (“normal’’) sea diferente de la tasa promedio. En términos intutitivos, puesto que las firmas no pueden sobrevivir indefinidamente con pérdidas, la tasa de ganancia está necesariamente acotada por un límite inferior. Por esa razón, con una caída de la tasa de ganancia normal, es más probable que una firma tenga una ganancia inferior que una superior a la normal.
Este modelo simple y abstracto capta dos aspectos fundamentales de la economía capitalista. Primero, muestra que en condiciones normales la tasa de ganancia se mueve alrededor de un equilibrio que no es determinado por ningún individuo sino que es un resultado social e involuntario. Segundo, permite que existan periodos de crisis, o momentos en los que el sistema no garantiza la reproducción normal del capital. En términos formales, esto se refleja en momentos en los que la tasa de ganancia sobrepasa el máximo de la función potencial, pues es el límite que permite que el sistema regrese por si mismo a una situación de normalidad9.
Los resultados que se muestran en la gráfica 2 ilustran lo que se dijo sobre la forma analítica de la función potencial. Además de la existencia de un mínimo y un máximo local, la distribución es menos simétrica a medida que la tasa de ganancia normal es menor. Esto se refleja en que la barrera que separa el mínimo y el máximo local es más pequeña, lo que indica que la probabilidad de que el sistema pase de ser estable a ser inestable es mayor. Es decir, la frecuencia con la que pueden ocurrir crisis económicas es mayor a medida que la tasa de ganancia de equilibrio disminuye.

Fijando
se utiliza
para generar las funciones en gris claro, gris y negro,respectivamente.
Estos resultados son consistentes con los argumentos teóricos de Marx (1981, p. 350), Shaikh (1992), y Grossman (1992), quienes señalan que las crisis económicas se deben a la incapacidad del sistema para generar ganancias que garanticen la reproducción normal del capital. Y también con la evidencia estadística, que muestra que la distribución de la tasa de ganancia es menos simétrica a medida que la tasa de ganancia promedio es menor, lo que indica que en equilibrio estadístico es razonable pensar que hay un gran número de firmas con pérdidas económicas (Scharfenaker y Foley, 2017).
CONCLUSIONES
La teoría del valor trabajo al ser una teoría de organización social es también un tipo de microeconomía, en la que la sociedad no se divide entre hogares y firmas, sino entre clases sociales: trabajadores y capitalistas. En esta visión cada agente tiene objetivos claros, marcados por principios de racionalidad que dan lugar a un orden social, aunque de ello no se desprende que todo equilibrio sea un óptimo con implicaciones de máximo bienestar. Así mismo, y esta es su principal ventaja sobre la microeconomía tradicional, la teoría del valor trabajo ofrece una teoría del origen y la dinámica de la tasa de ganancia.
Partiendo de la competencia entre trabajadores y capitalistas, la teoría del valor trabajo capta dos aspectos fundamentales de la dinámica de la economía capitalista. Primero, establece objetivamente el concepto de trabajo abstracto como fuente de valor agregado social a partir de la libre movilidad de la fuerza de trabajo. Segundo, considerando dada la plusvalía agregada, la competencia entre capitalistas da lugar a una tasa de ganancia normal. La tendencia a una tasa de ganancia normal permite, a su vez, hablar de una tasa única de ganancia a nivel macroeconómico y, por tanto, representar las relaciones de la dinámica agregada sin conocer en detalle el comportamiento de todos los sectores o individuos.
La competencia entre capitalistas está compuesta por elementos que van más allá de la descripción anterior. Por ejemplo, la competencia real incluye la competencia a través de precios, cambio de técnicas de producción para reducir costos, y por la movilidad de capital entre sectores (Shaikh, 2016, Cap. 7). Una versión más completa debe incluir estos aspectos de la competencia real y derivar su equilibrio estadístico. El desarrollo matemático de los principios de competencia real es un tema aún pendiente.
En los dos procesos de competencia descritos, la teoría de la información ofrece un método para representar regularidades económicas. Estas regularidades, que ilustran aspectos que van más allá de un punto de equilibrio, también describen las dispersiones. Desde esta perspectiva, problemas como el de la distribución del ingreso son parte intrínseca del análisis. Con estas bases se puede formar una idea de lo que es normal que hagan los mercados, más allá de las nociones de competencia perfecta o imperfecta. Por ejemplo, las distribuciones de salarios y beneficios muestran claramente que aun en equilibrio es normal que existan fuertes diferencias de ingresos entre las personas. Esto no significa que no sea relevante estudiar en detalle cómo se puede mejorar la distribución, sino que da una base para entender hasta qué punto y con qué medios se puede hacer algo en esa dirección.
REFERENCIAS BIBLIOGRÁFICAS
Cover, T. M. y Thomas, J. A. (2012). Elements of information theory. Hoboken, NJ: John Wiley & Sons.
Csiszár, I. (1984). Sanov property, generalized i-projection and a conditional limit theorem. The Annals of Probability, 12(3), 768-793.
Dragulescu, A. y Yakovenko, V. M. (2001). Evidence for the exponential distribution of income in the USA. The European Physical Journal B-Condensed Matter and Complex Systems, 20(4), 585-589.
Dumenil, G. (1983). Beyond the transformation riddle: A labor theory of value. Science and Society, 47(4), 427-450.
Foley, D. (1982). The value of money, the value of labor power, and the Marxian transformation problem. Review of Radical Political Economics, 14(2), 37-47.
Grossman, H. (1992). Law of accumulation and breakdown of the capitalist economy. Londres: Pluto Press.
Haken, H. (1986). A new access to path integrals and Fokker Planck equations via the maximum calibre principle. Zeitschrift für Physik B Condensed Matter, 63(4), 505- 510.
Jaynes, E. (1957). Information theory and statistical mechanics. The Physical Review, 106, 620-630.
Jaynes, E. (1980). The minimum entropy production principle. Annual Review of Physical Chemistry, 31(1), 579-601.
Jaynes, E. T. (1985). Macroscopic prediction. En E. T. Jaynes (ed.), Complex systems- Operational approaches in neurobiology, physics, and computers (pp. 254-269). Washington D.C: Springer.
Marx, K. (1939). Grundrisse. Nueva York: Penguin.
Marx, K. (1976). Capital. Nueva York: Penguin .
Marx, K. (1981). Capital, vol. III. Nueva York: Penguin .
Risken, H. (1996). The Fokker Planck equation. Washington D.C: Springer .
Scharfenaker, E. y Foley, D. (2017). Quantal response statistical equilibrium in economic interactions: Theory and estimation. Entropy, 19, 1-15.
Shaikh, A. (1977). Marx's theory of value and the "transformation problem". En J. Schewartz (ed.), The subtle anatomy of capitalism, (pp. 106-139). Santa Monica: Goodyear Publishing.
Shaikh, A. (1978). Political economy and capitalism: Notes on Dobb's theory of crisis. Cambridge Journal of Economics, 2(2), (pp. 233-251).
Shaikh, A. (1992). The falling rate of profit as the cause of long waves: Theory and empirical evidence. En A. Shaikh (ed.), New findings in long wave research (pp. 174-202). Londres: Macmillan.
Shaikh, A. y Jacobo, J. (2019). Economic arbitrage and the econophysics of income inequality. Working paper. New School for Social Research.
Notas
Notas