Artículos originales
COMPORTAMENTOS PRÉ-REQUISITOS DO “ESTUDAR TEXTOS EM CONTEXTO ACADÊMICO”
Previous behaviors of “Study texts in academic context”
Conductas previas al “Estudio de textos en ámbito académico”
COMPORTAMENTOS PRÉ-REQUISITOS DO “ESTUDAR TEXTOS EM CONTEXTO ACADÊMICO”
CES Psicología, vol. 10, núm. 2, pp. 28-49, 2017
Universidad CES
Recepção: 25 Julho 2016
Aprovação: 20 Junho 2017
Resumo: Muitos estudantes ingressam no ensino superior com repertório de comportamentos de estudar incompatível com as exigências desse nível de ensino, o que pode produzir prejuízos para seu desempenho e para sua qualidade de vida. A descoberta dos comportamentos pré-requisitos do estudar possibilita aperfeiçoar o repertório de estudo dos alunos. Este trabalho teve como objetivos identificar e sistematizar os comportamentos pré-requisitos do “estudar textos em contexto acadêmico” com base no exame de 18 obras sobre estratégias de estudo. Trata-se de uma pesquisa bibliográfica descritiva que consistiu na transcrição de trechos dessas obras cujas sentenças gramaticais continham verbos e complementos que designassem comportamentos de estudo. Foram identificados 625 comportamentos que estão classificados em 12 categorias, envolvendo manejo do tempo e ambiente, leitura funcional, motivação e automonitoramento, os quais foram organizados em um diagrama de acordo com as relações de pré-requisito entre eles. Estudar se caracteriza como uma classe de comportamentos altamente complexa que não se restringe à aplicação de técnicas de estudo. Envolve comportamentos de pré-estudo (planejamento de tempo e ambiente, estabelecimento de objetivos) e pós-estudo (monitoramento do processo, avaliação da funcionalidade das estratégias utilizadas). A maioria dos comportamentos identificada implica no desenvolvimento da capacidade de resolução de problemas e de autonomia do estudante. Esses dados podem servir de base para gestores e professores planejarem condições de ensino desses comportamentos. Esse planejamento poderia, inclusive, se configurar como uma prática integrada à formação profissional, incluindo esses comportamentos como objetivos dos próprios currículos dos cursos e não apenas como uma iniciativa isolada de alguns professores ou gestores.
Palavras-chave: Estudar, Ensino Superior, Comportamentos Pré-requisito, Diagrama de decomposição, Contexto Acadêmico, Capacitação.
Abstract:
Many students initiate higher education with a series of study behaviors that are inconsistent with the requirements of that education level, which can produce damages to their performance and quality of life. Finding the previous study behaviors allows improvement to the students’ study repertoire. This study aims to identify and systematize the previous behaviors of “Study texts in academic context” based on 18 texts regarding to study strategies. This is a descriptive and bibliographic study that comprised the transcription of excerpts from these texts which contain grammatical sentences with verbs and predicates related to study behaviors. 625 behaviors were identified and classified in 12 categories that involve time and environment management, functional reading, motivation and self-monitoring. Studying is characterized as a very complex type of behavior that is not reduced to application of study techniques. It involves pre-study behaviors (e.g. time and environment planning, goal setting) and post-study behaviors (e.g. process monitoring, evaluation of the functionality of the strategies used). The majority of behaviors identified involve the development of problem solving skills and students’ autonomy. These behaviors were organized in a diagram according to the previous relationship among them. Studying is characterized as a very complex class of behavior that is not reduced to application of study techniques. It involves pre-study behaviors (e.g. time and environment planning, goal setting) and post-study behaviors (e.g. process monitoring, evaluation of the functionality of the strategies used). The majority of behaviors identified involve the development of problem solving skills and students’ autonomy. This data can be used by directors and teachers to plan teaching conditions for these behaviors. Such planning could also be seen as an integrated practice for professional training, including these behaviors as learning objectives of the curricula themselves and not just as an isolated initiative of some teachers or directors.
Key-words: Study, Study Habits, Higher Education, Previous Behaviors, Decomposition Diagram, Academic Context, Academic Environment,Training.
Resumen: Muchos estudiantes inician la educación superior con un repertorio de comportamientos para el estudio incompatible con las exigencias de ese nivel de enseñanza, lo que puede perjudicar su desempeño y su calidad de vida. La identificación de comportamientos que son prerrequisitos para el estudio permite mejorar el repertorio de los estudiantes. Este trabajo tiene como objetivo identificar y sistematizar estos comportamientos previos al "estudio de textos en el ámbito académico", basados en la revisión de 18 textos sobre estrategias de estudio. Se trata de una investigación bibliográfica descriptiva que consistió en la transcripción de fragmentos de eses textos cuyas oraciones gramaticales contenían verbos y suplementos que nombraban comportamientos de estudio. Se identificaron 625 comportamientos que se clasificaron en 12 categorías, que implican la gestión del tiempo y del ambiente, la lectura funcional, la motivación y el autocontrol; los cuales se organizaron en un diagrama según su relación con el comportamiento previo. El estudio se caracteriza como una clase de comportamiento de gran complejidad que no se restringe a la aplicación de técnicas de estudio. Implica comportamientos previos al estudio (planificación del tiempo y del ambiente, establecimiento de objetivos) y posteriores (monitoreo del proceso, evaluación de la funcionalidad de las estrategias utilizadas). La mayoría de los comportamientos identificados implican el desarrollo de capacidades de resolución de problemas y la autonomía de los estudiantes. Estos datos pueden servir de base para que los gestores y profesores planeen las condiciones de enseñanza de estos comportamientos. Esta planeación podría, incluso, configurarse como una práctica integrada a la formación profesional, incluyendo estos comportamientos como objetivos de aprendizaje de los propios currículos y no sólo como una iniciativa aislada de algunos profesores o gestores.
Palabras clave: Estudiar, Educación Superior, Conductas Previas, Diagrama de Descomposición, Contexto Académico, Entrenamientos.
Introdução
A formação no ensino superior implica em capacitar os futuros profissionais a lidarem com a realidade social de modo a transformá-la, por meio de sua atuação, produzindo qualidade de vida àqueles envolvidos em sua intervenção (Botomé, 2000). Para que os profissionais possam estar capacitados a intervirem sobre a realidade depois de formados, é essencial que saibam estudar adequadamente. Além disso, estudar é um comportamento que permanece como fundamental mesmo depois que os indivíduos deixam as escolas (Cortegoso & Botomé, 2002). A partir do processo de estudar, os profissionais poderão qualificar-se permanentemente de forma crítica, reflexiva e criativa, permitindo-lhes exercer sua cidadania de maneira plena (Oliveira & Santos, 2008; Ruiz, 2003).
Cortegoso e Botomé (2002) afirmam que muitas dificuldades no âmbito acadêmico, profissional e social estão relacionadas a um baixo ou insuficiente repertório de estudo. Pesquisas indicam que os estudantes ingressam no ensino superior com repertório de estratégias de aprendizagem deficitárias, dificuldades de compreensão textual (Alcará & Santos, 2013; Baptista, Amadio, Rodrigues, Santos, & Palludetti, 2004; Oliveira, Cunha, & Santos, 2015; Oliveira & Santos, 2008), poucos comportamentos adequados ao contexto acadêmico (e.g. realizar questionamentos durante as aulas, pouco engajamento em atividades de estudo extraclasse) (Oliveira, Trassi, Inácio, & Santos, 2016; Baptista et al. 2004; Cantalice & Oliveira, 2009), além da dificuldade em administrar diversas atividades acadêmicas e pessoais concorrentes ao longo do tempo (MacCann, Fogarty, & Roberts, 2012; Pellegrini, Calais, & Salgado, 2012) . Ou seja, apesar de o comportamento de estudar ser fundamental para o bom desempenho profissional, parece que esse é um repertório que necessita ser melhor desenvolvido pelos estudantes.
Por outro lado, pesquisas têm demonstrado que intervenções sobre estratégias de estudo melhoram o rendimento acadêmico (Basso, Graf, Lima, Schmidt, & Bardagi, 2013; Ghamari, Barmas, & Biglari, 2013; Oliveira & Santos, 2008), a compreensão textual (Fujimoto, Hagel, Turner, Kattiyapornpong, & Zutshi, 2011; Linderholm, Therriault, & Kwon, 2014; Oliveira & Santos, 2008), reduzem os transtornos e dificuldades de aprendizagem e contribuem para a regulação afetivo-motivacional do aluno (Häfner, Stock, & Oberst, 2015), proporcionando-lhe o aumento da capacidade de autorregulação da aprendizagem (Basso et al., 2013). Investir em programas interventivos que visem ao aperfeiçoamento das estratégias de estudo parece ser uma contribuição importante para a melhoria do desempenho acadêmico dos estudantes, assim como da qualidade de sua intervenção profissional futura. Entretanto, é necessário ter clareza acerca de quais são os comportamentos que estudantes necessitam desenvolver para que esses tipos de programas possam ser implementados.
Estudar é um comportamento que, ainda que requerido desde que o indivíduo ingressa no sistema formal de ensino, raramente é foco de ensino por si mesmo. Parece ser concebido muito mais como um processo que surge naturalmente, do que algo a ser deliberadamente ensinado. De acordo com Coser (2009), essa maneira de conceber o estudar desconsidera que esse é um comportamento complexo e multideterminado, resultado de aprendizagem e passível de ensino e aprimoramento.
Um dos comportamentos frequentemente requeridos dos estudantes no ensino superior é o comportamento de “Estudar textos em contexto acadêmico”, o qual pode ser concebido como um processo comportamental complexo, uma vez que requer o desenvolvimento de uma série de outros comportamentos menos complexos (pré-requisitos) tais como “organizar o material e o ambiente de estudo”, “gerir o tempo”, “ler textos funcionalmente”, entre outros (Agassi, 2013; Gurung, Weidert, & Jeske, 2010; Hübner, 2004). “Estudar textos em contexto acadêmico” exige mais do que apenas “ler textos” solicitados pelo professor, já que envolve uma série de estratégias de estudo1 para interagir com as informações de maneira a apreendê-las, organizá-las e interpretá-las, bem como, para gerir-se pessoalmente avaliando as próprias aprendizagens e desempenhos (Tavares et al., 2003). Esse repertório é bastante complexo, pois muito além dos comportamentos relativos a manejo de textos, requer comportamentos de automonitoramento do próprio processo de estudo e, ainda, a organização de condições que facilitem esse processo (relacionadas à organização de tempo e de local de estudo, por exemplo). Considerando essas informações, parece relevante sistematizar quais comportamentos constituem o estudar a fim de que seja possível planejar condições que capacitem alunos de ensino superior a apresentar esses comportamentos com o grau de qualidade e eficiência requerido nesse nível de ensino.
A Programação de Ensino, área derivada da Análise Experimental do Comportamento, fornece ferramentas importantes para a análise e programação de condições para o desenvolvimento de comportamentos (Kienen, Kubo, & Botomé, 2013). Trata-se de uma tecnologia de ensino que envolve diversas etapas e procedimentos, dentre as quais a identificação de comportamentos a serem desenvolvidos com base nas necessidades sociais com as quais o aprendiz lida cotidianamente. Essa é considerada uma etapa fundamental para processos de capacitação, uma vez que possibilita definir quais serão os comportamentos-objetivo (comumente conhecidos como objetivos de ensino) a serem alcançados.
Pesquisas envolvendo Programação de Ensino e que objetivam definir e sistematizar comportamentos constituintes de determinadas funções ou papéis que as pessoas exercem na sociedade têm sido desenvolvidas como ponto de partida para a construção e aplicação de programas de capacitação. De Luca (2008), por exemplo, buscou caracterizar os comportamentos constituintes de “Avaliar a confiabilidade de informações”; Luiz (2008), os comportamentos de “Projetar a vida profissional”; Moskorz (2011), os comportamentos constituintes da interação entre terapeuta e cliente. Nesses estudos os pesquisadores derivaram os comportamentos a partir do exame de literatura pertinente ao tema foco de cada investigação.
No que diz respeito a comportamentos relativos a “estudar textos em contexto acadêmico”, não foram identificadas pesquisas que sistematizassem esses comportamentos em relação a estudantes de ensino superior. Os estudos relativos a essa temática envolvem, em geral, alguns aspectos do comportamento de estudo, tais como administração do tempo, leitura e compreensão, estratégias utilizadas em sala de aula (e.g., anotar, questionar), sem que haja uma organização mais ampla e sistêmica dos principais comportamentos envolvidos com o estudar. Considerando os estudos feitos na área de Programação de Ensino para sistematizar comportamentos constituintes de determinada função/papel social, assim como as lacunas existentes quanto à sistematização dos comportamentos constituintes do “estudar textos em contexto acadêmico”, esta pesquisa teve como objetivos identificar e sistematizar os comportamentos constituintes de “estudar textos em contexto acadêmico” a partir da literatura existente.
Método
Este estudo consistiu em uma pesquisa bibliográfica descritiva que, segundo Lakatos e Marconi (2003), tem como finalidade descrever detalhadamente as características de determinado fenômeno com base em fontes constituídas por material já elaborado (e.g. livros, artigos científicos).
Instrumentos e materiais
Para obtenção e registro dos dados foi elaborado um protocolo contendo informações relativas a: número da página e do parágrafo do trecho retirado da literatura, transcrição do trecho, transcrição dos comportamentos identificados e derivados a partir do trecho (ver Tabela 2).
Para a construção do diagrama de decomposição em que os comportamentos foram organizados de acordo com as relações de complexidade (pré-requisito) existentes entre eles, foram utilizados papéis retangulares de aproximadamente 10cm X 15cm contendo os nomes dos comportamentos impressos, os quais foram organizados na forma de um painel. Posteriormente, os dados foram transferidos para o computador, utilizando um software de livre acesso denominado “Freemind”, versão 1.0.0, o qual possibilita a criação de figuras semelhantes a “mapas mentais”.
Procedimentos
Identificação das fontes de informação
As fontes de informação classificadas como livros, capítulos de livros, apostilas e outros materiais foram identificadas a partir de consulta ao Google acadêmico e ao Google Livros, com as palavras-chave “Estratégias de estudo”; “Estudantes”; “Universitários”; “Ensino Superior” e “Estratégias cognitivas”.
Para as fontes de informação classificadas como artigos foi realizada uma busca on-line no Portal de Periódicos da Coordenação de Aperfeiçoamento de Nível Superior (CAPES), disponível em http://www.periodicos.capes.gov.br. Foram selecionadas quatro bases de dados, sendo elas: IndexPsi, Scielo, Pepsic e Lilacs. As palavras-chave utilizadas nos buscadores foram as mesmas utilizadas para fazer a busca dos livros e apostilas.
A busca foi realizada no período de janeiro a maio de 2013 e os critérios utilizados para inclusão das obras foram: a) trabalhos que fizessem referência a métodos ou estratégias de estudo que destacassem de maneira operacional o que o estudante necessita ser capaz de fazer, b) escritos na língua portuguesa, a fim de facilitar o processo de derivação de comportamentos. Foram excluídos: a) trabalhos repetidos, b) trabalhos que faziam alusão a estratégias relacionadas ao professor, à escola ou a outra instituição, c) que apresentassem informações genéricas sobre a importância do estudar, sem fazer menção explícita ao que o estudante deveria ser capaz de fazer ao estudar. Na Tabela 1 estão apresentadas as fontes de informações consultadas.

Coleta e análise de dados
Para a coleta de dados foram selecionados e transcritos trechos das obras que faziam referência ao que o estudante tinha que ser capaz de fazer para estudar. Após a transcrição, foram identificadas sentenças gramaticais cujas unidades de registro eram compostas por um verbo e um complemento, as quais designavam comportamentos de estudo do aluno. Essas unidades eram destacadas em negrito no protocolo de registro.
Neste contexto, comportamento está sendo compreendido como a relação entre o que o organismo faz e o meio, tanto antecedente quanto consequente a esse fazer (Botomé, 2001; Skinner 1953/2000). Com base nesse conceito, foi possível identificar, a partir das sentenças gramaticais, os comportamentos constituintes do “estudar textos em contexto acadêmico”, ao considerar o verbo de uma sentença gramatical o fazer do estudante e, o complemento, o aspecto do meio em relação ao qual o estudante deverá executar algo (classes de estímulos antecedentes) ou alterações em aspectos do meio que deverão ser produzidas por meio de seu fazer (classes de estímulos consequentes). Na Figura 1 está ilustrada essa relação a partir do exemplo de sentença identificada na obra de Da Silva e Sá (1991, p. 61):

Após a identificação dessas sentenças gramaticais, foi realizado um procedimento de derivação, que consistiu na transformação dos verbos e complementos que designavam os comportamentos dos estudantes, sempre que fosse necessário explicitar de forma mais clara os comportamentos a serem desenvolvidos. Para a derivação de comportamentos, foram utilizados os seguintes critérios: objetividade, clareza, precisão e concisão.
A definição desses critérios foi feita com base no estudo de De Luca (2013), sendo a objetividade considerada quando a linguagem fazia referência a variáveis direta ou indiretamente observáveis; clareza e precisão quando diminuía a probabilidade de múltiplas interpretações acerca do evento a que a expressão se referia e concisa quando era escrita de forma breve, sem apresentação de expressões ou termos desnecessários para a compreensão do que caracteriza o evento a que cada um dos componentes de comportamentos encontrados fazia referência. O procedimento de identificação e derivação de comportamentos com base nos trechos extraídos da literatura pode ser observado a partir do exemplo ilustrado na Tabela 2 (extraído de Da Silva & Sá, 1991, p. 61):

Nesse exemplo, é possível observar que foram identificados dois comportamentos a partir do trecho, os quais estão destacados em negrito. Depois de transcritos para a coluna “comportamentos identificados”, foi feito exame da necessidade de substituição de termos com base nos critérios acima descritos. Neste exemplo, os comportamentos “Dizer pelas suas próprias palavras as ideias contidas no texto” e “Traduzir [pequenas frases] por palavras suas” foram substituídos pela expressão “Parafrasear as ideias apresentadas pelo autor no texto”, sendo esta considerada uma expressão mais objetiva, clara, precisa e concisa para nomear, neste caso, os dois comportamentos descritos pelos autores no trecho. Todas as alterações nas expressões derivadas foram destacadas em itálico como forma de identificação das transformações feitas nas expressões originais.
Após os procedimentos de identificação e derivação de comportamentos, esses foram classificados nas seguintes categorias: a) planejar o processo de estudo, b) estabelecer um método de estudo, c) gerir o tempo de forma eficaz por meio de planejamento, d) ler textos funcionalmente, e) elaborar esquemas ou resumos que sintetizem as informações principais estudadas, f) aprimorar o desempenho dentro da sala de aula, g) realizar provas, h) automonitorar-se, i) manter a motivação durante o processo de aprendizagem, j) adequar-se às diversas funções que desempenha na vida e k) cuidar da saúde pessoal. Depois de distribuídos nessas categorias, foram elaboradas subcategorias que representassem de forma mais explícita os comportamentos constituintes de cada uma dessas categorias. Os dados referentes às categorias e subcategorias de comportamentos obtidos a partir das obras consultadas foram representados em gráficos e tabelas a partir de sua frequência absoluta.
Os comportamentos derivados das obras consultadas foram também sistematizados em um diagrama de decomposição de comportamentos complexos, dispondo os comportamentos mais complexos a serem desenvolvidos pelos estudantes mais à esquerda nessa representação e os comportamentos menos complexos, considerados pré-requisitos dos mais complexos, mais à direita no diagrama. Para a organização desses comportamentos, os pesquisadores faziam a seguinte pergunta: “o que o aprendiz precisa ser capaz de fazer para (...)?”, sendo as reticências preenchidas com cada um dos comportamentos encontrados.
O comportamento mais complexo apresentado no diagrama está sendo denominado “classe geral de comportamentos”, as 12 categorias de comportamentos, como subclasses gerais de comportamentos e os demais comportamentos pré-requisitos, como subclasses de comportamentos. Essa nomenclatura objetiva destacar as relações de complexidade encontradas entre os comportamentos identificados e/ou derivados.
Na Figura 2 é possível observar um exemplo de diagrama de decomposição, em que o comportamento “Estudar textos em contexto acadêmico”2 é considerado o mais complexo, uma vez que está representado mais à esquerda no diagrama. Respondendo à pergunta “O que o aprendiz precisa ser capaz de fazer para Estudar textos em contexto acadêmico?”, pode-se ter como resposta “Organizar o ambiente de estudo” e “Gerir o tempo de estudo” por isso, esses comportamentos estão representados mais à direita no diagrama. Para ser capaz de “Organizar o ambiente de estudo”, por sua vez, o aprendiz necessita ser capaz de “Avaliar o ambiente em que estuda”, sendo este considerado um comportamento pré-requisito para que o comportamento “Organizar o ambiente de estudo” ocorra. Além de “Avaliar o ambiente em que estuda” pode haver outros comportamentos pré-requisitos, o que está representado na Figura 2 pelas reticências entre parênteses abaixo do nome desse comportamento. O mesmo exame pode ser feito para cada um dos outros comportamentos apresentados nesse diagrama de decomposição. Em síntese, cada comportamento representado mais à direita no diagrama é considerado pré-requisito do comportamento ao qual está ligado à sua esquerda.

À semelhança desse processo ilustrado na Figura 2, foi organizado o diagrama de decomposição dos comportamentos obtidos a partir do exame da literatura sobre comportamento de estudo. Essa organização foi feita com base nas categorias de comportamentos identificadas, formando 12 conjuntos de subclasses gerais.
Resultados
A partir das obras consultadas, foram identificados 625 comportamentos constituintes do “Estudar textos em contexto acadêmico”, os quais foram distribuídos em 12 subclasses gerais de comportamento, as quais podem ser observadas na Figura 3.

É possível observar que as subclasses gerais “Ler textos funcionalmente” e “Estabelecer um método de estudo” foram as duas com maior quantidade de comportamentos a elas relacionados, sendo compostas por 108 e 91 comportamentos, respectivamente. Além disso, para as subclasses "Gerir o tempo de forma eficaz por meio de planejamento” e “Elaborar esquemas ou resumos que sintetizem as principais informações estudadas” também foi identificada significativa quantidade de comportamentos delas constituintes (79 e 62, respectivamente). Em contrapartida, “Adequar-se às diversas funções que desempenha na vida” foi a subclasse geral com menos comportamentos identificados (apenas 12).
Essas subclasses gerais de comportamentos são constituídas por diversas outras subclasses de comportamentos, tal como pode ser observado na Tabela 3.


Na Tabela 3 estão apresentadas as subclasses constituintes das subclasses gerais de comportamentos identificadas. As subclasses gerais para as quais foi possível especificar maior quantidade de subclasses de comportamentos são: a) “Ler textos funcionalmente” que variam desde “Selecionar textos para serem lidos”, “Definir objetivos para a leitura do texto” até “Estabelecer relações entre os conhecimentos desenvolvidos e a realidade na qual vive/atua”; b) “Automonitorar-se”, constituída por subclasses de comportamentos relativas ao controle de variáveis que interferem na compreensão do que está estudando e à avaliação do próprio desempenho nos estudos; c) “Manter a motivação durante o processo de aprendizagem”, envolvendo subclasses relativas ao estabelecimento e controle de variáveis motivacionais (pensamentos, emoções) que interferem no processo de estudo.
Dentre as subclasses gerais com menos quantidade de subclasses identificadas, pode-se destacar “Adequar-se às diversas funções que desempenha na vida” e “Cuidar da saúde pessoal”, as quais podem ser consideradas como subclasses mais genéricas não necessariamente vinculadas estritamente ao processo de estudar em si.
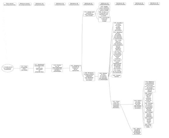
Os comportamentos constituintes de cada uma dessas subclasses gerais, ao serem organizados em um diagrama de decomposição de comportamentos complexos, possibilita visualizar a relação de pré-requisito existente entre esses comportamentos. Na Figura 4 está apresentada uma amostra do diagrama de decomposição que foi construído a partir dos comportamentos constituintes do “estudar textos em contexto acadêmico”, derivados a partir da literatura consultada. A amostra ilustra parte dos comportamentos constituintes da subclasse geral “gerir o ambiente físico de estudo”. Os comportamentos apresentados mais à esquerda no diagrama referem-se aos comportamentos mais complexos a serem desenvolvidos. Já os comportamentos mais à direita, dizem respeito aos comportamentos menos complexos, sendo considerados pré-requisitos daqueles mais à esquerda aos quais estão ligados.

Na Figura 43 está apresentada uma amostra de 26 comportamentos do total de 47 que constituem a subclasse geral “Gerir o ambiente físico de estudo”. Conforme pode ser observado nessa figura, “Aperfeiçoar comportamentos de organização em relação ao ambiente físico” é uma subclasse de comportamentos que constitui o “Gerir o ambiente físico de estudo”. Essa subclasse, por sua vez, é constituída por “Estudar em um local organizado e arrumado que permita a concentração”, a qual está disposta imediatamente à sua direita. Já “Estudar em um local organizado e arrumado que permita a concentração” é constituída por “Organizar o ambiente de estudo de forma apropriada” que, por sua vez, é constituída por “Avaliar qual ambiente é mais adequado para estudo” e “Manipular variáveis relativas a dificuldades ambientais que interferem no processo de estudo”. A subclasse “Avaliar qual ambiente é mais adequado para estudo” é constituída por três outras subclasses: “Avaliar variáveis relativas a dificuldades ambientais que interferem no processo de estudo”, “Verificar se o ambiente está agradável para o estudo” e “Caracterizar o local que costuma estudar”. Da mesma forma, “Manipular variáveis relativas a dificuldades ambientais que interferem no processo de estudo” é constituída por uma subclasse de comportamentos que, por sua vez, tem outras subclasses de comportamentos pré-requisitos, conforme ilustrado na figura.
Discussão
Grande parte do insucesso acadêmico pode ser revertido com o aprendizado de comportamentos relacionados ao estudar. Apesar de comumente ser concebido como um comportamento simples e “inato” no contexto educacional, trata-se de um processo complexo e passível de ensino (Cortegoso & Botomé, 2002; Coser, 2009). E, mais do que isso, esse comportamento envolve não apenas os procedimentos relativos ao estudar propriamente dito, mas também comportamentos preparatórios para o estudo (e.g. manejar o tempo, organizar o material e o ambiente de estudo, planejar os objetivos de estudo) (Hübner, 2004; MacCann et al., 2012; Pellegrini et al., 2012; Tinajero, Lemos, Araújo, Ferraces, & Páramo, 2012), além de comportamentos de pós-estudo (e.g. monitorar o próprio processo de estudo e avaliar a funcionalidade das estratégias utilizadas) (Gettinger & Seibert, 2002; Hartwig & Dunsloky, 2012; Simsek & Balaban, 2010). No entanto, ainda que o desenvolvimento do comportamento de estudar seja relevante para o bom desempenho acadêmico (Gettinger, & Seibert, 2002; Gurung et al., 2010; Simsek & Balaban, 2010; Tinajero et al., 2012), a maioria dos estudantes passa pelo processo de escolarização sem ter desenvolvido bons comportamentos de estudo (Alcará & Santos, 2013; Gettinger & Seibert, 2002; Oliveira et al., 2015; Oliveira et al., 2016). Além disso, professores raramente devotam tempo para prover instruções explícitas sobre como desenvolver esses comportamentos de estudo (Zimmerman, 1998).
A universidade tem um papel importante em auxiliar os estudantes a desenvolverem comportamentos para estudar de forma eficaz, de acordo com as exigências do ensino superior (Meer, Jansen, & Torenbeek, 2010). No entanto, para que o comportamento de estudo possa ser ensinado é preciso, primeiramente, identificar o que os estudantes necessitam ser capazes de fazer para desenvolverem esse comportamento. Ao examinar a literatura a respeito do comportamento de estudar, foi possível identificar mais de 600 comportamentos distribuídos em 12 subclasses gerais, os quais envolvem desde “Gerir o ambiente físico de estudo” até “Automonitorar-se” e “Cuidar da saúde pessoal”. Ou seja, “Estudar textos em contexto acadêmico” envolve mais comportamentos do que aqueles estritamente ligados ao manejo do texto propriamente dito.
Estudar em ambientes com excesso de ruídos ou de pessoas conversando, por exemplo, parece afetar negativamente o desempenho acadêmico (Oliveira & Oliveira, 2007). Segundo Penin (1997), “Um ambiente estabelece um clima que predispõe uma pessoa a sentir determinadas sensações, assim como vontade e predisposição para manifestar específicos comportamentos, distintas ações, diferentes atitudes” (p. 20). Isso indica a importância de que os estudantes aprendam a avaliar, planejar e organizar um ambiente que facilite sua aprendizagem.
Além do planejamento do ambiente físico, um outro tipo de planejamento requerido dos estudantes envolve “Planejar o processo de estudo”. Esse processo inclui comportamentos referentes a planejar os objetivos de estudo; definir as tarefas a partir desses objetivos; definir tarefas em curto, médio e longo prazo. Desse modo, o planejamento aborda o identificar objetivos, colocá-los em ordem de prioridade ou importância, e então alocar tempo e recursos adequadamente (Pellegrini et al., 2012). Portanto, é necessário ter clareza acerca dos objetivos e das tarefas a serem realizadas para que seja possível planejar as atividades de acordo com sua importância e complexidade. Relacionados diretamente a esse planejamento estão os comportamentos referentes ao “Estabelecer um método de estudo”, os quais versam sobre o escolher, desenvolver e utilizar as estratégias de estudo de acordo com os objetivos estabelecidos e a natureza da tarefa.
Outra subclasse geral de comportamentos identificada neste estudo diz respeito a “gerenciar o tempo de forma eficaz (...)”, a qual envolve, dentre outras, classes de comportamentos relativas à organização e planejamento das atividades ao longo do tempo e realização dessas no tempo estipulado. Essas parecem classes de comportamentos diretamente relacionadas às três categorias gerais de comportamentos que Claessens, Eerde, Rutte e Roe (2007), ao revisarem sistematicamente a literatura para avaliar o estado da arte sobre manejo do tempo, identificaram. São elas: a) comportamentos de avaliação do tempo que objetivam tornar a pessoa consciente do uso que faz do tempo, b) comportamentos de planejamento, tais como estabelecer objetivos, planejar tarefas, priorizar, fazer listas do que fazer, agrupar tarefas, c) comportamentos de monitoramento, os quais objetivam observar o uso que a pessoa faz do tempo enquanto desempenha atividades.
Estudos têm indicado que o manejo do tempo pode não estar diretamente associado ao sucesso acadêmico (Cemaloglu, & Filiz, 2010; Claessens et al., 2007; Ghamari et al., 2013), mas está positivamente relacionado à percepção de controle do tempo, satisfação no trabalho e saúde e negativamente associado ao estresse (Claessens et al., 2007; Ghamari et al., 2013; Häfner et al., 2015; Pellegrini et al., 2012). Além disso, investigações têm demonstrado que os estudantes universitários apresentam dificuldades em gerir seu tempo pessoal e profissional (Amorim, 2014; MacCann et al., 2012; Meer et al., 2010; Pellegrini et al., 2012;). Por outro lado, há evidências de que programas de treinamento podem contribuir para ampliar as habilidades dos capacitandos em relação ao manejo do tempo (Cemaloglu & Filiz, 2010) melhorar suas condições de bem-estar (Ghamari et al., 2013; Häfner et al., 2015) e produzir maior sentimento de controle sobre esse (Claessens et al., 2007). Isso indica que o desenvolvimento de comportamentos relacionados ao manejo de tempo, especialmente no que diz respeito à avaliação, planejamento e monitoramento das atividades realizadas parece ser relevante para o sucesso e bem-estar acadêmicos.
Outro comportamento que tem sido enfatizado como relevante para o sucesso acadêmico está relacionado a ler textos funcionalmente. É um comportamento requerido ao longo de toda a vida escolar. No entanto, durante a formação em nível de graduação, traz ainda mais exigências, uma vez que envolve a capacidade de interpretar textos mais longos e com maior grau de complexidade, tais como artigos científicos e de examinar criticamente as informações (Cisneros-Estupiñán, Olave-Arias, & Rojas-García, 2012; Linderholm et al., 2014; Springer, Wilson, & Dole, 2014). Apesar de ser um comportamento básico para a vida acadêmica, estudos têm indicado que os estudantes ingressam no ensino superior com uma série de deficiências na capacidade de leitura (Alcará & Santos, 2013; Cantalice & Oliveira, 2009; Cisneros-Estupiñán et al., 2012; Oliveira et al., 2015; Simpson, Hynd, Nist, & Burrell, 1997; Springer et al., 2014), o que pode afetar seu sucesso acadêmico, a permanência na universidade, assim como a própria qualidade da formação profissional.
No entanto, há evidências de que o comportamento de ler textos funcionalmente pode ser deliberadamente ensinado (Agassi, 2013; Fujimoto et al., 2011; Linderholm et al., 2014; Oliveira & Santos, 2008; Simpson et al., 1997). Porém, é um comportamento complexo, que envolve diversos outros comportamentos, tal como pode ser observado na Tabela 3. Os estudos identificados na literatura têm enfatizado o desenvolvimento de parte desses comportamentos para melhorar a qualidade da leitura. É o caso de Cisneros-Estupiñán et al. (2012), que desenvolveram uma intervenção para potencializar a habilidade inferencial envolvida nos processos de compreensão de textos expositivos e argumentativos em estudantes que cursam as primeiras etapas da educação superior. Os autores destacam, dentre outros, comportamentos relativos a definir objetivos de leitura e estabelecer relações entre diferentes informações obtidas a partir dos textos lidos e do contexto nos quais essas informações se inserem. Fujimoto et al. (2011) demonstraram que, ao ensinar os estudantes a identificar, organizar e sintetizar informações de variadas fontes, esses foram capazes de desenvolver um ensaio escrito com a qualidade requerida no ensino superior. Linderholm et al. (2014) obtiveram sucesso em melhorar os níveis de compreensão científica de estudantes universitários focando no desenvolvimento de comportamentos relacionados à auto-explicação, durante a leitura, que pode ser compreendido como uma estratégia metacognitiva ligada a “avaliar a própria compreensão das informações apresentadas”, tal como identificado nesta pesquisa. Testar empiricamente um programa de capacitação que leve em consideração as classes de comportamentos identificadas neste estudo pode conduzir a descobertas importantes, tais como a definição de classes de comportamentos básicas necessárias para o desenvolvimento efetivo do comportamento de “ler textos funcionalmente”, de maneira sistemática, no contexto universitário.
O automonitoramento é um comportamento também de grande relevância para o processo de estudo. Nesta pesquisa, o “automonitorar-se” foi organizado em sete subclasses de comportamentos, relativas ao controle de variáveis que interferem na compreensão do que está sendo estudado e à avaliação do próprio desempenho nos estudos (totalizando 48 comportamentos). Dentre esses comportamentos, destaca-se aqueles referentes à identificação de variáveis que podem afetar a qualidade do estudo, à adaptação dos métodos de estudo às especificidades do ensino superior, ao desenvolvimento de comportamentos de autoconfiança e autoconceito e à revisão do que precisa ser estudado. Essas classes de comportamentos parecem estar relacionadas à responsabilização do estudante pelo monitoramento, avaliação e alteração de variáveis relativas ao estudo e ao próprio processo de aprendizagem. Esses podem ser considerados aspectos fundamentais para o desenvolvimento de um estudante motivado, autônomo e responsável por seu processo de aprendizagem (Ghaleb, Ghaith, & Akour, 2015; Zenorine & Santos, 2004).
O automonitoramento possibilita que o estudante identifique, na sua rotina de estudo, condições que afetam a qualidade com que as tarefas serão realizadas. Como exemplificado por Aloi, Haydu e Carmo (2014), conhecendo condições que afetam seu comportamento, como o tempo em que o cansaço costuma aparecer, o estudante pode se programar para potencializar ao máximo sua capacidade de estudo. Isso poderia ser feito planejando o estudo de matérias mais difíceis para horários do dia em que sente menor cansaço, ou que consegue manter a atenção por um período de tempo maior. Isso pode fazer com que o próprio estudante observe uma melhora no desempenho acadêmico e, consequentemente, um aumento da motivação para o estudo. Considerando que a motivação sofre grande influência do contexto de aprendizagem (Zenorine & Santos, 2004), ao aprender a identificar o que otimiza e o que dificulta o processo de estudar, o estudante será capaz de fazer mudanças no seu ambiente e na sua rotina a fim de garantir um maior rendimento naquela atividade que está realizando.
Manter a motivação durante o processo de aprendizagem é necessário para que o aluno consiga permanecer engajado no processo de estudo. Além disso, a motivação tem sido considerada fator relevante para alcance do sucesso acadêmico (Endo, Miguel, & Kienen, 2017; Simsek & Balaban, 2010; Tinajero et al., 2012). Bzuneck (2005), objetivando fazer um panorama dos estudos encontrados sobre como se revela a motivação dos alunos em cursos superiores no exterior e no Brasil, destaca que dois modelos teóricos têm sido adotados quase com exclusividade pelos pesquisadores que trabalharam com o ensino superior: o da motivação intrínseca-extrínseca e a teoria de metas de realização. A teoria das metas de realização parece especialmente importante no contexto do ensino superior, uma vez que, segundo Zenorini e Santos (2004), essa teoria busca explicar a qualidade do envolvimento do aluno no processo de aprendizagem, ressaltando a importância das diferenças individuais no desenvolvimento dos diferentes tipos de motivação. Apesar de a motivação ser um fenômeno complexo que envolve o manejo de muitas variáveis, ela pode ser afetada pela maneira como o estudante lida com as exigências estabelecidas pela universidade e pelo futuro profissional com o qual irá se deparar. Comportamentos tais como identificar os objetivos de estudo, avaliar os pontos negativos e positivos de estudar e a utilidade das informações estudadas para a vida profissional foram identificados nesta pesquisa como relacionados ao processo de motivar-se para os estudos. Essas são variáveis que o próprio estudante pode manipular para aumentar a chance de engajamento nos estudos e, assim, se sentir mais motivado e preparado para o futuro profissional.
Além dos comportamentos envolvidos com manejar o tempo e o ambiente físico, ler funcionalmente, planejar métodos de estudo, automonitorar-se e das variáveis motivacionais envolvidas no processo de aprendizagem, há outros comportamentos não exclusivos do processo de estudar que também parecem relevantes. É o caso de “Adequar-se às diversas funções que desempenha na vida” e “Cuidar da saúde pessoal. Alguns comportamentos relacionados ao “Adequar-se às diversas funções que desempenha na vida” versam sobre comportamentos de resolver problemas cotidianos. A resolução de problemas, segundo Skinner (1953/2000, 1974/2012), envolve três elementos: a situação problemática, os comportamentos preliminares e a resposta solução. Assim, resolver uma situação problemática implica em emitir comportamentos preliminares antes de chegar à resposta solução. Encontrar tais repostas para situações problemáticas do cotidiano como imprevistos, questões burocráticas ou familiares pode oportunizar a dedicação aos estudos sem interrupções. Ademais, considerando a dificuldade recorrente dos estudantes universitários de conciliar demandas pessoais e acadêmicas (Claessens et al., 2007; MacCann et al., 2012; Pellegrini et al., 2012), a resolução de problemas cotidianos poderia auxiliar na organização dessas demandas.
De maneira semelhante, os comportamentos da subclasse “cuidar da saúde pessoal”, ainda que estejam restritos aos cuidados com a saúde física, envolvem aspectos importantes a serem considerados. Isso porque problemas com a saúde tais como baixa qualidade do sono (Lund, Reider, Whiting, & Prichard, 2010), ausência de realização de atividade física regular (Keating, Guan, Piñero, & Bridges, 2005), elevado risco de abuso de substâncias tais como álcool (Karam, Kypri, & Salamoun, 2007) tem sido reportados como problemas que afetam a qualidade de vida e o desempenho de estudantes universitários. Por outro lado, prosseguir com o trabalho de derivação de comportamentos relacionados não apenas à promoção da saúde física, mas também à saúde mental dos estudantes, parece ser um aspecto relevante a considerar.
Em síntese, é possível destacar que “Estudar textos em contexto acadêmico” é uma classe de comportamentos altamente complexa que envolve diversos outros comportamentos relativos a manejo do ambiente e do tempo, estabelecimento de metas, seleção do que, como e aonde estudar, tomar notas, ler funcionalmente, automonitorar-se, entre outros. Capacitar estudantes de ensino superior a estudarem de maneira eficaz envolve não apenas ensinar a utilizar diferentes tipos de técnicas ou estratégias de estudo, mas implica em fazer com que os estudantes se tornem mais autônomos e responsáveis pelo seu próprio processo de aprendizagem (Gettinger & Seibert, 2002; Zenorine & Santos, 2004).
Apesar de essenciais para o sucesso acadêmico e profissional, parece que os estudantes de ensino superior raramente ingressam na universidade com esses repertórios bem desenvolvidos, o que pode afetar seu desempenho acadêmico e profissional. É por meio de comportamentos de estudo eficazes que os estudantes poderão alcançar autonomia em seu processo de aprendizagem e tornar-se cidadãos críticos, capazes de analisar problemas e desenvolver soluções em seu entorno. Criar oportunidades para o desenvolvimento desses comportamentos no contexto do ensino superior parece ser tarefa de gestores e docentes como forma de minimizar os prejuízos existentes na formação acadêmica e de prevenir futuros insucessos acadêmicos dos estudantes. Se o objetivo principal da educação de nível superior é desenvolver qualificação e, portanto, “desenvolver aptidões para atuar, de forma abrangente, efetiva, com resultados duradouros e de eficácia sistêmica, com dimensões éticas, afetivas, políticas e sociais, tanto quanto dimensões técnicas, científicas e culturais” (Botomé, 2000, p. 31), o desenvolvimento de comportamentos de estudo eficazes parece ser uma exigência para que a formação em nível superior se desenvolva de forma plena.
Identificar e sistematizar as classes de comportamentos constituintes do “Estudar textos em contexto acadêmico” configura-se como um primeiro passo para o planejamento de capacitações que visem ao aperfeiçoamento do repertório de estudo dos alunos. A identificação de comportamentos menos complexos envolvidos com comportamentos tais como gerir o tempo e o ambiente de estudo, ler textos funcionalmente, manter a motivação durante o processo de estudo etc. fornece maior visibilidade a respeito do tipo de repertório que necessita ser desenvolvido por estudantes no contexto de ensino superior. Esses dados podem servir de base para que gestores e professores planejem condições para o desenvolvimento desses comportamentos. Esse planejamento poderia, inclusive, se configurar como uma prática integrada à formação profissional, incluindo esses comportamentos como parte dos objetivos dos próprios currículos dos cursos e não apenas como uma iniciativa isolada de alguns professores ou gestores.
Entretanto, vale destacar também algumas limitações dos dados aqui apresentados. Os comportamentos, apesar de derivados da literatura, requerem revisões e aperfeiçoamentos. Alguns comportamentos especificados parecem ainda ser restritos a contextos e regras muito específicos que podem não ser funcionais para todos os estudantes. Exemplo disso são comportamentos tais como “Programar 2 horas e 30 minutos de estudo por dia” e “Estudar com antecedência (maior que dois dias)”, os quais podem variar de acordo com as necessidades e características de cada estudante. Além disso, pesquisas futuras envolvendo o teste empírico desses dados ainda são requeridas. Isso pode ser feito por meio do planejamento de capacitações que visem ao desenvolvimento desses comportamentos, o que envolverá, primeiramente, avaliar a pertinência dos comportamentos identificados e a seleção daqueles que parecem estar mais relacionados às demandas dos aprendizes. Isso possibilitará, inclusive, avaliar se há outros comportamentos pré-requisitos necessários para que estudantes desenvolvam e aperfeiçoem seus repertórios de estudo. Permitirá, ainda, avaliar se há comportamentos identificados que não necessitam ser ensinados para que esse repertório seja desenvolvido, ou ainda, se há comportamentos explicitados que requerem aperfeiçoamentos em sua derivação para que representem adequadamente o que precisa ser ensinado.
A derivação de classes de comportamentos constituintes de uma determinada tarefa ou função social a partir da literatura tem sido uma estratégia utilizada em diversos estudos cujo foco é o desenvolvimento de novos repertórios comportamentais complexos (e.g. De Luca, 2008; Luiz, 2008; Moskorz, 2011; Müller, 2013; Santos, Kienen, Viecili, Botomé, & Kubo, 2009). Os procedimentos para a derivação desses comportamentos têm sofrido uma série de aperfeiçoamentos ao longo dos anos, como forma de garantir que a identificação de comportamentos ocorra da maneira mais fidedigna possível. Entretanto, a identificação e derivação de classes de comportamentos são processos realizados com certo grau de inferência pelos pesquisadores, uma vez que, de maneira geral, é rara a explicitação clara de classes de comportamentos que precisam ser ensinadas a partir da literatura geral consultada. Isso pode trazer como decorrências a proposição de sentenças nem sempre fidedignas às informações constantes nas fontes consultadas, já que a formulação das mesmas depende, em alguns casos, de interpretação dos pesquisadores. Parece que a melhor maneira de examinar o quanto os procedimentos de identificação e derivação de classes de comportamento a partir da literatura é efetivo é planejar cursos de capacitação com base nesses comportamentos e testá-los.
Referências
Agassi, I. (2013). Avaliação da eficácia de um programa de condições de ensino para desenvolver ou aperfeiçoar a cadeia de classes de comportamentos “Ler textos em contexto acadêmico” como parte do repertório de estudantes de cursos de graduação. Dissertação de Mestrado. Recuperado de http://tede.ufsc.br/teses/PPSI0572-D.pdf.
Alcará, A. R., & Santos, A. A. A. (2013). Compreensão de leitura, estratégias de aprendizagem e motivação em universitários. Psico, Porto Alegre, 44(3), 411-420. Recuperado de http://revistaseletronicas.pucrs.br/ojs/index.php/revistapsico/article/view/12258
Almeida, L. S., Guisande, A.M., Pereira.A., Joli. C., Donaciano, B., Mendes, T., & Ribeiro, M.S. (2009). Escala de Competências de Estudo (ECE-SUP): Fundamentos e construção. Actas do X Congresso Galego-Português de Psicopedagogia, 4282-4292.
Aloi, P.E., Haydu, V.B., & Carmo, J.S. (2014). Motivação no ensino e aprendizagem: Algumas contribuições da análise do comportamento. Revista CES Psicología, 7(2), 138-152. Recuperado de http://revistas.ces.edu.co/index.php/psicologia/article/view/2928
Amorim, L.C.M. de. (2014). A administração do tempo como instrumento de leitura da capacidade de domínio pessoal do estudante universitário. Dissertação de mestrado. Recuperado de http://recil.grupolusofona.pt/handle/10437/5476
Baptista, M., Amadio, A., Rodrigues, E., Santos, K., & Palludetti, S. (2004). Avaliação dos hábitos, conhecimentos e expectativas de alunos de um curso de psicologia. Psicologia escolar e educacional, 8(2), 207-2017. http://doi.org/10.1590/s1413-85572004000200009
Basso, C., Graf, L. P., Lima, F. C., Schmidt, B., & Bardagi, M. P. (2013). Organização de tempo e métodos de estudo: Oficinas com estudantes universitários. Revista Brasileira de Orientação Profissional, 14(2), 277-288. Recuperado dehttp://pepsic.bvsalud.org/pdf/rbop/v14n2/12.pdf
Boruchovitch, E. (1999). Estratégias de aprendizagem e desempenho escolar: Considerações para a prática educacional. Psicologia: Reflexão e Crítica, 12(2), 361-376. doi: 10.1590/S0102-79721999000200008
Botomé, S. P. (2000). Diretrizes para o ensino de graduação: O projeto pedagógico da Pontifícia Universidade Católica do Paraná. Curitiba: Universitária Champagnat.
Botomé, S.P. (2001). A noção de comportamento. In H. P. M. Feltes, & U. Zilles (Orgs.), Filosofia: Diálogo de Horizontes (pp. 687-708). Caxias do Sul: EDUCS, Porto Alegre: EDIPUCRS.
Bzuneck, J. A. (2005). A motivação dos alunos em cursos superiores. In M.C.R. A. Joly, A.A.A. Santos, & F.F. Sisto (Orgs.). Questões do cotidiano universitário (pp. 217-238). São Paulo: Casa do Psicólogo.
Cantalice, L.M. de, & Oliveira, K.L. de (2009). Estratégias de leitura e compreensão textual em universitários. Revista Semestral da Associação Brasileira de Psicologia Escolar e Educacional, 13(2), 227-234. https://doi.org/10.1590/s1413-85572009000200004
Carelli, M.J.G., & Santos, A. A. A. (1998). Condições temporais e pessoais de estudo em universitários. Psicologia Escolar e Educacional, 3(2), 265-278. doi 10.1590/S1413-85571998000300006
Cemaloglu, N., & Filiz, S. (2010). The relation between time management skills and academic achievement of potential teachers. Educational Research Quarterly, 33(4), 3-23.
Cisneros-Estupiñán, M., Olave-Arias, G., & Rojas-García, I. (2012). Cómo mejorar la capacidad inferencial en estudiantes universitarios. Educación y Educadores, 15(1), 45-61. https://doi.org10.5294/edu.2012.15.1.3
Claessens, B.J.C., Eerde, W. V., Rutte, C.G., & Roe, R.A. (2007). A review of the time management literature. Personnel Review, 36(2), 255 - 276. http://doi.org/10.1108/00483480710726136
Cortegoso, A. L., & Botomé, S. P. (2002). Comportamentos de agentes educativos como parte de contingências de ensino de comportamentos ao estudar. Psicologia: Ciência e profissão, 22(1), 50-65. http://dx.doi.org/10.1590/S1414-98932002000100007
Coser, D.S. (2009). Avaliação de programa para capacitar pais como agentes de promoção de comportamentos de estudo. Dissertação de mestrado não publicada. Programa de Pós-Graduação em Educação Especial, Centro de Educação e Ciências Humanas, Universidade Federal de São Carlos, São Carlos, SP. Recuperado de http://repositorio.ufscar.br/handle/ufscar/3029
Costa, L. Da F., & Zawadzki, K. De. (2013). Como estudar? Instituto de Física. Universidade de São Paulo. Recuperado de http://cyvision.ifsc.usp.br/Cyvision/files/como_estudar.pdf
Cyrino, E. G., & Toralles-Pereira, M. L. (2004). Trabalhando com estratégias de ensino-aprendizado por descoberta na área da saúde: A problematização e a aprendizagem baseada em problemas. Cadernos de Saúde Pública, 20(3), 780-788. Recuperado de http://www.scielo.br/pdf/csp/v20n3/15.pdf
Da Silva A.L., & Sá, L. (1991).Saber estudar e estudar para saber. (Coleção Ciências da Educação. 2a Ed.). Porto: Porto Editora.
De Luca, G. G. (2008). Características de componentes de comportamentos básicos constituintes da classe geral de comportamentos denominada “avaliar a confiabilidade de informações”. Dissertação de Mestrado. Recuperado de http://repositorio.ufsc.br/xmlui/handle/123456789/91008
De Luca, G. G. (2013). Avaliação da eficácia de um programa de contingências para desenvolver comportamentos constituintes da classe geral “Avaliar a confiabilidade de informações”. Tese de doutorado. Recuperado de https//repositorio.ufsc.br/xmlui/handle/123456789/122722
Endo, M. M. C., Miguel, F. K., & Kienen, N. (2017). Estratégias de aprendizagem de estudantes de psicologia.Quaderns de psicologia,19(1), 0073-87. http://doi.org/10.5565/rev/qpsicologia.1377
Estanqueiro, A. (s/a). Aprender a estudar: Um guia para o sucesso na escola. Recuperado de http://www.vestibular1.com.br/novidades/aprenda_a_estudar.pdf
Fry, R. (2009). Como estudar melhor. São Paulo: Cengage Learning.
Fujimoto, Y., Hagel, P., Turner, P., Kattiyapornpong, U., & Zutshi, A. (2011). Helping university students to 'read' scholarly journal articles: The benefits of a structured and collaborative approach. Journal of University Teaching & Learning Practice, 8(3), 1-14. Recuperado de http://ro.uow.edu.au/jutlp/vol8/iss3/6
Gettinger, M., & Seibert, J.K. (2002). Contributions of study skills to academic competence. School Psychology Review, 31(3), 350-365. Recuperado de http://citeseerx.ist.psu.edu/viewdoc/download?doi=10.1.1.466.9214&rep=rep1&type=pdf
Ghaleb, A. B., Ghaith, S., & Akour, M. (2015). Self-efficacy, achievement goals, and metacognition as predicators of academic motivation.Procedia-Social and Behavioral Sciences,191, 2068-2073. http://doi.org/10.1016/j.sbspro.2015.04.345
Ghamari, M., Barmas, H., & Biglari, M. (2013). Effectiveness of time management strategies training in students' anxiety and academic performance. International Journal of Psychology and Behavioral Research, 2(3), 152-160. Recuperado de http://ijpbrjournal.com/wp-content/uploads/2013/07/Intl.-J.-Phys.-Beh.-Res.-Vol.-23-152-160-2013.pdf
Gurung, R.A.R., Weidert, J., & Jeske, A. (2010). Focusing on how students study. Journal of the scholarship of teaching and learning, 10(1), 28-35. Recuperado de http://www.iupui.edu/~josotl/archive/vol_10/no_1/v10n1gurung.pdf
Häfner, A., Stock, A., & Oberst, V. (2015). Decreasing students’ stress through time management training: An intervention study. European Journal of Psychology of Education, 30(1), 81-94. http://dx.doi.org/10.1007/s10212- 014-0229-2
Hartwig, M. K., & Dunlosky, J. (2012). Study strategies of college students: Are self-testing and scheduling related to achievement? Psychonomic Bulletin & Review, 19(1), 126-34. http://doi 10.3758/s13423-011-0181-y
Hübner, M.M.C. (2004). Ensinando a estudar textos acadêmicos. In M.M.C. Hübner & M. Marinotti (Orgs). Análise do comportamento para a educação: Contribuições recentes (pp. 243-252). Santo André (SP): Esetec.
Karam, E., Kypri, K., & Salamoun, M. (2007). Alcohol use among college students: an international perspective.Current opinion in psychiatry,20(3), 213-221. http://doi.org/10.1097/yco.0b013e3280fa836c
Keating, X. D., Guan, J., Piñero, J. C., & Bridges, D. M. (2005). A meta-analysis of college students' physical activity behaviors.Journal of American college health,54(2), 116-126. http://doi.org/10.3200/jach.54.2.116-126
Kienen, N., Kubo, O., & Botomé, S. (2013). Ensino programado e programação de condições para o desenvolvimento de comportamentos: Alguns aspectos no desenvolvimento de um campo de atuação do psicólogo. Acta Comportamentalia, 21(4), 481-494. Recuperado de http://pepsic.bvsalud.org/scielo.php?pid=S018881452013000400006&script=sci_abstract
Lakatos, E.M., & Marconi, M.A. (2003). Fundamentos de metodologia científica. (5a Ed). São Paulo: Atlas.
Linderholm, T., Therriault, D. J., & Kwon, H. (2014). Multiple science text processing: Building comprehension skills for college student readers. Reading Psychology, 35(4), 332-356. http://doi:10.1080/02702711.2012.726696
López, E.M. (1965). Como estudar e como aprender. São Paulo: Mestre Jou.
Luiz, E. C. (2008). Classes de comportamentos componentes da classe “projetar a vida profissional”. Dissertação de Mestrado. Recuperado de https://repositorio.ufsc.br/bitstream/handle/123456789/90921/258574.pdf?sequence=1
Lund, H. G., Reider, B. D., Whiting, A. B., & Prichard, J. R. (2010). Sleep patterns and predictors of disturbed sleep in a large population of college students.Journal of adolescent health,46(2), 124-132. http://doi.org/10.1016/j.jadohealth.2009.06.016
Meer, J. V.D., Jansen, E., & Torenbeek, M. (2010). ‘It’s almost a mindset that teachers need to change’: first-year students’ need to be inducted into time management. Studies in Higher Education, 35(7), 777-791. http://doi.org/10.1080/03075070903383211
MacCann, C., Fogarty, G., & Roberts, R. D. (2012). Strategies for success in vocational education: Time management is more important for part-time than fulltime students. Learning and Individual Differences, 22(2), 618-623. http://doi:10.1016/j.lindif.2011.09.015
Morgan, C. T. & Deese, J. (1973). Como estudar (6a Ed.). Rio de Janeiro: Freitas Bastos.
Moskorz, L. (2011). Classes de comportamentos profissionais constituintes da classe geral de comportamentos do psicoterapeuta derivadas de um sistema de categorização de comportamentos desse tipo de profissional na interação com cliente. Dissertação de Mestrado. Recuperado de http://repositorio.ufsc.br/handle/123456789/95801
Müller, T.P. (2013). Classes de comportamentos constituintes da classe geral “Comportamento assertivo” - contribuições da Análise Experimental do Comportamento para desenvolvimento de interações humanas. Dissertação de Mestrado. Recuperado de http://repositorio.ufsc.br/handle/123456789/130911
Oliveira, R.A.M. de, & Oliveira, K.L. de (2007). Leitura e condições de estudo em universitários ingressantes. Revista de Psicologia da Vetor Editora, 8(1), 51-59. Recuperado de http://pepsic.bvsalud.org/pdf/psic/v8n1/v8n1a07.pdf
Oliveira, K. L., & Santos, A. A. A. D. (2008). Estudo de intervenção para a compreensão em leitura na universidade. Interação em psicologia, 12(2), 169-177. http://doi.org/10.5380/psi.v12i2.9575
Oliveira, K.L., Cunha, N. B., & Santos, A. A. A. D. (2015). Compreensão de leitura no curso de Psicologia: explorando diferenças. Psicologia Ensino & Formação, 6(2), 87-100. Recuperado de http://pepsic.bvsalud.org/scielo.php?script=sci_arttext&pid=S2177-20612015000200007&lng=pt&tlng=pt
Oliveira, K. L. de, Trassi, A. P., Inácio, A.L.M., & Santos, A. A. A., (2016). Estilos de Aprendizagem e Condições de Estudo de Alunos de Psicologia. Psicologia Ensino & Formação, 7(1), 31-39. http://doi:10.21826/2179-58002016713139
Pellegrini, C.F.S, Calais, S.L., & Salgado, M.H. (2012). Habilidades sociais e administração de tempo no manejo do estresse. Arquivos Brasileiros de Psicologia, 64(3), 110-129. Recuperado de http://pepsic.bvsalud.org/pdf/arbp/v64n3/v64n3a08.pdf
Penin. S.T. de S. (1997). Sala Ambiente: Invocando, convocando, provocando a aprendizagem. Ciência & Ensino, 3, 20-21. Recuperado de http://prc.ifsp.edu.br/ojs/index.php/cienciaeensino/article/view/25/32
Pergher, N. K., Colombini, F., Chamati, A. B., Figueiredo, S., & Camargo, M. I. Desenvolvimento de Hábitos de Estudo. Recuperado de http://www.proestudo.com.br/files/habitos_de_estudo_cap_livro.pdf
Piazzi, P. (2007). Aprendendo Inteligência. São Paulo: Aleph.
Ruiz, V. M. (2003). Motivação na universidade: Uma revisão da literatura. Estudos de Psicologia, 20(2), 15-24. http://doi.org/10.1590/s0103-166x2003000200002
Sampaio, R.S. (2006). Projeto estuda Brasil: Apostila sobre técnicas de estudo. Recuperado de http://docslide.com.br/documents/apostila-sobre-tecnicas-de-estudo-projeto-estuda-brasil.html
Santos, E. R. M. (1980). Por que lemos mal e como ler e estudar melhor. Rio de Janeiro: Ediouro.
Santos, G. C. V., Kienen, N. Viecili, J. Botomé, S. P., & Kubo, O. M. (2009). “Habilidades” e “competências” a desenvolver na capacitação de psicólogos: uma contribuição da Análise do Comportamento para o exame de Diretrizes curriculares. Interação em Psicologia, 13, 131-149. http://doi.org/10.5380/psi.v13i1.12279
Simpson, M. L., Hynd, C. R., Nist, S. L., & Burrell, K. I. (1997). College academic assistance programs and practices. Educational Psychology Review, 9(1), 39-87. http://doi:1040-726X/97/0300-0039$12.50/0
Simsek, A., & Balaban, J. (2010). Learning strategies of successful and unsuccessful university students. Contemporary Educational Technology, 1(1), 36-45.
Skinner, B.F. (2000). Ciência e comportamento humano (10a Ed., R. Azzi; J. C. Todorov). São Paulo: Martins Fontes. (Obra original publicada em 1953).
Skinner, B. F. (2012). Sobre o Behaviorismo (M. P. Villalobos trad.). São Paulo, SP: Cultrix. (Originalmente publicado em 1974).
Springer, S. E., Wilson, T. J., & Dole, J. A. (2014). Ready or not. Journal of Adolescent & Adult Literacy, 58(4), 299-307. http://doi:10.1002/jaal.363
Tavares, J., Bessa, J., Almeida, L.S., Medeiros, M.T., Peixoto, E., & Ferreira, J.A. (2003). Atitudes e estratégias de aprendizagem em estudantes do ensino superior: Estudo na Universidade dos Açores. Análise Psicológica, 21(4),475-484. http://doi.org/10.14417/ap.7
Theophilo, R. (1980). Por quê? Como? Quando? Onde? Estudar. São Paulo: Ludovico Hennies.
Tinajero, C., Lemos, S.M., Araújo, M., Ferraces, M. J., & Páramo, M. F. (2012). Cognitive style and learning strategies as factores, which affect academic achievement of Brazilian university students. Psicologia: Reflexão e Crítica, 25(1), 105-113. https://doi.org/10.1590/s0102-79722012000100013
Watanabe, O. M., Cassertari, L., Santos, M. L. M., Lombard-Platet, V. L. V., & Di Domenico, V. G. C. (2001). Um levantamento dos hábitos de estudo dos alunos do Curso de Psicologia do Centro Universitário FMU. Psikhe, 6, 60-7.
Zenorini, R. P. C., & Santos, A. A. A. (2004). A motivação e a utilização de estratégias de aprendizagem em universitários. In: E. Mercuri & S.A.J. Polydoro (Orgs.). Estudante universitário: Característica e experiências de formação (pp. 67-86). Taubaté: Cabral.
Zimmerman, B. J. (1998). Academic studying and the development of personal skill: A self-regulatory perspective. Educational Psychologist, 33(2/3), 73-86. https://doi.org/10.1080/00461520.1998.9653292
Notas
Notas
Notas
Notas