Artículo de revisión
La influencia del exposoma en los primeros 1,000 días de vida y la salud gastrointestinal
The exposome influence in the first 1,000 days old and gastrointestinal health.
La influencia del exposoma en los primeros 1,000 días de vida y la salud gastrointestinal
Acta pediátrica de México, vol. 39, núm. 3, pp. 265-277, 2018
Instituto Nacional de Pediatría
Recepción: 21 Julio 2017
Aprobación: 01 Diciembre 2017
Resumen:
Actualmente, sólo una pequeña proporción de enfermedades crónicas son explicadas
por factores genéticos. Aunque el conocimiento acerca de la exposición ambiental
es importante para determinar el origen de algunas enfermedades crónicas, éste
aún es impreciso. La investigación en humanos en este tema se ha centrado,
principalmente, en los efectos de una determinada exposición acerca de la
salud. El concepto de "exposoma" abarca la totalidad de las exposiciones desde
la concepción en adelante, complementando al genoma. La infancia temprana es una
etapa de la vida particularmente vulnerable a la exposición ambiental. El
exposoma gastrointestinal representa el conjunto de compuestos xenobióticos que
afectan la función digestiva del huésped. Por lo tanto, una mejor comprensión de
la interacción entre el microbioma y el exposoma gastrointestinal proporcionaría
nuevas perspectivas de intervención clínica, a través de la regulación de los
sistemas inmunológico, metabólico o neuroendocrino asociados con el intestino.
Esta revisión de la bibliografía se enfoca en lo que representa el exposoma, su
constructo teórico, importancia, características y la influencia de éste en los
primeros mil días de vida y la salud gastrointestinal. Se revisaron 70
referencias bibliográficas, sobre todo artículos publicados en revistas
académicas en relación con este tema a partir del año 2000 hasta la
actualidad.
Palabras clave: exposoma, primeros días de vida, exposoma gastrointestinal, microbiota, inmunidad gastrointestinal e inflamación, xenobiótico.
Abstract: It is world widely accepted that a relatively small proportion of chronic disease can be explained by genetic factors alone. Although information about environmental exposure is important to comprehensively evaluate chronic diseases, this information is not sufficiently or accurately assessed by comparison with genomic factors. Human research on this topic has generally focused on single exposure health effect relationships. The “exposome” concept encompasses the totality of exposures from conception onward, complementing the genome. Developmental periods in early life may be particularly vulnerable to impacts of environmental exposures. The gastrointestinal exposome represents the integration of all xenobiotic components affecting the host health, disease progression and ultimately clinical outcomes during the lifespan. Therefore, a better understanding the interaction between microbiome and the gastrointestinal exposome would provide new insights into the clinical intervention, through regulation of the gut-associated immunological, metabolic, or neuroendocrine system. This review of the literature focuses on exposome, its theoretical construct, importance, characteristics and influence in the first 1000 days old and gastrointestinal health. It was revised 70 bibliography references, especially articles published in academic journals, related to this subject from the year 2000 to present.
Keywords: Exposome, Early-life, Gastrointestinal exposome, Microbiota, Gastrointestinal immunity and inflammation, Xenobiotic.
Introducción
A pesar de que la evidencia actual sugiere que los factores genéticos tan sólo contribuyen con alrededor de 10% del riesgo de las enfermedades crónicas, hasta la fecha se desconoce la mayor parte de las exposiciones ambientales humanas que podrían iniciar procesos de enfermedad a futuro.1 Por lo tanto, para lograr una mejor compresión de la causa y la evolución de las enfermedades crónicas, debe llevarse a cabo una evaluación más profunda de los factores no genéticos y del “medio ambiente”. Tradicionalmente, la investigación en humanos sobre este tema se ha centrado en la evaluación de la repercusión de una exposición en la salud; sin embargo, con este enfoque se subestiman las posibles interrelaciones que puedan existir con otros factores ambientales.2
En este contexto, el concepto “exposoma” ha cobrado importancia en los últimos años. Éste representa la totalidad de las exposiciones ambientales a las que el ser humano está sometido desde el nacimiento y se introdujo por primera vez en el año 2005 por Christopher P. Wild, epidemiólogo molecular y director de la Agencia Internacional para la Investigación del Cáncer de Estados Unidos, buscando destacar la necesidad de llevar a cabo mediciones más completas de las exposiciones humanas que podrían iniciar procesos de enfermedad.3 Por lo tanto, el exposoma surge como una nueva estrategia o herramienta para evaluar los factores de riesgo de enfermedades generadas por el medio ambiente. El exposoma comprende no solo la exposición a productos químicos y contaminantes, sino también el estilo de vida, el nivel socioeconómico y el entorno social de un individuo.2
Explorar la repercusión de las exposiciones en las etapas más tempranas de la vida es un tema interesante y accesible para la investigación.4
Los primeros 1,000 días de la vida pueden ser un punto de partida clave para describir la dinámica del exposoma, debido a la mayor vulnerabilidad y el efecto potencial que las exposiciones ambientales pueden suponer en esta etapa y posteriormente durante toda la vida. Con el rápido desarrollo de técnicas de alto rendimiento molecular, almacenamiento de datos científicos, informática y comunicación, se están llevando a cabo múltiples estudios con el objeto de encontrar un enfoque específico relacionado con la evaluación de los efectos de las exposiciones ambientales durante este periodo crítico de la vida, que abren el paso al desarrollo de futuros proyectos de investigación para probar este enfoque a gran escala.5 En esta línea de trabajo, el proyecto The Human Early Life Exposome (HELIX) ha sido uno de los primeros intentos por describir la aplicación del concepto exposoma en los primeros años de vida de las poblaciones europeas, lo que supone un primer paso hacia la aplicación del exposoma a lo largo de todo el ciclo de vida.6
Se cree que la exposición del lactante a sustancias químicas provenientes de la sangre y la leche humana puede afectar la tolerancia inmunitaria, la colonización intestinal (microbioma), el desarrollo del intestino delgado, la disponibilidad de nutrientes y la absorción durante los periodos prenatal y posnatal. Sin embargo, la combinación de factores ambientales y el efecto de estos en la salud sigue siendo un enigma.5,7,8,9
Es por esto que hemos llevado a cabo una revisión de la bibliografía médica en torno a este tema utilizando para ello la base de datos PUBMED con los términos: exposome, early-life, gastrointestinal exposome, microbiota, gastrointestinal immunity and inflammation, xenobiotic. La selección de los trabajos fue a criterio de los autores.
Componentes del exposoma y herramientas potenciales para medirlo
El exposoma contiene tres dominios superpuestos de factores no genéticos que contribuyen al riesgo de enfermedad: externo general, externo específico e interno.10
Los factores que comprende el dominio externo general incluyen el entorno más amplio, como el nivel socioeconómico, el capital social, el nivel de educación, la ubicación de residencia, el medio rural o urbano y los factores climáticos. El uso apropiado y activo de los sistemas de información geográfica y las redes sociales podría mejorar la medición de este dominio.
Los factores que contiene el dominio externo específico incluyen los estilos de vida, las ocupaciones y la exposición a contaminantes. La monitorización individualizada utilizando la aplicación de tecnologías tales como la metabolómica y aductómica (Cuadro 1) pueden mejorar la medición de este dominio.

El dominio interno incluye factores biológicos como: metabolismo, hormonas circulantes, microbiota intestinal, estrés oxidativo y la inflamación. El ambiente interno no refleja, exclusivamente, los efectos biológicos de la exposición externa, sino también las respuestas biológicas a ellos.11 Los análisis de la transcriptómica, proteómica, metabolómica y microbiómica (Cuadro 1) pueden mejorar la medición del medio interno.11,12
Aplicación del concepto exposoma en los primeros mil días de vida
En los últimos años ha tomado gran auge el periodo denominado: “Los primeros 1000 días de la vida”, lapso que comprende: 270 días desde la concepción hasta el nacimiento, 365 días del primer año de vida y 365 días del segundo año de vida. Éste representa el momento más importante en la vida de una persona, por ser una etapa crítica en el desarrollo, que permite a los niños obtener beneficios nutricionales e inmunológicos necesarios para el resto de su vida.
No obstante, este periodo es particularmente vulnerable a la exposición a múltiples factores ambientales como: contaminación del medio ambiente, humo del tabaco, ruido, pesticidas y la radiación, que pueden conducir a enfermedades graves y crónicas.13,14 Estas exposiciones ambientales, durante esta etapa, pueden modificar de forma permanente la estructura, la fisiología y el metabolismo del cuerpo.14 Estos cambios pueden favorecer la aparición de enfermedades mucho tiempo después de ser producidos, incluso a través de varias generaciones. Estas exposiciones se han asociado con retraso en el crecimiento intrauterino y con efectos neurotóxicos, inmunotóxicos y obesogénicos en los niños; sin embargo, la evidencia es limitada o inadecuada para muchas de estas asociaciones.15,16,17,18
El entendimiento de la correlación entre el exposoma, el genotipo y la epigenética de un individuo podría contribuir a una mejor comprensión de la etiopatogenia de ciertas enfermedades, como algunos trastornos del neurodesarrollo, el asma o la obesidad. 19,20,21,22,23
En este contexto, actualmente se están llevando a cabo seis estudios de cohorte en Europa relacionados con este tema. (Cuadro 2) Al igual que en el Proyecto del Genoma Humano, se concentraron estancias internacionales para coordinar un intercambio continuo de datos y evitar la dispersión de esfuerzos por los equipos que actualmente trabajan en este tema.9 Fue así como se diseñó el proyecto "The Human Early Life Exposome" (HELIX) en un intento por aplicar el concepto “exposoma” a los primeros años de vida y esclarecer su relación con marcadores ómicos y la salud infantil.5

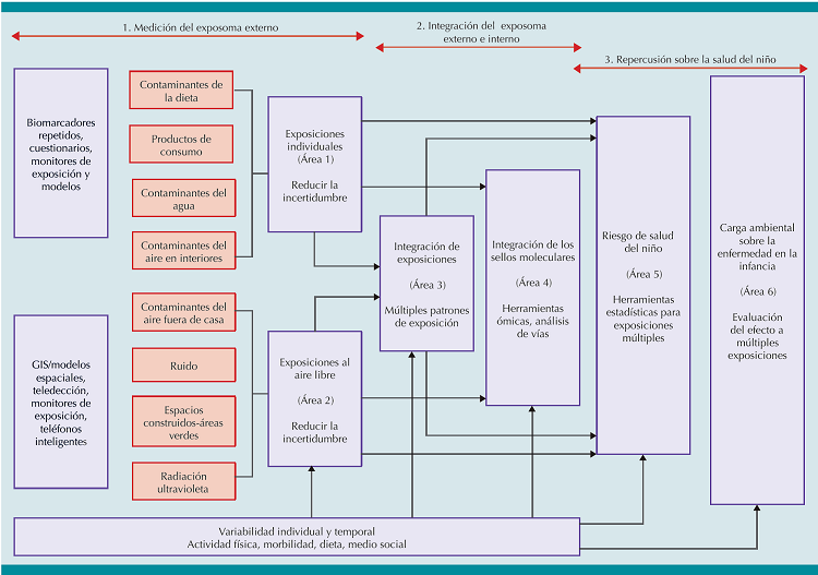
HELIX tiene como objetivo implementar nuevos métodos de evaluación para caracterizar la exposición infantil a múltiples factores ambientales y asociarlos con biomarcadores ómicos y los resultados en la salud infantil.5 HELIX estimará la exposición prenatal y posnatal a una amplia gama de exposiciones químicas y físicas. A través de tecnologías ómicas se determinarán los perfiles moleculares (metaboloma, proteoma, transcriptoma, epigenoma) asociados con las exposiciones. Por último, se utilizarán métodos estadísticos para evaluar las exposiciones múltiples con el fin de determinar estimaciones de exposición-respuesta para dilucidar la repercusión de estas en el crecimiento fetal e infantil, la obesidad, el neurodesarrollo y el funcionamiento respiratorio. (Figura 1)

Aplicación del concepto exposoma en la salud gastrointestinal
Las células humanas en el cuerpo (1013) son superadas en número por las células bacterianas que constituyen la microbiota humana (1014). La microbiota intestinal humana interactúa con el huésped tanto a nivel de la mucosa intestinal, como de forma sistémica; lo que da lugar a un amplio rango de efectos inmunológicos, fisiológicos y metabólicos.24 Desde el punto de vista del huésped, estos efectos tienen consecuencias positivas y negativas en lo que respecta a la nutrición, toxicidad, infecciones, metabolismo de xenobióticos, toxicidad de los compuestos ingeridos, mutagénesis y carcinogénesis.24 Entre los múltiples procesos endógenos llevados a cabo por la microbiota intestinal se destacan la síntesis de vitaminas: K, B12, B6, tiamina y el ácido nicotínico; la detoxificación y la fermentación de residuos no absorbibles de la dieta; la biotransformación de xenobióticos en el organismo y en el desarrollo del sistema inmunitario innato asociado con mucosas, mediante la síntesis de bacteriocinas y la regulación de la actividad de macrófagos y bacteriófagos, en respuesta a la acción de microorganismos patógenos.24,25 Así mismo, la microbiota intestinal está influida por múltiples agentes externos, como: microorganismos infecciosos, xenobióticos (medicamentos y toxinas) y cambios en los estilos dietéticos del huésped que pueden originar modificaciones importantes en la composición bacteriana de la microbiota intestinal, inflamación, carcino-génesis, síndrome metabólico y consecuencias neurológicas adversas.
Cada segmento del aparato gastrointestinal tiene características ambientales y microbiológicas típicas. La composición de la microbiota intestinal es regulada de forma diferencial en cada segmento del intestino por la tensión del oxígeno y el pH ácido del aparato gastrointestinal.24 El tubo digestivo tiene un gradiente de distribución de oxígeno, que experimenta una disminución muy significativa en los segmentos distales del intestino.24,25 Debido a esto, en los segmentos proximales se concentra mayor cantidad de bacterias aeróbicas y anaerobios facultativos como: Firmicutes (bacterias filamentosas segmentadas), Lactobacillaceae y proteobacterias (enterobacterias y Helicobacter spp).24 En contraste, en el colon predominan los anaerobios obligados fermentativos, como los de la familia Bacteroidetes, Actinobacteria (Bifidobacteriaceae), y Firmicutes (Clostridia).24 En el aparato gastrointestinal humano existen dos puntos críticos en donde predomina el pH ácido.25 El primero es el estómago, en donde se lleva a cabo la producción de ácido clorhídrico a través de las células parietales.25 El segundo se localiza en el ciego, que alberga gran número de lactobacilos y bifidobacterias, capaces de fermentar la lactosa y otros carbohidratos complejos hasta convertirlos en ácido láctico y ácidos grasos de cadena corta (acetato, propionato y butirato, fuente de energía para el organismo).25 El pH ácido puede obstruir la multiplicación de patógenos y la aparición de enfermedades gastrointestinales, y contribuir al equilibrio entre las poblaciones bacterianas dominantes y subdominantes.25 La reducción de la secreción de ácido gástrico ocurre de forma natural con la edad; es común después de una cirugía gástrica y se asocia con el surgimiento de determinadas enfermedades, como la anemia perniciosa y la hipogammaglobulinemia.26 También se ha encontrado que la microbiota de los individuos con hipoclorhidria aumenta la biotransformación de xenobióticos, particularmente debido a que en estos pacientes puede aumentar el tiempo de vaciamiento gástrico por encima de 5 horas.26 Se ha sugerido que el mayor riesgo de cáncer gástrico de los pacientes con aclorhidria se asocia con la mayor formación de compuestos N-nitroso por la microbiota gástrica.26
La colonización del organismo por parte de las bacterias se inicia incluso antes del momento de nacer; existen ciertas bacterias capaces de superar la barrera fetoplacentaria.27
La microbiota del neonato depende, en gran medida, de la forma en que se produce el nacimiento, puesto que el primer contacto con bacterias será con las procedentes de los órganos genitales y urinarios de la madre, si se trata de parto o con los microorganismos de la piel de la madre si el nacimiento es por cesárea.27
La microbiota del individuo se determina a partir de este momento y predominantemente durante el primer año de vida. Dependerá de diversos factores: consumo de leche humana o fórmula láctea, contacto con antibióticos, agentes infecciosos, vacunas, etc.28 Después del primer año de vida, la microbiota puede sufrir ciertas modificaciones secundarias a situaciones de estrés, tratamientos con antibióticos o cambios bruscos en la dieta.28 (Cuadro 3) Por lo tanto, la interacción entre el huésped y la microbiota intestinal a lo largo de la vida es dinámica y puede variar a través del tiempo. Este proceso puede ser perturbado por múltiples factores internos y externos.28 En esta línea, estudios recientes efectuados por europeos, americanos y japoneses, en el marco del proyecto MetaHIT, han determinado que la microbiota intestinal humana puede clasificarse de acuerdo con los estados de equilibrio o simbiosis, distinguiendo tres enterotipos.29 En el enterotipo 1 predominan las bacterias del género Bacteroides, en el enterotipo 2 prevalecen las del género Prevotella y el enterotipo 3 está dominado por el género Rumi-nococcus.29 Ello no quiere decir que tengamos sólo una clase de microorganismos, sino que predomina una especie sobre las otras. Esta categorización parece ser independiente del sexo, edad, nacionalidad o índice de masa corporal. La base para este agrupamiento se desconoce; sin embargo, se especula que pudiera estar relacionado con patrones dietéticos de larga evolución porque el enterotipo con predominio del género Bacteroides se ha asociado con una dieta rica en proteínas y grasa, en contraposición al enterotipo tipo 2, más asociado con el consumo de hidratos de carbono.30 La distinción de los enterotipos semeja a una “huella biológica” (como el grupo sanguíneo) que permite separar a los huéspedes en grupos con mayor o menor predisposición a padecer algunas infecciones virales, bacterianas y enfermedades crónicas; su estudio puede encaminar un asesoramiento dietético preventivo, individualizado y futuros tratamientos médicos.31,32 Cobra aún más importancia si se considera que los microorganismos causantes de enfermedades trasmisibles son los que algún día pudieron ser protectores frente a la aparición de enfermedades no trasmisibles, con un cierto componente genético, como la diabetes, hipercolesterolemia, obesidad, enfermedad de Crohn o fibrosis quística.33

De esta forma, toma valor el estudio del exposoma gastrointestinal, definido como la interacción entre el huésped, la microbiota intestinal y la totalidad de las exposiciones ambientales a las que el ser humano está sometido a lo largo de la vida.34,35 Los componentes más representativos de éste incluyen: fármacos, nutrientes, patógenos trasmitidos por los alimentos, toxinas biológicas y otros contaminantes sintéticos. El exposoma gastrointestinal puede alterar la composición, diversidad y actividad biológica de la microbiota intestinal. Por ejemplo, una dieta alta en grasas puede cambiar la cantidad y diversidad de la microbiota intestinal, lo que favorece la disminución de Bacteroides y el incremento de Firmicutes y Proteobacterias;36 mientras que una dieta alta en fibra aumenta la proporción de Firmicutes.37
La alteración del equilibrio entre el exposoma gastrointestinal, el microbioma y el genotipo del huésped, puede dar lugar a diversos tipos de enfermedades, como la inflamatoria intestinal. Cuando así sucede, los pacientes se tornan propensos a los cambios anormales en la composición de la microbiota intestinal (disbiosis) y, por ende, a la disminución de la biodiversidad microbiana.38,39 Como un potente factor etiológico de esta enfermedad se menciona la exposición a toxinas que inactivan los ribosomas (ribotoxinas), como los tricotecenos, la ricina y la toxina shiga, que se trasmiten por los alimentos.40 Las ribotoxinas pueden aumentar el número de bacterias aerobias y llevar a la producción de una disbiosis intestinal persistente,41,42 fenómeno que se ha implicado en la patogénesis de esta enfermedad.
Hace varias décadas se observó que una enteropatía intestinal discreta, denominada enteropatía tropical, ocurría de manera casi general en los habitantes de países en vías de desarrollo. Se asumía que esta patología intestinal, caracterizada por atrofia de vellosidades e infiltrado inflamatorio en la mucosa, en gran medida similar a la enfermedad celiaca, era un hallazgo fortuito, hasta que estudios posteriores informaron una relación inversa entre la permeabilidad intestinal y el crecimiento durante la infancia.43 No obstante, una serie de estudios recientes aportaron nuevas luces al respecto, cambió su nombre por el de disfunción entérica ambiental o enteropatía ambiental, caracterizada por un daño importante a la estructura del epitelio intestinal, a su vez originado por una alteración en la integridad de la barrera, inflamación de la mucosa y disminución en la absorción de nutrientes; que podría derivar de un probable fenómeno lesivo ambiental.
El daño al intestino parece ocurrir en una fase temprana de la lactancia (primeros 3 a 6 meses de edad) y los marcadores de la inflamación intestinal, la permeabilidad enteral y la activación del sistema inmunitario muestran una relación inversa con el crecimiento lineal.44,45 Existe la hipótesis de que la afectación de la función de la barrera intestinal permite la translocación de microbios enterales y productos microbianos, que estimulan a los receptores de reconocimiento de patrones moleculares ubicados en las células de la inmunidad innata de los ganglios linfáticos mesentéricos y del hígado, lo que determina una inflamación sistémica crónica, que puede alterar el crecimiento. Aunque la etiología de la disfunción entérica ambiental sigue sin aclararse, es probable que la exposición recurrente a microorganismos fecales modifique la composición de la microbiota, que lleva a la inflamación intestinal crónica. Así mismo, ciertas micotoxinas que se encuentran en la dieta podrían jugar un papel determinante en la aparición de la disfunción entérica ambiental o estar implicadas en otros mecanismos que conducen al retraso del crecimiento.43
Es así como se ha observado que la microbiota intestinal puede interactuar con el exposoma gastrointestinal de varias formas. Esta puede metabolizar directamente una gran variedad de xenobióticos o sus metabolitos derivados de la conjugación hepática, que llegan al lumen intestinal desde la circulación enterohepática. Recíprocamente, algunos xenobióticos pueden interferir en la actividad metabólica de la microbiota intestinal. (Figura 2) Múltiples bacterias de la microbiota intestinal producen una gran variedad de enzimas, incluido el citocromo (CYP) P450, que lleva a cabo distintos tipos de reacciones metabólicas de un gran número de alimentos y medicamentos orales.46 Entre estos están los procesos de hidrólisis, descarboxilación, desamimación, desmetilación, apertura de anillos de compuestos heterocíclicos, reducción, deshidroxilación, aromatización y deshalogenación, entre otros. Por ejemplo, bacterias como Eubacterium aerofaciens, Desulfomonas pigra y Streptomyces coelicolor, aisladas de la materia fecal humana, contienen enzimas similares al CYP.47,48 Sin embargo, la mayor parte de los procesos metabólicos efectuado por la microbiota intestinal son la desconjugación y la reducción de los metabolitos hepáticos, que finalmente producen metabolitos no polares de menor peso molecular, que se reabsorben con facilidad desde la barrera intestinal hacia la circulación, para finalmente ser eliminados por vía renal.47 Por lo tanto, este proceso puede conducir a la regeneración de ciertos xenobióticos a la estructura química original, o a la formación de nuevos metabolitos con mayor o menor toxicidad.48

Enseguida se exponen algunas de las reacciones de biotransformación más importantes efectuadas por la microbiota intestinal en sustancias de distinta naturaleza, como: productos alimentarios, fármacos y compuestos endógenos y la repercusión de éstas en la salud gastrointestinal.
La fibra dietética es fermentada por la microbiota intestinal a componentes que promueven la salud, como los ácidos grasos de cadena corta (AGCC). Elementos solubles de la fibra dietética, como pectina, goma de mascar y mucílagos pueden ser degradados en AGCC bioactivos, que son ácidos orgánicos alifáticos saturados constituidos por 1 a 6 carbonos. Acetato (C2), propionato (C3) y butirato (C4) son los más prevalentes en el colon, y ahí están en una relación de 60:20:20 (%).49,50 La mayor parte de los ácidos grasos de cadena corta (95%) producidos en el ciego y el colon los absorbe fácilmente el epitelio intestinal.49 En particular, el colon proximal es el principal sitio destinado para la conversión de la fibra no absorbible a ácidos grasos de cadena corta por la familia Bacteroidetes.49 La fermentación de proteínas bacterianas y aminoácidos se produce en las partes más distales del colon gracias al apoyo de fermentadores proteolíticos secundarios, secretores de metabolitos potencialmente tóxicos, como: aminas, compuestos fenólicos y compuestos volátiles de sulfuro.50
Desde el punto de vista bioquímico, los ácidos grasos de cadena corta pueden inhibir parcialmente la histona deacetilasa (HDAC), que aumenta la tolerancia inmunológica y las respuestas antiinflamatoria y antineoplásica.51,52,53 Los metabolitos bacterianos identificados en los receptores acoplados a proteínas G (GPCRs) también podrían jugar un papel importante en funciones de regulación de la inflamación gastrointestinal y el síndrome metabólico, modificando la producción de leptina, la adiposidad y la secreción de insulina.54 En particular, los ácidos grasos de cadena corta inducen la secreción de péptidos, a través de la activación de los GPCRs que se encuentran en las células enteroendocrinas (CEE), modulando de esta forma algunas de las funciones, como la detección de nutrientes y el equilibrio energético.55 Además, se ha observado que la administración de prebióticos aumenta la producción de ácidos grasos de cadena corta por parte de la microbiota intestinal, lo que resulta en aumento de la secreción de péptidos intestinales a partir de las células enteroendocrinas y una modificación de la conducta alimentaria en el huésped.56 Por ejemplo, los prebióticos aumentan el número de poblaciones de Bifidobacterium y Lactobacillus, así como de diversidad de la microbiota intestinal, estimulando la diferenciación de las células enteroendocrinas y la producción de péptidos intestinales, llevando en última instancia a un aumento de la saciedad y la disminución de la ingesta energética, masa grasa, y peso corporal. Esta evidencia sugiere un papel decisivo de la microbiota intestinal y sus metabolitos, incluidos los ácidos grasos de cadena corta en la regulación de la ingesta de alimentos y el equilibrio del metabolismo energético.57,58,59,60
Ciertos flavonoides e indoles de algunos productos vegetales, como las crucíferas, son metabolizados por la microbiota intestinal, que producen metabolitos como: fenazinas, naftoquinonas y dihidroxinaftoico, que pueden activar el receptor aril hidrocarbonatado (AhR), un receptor modulador de la expresión nuclear de muchos genes que controlan la inmunidad e inflamación.61 Los derivados de triptófano de la dieta pueden ser metabolizados por la microbiota intestinal (por ejemplo, Lactobacilli) a indol-3-aldehído, un agonista del AhR. La indolamina 2,3-dioxigenasa intestinal puede catalizar la conversión de triptófano a ácido quinurénico, otro ligando del AhR.62 Esta modulación del AhR por los metabolitos de las bacterias intestinales puede ser una estrategia coevolutiva entre las bacterias comensales del intestino y el sistema inmunitario del huésped. La activación del AhR se asocia con la tolerancia inmunológica de la mucosa intestinal, mediante el establecimiento de una adecuada organización de la comunidad microbiana a través de la acción de células T reguladoras y la interleucina 22; lo que facilita la protección del huésped contra la inflamación excesiva y la infección microbiana.63 La activación crónica del AhR no siempre es benéfica porque puede favorecer la carcinogénesis.64,65 Además, los metabolitos del triptófano, como el ácido quinurénico y la niacina, también interactúan con ciertos receptores acoplados a proteínas G, como lo hacen los ácidos grasos de cadena corta.55 Además, los metabolitos bacterianos detectados por los GPCRs también están involucrados en la acción reguladora contra la inflamación gastrointestinal y el síndrome metabólico. Tomados en conjunto, los metabolitos de la microbiota vinculados con los GPCR, HDACs o AhR pueden ser objetivos prometedores para el desarrollo de nuevas intervenciones clínicas contra muchas enfermedades inflamatorias, metabólicas u oncogénicas.
En contraste con los efectos benéficos, el metabolismo de los xenobióticos efectuado por la microbiota intestinal también puede dar lugar a efectos nocivos. Por ejemplo, el metabolismo microbiano intestinal de la fosfatidilcolina (FC) proveniente de la dieta, como: colina, lecitina, trimetilamina (TMA), N-óxido, y la betaína, plantean un potente riesgo de causar enfermedades cardiovasculares.66,67 Además de la fosfatidilcolina, la L-carnitina proveniente de la dieta puede ser metabolizada en trimetilamina por la microbiota intestinal.68 La trimetilamina es convertida a N-óxido de trimetilamina (TMAO) por la flavina monooxigenasa hepática o ciertas enzimas de la microbiota intestinal. Junto con la trimetilamina, el N-óxido de trimetilamina se ha asociado con trastornos inflamatorios cardiovasculares.61,66 La administración exógena de trimetilamina o N-óxido de trimetilamina incrementa la activación de macrófagos y la lesión endotelial en los vasos sanguíneos.61,66 Algunos componentes endógenos pueden ser transformados por acción de la microbiota intestinal a metabolitos nocivos.69,70 Por ejemplo, las bacterias intestinales pueden convertir los ácidos biliares primarios en los metabolitos secundarios de los ácidos biliares, como el ácido desoxicólico y el ácido litocólico, que generan estrés oxidativo; esto favorece el daño en el ADN del enterocito y las lesiones inflamatorias en el intestino, incluyendo la formación de lesiones adenomatosas e hiperplasia de las placas de Peyer.69,70 Así mismo, se ha observado que la exposición frecuente y crónica de la mucosa a los ácidos biliares secundarios puede aumentar la inestabilidad genómica, quimiorresistencia y progresión tumoral.69,70
Conclusiones
El concepto exposoma define todas las exposiciones ambientales a las que el ser humano está sometido desde el nacimiento, surge como una nueva estrategia para evidenciar los factores de riesgo de enfermedades generadas por el medio ambiente. La determinación del riesgo en este caso tiene mayor complejidad porque se considera una multitud de exposiciones variables en el tiempo, lo que requiere mediciones basadas en diferentes tecnologías de alto costo.
Explorar la repercusión de las exposiciones en las etapas más tempranas de la vida puede ser un punto de partida clave para describir la dinámica del exposoma, debido a la mayor vulnerabilidad y al potencial impacto que las exposiciones ambientales en la primera infancia suponen en etapas posteriores de la vida. En el ámbito gastrointestinal la exposición del huésped a derivados de la dieta y otros xenobióticos puede alterar la microbiota intestinal, en términos de estabilidad, diversidad y funcionalidad. Recíprocamente, ésta participa en el metabolismo de gran número de xenobióticos.
Si bien nos falta mucho por conocer y aprender, es indudable que un mayor conocimiento de la interacción entre el huésped con el exposoma gastrointestinal y su microbioma facilitaría el mayor entendimiento del comportamiento de algunas enfermedades y permitiría el desarrollo de nuevos tratamientos médicos.
Referencias
1. Chang CQ, Yesupriya A, Rowell JL, Pimentel CB, Clyne M, Gwinn M, et al. A systematic review of cancer GWAS and candidate gene meta-analyses reveals limited overlap but similar effect sizes. Eur J Hum Genet. 2014;22(3):402-408.
2. Kim KN, Hong YC. The Exposome and the Future of Epidemiology: A Vision and Prospect. Environ Health Toxicol. 2017;32: e2017009.
3. Wild CP. Complementing the genome with an "exposome": the outstanding challenge of environmental exposure measurement in molecular epidemiology. Cancer Epidemiol Biomarkers Prev. 2005;14(8):1847-1850.
4. Robinson O, Vrijheid M. The Pregnancy Exposome. Curr Environ Health Rep. 2015;2: 204-13.
5. Vrijheid M, Slama R, Robinson O, Chatzi L, Coen M, van den Hazel P, et al. The human early-life exposome (HELIX): project rationale and design. Environ Health Perspect. 2014;122: 535-44.
6. Ananthakrishnan AN. The exposome in inflammatory bowel disease. Trop Gastroenterol. 2014;35: 135-40.
7. Rappaport SM. Implications of the exposome for exposure science. J Expo Sci Environ Epidemiol. 2011;21: 5-9.
8. Crane RJ, Jones KD, Berkley JA. Environmental enteric dysfunction: an overview. Food Nutr Bull. 2015;36(1 suppl):S76-S87.
9. Gordon JI, Dewey KG, Mills DA, Medzhitov RM. The human gut microbiota and undernutrition. Sci Transl Med. 2012;4:137ps112.
10. Wild CP. The exposome: from concept to utility. Int J Epidemiol. 2012;41(1):24-32.
11. Dennis KK, Auerbach SS, Balshaw DM, Cui Y, Fallin MD, Smith MT, et al. The importance of the biological impact of exposure to the concept of the exposome. Environ Health Perspect. 2016;124(10):1504-1510.
12. DeBord DG, Carreón T, Lentz TJ, Middendorf PJ, Hoover MD, Schulte PA. Use of the "exposome" in the practice of epidemiology: a primer onomic technologies. Am J Epidemiol. 2016;184(4): 302-314.
13. Barouki R, Gluckman PD, Grandjean P, Hanson M, Heindel JJ. Developmental origins of non-communicable disease: implications for research and public health. Environ Health. 2012;11:42.
14. Gluckman P, Hanson M. Echoes of the past: Evolution, development, health and disease. Discov Med. 2004;4(24):401-7.
15. Bellinger DC, Burger J, Cade TJ, Cory-Slechta DA, Finkelstein M, Hu H, et al. Health risks from lead-based ammunition in the environment. Environ Health Perspect. 2013;121(6):A178-9.
16. Gascon M, Morales E, Sunyer J, Vrijheid M. Effects of persistent organic pollutants on the developing respiratory and immune systems: a systematic review. Environ Int. 2013;52:51-65.
17. La Merrill M, Birnbaum LS. Childhood obesity and environmental chemicals. Mt Sinai J Med. 2011;78(1):22-48.
18. Wigle DT, Arbuckle TE, Turner MC, Bérubé A, Yang Q, Liu S, et al. Epidemiologic evidence of relationships between reproductive and child health outcomes and environmental chemical contaminants. J Toxicol Environ Health B Crit Rev. 2008;11(5-6):373-517.
19. Bousquet J, Anto J, Auffray C, Akdis M, Cambon-Thomsen A, Keil T, et al. MeDALL (Mechanisms of the Development of ALLergy): an integrated approach from phenotypes to systems medicine. Allergy. 2011; 66(5):596-604.
20. Gallagher J, Hudgens E, Williams A, Inmon J, Rhoney S, Andrews G, et al. Mechanistic indicators of childhood asthma (MICA) study: piloting an integrative design for evaluating environmental health. BMC Public Health 2011;11:344.
21. Trasande L, Cronk C, Durkin M, Weiss M, Schoeller DA, Gall EA, et al. Environment and obesity in the National Children's Study. Environ Health Perspect. 2009;117:159-166.
22. Van den Bergh BR. Developmental programming of early brain and behaviour development and mental health: a conceptual framework. Dev Med Child Neurol 2011;53(suppl 4):19-23.
23. Stingone JA, Buck Louis GM, Nakayama SF, Vermeulen RC, Kwok RK, Cui Y, et al. Toward greater implementation of the exposome research paradigm within environmental epidemiology. Annu Rev Public Health 2017;38:315-327.
24. Moon Y. Microbiome-Linked Crosstalk in the Gastroin-testinal Exposome towards Host Health and Disease. Pediatr Gastroenterol Hepatol Nutr. 2016;19(4):221-228.
25. Zamudio-Vázquez VP, Ramírez-Mayans JA, ToroMonjaraz EM, Cervantes-Bustamante R, Zárate-Mondragón F, Montijo-Barrios E et al. Importancia de la microbiota gastrointestinal en pediatría. Acta Pediatr Mex. 2017;38(1):49-62.
26. Heavey PM, Rowland IR. Microbialgut interactions in health and disease. Gastrointestinal cancer. Best Pract Res Clin Gastroenterol. 2004;18(2):323-36.
27. Murgas Torrazza R, Neu J. The developing intestinal microbiome and its relationship to health and disease in the neonate. J Perinatol. 2011;31 Suppl1: S29-34.
28. Qin J, Li R, Raes J, Arumugam M, Burgdorf KS, Manichanh C, Nielsen T, et al. A human gut microbial gene catalogue established by metagenomic sequencing. Nature. 2010;464:59-65.
29. Arumugam M, Raes J, Pelletier E et al, MetaHIT Consortium: Enterotypes of the human gut microbiome. Nature. 2011;12: 473: 174-80.
30. Wu GD, Chen J, Hoffmann C et al. Linking long term dietary patterns with gut microbial enterotypes. Science. 2011;334: 105-8.
31. Kane M, et al. Successful Transmission of a Retrovirus Depends on the Commensal Microbiota. Science. 2011;334: 245-249
32. Raymond F, Ouameur AA, Déraspe M, Iqbal N, Gingras H, Dridi B, et al. The initial state of the human gut microbiome determines its reshaping by antibiotics. ISME J 2016;10:707-20.
33. Kang C, Zhang Y, Zhu X, Liu K, Wang X, Chen M, et al. Healthy subjects differentially respond to dietary capsaicin correlating with specific gut enterotypes. J Clin Endocrinol Metab. 2016;101:4681-9.
34. Fiocchi C. Towards a 'cure' for IBD. Dig Dis 2012;30: 428-33.
35. Fiocchi C. Integrating omics: the future of IBD? Dig Dis. 2014;32 Suppl 1:96-102.
36. Hildebrandt MA, Hoffmann C, Sherrill-Mix SA, Keilbaugh SA, Hamady M, Chen YY, et al. Highfat diet determines the composition of the murine gut microbiome independently of obesity. Gastroenterology. 2009;137:1716-24.e1-2.
37. Walker AW, Ince J, Duncan SH, Webster LM, Holtrop G, Ze X, et al. Dominant and diet-responsive groups of bacteria within the human colonic microbiota. ISME J. 2011;5:220-30.
38. Scanlan PD, Shanahan F, O'Mahony C, Marchesi JR. Culture-independent analyses of temporal variation of the dominant fecal microbiota and targeted bacterial sub-groups in Crohn's disease. J Clin Microbiol. 2006;44:3980-8.
39. Sepehri S, Kotlowski R, Bernstein CN, Krause DO. Microbial diversity of inflamed and noninflamed gut biopsy tissues in inflammatory bowel disease. Inflamm Bowel Dis. 2007;13:675-83.
40. Abreu MT, Arnold ET, Thomas LS, Gonsky R, Zhou Y, Hu B, et al. TLR4 and MD-2 expression is regulated by immune-mediated signals in human intestinal epitelial cells. J Biol Chem. 2002;277:20431-7.
41. Tenk I, Fodor E, Szathmáry C. The effect of pure Fusarium toxins (T-2, F-2, DAS) on the microflora of the gut and on plasma glucocorticoid levels in rat and swine. Zentralbl Bakteriol Mikrobiol Hyg A. 1982;252:384-93.
42. Waché YJ, Valat C, Postollec G, Bougeard S, Burel C, Oswald IP, et al. Impact of deoxynivalenol on the intestinal microflora of pigs. Int J Mol Sci. 2009;10:1-17.
43. Lunn PG, Northrop-Clewes CA, Downes RM: Intestinal permeability, mucosal injury, and growth faltering in Gambian infants. Lancet. 1991; 338:907-910.
44. Kosek M, Haque R, Lima A, et al: Fecal markers of intestinal inflammation and permeability associated with the subsequent acquisition of linear growth deficits in infants. Am J Trop Med Hyg. 2013;88:390-396.
45. Prendergast AJ, Rukobo S, Chasekwa B, et al: Stunting is characterized by chronic inflammation in Zimbabwean infants. PLoS One. 2014; 9:e86928.
46. Bezirtzoglou EE. Intestinal cytochromes P450 regulating the intestinal microbiota and its probiotic profile. Microb Ecol Health Dis 2012;23:10.3402/mehd.v23io. 18370.
47. Lei L, Waterman MR, Fulco AJ, Kelly SL, Lamb DC. Availability of specific reductases controls the temporal activity of the cytochrome P450 complement of Streptomyces coelicolor A3(2). Proc Natl Acad Sci USA. 2004;101:494-9.
48. Sperry JF, Wilkins TD. Presence of cytochrome c in Desulfomonas pigra. J Bacteriol. 1977;129:554-5.
49. Eden Besten G, van Eunen K, Groen AK, Venema K, Reijngoud DJ, Bakker BM. The role of short-chain fatty acids in the interplay between diet, gut microbiota, and host energy metabolism. J Lipid Res. 2013;54:2325-40.
50. Hamer HM, Jonkers D, Venema K, Vanhoutvin S, Troost FJ, Brummer RJ. Review article: the role of butyrate on colonic function. Aliment Pharmacol Ther. 2008;27:104-19.
51. Macfarlane GT, Macfarlane S. Fermentation in the human large intestine: its physiologic consequences and the potential contribution of prebiotics. J Clin Gastroenterol. 2011;45 Suppl: S120-7.
52. Schilderink R, Verseijden C, de Jonge WJ. Dietary inhibitors of histone deacetylases in intestinal immunity and homeostasis. Front Immunol. 2013;4:226.
53. Schilderink R, Verseijden C, Seppen J, Muncan V, van den Brink GR, Lambers TT, et al. The SCFA butyrate stimulates the epithelial production of retinoic acid via inhibition of epithelial HDAC. Am J Physiol Gastrointest Liver Physiol. 2016;310:G1138-46.
54. Tong X, Yin L, Giardina C. Butyrate suppresses Cox-2 activation in colon cancer cells through HDAC inhibition. Biochem Biophys Res Commun. 2004;317:463-71.
Thorburn AN, Macia L, Mackay CR. Diet, metabolites, and "western-lifestyle" inflammatory diseases. Immunity. 2014;40:833-42.
56. Bercik P, Denou E, Collins J, Jackson W, Lu J, Jury J, et al. The intestinal microbiota affect central levels of brain-derived neurotropic factor and behavior in mice. Gastroenterology. 2011;141:599-609, 609.e1-3.
57. Duca FA, Lam TK. Gut microbiota, nutrient sensing and energy balance. Diabetes Obes Metab. 2014;16 Suppl 1: 68-76.
58. Paul HA, Bomhof MR, Vogel HJ, Reimer RA. Diet-induced changes in maternal gut microbiota and metabolomic profiles influence programming of offspring obesity risk in rats. Sci Rep. 2016;6:20683.
59. Reid DT, Eller LK, Nettleton JE, Reimer RA. Postnatal prebiotic fibre intake mitigates some detrimental metabolic outcomes of early overnutrition in rats. Eur J Nutr. 2016;55:2399-409.
60. Yang J, Summanen PH, Henning SM, Hsu M, Lam H, Huang J, et al. Xylooligosaccharide supplementation alters gut bacteria in both healthy and prediabetic adults: a pilot study. Front Physiol. 2015;6:216.
61. Tilg H, Moschen AR. Food, immunity, and the microbiome. Gastroenterology. 2015;148:1107-19.
62. Zelante T, Iannitti RG, Cunha C, De Luca A, Giovannini G, Pieraccini G, et al. Tryptophan catabolites from microbiota engage aryl hydrocarbon receptor and balance mucosal reactivity via interleukin-22. Immunity. 2013;39:372-85.
63. Ikuta T, Kurosumi M, Yatsuoka T, Nishimura Y. Tissue distribution of aryl hydrocarbon receptor in the intestine: Implication of putative roles in tumor suppression. Exp Cell Res. 2016;343:126-34.
64. Esser C, Rannug A. The aryl hydrocarbon receptor in barrier organ physiology, immunology, and toxicology. Pharmacol Rev. 2015;67:259-79.
65. Murray IA, Patterson AD, Perdew GH. Aryl hydrocarbon receptor ligands in cancer: friend and foe. Nat Rev Cancer. 2014;14:801-14.
66. Hartiala J, Bennett BJ, Tang WH, Wang Z, Stewart AF, Roberts R, et al. Comparative genome-wide association studies in mice and humans for trimethylamine N-oxide, a proatherogenic metabolite of choline and L carnitine. Arterioscler Thromb Vasc Biol. 2014;34: 1307-13.
67. Wang Z, Klipfell E, Bennett BJ, Koeth R, Levison BS, Dugar B, et al. Gut flora metabolism of phosphatidylcholine promotes cardiovascular disease. Nature. 2011;472:57-63.
68. Koeth RA, Wang Z, Levison BS, Buffa JA, Org E, Sheehy BT, et al. Intestinal microbiota metabolism of L-carnitine, a nutrient in red meat, promotes atherosclerosis. Nat Med. 2013;19:576-85.
69. Bernstein C, Holubec H, Bhattacharyya AK, Nguyen H, Payne CM, Zaitlin B, et al. Carcinogenicity of deoxycholate, a secondary bile acid. Arch Toxicol. 2011;85: 863-71.
70. Saracut C, Molnar C, Russu C, Todoran N, Vlase L, Turdean S, et al. Secondary bile acids effects in colon pathology. Experimental mice study. Acta Cir Bras. 2015;30:624-31.
Notas
Notas de autor
*Carlos Augusto Cuadros Mendoza. carlos1717@hotmail.com