Artículos de investigación
Un modelo de minimización de costos de mantenimiento de equipo médico mediante lógica difusa
A model for minimizing maintenance costs of medical equipment using fuzzy logic
Un modelo de minimización de costos de mantenimiento de equipo médico mediante lógica difusa
Revista mexicana de economía y finanzas, vol. 14, núm. 3, pp. 379-396, 2019
Instituto Mexicano de Ejecutivos de Finanzas, A. C.
Recepción: 03 Diciembre 2018
Aprobación: 07 Marzo 2019
Resumen: En este trabajo se presenta un algoritmo basado en lógica difusa que modela un Plan de Gestión de Mantenimiento de Equipos Médicos, este se desarrolla en tres etapas: En la primera se genera un inventario funcional, siguiendo los protocolos recomendados por la OMSa e información de cada equipo. En la segunda, se acoplan tres protocolos de atención prioritaria, utilizados para seleccionar las funciones de pertenencia del sistema difuso. En la tercera, se genera una familia de escenarios mediante simulación de Monte Carlo, calculándose el grado de prioridad difuso de mantenimiento para los equipos. Los resultados logran que la selección de equipos del plan de mantenimiento anual se realice garantizando la disponibilidad de los equipos prioritarios. El elemento distintivo en este trabajo es la introducción de la estructura difusa en los algoritmos de Fennigkoh-Smith y el de Wang-Levenson, permitiendo de este modo que la selección del equipo médicose realice en forma automática limitando el error humano en el proceso. Un área de oportunidad consiste en incorporar un proceso de optimización de costos de mantenimiento del equipo con una restricción presupuestaria. Se concluye que el sistema mostrado es amigable y robusto para los fines planteados.
Palabras clave: Lógica difusa, Fennigkoh-Smith, Wang-Levenson, mantenimiento de equipo médico, C65, C67.
Abstract: This paper presents an algorithm based on fuzzy logic that models a Maintenance Management Plan of Medical Equipment, this is developed in three stages: In the first one, a functional inventory is generated, following the protocols recommended by the WHO and information of each team. In the second, three priority attention protocols are attached, used to select the diffuse system membership functions. In the third, a family of scenarios is generated by Monte Carlo simulation, calculating the degreeof fuzzy maintenance priority for the equipment. The results achieve that the equipment selection of the annual maintenance plan is carried out guaranteeing the availability of the priority equipment. In this article, the application of the Fennigkoh-Smith algorithms and the Wang-Levenson algorithm are improved by placing the ambiguity of the diffuse structure, making the selection of the medical equipment incorporate the range of possibilities that exist when selected in an arbitrary manner. An area of opportunity consists of incorporating a process of optimization of equipment maintenance costs with a budgetary restriction. It is concluded that the system shown is friendly and robust for the purposes proposed.
Keywords: Fuzzy logic, Fennigkoh-Smith, Wang-Levenson, maintenance of medical equipment, C65, C67.
1. Introducción
En la actualidad los modelos de Gestión de Equipo Médico se han vuelto una herramienta de suma importancia para poder administrar la conservación y operación adecuada de equipo médico en centros de atención médica, esto permite una mejora en la atención al paciente, mayor productividad del personal médico, además de ampliar la vida útil de la inversión realizada por las organizaciones hospitalaria públicas y privadas. Situación que obliga a los profesionales de la salud encargados de la planificación, adquisición y conservación de equipo médico a buscar herramientas informáticas que les permitan cumplir con este propósito.
En México y en general a nivel internacional, la gestión de equipo médico incluye un conjunto de procedimientos sistemáticos para proveer y evaluar la tecnología médica apropiada, segura, eficaz y con costo adecuado para las organizaciones hospitalarias. Este tipo de actividades se han concentrado fundamentalmente en instituciones privadas, así como en unidades médicas de alta especialidad del sector gubernamental, tanto estatales como federales. En las cuales se ha comprobado que una adecuada gestión de equipos médicos es una componente primordial de atención eficiente y de calidad a la salud (Salud, 2012). Actualmente la Organización Mundial de la Salud (OMS) así como la Emergency Care Research Institute (ECRI), recomiendan utilizar tres protocolos o métodos (Salud, 2012), para calcular la asignación de grados de prioridad de mantenimiento de equipo médico:
Modelo de Fennigkoh-Smith, (Fennigkoh, L. Smith B. 1989)
Algoritmo de Wang-Levenson, (Wang, B, Levenson A., 2000)
Diferenciación por niveles de riesgo.
Estos métodos permiten realizar una evaluación integral de cada uno de los equipos, tomando en consideración características ponderables específicas de cada equipo médico (ECRI 1995), (Rodríguez, E. y Miguel, A., 2003), y valores subjetivos asignados para el cumplimiento de la operación adecuada de cada organización hospitalaria acorde a su misión y objetivos.
Dado que “cada tecnología, producto o dispositivo tiene un ciclo de vida: nace, madura, alcanza un máximo en ventas y en beneficios, y finalmente desaparece del mercado” (D. S., Umaña F. de M., 2014), (CENETEC-SALUD, 2013), lo cual tiene una representación gráfica. Los ciclos de vida de una tecnología, producto o dispositivo se representan gráficamente mediante una curva sigmoide y es un concepto conocido tanto en el marketing, como en el desarrollo de productos. Esta curva muestra la cantidad de ventas en función del tiempo, contando desde la introducción al mercado, hasta el momento en que ya no se comercializa. La duración del ciclo de vida puede variar desde unos meses hasta décadas (CENETEC-SALUD, 2013).
“Una perspectiva amplia de la Tecnología en Salud considera que el ciclo de vida de un producto está antecedido por una serie de etapas que permitieron la existencia de dicho producto. Puede considerarse que este es un proceso extrahospitalario; sin embargo, en este trabajo se considera al ciclo de vida como un proceso intrahospitalario, que corresponde a la utilización de una tecnología determinada” (CENETEC-SALUD 2013), (Mutia, Kihiu, and Maranga 2012).
El ciclo de vida de la tecnología del cuidado de la salud se considera que consta de tres fases: Disposición, Adquisición y Utilización, los cuales pueden describirse de la siguiente manera:
Disposición, incluye la evaluación de las necesidades, la investigación y el desarrollo, pruebas y ensayos, fabricación, comercialización, transferencia de tecnología, y la distribución.
Adquisición, incluye la evaluación y valoración de tecnologías, planificación, obtención, instalación y puesta en servicio.
La utilización incluye la operación, capacitación y formación de usuarios, mantenimiento y reparación, gestión de riesgos, la gestión de bienes, y el desecho.
La primera fase corresponde al ámbito de la industria, mientras que las dos últimas son generalmente responsabilidad de los sistemas nacionales de salud y proveedores de atención médica (CENETEC-SALUD 2013).
En la actualidad el CENETEC, define al Ciclo de Vida del Equipo Médico, como la secuencia de etapas en las que un equipo médico es creado, probado, usado y reemplazado o abandonado (Passino, K., 1998). El equipamiento médico posee un ciclo de mantenimiento definido dentro de las organizaciones hospitalarias, que corresponde con el ciclo de gestión de mantenimiento que debe considerarse (Sánchez, E., et al., 2015), lo cual se puede apreciar en la Figura 1.

El problema de la clasificación del equipo médico para su mantenimiento resulta ser una tarea difícil debido a que en el proceso se deben involucrar tanto el cuidado del equipo per se, así como, la importancia que este tiene en el proceso de identificación y tratamiento de la enfermedad de un paciente. En este proceso se adicionan los elementos de gasto en que estos procedimientos pueden incurrir, generando un problema que contiene muchas variables en el cual se pretende encontrar una solución óptima (A. Jahmidi et al., 2015).
Es debido a estos detalles que el estudio de la planeación de mantenimiento en equipos médicos de una unidad hospitalaria requiere el uso de técnicas modernas como las redes neuronales, la lógica difusa, la optimización, entre otras para encontrar una solución a este problema; las técnicas de redes neuronales han sido utilizadas para crear sistemas de clasificación de los diferentes equipos en clases, para llevar a cabo la atención dependiendo de la prioridad de la clase, la cual se basa en el costo de servicio y antigüedad del equipo (A. Miguel Cruz and E. Rodríguez, 2006).
Otros métodos utilizados para realizar un análisis de los diferentes tipos de equipos en el hospital se basan en la lógica difusa, desde el punto de vista de (A. Jahmidi et al., 2015), en esta metodología se debe hacer uso de la medida de ocurrencia de falla que tiene un equipo, el tiempo de recurrencia de la falla, todo esto dentro del marco de referencia de las funciones de pertenencia de los conjuntos difusos asociados a la serie de equipos por clasificar.
En este trabajo se presenta una metodología con lógica difusa que difiere de la plantada por A. Jahmidi, debido a que como se plantea anteriormente la propuesta de Jahmidi se basa en el uso de la medida del tiempo de ocurrencia de falla y sus periodos de ocurrencia, a diferencia de esto, el presente trabajo se centra en la determinación de la importancia del equipo en el hospital y su nivel de prioridad para el paciente, adicionalmente se desarrolla una prueba numérica por Método de Montecarlo para llevar a cabo una estimación de los posibles equipos de selección.
El presente trabajo está organizado de la siguiente manera. En la sección de metodología, se describe como es modelado el ciclo de gestión de mantenimiento del equipo médico, para el cual se utilizan métodos que calculan el grado de prioridad de mantenimiento basados en riesgos, los cuales parten para su operación de las características asignadas al equipo médico. Posteriormente en esta misma sección, se describe el instrumento virtual desarrollado en la plataforma de LabView (MR) para el procesamiento de los datos, así como, el desarrollo del algoritmo de lógica difusa, haciendo hincapié en las funciones de pertenencia diseñadas y las inferencias lógicas construidas. En la sección 3, se muestran los resultados obtenidos al aplicar una simulación de Monte Carlo al sistema difuso desarrollado y se muestran los grados de prioridad difuso de mantenimiento calculados a través de un reporte. Finalmente se presentan las conclusiones del trabajo.
2. Metodología
La metodología desarrollada se lleva a cabo describiendo los modelos o métodos que definen los protocolos utilizados, junto con las tablas de ponderación del riesgo asociado, para después describir los elementos de lógica difusa empleados y los algoritmos desarrollados en la plataforma de LabVIEW (MR), así mismo se describe brevemente el Método de Montecarlo para la generación de diferentes escenarios de operación del sistema.
2.1 Modelo de Fennigkoh y Smith
Fennigkoh y Smith crearon un modelo numérico que permitió evaluar equipos médicos considerando varios atributos y funcionalidad de estos (Fennigkoh, L. Smith B. 1989). El objetivo es obtener un valor numérico que sirva como referencia de evaluación, dicho valor es conocido como el número de gestión (GE), para calcular su valor el modelo toma en cuenta: la función del equipo, el riesgo asociado a la aplicación clínica y los requerimientos de mantenimiento (Salud, 2012), mediante la ecuación siguiente:
donde: GE es el número de gestión; F es la función del equipo; R es el riesgo asociado a la aplicación clínica; M son los requerimientos de mantenimiento.
Los equipos médicos se agrupan en categorías, cada categoría incluye subcategorías específicas a las que se asigna una ponderación basada en puntuaciones (Tablas 1, 2 y 3) (Consejo de Salubridad General, 2015). Los equipos se asignan a diferentes niveles de prioridad en función de dicha puntuación.
Función del equipo, comprende diversas áreas en las que se usan los equipos: terapéuticos, diagnósticos y analíticos.

Riesgo asociado a la aplicación clínica: Este apartado refleja las posibles consecuencias para el paciente, usuarios y/o el equipo durante el uso.
Requerimientos de mantenimiento: Describe el grado y frecuencia del mantenimiento necesario en base a las indicaciones del fabricante o de la experiencia.

2.2 Algoritmo de Wang-Levenson
Con este algoritmo se calcula un índice de gestión del equipo (#GE) (Salud, 2012). El algoritmo de Wang-Levenson utiliza para la medición de la prioridad del equipo de una escala de 1 a 10, donde 10 puntos se asignan a los equipos más importantes para la operación adecuada de la organización sanitaria (Wang, B, Levenson A., 2000).
Para el cálculo del índice de gestión del equipo, se utiliza la siguiente ecuación:
donde:
GEes el índice de gestión. Pies la prioridad del equipo, para la organización sanitaria Res el riesgo asociado a la aplicación clínica Mson los requerimientos de mantenimiento2.3 Diferenciación por niveles de riesgo
Nivel de Riesgo Alto: Esta categoría incluye equipos de soporte a la vida, resucitación y aquellos en que un fallo pueda causar serios daños a pacientes u operadores. (ECRI 1995), (Rodríguez, E., Miguel, A., 2003).
Nivel de Riesgo Medio: Una anomalía en los equipos incluidos en esta clase, puede tener un significativo impacto sobre el cuidado del paciente, pero no provoca de manera inmediata daños severos.
Nivel de Riesgo Bajo: En los equipos de este nivel la presencia de cualquier anomalía no causa serias consecuencias.
En la referencia (CENETEC-SALUD, 2013) del Centro Nacional de Excelencia Tecnológica en Salud (CENETEC) se menciona que existen cuatro categorías cuyos intervalos no pueden ser flexibles a pesar del buen historial que tengan, los cuales son:
Equipos de soporte de vida,
Equipos con reemplazo de piezas obligatorio en un tiempo fijo,
Equipos que manejan altos niveles de energía, y
Equipos que están sujetos a regulaciones que lo vuelven obligatorio.
Si el equipo médico entra en algunas de estas categorías se le asigna una prioridad alta. Con el fin de tener repetitividad en la valoración de la prioridad del equipo se ponderan estas categorías, de la siguiente manera:

2.4 Conjuntos Difusos
La teoría de conjuntos difusos es un intento por desarrollar una serie de conceptos para tratar de un modo sistemático el tipo de imprecisión que aparece cuando los límites de las clases de objetos no están claramente definidos (González-Morcillo, C., 2011) . Un conjunto difuso puede definirse como una clase en la que hay una progresión gradual desde la pertenencia al conjunto hasta la no pertenencia; o visto de otra forma, en la que un objeto puede tener un grado de pertenencia definido entre la pertenencia total (valor uno) o no pertenencia (valor cero) (González-Morcillo, C., 2011).
Un conjunto difuso puede definirse de forma general como un conjunto con límites difusos. Sea Χ el Universo del discurso, y sus elementos se denotan como . En la teoría clásica de conjuntos se define un conjunto crispC sobre mediante la función característica de C como.
Este conjunto mapea el universo Χen un conjunto de dos elementos, donde la función si el elemento x pertenece al conjunto C y si el elemento x no pertenece al conjunto C (González-Morcillo, C., 2011).
Si generalizamos esta función para que los valores asignados a los elementos del conjunto estén incluidos en un rango particular y así indicar el grado de pertenencia de los elementos a ese conjunto, tendremos una función de pertenencia de un determinado conjunto difuso. La función de pertenencia por la que se define un conjunto difuso A sería:
Donde si x está totalmente en A, si x no está en A y si x está parcialmente en A. Este valor entre 0 y 1 representa el grado de pertenencia (también llamado valor de pertenencia de un elemento x a un conjunto A).
Así, el intervalo de la ecuación anterior es de números reales e incluye los extremos. Aunque el intervalo [0, 1] es el rango de valores más utilizado para representar funciones de pertenencia, cualquier conjunto arbitrario con alguna ordenación total o parcial podría ser utilizado (Passino, K., 1998), (González-Morcillo, C., 2011).
2.4.1 Variables Lingüísticas
Para representar de manera más adecuada un razonamiento lógico tenemos que utilizar variables lingüísticas. Una variable lingüística es aquella cuyos valores son palabras o sentencias en un lenguaje natural o artificial. De esta forma, una variable lingüística sirve para representar cualquier elemento que sea demasiado complejo, o del cual no tengamos una definición concreta; es decir, lo que no podemos describir en términos numéricos. De este modo, una variable lingüística se puede caracterizar por una quíntupla , donde: X es el nombre de la variable.
T(X) es el conjunto de términos de X; es decir, la colección de sus valores lingüísticos (o etiquetas lingüísticas).
U es el universo del discurso (o dominio subyacente), el dominio subyacente es un dominio numérico.
G es una gramática libre de contexto mediante la que se generan los términos en T(X) (como podría ser "muy alto", "no muy bajo", etc.)
M es una regla semántica que asocia a cada valor lingüístico de X su significado M(X) (M(X) denota un subconjunto difuso en U).
Los símbolos terminales de las gramáticas incluyen:
Términos primarios: "bajo", "alto"
modificadores: "muy", "más", "menos", "cerca de"
conectores lógicos tales como: NOT, AND y OR (González-Morcillo, C., 2011), (Passino, K., 1998).
2.4.2 Funciones de Pertenencia
Existen ciertas funciones que son usadas como funciones de pertenencia, esto se debe tanto a la facilidad de cálculo computacional, como a su estructura lógica para definir su valor lingüístico asociado (Kouro, R. and Musalem, M., 2002), (Mummolo, G.,et al., 2007). Las funciones de pertenencia que se utilizaron en este artículo son las siguientes:
a. Función Lambda (o Función triangular)
La función triangular (Vicent, I., 2014) se describe de la siguiente manera:
cuya gráfica se muestra en la figura 2.

b. Función Sigmoidal (o Función S)
Esta función (Vicent, I., 2014) es descrita por:
con gráfica

c. Función Zeta (o Función Z)
Puede definirse como la función (Mummolo, G. et al. 2007), opuesta a la función S
o bien con la descripción
2.4.3 Control Difuso
Usando la lógica difusa se puede diseñar un sistema de control inteligente que permita decidir entre las diferentes características de los equipos médicos y proporcione un grado de prioridad para el mantenimiento de este y que contemple de manera conjunta con todas las especificaciones que plantean los tres diferentes protocolos recomendados por la OMS. En general, para el desarrollo de la estructura de un sistema de control difuso se consideran tres etapas:
La primera etapa es llamada de fuzificación, es donde se realiza la conversión de datos de las variables lingüísticas de entrada y las funciones de pertenencia, así como el diseño de la salida de las variables de datos lingüísticos.
En la segunda etapa se realiza una acción con base en las reglas de inferencia, que permiten asociar según la experiencia de los expertos, la relación entre los datos de entrada con los datos de salida.
En la última etapa, se lleva a cabo un proceso de defuzzificación, mediante el cual los datos se pasan de un valor difuso a un valor numérico utilizado para el control. La figura 4 muestra un esquema general de lógica difusa, a partir de lasentradas, inferencia, reglas, defuzzificacion y salidas (Sánchez, E., et al., 2015).

Permitiendo obtener salidas con valores parciales y el valor múltiple establecido entre 0 y 1, a diferencia de la lógica booleana, que está restringida a dos valores de salida: 0 o 1. A continuación se presente la anatomía básica de un controlador difuso y su descripción (Mummolo, G. et al. 2007):
1. Reglas: dictar la acción de control a realizar. Las cuales se derivan de la opinión de un experto. Estas reglas se expresan simbólicamente como:
Una proposición simple puede definirse por:
Para múltiples variables los conjuntos definidos sobre el dominio de X son , sobre el dominio de Y son y sobre el universo del discurso de Z son .(González-Morcillo, C., 2011)
Reglas:
De forma análoga cuando se use el conector lógico AND se tendrá
2. Difusor: Es la relación entre el ingreso real y el difuso; toma los valores reales de las entradas y determina el grado de pertenencia de cada uno de ellos a los conjuntos difusos asociados,
3. Defuzificador: Toma un valor, difunde las reglas y genera una salida real, el método más utilizado es el cálculo del centroide. Este método expresa el resultado final mediante un valor crítico o promedio llamado crisp. El conjunto difuso estoma como entrada, previamente obtenido para dar un valor de salida. El cálculo del centroide, se basa en calcular el punto donde una línea vertical divide el conjunto en dos áreas con igual masa y se calcula mediante la siguiente expresión (González-Morcillo, C., 2011), (Passino, K., 1998):
Al valor obtenido con la expresión anterior, lo llamamos Grado de Prioridad Difuso, cuyo rango de valores se encuentra en el intervalo de 0 a 10 unidades (así se construyó su escala para facilitar la interpretación de los valores obtenidos), el valor más alto indica un mayor nivel de prioridad en el mantenimiento el equipo médico.
2.5 Algoritmo de Programación
El algoritmo de programación representa un modelo de Gestión de Equipo Médico, para su desarrollo se consideraron en tres etapas: Generación del Inventario Funcional de Equipo Médico, Procesamiento de la Información y Generación de Reporte. (Fig. 5)

El algoritmo señalado se implementa a través de un instrumento virtual (VI) en el entorno grafico de LabView (MR), el cual recopila la información necesaria para el funcionamiento del algoritmo en una interfaz hombre-máquina. Como se observa en el diagrama se incorporan los tres criterios de prioridad antes mencionados, para ser procesados mediante el algoritmo de lógica difusa. A continuación, se describen las tres etapas del algoritmo.
2.5.1 Primera Etapa (Inventario Funcional)
El inventario funcional del equipo médico de una organización hospitalaria se realiza con base en las recomendaciones de la Organización Mundial de la Salud (OMS). Para generarlo se utiliza la estructura de programación de máquinas de estado finitas,método que permite recopilar información de la interfaz hombre-máquina de una manera sencilla, de igual manera en esta etapa se valida que la información adquirida en la VI, sea coherente con el tipo de datos necesarios para el proceso de las etapas siguientes.
Se procede a dividir la información a recopilar en cinco grupos de información:
GRUPO I
Datos del equipo: en este campo es posible introducir la información referente a datos característicos únicos emitidos por el fabricante, así como datos exclusivos generados por la organización hospitalaria. La información que se recopila en este grupo es la siguiente.
Descripción: corresponde al nombre genérico del equipo mostrado en el Catálogo y Cuadro Básico de Equipo Médico e Instrumental emitida por el Consejo de Salubridad General (CSG).
Clave de Cuadro Básico: corresponde a la clave única del equipo emitido en el Catálogo y Cuadro Básico de Equipo Médico e Instrumental emitido por el CSG.
Marca: Es el nombre que utiliza el fabricante para diferenciarse en el mercado.
Modelo: Identificador único de la línea de productos, asignado por el fabricante.
Número de Serie: Identificador único del artículo, asignado por el fabricante.
Número de Inventario: Número asignado por la organización hospitalaria a cada uno de los bienes con la finalidad de llevar el control de sus activos fijos.
Número de Control: Número asignado por el área de Biomédica de la organización hospitalaria a cada uno de los equipos médicos a su cargo.
Responsable del Mantenimiento: Entidad a la cual le corresponde la responsabilidad de la realización de los mantenimientos preventivos programados y la atención, seguimiento y conclusión de los mantenimientos correctivos.
Interno: Departamento de Ingeniería Biomédica del Hospital.
Externo: Empresa contratada de conformidad a lo estipulado en los reglamentos y normatividad de la organización hospitalaria.
No Cuenta: Equipo médico al que no se le ha asignado un responsable del mantenimiento.
Estado del equipo: indica la situación de operación del equipo médico en el momento de consulta.
Funcionando: Equipo operando de acuerdo con los estándares del fabricante.
Fuera de Servicio: Equipo no operable, en espera de diagnóstico.
En espera de repuesto: Equipo no operable, en espera de las refacciones necesarias para su reparación.
Pendiente de Baja: Equipo no operable, que por costo-beneficio y/o por antigüedad no es viable su reparación.
Ubicación: Consultorio, Clínica, Servicio o Jefatura, al que la organización de salud le asignó el resguardo del equipo.
GRUPO II
Criterios de Prioridad: Información particular de cada equipo según sus características referentes a la función, valoración de Riesgo y los requerimientos de Mantenimiento.
Niveles de Riesgo: Diferenciación de los equipos médicos por niveles de riesgo emitido por la Emergency Care Research Institute (ECRI)
Función del equipo: Variable requerida para el cálculo de prioridad según el Modelo de Fennigkoh y Smith (Tabla 1).
Riesgo asociado a la aplicación clínica: Variable requerida para el cálculo de prioridad según el Modelo de Fennigkoh-Smith y el Algoritmo de Wang-Levenson (Tabla 2).
Requerimientos de mantenimiento: Variable requerida para el cálculo de prioridad según el Modelo de Fennigkoh-Smith y el Algoritmo de Wang-Levenson (Tabla 3).
Prioridad del Equipo: Variable requerida para el cálculo de prioridad según el Algoritmo de Wang-Levenson (Tabla 4).

Grupo III
Historial de Adquisición: en este campo se recopilan la información del proceso de adquisición del equipo médico, tales como:
Fecha de adquisición: Fecha de compra del equipo médico, se puede tomar de la remisión y/o factura.
Precio de Compra: Costo monetario sin IVA del equipo médico, se puede tomar de la remisión y/o factura.
Fecha de Instalación: Fecha en la que el proveedor concluyó las pruebas de funcionamiento iniciales, y le fue entregado a la organización hospitalaria funcionado satisfactoriamente.
Número de Orden de Servicio: Folio o código único de identificación de la orden de trabajo en la cual queda asentado el trabajo realizado.
Fecha de Capacitación: Fecha en la que el proveedor impartió el adiestramiento en el uso adecuado del equipo al personal Médico, enfermería u otro relacionado al manejo del equipo.
Manuales: Existencia física y/o electrónica de los Manuales de Servicio o Usuario.
Manual de Servicio: Conjunto de especificaciones y recomendaciones elaboradas por el fabricante, con el fin de otorgar el mantenimiento preventivo y correctivo, mediante procesos y protocolos estandarizados.
Manual de Usuario: Conjunto de Especificaciones y recomendaciones orientadas al personal que manejará de manera constante el equipo médico.
Observaciones: Espacio destinado a anotar comentarios o información referentes a este proceso.
Grupo IV
Datos de Contacto: Campo destinado a la captura de información relacionada con el proveedor responsable de dar seguimiento a la garantía del equipo.
Nombre del Proveedor: Denominación y/o Razón Social que utiliza el fabricante para diferenciarse en el mercado.
Personal de Contacto: Nombre del encargado por parte del proveedor, en brindar la atención directa a los reportes de mantenimiento correctivo y coordinar las visitas de los mantenimientos preventivos programados.
Correo Electrónico: Dirección de correo electrónico en el cual se podrá tener una comunicación directa, para solicitar información y/o reportar algún tipo de falla.
Teléfono: Número telefónico con extensión en el cual se podrá tener una comunicación directa, para solicitar información y/o reportar algún tipo de falla.
Grupo V
Mantenimiento: Campo donde se captura la información necesaria para generar el plan anual de mantenimiento.
Número de Contrato: folio o código único con el cual se identificará interna y externamente el contrato realizado.
Fecha de Inicio: Fecha en la que el contrato comenzara su vigencia.
Frecuencia de Mantenimiento: Lapso que transcurrirán entre cada una de las visitas de mantenimiento preventivo estipulado en el contrato.
Vigencia del Contrato: Lapso que un proveedor de servicios externo respaldara la realización de mantenimientos preventivos programados y ampara la atención de los mantenimientos correctivos.
2.5.2 Segunda etapa. (Procesamiento de la Información)
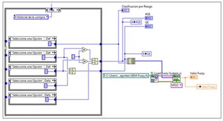
En esta etapa el algoritmo realiza una clasificación automática de un grado de inferencia que representa el grado de prioridad de atención de los equipos médicos en la organización hospitalaria, por medio del uso de un sistema de lógica difusa. El algoritmo corresponde a un sistema Múltiple Input-Single Output (MISO), donde se acoplan en el diseño de las funciones de pertenencia de variables de entrada, cada uno de los valores adquiridos en el grupo II de la primera etapa (Fig. 6). Como se mencionó anteriormente la función de pertenencia fue construida con la composición de las funciones lambda, sigmoidal y zeta.

El diseño de la función de pertenencia de la variable de salida se realiza utilizando los criterios de evaluación de la severidad de los efectos de la falla de los equipos médicos dentro de la organización hospitalaria o en la seguridad del paciente.(Tabla 5), acorde a una puntuación de 1 a 5, siendo 1 el menos crítico y 5 el más crítico.

2.5.3 Tercera etapa (Reporte)
El algoritmo genera y almacena de manera automática un reporte en formato de hoja de cálculo, en el que guarda todos y cada uno de los valores ingresados en los campos de la primera etapa, además, solo en el reporte es posible visualizar los valores obtenidos en la segunda etapa. En esta última se muestra el listado de los diferentes dispositivos y la prioridad asignada para su mantenimiento.
2.6 Método de Monte Carlo
Para realizar una simulación del proceso del sistema descrito en este trabajo, se desarrolló un proceso aleatorio de diseño de valores de entradas utilizando el Método de Montecarlo, con él se llevó a cabo la realización de 1000 diferentes posibilidades o escenarios que puede haber en los campos de riesgo antes mencionados y se procedió a graficar la evolución final de los asignaciones de prioridad que proporcionaba el programa (Yauri, E., 2009)
3. Resultados y Discusión
La validación del sistema de lógica difusa, clasificador de la prioridad de atención del equipo médico se llevó a cabo mediante el desarrollo de un Instrumento Virtual (VI), (Figs. 7 y 8), que genera valores aleatorios dentro los rangos ponderados, para los valores de GE, GE, y Niveles de riesgo (Fig. 9). Los valores generados por el sistema de validación son números enteros sin signo, formato U32 en LabVIEW (MR), que corresponden a todos los posibles resultados esperados de la evaluación integral de cada uno de los equipos médicos generados mediante la simulación de Monte Carlo. El resultado del cálculo del grado de inferencia será denominado grado de prioridad difuso.



Dado que los valores tienen solo valores enteros la generación de los números aleatorios que se muestran son los puntos indicados en colores: azul (equis), rojo (perfil cuadrado) y verde (cuadros llenos) con el valor del entero que se puede obtener del algoritmo. El resultado final se muestra en el esquema de función continua con pulsos que marcan el valor entero del valor de prioridad asignado, es por ello que la gráfica muestra pulsos escalonados marcando el valor entero calculado. En la Tabla 6 podemos observar de manera numérica un escenario con diez equipos, seleccionados aleatoriamente y su respectivo grado de prioridad difuso generado por el sistema de lógica difusa. Se debe resaltar, el hecho de que los 3 diferentes sistemas de clasificación mencionados proporcionan en algunos casos criterios de prioridad contradictorios entre ellos (Nivel de riesgo, GE y GE), mientras que el grado de prioridad difuso calculado mediante el algoritmo de Gestión de Equipo Médico, permite determinar de manera más consistente la prioridad de la asignación del mantenimiento de un equipo médico.

Así mismo, la figura 10 muestra el panel frontal diseñado para la captura de los datos del equipo, se resalta el hecho de la amigabilidad para el manejo por cualquier operador que realice el llenado de los mismos. La generación del reporte en formato de hoja de cálculo se lleva a cabo utilizando el conjunto de herramientas de LabVIEW (MR) y MS Office (MR), el cual se configura para enviar una copia al disco duro del equipo de cómputo en forma automática.

En la tabla 7 se presenta el resumen de los resultados de cuatro escenarios para el grado de prioridad difuso para la asignación de prioridad de mantenimiento de 500 equipos, el cual es determinado por rangos de valores. El sistema proporciona la selección de cada uno de los equipos en forma automática.

Como puede apreciarse el número de equipos con prioridad 1, que son lo que tienen el mayor valor del grado de prioridad difuso es considerablemente menor que los de prioridad 5. Esto tiene gran relevancia pues permite a la administración de la institución hospitalaria enfocar prioritariamente los recursos económicos al mantenimiento y funcionamiento adecuado de los equipos más críticos, lo que dará un mayor beneficio a los usuarios.
4. Conclusiones
El sistema descrito constituye la base para generar una herramienta robusta que cumpla con las características de los modelos de gestión de mantenimiento de equipos médicos recomendados internacionalmente, el uso de la interfaz máquina-humano del sistema, está orientada para qué personal de poca experiencia en el ramo puedo llevar a cabo la recopilación de la información y obtenga un reporte en el que se muestre el historial completo del equipo, los eventos de relevancia y la evaluación del gradode prioridad de mantenimiento de cada uno de los equipos médicos para la organización hospitalaria.
Este algoritmo permite la asignación automática de la prioridad de mantenimiento de los equipos médicos, cumpliendo con los distintos criterios de asignación de prioridades reconocidos internacionalmente.
Debido a la posibilidad de seleccionar los diferentes equipos y sus características de manera automatizada el procedimiento mostrado permite realizar una planeación rápida del mantenimiento general de un hospital, el cual está basado en un algoritmo híbrido conformado mediante procedimientos estándares y lógica difusa.
Conociendo el costo de mantenimiento unitario de cada equipo, será posible determinar de manera directa cuál es el costo total de mantenimiento de los equipos seleccionados y así poder compararlo contra el presupuesto asignado. Lo anterior puede considerarse una limitante en el presente trabajo, pues sería idóneo poder realizar un proceso de reasignación basado en la optimización de costos, la cual podrá ser subsanada en un trabajo futuro, en el que se incorporara al sistema una funcionalidad de optimización de costos a la asignación de prioridades de mantenimiento, considerando la restricción presupuestal.
Referencias
CENETEC-SALUD, ed. (2013). Guia de Procedimientos Para Un Centro Estatal de Ingenieria Biomedica. Mexico: Centro Nacional de Excelencia Tecnológica en Salud.
Toledo D. S., Umaña F. de M., (2014), Estudio de los Procesos en el Centro Quirúrgico del Hospital Nacional de Chalchuapa para la Propuesta de un Sistema de Mejora Continua utilizando el Modelo EFQM, Tesis de Maestría, Universidad de el Salvador http://docplayer.es/18722011-Universidad-de-el-salvador-facultad-de-ciencias-economicas-maestria-en-consultoria-empresarial.html?
Chattopadhyay, A., and Chattopadhyay, T., (2014). “Monte Carlo Simulation.” In Springer, New York, NY, 241-75. http://link.springer.com/10.1007/978-1-4939-1507-1_10(October25,2018)
A. Miguel Cruz and E. Rodríguez, (2006). "A neural-network-based model for the removal of biomedical equipment from a hospital inventory", Journal of Clinical Engineering, July-Sept., pp. 140-144.
A. Jamshidi, S. Abbasgholizader, D. Ait-Kadi, A. Ruiz, (2015). "A comprehensive fuzzy risk-basrd framework for replacement of medical devices", GIGIE 2015, Quebec-Canada.
Fennigkoh, L. and Smith, B. (1989). Clinical Equipment Management. Jcaho Ptsm, Ser 2: pp. 5-14.
Wang, B, and Levenson, A. (2000). Equipment Inclusion Criteria: A New Interpretation of Joint Commission on Accreditation of Healthcare Organizations Medical Equipment Management Standard. Journal of Clinical Engineering , 2000, 25, pp. 26-35.
Consejo de Salubridad General, (Agosto de 2015). Modelo del CSG para la Atención en Salud con Calidad y Seguridad, Estandares para Certificar Hospitales 2015, Sistema Nacional de Certificación de Establecimientos de Atención Médica.
ECRI, 1995. Inspection and Preventive Maintenance System Section 1.5. Emergency Care Research Institute.
González-Morcillo , C.,. (2011). Lógica Difusa, Una Introducción Práctica. Escuela Superior de Informática de la Universidad de Castilla-La Mancha.
Harrison, R., Granja, C. and Leroy, Cl. (2010). “Introduction to Monte Carlo Simulation.” In AIP Conference Proceedings, American Institute of Physics, 17-21. http://aip.scitation.org/doi/abs/10.1063/1.3295638 (October 25, 2018).
Kosko, B. (1993). The new science of fuzzy logic. Reason Papers. Pp. 183-187. Hyperion, New York
Kouro, R. and Musalem, M. (2002), “Control Mediante Lógica Difusa.” Técnicas Modernas en Automática.
Mummolo, G., Ranieri, L., Bevilacqua, V. and Galli, P. (2007)“A Fuzzy Approach for Medical Equipment Replacement Planning.” In Proc. MM 2007 “Maintenance Management”-Third International Conference on Maintenance and Facility Management, Pp. 229-235.
Mutia, D., Kihiu, J., and Maranga, S., (2012). “Maintenance Management of Medical Equipment in Hospitals.” Industrial Engineering Letters.
Passino, K., (1998). Fuzzy Control, Department of Electrical Engineering. The Ohio State University, USA.
Rodríguez, E. y Miguel, A., (2003). Manual de Ingeniería Clínica. Salud, 2012. Programa de Acción Especifico 2007-2012. Subsecretaria de Innovación y Calidad. http://www.cenaprece.salud.gob.mx/programas/interior/.../ProgramaLepra2007_2012.pdf(Julio24,2018)
Sánchez, E., et al.,(2015). “Fuzzy-State Machine for Triage Priority Classifier in Emergency Room.” In Springer, Cham, 1488-91. http://link.springer.com/10.1007/978-3-319-19387-8_361(October23,2018).
Tejada, G., (2000). Tutorial de Lógica Difusa. ed. Facultad de Ingeniería Electrónica. Lima Perú: Universidad Nacional Mayor de San Marcos de Lima.
Vicent, I., (2014) “Lógica Difusa y Sistemas de Control.” Conjuntos difusos: aplicacion al control de procesos.
Fernández A., Ríos A., Agliati R., Standen J. (2006), Informe-final-proyecto-mejora-de-cobertura-en-atencion-primaria-en-salud-en-la-comuna-de-maipu, Universidad de Chile http://docplayer.es/10176402-Informe-final-proyecto-mejora-de-cobertura-en-atencion-primaria-en-salud-en-la-comuna-de-maipu.html
Yauri, E., (2009). Metodos Cuantitativos de Negocios. Wordpress.
Notas
Notas de autor
*Autor de correspondencia. Augusto Rodin 498 Col. Insurgentes Mixcoac, 03920 Ciudad de México, México. Tel. 5554821600 Ext. 5452. fortizar@up.edu.mx