RESUMEN: Este artículo expone los hallazgos de la investigación etnográfica realizada en torno a la conciliación en el derecho laboral individual, la cual, por medio de la reforma constitucional laboral del 2017, y su legislación secundaria en el 2019, fue puesta en el centro de la justicia laboral. Se analiza, con base en datos empíricos, cómo opera esta figura y se cuestiona por las posibles consecuencias que su fortalecimiento tendrá en la justicia laboral mexicana. La metodología utilizada se basa en la observación participante realizada en las juntas de conciliación y arbitraje, en un despacho jurídico, y en la Procuraduría de la Defensa del Trabajo en la Ciudad de México. La propuesta teórica plantea que la conciliación es una figura que otorga flexibilidad a los procesos laborales individuales. Es a través de esta práctica que lo que se establece y sucede en la Junta de Conciliación y Arbitraje y lo que acontece paralelo a este proceso, fuera de la vista de la ley, se reconcilian. Esto sugiere que la conciliación favorece la flexibilización del proceso laboral, pero también opera en detrimento de una justicia efectiva para el trabajador y contribuye a la precarización de las relaciones laborales mexicanas.
Palabras clave: Derecho y antropología, derecho laboral, conciliación en el derecho laboral, etnografía de la burocracia.
ABSTRACT: This article discusses my ethnographic findings on conciliation processes in individual labor cases in México City. The constitutional reform (2017) and its implementation (2019) places in the center of labor justice the conciliation process. This text focuses on analyzing empirical data of how this figure operates and questions what are the possible consequences of strengthening it. The principal research methodology used was participant observation done in the labor jurisdictional authority (Junta de Conciliación y Arbitraje), a legal office and the public defender in labor law for Mexico City. The theoretical proposition of this article is that conciliation is a procedure that gives flexibility to labor cases in their judicial process. It is through its practice that everything that happens in the case before the labor jurisdictional authority (Junta de Conciliación y Arbitraje) and what happens outside of this process, far away from the eyes of the law, merges. This article concludes that the conciliation favors a flexibilization of the labor judicial process, but it also works against effective justice for the working class, as it contributes to the precariousness of the work relationships in México.
Keywords: Law and anthropology, labor law, conciliation in labor law, bureaucracy ethnography.
RÉSUMÉ: Cet article expose les découvertes de l’investigation ethnographique réalisée autour de la conciliation du droit du travail individuel, lequel, à travers la réforme constitutionnelle du travail du 2017, et sa législation secondaire en 2019, a été mise au centre de la justice du travail. Analysé, sur les bases des concepts empiriques, comment cette figure opère et se questionne sur les possibles conséquences de son renforcement qu’elle aura dans la justice du travail mexicaine. La méthodologie utilisée se base dans l’observation participante réalisé dans les conseils de conciliation et d’arbitrage, dans un cabinet juridique, et dans la Direction Générale de la Défense du Travail dans la Ville de Mexico. La proposition théorique propose que la conciliation est une figure qui donne de la flexibilité aux procès du travail individuels. C’est à travers cette pratique, dans la quelle ce qui s’établit et advient dans le conseil de conciliation et arbitrage et ce qui se passe parallèlement dans ce procès, hors de la vue de la loi, se réconcilient. Ceci suggère que la conciliation est favorable à la flexibilité du procès du travail, mais aussi elle opère en détriment d’une justice effective pour le travailleur et contribue à la précarisation des relations du travail mexicaines.
Mots clés: Droit et anthropologie, droit du travail, conciliation dans le droit du travail, ethnographie de la bureaucratie.
Artículos
La conciliación, la bisagra que permite la flexibilización del proceso judicial laboral
Conciliation in labor law, the hinge that favors a flexibilization of the labor judicial process
La conciliation, la charnière qui permet la flexibilité du procès juridique du travail
Recepción: 22 Marzo 2021
Aprobación: 01 Septiembre 2021
I. Introducción. II. La conciliación. III. Conclusión. IV. Referencias.
Este texto nace como resultado de la investigación hecha para escribir la tesis doctoral en antropología social. La tesis se enfocó en comprender la aplicación del derecho laboral individual en la Ciudad de México, los procesos jurídicos que se llevan a cabo ante las Juntas de Conciliación y Arbitraje1 en materia individual y los procesos de conciliación realizados en la Procuraduría de la Defensa del Trabajo de la Ciudad de México.2
Algunos juristas y académicos ven en la conciliación una posible solución al rezago judicial y a la justicia laboral lenta,3 sin embargo, este artículo propone otra perspectiva centrada en las consecuencias que tiene para la justicia laboral la disparidad de poder que existe entre patrones y trabajadores y en la relación asimétrica del poder y la conciliación.
En el artículo se propone la relación entre el conflicto y el poder que detentan las personas que participan en el proceso de conciliación. En este sentido, el poder y los recursos que tienen las partes, se analiza tomando en cuenta el dinamismo de los conflictos sociales.4 “El conflicto sufre una escalada cuando se movilizan los recursos que constituyen la fuente del poder que pueda tener cada parte, y cuya efectividad depende del grado de movilización de los recursos y del grado de efectividad de dicha movilización”.5 En aras de realizar un análisis pertinente sobre estas relaciones de poder y su efecto sobre los procesos de conciliación se deben tomar en cuenta las características de los sujetos y de las circunstancias: ¿cuáles son los efectos sobre la esfera de poder del contrario tienen las acciones del sujeto? ¿Qué estrategias se desarrollan utilizando los recursos que tienen a su alcance? ¿De qué manera se ejerce el poder dentro del conflicto laboral?6
Cabe destacar que se estudiaron las prácticas cotidianas en el contexto del derecho laboral individual de la Ciudad de México. El trabajo de campo se realizó en una junta especial federal de conciliación y arbitraje, en un despacho laboral encargado de la defensa de patrones y en la defensoría de oficio Procuraduría de la Defensa del Trabajo en la Ciudad de México.
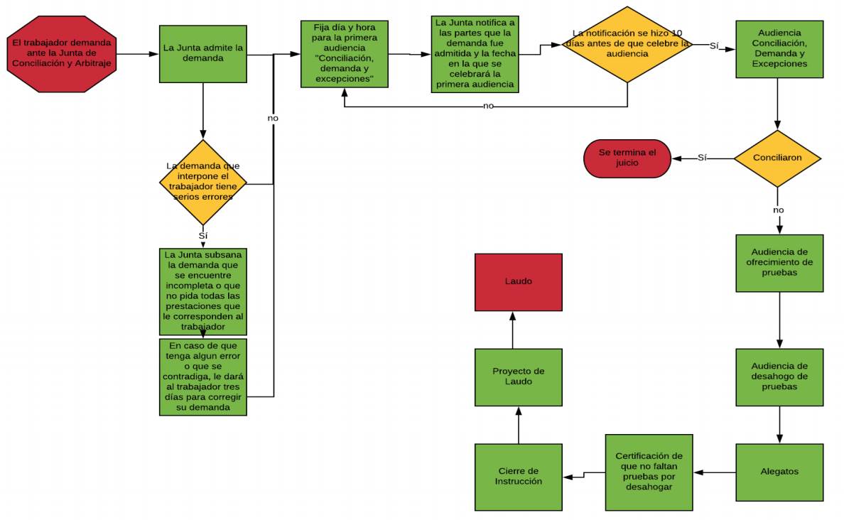
Se presentan aquí parte de los resultados recabados a lo largo de tres años: 2016, 2017 y 2018 con ellos se reflexiona acerca del papel de la conciliación dentro y fuera de los procesos normativos de los conflictos laborales, pues está presente en todo el proceso laboral; las mismas juntas se denominan juntas de conciliación y arbitraje.7 Cabe mencionar que los datos parecen indicar que la conciliación juega una doble posición, la de ser una finalidad y el centro del proceso laboral, pero también la de tener un proceso alterno paralelo al proceso real, el de la demanda y el juicio laboral. Al final lo que se percibe es que la conciliación y el arbitraje son procesos imbricados que se alimentan mutuamente, pero cada uno tiene reglas específicas (en la siguiente página, se puede observar un Diagrama acerca del proceso de demanda laboral).8

El fenómeno anterior se puede observar como la bisagra entre lo que sucede en el proceso de las Juntas y lo que sucede paralelo a este, donde no se siguen las normas jurídicas ni se tiene un libreto preestablecido. En esta figura se puede entender la llave que permite que el mundo ajeno a las reglas se vuelva a reincorporar. En este sentido es un elemento central que le da flexibilidad al sistema laboral y que permite que sucedan acontecimientos que la ley no tiene previstos.
Es importante señalar que los conflictos laborales se observan desde la teoría con dos enfoques diferentes. El primero se centra en la burocracia y en la manera en que las instituciones operan. El segundo se centra en la agencia de las partes y la manera en que buscan justicia.
Asimismo, se abordan cuatro conceptos claves, que serán discutidos a continuación. El primero tiene que ver con entender la figura de la conciliación como una bisagra, un elemento que une dos universos normativos disímiles, siguiendo a Gilles Deleuze y a Félix Guattari.9 El universo de las reglas, y procesos -segmentos duros en el lenguaje de los autores- y aquello que se escapa a esa predeterminación. Este flujo que no termina de adecuarse a los manuales ni a los procesos predeterminados es el poder que no se contiene, y que al final, como bien lo expresan ambos autores, forma parte del proceso, lo estático y lo flexible, el orden y el desorden se complementan. El sistema del derecho laboral tiene su válvula de escape instaurado normativamente desde sus inicios. Para Deleuze y Guattari lo duro, la estructura rígida, la normatividad, tiene dentro de sí la posibilidad de lo flexible: la conciliación.
El segundo concepto que se debe entender es el de flujo de acción y su correspondiente campo de fuerza. Los científicos sociales debemos desagregar los fenómenos que observamos y preguntarnos no sólo qué está sucediendo (en el caso de esta investigación, juicios laborales largos o procesos de conciliación poco claros), sino también por qué está sucediendo, quiénes participan, a quién beneficia y a quién perjudica. Según Monique Nuijten,10 para contestar estas preguntas se requiere un enfoque conceptual capaz de comprender las fuerzas y efectos de las fuerzas estructurales que mueven los procesos de organización.
También es fundamental seguir las acciones y los posibles intereses que llevan a que los fenómenos se desarrollen de cierta manera, así como las consecuencias sociales e individuales que se dan en las relaciones de poder. De ahí la importancia de tener un enfoque que comprenda las fuerzas. En esta línea de argumentación se desarrolla el concepto campo de fuerza, un espacio en el que se dan relaciones de fuerza. Cada campo tiene su propia lógica, dentro de ellos existen formas de dominación, contención y resistencia, aun así, las relaciones de poder dentro del campo generan formas de orden. Se generan costumbres, situaciones de hecho que se repiten tantas veces que parecen inevitables. Cabe mencionar que en este artículo se reflejan estas relaciones de poder, y los momentos en que un actor del proceso tiene mayor fuerza y momentos en que es otro el que tiene dicho poder. Estas situaciones llevan a una serie de estrategias de todos los actores para impulsar o utilizar el sistema en maneras que no estaban previstas en la ley.
El tercer concepto clave es la transformación de los conflictos. En palabras de Felstiner, Abel y Sarat “la gente percibe -o no percibe- una experiencia como un daño, señala o culpa a alguien más, reclama una compensación o logra imponer su reclamación gracias a su posición social y a sus características individuales”.11 ¿Qué causa que una disputa o problema entre un trabajador y su patrón se lleve ante un tribunal del trabajo? ¿Qué hace que esas mismas continúen la disputa ante la autoridad? y ¿Qué hace que decidan llegar a una conciliación? Los autores concluyen que, además de tomar en cuenta las situaciones personales y socioeconómicas de las personas “la relación entre los objetivos y los mecanismos es recíproca no solo influyen los objetivos en la selección de los mecanismos, sino que los mecanismos elegidos pueden alterar los objetivos”.12
Para redactar este texto se modificó el concepto, con el fin de introducir un elemento fundamental, el uso del conocimiento. La función y la posición del experto en derecho, determina en varios sentidos lo que hace que una persona decida o no continuar un juicio o aceptar una compensación económica a través de la conciliación. Lo anterior es propio de los mecanismos a través de los cuáles las partes buscan justicia. Ante esto, es pertinente preguntarse ¿qué quiere el trabajador en el momento en que estalla el conflicto? ¿Cuáles son sus expectativas? ¿Qué sucede con ellas una vez que comienza el proceso ante la junta o ante la procuraduría? Los autores tienen razón cuando proponen que existe una relación recíproca entre estas instituciones, su funcionamiento y las expectativas y exigencias de las partes.
El último concepto clave es la renegociación de las normas. Los datos presentados en este artículo apuntan a que, en el campo de la práctica cotidiana, las normas laborales sustantivas, así como las procesales son renegociadas a través de procesos previstos por la ley y por otros alejados de su espíritu. La conciliación tiene un papel importante en esta renegociación, al respecto, Laura Nader propone que es muy popular y socorrida por la parte que tiene una posición de fuerza.13 La razón es que hay una negociación, y por lo tanto las obligaciones y los derechos legales se renegocian. En este sentido, la parte con menor fuerza fáctica busca el juicio, el esclarecimiento de sus derechos y pugna por su respeto. Sin embargo, según los resultados de esta investigación, al darle más peso a la conciliación, se debilita la posición del trabajador, lo que genera una menor redistribución de la riqueza, y se merma la paz social.
Es importante destacar que durante la investigación hubo algunas áreas de acción a las que se tuvo acceso ilimitado y otras qué sólo se conocieron por medio de entrevistas o por conocimiento indirecto. Por ello, una parte fundamental de la metodología es la de reconstruir procesos a través de datos parciales. En esta metodología se utiliza el contraste de lo visto en un área de trabajo de campo con lo que se observa en otro momento y con los documentos estudiados y los puntos de vista de los participantes del derecho laboral. A través de esta metodología, es posible comprender procesos de muy larga duración, que hubieran sido imposibles de seguir debido al tiempo que tardan los procesos jurídicos ante las juntas. Como dice Nuijten:
Al atender sistemáticamente las intenciones e interpretaciones de las personas, lo cual sólo es posible si uno adopta la perspectiva de sus preocupaciones y el conocimiento de las circunstancias que limitan sus actos, puede uno empezar a comprender los significados que las personas les dan a los sucesos que ocurren en su vida, y por ende la experiencia que cosechan.14
En este sentido la metodología de investigación consistió en seguir la acción, y también la interpretación de quién actúa sobre sus propios actos.
Según Gómez Alcántar, la conciliación es un proceso por medio del cual las partes en conflicto, a través de la intervención de un tercero, llegan a un acuerdo que dirime sus diferencias.15 También se puede definir como un proceso por medio del cual se llega a un acuerdo, compromiso o reconciliación de las diferencias, gracias a los oficios de un tercero, quien mediante una participación activa lleva a las partes a encontrar una solución a su conflicto.16
Se entiende que la Junta tiene dos funciones: conciliar y arbitrar. La conciliación es fomentar que las partes lleguen a un acuerdo y arreglen sus diferencias. Estos acuerdos se promueven durante todo el proceso jurídico, desde las procuradurías de la defensa del trabajo, pero también dentro de las juntas de conciliación de arbitraje. Por ejemplo, la primera audiencia dentro del proceso, una vez que una demanda es presentada, es la audiencia de conciliación. Esta audiencia es conocida como “conciliación, demanda y excepciones”. Cada junta especial tiene funcionarios conciliadores. Este interés por conciliar existe también en el trabajo de los litigantes, no sólo de los funcionarios.
Hay una actitud ambivalente hacia la conciliación. Por un lado, los actores del pleito judicial, trabajadores, patrones, burócratas y litigantes ostentan que dicha audiencia es un trámite formal, y que lo fundamental es la litis en disputa. Aunque durante el trabajo de campo no se observó una sola audiencia de “conciliación, demanda y excepciones” en la que las partes conciliaran, cuando se contrasta la observación participante con las entrevistas realizadas a litigantes que defienden trabajadores, salen a la luz otros datos que merecen ser revisados, como el hecho de que para los despachos que defienden trabajadores, una fuente constante de ingreso proviene de lograr conciliar en la audiencia.
“Los de la local” es una referencia despectiva hacia cierto tipo de trabajador que utilizan algunos servidores públicos a los que observé, el que entendió cómo funciona el sistema y se dedica a demandar a sus patrones. Entra a trabajar y en menos de una semana está demandando. Esto le permite vivir de lo que recibe en estos enfrentamientos. Como ejemplo se transcribe el siguiente caso:
Acompañaba a un procurador conciliador, tenía una cita de conciliación.17
Al citatorio asistieron dos abogados en representación del patrón y una señora de mediana edad. La señora estaba en silencio sentada, con el pelo corto y teñido de un color rojizo, tenía unas marcas en el pecho, como de quemaduras. Viene a firmar un convenio de conciliación.
El abogado del patrón se queja, pues la señora solamente laboró tres días en la empresa. Con esos tres días, la ley le da derecho a tener 45 días de salario como indemnización. Dice que su cliente quiso conciliar para no tener mayores problemas, quiso pagar. Opina que es demasiado dinero para tres días.
Todo el tiempo que el abogado habló la señora se mantuvo tranquila, sin hablar. Hubo un momento en el que pude conversar con la señora, me platicó que ella siempre se ha dedicado a la limpieza, sobre todo desde que regresó “del otro lado”. Allá se enseñó en housekeeping. Me dijo que no tiene estudios, pero que hace housekeeping. Decidió aceptar el convenio y lo firmó.
Mientras que esto sucedía, los abogados platicaron conmigo. Cuando llegó el procurador, el abogado le mencionó que la señora le había dicho que él estaba coludido con su exmarido. El procurador dijo: “Sí, la señora está malita”.
Cuando se fueron me preguntó el procurador: “¿Qué opinas, la señora ya vive de eso, de indemnizaciones, trabaja pocos días y demanda? La vemos seguido aquí, llegando a acuerdos de indemnización”.18
La viñeta anterior permite establecer lo siguiente: en primer lugar, parece ser que la señora se gana la vida demandando, ha aprendido del sistema que, si demanda, las instituciones gubernamentales deben brindarle apoyo. En segundo lugar, da muestra que un patrón, para no tener problemas, prefiere conciliar rápidamente.
Es pertinente destacar las características físicas y la historia de vida de la trabajadora: parece descuidada en su aspecto físico, no tiene estudios y trabajó “del otro lado”. Por más que los abogados señalen que no está cuerda, lo que se observó durante la conversación con ella, es que es atenta, sabe escuchar y es tranquila. Lo anterior tiene relevancia, pues la imagen que se tiene de las personas atendidas es una herramienta importante para los trabajadores de la burocracia. Lipsky, en su libro acerca de los comportamientos de las bajas burocracias en Estados Unidos, argumenta que esta visión despreciativa de la población a quien se atiende ayuda a los trabajadores a manejar las expectativas que tienen de su propio desempeño laboral.19
Sin embargo, la realidad es que la señora tiene el poder de accionar a la burocracia y comenzar un proceso judicial en contra de su patrón ante la Junta. Ella pues, tiene el poder de iniciar un proceso y de poner al patrón en un escenario que implica enfrentarse en un juicio que probablemente durará meses y pagar los gastos que el juicio genere. Ante esta realidad, prefiere pagar la indemnización. Esta es una circunstancia común, sobre todo cuando los patrones no tienen contratado a un despacho de litigantes por iguala mensual, por ello un juicio se vuelve un gasto no programado que prefieren evitar.
Según los datos obtenido en el trabajo de campo, una técnica efectiva para llegar a una negociación favorable con el patrón es amenazar con pedir una inspección de la Secretaría del Trabajo. Como ejemplo de lo anterior, se presentan las siguientes dos viñetas.
Un día, mientras que acompañaba a unos abogados a la Junta se acercó una licenciada del mismo despacho. Raquel, trabaja en el área corporativa del despacho y por lo tanto su especialidad no es el litigio. Le pregunté por qué estaba ahí.
―Vine a atender una queja, una trabajadora está solicitando que la empresa en la que trabajaba le pague su PTU.20 Se notó luego, luego que la trabajadora ya estaba apalabrada con la procuradora, se le notaba demasiado segura. Imagínate, me dijo: “Yo no me voy de aquí hasta que me paguen”. Le contesté: “No traigo cheque, así que usted puede esperar todo el día si lo desea”.
Esta primera parte del relato es revelador. Primero, muestra que la licenciada no está acostumbrada a que los trabajadores estén seguros de su posición.
Entonces, la procuradora me dijo:
―Bueno por ser PTU sólo se puede diferir una vez,21 te señalo fecha de pago en diciembre, si no pagas en ese mismo acto te pongo fecha de inspección.
― ¿Y qué pasa si te mandan la inspección? ―Le pregunté.
―No, la inspección es terrible, te piden toda la documentación, y siempre sin excepción sale de ahí el patrón con multas. La multa más pequeña es de 25 mil pesos, y a esta señora se le deben 30 mil. Es mejor pagarle. Los patrones dicen que la relación laboral terminó muy mal con ella, hasta borró parte del sistema de la empresa al salir. Querían pagarle después de hacerla dar vueltas, alargarle el asunto, pero con la amenaza de la inspección no se podrá.
―Entonces, la trabajadora se puso lista, le digo.
―Pues, no tanto, la empresa también se puso lista y el pago saldrá después. Ella quería ese dinero, pues tenía deudas, y ahora tendrá que pagar intereses, así que algo sí la pudieron molestar.
Lo anterior es muestra de las relaciones de poder que existen alrededor de una queja, de un cobro, de la exigencia de un derecho. Por un lado, el patrón, consciente de que debe un derecho, por razones personales (emocionales o estratégicas) quiere perjudicar a la exempleada. Esta, que tiene una economía precaria, con deudas e intereses por pagar, sabe que necesita apoyo y aliados en su exigencia. La abogada que representa a la empresa sabe por pasadas experiencias que una inspección laboral no es conveniente, que no importa qué tan bien estén los documentos de la empresa, pues “siempre” hay multas. Este hecho y el monto de las multas “agiliza” el proceso de conciliación. Hace de la inspección laboral una técnica eficaz por parte de la Procuraduría y del trabajador para forzar arreglos, sobre todo en casos como este, en el que el patrón tiene toda la intención de alargar el proceso. Es un claro ejemplo de cómo funcionan las distintas fuerzas al interior de un campo determinado, en este caso de la procuraduría.
La información recaba en las entrevistas a litigantes, deja ver que la Procuraduría puede hacerle una petición a la Secretaría del Trabajo para que realice una inspección en los lugares de trabajo, sin embargo, los procuradores no siempre hacen uso de esta facultad. Léase el siguiente caso como ejemplo.
Como parte del trabajo de campo en la procuraduría, acompaño a un procurador conciliador. En esta ocasión atiende a un señor que pide consejo. El señor viene muy tarde para solicitar asesoría, está a punto de perder la oportunidad de demandar.22 Cuando le pregunta el procurador las circunstancias en las que trabajaba, qué le debe el patrón, etcétera, queda claro que no recuerda datos como el aguinaldo, pero sí información de días festivos trabajados. El procurador hace el cálculo. El trabajador no tiene recibos de pagos. Parece un trabajador con pocas pruebas y poca información.
Ante este hecho, el procurador le recomienda ir a la Secretaría del Trabajo y Fomento al Empleo. Para que de ahí pase al área de inspección laboral y solicite que dicha empresa sea visitada.
Esta viñeta debe verse como complemento de la anterior, por lo que suma otra posibilidad. En este caso el procurador no amenaza ni ordena inspecciones, si no aconseja al trabajador para que solicite una inspección. Este consejo se basa en la poca información que el trabajador tiene de su situación. Es pertinente señalar que, en las entrevistas, los litigantes que defienden trabajadores dijeron que siempre se piden las inspecciones laborales, pero que la Secretaría del Trabajo las hace a discreción, por lo que puede o no hacer caso omiso a la queja del trabajador.
Lo anterior es un ejemplo de los panoramas a los que se enfrentan las partes. El hecho de que no haya un Estado sencillo, sino un espacio donde concurren varios campos de poder y de saber explica el complicado entramado de relaciones de saber/no saber, poder/no poder, a las que se enfrentan los trabajadores que buscan encontrar justicia laboral. En este sentido, el flujo de acción es acelerado u obstruido por la disponibilidad que tiene el trabajador de la información necesaria para seguir sus fines. En la primera viñeta, se tiene a una trabajadora informada que tiene el apoyo institucional, mientras que, en la segunda, la principal debilidad del trabajador es desconocer su situación, aunque el servidor público le indica buscar ayuda en otra instancia, no le explica que se podría hacer la petición desde la misma procuraduría que lo está atendiendo.
Este flujo de acción depende de la discrecionalidad de terceras personas, de la burocracia de la Secretaría del Trabajo, que dependiendo de cómo tome las peticiones hechas por los trabajadores será una fuerza que impulse una mejor conciliación o mejores condiciones en juicio, o una fuente más de impotencia de acción.
Toda junta especial de conciliación y arbitraje tiene a los llamados secretarios conciliadores, quienes buscan que las partes resuelvan sus conflictos mediante un acuerdo. Ellos trabajan de dos maneras, a saber, antes de que empiecen las audiencias preguntan a los abogados que representan a las partes si están dispuestos a arreglar su conflicto. Este es un momento procesal importante, pues antes de la audiencia no han avanzado las actuaciones dentro del expediente. La autoridad sólo puede tomar decisiones, sobre las actuaciones registradas en el expediente.
Los datos de campo evidencian que las partes están dispuestas a negociar con condiciones cambiantes, antes que después de las audiencias. Por ejemplo, una empresa puede estar dispuesta a dar un poco de dinero al trabajador con tal de no seguir con el juicio, pero si en la audiencia al trabajador le va mal y al patrón bien, esa oferta puede ser innecesaria. Los conciliadores, conscientes de este momento, ofrecen que las partes concilien antes de la audiencia. Como ejemplo se transcribe la siguiente viñeta.
En esta ocasión acompaño a una litigante que lleva poco más de un año de laborar en el despacho. Tiene que asistir a una audiencia de pruebas que está retrasada. Mientras esperamos le pregunto a la licenciada acerca del caso, a lo que responde:
―De un chofer que trabajó veinticinco años para una familia. En la demanda laboral sólo demandó a la señora y no al señor. Yo represento al señor, entonces vengo de tercero interesado.23 Aquí la verdad vengo a que suspendan la audiencia, a ver si la contraparte puede, quiere conciliar. Hice el cálculo y a este señor, solo de prima de antigüedad tiene derecho a cincuenta mil pesos. Ojalá que el abogado contrario traiga propuesta de conciliación.
― ¿Tienes mucho tiempo trabajando en este despacho? ―le pregunto.
―Tengo poco más de un año. Antes yo trabajaba como secretaria en otro despacho laboral.
Poco antes de empezar la audiencia se conocen las abogadas, la que viene en representación del trabajador, y a la que acompaño, no llega ningún representante de la señora demandada. Estando ahí, Luisa le pregunta a la otra abogada:
― ¿Traes propuesta?
―Sí.
―Yo vengo representando a un tercero, entonces voy a pedir que se difiera, en caso de que no se difiera de oficio. ¿Podemos pedir que se difiera por estar en pláticas conciliatorias?
―No sé.
En la audiencia lo primero que sucede es que se presentan como apoderadas y muestran cédulas ante la Junta. La abogada del trabajador presenta una propuesta ante la junta, medio millón de pesos. En esta propuesta aumenta el salario diario en 100 pesos. Luisa se extraña.
― ¿De dónde? En la demanda tu trabajador dice que el señor ganaba cuatro mil pesos semanales.
―No sé, los cálculos los hizo el titular.24
Mientras que ellas platican, el secretario de acuerdos dice que no se realizará una audiencia de tercero interesado, por ser ocioso. Pero que se le dará copia de la demanda y del acuerdo al tercero interesado y se señalará nueva fecha para el 18 de febrero.
Este es un claro ejemplo de cómo se posterga y se alargan los procesos dentro del derecho laboral. Oficialmente no se puede llevar la audiencia, porque no fue notificado de la demanda el tercero interesado, en este momento se le entrega una copia de ésta y se pospone la primera audiencia, se difiere para dentro de cuatro meses. Esto retrasa durante meses el inicio del proceso. Esta situación presiona a ambas partes, sobre todo si el trabajador se encuentra en una situación precaria que le complica esperar.
Terminando la audiencia que no se llevó a cabo. Luisa conversa conmigo.
―Yo creo que no vamos a llegar a la audiencia, antes de eso llegarán a un acuerdo. En ese acuerdo se ganará el trabajador mínimo, de cajón, su prima de antigüedad, pero lo demás que pide, pues no. Lo que está pidiendo es lo equivalente a un laudo. Y si el chofer se quiere saltar el proceso del juicio, no puede empezar a negociar desde ahí, no es el lugar para empezar a negociar, no puede pedir que se le dé todo de inicio.
La viñeta ejemplifica la relación imbricada entre los procesos de conciliación y los de demanda ante la junta. En realidad, la conciliación, su posibilidad o su fracaso, impulsa o detiene el juicio, mientras que el juicio también puede impulsar o detener la conciliación.
La conciliación no es sencilla, ambas partes deben estar convencidas de su idoneidad. El trabajador, al conciliar deja de percibir lo que por derecho le corresponde, mientras que el patrón puede estar dispuesto a pagar muy poco, después de mucho tiempo. El sistema ayuda a esta situación de presiones contrarias. Mientras que el abogado del trabajador no cobra hasta que cobra el trabajador (lo que puede llevar a la presión del primero para que el segundo llegue a un acuerdo). El abogado del patrón (cuando el patrón le paga a un despacho una iguala mensual) gana lo mismo sin importar cuantos casos lleve del mismo patrón. En este sentido, para el patrón es igual pagar un abogado para un asunto que para veinte, pues la iguala es la misma, por lo que la estrategia es cansar al trabajador y pagar la menor cantidad posible. Esta situación de intereses encontrados conlleva una serie de tensiones entre las partes y sus abogados.
Acompaño a una abogada de mucha experiencia en el despacho, mientras esperamos a que empiece la audiencia, le pregunto:
― ¿De qué se trata este caso?
―Este es un caso pesado, son treinta y cuatro páginas de demanda, es un caso de recisión, la trabajadora dio por terminada la relación de trabajo porque le descontaron de su salario.
― ¿Y sí le descontó a su salario?
―Sí, el patrón dice que le descontó a su salario por faltas, el problema es que en la lista de asistencia de la empresa aparece que fue diario a trabajar. Está pesado el caso, porque en los casos de recisión25 toda la carga de la prueba la tiene el patrón. Y en este caso, no puede comprobar que la señora faltó. Entonces, se tienen que arreglar.26 Necesito conocer al abogado de la contraparte para ver si podemos llegar a un acuerdo.
Mientras que esperamos, llegó el abogado contrario. Al preguntarle por su propuesta, le enseñó a Alicia una propuesta de trece mil pesos.
― Alicia, ¿es una buena propuesta? ―le pregunto.
―Sí, imagínate este es un caso que por lo menos costaría unos sesenta mil pesos, y están dispuestos a negociarlo tanto. El problema es mi cliente, que no quiere pagar nada, mi cliente es muy difícil, y la verdad es que, si no paga esto ahorita, después este asunto le puede salir mucho más caro.
La conciliación puede ser una solución para los litigantes cuando su caso es difícil de defender, como bien lo ejemplifica la viñeta presentada. En otras ocasiones se complica cuando el cliente no entrega la información necesaria para poderlos defender. Cuando esto sucede, el litigante intentará llegar a un arreglo pronto, antes de que la situación se complique y el monto a pagar suba.
Lo anterior, reafirma y ejemplifica la propuesta teórica de este artículo, es decir, que los actores del litigio laboral, los litigantes, en conjunto con los trabajadores de la burocracia jurisdiccional, construyen dos proyectos alternos, para lograrlo utilizan las herramientas que tienen a su disposición. Uno de los proyectos es la construcción de una verdad jurídica ante la Junta, esto con el fin de obtener un laudo en favor de su representado. El otro proyecto, donde la verdad jurídica es una herramienta, es la conciliación del caso.
En el ejemplo anterior el representante del trabajador no sabe que tiene un caso ganado, mientras que la representante del patrón sabe que es un caso que va a perder. Este, usualmente, es un momento en que la conciliación beneficia al patrón, sin embargo, en la realidad confluyen no sólo los costos-beneficios, también lo hacen las racionalidades, los hechos, la ley, las pasiones humanas, las irracionalidades y las emociones. El campo de fuerza, y los flujos de acción están mediadas por lo humano.
Esta ventanilla se encuentra dentro del edificio de la Junta Local de Conciliación y Arbitraje, pero no forma parte de ninguna junta especial en específico, ahí se inscriben los acuerdos de renuncia entre patrones y trabajadores, que se dan al margen de los procesos judiciales. Es una manera de dar por terminada la relación laboral, para ello debe probarse que no hubo conflicto. Funciona de la siguiente manera, en el momento en que los trabajadores son despedidos, los hacen llegar al acuerdo en el despacho, les explican el monto al que tienen derecho y los hacen firmar una serie de documentos que posteriormente entregan en esta ventanilla. Ahí, frente a la autoridad, se les paga. Es una manera de “avalar” el término de la relación de trabajo, es una manera de vacunarse ante posibles problemas con ese trabajador en un futuro.
La conciliación funciona como una manera de engranar lo que sucede fuera del juicio, ya sea en pláticas conciliatorias antes o después de audiencias, como se ejemplificó, o lo que acontece en las empresas y en los despachos, fuera de la mirada de la autoridad. Cuando un acuerdo no cumple con los requisitos mínimos que establece la Procuraduría, los procuradores conciliadores no pueden ser testigos del acuerdo, pues las normas de la institución para la que laboran se lo impiden, no obstante, pueden ingresar el acuerdo ante dicha ventanilla. Esto significa que la realidad se aprovecha de las múltiples instancias gubernamentales que ayudan a la conciliación. De tal manera que los requisitos mínimos que guardan y custodian los derechos de los trabajadores pueden ser desobedecidos si se va a otra instancia gubernamental.
Como bien se dijo, la conciliación es una manera de engranar o enlazar aquello que sucede fuera del juicio con lo que sucede dentro, es decir, da formalidad a lo que sucede afuera. Es importante resaltar que la naturaleza de la junta de conciliación y arbitraje impide que se interprete como legal lo que sucede dentro del juicio ni como ilegal lo que sucede afuera. Desde sus inicios se concibió así, para que exista siempre algo formal y algo informal y todo esté revestido de legalidad. Lo que se tiene son procesos imbricados, que en todos los sentidos están revestidos de legalidad. Esto es distinto a que los procesos se caractericen por ser justos y con apego al espíritu de la ley laboral, que busquen proteger al débil y apoyar al trabajador, etcétera.
La Procuraduría tiene varias áreas, para entrar en cualquiera de ellas se tiene que pasar primero por la de conciliación. Su funcionamiento es el siguiente: primero el trabajador hace una fila larga, lo pasan frente a unas computadoras y ahí explica su problema, según sea el caso, se le asigna un asesor/conciliador. El trabajador pasa con esta persona a quien le expone su situación, su preocupación, su historia, entre otros datos, después de esto, es asesorado.
Una vez que ha sido asesorado, se le explican sus derechos y se le da el aproximado de la cantidad que podría conseguir si va a conciliación o si va juicio. En conciliación se calcula sobre 45 días de trabajo (pues en esa situación no se habría demostrado un despido injustificado), y en juicio se calcula sobre 90 días de trabajo.
Después de la asesoría, se hacen los citatorios para una plática conciliatoria entre el trabajador y el patrón. Sorprendentemente la mayoría de los patrones asisten a estas pláticas, según los informes obtenidos, alrededor de 80%, pues prefieren arreglar las cosas antes de ir a juicio. Durante estas citas, el asesor debe tener una actitud imparcial (antes de este momento, su función era hacer recomendaciones y asesorar al trabajador para que defienda sus derechos).27
En este momento el conciliador presenta los números calculados y los de rechos del trabajador e intenta impulsar el acuerdo entre ambas partes. Si se llega a un acuerdo, se firma un convenio, se entrega el dinero y se da fin a la relación laboral. A continuación, una viñeta que ejemplifica lo anterior.
El trabajador está sentado, trae puestos unos pantalones de mezclilla, una camiseta de un equipo deportivo y una gorra. La patrona también viste de mezclilla, usa zapatos de tacón y un suéter. A lado de la mesa, recargada en la pared está parada una señora con cara de angustia, viste unos pants deslavados. Se acerca un señor trajeado y dice que, si la señora puede estar ahí, él también va a estar ahí. Es el marido de la patrona. Ambos están ahí para apoyar a sus parejas.
La señora tiene una empresa que fabrica zapatos. Según lo que expone, no siempre recibe los pagos a tiempo, por lo que generalmente paga a sus trabajadores quincenas incompletas que días después cubre en su totalidad. El sábado, al trabajador se le quedaron a deber $200, por lo que se enojó y asistió a la procuraduría. Le entregó un citatorio a la dueña de la empresa. Según el cálculo del procurador/conciliador, el señor tiene derecho a cierta cantidad por noventa días, y a otra cantidad sobre cuarenta y cinco días. Sobre esa mitad se volvió a negociar hasta llegar a la mitad de la mitad de lo que normalmente tendría derecho a recibir en caso de despido. Aún, así, la patrona dijo que no, por lo que se irán a juicio.
―Yo ya lo trabajé, que me pague lo que yo trabajé, que su empresa genere o no, no es mi problema. ―dijo el trabajador.
―Soy una empresa chica que no gana los miles. No tengo más dinero, solo tengo $6000.
La mitad de los 45 días son $ 7,500.
Cuando el conciliador no logra que se pongan de acuerdo, suele pedirle al patrón que se retire y habla con el trabajador. Le explica que si no es su deseo conciliar tendría que irse a juicio para defender sus derechos, y que pasarán por lo menos 6 meses para llegar a su primera audiencia. Al trabajador se le entrega una lista de datos que se necesitarán para entablar la demanda, se le pide que los lleve y que, si no lo hace, se dejará de llevar su caso.
¿Qué se puede interpretar de esta situación? Las leyes procesales están a favor del trabajador, uno de los primeros pasos que puede dar para recibir lo que en su derecho corresponde, en caso de no poder pagar un abogado, es acercarse a la Procuraduría, donde se buscará conciliar. Esto, a su vez, al ser un requisito anterior para entablar la demanda es una manera de aligerar la carga de trabajo de los abogados litigantes de la Procuraduría. También está el hecho de saber que la justicia laboral es lenta y que, en caso de ir a juicio, pasarán por lo menos seis meses antes de siquiera llegar a la primera audiencia. Un trabajador que vive al día posiblemente no podrá esperar tanto tiempo para recibir algo de dinero. En este sentido, el sistema ejerce presión para que el trabajador sacrifique parte de lo que tiene derecho, digamos que se concilia a la mitad. Esto sucede así pues en ese momento no se ha probado que el patrón ha incurrido en alguna falta. La disyuntiva (en el mejor de los casos) ante la que se encuentra el trabajador es aceptar que se le pague la mitad pronto, sin ser reinstalado en su trabajo o irse a juicio y esperar que se le pague todo lo que tiene derecho a recibir y quizá ser reinstalado. Ante esta última opción, debe tener en cuenta que tendrá que buscar un sostén económico durante el tiempo que dure el juicio.
Esta es la base y razón por la que en este artículo se sostiene, siguiendo a Nader, que la conciliación es un mecanismo buscado por aquellos que no quieren llegar al fondo de los conflictos, probar hechos, obligaciones o errores.28 El caso presentado de la empresa de zapatos es un claro ejemplo de este funcionamiento, el señor tiene derecho a rescindir la relación de trabajo y a que se le pague una indemnización como si fuera despido, pues se le descontó de su salario. La dueña de la empresa no quiere entrar a debatir ni probar sus obligaciones con la autoridad, se sostiene en el dinero que puede pagar. La conciliación privilegia el arreglo, y es por lo tanto socorrida por aquellos que se encuentran con mayor poder, como el patrón. Esta es la razón por la cual la patrona impulsaba la conciliación, pero el trabajador decidió demandar ante la Junta sus derechos.
A partir del trabajo de campo se ha podido comprender la manera en que los litigantes ven los casos que llevan. Los casos se observan, desde el despacho que defiende patrones, como estrategias en las que en la medida de lo posible se intenta generar la menor pérdida a su cliente. En la realidad del terreno, los casos valen más o menos según el momento procesal en el que se encuentran. Si los clientes se arreglan al principio, se arreglan frente a ciertas condiciones: cuánto puede probar el trabajador, qué tan expuesto está el patrón en el caso, cuánto tiempo laboró el trabajador en la empresa, entre otros. Conforme avanza el juicio, se toma en cuenta el resultado de los pasos proce sales, quién ha demostrado qué en las audiencias, quiénes se han equivocado, etcétera. Entonces los litigantes entran al terreno de la negociación para que sus clientes ganen lo más posible o pierdan lo menos. Se busca la conciliación como una manera de resolver los casos en condiciones más controlables por ellos, sin que un tercero imparcial decida.
Los datos de campo muestran que los litigantes que defienden patrones se están moviendo todo el tiempo en dos líneas de acción. La primera es defender lo mejor posible a su cliente, lo cual conlleva estar preparado, estudiar el caso, buscar pruebas, coordinarse con el cliente. La segunda línea implica que todo lo que se hace en la primera se utiliza para crear una estrategia de conciliación. Esto es interesante, pues parece que esta le conviene tanto al patrón como a su abogado: el patrón en teoría paga menos en una conciliación que en un juicio y fija el precedente para que los demás trabajadores eviten demandar, pues no podrán ganar. Para el litigante significa un caso menos en su carga de trabajo y, como suelen cobrar por iguala no cambia su ingreso. Para ejemplificar lo anterior, léase la siguiente viñeta que muestra esta estrategia en dos niveles.
Estoy en la Junta Local de Conciliación y Arbitraje y el abogado del despacho al que acompaño me platica el caso, que es bastante interesante. La trabajadora que demanda era la directora de recursos humanos regional de una empresa trasnacional. Trabajó durante quince años ganando alrededor de doscientos mil pesos mensuales. Me explica que con esos antecedentes lo que debería ganar la trabajadora son veinticuatro millones de pesos.
Ella era directora de jurídico y de contratos a nivel México, le ofrecieron hacerla gerente de contratos a nivel latinoamericano, pero dejaba de ser directora de jurídico. Ella consideró que cambiaron las condiciones de trabajo, entonces rescindió la relación laboral.
En pláticas conciliatorias han sabido que ella sólo está pidiendo cuatro millones de los veinticuatro. Le digo:
―Entonces está fácil conciliar, le conviene a tu cliente, ¿no?
―No le pueden dar lo que pide tan fácilmente, generaría un mal antecedente para los demás trabajadores. Además, cuando se fue, se llevó unos papeles de la empresa, eso tiene a sus exjefes enojados, por eso quieren cansarla.
Agrega que ella calculó mal su movida: tiene treinta y ocho años y en ese nivel en el que ella labora, directora regional para empresas trasnacionales, todo es confianza, al saber que demandó así será difícil conseguir otro trabajo. Y además de los 4 millones que está pidiendo no se queda todo ella, algo le tiene que dejar a su abogado.
Llegó el abogado contrario media hora antes de la audiencia. Ninguno puede darse el lujo de llegar tarde. Me explican que el abogado de la trabajadora es muy bueno, es un abogado de la UNAM.
Mientras esperamos a que empiece la audiencia, me explica:
―Aquí en el juicio mucho es bluff [sic], es como un juego de cartas. Todos, el abogado de la trabajadora y nosotros tenemos que vernos tranquilos e ir llevando el juicio, sabiendo que a todos nos conviene el arreglo. Además, si por alguna razón llegamos al laudo, y gana, le haremos cansadísimo cobrar. Mi jefe se asegurará de que se tarde, por lo menos, cuatro años en cobrar.
Le pregunto qué opina al otro licenciado del despacho que nos acompaña. Me dice que cree que será un juicio largo. Le pregunto si habrá mucha presión durante el juicio, a lo que me contesta:
―No, no hay necesidad de presionarte, es un caso que se va a perder, no hay manera de negar la relación laboral, pues la empresa le dio un poder notarial de representación,29 entonces como ya está perdido, mejor te relajas.
Esto demuestra que mientras los litigantes están perfectamente conscientes del doble juego en el juicio, llevar bien las audiencias, representar bien a su cliente, etcétera, saben que la finalidad es llegar a un acuerdo. Un acuerdo que la trabajadora ya propuso, pero que por estrategia no deberían aceptar en principio.
Tal como se expuso, la flexibilidad del proceso laboral viene de esta posibilidad de tener una bisagra que incorpore lo fluido de una negociación frente a un proceso de hechos, derechos y obligaciones. En segundo término, no se debe olvidar que las personas que se encuentran en conflicto forman parte de redes de poder, de campos de poder en el que sus decisiones tienen que prever qué sucederá en un futuro. La empresa trasnacional tiene que sopesar el beneficio de terminar pronto su conflicto sobre todo cuando estaría pagando menos del 20% del monto al que la trabajadora tendría derecho, frente a la posible reacción de sus trabajadores ante tal acontecimiento. La empresa quiere mantener la impresión de que ir a juicio contra ella es tardado e inefectivo. Si el juicio llega a su fin, saben los litigantes que es un juicio perdido, la trabajadora ganaría los veinticuatro millones de pesos, pero se tardaría varios años en poder cobrarlos.
Este caso revela los múltiples niveles de comunicación y cómo la posibili dad de un juicio puede ser una herramienta empleada para llegar a un acuerdo de conciliación. Revela también cómo la disputa no se termina con el laudo, sino que se puede complicar el cobro. Este hecho podría explicar el por qué la trabajadora, sabiendo que se le debe más de veinte millones de pesos, está dispuesta a aceptar una fracción mucho menor de dicho dinero con la finalidad de recibirla pronto.
En caso de que no se logre que el trabajador renuncie, la siguiente parte de la estrategia de los abogados de los patrones es que el juicio no llegue hasta el laudo, que el trabajador llegue a un acuerdo antes. Se utilizan todas las herramientas al alcance para lograr que el trabajador concilie. Para ilustrar esto último, se presentará parte de una entrevista realizada a una litigante que defiende patrones.
Cuando entré a la escuela yo quería dedicarme al derecho familiar, tenía a un conocido que estaba pasando por un divorcio, pero pues ya cuando iba en los últimos semestres de la escuela se presentó la posibilidad de trabajar en el derecho laboral, y pues me gustó, llevo cuatro años litigando. He llevado trabajadores, pero la mayoría han sido patrones.
Empecé trabajando en un despacho pequeño, sólo éramos cinco abogados, era un despacho mixto, llevábamos patrones, pero también trabajadores. Estuve ahí casi tres años, y me cambié a este despacho que es muy grande, somos como setenta abogados y sólo vemos patrones. Tenemos clientes muy grandes que demandan mucha atención, hay clientes que les gusta ser tratados de alguna manera y otros no, hay clientes que no les gusta que hagas ciertas cosas que otros sí te piden, cada patrón es súper diferente.
Inicialmente me gustaba la idea de defender al trabajador, porque es visto como el vulnerable, pero cuando estás en el derecho laboral te das cuenta de que el trabajador tiene todas las de ganar, la ley lo favorece mucho. Por ejemplo, cuando el trabajador demanda y dice “el cielo es rojo”, yo patrón tengo que probar que no es cierto, que el cielo es azul. El trabajador lleva de entrada la credibilidad.
A mí me gusta más llevar patrones que trabajadores, a los trabajadores se les llama actores30 en el medio, y los actores son muy desesperados y les gusta mucho mentir. Algunos patrones mienten, obviamente, pero no todos. A mí me gusta defender lo que de verdad pasó.
Es interesante que la característica que la entrevistada más observa de los trabajadores es su desesperación, los contrasta con los patrones que no son desesperados. Se entiende que de un lado (del trabajador) exista la desesperación, sobre todo en caso de no contar con otros ingresos, y que el patrón no tenga prisa con que se termine pronto el juicio. Un trabajador desesperado puede llegar más fácilmente a un acuerdo. En la entrevista se formularon las siguientes preguntas: ¿cómo resultan los juicios? ¿Es difícil para un patrón ganar un caso? Su respuesta fue: Nos va bien. ¿En porcentaje? Yo diría que un 80%.
Sí, es que la verdad no es muy difícil ganar. Mejor dicho, 80% es porque no perdemos, porque lo que hacemos es conciliar. Aplicamos mucho la conciliación, cuando vemos un caso que de plano viene muy difícil decimos: “Hay que arreglarlo”. Vamos con la parte actora y le decimos: “¿Sabes qué? para no seguirle, ¿cuánto quieres? Vamos a arreglarnos y hacemos convenio”. Los juicios llegan hasta el final, hasta el laudo, porque no hubo manera de arreglarlos y se pierden, o de plano el trabajador si levantó una demanda falsa.
Lo anterior quiere decir que el trabajo del abogado es intentar llegar a un acuerdo con el trabajador. Sólo en caso de no lograrlo, se presentan a juicio, ahí, en la mayoría de las ocasiones, gana el trabajador. Esta entrevista confirma lo que posteriormente se observó en el trabajo de campo con el despacho, el interés de llevar el juicio lo mejor posible, para tener una mejor posición para negociar con el trabajador. Digamos entonces que para el patrón ganar consiste en “no perder”. Los datos que la litigante aporta coinciden con los que dan los abogados de la oficina de gobierno, la mayoría de los conflictos se arreglan y ahí, quien gana es el patrón. Entonces para ellos no es difícil ganar. En otras palabras, no es difícil lograr que el trabajador concilie, negocie, acepte una parte de lo que le corresponde. Si por alguna razón no se concilia, entonces, por lo general, el patrón pierde, al menos de que exista un error del abogado del trabajador.
En los procesos laborales individuales, ya sean ante la Junta o ante la procuraduría, se enfrentan dos fuentes de poder, por un lado, la legislación procesal laboral se encuentra redactada a favor del trabajador. Esta situación les brinda fuerza a los reclamos de los trabajadores. Por el otro lado, por lo general, mientras que un trabajador que va a juicio lo hace en contadas ocasiones, las empresas tienen que enfrentar múltiples procesos. Esto conlleva a que lo que se encuentra en juego en cada proceso es distinto para cada parte. Para las empresas no solo importa el caso que enfrentan, sino la posible repercusión de este frente a futuras reclamaciones de sus empleados. Es decir, si sus empleados consideran que es muy tardado, difícil y costoso llevar a juicio a su patrón y ganar, evitarán futuras reclamaciones. En el caso del trabajador lo que importa es este juicio en particular. Siguiendo a Galanter, las estrategias de los abogados que defienden a las partes difieren, debido a que se tienen estos intereses distintos, tienen enfoques diferentes.31 El abogado del trabajador está solamente enfocado en las consecuencias de este caso, mientras que el abogado del patrón (cuando es empresa) tiene que considerar los efectos sobre futuras controversias. Lo que le interesa al patrón es inhibir que los agravios se conviertan en demandas ante la Junta de Conciliación y Arbitraje.
Las disyuntiva tiempo/dinero es la realidad que se impone ante los trabajadores. Ahí se corrige, se echa para atrás toda la buena voluntad que existe detrás de una ley que privilegia, procesalmente, al trabajador. La realidad es que los procesos jurídicos son lentos, tardados, repetitivos, y en muchos sentidos se sienten interminables. Incluso en los casos en que los trabajadores tienen documentos, testigos que respalden su dicho, y que tengan la razón, el proceso para demostrarlo puede ser alargado, y cada día que no tienen ingresos la presión por arreglarse con los patrones, por menos de la cantidad a la que tienen derecho, aumenta. Es esto, finalmente, lo que se encuentra en disputa, obtener aquello que le corresponde por derecho.
A algunos trabajadores, quienes pueden sostenerse durante el proceso jurídico, les puede ir muy bien. En otros casos, como el de la trabajadora que demanda a la empresa transnacional, según lo explicaba una litigante, es un caso de mucho dinero, donde la trabajadora tiene mucho que ganar, en esta situación, ni si quiera hay estrés, pues se sabe el resultado de antemano. En cambio, quienes no están en estas posiciones recurren a la primera salida que da la conciliación. Es una presión constante que se ejerce para aceptar menos de lo que técnicamente corresponde. En este sentido, el derecho a favor del trabajador puede en realidad distar mucho de sus principios.
Es útil para el análisis de los datos que se presentaron aquí, la propuesta de Deleuze y Guattari, que ayuda a comprender los fenómenos sociales, pues ambos autores establecen que estos se comportan de una manera en la macro política y de otra diferente en la micropolítica. Se pueden construir estructuras normativas, políticas y sociales que diseñan políticas públicas, con reglas duras,32 pero en la micropolítica lo que suele existir son los deseos de los seres humanos que se mueven bajo racionalidades diferentes. Ambas interactúan constantemente y es difícil identificar y prever las consecuencias de las distintas interacciones. Además, explican que estas cualidades se encuentran presentes tanto en las instituciones como en los individuos “algo que territorializa y codifica” y “algo que desterritorializa y descodifica”.33
Esta conceptualización es útil para comprender cómo se imbrica la conciliación y el juicio laboral, de tal manera que se permite, en la práctica, una explotación al trabajador contraria al espíritu de la ley laboral. La ley crea un sistema en el que se protege al trabajador, se le da el beneficio de la duda y una serie de cargas procesales a su favor, pero en realidad, en la cotidianidad se reacomodan las normas y las prácticas a través de la conciliación para obligar al trabajador a renunciar a sus derechos, tal como se ejemplificó en el presente artículo.
En términos de los citados autores, la segmentaridad dura, en términos del autor de este trabajo, el espíritu de la ley conlleva a que el trabajador tenga una serie de derechos que están enumerados en la Ley Federal del Trabajo: salario, prima vacacional, prima de antigüedad, aguinaldo, reparto de utilidades, un horario de ocho horas de trabajo, seguridad social, entre otros.34 Sin embargo, los datos recabados en la investigación de campo muestran que, para todos los actores, abogados de trabajadores, abogados de patrones, conciliadores y servidores públicos, el trabajador que llega con todos sus derechos enumerados y los montos a los que tiene derecho está mal informado. Según ellos,35 lo que presentan son los datos o derechos a los que tendrían acceso después del laudo, tendría que mediar un juicio, antes de eso todo es negociable, y en algunos casos incluso con el juicio se negocia el pronto pago. ¿Qué permite que esto sea así?: la conciliación. Y no es un proceso ilegal, para nada, es parte esencial del proceso, está previsto en la ley, en las instituciones y en la reforma constitucional que se acaba de perfeccionar,36 donde se le da un fuerte peso a la conciliación, la panacea al problema de rezago laboral, y de llevar a cabo una justicia social.
Los deseos de las personas que interactúan en el proceso hacen que se busquen soluciones no previstas en la ley, una vez que una determinada estrategia funciona, se vuelve costumbre, tanto sucede que cabe preguntarse acerca de la finalidad del derecho laboral, que termina en su desorganización, organizándose de tal manera que el sistema capitalista mexicano “funciona”. Se construyen espacios donde los trabajadores “pueden” ganar y en algunos casos, con mucha paciencia consiguen sus derechos, pero en un gran porcentaje se ven obligados a renunciar a gran parte de lo que les corresponde.
El presente artículo demuestra que existe una interrelación entre el juicio y la conciliación, uno es la herramienta del otro. Entre mejor vaya el juicio para el trabajador, mejor acuerdo puede conseguir. Entre mejor conciliación logre el patrón, menos juicio tendrá que llevar. En ocasiones, al que le conviene continuar el juicio es al trabajador, y en otras ocasiones al patrón, sobre todo cuando parece que éste último va a ganar. Por ello la pertinencia de emplear los conceptos de Deleuze y Guattari, en el sentido de que no queda claro, qué tiene más peso, qué proceso es el importante y cuál es el paralelo, son circunstancias que pueden ir cambiando.
Hay algo que queda claro, el hecho de que exista la conciliación, como figura, le da una herramienta al patrón y a sus representantes para renegociar la ley laboral. En los hechos, el trabajador sigue siendo el débil. La reforma del 2012, que topó los salarios caídos a un año y le dio la opción al patrón de decidir si reinstala o no al trabajador, lleva a que los trabajadores estén en una posición de desventaja. En la realidad, un sistema que lleva al acuerdo entre dos entes que detentan relaciones de poder tan dispares, implica que el fuerte pueda acomodar el acuerdo para proteger sus intereses.
En el derecho laboral el hecho de que la finalidad sea que no pare la producción, y que las partes lleguen a pactos, por el bien de la productividad nacional, esconde al final la perpetuación de grandes desigualdades y la posibilidad del poderoso a negarse a redistribuir sus ingresos.
