Resumen: Se identifican influencias productivas con capacidad de asociación en el estado de Tamaulipas, México, ante el desarrollo de los procesos de integración económica, mediante aplicaciones derivadas de la metodología de insumo-producto, a saber: i) el análisis de componentes principales y ii) la teoría de grafos. La industria química, los servicios de esparcimiento, la industria alimentaria, los servicios financieros, la maquinaria y equipo, la construcción, los servicios educativos, y los servicios profesionales conforman las ocho industrias con la mayor influencia económica estatal, en ambas metodologías. En consecuencia, se dilucidan las principales implicaciones de policía industrial con la finalidad de robustecer las articulaciones del sistema.
Palabras clave: agrupamientos industriales, análisis de componentes principales, estructura productiva.
Abstract: Productive influences with association capacity in the state of Tamaulipas, México, are identified in view of the economic integration processes’ development, through applications derived from the input-output methodology, namely: i) principal components analysis and ii) graph theory. The chemical industry; leisure services, the food industry, financial services, machinery and equipment, construction, educational services, and professional services make up the eight industries with the greatest state economic influence, in both methodologies. Despite the sectoral breakdown used, these clusters constitute an obligatory step for the productive network´s flows. Consequently, the main implications of industrial police are elucidated with the aim of strengthening the articulations of the system.
Keywords: industrial clusters, principal component analysis, productive structure.
Determinación de influencias productivas en Tamaulipas, México, e implicaciones de política industrial, mediante metodologías de insumo-producto 2018
Determination of productive influences in Tamaulipas, México, and implications of industrial policy, using input-output methodologies, 2018

Recepción: 01 Enero 2024
Aprobación: 12 Agosto 2024
De acuerdo con INEGI (2023a), Tamaulipas sobresale por la elevada concentración del sector secundario manufacturero (34.92%) versus los agregados sectoriales de la economía nacional (21.19%), en donde tres cuartas partes del PIB manufacturero tamaulipeco se conforma por: i) la fabricación de productos derivados del petróleo y carbón, industria química, industria del plástico y del hule (49.85%); y ii) la fabricación de equipo de transporte, equipo de cómputo y accesorios electrónicos (24.91%). En el comparativo fronterizo norte, sólo supera las cifras de Sonora (28.63%). No obstante, Tamaulipas destaca por su concentración de actividades primarias (2.69%) y terciarias (54.40%), solo debajo, en forma respectiva, de Sonora (7.19%), Chihuahua (6.76%) (primer caso) y Nuevo León (56.97%) (segundo caso).
Entre los seis estados fronterizos del norte del país, Tamaulipas resalta por mostrar la menor tasa media de crecimiento anual (tmca) del PIB (1.33%) en, aproximadamente, el primer cuarto del siglo XXI (2003-2022); situándose por detrás de Coahuila (1.35%), Baja California (1.58%), Nuevo León (2.13%), Sonora (2.31%) y Chihuahua (2.60%). Además de un decrecimiento económico promedio marginal para el periodo 2003-2022 en sus actividades primarias (-0.25%) y secundarias no manufactureras (-1.60%), mientras que en el sector manufacturero, en donde sí presenta crecimiento del PIB (1.90%) es superado por entidades como Chihuahua (4.47%) y Sonora (2.34%), y la dinámica de su sector terciario (1.66%) durante el periodo se sitúa por debajo de las cinco entidades fronterizas restantes (INEGI, 2022).
Al interior del sector secundario tamaulipeco, destaca el desempeño positivo de la generación, transmisión, distribución y comercialización de energía eléctrica, suministro de agua y de gas natural por ductos al consumidor final con una tmca de 0.50%; en contraste, sobresale el decremento económico en la minería no petrolera (-2.59%) y petrolera (-1.98%), y la construcción (-2.11%). A escala nacional, el sector minero petrolero también presentó una dinámica negativa (-2.42%), no obstante, la minería no petrolera (-0.10%), la generación, transmisión, distribución y comercialización de energía eléctrica, suministro de agua y de gas natural por ductos al consumidor final (2.00%), y la construcción (0.99%) mostraron crecimientos porcentuales durante el periodo bajo estudio (2003–2022).
Colateralmente, al revisar el último Censo Económico disponible (INEGI, 2019) en términos de empleo (personal remunerado total) y salario (remuneraciones a los asalariados), el estado de Tamaulipas sobresale a nivel nacional por su especialización en actividades secundarias no manufactureras (generación de electricidad, agua y gas) y manufactureras (fabricación de: maquinaria y equipo, productos derivados del petróleo, equipo de computación, productos metálicos, equipo de transporte y aparatos eléctricos), así como en algunas actividades terciarias, tal es el caso de: las tiendas de autoservicio, el transporte por agua, el autotransporte de carga, las instituciones de intermediación crediticia y financiera no bursátil, el comercio al por mayor de camiones y autopartes, el transporte terrestre de pasajeros, el procesamiento electrónico de información y los servicios de reparación y mantenimiento.
Por otra parte, en 2023, la entidad capturó una Inversión Extranjera Directa (IED) de casi 493.8 miles de millones de dólares (mmd), misma que se contrajo en 49.57% respecto al año anterior y en 60.04% versus el promedio recibido en los últimos 10 años, para ubicarse en la posición número 17 a nivel nacional (en orden descendente) muy por debajo del resto de las entidades fronterizas del norte del país (Sonora, 2,706.4 mmd; Nuevo León, 2,535.7 mmd; Chihuahua, 1,979.2 mmd; Baja California, 1,464.8 mmd; y Coahuila, 914.1 mmd) (SE, 2022).
La IED recibida en el año 2023 se ha concentrado en el sector secundario de corte manufacturero con casi dos quintas partes de la inversión total recibida por la entidad (42.02%), en donde, la fabricación de partes para vehículos automotores, componentes electrónicos, accesorios eléctricos, productos de plástico y productos químicos básicos son responsables de la mitad de dicha inversión, los subsectores pertenecientes al sector secundario no manufacturero capturan cerca del 8.53% del total de IED recibido por el estado. En este bloque sobresale la construcción de obras de ingeniería civil, la minería de minerales metálicos y no metálicos, y la generación, transmisión, distribución y comercialización de energía eléctrica. El resto de la inversión (51.25%) se capta en la economía terciaria, principalmente, en los servicios de información (15.05%), financieros (14.45%), y de alojamiento temporal y preparación de alimentos (6.45%) (SE, 2023).2
Por otra parte, los procesos de relocalización de los factores de producción y la desfragmentación e internacionalización de los sistemas y las cadenas productivas orientaron la agenda de políticas públicas de corte económico e industrial hacia el incremento de la competitividad como mecanismo generador de desarrollo regional. Ejemplo de ello lo constituye el impulso al robustecimiento del mercado y una mejor articulación de las relaciones intersectoriales, a partir de la estrategia de agrupamiento de actividades económicas y las externalidades positivas desencadenadas con dicha aglomeración (Navarro, 2003).3
Así, el proceso de aglomeración auto reforzante que se presenta ante la reducción en los costos de producción como resultado de la proximidad física y el incremento en el grado de especialización de la actividad industrial regional, deriva en externalidades positivas en forma de beneficios sobre la producción e incentivos para una mayor concentración de agregados macroeconómicos en un mismo emplazamiento (Porter, 1990).
En este sentido, la concentración geográfica de firmas vinculadas mediante la oferta y demanda de insumos y producto intermedios, y pertenecientes al mismo sector, así como la creación de instituciones de apoyo o asociadas en pro del desarrollo del aglomeramiento, impacta en el corto y mediano plazo en las firmas productivas especializadas al constituir cadenas de valor a partir de la demanda. En el largo plazo, el efecto transcurre a través de la difusión o transferencia de conocimiento (spillovers of knowledge), misma que incide sobre la optimización de los procesos productivos (Glaeser et al., 1992; Feser y Bergman, 2000). En consecuencia, una estrategia de desarrollo buscaría fortalecer el clustering o agrupamiento, es decir la agrupación entre empresas de un determinado sector con una serie de empresas o sectores de apoyo relacionados con su actividad (Porter, 2003).
De forma paralela, a partir del retorno del Instituto Nacional de Estadística y Geografía (INEGI) a la construcción periódica de matrices de insumo-producto (2008), el foco de atención ha vuelto hacia la elaboración de matrices regionales. En consecuencia, algunas matrices han sido empleadas para determinar agrupamientos industriales (Dávila, 2008; Fuentes, 2008; Gaytán y Ramos, 2017; y Walle et al., 2022, entre otras).
En virtud de lo anterior, el presente trabajo analiza de manera sectorial la economía del estado de Tamaulipas a través la actualización al año 2018 de la MIP Tamaulipas 2013 presente en el anexo 1 de Langle (2020). Si bien dicha base de datos refiere a la economía de la entidad en el año 2013, la actualización de esta captura la economía estatal del año 2018. Mediante la citada MIP, se determinan los principales agrupamientos industriales de la economía de Tamaulipas a través de dos metodologías complementarias: el método de componentes principales (Feser y Bergman, 2000) y el análisis de grafos (Morillas, 1995), con la finalidad de aportar insumos para el diseño de políticas económicas en términos del fortalecimiento del tejido productivo.
Bajo dicho escenario, en el primer apartado se describe brevemente la relevancia económica del estado fronterizo de Tamaulipas en términos tanto de IED y flujos comerciales como de producción y empleo, en el contexto de la apertura comercial; después, en la segunda sección, se desarrollan una revisión de la literatura sobre la identificación de agrupamientos industriales y su importancia teórica y empírica. El tercer apartado resume la descripción de las metodologías empleadas para identificar dichos agrupamientos y sus principales relaciones intersectoriales y, finalmente, en la cuarta y quinta sección, en forma respectiva, se analizan los resultados centrales, así como sus principales implicaciones en materia de política económica regional.
La importancia de los clusters radica en las externalidades que vinculan a sus industrias integrantes, ejemplo de ello es el compartir tecnologías, habilidades, conocimientos y compras de insumos con características comunes. Así, al aumentar la densidad de relaciones intersectoriales dentro del cluster, éste se vuelve más competitivo (Valdés, 2014). Regionalmente, los clusters: i) focalizan las prácticas de atracción de inversión; ii) articulan las estrategias de desarrollo en favor de las actividades con mayor presencia; y iii) estimulan las oportunidades de transformación económica (Dávila, 2008).
En México, Fuentes (2008) identifica la relevancia de los clusters en el estado de Baja California. A partir de la MIP estatal y el uso de algoritmos adopta una perspectiva territorial para identificar 17 agrupamientos. De forma similar, Martínez (2008) retoma el caso del estado de Baja California e identifica cinco clusters preliminares, además de sus fortalezas y debilidades a través de una encuesta especializada.
Por su parte, Walle et al. (2022) realiza un análisis regional del estado de Tamaulipas a partir de la MIP nacional 2013, entre ellas: la determinación de encadenamientos productivos y la identificación de agrupamientos mediante los planteamientos desarrollados por Rasmussen (1956) y Feser y Bergman (2000), respectivamente. Mientras que Valdés (2008), mediante Feser y Bergman (2000), así como los agregados correspondientes a activos, personal ocupado, insumos, producción bruta y valor agregado, analiza los clusters automotrices de México para identificar su nivel de eficiencia operativa.
Interregionalmente, Dávila (2008) identifica los clusters industriales del noreste de México con la metodología de Feser y Bergman (2000), además de evaluar su desempeño durante el periodo 1993-2003 mediante de técnicas de análisis económico regional. Además, explora sus oportunidades de desarrollo en el marco de una mayor integración comercial con el estado de Texas. Por otro lado, Gaytán y Ramos (2017) emplean la MIP de la economía colombiana del año 2010 y la técnica de componentes principales para cuantificar la comercialización intermedia mediante la identificación de clusters.
En contraste, Fuentes y García (2009) aplican la teoría de grafos para realizar un análisis estructural de la economía mexicana a través de la MIP nacional 2003. Esto permite analizar las relaciones de dependencia entre los sectores productivos en materia de compras y ventas, así como jerarquizar las relaciones globales. Colateralmente, Alarcón (2008), mediante la teoría de grafos y la MIP nacional 2013, realiza un análisis jerárquico de los Sectores de Base Tecnológica en México en términos de sus encadenamientos productivos y su capacidad de compraventa, al emplear la MIP nacional 2013.
Por su parte, Sandoval et al. (2019) examinan la integración de México en la industria aeroespacial global a través de la teoría de grafos y la cuantificación de las cadenas globales de valor. En cambio, Rinconada et al. (2021) determinan el índice de eficiencia colectiva del cluster citrícola en la región centro de Tamaulipas, mediante encuestas aplicadas a productores y la elaboración de coeficientes de localización e índices de Gini.
De acuerdo con Dávila y Valle (2003), los métodos de identificación de clusters se dividen en dos: 1) los que emplean indicadores simples para identificar grados de especialización, y 2) aquellos con base analítica robusta y un nivel superior de confiabilidad (el método iterativo; el método de componentes principales; el análisis multivariado de clusters; y el análisis de grafos).
El método iterativo caracteriza tanto las cadenas productivas como sus eslabones, a través de un algoritmo matemático para estimar multiplicadores contables. Siguiendo a Mariña (1993, 270):
A partir de la identificación en sucesivas etapas de las ventas y com-pras principales de los distintos sectores, es posible determinar la composición de bloques de interdependencia sectorial.
Mientras que el método de componentes principales selecciona los sectores o subsectores fuertemente vinculados, en términos de la compraventa de insumos, y estima su concentración local sujeta a la regionalización y desagregación empleada (Feser y Bergman, 2000). Dicho método junta, mediante cargas factoriales, los sectores de actividad económica vinculados entre sí (Walle et al., 2022).
Por su parte, el análisis multivariado de clusters establece un conjunto de variables para agrupar a las actividades económicas con características similares mediante el uso de algoritmos (Hill y Brennan, 2000). El análisis de grafos emplea la teoría de grafos para identificar, principalmente, redes complejas de cadenas productivas por medio de una jerarquización en función de su grado de asociación (Fuentes y García, 2009; Dávila y Valle, 2003).
Al interior de este último grupo sobresale la detección de comunidades o partición de grafos, utilizada para identificar grupos de nodos altamente interconectados. En otros términos, dicho enfoque identifica subconjuntos de nodos muy vinculados entre sí, pero, escasamente conectados con el resto de la red. Debido a la amplia utilidad general de las metodologías que agrupan elementos con características similares, la mayoría de los métodos de detección de comunidades han surgido de adaptaciones de algoritmos de clustering; sujetos a las particularidades derivadas de la topología de la red (Carazo y Amat, 2023).5
Entre los algoritmos utilizados para detectar comunidades, es decir, un grupo de nodos con una elevada densidad de vínculos entre sí, pero una escasa densidad de conexiones fuera del agrupamiento, se encuentran: i) el Algoritmo de Girvan-Newman (basado en identificar las comunidades de manera residual al eliminar recursivamente los enlaces centrales de los grupos de nodos con mayor densidad intermedia); ii) el Algoritmo de Infomap (centrado en la mayor propensión de recorrer las trayectoria al interior una comunidad ante un estímulo aleatorio); y iii) Algoritmo de Louvain (enfocado en maximizar las vinculos dentro de la comunidad y, al mismo tiempo, minimizar los vínculos entre comunidades concebidos como aleatorios) (Carazo y Amat, 2023).6
De acuerdo con Fuentes y García (2009: 139), la teoría de grafos permite identificar “sectores clave para la economía en función de la importancia de las influencias productivas […] y constituye una alternativa complementaria al enfoque clásico”, ante su debilidad para comprender la capacidad relativa de influencia de cada sector en otras industrias.
Bajo esta línea, Morillas (1995) cuantifica indicadores de atracción relativa a partir de la MIP de coeficientes de distribución de la producción nacional (D, efectos directos) y su matriz inversa [(I-D)-1; efectos globales], lo cual permite separar los efectos directos e indirectos, mediante: (I-D)-1 = (I+D1 + D2 + D3 +, …, + Dn). Donde, (I+D) es la suma del efecto inicial (I) y el efecto directo (D), mientras que (D2 + D3 + … + Dn) es la suma de los efectos indirectos. Así, cada elemento dij de la matriz D representa las ventas directas del sector i al sector j en relación con la producción del sector i. Análogamente, dji comprende las compras directas del sector j al sector i en función de la producción total de este (Fuentes y García, 2009).
Dado lo anterior, un conjunto finito X se compone por n elementos, vértices o sectores (en este caso). Si dos sectores están relacionados de tal forma que uno se encuentra en función del otro (por sus encadenamientos sectoriales de compras y/o ventas de insumos y/o productos intermedios) existe entonces una línea orientada que une ambos sectores denominada arco. En este sentido, un camino consiste en una secuencia de arcos tal que la extremidad final de cada arco coincida con la inicial del arco siguiente, en donde, la longitud de un camino se constituye por el número de arcos que lo forman (Morillas, 1995).
De acuerdo con Fuentes y García (2009), las relaciones indirectas acontecidas por la matriz de caminos se definen como D2 para caminos de longitud 2, D3 para caminos de longitud 3 y así sucesivamente hasta Dn. De esta manera, las relaciones directas e indirectas entre sectores se denotan por la matriz de medidas de atracción M, tal que: M = D1 + D2 + D3 +, …, + Dn. Algebraicamente, M se rescribe como: M = D (I–D)-1 (Fuentes y García, 2009).
Por lo tanto, para determinar la influencia total, es necesario considerar el papel del circuito. De forma análoga al efecto multiplicador presente en la matriz inversa de Leontief ante un estímulo inicial unitario, el proceso de retroalimentación de la influencia continua hasta que el impacto de la perturbación inicial desaparece. En consecuencia, puede haber más de un camino por donde transite la influencia de un sector sobre otro. De ser el caso, la influencia global se define como el agregado de influencias totales que circulan por los caminos existentes (Morillas, 1995).
De manera que la suma por columnas (c = Mi) y filas (v = Mi) de la matriz M denota, respectivamente, un índice sectorial de atracción global por compras y ventas; en donde: i) un sector será núcleo si sus flujos de primer y segundo orden (máximo) se dirigen a sectores con menor atracción global; ii) un sector j (menor atracción global) se subordina al sector i (mayor atracción global) si el flujo máximo o el flujo secundario de j se dirige a i; y iii) un sector de mayor atracción global no puede subordinarse a otro de menor atracción (Fuentes y García, 2009).
Por otro lado, la identificación de agrupamientos por componentes principales se destaca por:
a) su confiabilidad; b) su capacidad para generar resultados a corto plazo; c) su costo de instrumentación; d) su capacidad para generar datos a un nivel aceptable de desagregación sectorial, ..., y; e) su flexibilidad para aplicarse a distintos niveles geográficos (Dávila y Valle, 2003, 21).
De acuerdo con Dávila y Valle (2003), Feser y Bergman (2000) emplean la matriz de transacciones intermedias para estimar los patrones de compra y venta de insumos intermedios y su complementariedad. A través de los totales de compras (p) y ventas (s), las relaciones se expresan:
(1)Donde: xij= proporción de compra del sector j al sector i; xji= proporción de compra del sector i al sector j; yij= proporción de venta del sector i al sector j; yji= proporción de venta del sector j al sector i; aij= valor monetario del flujo del sector j al i; y aji= valor monetario del flujo del sector i al j.
Además de realizar un análisis de correlación matricial y seleccionar el mayor índice de correlación, se emplea el análisis de componentes principales para identificación de las actividades presentes en cada agrupamiento mediante la estimación de un coeficiente de asociación. Si dicho valor es máximo su tipo de agrupamiento es primario; si la asociación es superior e inferior a 0.5 se denominan secundarias fuertemente vinculadas y secundarias débilmente asociadas, respectivamente; en donde las actividades con asociación inferior a 0.35 se consideran no significativas (Dávila y Valle, 2003).
Finalmente, ambas metodologías son complementarias debido a que plantean alternativas de solución desde diferentes enfoques derivados de la Matriz de Insumo Producto estatal actualizada, para estimar influencias productivas con capacidad de asociación debido a la magnitud de sus interrelaciones o grado de intermediación en términos de su capacidad de ofertar y demandar productos e insumos intermedios. Por tanto, una vez jerarquizadas las citadas influencias productivas en materia de compras y ventas, de manera colateral y con la misma base de datos, se confirma su potencial asociativo a través de la agrupación de dicha conectividad, expresada en este último caso como una varianza común siguiendo el esquema de componentes principales al interior del tejido productivo
En virtud de lo anterior, en la tabla 1 se presentan las jerarquías sectoriales por compras y ventas según los índices de atracción. En el grupo de sectores tipificados como de alto poder de atracción por sus ventas al resto de la economía, hay que destacar la presencia de actividades como: dirección de corporativos, servicios de apoyo a negocios, servicios profesionales, minería no petrolera, e industria de la madera.


(continuación)
Elaboración propia.Nota: Las actividades resaltadas en negritas superan el promedio de columna.

(continuación)
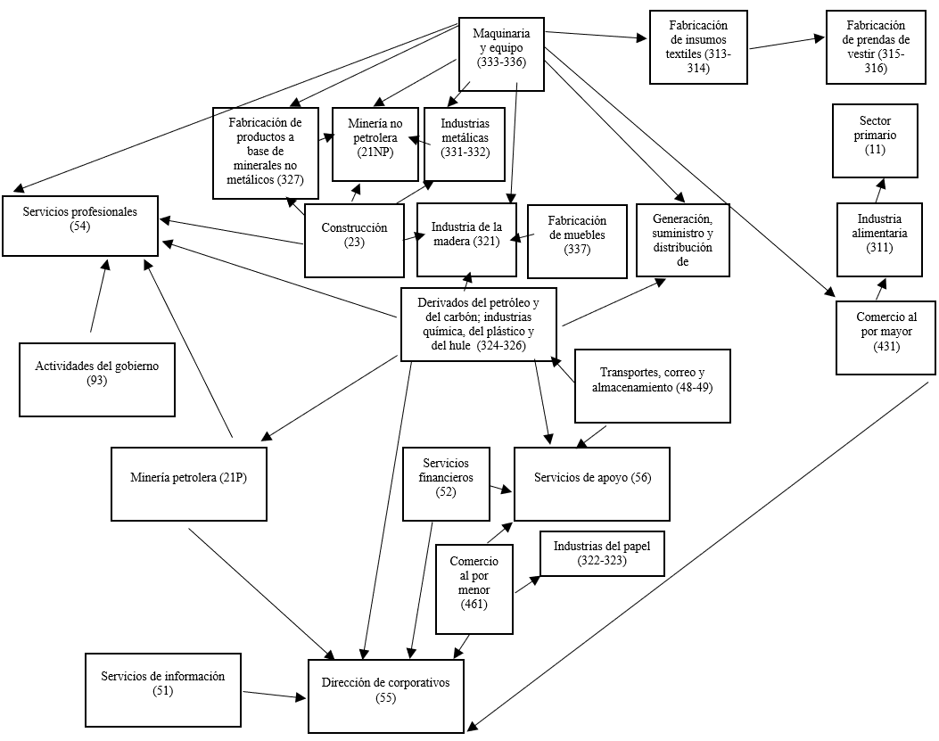
Elaboración propia.Nota: Las actividades resaltadas en negritas superan el promedio de columna.En contraste, la jerarquía del grupo de sectores, según el índice de atracción global por las compras, está compuesta por: derivados del petróleo y del carbón, industria química e industria del plástico y del hule, maquinaria y equipo, construcción, industria alimentaria, e industrias metálicas. Dado lo anterior, la figura 1 muestra la subordinación sectorial en ambos sentidos (ventas y compras), al presentar los resultados concernientes a los flujos primarios y secundarios de las ventas y compras de cada sector.

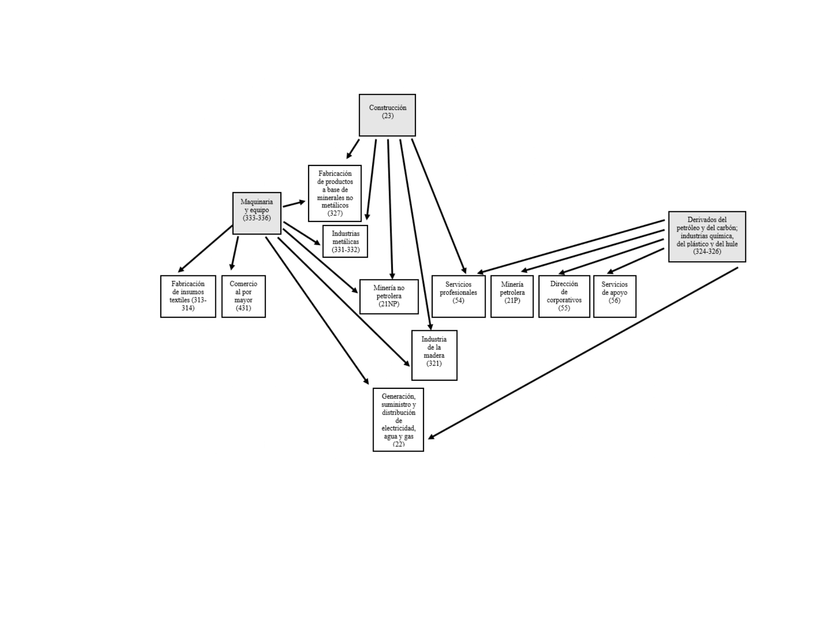
Por su parte, la figura 2 exhibe el grafo parcial de los sectores vendedores. Así, los polos de atracción de primer orden (independientes por sus ventas) son: maquinaria y equipo (con siete relaciones de compras), construcción (con cinco relaciones de compras), y derivados del petróleo y del carbón, industria química e industria del plástico y del hule (con seis relaciones de compras y una de ventas).
La figura 2 también presenta tres caminos principales de ventas por los que transitan los intercambios sectoriales. La trayectoria integrada por la industria de la construcción como sector polarizante de: la industria de la madera, las industrias metálicas, la minería no petrolera, los servicios profesionales, y la fabricación de productos a base de minerales no metálicos. El camino formado por los derivados del petróleo como núcleo comprador, y los sectores económicos de: minería petrolera, electricidad, industria de la madera, dirección de corporativos, servicios de apoyo a negocios, y profesionales como vendedores. Además, la senda cuyo sector núcleo dominante es la actividad manufacturera de maquinaria y equipo, y los subordinados son: minería no petrolera, electricidad, industrias metálicas, comercio al por mayor de abarrotes, fabricación de insumos textiles, y productos a base de minerales no metálicos, también sobresale como una trayectoria relevante para el sistema económico estatal.

Colateralmente, en la figura 3 se muestra el grafo de los sectores compradores. Así, los núcleos dominantes por sus ventas son: servicios profesionales, dirección de corporativos, servicios de apoyo a negocios, industria de la madera y minería no petrolera
El grafo de los sectores compradores destaca que son cinco los caminos fundamentales por los que transitan los intercambios sectoriales. Uno de los más importantes, por el número e intensidad de relaciones es el sector de servicios de apoyo a negocios, el cual es considerado núcleo y polariza actividades como: servicios financieros, derivados del petróleo y del carbón, industria química e industria del plástico y del hule, Transportes, correo y almacenamiento, y comercio al por mayor y por menor de abarrotes.
Otra senda relevante es el que tiene como base al sector servicios profesionales, al constituir un polo de atracción para: la minería petrolera, las actividades del gobierno, la construcción, la maquinaria y equipo, y los derivados del petróleo y del carbón, industria química e industria del plástico y del hule. También, sobresale el camino formado por el sector de dirección de corporativos como núcleo vendedor, y las actividades de: minería petrolera, servicios financieros, derivados del petróleo y del carbón, industria química e industria del plástico y del hule, y comercio al por mayor y por menor de abarrotes como compradores.

En resumen, el grupo formado por su importancia relativa en cuanto a las relaciones de ventas está compuesto por tres núcleos básicos: servicios profesionales, dirección de corporativos y servicios de apoyo a negocios, en tanto que el grupo de sectores importantes por sus compras está conformado por dos industrias manufactureras: maquinaria y equipo y derivados del petróleo y del carbón, industria química e industria del plástico y del hule y la industria de la construcción (véase tabla 1).
Los resultados muestran la especialización de la economía del estado de Tamaulipas en actividades manufactureras, debido a que la mayoría de las actividades sobresalientes siguiendo los criterios de difusión y atracción pertenecen a dicha industria, tal es el caso de: la industria alimentaria, los derivados del petróleo y del carbón, industria química e industria del plástico y del hule, las industrias metálicas, la fabricación de maquinaria y equipo, la fabricación de insumos textiles y acabado de textiles, la industria de la madera, las industrias del papel, impresión e industrias conexas, y la fabricación de productos a base de minerales no metálicos.
Paralelamente, después de aplicar la metodología de análisis multivariado denominada análisis de componentes principales, mediante la versión del Software R en Excel bajo el nombre de Real Statistics-Analysis, la varianza máxima (rotación Varimax) estimada por dicho método identifica ocho agrupamientos industriales o clusters responsables (en forma acumulada) de aproximadamente el 80% de la misma. De acuerdo con la magnitud de sus interacciones en materia de compra y venta de insumos intermedios (en orden descendente), tal es el caso de: 1) derivados del petróleo y del carbón, industrias química, del plástico y del hule (33.71%), 2) servicios de esparcimiento, culturales y deportivos y otros servicios recreativos (12.46%), 3) industria alimentaria (9.08%), 4) servicios financieros y de seguros (7.12%), 5) maquinaria y equipo (5.67%), 6) construcción (5.05%), 7) servicios educativos (4.37%), y 8) servicios profesionales, científicos y técnicos (3.62%).
Lo conforman 18 actividades económicas, doce como primarias y seis como secundarias. La tabla 2 muestra, en orden decreciente, el valor alcanzado por el coeficiente de asociación de cada una de ellas con el agrupamiento bajo estudio. En el núcleo básico se encuentra el sector industrial no manufacturero (a excepción de la construcción) conformado por la generación de electricidad, agua y suministro de gas, así como la minería petrolera y no petrolera, esta última una fuerte ofertante y demandante de insumos químicos. Adicionalmente, se ubican cuatro actividades del sector secundario manufacturero, tal es el caso de: las industrias del papel, impresión e industrias conexas, fabricación de muebles y productos relacionados, derivados del petróleo y del carbón; industrias química, del plástico y del hule y otras industrias manufactureras; mismas que presentan una fuerte asociación con el cluster (un coeficiente mayor al 0.5). En un segundo grupo se encuentra la agricultura, ganadería, aprovechamiento forestal, pesca y caza, la fabricación de insumos textiles, acabado de textiles y productos textiles, y la industria de las bebidas y del tabaco, si bien no son componentes primarios del agrupamiento, muestran coeficientes de asociación cercanos a 0.5.
La figura A1, del anexo, destaca la importancia de las principales industrias demandantes de insumos del agrupamiento, a saber: el comercio al por mayor, la minería, y los servicios de transporte, alojamiento temporal y preparación de alimentos, salud y apoyo a negocios.7
Como se aprecia en la tabla 2, el cluster se encuentra integrado por siete actividades: tres primarias y cuatro secundarias. En un primer grupo se localizan los servicios de esparcimiento, inmobiliarios de alquiler de bienes muebles e intangibles, e información en medios masivos. Las citadas actividades se caracterizan por su vínculo primario con el agrupamiento, es decir, con dicho cluster alcanzan su coeficiente de asociación máximo (nivel 1). De las cuatro industrias secundarias ninguna está asociada con el agrupamiento en un nivel secundario fuerte, por tanto, se consideran actividades secundarias con un coeficiente de asociación débil, esto es, en el rango de 0.35 a 0.5, tal es el caso de: la dirección de corporativos y empresas, el comercio al por mayor de abarrotes, alimentos, bebidas, hielo y tabaco, los servicios profesionales, científicos y técnicos, y otros servicios, excepto actividades del gobierno. También, la tabla 2 (parte 1) muestra a los servicios de información en medios masivos, esparcimiento, culturales y deportivos y otros servicios recreativos, además de los servicios profesionales, científicos y técnicos como las actividades centrales demandantes de insumos del cluster. (figura A2, de anexo).


(continuación)
Elaboración propia.Nota: Los sectores o subsectores secundarios aparecen sombreados.

(continuación)
Eelaboración propia.Nota: Los sectores o subsectores secundarios aparecen sombreados.

(continuación)
Elaboración propia.Nota: : Los sectores o subsectores secundarios aparecenLa agricultura, ganadería, aprovechamiento forestal, pesca y caza junto con tres actividades pertenecientes a la manufactura ligera (industria alimentaria; industria de las bebidas y del tabaco; industria de la madera) constituyen los subsectores primarios del agrupamiento. A su vez, las dos industrias secundarias se consideran actividades secundarias con un coeficiente de asociación débil, a saber: la fabricación de muebles y productos relacionados y los servicios de alojamiento temporal y de preparación de alimentos y bebidas. En este cluster, las actividades hegemónicas (por su demanda de insumos) se constituyen por: la industria de la madera, de las bebidas y del tabaco y la agricultura, ganadería, aprovechamiento forestal, pesca y caza (véase tabla 2 parte 1). (figura A3 del anexo).
Este agrupamiento está conformado por cuatro actividades económicas, dos como primarias y dos como secundarias. Entre las primeras se encuentran los servicios financieros y de seguros y las actividades del gobierno. Si bien, la fabricación de productos a base de minerales no metálicos y el comercio al por menor de abarrotes, alimentos, bebidas, hielo y tabaco se perfilan como actividades secundarias débilmente vinculadas con el cluster; es decir, presentan un coeficiente de asociación en el rango de 0.35 a 0.5, el principal abastecedor de esta cadena es el comercio al por menor de abarrotes, alimentos, bebidas, hielo y tabaco. Por su parte, la fabricación de productos a base de minerales no metálicos es proveedora de insumos de las actividades de gobierno. Esta última, junto con los servicios financieros y de seguros, debido a sus coeficientes de asociación primarios, actúan (entre sí) como ofertantes y demandantes de insumos intermedios (véase tabla 2 parte 1), (figura A4 del anexo).
De acuerdo con la tabla2, ocho actividades económicas integran este grupo. Las industrias metálicas y la fabricación de maquinaria y equipo son las principales abastecedoras del cluster. Colateralmente, el subsector textil conformado por fabricación de insumos textiles, acabado de textiles, productos textiles, así como otros servicios excepto actividades de gobierno, se encuentran asociados fuertemente en el presente agrupamiento con coeficientes de carga superiores a 0.5. De manera débil y secundaria, la minería no petrolera y el comercio al por menor y por mayor de abarrotes, alimentos, bebidas, hielo y tabaco se ligan al resto de las industrias integrantes del cluster. En este sentido, la figura A5, del anexo permite observar los eslabones más importantes de la cadena de valor del agrupamiento, ya que incluye únicamente las transacciones intersectoriales superiores al valor medio de las compras de cada actividad. Ejemplo de ello es el comportamiento de la fabricación de insumos textiles, acabado de textiles, productos textiles, misma que surte de insumos a la minería no petrolera y el comercio al por menor y, adicionalmente, sostiene un intercambio bilateral con las industrias metálicas y la fabricación de prendas de vestir y productos de cuero, así como con la fabricación de maquinaria y equipo y otros servicios excepto actividades de gobierno.
Lo conforman cuatro actividades económicas, dos con carácter primario y dos con secundario (véase tabla2). En el núcleo central se localiza parcialmente el sector industrial no manufacturero (construcción), así como la fabricación de productos a base de minerales no metálicos, ésta última una fuerte ofertante y demandante de insumos intermedios. Además, se sitúan dos actividades secundarias manufactureras, a saber: la industria de la madera y la fabricación de muebles y productos relacionados; mismas que presentan una vinculación débil con el agrupamiento (coeficiente de carga menor a 0.5). En este segundo grupo, la fabricación de muebles y productos relacionados demanda y oferta insumos intermedios a la construcción, la industria de la madera y la fabricación de productos a base de minerales no metálicos. Por su parte, esta última hace lo propio con la construcción, la industria de la madera y la fabricación de muebles y productos relacionados. Dado lo anterior, la figura A6, del anexo, muestra la relevancia de las actividades económicas proveedoras de insumos del cluster: a construcción y la fabricación de productos a base de minerales no metálicos.
Como se observa en la tabla2, el agrupamiento se encuentra integrado por cinco actividades: tres primarias y dos secundarias. En el primer bloque se sitúan el comercio al por mayor de abarrotes, alimentos, bebidas, hielo y tabaco, los servicios educativos y la dirección de corporativos y empresas. Dichas industrias se caracterizan por su asociación primaria con el cluster, en otras palabras, logran su coeficiente de carga máxima con el citado agrupamiento (nivel 1). De las dos actividades económicas secundarias, a saber: el comercio al por menor de abarrotes, alimentos, bebidas, hielo y tabaco y la minería petrolera, ninguna está vinculada con el cluster en un nivel secundario fuerte, en consecuencia, se catalogan como industrias secundarias con un coeficiente de asociación débil, es decir, en el rango de 0.35 a 0.5. A su vez, la figura A7, del anexo, presenta las principales actividades demandantes de insumos del cluster, tal es el caso de: el comercio al por mayor de abarrotes, alimentos, bebidas, hielo y tabaco y la minería petrolera.
Los servicios profesionales, científicos y técnicos además de dos industrias integrantes de la economía terciaria (servicios de apoyo a los negocios y manejo de desechos y servicios de remediación, y actividades de gobierno) constituyen dicho agrupamiento (véase tabla 2 parte 2). Si bien, los servicios de apoyo a los negocios, manejo de desechos, remediación y las actividades de gobierno se encuentran asociados en forma secundaria débil con el agrupamiento, los servicios profesionales, científicos y técnicos exhiben una fuerte asociación con el cluster, al registrar un coeficiente de carga superior a 0.5. Por tanto, dicho subsector se caracteriza por ser un demandante y ofertante hegemónico de insumos intermedios en el agrupamiento. La figura A8, del anexo, muestra como los servicios profesionales, científicos y técnicos mantienen una relación bilateral con los servicios de apoyo a los negocios, manejo de desechos, remediación y las actividades de gobierno, de forma similar, la relación bilateral también se sostiene en el caso de las actividades de carácter secundario.
Cabe mencionar que los resultados correspondientes a la identificación de clusters en el entramado productivo tamaulipeco, se encuentran en línea con los reportados por Walle et al. (2022) para la misa región, pero con un nivel de desagregación subsectorial. En este sentido, los citados autores (al igual que en el presente trabajo) identifican 8 agrupamientos, en donde 5 de ellos se alinean plenamente con los hallazgos de esta investigación, desagregada escala sectorial (excepto en el caso de la manufactura), tal es el caso de: la industria química, la industria alimentaria, los servicios financieros, la maquinaria y equipo, y los servicios profesionales. Aunque si consideramos las actividades con mayor índice de atracción por compras y ventas, de acuerdo con la determinación de influencias productivas, además de los sectores previamente mencionados habría que agregar: las industrias metálicas (por sus compras), y los servicios de apoyo, la industria de la madera y la minería no petrolera (por sus ventas). Bajo esta perspectiva, la sintonía con el citado trabajo aumentaría a 7 de 8 agrupamientos industriales identificados, al añadir las primeras dos actividades (industrias metálicas y servicios de apoyo) ante la significancia de sus correspondientes influencias productivas.8
A su vez, a partir de la información presente en la MIP nacional 2003 y para las ramas de actividad industrial de la Región Noreste, Dávila (2008) reporta 6 agrupamientos (metalmecánico; electrónico; hierro y acero; textiles; automotriz; y metálicos no ferrosos). En nuestro caso, con una desagregación (principalmente) sectorial y aplicada, únicamente, al total de la economía tamaulipeca, 2 de 3 agrupamientos manufactureros identificados se encuentran en sintonía directa (maquinaria y equipo) e indirecta (industria química) con el trabajo descrito.
Dado lo anterior, en las siguientes líneas se detallan algunas sugerencias principales de política industrial de carácter regional, en el marco de una creciente integración económica binacional10 tanto de Tamaulipas como de la Región Noreste (Coahuila, Nuevo León y Tamaulipas) (Dávila, 2008; Sandoval et al., 2019) y un subsecuente incremento en su grado de especialización hacia el exterior (Dávila y Escamilla, 2013; Dávila y Valdés, 2019), que pueden contribuir a estimular el entramado productivo en términos de una mejor articulación sectorial del mercado interno a partir del fomento de agrupamientos de actividades económicas.11
En este sentido, debe reforzarse la creación de clústeres industriales y expandirse la base industrial existente, considerando una dinámica que incluya significativamente las proveedurías locales o regionales de insumos. Al vincular las actividades con mayores influencias productivas y grado de asociación, se impulsa la integración de las empresas locales en las cadenas de valor.12 Para ello es necesario impulsar la infraestructura de transporte y telecomunicaciones presente en los nodos estatales de conectividad y permitir el acceso a insumo locales no comerciables.
Lo anterior debe ligarse a un ambiente de negocios con certidumbre, a través del establecimiento de garantías alrededor de los derechos de propiedad y la validez contractual, con una normatividad clara y transparente. Así como a una estrategia colateral que impulse la oferta de mano de obra calificada; acompañada de una vinculación eficiente entre empresas y universidades.
A su vez, se considera pertinente reiterar la implementación de acciones de mejora regulatoria que simplifiquen los procesos para la apertura de nuevas empresas vinculadas a los agrupamientos industriales identificados. Además de estimular la inversión privada o las Asociaciones Público-Privadas (APP) e impulsar la profesionalización de la empresa manufacturera tamaulipeca a través de las mejoras en la competitividad.
Además, es necesario establecer un panorama idóneo para la expansión del sector manufacturero, dada la creciente integración económica13 entre México y Estados Unidos, especialmente, entre la Región Noreste y Texas, como ofertante y demandante de insumos o productos intermedios.14 En este sentido, los resultados demuestran que en el caso del agrupamiento encabezado por los derivados del petróleo e industria química, sus actividades vinculadas concentran el 47.11, 50.91, 58.12 y 25.39% de la producción bruta, valor agregado, remuneraciones y exportaciones internacionales del estado, respectivamente. Además, el sector ha incrementado su presencia estatal con el tiempo con coeficientes de localización (LQ; por sus siglas en inglés) 2003 y 2022, en forma respectiva, de 2.13 y 2.93, y muestra una dinámica de crecimiento promedio del PIB de 0.90% durante el periodo (2003-2022).15
En el caso de la fabricación de maquinaria y equipo, el citado subsector se ha destacado por incrementar su presencia estatal y regional (superior a la nacional), en materia de PIB, con coeficientes de localización de 1.77 y 2.36 en el año 2003, respectivamente, versus 1.99 y 2.37, en forma respetiva en el año 2022, además de una tmca (2003-2022) de 2.66% (Tamaulipas) y 2.35% (Región Noreste).16 Al interior de la entidad, las actividades vinculadas a dicho cluster son responsables del 43.82, 37.75, 29.78 y 76.29% de la producción bruta, valor agregado, remuneraciones y exportaciones internacionales del estado, respectivamente. En consecuencia, será necesario estimular la base industrial y tecnológica estatal, especialmente, en actividades especializadas y con una presencia significativa como la fabricación de equipo de transporte.17
A su vez, si bien Tamaulipas ha reducido su concentración de actividades secundarias no manufactureras (LQ 2003 = 0.92; LQ 2002 = 0.82) y estas exhiben una tmca (2003-2022) de -1.20%, la Región Noreste transita de una concentración de 0.63 (2003) a 0.77 (2022) y presenta una tmca (2003-2022) de 0.47%. Siguiendo a Dávila et al. (2023), la problemática central sectorial se sitúa alrededor del rezago en la producción de energía renovable y la necesidad de esquemas alternativos de financiamiento.18 Además del impulso descrito al cluster identificado (construcción), de manera general, habrá que: 1) establecer medidas compensatorias en los emplazamientos extractivos y transparentar su información; 2) promover el desarrollo de centrales renovables de generación de energía e impulsar su eficiencia final; 3) fomentar la generación de actividades primarias tecnificadas y articuladas; 4) promover esquemas de participación privada en el sector energético; y 5) regularizar las condiciones laborales en torno al sector de la construcción.19
Asimismo, es pertinente no dejar de lado el potencial del estado para agrupar sectores terciarios como lo evidenciaron los agrupamientos pertenecientes a servicios de: 1) esparcimiento; 2) financieros; 3) educativos; y 4) profesionales. Tal es el caso de los servicios educativos, cuyas industrias vinculadas al clúster constituyen el 14.32, 23.84, 21.82 y 5.59% de la producción bruta, valor agregado, remuneraciones y exportaciones internacionales, respectivamente. Este sector además de mostrar crecimiento promedio en su PIB (tmca = 0.77%) también incrementa su presencia durante el periodo (LQ 2003 = 0.86; LQ 2022 = 0.96).20 Por su parte, las actividades ligadas al cluster de servicios financieros son responsables del 9.79, 15.08, 21.58 y 3.97% de la producción bruta, valor agregado, remuneraciones y exportaciones internacionales del estado, y dichos servicios destacan por su crecimiento económico durante el periodo (tmca PIB = 6.41%), así como por mantener su nivel de concentración (LQ 2003 – 2022 = 0.6); situación que se repite para el cluster de servicios de esparcimiento el cual hace lo propio, en forma respectiva, con 11.15 (producción bruta), 19.37 (valor agregado, 6.03 (remuneraciones) y 2.84 (exportaciones internacionales) %, además de mostrar una tmca del PIB de 1.15% para los citados servicios.
Estos elementos permiten justificar el impulso a los polos de desarrollo tanto turísticos como de servicios financieros y de salud (al sureste y norte del estado, respectivamente), actividades que pudieran expandirse hacia el resto de la Región Noreste a partir de su amplia franja fronteriza con Estados Unidos, a través del estado de Texas (1,352.9 kilómetros o 43% de la frontera entre ambos países), y su elevado grado de conectividad.21
Finalmente, entre las futuras líneas de investigación sobresale, principalmente, el emplear una mayor desagregación de las actividades económicas analizadas, con el objeto de realizar un análisis más detallado (a nivel de rama económica, por ejemplo) tanto de los flujos de comercio centrales (exportaciones e importaciones) entre Tamaulipas y Texas, como de sus correspondientes implicaciones de política industrial. Consecuentemente, en términos metodológicos, sería pertinente contrastar la precisión del Método de Componentes Principales con una técnica de clustering basada en algoritmos jerárquicos particionados, adecuada para una desagregación mayor de actividades, y desde una base de datos que explicite los vínculos de las economías de Texas y Tamaulipas de manera integral.

La nomenclatura de la actividad económica se puede examinar en la tabla 1.











Clasificación JEL: L60, R15, R10


(continuación)
Elaboración propia.Nota: Las actividades resaltadas en negritas superan el promedio de columna.
(continuación)
Elaboración propia.Nota: Las actividades resaltadas en negritas superan el promedio de columna.




(continuación)
Elaboración propia.Nota: Los sectores o subsectores secundarios aparecen sombreados.
(continuación)
Eelaboración propia.Nota: Los sectores o subsectores secundarios aparecen sombreados.
(continuación)
Elaboración propia.Nota: : Los sectores o subsectores secundarios aparecen
La nomenclatura de la actividad económica se puede examinar en la tabla 1.










