Burkholderia tropica una bacteria con gran potencial parasu uso en la agricultura
Burkholderia tropica bacterium with great potential for use in agricultura
Burkholderia tropica una bacteria con gran potencial parasu uso en la agricultura
Tip Revista Especializada en Ciencias Químico-Biológicas, vol. 19, núm. 2, 2016
Universidad Nacional Autónoma de México
Recepción: 19 Febrero 2016
Aprobación: 26 Mayo 2016
Resumen: El género Burkholderia con más de 90 especies reportadas hasta la fecha, se encuentra dividido en dos grupos mayores filogenéticamente distantes. El primer grupo se encuentra constituido por especies patógenas donde destacan los patógenos oportunistas referidos como el complejo Burkholderia cepacia (Bcc); el otro grupo está conformado por especies no patógenas con habilidades para la promoción del crecimiento vegetal y la rizoremediación. Burkholderia tropica es una bacteria con capacidad de fijar nitrógeno; aislada de la rizósfera, rizoplano, tallo y la raíz de plantas de maíz y caña de azúcar. Además de su capacidad diazotrofa, B. tropica presenta características que permiten catalogarla como una bacteria promotora del crecimiento vegetal, por su capacidad de producir sideróforos, solubilizar fosfatos, producir exo-heteropolisacáridos, además de utilizarse como biocontrol para algunos fitoparásitos, lo que la convierte en una bacteria prometedora para su aplicación en el sector agrícola.
Palabras clave: bacterias endófitas, biocontrol, fijación de nitrógeno, sideróforos, solubilización de fosfatos.
Abstract: The genus Burkholderia whit over 90 species reported to date, is divided into two major groups phylogenetically distant. The first group is made up of pathogenic species which highlights referred opportunistic pathogens such as Burkholderia cepacia (Bcc) complex; The other group consists of nonpathogenic species with skills to promote plant growth and rhizoremediation. Burkholderia tropica is a bacterium capable of fixing nitrogen; isolated from the rhizosphere, rhizoplane, stem and roots of corn plants and sugarcane. Besides its ability diazotrofa, B. tropica presents characteristics that classify it as a plant promoter bacteria, such growth as is the ability to produce siderophores, solubilizing phosphates, producing exo-heteropolysaccharides, and can be used as biocontrol for some plant parasites, which It makes it a promising bacteria to be used in the agricultural sector.
Keywords: endophytic bacteria, biocontrol, nitrogen fixation, siderophores, phosphate solubilization.
Introducción
El género Burkholderia está formado por más de 90 especies, aisladas de una amplia variedad de nichos ecológicos 1 . Mientras algunas de estas especies son patógenas oportunistas para el hombre y otras son fitopatógenas, muchas establecen relaciones neutrales o benéficas con las plantas 2 .
Este género, ha adquirido gran importancia en la agricultura gracias a sus capacidades para el biocontrol, la fijación de nitrógeno, la promoción de crecimiento de plantas y la biorremediación 3 . Durante varios años B. vietnamiensis fue reconocida como la única especie del género Burkholderia fijadora de nitrógeno y presentaba gran interés debido a su capacidad de estimular el crecimiento de las plantas de arroz y mejorar el rendimiento del grano, pero por ser un patógeno oportunista se ha restringido su uso en la agricultura 4 . Sin embargo, se ha demostrado que la capacidad de fijar nitrógeno atmosférico es una característica común del género Burkholderia 5 .
Burkholderia tropica es una especie con capacidad de fijar nitrógeno; fue aislada de la rizósfera, rizoplano, tallo y la raíz de plantas de maíz y caña de azúcar en diferentes regiones geográficas de Brasil, México y Sudáfrica 6 .
Esta revisión resume las características que posee B. tropica en relación a la producción de sideróforos, exoheteropolisacáridos, solubilización de fosfatos, y su aplicación como biocontrolador de fitoparásitos, que la convierten en una especie promisoria para la agricultura.
Género Burkholderia
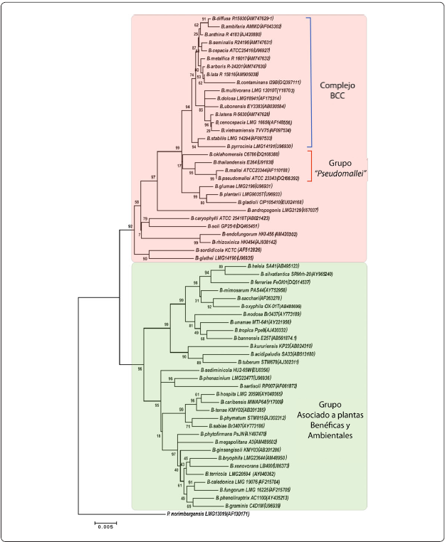
En 1992, mediante análisis de secuencias de ARNr 16S, composición de ácidos grasos, lípidos celulares y características fenotípicas se ubicó a Pseudomonas cepacia y otras seis especies pertenecientes al grupo II de Pseudomonas, en un nuevo género denominado Burkholderia, en honor a Walter Burkholder quien la reportó por primera vez en 1942 7 , 8 . Actualmente este género está conformado por más de 90 especies y su árbol filogenético basado tanto en el análisis de la secuencia de su ARNr 16S, genes acdS, recA, gyrB, rpoB, como en el análisis de secuencia multilocus, muestra claramente la separación en dos grupos mayores, uno de ellos representado principalmente por especies patógenas de plantas, animales y humanos, incluyendo los patógenos oportunistas referidos como el complejo Burkholderia cepacia (Bcc) y algunos saprófitos (ver Figura 1) 1 , 9 , 10 , 11 , 12 . El Bcc, al menos con nueve especies o genomovares despierta gran interés debido a su amplia distribución en ambientes naturales, donde pueden actuar como fitopatógenos, y en ambientes clínicos donde pueden actuar como patógenos oportunistas en pacientes con inmunidad comprometida, especialmente aquellos que sufren fibrosis quística o enfermedad granulomatosa crónica 9 , 13 -14 .
El segundo grupo, filogenéticamente distante del Bcc, está conformado por especies medioambientales no patógenas para el hombre, muchas de las cuales interactúan con plantas e incluyen principalmente especies rizosféricas, endofíticas, así como simbióticas 9 , 10 , 11 , 12 , 13 , 14 , 15 . De este segundo grupo comúnmente denominado Burkholderias benéficas para el medioambiente y las plantas, no se han reportado especies que puedan causar efectos perjudiciales en las plantas o animales, y algunos de ellos están siendo evaluados para su uso potencial como biofertilizantes y para el control biológico, mientras que otros son considerados con un alto potencial para la rizoremediación 12 . El análisis de bacterias fijadoras de nitrógeno asociadas con plantas de café, maíz y caña de azúcar ha revelado nuevas especies diazotróficas pertenecientes a este género 4 , 16-17 . Estas propiedades, como la fijación de nitrógeno, la capacidad de producir nódulos en leguminosas, promover el crecimiento de las plantas y aumentar el rendimiento de los cultivos, han suscitado gran interés en la caracterización de un número considerable de especies de Burkholderia, tanto de la rizósfera como del interior de las plantas 12 .
Especies endófitas del género Burkholderia
Las bacterias endófitas son microorganismos que colonizan a las plantas internamente (sin causar daño o provocar síntomas de enfermedad). A diferencia de las endosimbiontes, no residen en células vegetales especializadas 15 , 18-19 . Para que una bacteria sea considerada un verdadero endófito se requiere no sólo su aislamiento a partir de los tejidos desinfectados superficialmente, sino también evidencia microscópica donde se visualicen estos microorganismos dentro de los tejidos vegetales. Este último criterio no siempre se cumple, por lo que el uso del término endófitos putativos se ha recomendado para aquellos que no se han validado microscópicamente 20 . Muchas de estas bacterias son consideradas promotoras del crecimiento vegetal (BPCV) y esta capacidad es llevada a cabo gracias a distintos mecanismos; dentro de estos mecanismos se encuentran la producción de reguladores del crecimiento como las auxinas, citoquininas y giberelinas, y algunas propiedades como la fijación biológica de nitrógeno, la solubilización de minerales, la protección contra fitopatógenos mediante la inducción de mecanismos de defensa de las plantas, producción de sustancias antagónicas de patógeno o mediante la competencia por los sitios de colonización y nutrientes 12 , 19 . Distintas especies del género Burkholderia han sido aisladas de la superficie esterilizada de plantas entre las que se encuentran B. tropica, B. kururiensis, B. unamae, B. silvatlantica, B. phytofirmans, y B. acidipaludis, por lo que se consideran endófitos putativos 12 , 15 . Experimentos de colonización de diferentes especies de plantas con estas especies bacterianas, han mostrado resultados prometedores, como son la mejora pronunciada del sistema de raíces, una mayor área foliar, mejora de la eficiencia del uso del agua, así como la inducción de la resistencia a fitopatógenos, lo que les confiere un gran potencial para su uso como biofertilizantes 12 , 21 -22 .

Burkholderia tropica
La especie Burkholderia tropica fue originalmente descrita por Reis, V.M. et al. en 20046, como una nueva especie con capacidad de fijar nitrógeno; como ya se mencionó anteriormente, aislada de la rizósfera, rizoplano, tallo y raíz de plantas de maíz y caña de azúcar en diferentes regiones geográficas de Brasil, México y Sudáfrica 4 , 6 , 16 . B. tropica está taxonómicamente ubicada en el orden Burkholderiales (ver Tabla I), es un bacilo Gram-negativo, móvil, con una medida de 0.7 - 0.8 x 1.5 - 1.6μm, aerobio, encapsulado, catalasa, oxidasa y ureasa positivo, capaz de reducir los nitratos a nitritos. Es diazotrófica, con temperatura óptima de crecimiento de 30 oC y un rango de pH de 4.5 a 6.5; tiene la capacidad de utilizar muchas fuentes de carbono, incluyendo azúcares y ácidos orgánicos 6 . Se ha reportado que las especies de Burkholderia asociadas a plantas, poseen genomas de tamaños muy grandes que van de 6.46 a 8.73 Mb. En el caso de B. tropica, tres cepas que fueron analizadas presentaron cinco replicones que poseen un rango de tamaño de 3.24 +/- 0.06 Mb para el más grande y de 0.53 +/-0.08 Mb para el más pequeño 23 .
Adicionalmente a la fijación de nitrógeno, Burkholderia tropica presenta ciertas características como son su capacidad de producir sideróforos, solubilizar fosfatos, producción de exoheteropolisacáridos y biocontrol de algunos fitoparásitos, que la convierten en una bacteria prometedora para su aplicación en el campo agrícola (ver Figura 2).
Capacidad diazotrófica de Burkholderia tropica
Como un constituyente de casi todas las biomoléculas, el nitrógeno (N2) es esencial para todos los organismos vivos y es a menudo un factor limitante de crecimiento en los ecosistemas del suelo 18 . Consecuentemente, la adquisición de formas de nitrógeno metabólicamente utilizables, es esencial para el crecimiento y supervivencia de todos los organismos incluyendo las plantas. Un grupo de organismos tienen la capacidad de reducir N2 a NH4 y por lo tanto, desempeñan un papel fundamental para mantener su nivel estable en la biosfera; estos organismos son conocidos como diazotróficos 24 . La mayor entrada de N2 al ecosistema terrestre es a través de la fijación biológica e industrial del N2 atmosférico, con una muy modesta entrada vía deposiciones húmedas (lluvia) y secas (polvos) de partículas de N2, NH3, NH4 + y NO3. Sin embargo, el balance es frecuentemente negativo debido a la pérdida significativa de este elemento a través de la desnitrificación, erosión, lixiviación y volatilización 26 . Gran parte del nitrógeno fijado en la agricultura proviene de leguminosas simbióticas; la soja (Glycinemax) es el cultivo dominante de leguminosa. Se calcula que la soja fija 16.4 toneladas (t) de N2 anualmente, representa el 77% del nitrógeno fijado por los cultivos de leguminosas 26 .

La capacidad de fijar nitrógeno por B. tropica fue determinada por Reis, V.M. et al. (2004) 6 , mediante cultivos en medios mínimos libres de nitrógeno y a través de la prueba de reducción del acetileno, estableciendo que la adición de pequeñas cantidades de extracto de levadura a estos medios estimula la actividad de la nitrogenasa en este microorganismo. Así mismo, los autores establecieron que la capacidad diazotrófica de B. tropica se expresa en condiciones microaerofílicas a pesar que la bacteria posee un metabolismo aeróbico 6 . Este comportamiento durante la fijación de nitrógeno se puede explicar por el efecto deletéreo que posee el oxígeno sobre la enzima nitrogenasa 27 .
Caballero-Mellado, J. et al. (2007) 28 , establecieron la presencia de diversas especies del género Burkholderia fijadoras de nitrógeno, estudiando la rizósfera y el rizoplano en cultivos de tomates en México. Ellos determinaron su capacidad de fijar nitrógeno mediante la prueba de reducción de acetileno y la detección de los genes nifH. Entre las diversas especies halladas en este estudio se reportó B. tropica, lo que confirma la capacidad diazotrófica que posee esta bacteria 28 . En sus estudios determinaron la habilidad de fijar nitrógeno de tres cepas de esta especie, estableciendo que la cepa Ppe8T es la que presenta una mayor actividad diazotrófica con valores de 742 +/- 16 Amt (ng) of N2 fijado, seguido de la MOc-725 y la MTo-672 con valores de 299+/-21 y 11+/-0 Amt (ng) of N fijado respectivamente 23 .
Burkholderia tropica posee la capacidad de solubilizar fosfatos
El fósforo es uno de los macronutrientes esenciales para el crecimiento y desarrollo de las plantas, y es aplicado al suelo principalmente en forma de fertilizantes fosfatados. Sin embargo, una gran parte de este fosfato se inmoviliza rápidamente y deja de estar disponible para las plantas 29-30 . Los microorganismos cumplen un rol fundamental en el ciclo natural del fósforo, en particular, éstos son eficaces en su liberación de la forma orgánica e inorgánica total del suelo, a través de la solubilización y la mineralización 30 .
Cepas de los géneros bacterianos Pseudomonas, Bacillus, Rhizobium, Agrobacterium, Burkholderia y Erwinia son reportados entre los más eficientes solubilizadores de fosfato en el suelo 30-31 . La capacidad de solubilizar fosfato mineral en muchas bacterias ha sido relacionada principalmente con la producción de ácidos orgánicos, aunque éste parece no ser el único mecanismo utilizado por estos microorganismos28,30. Estudios desarrollados sobre especies diazotróficas de Burkholderia asociadas con plantas de tomate, demostraron que la habilidad de solubilizar fosfatos es variable entre las diferentes especies, siendo B. tropica la que exhibe la mayor capacidad 28 . La solubilización de fosfato mineral a través de la producción de ácidos orgánicos, parece ocurrir en diversas especies de Burkholderia, pero en B. tropica, existe un mecanismo adicional, ya que esta especie solubiliza fosfato incluso en un medio fuertemente amortiguado. La sobresaliente habilidad de B. tropica para convertir fósforo mineral insoluble a una forma disponible, es una importante característica que permite a esta especie diazotrófica, ser definida como una bacteria promotora del crecimiento de las plantas 28 .

Producción de exopolisacáridos
Los exopolisacáridos microbianos (EPS), se encuentran ubicuamente en la naturaleza, como polisacáridos capsulares o slime, actuando como factores de virulencia importantes en la patogénesis de enfermedades invasivas producidas por muchos microorganismos que pueden infectar plantas, animales o humanos. Muchas bacterias del suelo tienen la capacidad de sintetizar dichos polisacáridos, que tienen un efecto directo sobre su microambiente 28 , 32 . Las bacterias del suelo que producen EPS pueden influir en la estabilidad de los agregados del suelo, lo que a su vez determina las propiedades mecánicas y físicas del mismo 33 .
En las bacterias endófitas que no producen estructuras especializadas en los tejidos vegetales donde habitan, se ha observado la capacidad de producir EPS involucrados principalmente en la etapa de invasión de las plantas 32 . En el caso de las bacterias fijadoras de nitrógeno los EPS pueden actuar disminuyendo la difusión de oxígeno al interior de la bacteria evitando con ello la inactivación de la nitrogenasa, enzima clave en este proceso 27 .
Diferentes especies del género Burkholderia tienen la capacidad de sintetizar exoheteropolisacáridos; entre ellas se encuentran B. brasiliensis, B. caribensis, B. pseudomallei, B. cepacia y B. tropica 32 . La diversidad y versatilidad de los productos extracelulares de Burkholderia representa una característica distinguible de este género 34 .
Burkholderia tropica produce una abundante cantidad de un exopolisacárido ácido que está conformado por glucosa, ramnosa y ácido glucurónico en un rango molar de 2:2:1 respectivamente. La estructura del EPS de B. tropica es diferente a las encontradas en otras especies de este género; sin embargo, conserva características básicas que permiten concluir que ésta es una estructura conservada y probablemente importante para la asociación con las plantas 32 . El proceso mediante el cual B. tropica invade y coloniza los tejidos está aún sin dilucidar, pero se cree que el heteroexopolisacárido no sólo contribuye a mejorar las características fisicoquímicas del suelo, sino que además facilita la simbiosis con las plantas a través de la unión con receptores tipo lectinas presentes en las células de las raíces 32 .
Producción de sideróforos
El hierro es uno de los nutrientes más importantes para las bacterias, que puede existir en solución acuosa en el estado ferroso y férrico; sin embargo, el Fe+2 en presencia de oxígeno y a pH neutro pasa rápidamente a Fe+3 que es la forma no disponible para las bacterias 34 -35 . Para hacer frente a este problema, las bacterias han desarrollado formas para secuestrar hierro con una alta afinidad mediante la producción de quelantes de bajo peso molecular denominados sideróforos, los cuales secuestran el hierro de otras moléculas presentes en los alrededores que contienen Fe+3. Los grupos funcionales responsables de la unión al hierro son frecuentemente hidroximatos y catecoles 35 . La producción de sideróforos se considera importante en la supresión de microorganismos deletéreos al monopolizar el hierro disponible en el suelo, y en algunos casos parece desencadenar resistencia sistémica inducida en las plantas 12 , 28 .
En el género Burkholderia la producción de sideróforos ha sido verificada en B. phytofirmans, B. unamae, B. kururiensis, B. xenovorans, B. tropica, B.silvatlantica, B. bryophila y B. megapolitana, lo cual sugiere, que estas especies pueden actuar como biocontroladoras 12 .
La especie B. tropica produce sideróforos tipo hidroximatos y presenta uno de los mayores tamaños de halo en el medio Chrome Azurol S (CAS) 6 , 28 . Los sideróforos en B. tropica son sintetizados en mayor cantidad cuando se utilizan como fuente de carbono, ácidos glutámico y succínico, lo que sugiere que estos ácidos orgánicos forman parte de las rutas biosintéticas 36 . La capacidad de producir sideróforos por B. tropica le confiere la habilidad de protección de las plantas contra organismos patógenos y lo convierte en un excelente candidato para ser utilizado como bio-inoculante en cultivos.
Biocontrol
Las bacterias asociadas a plantas ejercen un papel de biocontroladores mediante la inhibición del crecimiento de fitopatógenos por diversos mecanismos como son la producción de agentes antifúngicos, antibacterianos, competencia por nutrientes o mediante la estimulación de la respuesta sistémica inducida en las plantas 20 . Por otro lado, algunas bacterias que habitan en el suelo, como es el caso de especies del género Pseudomonas y Burkholderia, son capaces de eliminar nematodos que afectan las raíces de ciertas plantas 12 , 37 . Estudios realizados sobre la asociación de bacterias y nematodos parásitos en caña de azúcar, determinaron que B. tropica podría ser un excelente candidato para el control biológico, ya que ésta, se encuentra fuertemente asociada con nematodos menos patógenos como Helicotylenchus dihystera y Pratylenchus zeae y débilmente asociada con otros altamente patogénos como es el caso de Xhipinema elongatum; estas propiedades permiten postular a esta especie como inoculante sobre caña de azúcar para atraer comunidades de nematodos menos patógenos, reduciendo con ello el daño a un nivel aceptable y en consecuencia, dando lugar a una situación que sea más favorable para la planta 37 .
La capacidad de inhibir el crecimiento de hongos fitopatógenos por Burkholderia tropica fue medida frente a Colletotrichum gloeosporioides, Fusarium culmorum, Fusarium oxysporum y Sclerotium rolffsi determinándose que esta bacteria es capaz de inhibir estos cuatro hongos mediante la producción de 18 compuestos volátiles que incluyen α-pineno y limoneno 36 .
Conclusiones
La especie Burkholderia tropica aislada de la rizósfera y del interior de las plantas de maíz, caña de azúcar y tomate, es una especie promisoria para su uso en la agricultura, debido a su capacidad de fijar nitrógeno, elemento limitante en el crecimiento de las plantas, es inocua para el hombre y animales. Además de su capacidad diazotrófica, B. tropica produce sideróforos y compuestos volátiles que actúan como bio-controladores de fitopatógenos como hongos y nematodos. Por otro lado, la capacidad de B. tropica de producir exopolisacáridos y de solubilizar fosfatos le brindan a la planta las condiciones propicias para su crecimiento; estas características han permitido clasificar a este microorganismo como una bacteria promotora del crecimiento vegetal (BPCV), lo que la convierte en un excelente modelo para su uso como biofertilizante. Sin embargo, es necesario desarrollar estudios que permitan establecer las diferentes rutas metabólicas que utiliza esta bacteria, así como el proceso de fijación de nitrógeno y su relación con su sistema trasportador de electrones.
Referencias
1. Euzéby, J.P. List of prokariotic names with standing in nomenclature, 1997. [Online]. Available: http://www.bacterio.cict.fr/b/burkholderia.html . [Accessed: 19-Jun-2015].
2. Onofre-Lemus, J., Hernández-Lucas, I., Girard, L. & Caballero-Mellado, J. ACC (1-Aminocyclopropane-1-Carboxylate) Deaminase Activity, a Widespread Trait in Burkholderia Species, and Its Growth-Promoting Effect on Tomato Plants. Appl. Environ. Microbiol. 75, 6581–6590 (2009).
3. Salles, J.F., Samyn, E., Vandamme, P., Van Veen, J. & Van Elsas, J.D. Changes in agricultural management drive the diversity of Burkholderia species isolated from soil on PCAT medium. Soil Biol. Biochem. 38, 661–673 (2006).
4. Estrada-De Los Santos, P., Bustillos-Cristales, R. & Caballero-Mellado, J. Burkholderia, a Genus Rich in Plant-Associated Nitrogen Fixers with Wide Environmental and Geographic Distribution. Appl. Environ. Microbiol. 67, 2790–2798 (2001).
5. Caballero-Mellado, J. Microbiología agrícola e interacciones microbianas con plantas. Rev. Latinoam. Microbiol. 48, 154–155 (2006).
6. Reis, V.M, et al. Burkholderia tropica sp. nov., a novel nitrogenfixing, plant-associated bacterium. Int. J. Syst. Evol. Microbiol. 54, 2155–2162 (2004).
7. Yabuuchi, E., et al. Proposal of Burkholderia gen. nov. and Transfer of Seven Species of the Genus Pseudomonas Homology Group II to the New Genus, with the Type Species Burkholderia cepacia (Palleroni and Holmes 1981) comb. nov. Microbiol. Immunol. 36, 1251–1275 (1992).
8. Coenye, T. & Vandamme, P. Burkholderia: molecular microbiology and genomics. Horizon Bioscience, Wymondham, 2006.
9. Suárez-Moreno, Z., Caballero-Mellado, J. & Venturi, V. The new group of non-pathogenic plant-associated nitrogen-fixing Burkholderia. Shares a conserved quorum-sensing system, which is tightly regulated by the Rsal repressor. Microbiology 154, 2048–2059 (2008).
10. Angus, A. et al. Plant-Associated Symbiotic Burkholderia Species Lack Hallmark Strategies Required in Mammalian Pathogenesis. PLOS 9, 1-12 (2014).
11. Estrada-de los Santos, P., Vinuesa, P., Martínez-Aguilar, L., Hirsch, A. & Caballero-Mellado, J. Phylogenetic Analysis of Burkholderia Species by Multilocus Sequence Analysis. Curr. Microbiol. 67, 51–60 (2013).
12. Suárez-Moreno, Z.R. et al. Common Features of Environmental and Potentially Beneficial Plant-Associated Burkholderia. Microb. Ecol. 63, 249–266 (2012).
13. Speert, D.P. Advances in Burkholderia cepacia complex. Paediatr. Respir. Rev. 3, 230–235 (2002).
14. Vandamme, P. & Dawyndt, P. Classification and identification of the Burkholderia cepacia complex: Past, present and future. Syst. Appl. Microbiol. 34, 87–95 (2011).
15. Compant, S., Nowak, J., Coenye, T., Clément, C. & Ait Barka, E. Diversity and occurrence of Burkholderia spp. in the natural environment. FEMS Microbiol. Rev. 32, 607–626 (2008).
16. Estrada, P. et al. A N2-fixing endophytic Burkholderia sp. associated with maize plants cultivated in Mexico. Can. J. Microbiol. 48, 285–294 (2002).
17. Perin, L. et al. Diazotrophic Burkholderia species associated with field-grown maize and sugarcane. Appl. Environ. Microbiol. 72, 3103–3110 (2006).
18. Kavadia, A., Vayenas, D.V., Pavlou, S. & Aggelis, G. Dynamics of free-living nitrogen-fixing bacterial populations and nitrogen fixation in a two-prey-one-predator system. Ecol. Modell. 218, 323–338 (2008).
19. Reinhold-Hurek, B. & Hurek, T. Living inside plants: bacterial endophytes. Curr. Opin. Plant Biol. 14, 435–443 (2011).
20. Rosenblueth, M. & Martínez-Romero, E. Bacterial endophytes and their interactions with hosts. Mol. Plant. Microbe. Interact. 19, 827–837 (2006).
21. Poonguzhali, S., Madhaiyan, M. & Sa, T. Quorum-sensing signals produced by plant-growth promoting Burkholderia strains under in vitro and in planta conditions. Res. Microbiol. 158, 287–294 (2007).
22. Ait Barka, E., Gognies, S., Nowak, J., Audran, J.-C. & Belarbi, A. Inhibitory effect of endophyte bacteria on Botrytis cinerea and its influence to promote the grapevine growth. Biol. Control 24, 135–142 (2002).
23. Martínez-Aguilar, L. et al. Multichromosomal genome structure and confirmation of diazotrophy in novel plant-associated Burkholderia species. Appl. Environ. Microbiol. 74, 4574–4579 (2008).
24. Rees, D.C. et al. Structural basis of biological nitrogen fixation. Philos. Trans. R. Soc. London A Math. Phys. Eng. Sci. 363, 971–984 (2005).
25. Palleroni, N.J. & Genius, I. Pseudomonas Migula 1894. In: Krieg, N.R. & Holt, J.G. (eds.). Bergey´s Manual of Systematic Bacteriology. Baltimore: Williams & Wilkins (1984). págs. 141-199.
26. Herridge, D.F., Peoples, M.B. & Boddey, R.M. Global inputs of biological nitrogen fixation in agricultural systems. Plant Soil 311, 1–18 (2008).
27. Soto-Urzúa, L. & Baca, B.E. Mecanismos de protección de la nitrogenasa a la inactivación por oxígeno. Rev. Latinoam. Microbiol. 43, 37–49 (2001).
28. Caballero-Mellado, J., Onofre-Lemus, J., Estrada-De Los Santos, P. & Martínez-Aguilar, L. The tomato rhizosphere, an environment rich in nitrogen-fixing Burkholderia species with capabilities of interest for agriculture and bioremediation. Appl. Environ. Microbiol. 73, 5308–5319 (2007).
29. Chen, Y.P. et al. Phosphate solubilizing bacteria from subtropical soil and their tricalcium phosphate solubilizing abilities. Appl. Soil Ecol. 34, 33–41 (2006).
30. Rodríguez, H. & Fraga, R. Phosphate solubilizing bacteria and their role in plant growth promotion. Biotechnol. Adv. 17, 319–339 (1999).
31. Pereira, S. I. A. & Castro, P. M. L. Phosphate-solubilizing rhizobacteria enhance Zea mays growth in agricultural P-deficient soils. Ecological Engineering 73, 526–535 (2014).
32. Serrato, R.V. et al. Structural characterization of an acidic exoheteropolysaccharide produced by the nitrogen-fixing bacterium Burkholderia tropica. Carbohydr. Polym. 73, 564–572 (2008).
33. Serrato, R.V. et al. Culture conditions for the production of an acidic exopolysaccharide by the nitrogen-fixing bacterium Burkholderia tropica. Can. J. Microbiol. 52, 489–493 (2006).
34. Vial, L., Marie-Christine, G., Valérie, D. & Eric, D. Burkholderia diversity and versatility: An investory of the extracelular products. J. Microbiol. Biotechnol. 17, 1407–1429 (2007).
35. Radzki, W. et al. Bacterial siderophores efficiently provide iron to iron-starved tomato plants in hydroponics culture. Antonie van Leeuwenhoek, Int. J. Gen. Mol. Microbiol. 104, 321–330 (2013).
36. Tenorio-Salgado, S., Tinoco, R., Vázquez-Duhalt, R., Caballero-Mellado, J. & Pérez-Rueda, E. Identification of volatile compounds produced by the bacterium Burkholderia tropica that inhibit the growth of fungal pathogens. Bioengineered 4, 236–243 (2013).
37. Omarjee, J., Balandreau, J., Spaull, V.W. & Cadet, P. Relationships between Burkholderia populations and plant parasitic nematodes in sugarcane. Appl. Soil Ecol. 39, 1–14 (2008).