Artículos científicos
Educación científica basada en la indagación: análisis de concepciones didácticas de maestros en ejercicio de Costa Rica a partir de un modelo de complejidad
Inquiry-Based Science Education: Analysis of Didactic Conceptions of Primary School Teachers in Costa Rica Based on a Complexity Model
Educación científica basada en la indagación: análisis de concepciones didácticas de maestros en ejercicio de Costa Rica a partir de un modelo de complejidad
Revista Educación, vol. 43, núm. 2, pp. 1-32, 2019
Universidad de Costa Rica

Recepción: 28 Julio 2018
Aprobación: 23 Junio 2019
Resumen: En este artículo se analizan las concepciones didácticas de maestros en ejercicio sobre la indagación y se establecen perfiles de acuerdo con su complejidad evolutiva desde tres dimensiones que constituyen la Hipótesis de la Complejidad: técnica, práctica y crítica. Desde un diseño exploratorio secuencial, se analiza la perspectiva de cuatro asesores de Ciencias y doce docentes. Los asesores elaboraron narrativas dentro de un diseño narrativo emergente y el personal docente respondió un cuestionario abierto. Los resultados sugieren que cuatro docentes se ubican en un nivel de partida con concepciones cercanas a un modelo didáctico transmisivo y ocho en tres niveles intermedios con concepciones constructivistas próximas a un modelo alternativo. Sin embargo, ningún docente se ubica en un nivel de referencia a partir del modelo de complejidad propuesto. El tránsito de un nivel intermedio a uno de referencia puede apoyarse mediante la formación inicial y permanente del profesorado.
Palabras clave: Investigación, Concepciones, Pensamiento, Docentes de escuela primaria.
Abstract: This article analyzes didactic conceptions of primary school teachers regarding inquiry and establishes evolutionary complexity profiles according to three dimensions which comprise the technical, practical and critical complexity hypothesis. The perspective of four advisors and twelve teachers was analyzed through narratives based on an emerging narrative design (prepared by the advisors) and an open questionnaire (answered by the teachers). The results suggest a transmissive didactic model baseline for four of the teachers, a traditional didactic model and eight of the teachers in three intermediate levels with constructivist conceptions closer to an alternative model. However, none of the teachers were close to proposed complexity model baseline. The transition from an intermediary level to a reference level can be supported by initial and continuous teacher education.
Keywords: Research, Conceptions, Thought, Primary School Teachers.
Introducción
En la Didáctica de las Ciencias Experimentales existe consenso a nivel internacional sobre la relevancia de promover una cultura de pensamiento científico que asegure a la ciudadanía el conocimiento y las competencias necesarias para que participen en la complejidad del mundo científico y tecnológico. Desde el marco conceptual de Inquiry Based Science Education [IBSE] se reconoce la indagación como el modelo didáctico de referencia para la enseñanza de las Ciencias (Rocard et al., 2007).
La indagación contribuye en la comprensión de la naturaleza de la ciencia y el aprendizaje de los conceptos científicos mediante prácticas como formulación de problemas, diseño de investigaciones, interpretación de datos, desarrollo de modelos y explicaciones, argumentación y comunicación (Crawford, 2014; Windschitl, Thompson y Braaten, 2008). En este sentido, se persigue una enseñanza de las Ciencias más holística y problematizadora la cual estimula la reflexión crítica de docentes y la progresión de habilidades de pensamiento científico en los estudiantes para que logren interpretar la realidad, insertarse en la sociedad y vivenciar actitudes de respeto y colaboración.
En Costa Rica, a principios de 2008, la Academia Nacional de Ciencias, el Ministerio de Educación Pública [MEP] y la Asociación Estrategia Siglo XXI, con el apoyo de la Organización de las Naciones Unidas para la Educación, la Ciencia y la Cultura [UNESCO] desarrollaron el Programa Educación del Pensamiento Científico basado en la Indagación, una iniciativa articulada al Programa de Estudios de Ciencias de I y II Ciclo de la Educación Primaria (MEP, 2016). El propósito consiste en alcanzar una educación científica auténtica, convertir la concepción tradicional de la enseñanza y el aprendizaje, al planteamiento de la indagación y que facilite el desarrollo profesional del profesorado.
Esta iniciativa se extendió en las 27 Direcciones Regionales de Educación establecidas por el MEP durante 2010, mediante formación permanente liderada por la Asesoría Nacional de Ciencias, el Instituto de Desarrollo Profesional Uladislao Gámez Solano [IDP] y con la colaboración de las universidades estatales que constituyen el Consejo Nacional de Rectores [CONARE]. Además, la inserción del programa en el Plan Nacional de Desarrollo 2010-2014, permitió su cobertura e implementación en los centros educativos. La formación de personal docente en ejercicio se desarrolló a través de la reflexión sobre la práctica educativa, la identificación de acciones para incrementar la calidad de la educación científica, una comprensión teórica sobre la indagación y su posición en las concepciones del profesorado, un apropiamiento de la metodología y, finalmente, una autoevaluación y coevaluación de los aprendizajes (MEP, 2016).
En este contexto, enmarcamos el presente trabajo en la línea de investigación sobre el pensamiento y conocimiento del profesorado. El objetivo de este artículo es analizar las concepciones didácticas del personal docente de Ciencias en ejercicio sobre la indagación y distinguir perfiles de acuerdo con su complejidad y proximidad a modelos didácticos según cada docente. Desde una perspectiva constructivista, docentes de Ciencias poseen concepciones epistemológicas y didácticas sobre la naturaleza de la ciencia, su enseñanza y aprendizaje (Porlán, Rivero y Martín, 1998) que presentan distintos niveles de complejidad debido a los antecedentes escolares, el contexto y las experiencias personales y profesionales. Esas concepciones y sus modelos didácticos asociados pueden ser muy estables y resistentes al cambio.
Diversos estudios revelan la interacción de las concepciones del profesorado en ejercicio con la práctica de aula y sus cambios sobre la naturaleza de la ciencia, enseñanza, aprendizaje y reflexión, así como los factores que favorecen o impiden su evolución (Vázquez, Jiménez y Mellado, 2007; Vázquez, Mellado, Jiménez y Taboada, 2012). Estas investigaciones sugieren que el/la docente y el contexto determinan las prácticas de enseñanza y no necesariamente el cambio de las concepciones se acompañará de un cambio en la acción. Además, indican que el profesorado no transforma fácilmente sus concepciones ni sus prácticas profesionales y cuando ocurre el cambio es continuo, gradual y afecta aspectos conceptuales, procedimentales y actitudinales. Diversos obstáculos de naturaleza epistemológica, afectiva y contextual; especialmente aquellos asociados con la dificultad para asumir posiciones constructivistas e indagar sobre las dificultades de aprendizaje de los estudiantes (Vázquez, Jiménez y Mellado, 2019) pueden superarse a través de la reflexión crítica en y sobre la práctica, orientada por procesos de desarrollo profesional (Vázquez et al., 2012).
Otros estudios, enfocados en la formación inicial, han evidenciado el cambio en las concepciones de los futuros maestros sobre la metodología de enseñanza en un programa de orientación constructivista, donde al inicio se identifican con características del modelo didáctico tradicional e investigativo y al final, mejora el acuerdo con un modelo alternativo (Hamed, Rivero y Martín, 2016). A través de estos programas formativos, la metodología es el ámbito curricular que experimenta mayor evolución en el conocimiento sobre la enseñanza, en comparación con la finalidad de la evaluación, un aspecto de mayor resistencia al cambio (Rivero, Martín, Solís, Azcárate y Porlán, 2017).
Pontes y Poyato (2016) al iniciar un programa formativo focalizado en la reflexión, analizaron las concepciones explícitas de futuros profesores sobre la enseñanza de las Ciencias e identificaron la progresión del pensamiento que define modelos didácticos transmisivos, intermedios y próximos a un modelo constructivista. Sobre la metodología indagatoria, Abril, Romero, Quesada y García (2014) hallaron diferencias significativas entre las concepciones del profesorado en formación inicial y docentes en ejercicio. En los primeros, los resultados reflejan una mayor esperanza de que implementen la indagación a diferencia de los segundos que la condicionan por obstáculos como la carencia de materiales y el tiempo limitado.
A partir de los antecedentes anteriores, partimos de la hipótesis de que las concepciones didácticas del cuerpo docente en ejercicio presentan características propias de modelos didácticos transmisivos, intermedios y alternativos, los cuales obstaculizan o facilitan la implementación de procesos indagatorios en la Educación Primaria y definen distintos niveles de complejidad evolutiva, partiendo de ámbitos conceptuales, metodológicos, organizativos y formativos. Se espera que los resultados derivados del presente estudio permitan contribuir en la definición de orientaciones para fortalecer el desarrollo profesional docente.
Marco teórico
El conocimiento profesional del profesor
El profesorado es una pieza clave en las transformaciones que se generan en la enseñanza, el logro académico de los estudiantes y en un contexto educativo. De hecho, algunas de sus acciones derivan de su conocimiento profesional que tiene orígenes diversos como la educación formal básica y media, la formación inicial docente y disciplinar, la formación continua y las experiencias cotidianas de la práctica de la enseñanza (Van Driel, Berry y Meirink, 2014).
Un modelo consensuado internacionalmente sobre el conocimiento profesional del profesor de Ciencias y su habilidad en la enseñanza es propuesto por Gess (2015), el cual incluye el rol general del docente y el Conocimiento Didáctico del Contenido (CDC) en toda la complejidad del proceso de enseñanza y aprendizaje. Este modelo llamado Teacher Professional Knowledge and Skill (TPK&S) difiere del presentado por Magnusson, Krajcik y Borko (1999), quienes ubican el conocimiento sobre la enseñanza de un tópico específico o CDC como un único dominio constituido por las orientaciones hacia la enseñanza de las Ciencias, el conocimiento del currículum, el conocimiento de la evaluación científica, el conocimiento de los estudiantes de Ciencias y el conocimiento de las estrategias de enseñanza; un dominio influenciado por el conocimiento pedagógico, el conocimiento de la materia y de los estudiantes, que es permeado y/o amplificado por las concepciones.
El modelo de Gess (2015) establece las interacciones entre el CDC y el contexto (estudiantes incluidos), comprende un ciclo dinámico e iterativo que parte de las bases del conocimiento profesional del profesor que contienen el conocimiento de la evaluación, pedagogía, contenido, estudiantes y currículo. Este es un conocimiento genérico de la profesión docente, informa y es informado por el conocimiento profesional de los tópicos específicos que combina el conocimiento de la materia, la pedagogía y el contexto. Por otra parte, incluye las representaciones pedagógicas de los contenidos, el conocimiento de las estrategias de enseñanza y las prácticas científicas. El conocimiento sobre los tópicos específicos es concreto a un tema y nivel de desarrollo; es canónico porque se genera a través de la investigación y el mejoramiento de las prácticas de enseñanza, por lo cual es reconocido por la comunidad científica. Seguidamente, ese conocimiento del profesor para la enseñanza y su propio aprendizaje es amplificado y/o filtrado por sus concepciones epistemológicas y didácticas, el conocimiento previo y el contexto. Estos amplificadores o filtros movilizan el conocimiento profesional sobre los tópicos específicos a la práctica áulica. Precisamente en ese espacio es donde se puede ubicar al CDC personal del profesor y conocer sus interacciones con el contexto específico y particular de la clase.
Gess (2015) define el CDC como un atributo personal del profesor que se considera como conocimiento base y como acción, por lo cual el CDC personal está relacionado con la reflexión sobre la acción (explícito) y el CDC y habilidad se define a través del acto de la enseñanza y la reflexión en la acción (tácito o explícito). En suma, una de las contribuciones del modelo es la eliminación de las orientaciones y concepciones del docente del constructo de CDC, por lo que éstas últimas se convierten en un amplificador o filtro del conocimiento de los tópicos específicos y su interacción en la práctica.
En el modelo también se incluye la contribución de los estudiantes quienes poseen concepciones, conocimientos previos o ideas alternativas, emociones, habilidades, motivaciones y comportamientos que actúan como amplificadores y/o filtros de los ámbitos curriculares que toman lugar en la clase, los cuales tendrán su influencia sobre el aprendizaje, los logros académicos y lo que ocurre en el aula. Esos resultados también ofrecen información para orientar la práctica de enseñanza y contribuir al desarrollo de conocimientos profesionales sobre los tópicos específicos de Ciencias.
En el marco de este modelo de conocimiento profesional consideramos las concepciones como amplificadores o filtros que facilitan u obstaculizan la puesta a punto de procesos indagatorios, definiendo así modelos didácticos y el CDC personal que se ajusta a dichos modelos declarados. Las concepciones, por su naturaleza esencialmente cognitiva, describen la estructura del pensamiento y su contenido, son muy estables y resistentes al cambio y en algunas ocasiones pueden determinar las acciones en la práctica profesional (Bryan, 2012).
Es decir, el cambio de una concepción repercute en todo el sistema de creencias que le constituyen, pero no necesariamente su progresión se verá reflejada en una evolución de las acciones didácticas. Los procesos de desarrollo profesional permanente podrían contribuir en la coherencia del binomio concepción-práctica si se le motiva al profesor a reflexionar en y sobre la acción, elemento clave en la formación de profesionales intelectuales (Giroux, 1990); reconociendo el aporte del conocimiento de las ideas alternativas de los estudiantes y el fortalecimiento de su habilidad en la enseñanza.
En la línea de caracterización de concepciones sobre la indagación, existen concepciones centradas en la experiencia, el problema y la pregunta de investigación (Ireland, Watters, Brownlee y Lupton, 2011). Otros estudios han revelado que las concepciones constructivistas sobre la construcción del conocimiento científico repercuten en mayores aprendizajes en docentes y que la disciplina científica enseñada influye sobre sus concepciones y la promulgación de la indagación (Breslyn y McGinnis, 2008).
A la fecha, la indagación es una metodología alternativa de enseñanza que se le ha atribuido diversidad de interpretaciones y variaciones. Sin embargo, desde una perspectiva constructivista, en la enseñanza de las Cienciascomo indagación (conocida como IBSE), el profesorado utiliza un modelo didáctico que promueve un aprendizaje acerca de la indagación científica, los conceptos de ciencia y la naturaleza de la ciencia a través de un proceso indagatorio (Crawford, 2014). Como señala Couso (2014), IBSE no es un contenido a aprender, sino una forma de enseñar y aprender contenidos conceptuales científicos y sobre ciencia; tampoco debe interpretarse que los estudiantes al estar involucrados y físicamente activos lo estarán motivacional e intelectualmente. Puesto que la indagación permea en la formación personal de los estudiantes, es importante que los procedimientos científicos se inserten en un ciclo indagatorio acompañado de estrategias metacognitivas y autorreguladoras, pues están asociados con factores afectivos como las actitudes hacia la ciencia y las emociones.
Por tanto, a la luz del modelo propuesto por Gess (2015), se considera que la indagación como metodología no debe reducirse a un procedimiento más o a un conjunto de pasos por seguir de forma lineal y estructurada, sino que puede considerarse como un ámbito curricular que permea todo el esquema del modelo, pero que sienta sus bases en el conocimiento profesional de los tópicos específicos de Ciencias y en los procesos de reflexión sobre y en la práctica de aula. Es decir, el CDC personal de quien aplica la indagación fundamenta el tópico particular, que a su vez interacciona con el contexto donde ocurre la mediación. De manera similar, desde la investigación en Didáctica de las Ciencias Experimentales debe profundizarse el rol que asumen las emociones en el modelo y sus interacciones.
Metodología
Problemas de investigación
Con el presente estudio, pretendemos dar respuesta a los siguientes problemas:
¿Cuáles son las concepciones didácticas de un grupo de docentes de Ciencias de Educación Primaria sobre la indagación?
¿Cuáles perfiles pueden categorizarse de acuerdo con el nivel de evolución/complejidad de sus concepciones didácticas acerca de la indagación?
Objetivos de investigación
El objetivo general de este estudio es analizar las concepciones didácticas acerca de la indagación, en el marco del Programa Educación del Pensamiento Científico basado en la Indagación, en el I y II Ciclo de la Educación General Básica, por parte de un grupo de docentes involucrados en procesos de formación continua, procedentes de centros educativos de la Dirección Regional de Educación Occidente de Costa Rica en el curso lectivo 2015. En este sentido, se proponen los siguientes objetivos específicos:
Identificar y caracterizar las concepciones didácticas del profesorado en torno a la indagación.
Categorizar distintos perfiles de complejidad de las concepciones didácticas desde una dimensión técnica, práctica y crítica que constituye la Hipótesis de la Complejidad.
Tipo de estudio
Esta investigación con alcance exploratorio y descriptivo se enmarca en el paradigma Complejo-Evolucionista y el enfoque mixto. Por tanto, para interpretar el objeto de estudio, el paradigma de la Complejidad Evolutiva permite una visión de conjunto y una percepción en evolución, incluye un nivel de pensamiento complejo que se traduce en madurez personal y social, mediante la reflexión sobre la acción y el cambio educativo como referente de la formación del profesorado (De la Herrán, 2005).
Contexto de la investigación y participantes
Actualmente, en Costa Rica la formación continua de docentes de Ciencias se enmarca desde la perspectiva de la educación científica para una nueva ciudadanía, en el contexto del desarrollo sostenible y en el marco del Programa Educación del Pensamiento Científico basado en la Indagación (MEP, 2016), cuyos fundamentos y finalidades son congruentes con el marco de referencia IBSE promovido por la Comisión Europea. Es por ello que, mediante los procesos de capacitación presencial, virtual y bimodal; asesoramiento y acompañamiento del personal educativo (profesores universitarios, asesores, formadores, directores y maestros) de las 27 regiones educativas del país se inserta la indagación en la asignatura de Ciencias, así como su incorporación en los procesos de diseño, planificación e implementación de las unidades didácticas y la evaluación de los aprendizajes en los seis niveles de la Educación Primaria.
La investigación se desarrolló en el contexto natural de enseñanza y aprendizaje durante el curso lectivo 2015 con doce docentes de Educación Primaria en ejercicio que imparten la asignatura de Ciencias en dos instituciones públicas del cantón de Zarcero (Costa Rica), ambas pertenecientes a la Dirección Regional de Educación Occidente. Estos centros cuentan con aproximadamente 600 estudiantes de nivel socioeconómico medio y bajo. El personal docente imparte la enseñanza a estudiantes con edades entre los seis y doce años. El conjunto de participantes estuvo constituido por dos hombres y diez mujeres, con edades entre los 25 y 50 años, la mayoría del profesorado posee titulación de Licenciatura (75%), cuenta con más de quince años de experiencia profesional y están implicados en acciones de formación continua (ver Tabla 1).
| Años de experiencia | Número de docentes | Códigos de maestros |
| De 5 a 10 años | 2 | A, J |
| De 15 a 20 años | 7 | C, D, F, G, H, I, K |
| De 20 a 25 años | 3 | B, L, E |
El 83% del conjunto docente no tuvo inducción sobre los fundamentos epistemológicos y didácticos de la indagación durante la formación inicial en la universidad y ha sido en el transcurso del desarrollo profesional que se ha formado en el modelo didáctico alternativo. Así, el 91% de los participantes ha participado en las capacitaciones que impartió el MEP a nivel nacional durante la implementación del Programa Educación del Pensamiento Científico basado en la Indagación. La mitad recibió acompañamiento de parte de la Asesoría Regional de Ciencias.
También, participaron cuatro asesores de Ciencias (dos hombres y dos mujeres) procedentes de tres Direcciones Regionales de Educación del MEP (Limón, Turrialba y Pérez Zeledón) y la Universidad de Costa Rica respectivamente. Los asesores poseen una experiencia superior a diez años en formación permanente de maestros y asumen funciones de asesoría y acompañamiento tras la implementación del Programa de Educación Científica basada en la Indagación a nivel nacional. Tanto los asesores como el profesorado fueron seleccionados por criterios incidentales y por conveniencia.
Diseño de investigación
El estudio ex-post-facto, de naturaleza no experimental, analiza desde un diseño exploratorio secuencial [DEXPLOS], la perspectiva de asesores y maestros de Ciencias acerca de sus concepciones didácticas explícitas en torno a la indagación. Este diseño implica una fase inicial de recolección y análisis de datos cualitativos seguida de otra donde se recaban y analizan datos cuantitativos y cualitativos. El diseño es de modalidad derivativa, puesto que la recolección y el análisis de los datos cuantitativos se construyen sobre la base de los resultados cualitativos. En el presente estudio se muestra únicamente la metodología y los resultados cualitativos puesto que sobre los demás se ha hecho referencia en publicaciones previas.
Instrumentos de investigación y técnicas de análisis de datos
En la primera fase del DEXPLOS, los asesores elaboraron narrativas dentro de un diseño narrativo emergente de codificación abierta. Las narrativas potencian la comprensión de aspectos contextuales, específicos y complejos de la enseñanza y el aprendizaje de las Ciencias (Reis y Climent, 2012) permitiendo una aproximación a las concepciones y a los modelos didácticos declarados por los participantes.
El instrumento de primer orden fue un registro anecdótico digital (con denominación N-1-AC) constituido por una serie de pautas y cuestiones como las siguientes: ¿Cuáles cree usted que son las concepciones del profesorado de Educación Primaria sobre la indagación?, ¿Cómo utilizan los maestros el CDC para el diseño, la planificación e implementación de unidades didácticas indagatorias?, ¿Cuáles son las principales necesidades formativas del profesorado para implementar la indagación en la enseñanza de las Ciencias? Estas interrogantes permitieron a los participantes manifestar sus reflexiones, partiendo de las experiencias en asesoría y acompañamiento a los maestros respecto a la puesta a punto de la indagación. La administración del instrumento se ejecutó en junio de 2015.
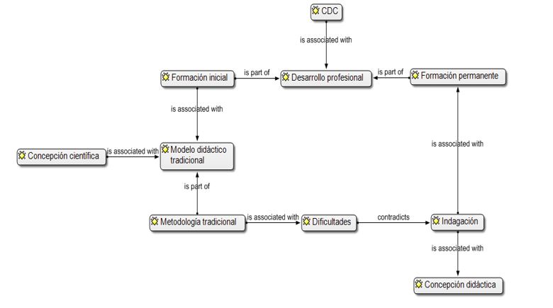
Una vez aplicado el instrumento, se procedió a la organización, preparación y revisión de los datos cualitativos, se descubrieron las unidades de análisis y se elaboró el análisis textual y conceptual en Atlas.ti para Windows, versión 7.5.9. De esta forma se compararon e interpretaron los segmentos codificados, se crearon dos familias de códigos que se entrelazaron a partir de nodos para la creación inductiva de una red semántica, la cual permitió establecer una Hipótesis de Complejidad y una Teoría Fundamentada a partir de los datos. El análisis inductivo generó relaciones entre códigos que enmarcan las posibles concepciones didácticas del profesorado de Educación Primaria en dos modelos de enseñanza y aprendizaje: transmisivo (tradicional) e investigador (alternativo).
Entonces, a partir de la Teoría Fundamentada emergieron las categorías Enseñanza y Aprendizaje de las Ciencias, CDC y Desarrollo Profesional, las cuales se justifican a partir de los conceptos derivados de las unidades de análisis vinculadas al planteamiento del problema. Dicho sistema se complementó con la literatura para generar un Modelo de Evolución/Complejidad de las Concepciones Didácticas sobre la Educación Científica basada en la Indagación.
La complejidad de ese sistema se evidencia en la lectura vertical (de arriba hacia abajo) de las categorías (Enseñanza y Aprendizaje, CDC y Desarrollo Profesional), subcategorías (Metodología, Organización Escolar, Evaluación y Dificultades; Diseño, Planificación e Implementación; Formación inicial y permanente) e indicadores que corresponden a ambos modelos de enseñanza-aprendizaje, manifestándose una mayor evolución en la cantidad y complejidad de los elementos didácticos que se asocian a las dimensiones técnica, práctica y crítica de la Hipótesis de la Complejidad (Vázquez et al., 2007).
En la segunda fase del DEXPLOS se utilizó dicho modelo como un instrumento de segundo orden, lo cual permitió el diseño de un cuestionario mixto (denominación C-1-D) que explora acerca de las concepciones del profesorado de Educación Primaria sobre la indagación, así como el análisis de los datos que se derivan de éste. Se utilizó el instrumento C-1-D para recoger las variables sociodemográficas (género, edad, experiencia docente, titulación y acompañamiento de la Asesoría Regional de Ciencias) e identificar las concepciones de los maestros.
Desde la reflexión el profesorado explicitó sus concepciones al responder: ¿Cuáles ideas, significados, conceptos o imágenes mentales posee usted acerca de la Educación Científica basada en la Indagación? Para orientar la respuesta se le sugirió al profesorado profundizar en aspectos conceptuales, metodológicos, organizacionales, evaluativos, obstáculos, CDC y desarrollo profesional.
Este instrumento se validó mediante el criterio experto de tres formadores de maestros españoles en Didáctica de las Ciencias Experimentales. El cuestionario fue administrado en agosto de 2015 por los investigadores en ambos centros educativos, con previa autorización de los directores. Los participantes fueron informados acerca del anonimato y de la confidencialidad de los resultados.
Resultados
Análisis de concepciones a partir del diseño narrativo emergente
En la Figura 1 (ver más adelante) se muestra la red semántica que permite establecer Teoría Fundamentada a partir de las aportaciones de los cuatro asesores de Ciencias en la elaboración de las narrativas correspondientes a la primera fase del DEXPLOS, cuyo propósito es la obtención de una perspectiva próxima a las concepciones didácticas del profesorado de Educación Primaria respecto a la Educación Científica basada en la Indagación.
El análisis enmarca las concepciones en dos modelos didácticos: transmisivo e investigador. La concepción epistemológica positivista que considera la ciencia como una verdad absoluta, estática y descontextualizada fomenta una visión deformada en su enseñanza y aprendizaje, lo cual se evidencia en modelos didácticos personales de corte tradicional, caracterizados por la transmisión y memorización de contenidos científicos escolares, la medición de los aprendizajes y un abordaje estructurado del método científico.

Por añadidura, se encasilla la asignatura de Ciencias en un aula de cuatro paredes, en la que el docente permite al estudiante preguntar solo aquello que -como maestro- sabe responder y siente temor por no saber o prevalecen las respuestas en libros de texto carentes de una secuenciación didáctica coherente.
También, el docente desarrolla la extensa cantidad de objetivos y contenidos del programa de estudios de manera magistral, siguiendo la complejidad de estos a través del libro. A partir de esa organización, basada en la lógica de la disciplina científica, se efectúa la evaluación mediante una prueba escrita, proceso que suele convertirse en una medición del aprendizaje, por lo que se cuenta con un sistema evaluativo centralizado en el conocimiento y en su función sumativa.
Es más, el método científico se aborda mediante el desarrollo de preguntas cerradas que no fomentan la curiosidad ni la experimentación y se concibe como un camino lineal integrado por pasos a seguir de una forma muy estructurada. La metodología transmisiva prevalece porque el personal docente tiene una formación inicial tradicional, carente de fundamentos científicos e investigativos, lo cual fomenta una concepción reduccionista que, junto a las labores administrativas, la necesidad de materiales y el número elevado de estudiantes en la clase, obstaculizan la implementación de un modelo alternativo que requiere concepciones y acciones de mayor complejidad.
No obstante, en Costa Rica la Educación Científica basada en la Indagación tiene una buena proyección en los centros educativos y ha sido aceptada positivamente entre el profesorado de Primaria, pues permite desarrollar una clase más activa donde el conjunto estudiantil aplica sus conocimientos previos, hacen preguntas en un ambiente de sana convivencia y obtienen soluciones mediante procesos como la búsqueda de información, salidas de campo, prácticas experimentales, proyectos, debates, exposiciones científicas y Ferias de Ciencia y Tecnología.
En este sentido, los estudiantes se exponen a situaciones problemáticas que resuelven gracias al uso de recursos didácticos diversos y de metodologías acordes con la naturaleza de la ciencia, al mismo tiempo que desarrollan habilidades de pensamiento científico como la formulación de preguntas, el empleo de diferentes metodologías de investigación, la argumentación y contextualización de la ciencia; procesos más libres, interesantes y cercanos a la cotidianidad. Sin embargo, a pesar de su aceptación entre el colectivo docente, la indagación aún no forma parte de la cultura institucional en su totalidad y tampoco es un complemento de su labor diaria.
El proceso de implementación del Programa Educación del Pensamiento Científico basado en la Indagación se desarrolló de una manera paulatina, gracias al trabajo colaborativo entre el MEP y las universidades estatales. A través de las capacitaciones se convenció al profesorado acerca de las bondades de la metodología indagatoria; pero, al apresurar los procesos de aplicación en el aula, las concepciones se convirtieron en más responsabilidades para los maestros, quienes además debían ejecutar la planificación de las demás asignaturas del currículo oficial y el cumplimiento de las responsabilidades administrativas.
Por tanto, para subsanar estas dificultades, se debe apostar por el desarrollo profesional, tanto en la formación inicial como en la formación permanente; y para ello, el CDC se convierte en una pieza para generar el cambio. El CDC personal se moviliza en la práctica de la enseñanza, pero no al nivel de referencia porque el profesorado carece de fortaleza disciplinar para ejecutar una adecuada representación pedagógica de los contenidos y porque se apega a un programa de estudios que en la práctica resuelve tal y como lo aprendió en la universidad.
En consecuencia, para proceder a la enseñanza, a la evaluación del aprendizaje y a la reflexión, el desarrollo profesional debe considerar: el fomento de situaciones problemáticas sencillas que estimulen habilidades de pensamiento científico como formulación de preguntas, el empleo de métodos de investigación, la argumentación y la contextualización de la ciencia; el complemento entre la función formativa y sumativa de la evaluación; la historia y epistemología del conocimiento científico como reflexión para comprender la naturaleza de la ciencia y organizar una representación didáctica coherente con ella.
Los aspectos anteriores deben enmarcarse en un plan de transformación a mediano y largo plazo que involucre la participación de especialistas en Didáctica de las Ciencias Experimentales, capaces de comprender la realidad de las comunidades y de apoyar colaborativamente para que docentes reflexionen en y sobre sus prácticas de enseñanza.
En síntesis, esta Teoría Fundamentada sugiere la presencia de dos niveles de complejidad en las concepciones de los maestros. En primera instancia, aquellas que conciben los procesos de enseñanza y aprendizaje desde una postura tradicional, con matices positivistas y empiristas que fomentan una visión deformada de las Ciencias. En segundo lugar, se evidencian concepciones con una visión constructivista que actúan como facilitadores para la validación del conocimiento cotidiano y la construcción del conocimiento científico escolar, a través de procesos de pensamiento y acción que conducen al estudiante en la comprensión de los fenómenos y las leyes de la naturaleza.
Estas concepciones respaldan modelos didácticos, por lo que a partir de la generación de esta Teoría Fundamentada y de las aportaciones de la literatura, surgió el modelo de Evolución/Complejidad de las Concepciones Didácticas sobre la Educación Científica basada en la Indagación.
Análisis de concepciones mediante el Modelo de Complejidad
A continuación, se presentan los resultados derivados del primer ítem del instrumento C-1-D, cuyo propósito es identificar y caracterizar las concepciones de los maestros sobre la indagación. Una vez organizados los datos, se identificaron las unidades de análisis, se codificaron y categorizaron a la luz del Modelo de Evolución/Complejidad propuesto, utilizando para ello técnicas manuales.
Respecto a la categoría Enseñanza y Aprendizaje de las Ciencias y la subcategoría Metodología, el profesorado declara que el estudiante experimenta un acercamiento a la forma como se trabaja en la ciencia, a través del método científico y la indagación. El aprendizaje proviene de la experiencia de observar, experimentar, obtener resultados, formular conclusiones y comunicar. También declaran que el niño aprende haciendo e investigando con sus propias manos, a través de un proceso dirigido por su docente. El error es visto como una herramienta de aprendizaje, lo cual contribuye a un aprendizaje significativo. Desde la indagación, los temas científicos son más atractivos e interesantes para la población estudiantil si se le acerca a su cotidianidad y se les enseña cómo asimilarlos. El disfrute se manifiesta mientras el estudiante ejecuta los trabajos y asimila los contenidos científicos, lo cual permite que se motive a compartir sus hallazgos.
Respecto a las subcategorías Organización Escolar y Evaluación, se identifican concepciones explícitas sobre la relevancia de un clima de aula dinámico que facilite la interacción entre compañeros, y, por otra parte, el profesorado declara que la evaluación posee un carácter formativo. Sin embargo, desde la subcategoría Dificultades se aprecia un desánimo respecto a la posibilidad de aplicar en el aula la metodología de indagación, pues manifiestan obstáculos como los siguientes: programas de estudio sobrecargados de contenidos, ausencia de laboratorios y materiales, falta de espacios adecuados, labores administrativas, la cantidad de grupos por atender, el número de estudiantes en la clase (treinta aproximadamente), los problemas de disciplina y gestión del aula.
Respecto a las subcategorías Diseño y planificación e Implementación el personal docente manifiesta que la elaboración del planeamiento didáctico es más fácil pues se tiene mayor conocimiento del estudiantado y, por ende, el abordaje de los contenidos debe ser coherente con sus características y los materiales disponibles. Finalmente, las y los docentes no brindaron aportaciones a la categoría Desarrollo Profesional.
A partir de los resultados anteriores, se evidencian concepciones constructivistas próximas a un modelo didáctico alternativo, las cuales consideran la indagación como una actividad inherente a la práctica científica y como una metodología para enseñar y aprender contenidos científicos y sobre la naturaleza de la ciencia. Sin embargo, existen algunas concepciones ingenuas en el discurso de las y los docentes que sugieren modelos didácticos transmisivos e intermedios. Por ejemplo, aquellas que consideran la indagación como habilidades manipulativas o con una visión positivista y empirista de la ciencia que conciben el método científico y la experiencia como únicas alternativas para alcanzar el conocimiento auténtico.
Perfiles de complejidad de las concepciones sobre la indagación
Por otro lado, con el propósito de elaborar una categorización de los perfiles de maestros de acuerdo con el nivel de evolución de sus concepciones sobre la Educación Científica basada en la Indagación, se presenta a continuación un análisis inductivo y deductivo, en función de los elementos de la indagación que declaran los participantes, en el primer ítem del instrumento C-1-D. La confección de la Tabla 2 (ver más adelante) con su correspondiente análisis mixto está en consonancia con las aportaciones metodológicas que presentan Martínez, Jiménez y López (2014) para identificar perfiles de formadores en Didáctica de las Ciencias Experimentales.
En el presente artículo se sigue dicha metodología para categorizar los perfiles de complejidad de las concepciones, por lo que desde un primer nivel de proximidad se mide la frecuencia de maestros que declaran elementos propios de la Educación Científica basada en la Indagación y se comparan éstos para cada uno de ellos (N=12), así se establece una sumatoria horizontal por subcategoría del modelo de complejidad y una suma vertical por participante, lo cual permite caracterizar las concepciones. Más adelante, desde un segundo nivel de proximidad se agrupan perfiles de maestros en función de la complejidad de las concepciones evidenciadas.
Al analizar horizontalmente las frecuencias sobre los elementos de la indagación que declararon los participantes, se evidencia una alta tendencia (más del 80%) a la descripción de la metodología indagatoria, el aprendizaje significativo, la manifestación de actitudes y emociones, el aprender haciendo y el desarrollo de habilidades de investigación. Esa proporción se calculó a partir de diez docentes que resaltaron dichos elementos en sus respuestas al primer ítem del cuestionario C-1-D (N=12). La mitad de los maestros se refieren a las dificultades de su implementación y a la utilización del CDC. Elementos sobre la evaluación y la organización escolar son mencionados por dos participantes.
Como se desprende de los resultados derivados del ítem 1, el conjunto docente expresa estar a favor de una metodología indagatoria en la enseñanza de las Ciencias en Educación Primaria, sin embargo, no hay unidades de significado en el texto que permitan deducir explícitamente que todos los maestros están aplicándola. Por otro lado, en las declaraciones acerca de sus propias concepciones, el profesorado no menciona aspectos relacionados con la epistemología de la ciencia, las perspectivas filosóficas, epistemológicas, organizativas y metodológicas que sustentan el Programa de Estudios de Ciencias basado en la Indagación del MEP de Costa Rica. Tampoco aluden a las etapas del ciclo indagatorio (focalización, exploración, reflexión, contrastación y aplicación); únicamente refieren a la observación, el planteamiento de preguntas, la experimentación y la formulación de conclusiones, por lo que al parecer no existe claridad de la diferencia entre el método científico y la indagación. De manera similar, los maestros no argumentan acerca de la selección de contenidos, el diseño de unidades didácticas y su implementación, la evaluación, el trabajo colaborativo, el rol de docente y su desarrollo profesional desde la formación inicial y permanente, por lo que profundizar estos elementos de la indagación en los programas formativos se convierte en una necesidad prioritaria.
Para el segundo nivel de proximidad, se desarrolla un análisis vertical del modelo de complejidad, de manera que se establece una categorización de perfiles docentes en función del mayor o menor número de elementos que declaran, lo cual permite un acercamiento al nivel de complejidad de sus concepciones sobre la indagación. En la Tabla 2 (ver más adelante) se muestran los perfiles de maestros que surgen al agruparlos según las subcategorías manifestadas.
La categorización representa un sistema de ideas en evolución, como resultado de la reelaboración e integración de saberes que permite establecer una hipótesis de progresión e identificar los principales obstáculos que impiden una mayor complejidad (Porlán et al., 1998). De este modo, en la Tabla 2 se presenta un nivel de partida, tres niveles intermedios y un nivel de referencia que pueden interpretarse desde una dimensión técnica, práctica y crítica respectivamente, las cuales fundamentan la hipótesis de la complejidad (Vázquez et al., 2007).
Así, el primer nivel se caracteriza por un sistema de concepciones que incorpora fundamentación sobre la metodología indagatoria. En ese primer horizonte de complejidad, el docente es capaz de valorar la importancia de un aprendizaje significativo, de identificar las ideas intuitivas o cotidianas, las actitudes y emociones experimentadas por la niñez cuando se le facilitan oportunidades de cuestionar su realidad inmediata y explorar el mundo natural, entre otros elementos propios de la enseñanza y el aprendizaje indagatorio. Sin embargo, las bondades de aprender investigando relacionadas intrínsecamente con concepciones de corte constructivista son matizadas por concepciones positivistas y empiristas, pues los maestros argumentan acerca de las dificultades que les impide aplicar la indagación en el aula.
| Perfiles | Subcategorías declaradas | Maestro |
| Nivel de partida | Metodología | B, L |
| Dificultades | D, E | |
| Nivel intermedio A | Metodología y dificultades | F, J |
| Metodología, diseño y planificación | H, I, K | |
| Nivel intermedio B | Metodología, dificultades, diseño y planificación | A, G |
| Nivel intermedio C | Metodología, organización escolar, evaluación, diseño y planificación | C |
| Nivel de referencia | *No se evidencia | *Ninguno |
En consecuencia, desde una dimensión técnica, el punto de partida incorpora prácticas tradicionales de enseñanza como la resolución de ejercicios, el abordaje del método científico como contenido y procedimiento, la valoración o medición del cumplimiento de tareas, lo cual sugiere una verticalidad en la relación docente-saber-estudiante-contexto y una unidimensionalidad total en lo que se refiere a la capacidad de progresar hacia niveles de mayor complejidad evolutiva. Cabe destacar que los educadores B, D, E y L tienen una experiencia docente que comprende un intervalo de 15 a 25 años de servicio, lo cual dificulta el cambio de esas concepciones didácticas tan arraigadas.
El tránsito de un nivel de partida y un nivel de referencia se facilita a través de la incorporación de horizontalidad a las relaciones docente-saber-estudiante en un contexto que tiende hacia la indagación, pues como se observa en la Tabla 2, tanto el nivel intermedio A como el B incluyen cierta bidimensionalidad en las concepciones, pues las/los docentes incorporan ideas que sustentan dos y hasta tres subcategorías de análisis. En este nivel intermedio, el profesorado intenta abordar los contenidos del currículo escolar de Ciencias en armonía con ciertos elementos de la indagación, a pesar de la presencia de obstáculos o limitaciones. Como sostienen Vázquez-Bernal et al. (2007), en la dimensión práctica se incorporan otras perspectivas junto al ensayo y error en la práctica educativa.
Asimismo, en los dos primeros niveles intermedios se ubican los maestros A, F, J, H, I y K, quienes poseen una experiencia de 15 a 20 años en las aulas de Educación Primaria. Por ejemplo, es interesante que el participante J; licenciado con 5 a 10 años de servicio docente, se ubique en un mismo nivel de evolución que sus compañeros veteranos. Al analizar las aportaciones del docente J, a partir del primer ítem de la primera parte del instrumento C-1-D, se evidencia que sí ha participado en las capacitaciones sobre el Programa Educación del Pensamiento Científico basado en la Indagación y en tres ocasiones o más ha recibido seguimiento de parte de la Asesoría Regional de Ciencias. A pesar de ello, manifiesta que efectúa frecuentemente actividades propias de un modelo didáctico tradicional y menciona: “Creo que aplicar la indagación hace que los estudiantes aprendan más, sin embargo, por la cantidad de contenidos y el tiempo no se puede aplicar” (J.C. Rojas, comunicación personal, 1 de junio 2015).
De manera similar ocurre con la participante A, una docente con grado de Maestría, quien tiene de 5 a 10 años de laborar en Educación Primaria. Esta maestra sí ha recibido capacitación sobre la indagación durante ese tiempo, pero forma parte del 50% de la muestra que no ha recibido acompañamiento de parte de la Asesoría Pedagógica. A pesar de ello, sus respuestas al primer ítem de la primera parte del cuestionario C-1-D evidencian que siempre organiza actividades que se asocian con el diseño, planificación e implementación de la indagación. No obstante, en sus reflexiones acota:
El aprendizaje proviene de la experiencia de experimentar, tocar, cometer errores, de obtener resultados. Sin embargo, el sistema evaluativo en Costa Rica y la falta de recursos como el laboratorio, no permite que la indagación se dé a cabalidad (J. Alvarado, comunicación personal, 1 de junio 2015).
Sobre la argumentación anterior, cabe señalar que, aunque prepare actividades que se asocian con un método de indagación en la práctica, sus concepciones no incluyen reflexiones de mayor profundidad.
Precisamente, casos como los analizados anteriormente merecen de un mayor seguimiento, asesoría y estímulo para dar el paso hacia un nivel de referencia. Entonces, la formación permanente se convierte en una necesidad relevante; por tanto, el MEP debe ofrecer mayores posibilidades académicas para este profesorado, en aras de facilitar una educación científica de calidad para la población estudiantil.
Hacia una mayor complejidad evolutiva se ubica la participante C, maestra con una experiencia comprendida entre 15 y 20 años, con grado de Maestría, cuya formación académica abordó los fundamentos sobre la indagación escolar desde las asignaturas de Didáctica de las Ciencias Experimentales. Esta docente ha participado en las capacitaciones sobre indagación que impartió el MEP y en dos ocasiones ha recibido acompañamiento de parte de la Asesoría de Ciencias. En palabras de la participante C, se resaltan aspectos que se relacionan con la metodología indagatoria, la organización escolar, la evaluación, el diseño y la planificación:
El estudiante interactúa directamente con lo que desea conocer, lo cual deja en él un aprendizaje duradero; a la hora de planear es más fácil porque una ya sabe cómo el estudiante va a ir indagando y le da sugerencias donde encontrarlo, es más fácil a la hora de evaluar, en la organización del aula es más dinámico y a nivel de ciencia se sabe de antemano que así es como se trabaja, indagando y aplicando el método científico (A.B. Rodríguez, comunicación personal, 1 de junio, 2015).
Por lo tanto, se observa una correspondencia entre las concepciones y las acciones que declara.
Finalmente, al elaborar una categorización de las aportaciones de los participantes sobre sus propias concepciones y tras efectuar un análisis vertical y horizontal dentro del modelo de evolución/complejidad, no se identifica ningún docente que se ubique en un último grado de complejidad, o sea en una dimensión crítica, pues no completan las ocho subcategorías de análisis. Para ello, es necesario remover las concepciones que sustentan la práctica a nivel individual o colectivo y se requiere la vinculación entre la reflexión y la acción (Vázquez et al., 2012).
Discusión, conclusiones e implicaciones formativas
En primera instancia, es importante reconocer la relevancia de las narrativas elaboradas por los asesores en la primera fase del estudio, pues a través de sus reflexiones y sus experiencias en los procesos de capacitación y seguimiento con las y los docentes, permitieron una primera impresión de sus concepciones didácticas.
Cuando se efectuó la puesta en marcha de la nueva propuesta curricular a nivel nacional, se manifestaron dudas y temores por parte de los asesores pedagógicos, pues, por un lado, la propuesta implicaba un cambio en el sistema de concepciones del profesorado, definidas previamente por sus antecedentes escolares, experiencias personales, factores contextuales y afectivos; y, por otro, su implementación estaba limitada a la posibilidad de que las y los docentes realmente incorporaran la metodología indagatoria dentro de su cultura y planeamiento didáctico. A pesar de ello, los asesores pedagógicos capacitaron y acompañaron a los maestros para que sintieran confianza y seguridad, pues este modelo alternativo les sugería cambiar progresivamente sus prácticas de enseñanza.
En segundo lugar, la teoría fundamentada sugiere la presencia de concepciones epistemológicas caracterizadas por rasgos positivistas y empiristas que actúan como obstáculos tanto en la progresión del conocimiento profesional deseable como en la práctica de un modelo didáctico alternativo o de referencia. El arraigo de esas concepciones amerita removerse a través de una reflexión orientada pues éstas son reproductoras de una visión objetiva, inductivista, descontextualizada, acumulativa y lineal de la ciencia (Escrivà y Rivero, 2017) y se manifiesta en la prevalencia de modelos transmisivos centrados en el profesor que favorecen la reproducción de los conocimientos.
Asimismo, la teoría fundamentada proyecta concepciones con una visión constructivista que van más allá del método científico y se aproximan a un modelo alternativo, pues priorizan el desarrollo del pensamiento científico mediante la indagación. Estas concepciones se caracterizan por la apertura a nuevos espacios y herramientas para que el discente aprenda haciendo, consideran la resolución de problemas como el eje medular que permite un acercamiento desde la complejidad que caracteriza a la realidad. En este sentido, el aprendizaje se produce directamente con el objeto de estudio, con lo que el estudiante desea conocer y en congruencia con la secuenciación didáctica de los contenidos propuesta por el docente. Así, adquiere significados, desarrolla competencias científicas, incrementa su creatividad y favorece las emociones positivas.
En tercer lugar, el cuestionario aplicado en la segunda fase del DEXPLOS evidenció la presencia de concepciones didácticas hacia la indagación escolar muy diversas que pueden beneficiar o inhibir la aplicación de la metodología indagatoria en las aulas de Ciencias. Sin embargo, aunque los resultados sugieren una fuerte tendencia hacia concepciones constructivistas que se atañen a un nivel declarativo, no necesariamente su modo de actuar en la enseñanza se corresponderá con las concepciones y acciones que el docente afirma ejecutar en la práctica o con las que se identifica. En este sentido, como señala Crawford (2014), el hecho de que las y los docentes posean concepciones congruentes con la indagación no significa que intentarán llevarla a cabo o que tendrán éxito en su ejecución.
El segundo aspecto por retomar se relaciona con la categorización de distintos perfiles de concepciones de acuerdo con su evolución/complejidad en torno a la indagación escolar, desde una dimensión técnica, práctica y crítica (Vázquez et al., 2007). Al respecto, se identifican cuatro perfiles en función de los elementos de la indagación declarados por los participantes.
En el primer nivel se ubica un perfil de partida, caracterizado por un sistema de concepciones que incorpora fundamentación sobre la metodología indagatoria y la presencia de dificultades en su implementación. Las ventajas del modelo investigativo se inhiben por la asociación de las concepciones empiristas y positivistas. En consecuencia, desde una dimensión técnica, el punto de partida incorpora prácticas tradicionales y rutinas de enseñanza que conforman una unidimensionalidad total en lo que se refiere a la capacidad de progresar hacia niveles de mayor complejidad evolutiva, pues representan concepciones fuertemente arraigadas.
En segundo lugar, se identifican tres perfiles intermedios (A, B y C), en los que se ubica más de la mitad de los participantes. La progresión evolutiva entre un primer nivel de complejidad y los subsiguientes niveles intermedios está mediada por la incorporación de la horizontalidad de las relaciones docente-saber-estudiante en un contexto que tiende hacia la indagación, cuyos indicadores se explicitan en el modelo propuesto. Por lo tanto, las concepciones poseen un grado de libertad mayor dentro de cierta bidimensionalidad. En este sentido, desde una dimensión práctica se añaden nuevas perspectivas que se manifiestan en la indagación de la práctica educativa como la organización escolar, la evaluación, el diseño y la planificación de unidades didácticas.
Finalmente, no se identificó ningún docente con un perfil de referencia, pues desde una dimensión crítica es necesaria una mayor vinculación entre la reflexión y la acción. Asimismo, desde el modelo de evolución/complejidad propuesta, se requiere el tránsito de un nivel intermedio hasta completar los elementos de la indagación correspondientes a las tres categorías de análisis.
En términos generales, los resultados sugieren la existencia de algunas concepciones constructivistas próximas a un modelo didáctico alternativo. Sin embargo, éstas están acompañadas de concepciones epistemológicas positivistas y empiristas, con una tendencia evolutiva hacia niveles de mayor complejidad didáctica. Esas concepciones podrían determinar las acciones en el aula, impulsando u obstaculizando el diseño, planificación e implementación de procesos indagatorios en Educación Primaria. El tránsito de un nivel intermedio a uno de referencia puede facilitarse mediante la formación inicial y permanente del profesorado. La hipótesis de la complejidad se convierte en un horizonte de referencia a muy largo plazo, pues los resultados demuestran la existencia de concepciones didácticas que se ubican en niveles de partida e intermedios, por lo que no se alcanza un nivel de referencia propio del modelo didáctico investigativo.
En este sentido, el presente estudio recomienda para futuras investigaciones la posibilidad de ampliar el modelo de evolución/complejidad propuesto con una caracterización de las concepciones intermedias desde diseños longitudinales, en los que se documente el conocimiento profesional de los tópicos específicos, el CDC personal en la acción y las concepciones implícitas, en la búsqueda de un modelo personal de desarrollo adaptado a las características de cada profesor/a. En suma, nuestra posición es congruente con las contribuciones de Gess (2015) y Nilsson y Vikström (2015) quienes subrayan que el CDC está fundamentalmente sostenido en la práctica de aula y es en la enseñanza donde debe analizarse. Asimismo, se propone un mayor acompañamiento del profesorado en ejercicio de Educación Primaria a través de programas de intervención que faciliten el cambio gradual de las concepciones y acciones relacionadas con aspectos epistemológicos, conceptuales, metodológicos, estructurales y didácticos de la indagación, identificando a su vez los factores que alientan o inhiben su evolución.
Si bien, los datos del estudio provienen de una pequeña muestra de participantes y del análisis de concepciones propias de un nivel declarativo, los resultados del estudio permiten identificar implicaciones para la formación continua del profesorado. Por ejemplo, los procesos de formación permanente deben explorar las concepciones, actitudes y emociones sobre la indagación, de tal forma que se fomente una comprensión profunda de la naturaleza de la ciencia, superando la concepción del método científico como manera única de generar conocimiento científico, ya que esta visión distorsiona la imagen de la ciencia (Windschitl et al., 2008). Consideramos necesario que los programas de formación continua sean intensivos y prolongados, que aborden las distintas variaciones de la indagación (aprendizaje basado en problemas, argumentación, indagación basada en modelos y aprendizaje por proyectos), especialmente aquellas de mayor complejidad como la modelización (Couso, 2014; Martínez et al., 2014; Windschitl et al., 2008), de tal forma que orienten al profesorado en el diseño de las programaciones didácticas y promuevan el desarrollo de habilidades metacognitivas.
Esas propuestas de enseñanza se podrían experimentar, discutir y evaluar conjuntamente entre colegas, proponiendo mecanismos de mejora y revisando aspectos como las representaciones de los contenidos científicos, sus dificultades de aprendizaje, estrategias de enseñanza y de evaluación con función formativa que permita la regulación del proceso educativo en el aula; eso facilitaría un incremento en el CDC personal y en el conocimiento profesional sobre temas específicos de Ciencias. Los grupos de trabajo colaborativo entre profesores en ejercicio pueden contribuir en que el docente comprenda los procesos de la indagación y sienta una mayor confianza (Gillies y Nichols, 2015). En suma, estos contextos auténticos de indagación repercuten en la reflexión crítica sobre la práctica de la enseñanza, movilizando así el pensamiento del docente en ejercicio hacia concepciones de mayor complejidad evolutiva.
Para finalizar, aunque el estudio está centrado en el ámbito costarricense, comparte problemáticas con sistemas educativos que tratan de introducir nuevas políticas de mejora y cambio, tomando como eje central al estudiantado y sus intereses, lo cual produce, cuando menos, reservas en el colectivo del profesorado, como se deriva de investigaciones en países con más tradición en experiencias innovadoras, como España, donde buena parte del profesorado, todavía, emplea enfoques basados en la enseñanza no el aprendizaje del alumnado (Hernández et al., 2012).
Agradecimientos
El estudio ha sido financiado por la Universidad de Costa Rica con el aporte académico de la Universidad de Huelva, España. Un especial agradecimiento a los docentes y asesores por su participación.
Referencias
Abril, A. M., Romero, M., Quesada A. y García, F. J. (2014). Creencias del profesorado en ejercicio y en formación sobre el aprendizaje por investigación. Revista Eureka sobre Enseñanza y Divulgación de las Ciencias, 11(1), 22-33.
Breslyn, W. y McGinnis, J. R. (2008). A comparison of exemplary biology, chemistry, earth Science, and physics teachers’ conceptions and enactment of inquiry. Science Education, 96, 48-77.
Bryan, L. A. (2012). Research on Science Teacher Beliefs. En B. Fraser, K. Tobin y C. J. McRobbie (Eds.), Second International Handbook of Science Education (Vol.1) (pp.477-495). Netherlands: Springer.
Couso, D. (2014). De la moda de “aprender indagando” a la indagación para modelizar: una reflexión crítica. En M. Á. de las Heras, A. Lorca, B. Vázquez, A. M. y R. Jiménez (Eds.), Investigación y transferencia para una educación en ciencias: un reto emocionante (pp. 1-28). Huelva, España: Universidad de Huelva.
Crawford, B. A. (2014). From Inquiry to Scientific Practices in the Science Classroom. En N. G. Lederman y S. Abell (Eds.), Handbook of Research on Science Education (Vol.2) (pp.515-599). New York: Routledge.
De la Herrán, A. (2005). El nuevo “paradigma” complejo-evolucionista en educación. En A. de la Herrán, E. Hashimoto y E. Machado (Eds.), Investigar en Educación: Fundamentos, aplicación y nuevas perspectivas (pp. 481-661). Madrid: Dilex.
Escrivà, I., y Rivero, A. (2017). Progresión de las ideas de los futuros maestros sobre la construcción del conocimiento científico a través de mapas generados en una secuencia de actividades. Revista Eureka sobre Enseñanza y Divulgación de las Ciencias, 14(1), 199-214.
Gess, J. (2015). A model of teacher professional knowledge and skill including PCK: Results of the thinking from the PCK Summit. En A. Berry, P. Friedrichsen y J. Loughran (Eds.), Re-examining Pedagogical Content Knowledge in Science Education (pp.28-42). Nueva York: Routledge.
Gillies, R. M., y Nichols, K. (2015). How to Support Primary Teachers’ Implementation of Inquiry: Teachers’ Reflections on Teaching Cooperative Inquiry-Based Science. Research in Science Education, 45, 171–191.
Giroux, H. A. (1990). Las y los docentes como intelectuales. Hacia una pedagogía crítica del aprendizaje. Barcelona: Paidós-MEC.
Hamed, S., Rivero, A., y Martín, R. (2016). El cambio en las concepciones de los futuros maestros sobre la metodología de enseñanza de las ciencias en un programa formativo. Revista Eureka sobre Enseñanza y Divulgación de las Ciencias, 13(2), 476-492.
Hernández, F., Maquilón, J. J., y Monroy, F. (2012). Estudio de los enfoques de enseñanza en profesorado de educación primaria. Profesorado, 16(1), 61-77.
Ireland, J., Watters, J., Brownlee, J. y Lupton, M. (2011). Elementary teachers’ conceptions of inquiry Teaching: Messages for teacher development. Journal of Science Teacher Education, 23(2), 1-17.
Magnusson, S., Krajcik, J., y Borko, H. (1999). Nature, sources and development of pedagogical content knowledge. En J. Gess y N. G. Lederman (Eds.), Examining pedagogical content knowledge (pp.95-132). Dordrecht, the Netherlands: Kluwer Academic.
Martínez, M., Jiménez, M. R., y López, R. (2014). La indagación en las propuestas de formación inicial de maestros: análisis de entrevistas a los formadores de Didáctica de las Ciencias Experimentales. Enseñanza de las Ciencias, 32(3), 591-608.
Ministerio de Educación Pública [MEP] (2016). Programas de Estudio de Ciencias Primero y Segundo Ciclos de la Educación General Básica. San José: Ministerio de Educación Pública.
Nilsson, P., y Vikström, A. (2015). Making PCK Explicit – Capturing Science Teachers’ Pedagogical Content Knowledge (PCK) in the Science Classroom. International Journal of Science Education, 37(12), 1-22.
Pontes, A., y Poyato, F. (2016). Análisis de las concepciones del profesorado de secundaria sobre la enseñanza de las ciencias durante el proceso de formación. Revista Eureka sobre Enseñanza y Divulgación de las Ciencias, 13(3), 705-724.
Porlán, R., Rivero, A., y Martín, R. (1998). Conocimiento profesional y epistemología de las y los docentes, II: Estudios empíricos y conclusiones. Enseñanza de las Ciencias, 16(2), 271-288.
Reis, P., y Climent, N. (2012). Narrativas de profesores: reflexiones en torno al desarrollo personal y profesional. Sevilla: Universidad Internacional de Andalucía.
Rivero, A., Martín, R., Solís, E., Azcárate, P., y Porlán, R. (2017). Cambio del conocimiento sobre la enseñanza de las ciencias de futuros maestros. Enseñanza de las Ciencias, 35(1), 29-52.
Rocard, M., Csermely, P., Jorde, D., Lenzen, D., Walberg, H., y Hemmo, V. (2007). Science Education Now: A Renewed Pedagogy for the Future of Europe. Brussels: European Comission.
Van Driel, J. H., Berry, A., y Meirink, J. (2014). Research on Science Teacher Knowledge. In N. G. Lederman y S. Abell (Eds.), Handbook of Research on Science Education (Vol.2) (pp.848-870). New York: Routledge.
Vázquez, B., Jiménez, R., y Mellado, V. (2007). El desarrollo profesional del profesorado de ciencias como integración de la reflexión y la práctica. La hipótesis de la complejidad. Revista Eureka sobre Enseñanza y Divulgación de las Ciencias, 4(3), 372-393.
Vázquez, B., Jiménez, R., y Mellado, V. (2019). El conocimiento didáctico del contenido (CDC) de una profesora de ciencias: reflexión y acción como facilitadores del aprendizaje. Enseñanza de las Ciencias, 37(1), 25-53.
Vázquez, B., Mellado, V., Jiménez, R., y Taboada, M. C. (2012). The process of change in a science teacher’s professional development: A case study based on the types of problems in the classroom. Science Education, 96(2), 337-363.
Windschitl, M., Thompson, J., y Braaten, M. (2008). Beyond the Scientific Method: Model-Based Inquiry as a New Paradigm of Preference for School Science Investigations. Science Education, 92, 941-967.