ARTÍCULOS
FUNCIONES EJECUTIVAS EN EL APRENDIZAJE DE ESTUDIANTES UNIVERSITARIOS
Executive Functions in the Learning of University Students
FUNCIONES EJECUTIVAS EN EL APRENDIZAJE DE ESTUDIANTES UNIVERSITARIOS
Sophia, Colección de Filosofía de la Educación, núm. 36, pp. 143-168, 2024
Universidad Politécnica Salesiana

Recepción: 25 Junio 2023
Revisado: 20 Agosto 2023
Aprobación: 25 Octubre 2023
Publicación: 15 Enero 2024
Resumen: El artículo aborda el tema de las funciones ejecutivas (FE) y el aprendizaje en estudiantes universitarios. Se considera relevante en el momento actual, debido a las diversas afectaciones que se perciben en el rendimiento académico luego de la pandemia, siendo cada vez más evidentes los problemas para regular el aprendizaje, la poca capacidad para buscar información relevante y las dificultades para abstraer aspectos significativos de los datos de interés. Desde aquí se plantea la relevancia de comprender mejor el papel de las FE en el aprendizaje, para lo cual, se inicia con varias definiciones que coinciden en caracterizarlas como aquellas que regulan, controlan y mediatizan las actividades superiores y más complejas que realiza el cerebro; se las ubica en el córtex frontal y tienen diversas tasas de desarrollo a lo largo del ciclo vital, desde la infancia hasta la adultez joven, en la que alcanzan su pleno desarrollo. Agregado a esto, se describen los componentes de las FE, puesto que son variados dependiendo de los autores y su relación con el aprendizaje. El enfoque es eminentemente neuropsicológico, pero se realiza un breve diálogo con la filosofía de Heidegger, Hume y Locke. Se concluye con varias sugerencias de posibles actividades que pueden llevarse a cabo para desarrollar estas funciones en los estudiantes.
Palabras clave: Cognición, aprendizaje, estudiante universitario, comprensión, conocimiento, estrategias educativas.
Abstract: The article addresses the topic of executive functions and learning in university students. It is considered relevant at the present time, due to the diverse affectations that are perceived in the academic performance after the pandemic, problems to regulate their learning, the little capacity to look for relevant information and difficulties to abstract significant aspects of the data of interest are more and more evident. From here, the relevance of better understanding the role of executive functions in learning is raised, for which, we begin with several definitions that coincide in characterizing them as those that regulate, control, mediate the higher and more complex activities performed by the brain; they are located in the frontal cortex and have different rates of development throughout the life cycle, from childhood to young adulthood when they reach their full development. In addition to this, the components of executive functions are described, since they are varied depending on the authors and their relationship with learning. The approach is eminently neuropsychological, but there is a brief dialogue with the philosophy of Heidegger, Hume, and Locke. It concludes with several suggestions of possible activities that can be carried out to develop these functions in students.
Keywords: Cognition, learning, university student, comprehension, knowledge, educational strategies.
Introducción
En este artículo se plantea la temática del aprendizaje y el papel que las funciones ejecutivas (FE) tienen para alcanzarlo, particularmente, en estudiantes universitarios. Esto implica considerar aspectos biológicos y psíquicos en el proceso formativo y su relación con la tarea docente.
A partir de estas ideas, se establece como objetivo primordial considerar la relación que existe entre el aprendizaje en estudiantes universitarios con el funcionamiento cognitivo, centrado, especialmente, en lo que se denomina FE. Cuando las FE están bien desarrolladas, los estudiantes tienden a experimentar un aprendizaje más efectivo y un mejor rendimiento académico. Dificultades en las FE pueden afectar negativamente la capacidad de un estudiante para enfrentar las demandas académicas. Es importante señalar que la relación entre FE y aprendizaje es bidireccional: un entorno educativo estimulante y desafiante también puede influir en el desarrollo y mejora de las FE de los estudiantes.
En los últimos años, en particular luego de la pandemia, se han detectado un sinfín de situaciones que han afectado la esencia misma de lo humano confrontado a la muerte; así, existen motivos suficientes para preguntarse sobre el sentido mismo de la existencia y de todo lo que conlleva el vivir y aprender de una manera diferente (Ortega, 2021). Desde el campo educativo se ha percibido, particularmente que los estudiantes han sufrido una afectación a nivel cognitivo y emocional. Respecto al primer nivel, es preciso decir que se encuentra entre los estudiantes universitarios una mayor dificultad para seleccionar aspectos importantes en el cúmulo de información que disponen, limitándose muchas veces a solo repetir lo que encuentran sin procesar los datos; no existe por parte de ellos un análisis detallado de la información que se recibe desde las diferentes fuentes y esto revela una afectación de las funciones de control y monitoreo, que son la base de un desempeño cognitivo adecuado. Para el segundo nivel no se hará un análisis detallado dado que este trabajo se centrará sobre las funciones cognitivas.
Es significativo repensar el aprendizaje considerando los aspectos biológicos y psíquicos que se encuentran en la base de procesos mentales más complejos. El docente como agente educativo relevante al momento de enseñar en cualquier campo —particularmente desde el universitario— debe tomar en cuenta estos elementos cuando planee su cátedra para que el aprendizaje sea posible; alejándose de una práctica en la que solo interesa la enseñanza para darse cuenta de los múltiples determinantes que intervienen en el proceso y que provienen tanto de los estudiantes en su condición de seres biológicos, psíquicos, sociales e históricos, como el de los docentes, la institución y de la sociedad en la que el proceso ocurre.
La comprensión de los aspectos neuropsicológicos puede contribuir a mejorar la capacidad de los estudiantes para aprender, es decir, para asimilar la información que reciben, procesarla en su mente y usarla de forma adecuada para encontrar alternativas a los problemas con los que se enfrentan, tanto de forma personal como profesional.
Este desafío es relevante en todos los niveles educativos, ya sea con niños o adolescentes, y lo es más con adultos-jóvenes, puesto que se están formando para un desempeño profesional futuro, adquiriendo las habilidades y destrezas indispensables para realizar las acciones vinculadas a su carrera, en la que requerirán habilidades propias de su futura labor y personales que los ayuden a desenvolverse en un entorno cada vez más complejo (Morin, 1999). Esto es un aspecto necesario en el momento actual, debido a la integración indispensable que las disciplinas deben tener para poder enfrentar los desafíos de la sociedad moderna (Varona, 2020).
De esta manera, es indispensable que un docente tome en cuenta estas condiciones particulares de los estudiantes para luego, repensar y plantear los contenidos que tiene que abordar, de manera que pueda llegar de mejor forma al estudiante y se facilite un proceso de aprendizaje significativo (Palacios y Guisado, 2016).
El tema es actual y novedoso debido al impacto que, en este momento, tienen las neurociencias y los conocimientos que aportan, tanto en el contexto educativo como en otros, en los que son de gran ayuda para comprender los procesos cognitivos asentados en ese órgano tan especial como es el cerebro.
Este artículo ha sido elaborado siguiendo una metodología con base en el enfoque cualitativo, de tipo revisión sistemática, para lo cual, se usó la revisión bibliográfica como técnica. En cuanto a los instrumentos, debido a su carácter señalado, se usaron gestores bibliográficos que permitieron recopilar la información, misma que luego fue organizada, analizada e interpretada, tomando en cuenta los aspectos esenciales del tema. Luego, se la contrastó y amplió con las posturas y planteamientos de autores que se han interesado en temas similares. El procedimiento usado fue la recolección de información, la organización de la misma, la selección de datos relevantes y su composición en un texto adecuado.
Para realizar este trabajo se aborda el tema de las FE, considerando algunas definiciones sobre ellas, sus componentes al igual que los cambios que experimentan a lo largo del ciclo vital. De este modo, se caracterizan las mismas y se consideran algunos modelos para comprenderlas de mejor manera. Para finalizar, se plantean algunas consideraciones acerca del aprendizaje.
Las funciones ejecutivas
Desde su nacimiento, la humanidad se ha interesado en comprender, tanto el mundo que le rodea como lo que sucede en su interior, especialmente en el cerebro, por lo que siempre ha habido gran interés en ciertas funciones cognitivas como el pensamiento, el lenguaje, la inteligencia o el aprendizaje, que han tenido un espacio característico en los planteamientos de todos los filósofos a lo largo de los siglos (Rábano, 2018).
Uno de los campos más interesantes y de amplio desarrollo en el momento actual en el ámbito cognitivo es, según Ramos y Lozada (2015), el interés por comprender la forma en que un ser humano es capaz de regular y controlar su comportamiento y enfrentar las situaciones de la vida cotidiana. Todo ello vinculado a un grupo de funciones que se han denominado como “ejecutivas”, es decir, que están relacionadas con la realización-ejecución y monitoreo o control de las acciones y actividades. Funciones como la fluidez verbal, la memoria de trabajo, planificación, organización, inhibición, flexibilidad y control de impulsos, son esenciales para el desempeño cognitivo de las personas y más aún de los estudiantes universitarios, puesto que contribuyen a organizar la información de tal forma que exista una respuesta coordinada y coherente de aquello que existe en la mente con lo sucede en el contexto de desenvolvimiento.
Para una mejor comprensión de estas funciones, se requiere un abordaje interdisciplinar de los aspectos neuropsicológicos implicados en los procesos cognitivos, fruto de la interacción entre la base biológica —propia de la persona— y el ambiente social en que se desarrolla (Sastre, 2006), por lo que se impone realizar algunas definiciones.
La expresión “funciones ejecutivas” fue utilizada originalmente por Muriel Lezak en su artículo “The Problem of Assessing Executive Functions”, publicado en 1982, en International Journal of Psychology. Aquí se definen como “las capacidades mentales esenciales para llevar a cabo una conducta eficaz, creativa y aceptada socialmente” (p. 90). Ella misma modificó su definición en 1995 (Lezak, 1995), considerándolas como las “capacidades que permiten a una persona funcionar con independencia, con un propósito determinado, con conductas autosuficientes y de una manera satisfactoria” (p. 38). Al parecer, funciones como la planificación, organización, inhibición, flexibilidad y control de impulsos están íntimamente relacionadas con aquello que se considera específicamente humano y que define acciones y reacciones de cada individuo en el entorno en que se desenvuelve.
Evidentemente, según Sastre (2006), no existe una definición única de FE, por lo que se van a mencionar algunas de las más interesantes, como la que señala que agrupan una serie de “habilidades centrales autorreguladoras que orquestan procesos básicos o de dominio específico con el fin de lograr un objetivo flexiblemente [39], y que se relacionan con la actividad de regiones corticales y subcorticales que colaboran con el córtex prefrontal” (p. 144). Estas FE son esenciales para el proceso de aprendizaje, ya que permiten a los estudiantes organizar la información, establecer metas, adaptarse a nuevas circunstancias y regular su comportamiento de manera eficiente. Los estudiantes que poseen un buen funcionamiento de estas FE suelen enfrentarse de manera más efectiva a las demandas académicas y tienen un rendimiento más sólido en sus estudios.
Autores como Barroso y León (2002) consideran las FE como aquellas capacidades que, presentes en forma conjunta en el cerebro humano, pueden transformar el pensamiento en acciones, gracias a las cuales cada ser humano funciona organizada, flexible y eficazmente. La consecuencia de este funcionamiento es la adaptación a las condiciones que se le presentan a cada individuo. Se trata de un sistema supraordenado, en otras palabras, conformado por varios elementos a los que regula, controla, supervisa, dirige y evalúa, mientras ejecutan sus funciones, para que el ser humano pueda llevar a cabo una conducta o inhibirla de ser necesario.
Desde otra definición, se las caracteriza como “los procesos que asocian ideas, movimientos y acciones y los orientan a la resolución de problemas” (Tirapu Ustárroz et al., 2012, p. 90). De cierta forma, podría decirse que son metaesquemas, es decir, diseños que orientan la forma en que se desenvolverán las representaciones que cada persona tiene. En consideración a esta definición, los mismos autores amplían su propuesta concibiendo las FE como:
Un conjunto de habilidades que se hallan implicadas en la generación, la supervisión, la regulación, la ejecución y el reajuste de conductas adecuadas para alcanzar objetivos complejos, especialmente aquellos que son considerados por el individuo como novedosos y precisan una solución creativa (p. 91).
Esta definición es compartida por otros autores como Verdejo y Bechara (2010), que destacan la importancia de estas funciones para manejar y modular las actividades complejas que realiza un organismo, vinculando la información que proviene del medio interno con la que asimila del exterior para dar respuestas coherentes y adecuadas a las dificultades de la vida diaria, es decir, las FE facilitan la adaptación del ser humano a su contexto.
En el caso de los estudiantes universitarios, estas habilidades son esenciales, puesto que deben adaptarse a una serie de nuevas circunstancias en un entorno diferente y ellos, en muchos casos, no siempre tienen una planificación adecuada para responder a tareas cada vez más complejas y demandantes. Todos estos aspectos pueden generar conflictos y problemas para los cuales, algunos de los estudiantes deben formular respuestas creativas, puesto que no existe una guía u orientación establecida. En la universidad, varios jóvenes se enfrentan a situaciones conocidas como hacer las tareas o estudiar para una prueba, pero existen otras que implican el desarrollo de habilidades vinculadas a las FE, como monitorear su proceso de aprendizaje o darse cuenta de las formas en que asimila mejor la información. Además, algunas tareas requieren poco esfuerzo cognitivo, como elaborar un mapa mental de información conocida, pero otras pueden ser más demandantes, como resolver un problema que involucre a un grupo de trabajo y al docente que lo envió. Estos niveles de complejidad requieren el aprendizaje de otras habilidades, que están vinculadas a las FE, de tal forma que el estudiante pueda adaptarse mejor en el entorno universitario.
El papel de las FE es primordial en los estudiantes universitarios, para gestionar los múltiples estímulos provenientes de diversas fuentes, por lo que se puede detallar cuáles son sus componentes.
Componentes de las funciones ejecutivas
Según las definiciones planteadas, es posible establecer que no existe una clasificación única de las FE, puesto que, dependiendo de los autores, incluyen diversos elementos. Sin embargo, existe consenso en señalar que “el sistema ejecutivo” está constituido por bloques relacionados, como lo expresan Batista Núñez (2012) y Flores y Ostrosky-Shejet (2012), quienes señalan que son dos: el primero inicia, anticipa, planifica y establece metas, supervisando las conductas emitidas y haciendo una previsión de las consecuencias que pueden tener; mientras que en el segundo bloque se encuentran las capacidades que modulan, activan o inhiben las capacidades cognitivas.
Otros autores como Barroso y León (2002) consideran que el funcionamiento ejecutivo tiene una constitución de cuatro componentes esenciales y que se manifiestan en forma de un proceso que va desde el planteamiento de metas, la planificación necesaria para alcanzarlas, el desarrollo de acciones adecuadas y la ejecución de las mismas. Cada uno de estos componentes presenta objetivos diferenciados y específicos:

Componentes y objetivos de las funciones ejecutivas
Fuente: elaboración propia a partir de Barroso y León (2002, p. 30).Como se ha podido evidenciar, estas habilidades son esenciales a la hora de controlar, supervisar y regular la actividad cognitiva y emocional de un sujeto por lo que han despertado gran interés para conocer su papel en el aprendizaje, tanto de niños como de adolescentes y adultos. Por ello puede afirmarse que existe una amplia investigación en el área (Portellano y García, 2014; Ramos Galarza et al., 2018; Ramos Galarza y Pérez Salas, 2017). Todas estas investigaciones muestran que las FE no son las mismas a lo largo del ciclo vital, por lo que es interesante conocer los cambios que aparecen en el transcurrir de los años.
Funciones ejecutivas durante el ciclo vital
Las FE experimentan variaciones a lo largo del ciclo vital del individuo, puesto que su mayor desarrollo se da en la infancia y la adolescencia, esencialmente, gracias a la maduración del córtex prefrontal, área cortical en la que se distribuyen, según Lozano y Ostrosky (2011), y se manifiestan y especializan en la adultez joven cuando se ha alcanzado su máximo potencial (si han existido las condiciones para ello) (Papalia et al., 2010). Cabe mencionar que la infancia y lo que sucede en ella es crucial para sentar las bases de un buen desarrollo de las FE. Al respecto, Sastre (2006) dice:
En ellos acontecen cambios en la estructura y el funcionamiento del lóbulo frontal y en el córtex prefrontal […]. Estos cambios estructurales y funcionales del cerebro se relacionan con ganancias relevantes en las primeras competencias cognitivas, en las funciones ejecutivas [15-17] y en la organización lógica de la acción y del conocimiento [18,19] (p. 144).
De tal manera que el desarrollo cognitivo y posterior desempeño en los años formativos son el resultado de la conjugación, más o menos coherente, de la información asimilada por el niño (Piaget, 2007) con la madurez y accionar de las FE y la influencia de la interacción social (Sastre, 2006).
Cabe resaltar que el desarrollo y maduración del córtex prefrontal está relacionado con la interacción social. Es imperativo destacar que desde hace algunos años atrás se sabe el impacto que esta tiene en aquel, por ejemplo, el cortisol (la hormona del estrés) deja una gran huella sobre las estructuras cognitivas (Olza, 2008). De igual manera, se conoce la profunda influencia que tienen sobre el niño las características de las personas a su alrededor y sus formas de reaccionar frente a sus necesidades, determinando, en muchos casos, su desenvolvimiento social y relacional actual y futuro.
La edad de 6 a 8 años es crucial en el desarrollo cognitivo de los niños, debido a que se activan las capacidades implicadas en el funcionamiento ejecutivo (Barroso y León, 2002). Esta activación de nuevas funciones cognitivas surge debido al desarrollo neurobiológico alcanzado, pues el padre y la madre disminuyen el control que tienen sobre las actividades de los niños, por lo que ellos se vuelven más autónomos para realizar sus actividades de aprendizaje y, en consecuencia, requieren controlar mejor su desempeño.
Habilidades como la inhibición, la memoria de trabajo, la flexibilidad cognitiva, el control motor, la planificación y organización, van perfeccionándose paulatinamente, conforme se da el crecimiento físico de los niños y su vinculación es cada vez más grande en actividades de aprendizaje. Entre los 6 y 12 años, los niños y niñas se encuentran aprendiendo las bases del conocimiento que necesitarán para su futura formación, tanto a nivel medio como universitario. Esto evidencia que es la etapa en que se consolidan —o no— las bases para un buen desempeño cognitivo (Linares, 2007).
En este desarrollo, también es relevante la etapa de la adolescencia dado que permite la maduración total del córtex prefrontal al confrontar al sujeto a todos los cambios que se producen en las áreas física, psíquica y social y que requieren una profunda modificación de su ser y de su identidad (Erikson, 1985). De esta forma, la adolescencia es una etapa crucial en la que se da una serie de cambios a nivel físico —con el aparecimiento de caracteres sexuales secundarios— a nivel psíquico —con el desarrollo de una identidad propia— y a nivel social —con un desempeño interpersonal adecuado—. En este desarrollo es crucial el papel de la corteza prefrontal que se vuelve la zona por excelencia que permite el control y regulación del comportamiento del adolescente.
La corteza prefrontal “actúa como un director de orquesta y en ella se hallan las funciones del ser humano que más lo diferencian de otros seres vivos y que mejor reflejan su especificidad” (Tirapu Ustárroz et al., 2012, p. 90). Se trata de un cúmulo de neuronas que albergan aquellas funciones superiores y mucho más complejas y avanzadas que posee el ser humano.
Han sido Locke (1994) y Hume (1984, 1994) quienes han aportado claras y concisas posturas acerca de estas ideas. Locke (1994) afirmó —mucho tiempo atrás ya— que las ideas provienen de dos fuentes: la sensación y la reflexión, y que su acumulación genera el conocimiento. Las ideas que se derivan directamente de la experiencia sensorial tienen que ver con las características propias de los objetos, como el tamaño, el peso, la forma, el color y demás; a esto se le denomina como ideas simples. Las ideas complejas tienen como fuente la reflexión y hacen referencia a tres niveles:
Los modos que son combinaciones de ideas simples que no contienen la existencia de las cosas en sí mismas, como las ideas de números, triángulos o melodías.
Las sustancias que son combinaciones de ideas simples que representan la existencia de cosas particulares y concretas, como las ideas de un carro, una puerta o una flor.
Las relaciones que son combinaciones de ideas que expresan las conexiones entre diversas ideas, como las ideas de causación, parentesco o amistad.
En cambio, Hume (1981, 1994) propone que el origen de las ideas se encuentra en las impresiones, por un lado, que coinciden con las sensaciones de Locke (1994) y las ideas mismas que surgen de “imágenes débiles de las impresiones, cuando pensamos y razonamos” (p. 87) que coinciden con la reflexión propuesta por Locke (1994). Además, Locke (1994) señala que para que las ideas aparezcan en la mente de un ser humano, el primer paso es la percepción y luego la memoria, a la que considera el “almacén de las ideas” (p. 129), añadiendo que las ideas se fijan en la mente gracias a otros procesos como la atención y la posterior repetición de la idea; tal cual como otras sensaciones (i. e. el placer y el dolor). El autor menciona otros aspectos, como el discernimiento y la abstracción, que favorecen la construcción de las ideas y contribuyen a distinguir unas de otras, y aunque Locke (1994) no las haya definido como FE, sin embargo, por el papel de regulación o de control que tienen, bien podrían entenderse como tales.
Según Rosales Sánchez (2019), “para Hume, las sensaciones, entendidas como impresiones, producen ideas simples. Luego, la mente hace combinaciones con distintas ideas simples que producen las complejas” (p. 134). Se trata de un proceso acumulativo, por un lado, y jerárquico por otro, puesto que las ideas construidas se van agrupando en segmentos, cada vez más amplios de información que permiten la organización de información cada vez más compleja.
Este proceso se completa en la infancia con la habilidad de jerarquizar la información, lo cual es la base necesaria para organizar los diversos aspectos que, luego, los niños y niñas tendrán que aprender a lo largo de su proceso formativo. Esto será una condición necesaria para entender y comprender aquello que se aprende a lo largo de la vida, desde las múltiples maneras de hacerlo. Como puede verse, aquí están las bases de la regulación del aprendizaje, tan necesarias para un buen desempeño cognitivo y que, luego, se activarán en los estudiantes a nivel universitario.
Se puede afirmar que las sensaciones forman parte de la entidad definitoria de lo humano, es decir, son parte constitutiva de la esencia de humanidad. Implica reconocer la centralidad de la experiencia sensorial en la construcción de la realidad y la autocomprensión humana. Lo humano no puede ser concebido fuera de lo que percibe no solo con sus sentidos, sino con su intelectus, facultad principal que lo diferencia ante los demás seres. De igual manera, en cuanto se refiere a la percepción, Bello (1881) aporta que:
Es, en general, un acto en que el alma adquiere el conocimiento de cierta cualidad o estado particular de un objeto, en virtud de cierta acción que el objeto ejerce actualmente en ella. No tratamos de definir la percepción, sino solo de señalarla o de manifestar las circunstancias en que esta facultad se realiza (p. 16).
La percepción es un proceso cognitivo básico sobre el cual se asienta toda la posibilidad de asimilar información y convertirla en datos útiles para el desempeño cognitivo de una persona. Los niños y niñas perciben ciertos aspectos del mundo que les rodea en base a su desarrollo cognitivo. Esto sugiere que la forma en que los niños interpretan y comprenden el entorno está influenciada por su nivel de desarrollo mental y cognitivo en ese momento específico de sus vidas. Esta idea destaca la estrecha relación entre el desarrollo cognitivo y la percepción del mundo en la infancia. Los adolescentes en cambio modifican esta percepción gracias a que han desarrollado la capacidad de pensamiento hipotético-deductivo que los faculta para asimilar lo percibido, pero luego para ordenarlo, cuestionarlo y usarlo para su mejor desempeño. A medida que los adolescentes adquieren esta habilidad cognitiva, son capaces de procesar y asimilar la información percibida de manera más compleja y abstracta. En los estudiantes universitarios, estas habilidades se potencian aún más debido al entorno en el que se encuentran y que potencia al límite, su aprendizaje y los recursos que tiene para regularlo.
Hay que tomar en cuenta que, en la tradición filosófica, según Oliveira y Mourão (2013), existen dos grandes corrientes de pensamiento sobre estos procesos psíquicos de la sensación y la percepción: el racionalismo y el empirismo.
Los racionalistas basan sus conocimientos totalmente en la razón, por eso lo atribuyen a las matemáticas gran valor como instrumento de comprensión de la realidad. La mente humana es, en el racionalismo, el único instrumento capaz de llegar a la verdad (p. 42).
De la postura de estos grandes de la filosofía puede colegirse el origen de las ideas y, de manera deductiva, la relación existente entre ellas, gracias a las FE que, como se estaba señalando previamente, no siempre se desarrollan al mismo tiempo (Flores Lázaro et al., 2014). Algunas de las FE aparecen de forma muy temprana como es el caso de la detección de situaciones de riesgo que ya se encuentran presentes en la infancia; otros procesos como el control inhibitorio aparecen de forma temprana como es la infancia media; mientras que aparecen con posterioridad, funciones como la memoria de trabajo o la flexibilidad mental e incluso la planificación mientras que aparecen tardíamente, la fluidez verbal y la abstracción.
En un estudio llevado a cabo en Medellín (Castañeda et al., 2022), se llegó a la conclusión de que el nivel de escolaridad tiene un gran impacto en el progreso de ciertas FE especialmente las de regulación, memoria de trabajo, fluidez verbal y procesamiento de la información entre otras. Estos resultados permiten concluir que el proceso educativo tiene gran influencia en el desarrollo y madurez de las distintas FE.
Otros estudios se han centrado en el papel mediador de las FE en problemas de memoria (Molina 2018), encontrando que estas y el estrés explicaron el 57 % de quejas subjetivas respecto a la memoria. Las FE más implicadas en este papel mediador son el control ejecutivo, la atención y la regulación de la conducta social.
Otra investigación (Gutiérrez Ruiz et al., 2020) destaca que algunas FE pueden predecir mejor el rendimiento de los estudiantes a nivel universitario, como son la memoria de trabajo, la fluidez verbal, la flexibilidad cognitiva y la categorización. De estas tres funciones, al parecer, la memoria es la que más impacto tiene en los años universitarios, puesto que implica tareas esenciales para el logro académico y el cumplimiento de metas: seguir instrucciones, sostener la atención, controlar la calidad de las tareas realizadas y la generación de soluciones a problemas que son esenciales a la hora de desempeñarse académicamente.
Aunque la flexibilidad cognitiva y la abstracción están vinculadas al logro académico, sin embargo, no resultan tan importantes como la memoria de trabajo. Estas dos funciones tienen que ver con la asimilación de nuevos conceptos y la construcción de abstracciones diferentes como respuestas a la nueva información por lo que son necesarias para ordenar la información que los estudiantes reciben en la formación académica pero su uso se potenciará mucho más en el desempeño profesional. El rendimiento académico está más vinculado a operaciones de retención de información y su uso en la gestión de las actividades del día a día estudiantil. La conexión entre el rendimiento académico, la retención de información y su aplicación en la gestión de las actividades diarias resalta la importancia de no solo memorizar datos, sino también comprender y utilizar la información de manera significativa. La memoria y la aplicación práctica de la información desempeñan un papel central en el desempeño estudiantil.
Como puede verse, existe una clara asociación entre el desarrollo individual y el uso de las FE por parte de los estudiantes. Cada ciclo vital tiene diferentes demandas y requerimientos, por lo que es lógico que unas funciones se desarrollen antes que otras. El mundo académico, por otro lado, requiere más uso de aspectos de memoria —para integrar la información recibida— que otras funciones como la planificación que se pondrán en evidencia, de forma más clara, en el desempeño profesional. Debido a estas diferencias es necesario revisar algunas características de las FE.
Características de las funciones ejecutivas
Dado lo ya expuesto, las FE son esenciales a la hora de seleccionar información relevante, planificar, ejecutar y evaluar un curso determinado de acción, es decir, tienen algunas características que les permiten accionar sobre otras instancias del funcionamiento cognitivo para regularlo y orientarlo.
Es como Tirapu Ustárroz et al. (2012) han señalado que las FE tienen algunas características, como la independencia del input, la regulación la recuperación de información y la interrelación que las convierte en ese “director de orquesta” del funcionamiento cognitivo y del aprendizaje humano. Siguiendo a estos autores, se van a describir estas propiedades y se hace breves menciones a las implicaciones para el aprendizaje en universitarios.
En primer lugar, las FE combinan información procedente de diversas áreas como las percepciones, la memoria, las emociones y las relaciona con los sistemas de salida, tanto sensoperceptivos como motores. Es decir que la información que llega hasta el lóbulo frontal no determina lo que sucede en este. A esta característica se la ha denominado como independencia del input, lo cual significa que el córtex prefrontal combina información relevante que proviene de varios sectores y no solo reacciona a esta.
Esta función es muy útil para el aprendizaje puesto que permite combinar información ya existente en el cerebro con aquella que es asimilada en las aulas de clase y, la persona, puede escoger, el tipo de información a la cual desea reaccionar. Esto da cierto margen de respuesta a los estudiantes para no ser seres de reacción nada más, sino que pueden detenerse a reflexionar sobre el curso de sus acciones.
Como ya se ha mencionado anteriormente, las FE regulan procesos internos (pensamientos, recuerdos, emociones) y externos (conducta), de tal manera que el sistema tenga mayor viabilidad y se adapte de mejor forma al entorno en el que se desenvuelve. Esta es la segunda característica de las FE y se denomina regulación. Este aspecto es clave en el aprendizaje, puesto que es indispensable ordenar la actividad y los ciclos que se dedicarán a tareas, estudio y ocio. No hacerlo, implicaría una predominancia del caos y el desorden lo que puede afectar, a la larga el rendimiento.
La tercera característica es la recuperación de información, que es complementaria a la regulación, puesto que esta solo es posible porque la persona es capaz de recuperar información guardada en la memoria sobre aspectos ya conocidos y generar respuestas predecibles a situaciones nuevas. Además, al hacer esto, la persona puede prever un curso de acción determinado en función de la información disponible. Esta característica de las FE es clave para el aprendizaje, puesto que los docentes pueden hacer una revisión de información previa que el estudiante posee para poder vincularla con la nueva que van a revisar. Además, esta acción permite que los estudiantes puedan avizorar diferentes respuestas y posibilidades de conducta para ampliar su campo de acción y reacción.
Todos estos aspectos se potencian y desarrollan más durante la juventud, debido a la riqueza teórica y conceptual que los jóvenes aprenden en las aulas universitarias. La nueva información que van asimilando permite la construcción de diferentes esquemas de pensamiento, que influyen de manera determinante en su accionar. Además, los jóvenes, entienden que pueden tener diversas opciones y actúan mejor en función de ello.
En cuarto lugar se encuentra la característica de la interrelación, que implica que las FE están en interacción permanente con otros procesos cognitivos esenciales para llevar a cabo sus actividades, como son, por ejemplo, la memoria de trabajo y la atención sin los cuales, no podrían llevar a cabo el monitoreo y la revisión de la conducta y de las respuestas frente a los problemas que experimenta una persona. Esta característica es de gran ayuda con el aprendizaje puesto que contribuye a que el estudiante pueda darse cuenta de las formas en que mejor aprende y potenciarlas para que faciliten la asimilación del conocimiento nuevo que va revisando a lo largo de sus años estudiantiles.
A más de las características mencionadas, Barroso y León (2002) destacan que son “adaptativas y están dirigidas a una meta” (p. 31), es decir, favorecen la adaptación de los estudiantes al entorno universitario y se activan para conducir a la persona a la consecución de metas y objetivos valiosos para ella. Para comprenderlas de mejor manera, se han planteado algunos modelos. Se revisa uno de ellos a continuación.
Modelo de funciones ejecutivas
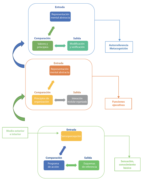
Debido al gran interés generado por las FE, autores como Tirapu Ustárroz et al. (2017) han planteado un modelo para organizarlas de mejor forma. Este modelo menciona que las FE están conformadas por tres niveles (figura 1).
El primer nivel, denominado de la autoconciencia o autoanálisis, permite llevar a cabo dos acciones relevantes: representar las experiencias vinculándolas con los aprendizajes previos y, controlar la actividad mental mediante el uso del conocimiento que ya se posee para resolver problemas actuales y guiar el proceso de toma de decisiones.
El segundo nivel engloba las funciones que contribuyen a la solución de las dificultades. Conjuga las actividades mediante las cuales una persona anticipa los acontecimientos, selecciona objetivos en función de esto, formula y planifica de forma previa las posibles soluciones e inicia las respuestas adecuadas. Además, evidencia las posibles consecuencias, una habilidad esencial a la hora de planificar tareas y actividades vinculadas con el conocimiento y su construcción, en el caso de una investigación, por ejemplo (Morales et al., 2018). Estas funciones permiten el control ejecutivo de las restantes funciones cognitivas.
El tercer nivel está conformado por dos habilidades: manejo y organización temporal. La primera permite comenzar y mantener una actividad mental o motora y la segunda favorece el mantenimiento de cadenas sucesivas de información y la percepción del transcurso del tiempo. A su vez, cada uno de estos niveles, mantiene un esquema procesual conformado por un sistema de entrada, uno de comparación y otro de salida que interactúan con los demás niveles y se retroalimentan los unos a los otros.

Modelo de las funciones ejecutivas
Fuente: elaboración propia a partir de Tirapu Ustárroz et al. (2012, p. 93).La base de todo este proceso se ubica en las sensaciones y percepciones que cada individuo tiene acerca del mundo y de sí mismo (Oliveira y Mourão-Júnior, 2013; Rosales Sánchez, 2019). La información obtenida en este nivel, luego se consolida y organiza gracias al apoyo de otras funciones como la memoria y así, constituir el segundo nivel de organización, conformado por las FE propiamente dichas. El proceso cognitivo termina con el nivel de mayor complejidad en el que se encuentra la autorreferencia y la metacognición, capacidades abstractas que determinan el accionar de cada individuo.
El desarrollo cognitivo alcanza su nivel más complejo cuando los individuos adquieren la capacidad de autorreferencia y metacognición. Estas capacidades abstractas son fundamentales para el autoconocimiento, la autorregulación y la adaptación continua, lo que impacta significativamente en el accionar y la toma de decisiones de cada individuo. Por lo tanto, es posible llevar a cabo una exploración profunda y amplia de las FE para realizar predicciones sobre la capacidad funcional del sujeto (García Molina et al., 2007).
Tirapu Ustárroz et al. (2017) han llevado a cabo estudios sobre algunas de las FE más conocidas, como son las siguientes:
1. Fluidez verbal, que recupera la información guardada a largo plazo en la memoria correspondiente y lleva a cabo la activación de los procesos de búsqueda, recuperación y emisión de las palabras. Esta función debe ampliarse y perfeccionarse en los estudiantes, confrontados a todo tipo de exposiciones verbales y tareas que requieren comunicación verbal.
2. Memoria de trabajo, capaz de grabar, codificar, recuperar y usar la información asimilada por el sujeto y que debe potenciarse en los estudiantes para que recuerden los aspectos más básicos asociados a su desempeño académico y su profesión.
3. Velocidad de procesamiento, referente a la capacidad de una persona para manejar información que le ayude a realizar sus operaciones cognitivas, misma que puede verse afectada por la multiplicidad de estímulos que los jóvenes tienen a su alrededor en todo tipo de aparatos electrónicos, especialmente sus teléfonos.
4.Inhibición, considerada como la capacidad de retener una respuesta dada en determinado momento y evitar la interferencia de otros estímulos que podrían afectarla. Según lo señala Sastre (2006):
La inhibición se relaciona con el control y la planificación: a) detiene la ejecución de una acción predominante o el procesamiento de una información irrelevante; b) selecciona las acciones y representaciones pertinentes y representaciones en una actividad; y c) favorece el consecuente shifting o activación eficaz después de una señal de parada (p. 145).
La inhibición es una habilidad que favorece el surgimiento de nuevos esquemas o su gestión, al igual como la resistencia a las interferencias que brotan, tanto del medio interno como del externo. Cuando disminuye la inhibición aparece la perseverancia en una conducta o respuesta dominante lo cual puede afectar el desempeño académico de un estudiante universitario al impedir que este avance en la consideración de otros aspectos diferentes sobre una situación determinada.
5.Ejecución dual, que es una capacidad que permite que las personas puedan prestar atención de manera simultánea a dos o más situaciones, a la vez; y realizar varias tareas al mismo tiempo, generalmente una de tipo verbal y otra de tipo visoespacial; propiedad muy desarrollada por los jóvenes en el momento actual puesto que, con gran frecuencia están conectados a diversos dispositivos al mismo tiempo.
6. Flexibilidad cognitiva, entendida como: “La capacidad para alternar entre diferentes tareas a conductas, cuando la situación lo requiere […] o de mantener dos o más planes en activo, alternando el foco atencional entre un plan y otro, hasta alcanzar las respectivas metas” (Fernández Cordero, 2015, pp. 27, 28).
Esta capacidad se va formando y consolidando conforme una persona avanza en su proceso formativo. Desde el momento inicial en el que solo ve dos respuestas posibles (blanco o negro), pasando por un momento en el que muchas opciones son factibles, hasta el momento cuando llega a darse cuenta de que no existe un solo camino para resolver la situación, sino que existen diferentes alternativas que conducen a escenarios posibles.
La flexibilidad cognitiva se potencia con el desarrollo de la capacidad de planificar, es decir, de pensar en un curso de acción viable. La planificación establece la posibilidad de realizar ensayos en la mente respecto a las posibles alternativas de solución frente a un problema. Se trata de una capacidad de pensar en diversos cursos de acción posibles y, hasta donde se pueda, en las consecuencias de dichos procesos. Esto permite un mejor control de las respuestas y acciones frente a los problemas planteados. Esta habilidad se va acrecentando conforme avanzan los años de estudio puesto que un estudiante se ve confrontado poco a poco, a cumplir diferentes demandas asociadas con las tareas que debe realizar y las actividades que debe cumplir durante su proceso formativo.
7. Toma de decisiones, entendida como un proceso complejo en el que intervienen variables cognitivas pero emocionales. Determina las respuestas que un individuo da frente a una situación determinada. Aquí es relevante considerar la cuestión de las emociones y su papel en la manera tan sui géneris de ser de cada persona, puesto que influyen en su proceso del conocimiento, dado que es uno de los elementos fundamentales de este trabajo, como lo expresan Morales et al. (2018), y en la variedad de las acciones humanas.
Fue Descartes quien señaló la importancia del pensamiento en el accionar humano, puesto que el ser humano puede fundar sus mejores certezas en su funcionamiento cognitivo (siempre y cuando no haya algún problema mental). Esta certeza se sintetiza en su famosa frase: “Cogito ergo sum”, que da prioridad al pensar sobre el existir.
Tradicionalmente, se ha dado mucha importancia al conocimiento lógico-discursivo y la manera de acercarse a las ciencias ha sido a través de las capacidades cognitivas. Sin embargo, los seres humanos pueden aprender por medio de las emociones, es decir, el cerebro emotivo —igual que el cognitivo y el pragmático— pueden favorecer una mejor actuación durante el proceso de enseñanza (Joaqui y Ortiz, 2019).
El autor que más profundizó sobre el tema de las emociones, desde el punto de vista filosófico, sin duda alguna es Heidegger (1997), para quien el dasein no puede evadir los estados de ánimo, pues estos se manifiestan simplemente en el ser, en tanto dasein: cuando este entra en contacto con el mundo, con los objetos y con los otros, siempre se ve sumergido por un estado de ánimo, de lo contrario, el dasein sería imposible, ya que existir implica, necesariamente, una experiencia emocional.
Heidegger (1997) habló de “disposiciones afectivas” que contribuyen a una apertura existencial directa al mundo. Son el vínculo preferencial que se establece entre el dasein y el mundo, precisamente porque tienen un acceso directo y no tienen intermediación de la razón. Por lo tanto, el dasein puede dejarse llevar y ceder a los estados de ánimo, puesto que siempre se ve sumergido por uno de ellos; de lo contrario, su existencia y su ser en el mundo serían algo imposible, ya que implican, necesariamente, una experiencia emocional. Según Heidegger (1997): “En la disposición afectiva, el dasein ya está siempre puesto ante sí mismo, ya siempre se ha encontrado, no en la forma de una autopercepción, sino en la de un encontrarse afectivamente dispuesto” (p. 160).
Esta característica de apertura existencial directa al mundo que posibilita las disposiciones afectivas de impregnar el ser, sin poder ser completamente dueños de ellas, contribuye a determinar su carácter ontológico: la apertura de la condición de arrojado, es decir, ser y estar en el mundo como una totalidad y estar entregado al mundo desde el cual puede surgir lo que nos concierne y para el control y supervisión de estos estados, se requiere, sin duda alguna, el accionar de las FE, especialmente, las de regulación de estos estados emocionales.
De no producirse esta organización, el estudiante puede verse sumergido por sus emociones, lo que le impedirá accionar adecuadamente. La noción de arrojado destaca la condición existencial fundamental de los seres humanos, la conexión con el mundo, la entrega a él y la conciencia de lo que nos concierne en nuestra existencia. La supervisión y el control, en este contexto, se refieren más a una comprensión y toma de responsabilidad en lugar de un dominio activo y directo.
Luego de considerar las diversas FE que un estudiante puede desarrollar durante su formación, es posible revisar, brevemente, las implicaciones de estas funciones en el aprendizaje.
Funciones ejecutivas en el aprendizaje
Las FE intervienen o son parte de una serie de procesos interconectados que constituyen la base neuropsicológica de las actividades propias del ser humano, por lo que su análisis y comprensión es muy relevante en el contexto educativo, al estar íntimamente vinculadas con el aprendizaje. Las FE son determinantes para el desempeño social y académico de los estudiantes, por lo que constituyen un área de especial interés para los profesionales que trabajan con personas durante el ciclo formativo y de relación consigo mismo y con el otro (Joaqui y Ortíz, 2019); tomando en consideración, además, que estas habilidades tienen un papel preponderante en la toma de decisiones, funcionan como filtro para la selección y registro de la información obtenida en el ambiente y son básicas al momento de planificar, organizar y regular la acción.
Existen estudios que señalan el papel que el control inhibitorio y la supervisión tienen sobre la regulación del aprendizaje, cuya ausencia o afectación genera una serie de comportamientos que influyen el aprendizaje, ya que la persona se caracteriza por “dificultades en el control de los impulsos, actuar de forma automática y sin una conciencia de las consecuencias de los actos que realiza, limitaciones en la adecuada supervisión de las tareas, abandono de las actividades sin terminarlas” (Ramos y Lozada, 2015, p. 30).
Hay reportes de que afectan la regulación de su aprendizaje (Tene y Piedra, 2013) y presentan bajo desempeño académico (García y Muñoz, 2000), aunque al parecer esto sucede con más frecuencia en la infancia (Fonseca et al., 2016), ya que existen otros reportes (Barceló et al., 2006) que señalan que no existe mucha diferencia en las FE cuando se evalúa a estudiantes con rendimientos diferentes (altos y bajos), salvo en las pruebas de lenguaje; en las que los resultados muestran diferentes habilidades en esta área, en unos y otros.
Hay que tomar en cuenta también que las FE están relacionadas con dos procesos cognitivos importantes para el aprendizaje como es el caso de la atención y de la memoria (Gross, 2012). Para que esta última funcione y tenga acceso a la información que posee se requiere mantener cierto grado de atención concentrada y evitar los estímulos que pueden entorpecer la tarea. Si esto no es posible debido a alguna interferencia o afectación, la memoria se verá impedida de grabar la información nueva que le llega y esto afectará, sin duda alguna, el aprendizaje.
De igual manera, se han llevado a cabo intentos para generar propuestas que contribuyan al aprendizaje considerando las FE (Yoldi, 2015). La mayoría de estas acciones, consideran tareas indispensables como la detección temprana de estudiantes que presentan dificultades en alguna función y, luego, su monitoreo permanente, a lo largo del proceso formativo, de tal modo que se le ayude a desarrollar aquella función que presenta el déficit.
Entre las actividades mayormente señaladas, a juicio de Yoldi (2015, p. 14), se encuentran las siguientes:
El trabajo en grupos pequeños para mejorar la atención y el nivel de respuesta dado por los estudiantes.
Pequeñas modificaciones en el entorno de tal forma que se disminuyan las interferencias visuales o auditivas.
Ofrecer reglas claras de comportamiento, a través de regulaciones breves que incluso se pueden hacer visibles por medio de carteles en el aula.
Dividir las tareas complejas en actividades más pequeñas y secuenciales de tal forma que los estudiantes puedan comprender el proceso para resolver la tarea más compleja.
Establecer e implementar rutinas durante la clase para favorecer el control de impulsos y la monitorización del trabajo realizado.
Otros autores, como Payer (2009), proponen promover el trabajo entre pares de diferentes niveles de habilidades, de tal forma que se constituyan en referentes para aquellos de menor habilidad y así pueda usarse la “zona de desarrollo próximo” propuesta por Vygotski o el uso del modelaje para el aprendizaje, tanto por parte del docente como de pares más avanzados, y luego la práctica por parte de todos los estudiantes.
Como se puede observar, existen prácticas diferentes que, al estar centradas en el uso de las FE, contribuyen a desarrollar estas en los estudiantes universitarios. Hay enfoques educativos y estrategias de aprendizaje específicas diseñadas para mejorar y fortalecer las FE de los estudiantes. Las FE son habilidades cognitivas superiores que desempeñan un papel crucial en la planificación, la organización, el autocontrol, la toma de decisiones y otras actividades mentales complejas.
Tal es el caso de la propuesta de Osses Bustingorry y Jaramillo Mora (2008), que enfatiza el uso de habilidades metacognitivas en todas las tareas académicas, lo cual promueve el desarrollo de habilidades superiores de reflexión y autorregulación. Por lo tanto, existen muchas pequeñas actividades que los docentes pueden llevar a cabo y que favorecen y consolidan las diferentes FE. Al implementar estrategias educativas que tienen en cuenta estas funciones, se busca mejorar la capacidad de los estudiantes para enfrentar desafíos académicos y promover un aprendizaje más efectivo y autónomo.
Conclusiones
El estudio y uso de las FE en el aprendizaje son los campos más interesantes de análisis y comprensión, debido al impacto que tienen en el desempeño académico de los estudiantes universitarios. No tienen una definición única, pero al parecer las FE engloban todas aquellas habilidades relacionadas con el control, la supervisión, el análisis del entorno, la síntesis y la abstracción y que convierten a un ser humano en algo especial y diferente.
Se han analizado los componentes de las FE y su importancia para la regulación de las actividades llevadas a cabo por una persona durante su proceso formativo, razón por la cual se ha considerado los cambios experimentados en estas funciones a lo largo del ciclo vital.
Se han planteado las características esenciales de las FE y se ha señalado la existencia de diversos modelos para comprender las FE. La mayoría de ellos las presentan en bloques interrelacionados que, a su vez, están vinculados con otras funciones cognitivas como el lenguaje, las sensaciones y las percepciones, que contribuyen al funcionamiento del organismo como un todo organizado y unitario.
Finalmente, se ha considerado la relación entre las FE y el aprendizaje en estudiantes universitarios, por lo que es significativo tomar en cuenta estas funciones en el quehacer docente, para realizar una práctica que permita el desarrollo de estas destrezas en los estudiantes, lo que facilitará su adaptación al entorno que les rodea y su desenvolvimiento en las tareas que les competen en su práctica profesional.
Bibliografía
Barceló, Ernesto, Lewis, Soraya & Moreno, Mayilín. 2006. Funciones ejecutivas en estudiantes universitarios que presentan bajo y alto rendimiento académico. Psicología desde El Caribe, (18), 109-138. https://bit.ly/41WeDcf
Barroso, Juan Manuel & León, José. 2002. Funciones ejecutivas: control, planificación y organización del conocimiento. Revista de Psicología General y Aplicada, 55(1), 27-44. https://bit.ly/41MWSfu
Batista Núñez, Jacqueline. 2012. Revisión teórica de las funciones ejecutivas. Instituto de Estudios en Educación, 14(10), 1-10.
Bello, Andrés. 1881. Filosofía del entendimiento. Santiago de Chile: Consejo de Instrucción Pública.
Castañeda, Tatiana, Molina, David & Gómez, Mónica. 2022. Análisis comparativo de las funciones ejecutivas según el nivel de escolaridad en jóvenes adultos residentes en la ciudad de Medellín. Anuario de Psicología, 52(2), 168-180. https://doi.org/10.1344/ANPSIC2022.52/2.6
Erikson, Erik. 1985. El ciclo vital completado. Barcelona: Paidós.
Fernández Cordero, Elizabeth. 2015. Caracterización de la flexibilidad cognitiva en gimnastas rítmicas escolares en Gramma. Olimpia, 12(38), 22-31. https://bit.ly/47q7Jx5
Flores Lázaro, Julio, Castillo Preciado, Rosa & Jiménez Miramonte, Norma. 2014. Desarrollo de funciones ejecutivas de la niñez a la juventud. Anales de Psicología, 30(2), 463-473. https://dx.doi.org/10.6018/analesps.30.2.155471
Flores, Julio César & Ostrosky-Shejet, Feggy. 2012. Desarrollo neuropsicológico de lóbulos frontales y funciones ejecutivas. Bogotá: Manual Moderno.
Fonseca, Gina, Rodríguez, Lucía & Parra, Javier. 2016. Relación entre funciones ejecutivas y rendimiento académico por asignaturas escolares de 6 a 12 años. Hacia la Promoción de la Salud, 21(2), 41-58. https://doi.org/10.17151/hpsal.2016.21.2.4
García Molina, Alberto, Tirapu Ustárroz, Javier & Roig Rovira, María Teresa. 2007. Validez ecológica en la exploración de las funciones ejecutivas. Anales de Psicología, 23(2), 289-299. https://bit.ly/48q0dDD
García, Domingo & Muñoz, Paloma. 2000. Funciones ejecutivas y rendimiento escolar en educación primaria. Revista Complutense de Educación, 11(1), 67-82. https://bit.ly/47vsdV4
Gross, Richard. 2012. Psicología: la ciencia de la mente y la conducta. Bogotá: Manual Moderno.
Gutiérrez Ruiz, Karol, Paternina, Joel, Zakzuk, Sharik, Méndez, Sandra, Castillo, Angie, Payares, Laura & Peñate, Andrea. 2020. Las funciones ejecutivas como predictoras del rendimiento académico de estudiantes universitarios. Psychology, Society & Education, 12(3), 161-174. https://doi.org/10.25115/psye.v12i3.2103
Heidegger, Martin. 1997. Ser y tiempo. Santiago: Universitaria.
Hume, David. 1981. Investigaciones sobre el conocimiento humano. Madrid: Alianza.
Hume, David. 1984. Tratado de la naturaleza humana. Buenos Aires: Orbis.
Hume, David. 1994. Investigación sobre el entendimiento humano. México DF: Gernika.
Joaqui, Darwin & Ortiz, Dorys. 2019. La escucha como apertura existencial que posibilita la comprensión del otro. Sophia, Colección de Filosofía de la Educación, (27), 187-215. https://doi.org/10.17163/soph.n27.2019.06
Lezak, Muriel. 1995. Neuropsychological Assessment. Oxford: Oxford University Press.
Linares, Rafael. 2007. Desarrollo cognitivo: las teorías de Piaget y de Vygotski. Barcelona: UAB.
Locke, John. 1994. Ensayo sobre el entendimiento humano. México DF: FCE.
Lozano, Asucena & Ostrosky, Feggy. 2011. Desarrollo de las funciones ejecutivas y de la corteza prefrontal. Revista Neuropsicología, Neuropsiquiatría y Neurociencias, 11(1), 159-172. https://bit.ly/41RNmb6
Molina, Sergio, Pellicer, Olga & Mirete, Marcos. 2018. Estrés percibido y quejas subjetivas de memoria en adultos jóvenes. Papel mediador de las funciones ejecutivas. Revista de Neurología, 67(3), 84-90. https://doi.org/10.33588/rn.6703.2017466
Morales, Paulina, Bermúdez, José & García, Jean Carlos. 2018. El fenómeno del conocimiento como problema en la investigación educativa. Sophia, Colección de Filosofía de la Educación, (25), 157-182. https://doi.org/10.17163/soph.n25.2018.05
Morin, Edgar. 1999. Los siente saberes necesarios para la educación del futuro. París: UNESCO.
Oliveira, Andrés & Mourao-Junior, Alberto. 2013. Estudo teórico sobre percepçao na filosofía e nas neurociencias. Revista Neuropsicología Latinoamericana, 5(2), 41-53. https://bit.ly/41Mgtwn
Olza, Ibone. 2008. De la teoría del vínculo a la neurobiología del apego. En M. J. Blázquez (coord.), Maternidad y ciclo vital de la mujer (pp. 121-125). Zaragoza: Prensas Universitarias de Zaragoza.
Ortega, Remberto.2021. La pandemia del COVID-19 como experiencia límite del sentido de la existencia del ser humano posmoderno. Sophia, Colección de Filosofía de la Educación, (30), 273-296. https://doi.org/10.17163/soph.n30.2021.10
Osses Bustingorry & Sonia, Jaramillo, Sandra.2008. Metacognición: un camino para aprender a aprender. Estudios Pedagógicos, 31(1), 187-197. http://dx.doi.org/10.4067/S0718-07052008000100011
Palacios, Denis & Guisado, Ulises.2016. Autonomía como base del aprendizaje significativo [Tesis de pregrado, Fundación Universitaria los Libertadores]. https://bit.ly/47tHlCi
Papalia, Diane, Wenkos, Sally & Duskin, Ruth. 2010. Desarrollo humano. México DF: McGraw-Hill.
Payer, Mariángeles. 2009. Teoría del constructivismo social de Lev Vygotski en comparación con la teoría Jean Piaget. México DF: UNAM. https://bit.ly/3tAnsfj
Piaget, Jean. 2007. El nacimiento de la inteligencia en el niño. Madrid: Ares y Mares.
Portellano, José Antonio & García, Javier. 2014. Neuropsicología de la atención, las funciones ejecutivas y la memoria. Madrid: Síntesis.
Rábano, Alberto. 2018. El “error” de Aristóteles: estructura y función del cerebro en los Tratados Biológicos, Neurosciences and History, 6(4), 138-143. https://bit.ly/41NejMK
Ramos, Carlos, Bolaños, Mónica, García, Andrés, Martínez, Pedro & Jadán, Janio. 2018. La escala EFECO para valorar las funciones ejecutivas en formato de auto-reporte. Revista Iberoamericana de Diagnóstico y Evaluación, 1(50), 83-93. https://doi.org/10.21865/RIDEP50.1.07
Ramos, Carlos & Lozada, José. 2015. ¿Los estudiantes universitarios tienen dificultades neuropsicológicas en el control de impulsos o en su monitorización?, CienciAmérica, 4(1), 28-34. https://bit.ly/4aLUhGy
Ramos, Carlos, Pérez, Claudia. 2017. Control inhibitorio y monitorización en población infantil con TDAH. Avances en Psicología Latinoamericana, 35(1), 117-130. https://doi.org/10.12804/revistas.urosario.edu.co/apl/a.4195
Rosales Sánchez, Juan José. 2019. La teoría de la percepción en la filosofía del entendimiento de Andrés Bello. Anales del Seminario de Historia de la Filosofía, 36(1), 127-145. https://bit.ly/3RPovjx
Sastre, Sylvia. 2006. Condiciones tempranas del desarrollo y el aprendizaje: el papel de las funciones ejecutivas. Revista de Neurología, 42(2), S143-S151. https://bit.ly/47r91aU
Tene, Eva & Piedra, Elisa. 2013. Las funciones ejecutivas y sus implicaciones en el aprendizaje en niños de tercer año de educación básica [Tesis de posgrado]. Universidad del Azuay.
Tirapu Ustárroz, Javier, García Molina, Alberto, Luna, Pilar, Verdejo, Antonio & Ríos, Marcos. 2012. Corteza prefrontal, funciones ejecutivas y regulación de la conducta. En J. Tirapu Ustárroz, A. García Molina, M. Ríos Lago & A. Ardila (coords.), Neuropsicología de la corteza prefrontal y las funciones ejecutivas (pp. 87-120). Barcelona: Viguera.
Tirapu Ustárroz, Javier, Cordero, Andrés, Luna, Pilar & Hernández, Goñi. 2017. Propuesta de un modelo de funciones ejecutivas basado en análisis factoriales. Revista de Neurología, 64(2), 75-89. https://doi.org/10.33588/rn.6402.2016227
Varona, Freddy. 2020. El carácter integrado del pensamiento de Morin en la formación universitaria. Sophia, Colección de Filosofía de la Educación, (29), 93-125. https://doi.org/10.17163/soph.n29.2020.03
Verdejo, Antonio & Bechara, Antoine. 2010. Neuropsicología de las funciones ejecutivas. Psicothema, 22(2), 227-235. https://bit.ly/3tMGMWD
Yoldi, Alejandra. 2015. Las funciones ejecutivas: hacia prácticas educativas que potencien su desarrollo. Páginas de Educación, 8(1), 1-23. https://bit.ly/4aKpD0m
Notas
Enlace alternativo
https://revistas.ups.edu.ec/index.php/sophia/article/view/7206 (html)