Sección Especial: Educación y transformaciones en y pos Covid 19
Pedagogías en tiempos inciertos: Valoración de identidades desde una mirada inclusiva
Pedagogies in uncertain times: Valuing identities from an inclusive perspective
Pedagogías en tiempos inciertos: Valoración de identidades desde una mirada inclusiva
Revista Electrónica "Actualidades Investigativas en Educación", vol. 21, núm. 3, pp. 1-21, 2021
Universidad de Costa Rica

Recepción: 18 Marzo 2021
Corregido: 21 Junio 2021
Aprobación: 16 Agosto 2021
Resumen: La sociedad y la educación enfrentan hoy enormes desafíos. Si logramos sobreponemos a la emergencia sanitaria que nos ha impuesto el contexto pandémico podremos construir una nueva vida y sociedad, desde otros parámetros y epistemologías más solidarias y de justicia social. Por esta razón, compartimos esta sistematización de una experiencia pedagógica situada, que cuestiona la homogenización y descontextualización curricular, y pone al estudiantado, con sus intereses e inquietudes, en el centro. Desde nuestro ejercicio pedagógico propiciamos una nueva educación que sostiene una propuesta más humanista e inclusiva, según otros enfoques epistémicos y didácticos, los cuales implican la transformación de viejas prácticas reproduccionistas, asimilacionistas y segregadoras para transitar hacia una mayor comprensión de la diversidad. Por ello hemos construido y empleado prácticas pedagógicas dialógicas y participativas, diseñadas desde planteamientos críticos y con base en orientaciones contenidas en una pedagogía por proyecto, lo que permitió aventurarse en territorios complejos, diversos y cotidianos a partir de las experiencias del estudiantado. La presente innovación se desarrolló en un curso online, vía Zoom, ofrecido en el programa formativo Minor de la Universidad Metropolitana de Ciencias de la Educación, Santiago de Chile, sobre temáticas transversales, destinado a estudiantes de pedagogía. Esta propuesta de innovación, en escenarios pedagógicos tan complejos y desafiantes como el actual, permitió que el estudiantado, gracias al diálogo, identificara situaciones críticas y situadas, expresadas en tres propuestas de indagación.
Palabras clave: formación inicial docente, innovación, diversidad, didácticas críticas.
Abstract: Today society and education face enormous challenges. If we can overcome the health emergency that the pandemic context has imposed on us, we will be able to build a new life and society, from other parameters and epistemologies that are more supportive and of social justice. For this reason, we share a systematization of a situated pedagogical experience, which questions the homogenization and decontextualization of the curriculum and puts the student body with their interests and concerns at the center. From our pedagogical exercise we promote a new education that supports a more humanistic and inclusive proposal, from other epistemic and didactic approaches, which imply the transformation of old reproductive, assimilationist and segregating practices, to move towards a greater understanding of diversity. For this reason, we have built and used dialogical and participatory pedagogical practices, designed from critical approaches and based on orientations contained in a pedagogy per project, which allowed venturing into such complex, diverse and everyday territories from the experiences of the students. This innovation was developed in an online course via zoom offered in the training program "Minor of the Metropolitan University of Education Sciences", Santiago de Chile, on cross-cutting themes, aimed at pedagogy students. This proposal for innovation, in pedagogical scenarios as complex and challenging as the current one, allowed the student body based on dialogue to identify critical and situated situations, expressed in three proposals of inquiry.
Keywords: Initial teacher training, innovation, diversity, critical didactics.
1. Introducción
Porque justamente la educación hoy vive a nivel global un momento de inflexión, incertidumbre y transformación, es que juega un rol esencial para la sociedad - en razón del complejo escenario enfrentado-. Por lo tanto, es esencial para las universidades proponer nuevas categorías de análisis y respuestas pedagógicas, definir nuevas formas de prácticas y delimitar claramente desde qué episteme afrontaremos estas nuevas realidades.
En este marco general y analizado el contexto que nos ha impuesto la pandemia, no podemos quedar ajenas o indiferentes ante esta situación, que nos impulsó a la reflexión desde diversos campos disciplinares “a cambiar las formas en las que enseñamos y aprendemos, no sólo sumar la tecnología a los procesos educativos, sino que realmente sea una disrupción que motive cambios profundos en las prácticas pedagógicas cotidianas” (Barrón, 2020, p. 70). Por tanto, es fundamental la flexibilidad curricular de los programas universitarios, particularmente los de Formación Inicial Docente (FID) que posibiliten la pregunta, el diálogo, y con ello visibilizar y recuperar las voces marginadas para convertir el complejo escenario que vivimos en una oportunidad de reflexión y cercanía con el estudiantado y el equipo interdisciplinar de docentes, compuesto por: una profesora especialista en interculturalidad, una profesora especialista en educación inclusiva y una profesora especialista en evaluación.
Desde nuestra mirada, la interdisciplinariedad la entendemos no sólo como cooperación entre disciplinas, si no como la capacidad de generar un diálogo más amplio, con el aporte y la riqueza que se recoge de las diferentes áreas de la que procede el estudiantado, sean de historia, educación física, artes o educación parvularia, privilegiando que los equipos se conformen de manera heterogénea, dando la posibilidad de intercambios, nuevas comprensiones, categorías de análisis y flexibilidades de concepciones, para abordar el complejo momento que surgen de esta reflexión y diálogo. De esta forma, se transforman, primero nuestras propias prácticas pedagógicas y por ende, las prácticas del alumnado participante (Carvajal, 2010, p. 161).
Por una parte, destacamos que el protagonismo de este proceso de aprendizaje es del estudiantado, que aportan nuevas perspectivas al provenir de diferentes disciplinas que enriquecen el enfoque interdisciplinar, a la hora de identificar y comprender problemas para proponer soluciones a través de sus proyectos educativos innovadores. Por otra, consideramos significativa la interdisciplinariedad del equipo docente en la medida que flexibiliza, amplía y complejiza las lecturas del presente, para construir nuevas comprensiones y nuevas textualidades (Carvajal, 2010, p. 159).
Hemos generado una nueva actividad curricular virtual, que se ofrece por primera vez en el segundo semestre de 2020, para un Minor en Transversalidad –área que profundiza la formación en estas temáticas- implementado en una universidad pública dedicada a la pedagogía. Propuesta a la que hemos denominado ‘Pedagogías en tiempos inciertos: Valorando identidades desde una mirada inclusiva’, y esperamos ofrecer su segunda versión el segundo semestre 2021. El propósito de este curso es impulsar procesos pedagógicos y educativos que permitan al estudiantado el desarrollo de habilidades para interactuar en un mundo plural y diverso, donde el respeto, la legitimidad y valoración de las identidades y sus singularidades se conviertan en un valor irrenunciable. Todo lo anterior, potenciado desde epistemologías y principios didácticos que orientan una mirada crítica y poscrítica del currículum. Se busca comprender la sociedad que se presenta en un devenir incierto y de cambio permanente, donde circulan las representaciones que reproducen la discriminación, reproducción y exclusión social.
El Minor está diseñado como un programa optativo y de carácter voluntario y complementario a la formación, lo que puede provocar un cierto grado de deserción durante el proceso. En términos generales cada curso cuenta con un cupo máximo de 25 estudiantes, que pueden provenir de diversas carreras y de cohortes de ingreso, sólo tienen que tener aprobado completamente el primer año del plan de estudio, para optar a los diferentes cursos que ofrece el programa en temáticas transversales como: género, sexualidad, inclusión, sustentabilidad, interculturalidad, etc.
Otras prácticas sociales y pedagógicas han de escribirse y construirse para contextos tan inciertos como los actuales. Generadas desde los microespacios, la posibilidad de crear nuevas formas de co-construir una proyección para lo humano, pues:
(…) La pandemia y la cuarentena revelan que hay alternativas posibles, que las sociedades se adaptan a nuevas formas de vida cuando es necesario y se trata del bien común. Esta situación es propicia para pensar en alternativas a las formas de vivir, producir, consumir y convivir en los primeros años del siglo XXI. (De Sousa, 2020, p. 79)
Por ello, impulsamos una pedagogía que se compromete con las diversidades y que propone nuevas unidades de sentido, inspirada en una didáctica no parametral crítica, (Quintar, 2008, p. 9) que nos ha permitido desarrollar de forma auténtica el pensamiento crítico, reflexivo e interdisciplinar, que requiere la formación docente para nuestra niñez y juventud, propiciando el aprender a vivir, convivir y desenvolverse en medio de la incerteza.
El valor de compartir la experiencia y los aprendizajes que hemos adquirido en plena pandemia bajo la modalidad virtual, que fue el contexto en que se produjo esta propuesta pedagógica, ha fortalecido, actualizado la capacidad de enfrentar este desafío, en escenarios de incertidumbre, donde hemos logrado aprendizajes desde una propuesta pedagógica interdisciplinar, innovadora e inclusiva.
2. El contexto exige pensar con pertinencia
Muy pocas veces en la historia hemos podido estar más expectantes y conscientes de que vivimos enormes transformaciones sociales, agudizadas en tiempos de pandemia y por todo lo que ella ha implicado. Como nunca antes, se han evidenciado de manera tan importante las profundas contradicciones y desigualdades que viven nuestros países, ya sea en términos sanitarios, sociales y educativos.
(...) la cuarentena no solo [lo] hace más visibles, sino que también refuerza la injusticia, la discriminación, la exclusión social y el sufrimiento inmerecido que provocan. Resulta que tales asimetrías se vuelven más invisibles frente al pánico que se apodera de quienes no están acostumbrados a él. (De Sousa, 2020, p. 59)
También, hemos comprendido el rol que le compete a la ‘educación’ como área prioritaria para dar respuestas adecuadas, desde donde quiera que se la enfoque y en cualquiera de sus niveles. En el caso de la educación superior es ofrecer respuestas pertinentes para escenarios de cambios, para enfrentar una cantidad de problemas generados donde se profundizan las brechas y se agudizan contradicciones.
Es el momento en que la educación debe generar nuevas categorías de análisis para ofrecer a una sociedad, que está emergiendo, respuestas acordes a las necesidades y demandas que se han ido legitimando, pero, sobre todo, ofrecer respuestas con visión de futuro a las evidentes transformaciones que seguiremos viviendo como sociedad.
(…) La nueva articulación presupone un giro epistemológico, cultural e ideológico que respalde las soluciones políticas, económicas y sociales que garanticen la continuidad de una vida humana digna en el planeta. Este cambio tiene múltiples implicaciones. La primera es crear un nuevo sentido común, la idea simple y evidente de que, especialmente en los últimos cuarenta años, hemos vivido en cuarentena, en la cuarentena política, cultural e ideológica de un capitalismo encerrado en sí mismo, así como en la cuarentena de la discriminación racial y sexual sin las que el capitalismo no puede sobrevivir. (De Sousa, 2020, p. 85)
Desde esta perspectiva se nos presentó la oportunidad de impulsar una propuesta pedagógica diversa e inclusiva pensada para este contexto. Bajo este foco temático nos reunimos un grupo de académicas, convocadas por el Minor, y nos concentramos en generar una lectura del presente que pudiera traducirse en un curso, que aborde las miradas necesarias que se requieren para comprender algo de este incierto presente, lleno de posibilidades, especialmente propicio para llevar a cabo la pedagogía crítica, donde naturalmente se recogen las inquietudes que generan estos escenarios.
En este contexto de desafíos para la innovación hemos creado una actividad curricular de carácter virtual, cuya finalidad es analizar los nuevos escenarios pedagógicos, donde la diversidad e inclusión son protagónicas. Éstos son dos ejes incuestionables para la formación docente inicial que propicia procesos educativos que le permitan el desarrollo de las competencias pedagógicas necesarias para aquello.
A voz de Miguel López Melero
(…) La educación inclusiva, es un proceso para aprender a vivir con las diferencias de las personas. Como instancia de humanización, nos brinda la oportunidad de ese cambio cultural al permitirnos construir una sociedad más culta, dialogante, solidaria, cooperativa, democrática, justa y más humana. Necesitamos otra educación. Necesitamos una pedagogía crítica y liberadora que nos devuelva lo que de humano ha perdido la humanidad. (López, 2007, p. 9)
Entonces cabe hacerse la pregunta; ¿Cómo afectan los sistemas educativos estas singularidades? ¿Cómo podemos vivir esta pedagogía de las diferencias?
(…) Nos enfrentamos a una época en que las diferencias son muy descritas, nombradas, aludidas, donde las singularidades se vuelven importantes, situación que muchas veces se contradice con la búsqueda de lo común, lo que es para todos y todas y que con frecuencia se traduce en la dificultad para visibilizar las identidades. (Skliar y Téllez, 2008, p. 121)
En este momento es donde la subjetividad del otro se relaciona, se aproxima con otras subjetividades, donde las diferencias se construyen y resignifican de manera compartida y situada. Este desafío nos llevó a pensar como equipo otros caminos posibles, que nos permitieran nutrirnos de manera conjunta, generar otras miradas, donde el otro se haga presente, para crear lenguajes y espacios compartidos, que nos permitan resignificar lo aprendido. Propuesta diseñada desde un enfoque de derecho y una dimensión teórica-práctica e interdisciplinar, donde abordamos la diversidad de forma integral y compleja, que tiene el sentido de desarrollar la capacidad que se requiere para compartir en comunidad, convivencia basada en el respeto y la valoración de todas las personas; conscientes de las representaciones sociales que reproducen de manera dinámica, la discriminación y la exclusión social.
Hoy la formación inicial docente enfrenta importantes desafíos, esto implica realizar un profundo análisis para comprender cómo desenvolvernos en una sociedad compleja y plural (Aranda, 2017, p. 6), en base a principios de equidad, solidaridad y respeto, generando nuevos recursos que la formación del profesorado puede y debe ofrecer, por ejemplo: la interculturalidad, las necesidades diversas, la educación de género, etc. En consideración a declaraciones que la “Organización de las Naciones Unidas para la Educación, la Ciencia y la Cultura” ha promovido en distintas instancias y documentos:
(…) Toda forma de exclusión o de restricción de las oportunidades en la esfera de la enseñanza fundada en las diferencias socialmente aceptadas o percibidas, tales como el sexo, el origen étnico o social, el idioma, la religión, la nacionalidad, la posición económica, las aptitudes. (Unesco, s.f.)
Frente a estas recomendaciones y requerimientos de organismos internacionales, cabe preguntarse ¿De qué forma estamos contribuyendo como Universidad Pública, desde la Formación Inicial Docente a tales demandas? Con esta propuesta estamos potenciando un enfoque pedagógico con una mirada política y de derechos humanos, desde una perspectiva crítica de la pedagogía, que aborda la diversidad desde un enfoque amplio, bajo una dimensión teórica-práctica e interdisciplinar por medio de sus aspectos conceptuales identitarios y de convivencia. Se ha de comprender esta propuesta pedagógica como un diálogo entre identidades, culturas y saberes, que permitan la construcción de sociedades más simétricas, democráticas y participativas, donde la educación es el factor clave para la comprensión de los cambios sociales y culturales que se están configurando.
De esta forma intentamos descubrir y comprender cómo las sociedades se van transformando. La ausencia en la formación docente de determinadas habilidades, en este caso para trabajar con la diversidad, impide que el estudiantado en formación se pueda hacer cargo de forma efectiva de ella. Por tanto, nos interesa proponer principios de equidad e inclusión y enfocarnos en una perspectiva amplia de la diversidad para ofrecer auténticas posibilidades de igualdad de oportunidades en nuestros espacios pedagógicos.
No buscamos crear absolutos, ni verdades incuestionables, es solo otra forma de concebir nuestro quehacer y presente pedagógico, nuestras experiencias, nuestros sentires y nuestro vivir, a partir de nuestras historias y, nuestras propias metodologías, que son las que están abiertas al debate, al diálogo creativo y al cuestionamiento agudo, propositivo, generativo y transformador, para coincidir pedagógicamente con los tiempos presentes.
Por esta razón, nos propusimos trabajar forma y fondo desde un enfoque crítico para resolver problemas, entendiendo la pregunta como el centro de éste pensar epistémico; siendo la base fundamental para atender el desajuste entre el pensar, la pedagogía y la realidad y aspirar que tanto estudiantes como docentes, podamos ajustarnos a las categorías necesarias para abordar de manera pertinente los procesos de aprendizaje. Lo que implica trabajar en profundos cambios de paradigmas, pasar desde la pedagogía de la respuesta a la pedagogía de la pregunta.
3. Elementos básicos para prepararnos para una pedagogía de la incertidumbre
Lo esencial es detenerse y reflexionar el momento que vivimos como nuevos desafíos académicos. Entender el contexto, leer el presente con sus nuevas demandas y particularidades, especialmente recoger aquellas que han generado nuestros jóvenes. Sin embargo, es toda la sociedad civil la que reclama por mayor sintonía con sus demandas, emplazadas también a la educación, con mayor fuerza todo lo que nos ha venido ocurriendo hasta la fecha. No es sólo la pandemia, que por sí misma trae nuevos y enormes desafíos y aprendizajes, sino que un sin fin de fenómenos sociales antiguos y nuevos que tiene que ver con demandas que reclaman por visibilización, equidad y justicia social.
La educación post-pandemia ya no volverá a ser la misma en muchos aspectos, no puede ni debe. En la mayoría de los análisis se ha puesto el foco en los cambios tecnológicos que ha traído esta experiencia, pero realmente lo más importante está ocurriendo en el ámbito social, son múltiples las demandas y transformaciones que ya se venían dando en el ámbito académico y social y, no podemos pasarlas por alto. Las condiciones virtuales fueron impuestas por el contexto pandémico, el foco de innovación no está en el uso de los recursos tecnológicos, que han venido para quedarse, lo verdaderamente importante es reflexionar ¿Cómo construir nuevos aprendizajes y generar nuevas relaciones sociales? ¿Cómo construimos una sociedad más humana, más justa e inclusiva? ¿Cómo vamos a asumir desde nuestras universidades públicas estos desafíos? Nuevas formas de aprender, de relacionarnos, que se materializan en un tiempo y en un espacio determinado, en definitiva, nuevas formas de construir algo en conjunto y en comunidad. La posibilidad de pensar la educación de otro modo implica liberarnos de lo establecido, hacer visible otras formas de pensar, de nombrar, de sentir y de vivir.
Lo que nos permite
(...) repensar las estrategias didácticas orientadas a una verdadera formación de los estudiantes; para prever rutas diversificadas y nuevas destrezas que promuevan el acto de aprender; para dudar de principios que creíamos inamovibles y que, hoy, pueden limitar creaciones utópicas, arriesgadas y creativas en beneficio de las mayorías. (Chehaibar, 2020, p. 90)
Poder leer el tiempo presente desde una mirada crítica a la luz de las categorías de incertidumbre, diversidades e inclusión, para la transformación ha resultado un importante cambio de foco en la propuesta que presentamos. Por esta razón, la formación del profesorado hoy exige relevar la diferencia, acogiendo ejes hacia la inclusión, la educación con enfoque de género, la educación intercultural, etc. En fin, una educación que entregue las herramientas necesarias para aprender a convivir en contextos complejos y hasta convulsos.
En este curso nos hacemos cargo de las diversidades por medio de una propuesta pedagógica inclusiva, planteada desde paradigmas socio-críticos y post-críticos del currículum, potenciando especialmente éste último, “donde las diferencias no pueden ser presentadas ni descritas en términos de mejor o peor, bien o mal, superior o inferior, positivas o negativas, etc. Son de un modo crucial, álgido, simplemente diferencias” (Skliar y Téllez, 2008, p. 9), haciendo presente la diversidad que ha sido omitida por la currícula oficial por décadas. Aborda desde las cuestiones de género, interculturalidad, la sustentabilidad, las necesidades diversas, entre otros temas, evidenciando a los grupos invisibilizados de siempre, poniendo los temas que son de mayor relevancia para estas generaciones y que son los que requiere atender la ciudadanía del s. XXI. Necesitamos de modelos educativos que acojan la diversidad en un sentido amplio, lo que implica que se trabaje con un enfoque educativo que se dirija a toda la comunidad educativa y la sociedad. Estas propuestas se sostienen en principios como la democracia radical, la justicia social y la identidad cultural (Aranda, 2017, p. 12).
Estos elementos analíticos y epistémicos, impulsan la transformación de nuestras prácticas, las que se modifican y adaptan desde una propuesta curricular fundamentada que nos permiten reconfigurar coherentemente nuestra acción didáctica.
4. La didáctica crítica transformativa
Esta modalidad didáctica es una propuesta que se funda en el diálogo, la reflexión y la pregunta. Por lo tanto, trabaja la capacidad indagativa y desde ella se reconocen problemáticas, acciones y alternativas de solución, atendiendo los procesos de aprendizaje desde lo teórico a lo práctico de forma sistemática. Desde aquí se induce a teorizar sobre la práctica y generar nuevas categorías de análisis, pues se construye conocimiento crítico por medio del cuestionamiento, reflexión e interrelaciones con la cotidianidad y las historias del estudiantado que promueva la participación social, la visibilización y el fortalecimiento del pensamiento democrático, superando definitivamente una educación descontextualizada y excluyente. Por esto, es tan relevante el uso del lenguaje, pues debe ser más inclusivo, diverso y transformador.
Este enfoque nos permite superar, siguiendo los planteamientos didácticos de Estela Quintar (2008, p. 28) el modelo racio/técnico- burocrático-instrumental y reproduccionista que nos ha hegemonizado hasta ahora. Se requiere generar nuevas propuestas didácticas, como:
(...) un proceso de enseñanza que promueve la construcción de conocimiento desde otro lugar, desde el lugar del sujeto y su subjetividad y, por ende desde su especificidad histórica, desde su contexto, desde su mundo de la vida. Esta mirada de la enseñanza se traduce en una didáctica no parametral; es decir, nosotros provocamos vacíos de saber para que ese vacío sentido, se convierta en un dispositivo de construcción y producción de conocimiento (…) (p. 28)
Por esto, consideramos que la didáctica y la reflexión crítica transforman las perspectivas para realizar pedagogía, pues emergen desde la resistencia, la transformación y la alteración del sistema dominante. Genera nuevas aproximaciones reflexivas con mayor relevancia, significado y pertinencia cultural. Es una propuesta que emerge desde la identidad de los actores, desde sus historias, el contexto, sus representaciones y sus subjetividades, donde la pedagogía se convierte en vínculo y en encuentro. Pues, todo cuenta, de hecho es la base y fundamento de las propuestas que surgen en el proceso de aprendizaje.
Promueve la participación social desde una lógica comunitaria y una comunicación horizontal que propicie la igualdad de participación y oportunidades de desaprender la impronta que nos ha dejado la escuela autoritaria.
Requerimos de sujetos históricos que comprendan los procesos a partir de la recuperación de la memoria y el valor de lo local y sus protagonistas. Para contextualizar el proceso educativo que potencia señas de identidad. Vamos a transformar la realidad social, comprendiendo tanto el nivel micro y macro político de la educación, reconociendo problemáticas sociales y proponiendo caminos de solución. En esta propuesta pretendemos humanizar los procesos educativos desde una mirada crítica, que permita la toma de conciencia de los mecanismos de opresión de la escuela oficial, donde
(…) Educar como arte es un acto de resistencia a los modelos dominantes de pensar, decir, hacer y sentir. Por esto, también es un acto creador que nos transforma, que nos libera de nosotros mismos respecto de cómo pensamos, decimos, hacemos y sentimos. (Skliar y Téllez, 2008, p. 143)
Con este tipo de prácticas pedagógicas potenciamos la reflexión crítica, que posibilita formar estudiantes que piensen por sí mismos, porque la base de un sujeto es su pensar y en su pensar está la posibilidad de liberarnos y atender a contextos con este nivel de emergencia (Quintar, 2008, pp. 22-23).
Por otro lado, se busca la alteración de lo establecido y la transformación consciente desde los espacios reflexivos. En esta experiencia el conocimiento se co-construye, cobrando mayor significado el propio proceso de aprendizaje. Por estar contextuado se toma en cuenta los elementos políticos que envuelven las relaciones y las propuestas que se van generando. Éstas producen nuevas aproximaciones reflexivas con mayor relevancia y pertinencia cultural y por ende, curricular y de contexto. Desde aquí se puede leer el mundo y comprenderlo desde otra perspectiva, para visibilizar a los grupos mal llamados minorías.
La didáctica crítica-transformativa construye una pedagogía crítica, una enseñanza que abre la imaginación y la creación de lo posible en directa relación con la realidad (Quintar, 2008, p. 5) pensada para aportar al desarrollo de sociedades más simétrica, democráticas y participativas, con el propósito de potenciar la diversidad e inclusión de todas las personas. De esta manera nos basamos en la Pedagogía por Proyectos, ya que es una propuesta que se construye desde una pedagogía emancipatoria, a partir de una racionalidad que articula la teoría, la realidad y la práctica. Su aporte se sostiene en una comunidad de aprendizaje.
5. Pedagogía por Proyectos
De acuerdo a Josette Jolibert (2000) gran impulsora desde hace más de tres décadas de esta pedagogía, propone una estrategia didáctica para el desarrollo del mundo educativo en la escuela, que apuesta por la construcción de saberes y de habilidades en lógica constructivista, en la que el proceso de enseñanza/aprendizaje permite que el estudiantado, no sólo se convierta en productores de textos, sino que logren un conjunto de habilidades como: la autonomía, la polivalencia, la creatividad, el trabajo en equipo, la resolución de problemas, transformándose en lectores comprensivos de la realidad.
Su pragmática se aborda desde la perspectiva de la construcción del lenguaje, ya que es un lenguaje situado en el acto comunicativo, donde se potencia la generación del texto oral y escrito, de manera contextualizada.
Este abordaje pedagógico, lo hemos adaptado al contexto y necesidades de la formación inicial docente, donde el estudiantado indaga y reconoce problemáticas de su interés, convirtiéndose de manera consciente en protagonistas de sus procesos. Desde esta perspectiva es una estrategia pedagógica que pertenece a la corriente constructivista del aprendizaje, la concepción cognitivista de la reflexión metacognitiva y de la evaluación.
A saber, la pedagogía por proyecto se desarrolló en tres etapas: la primera, diseño del proyecto que consta de la problematización de la temática identificada, más la pregunta de indagación y sus objetivos. La segunda, corresponde al avance de la aplicación del diseño, incluye los aspectos teóricos y la aproximación al contexto. Y, por último, el desarrollo de las propuestas de implementación que permitan enfrentar las necesidades identificadas y comunicarlas a la comunidad de aprendizaje del grupo curso.
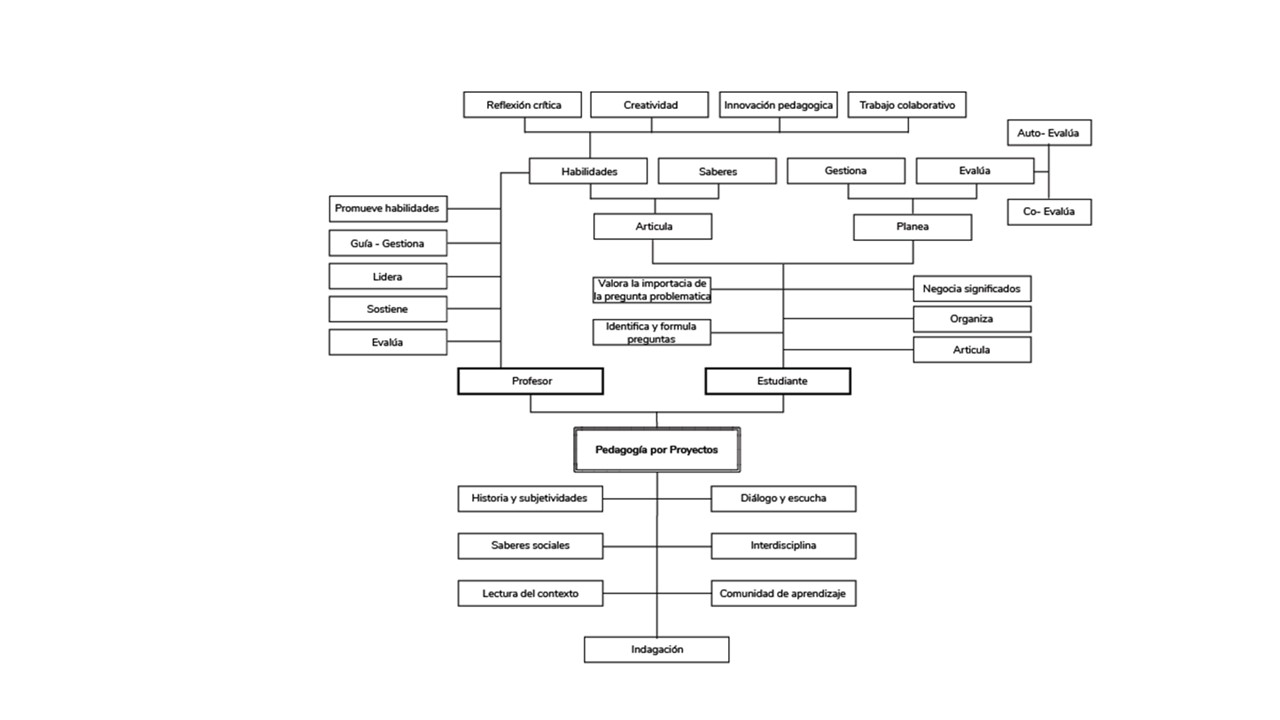
Para sintetizar los principios de la pedagogía por proyecto hemos generado un mapa, donde el estudiantado muestra sus origines, sus propias historias, subjetividades, cuestionamientos, representaciones, etc. El equipo docente es facilitador del proceso, pues es en el camino de la construcción pedagógica donde el propio grupo estudiantil es el protagonista. Son quienes se encuentran en el centro de la pedagogía con sus intereses, visiones, perspectivas de vida, etc. Finalmente, en la parte superior nos encontramos con los saberes, habilidades y actitudes implicadas en el proceso de enseñanza-aprendizaje, las que tanto docentes como estudiantes trabajan colaborativamente, enseñan y aprenden mutuamente, lo que se posibilita por medio del diálogo y la comprensión.

Por otro lado, las habilidades a trabajar bajo esta perspectiva son: el trabajo interdisciplinar en equipos colaborativos; capacidad indagativa (vista desde la transformación y producción del conocimiento) de innovación y creación; que posibilitan el análisis para comprender, reflexionar críticamente y valorar la diversidad. Y, por último, destacar la importancia de incorporar la educación como un derecho humano fundamental para alcanzar la justicia social desde una visión inclusiva.
En esta didáctica se reconoce que el equipo docente es en quien recae la responsabilidad de proponer la estrategia que se expresa en el esquema presentado. Su rol es de guía, quien lidera, sostiene, evalúa y promueve el diálogo y el desarrollo de las habilidades implicadas en el proceso formativo. “Lo interesante de un diálogo es que no sólo esté cargado de intelectualidad sino también de emoción, de vida” (Freire y Faúndez, 2013. p. 41). Para Freire el diálogo permite vivir la pregunta, vivir la indagación, vivir la curiosidad que es parte de las funciones esenciales de un proceso educativo que se construye en función de las necesidades de los sujetos, pues se educa para ellos, sus motivaciones y contextos. De esta manera, el equipo académico aporta desde lo personal y profesional, sostenidos en sus saberes sociales y su capacidad de leer el mundo, el presente y el contexto en que se realiza la experiencia de aprendizaje.
En tanto el rol del estudiantado se construye a partir de sus saberes, quienes identifican, formulan y reformulan las preguntas de indagación, rompiendo esa lógica que plantea que la “curiosidad y la expresividad del estudiante a veces puede sacudir la seguridad del profesor (…)” (Freire y Faúndez, 2013, p. 67). Por tanto, también gestionan el proceso de aprendizaje, donde diseñan, planean y ejecutan una serie de acciones, como son la auto y coevaluación junto a su equipo de trabajo, negocian significados y producen conocimientos, entre otras. Valoran lo logrado a través de un trabajo colaborativo y significativo, habilidad necesaria para constituirse en docente inclusivos.
6. Resultados de proyectos de intervención educativa
El estudiantado analizó el contexto actual y se construyeron propuestas que se desarrollaron sólo a nivel de diseño, dado el escenario de emergencia sanitaria. La conformación de los equipos de trabajo fue interdisciplinario que potenció ampliar las comprensiones de las perspectivas de la diversidad para enfrentar los desafíos y hacerse cargo de situaciones críticas y relevantes identificadas por los equipos de trabajo.
Las distintas propuestas de proyectos de intervención educativa, desarrolladas y presentadas por el grupo estudiantil en base en una didáctica crítica sumada a la Pedagogía por Proyectos, posibilitó que problematizaran sus perspectivas al construir nuevas miradas pedagógicas, al presentar proyectos para indagar la pedagogía en tiempos inciertos. Desde lo didáctico, se buscó generar y potenciar el pensamiento categorial; estimular una formación en lógica cooperativa trabajando en “círculos reflexivos”, desde la propia dinámica de autonomía que requiere el trabajar desde esta perspectiva.
Los frutos que se generaron dentro del recorrido pedagógico se plasmaron en el desarrollo de tres proyectos: “Inclusión educativa desde la expresión creativa y artística para atender la deserción escolar”, “Plan de acción docente para la equidad y la inclusión: Superando barreras educativas” y, “Propuesta de formación entre pares para promover la educación intercultural”.
La construcción de los proyectos se realizó por medio del diálogo colaborativo e interdisciplinar que se generó en los equipos de trabajo, ya sea dentro de la clase por medio de la plataforma zoom en salas virtuales, como en diversas reuniones fuera del horario establecido. Cabe destacar, que no es la mera yuxtaposición de disciplinas, los aportes se construyen con la riqueza de las diferentes miradas y en el proceso el estudiantado va ampliando sus comprensiones y sus perspectivas, que antes de esta experiencia se cerraba a lo que viene dado desde sus áreas disciplinares (Carvajal, 2010. p. 159). De esta manera, se hizo significativa la temática escogida, pues se encuentra directamente relacionada con las perspectivas e intereses pedagógicos que emergen entre el estudiantado. Uno de los focos buscó potenciar el desarrollo de habilidades necesarias para abordar la diversidad, inclusión y participación en el contexto de pandemia vía modalidad on line. Otro, buscó valorar el arte como una estrategia didáctica para comprender y abordar la deserción escolar. El último foco, desarrolló estrategias didácticas entre pares, para generar una educación intercultural crítica.
Es importante destacar que, dentro de los proyectos de innovación pedagógica, se indagó, comprendió, reflexionó y construyó conocimiento de la temática seleccionada, tanto a nivel conceptual-teórico, como en el diseño del proyecto, ya que no se llevó a la práctica por la situación sanitaria que nos impone la pandemia. Además, se conocieron diferentes contextos situacionales y de enseñanza donde se podría implementar el proyecto en cuestión, ampliando las perspectivas y espacios de acción pedagógica del estudiantado donde puede abordar situaciones que permitan disminuir y enfrentar la discriminación y la exclusión.
A continuación, se presenta a modo de resumen, en la Tabla 1 síntesis de los aspectos didácticos implementados durante el curso y acciones propias del proceso de aprendizaje desarrollado.
| Habilidades | Procedimientos Cualitativos | Estrategias Pedagógicas | Recursos Didácticos |
| Identificación | Distinción de nudos críticos socio educativos | Anticipación de situaciones críticas Elaboración de preguntas y significación | Discusión grupal Entrevistas Cuestionarios |
| Análisis | Análisis documental Levamiento categorías análisis | Mediación Tutorías por grupos | Esquemas -Tablas Organizadores conceptuales |
| Reflexión crítica | Pedagogía de la pregunta | Resolución de problemas. | Círculos reflexivos |
| Comunicación democrática | Trabajo colaborativo Participación | Sistematización. Retroalimentación | Exposiciones Puesta en Común Diálogo |
| Innovación | Creación de propuestas | Diseño de proyecto | Cápsulas de video. Informes. Presentaciones con ppt. Infogramas |
| Evaluación | Elaboración de indicadores y criterios evaluativos. | Aprendizaje entre pares Reflexión conjunta Metacognición Auto y co-evaluación | Espacios dialógicos Pautas de evaluación |
La modalidad virtual del curso se llevó a cabo por medio de la plataforma tecnológica de comunicación Zoom, donde se exploró y utilizó por parte de las docentes las distintas herramientas y funciones para generar espacios diversos de trabajo, diálogo, retroalimentaciones, etc. El uso de la plataforma no puede ser sólo instrumental, sino que aporte a la reflexión y a la generación de conocimientos desde una perspectiva crítica. Por esto, la creación de salas y de secciones de grupo en espacios virtuales independientes, permitió en primera instancia que integrantes de los equipos se conocieran, dialogaran y tomaran decisiones en conjunto para el desarrollo de su propuesta. Además, dentro de estas mismas salas de trabajo, el estudiantado podía compartir pantalla, indagar en buscadores de internet, hacer uso de las pizarras electrónicas, pedir ayuda a las docentes, y generar retroalimentaciones, ya sea entre pares, como con el equipo docente retornando a trabajos en sala plenaria siempre que se requería. Es decir, este espacio pedagógico virtual se transformó en algo fundamental para la potenciación de la comunicación, la colaboración y la empatía de la comunidad de aprendizaje.
Podemos decir que la construcción compartida de conocimientos, habilidades y actitudes, no es el resultado “sólo de mi escenario, sino que es de todos los que aquí estamos, es un escenario común. (...) Mucho más cuando hablamos de espacios formativos” (Quintar, 2008, p. 15). En este mismo espacio acogedor y transformador que nos lleva a construir una comunidad de aprendizaje, que permite validar los conocimientos del otro, generar un espacio más democrático, cuestionar lo establecido, e impulsar la reflexión crítica desde un acompañamiento constante.
Por otra parte, se genera una diversificación de las perspectivas, agentes e instrumentos de evaluación, pues al estar bajo un enfoque crítico de la pedagogía, la evaluación también lo está. Es decir, no podemos dejarla atrás, menos en tiempos de incertidumbre, ya que sabemos que es una herramienta que potencia o desalienta el proceso de aprendizaje, ignora la diversidad, categoriza y segrega los conocimientos, habilidades y actitudes del estudiantado. Por tanto, dentro del curso se decidió dar un giro y colocar al centro al sujeto y no al contenido de conocimiento preestablecido, lo que significa que el proceso de enseñanza-aprendizaje se diseñó en etapas que se acompañó y retroalimentó por medio de estrategias de evaluación formativa. Así mismo, la auto y co-evaluación fueron instancias necesarias de reflexión, diálogo y comprensión, de la experiencia de aprendizaje desarrollada.
Respecto a la auto y co-evaluación se diseñaron instrumentos de evaluación de escala de apreciación, que se dialogaron y compartieron en la plenaria con el estudiantado para que en sus propias reuniones, espacios autónomos, aplicaran la escala y así se auto y co-evaluaran. Y en efecto, para el avance de las etapas del desarrollo del diseño, se propusieron dos momentos de evaluación, para ello se elaboraron rúbricas hetero-evaluativas acordadas de manera conjunta con el estudiantado para su aplicación.
Las estrategias de evaluación implementadas fueron fundamentales para el acercamiento y empatía entre el estudiantado y las docentes, para conocer de forma oportuna donde se encuentran los aprendizajes, identificar las dificultades, oportunidades de mejora y desafíos, y por, sobre todo, indagar las posibilidades para potenciar el proceso de construcción de conocimientos, el desarrollo de habilidades y actitudes.
Por último, la evaluación es considerada y utilizada como uno de los ejes centrales del proceso de enseñanza-aprendizaje. Pues sabemos que para lograr una educación inclusiva se debe generar y practicar otro “sistema de evaluación que respete y valore las diferencias individuales” (Blanco, 2017, p. 59). Y de esta manera propiciar una pedagogía de la diferencia, que dialogue de forma horizontal, amorosa y creadora de nuevas categorías de análisis que permitan comprender la incertidumbre y las necesarias transformaciones para un cambio social.
6.1 Logros y desafíos
Uno de los principales logros obtenidos con esta modalidad pedagógica es la colaboración interdisciplinaria que surge desde los equipos de trabajo por medio del diálogo lo que enriquece la mirada inclusiva en la que se está formando el estudiantado.
Se destaca el valor que cobra la reflexión crítica a partir de estos trabajos que incorporan soluciones innovadoras y creativas en la lógica de resolver problemas para generar una pedagogía para la diversidad.
Los proyectos potencian la capacidad indagativa y el pensamiento crítico en el estudiantado, dado que cada propuesta es una solución a una necesidad identificada
Desde un diálogo interdisciplinar se promueve la pregunta, la indagación teórica situada y la reflexión crítica, lo que genera nuevas textualidades, donde se realiza una lectura del presente desde un lenguaje inclusivo.
Se potenció una participación democrática entre pares y una interacción simétrica y respetuosa durante el desarrollo del proceso de aprendizaje.
No obstante, una de las dificultades que tuvimos que enfrentar al trabajar esta propuesta fue presentada por parte de algunos integrantes que se resistieron de cierta manera al requerimiento de un trabajo más autónomo, de auto-gestión y co-construcción de aprendizaje, debido a la persistencia en sus representaciones docentes que responden a lógicas reproductivas instaladas en el ámbito educativo escolar. Que vuelven a emerger en la vida universitaria, porque el paradigma positivista está profundamente arraigado en el estudiantado.
También es relevante destaca el nivel de compromiso que desarrolló el estudiantado que participó en el curso, en tanto que fue una actividad curricular complementaria y de carácter voluntaria y que genera sobre carga académica. Este compromiso se evidenció con el tipo de propuestas que vemos en sus proyectos, que implicó para los equipos de trabajo una estimulante indagación teórica, de lectura de contexto, y de diseño para una aplicación práctica.
7. A modo de conclusión
La realidad se transformó tanto, que todos los esfuerzos que hagamos no serán suficientes para asumir los desafíos que surgen como nuevas demandas. La creatividad estimula la capacidad humana de asombrarse, apoyada por la generación de preguntas, que nos pone en la lógica de resolver problemas, que es lo pertinente para un siglo con estas características. Es el momento de superar la pedagogía de la respuesta. Por esto, se cumple el propósito de propiciar procesos pedagógicos y educativos que permitan al estudiantado el desarrollo de habilidades para interactuar en un mundo plural y diverso.
(…) No somos meros docentes – eso no existe –, no somos sólo especialistas de la docencia. Nosotros somos militantes políticos porque somos maestros y maestras (…) Nuestra tarea exige nuestro compromiso, nuestra conciencia y nuestra actitud en favor de la superación de la desigualdad y las injusticias sociales. (Freire, 2002, p. 112)
Ni las escuelas ni las universidades pueden volver a lo mismo, independiente que aún existe una sobre valoración de la pedagogía clásica, que responde a lógicas positivistas y mantiene el statu quo establecido. Debemos preparar propuestas pertinentes, como la descrita, para acompañar al contexto y la realidad de las personas y sus cambios, con la intención de respetar, valorar y, a su vez, legitimar las identidades y singularidades como un valor irrenunciable.
Por esto, el curso presentado a nivel epistemológico y didáctico permite la reflexión y consciencia crítica desde enfoques inclusivos que potencian la flexibilidad, el respeto y el valor de la diversidad, como nuevas habilidades en la comprensión pedagógica para escenarios inciertos, que relevan el proceso formativo y el desempeño profesional docente capaz de innovar, convivir y construir comunidades de aprendizaje.
Desde este territorio pedagógico tenemos la oportunidad de recuperar al sujeto en su tiempo y en su espacio, con la capacidad de re-flexionar y mirar-se desde este presente incierto, con una mirada propositiva, desde su micro y macro contexto. Potenciando la democracia, la interdisciplina, la colaboración y una comunidad con capacidad de escucha, donde se valora el aporte de cada uno de sus actores.
Se amplían las comprensiones de la visión social y política vinculada a la pedagogía desde una perspectiva crítica. Se produce mayor comprensión y valoración de la diversidad como un fenómeno inherente a la sociedad, que se nutre y enriquece la convivencia en tiempos inciertos.
Este contexto impuesto por el confinamiento nos ofreció una interesante oportunidad de hacernos cargo de la diversidad, cuestión que ha sido por largo tiempo invisibilizada en la formación inicial docente. Esto implicó como equipo de trabajo otra lectura del presente, con mayor flexibilidad, más apertura y formas distintas de comunicarnos, estar más atentas, aprender a escuchar y a mirar al otro, de una manera distinta a la que estábamos acostumbradas, desde una pedagogía crítica, consciente, humana, democrática, dónde la diferencia se convierte en un valor y el respeto sea la norma.
Por último, para las docentes que hemos desarrollado esta experiencia ha resultado una oportunidad de aprendizaje y de innovación educativa que está contribuyendo con nuevas textualidades, desde nuestra mirada interdisciplinar y colaborativa a una profunda transformación curricular que ha inspirado esta propuesta pedagógica. Por esto declaramos que como docentes debemos reflexionar constantemente nuestra propia práctica, didáctica y evaluación, con el fin de transformar y transformarnos pedagógicamente en estos procesos.
Referencias
Aranda, Virginia. (2017). Inmersión en el sistema escolar para el aprendizaje contextualizado del pensamiento crítico y post-crítico en educación. Diálogos Educativos, 18(33), 4-19.
Barrón, María (2020). La educación en línea. Transiciones y disrupciones. En Jonathan Girón (Ed.), Educación y pandemia. Una visión académica, (pp. 66-74). México: IISUE.
Blanco, María Julia. (2017). La evaluación al servicio del aprendizaje de todos … una evaluación inclusiva.Boletín virtual, 6(8), 57-62.
Carvajal, Yesid. (2010). Desafío para la Educación –Superior y la investigación. Luna Azul, (31), 156-169.
Chehaibar, Lourdes (2020). Flexibilidad curricular. Tensiones en tiempos de pandemia. En Jonathan Girón (Ed.), Educación y pandemia. Una visión académica (pp. 83-91). México: IISUE.
De Sousa, Boaventura. (2020). La cruel pedagogía del virus. Buenos Aires: CLACSO.
Freire, Paulo., y Faúndez, Antonio (2013). Por una Pedagogía de la pregunta: Crítica a una educación basada en respuestas a preguntas inexistentes. Buenos Aires: Siglo XXI editores.
Freire, Paulo. (2002). Cartas a quien pretende enseñar. Siglo Veintiuno Editores: Buenos Aires.
Jolibert, Josef. (2000). ¿Mejorar o transformar “de veras” la formación docente? Aspectos críticos y ejes claves. Lecturas y Vida. Revista latinoamericana de lectura, 21(3). Recuperado de http://www.lecturayvida.fahce.unlp.edu.ar/numeros/a21n3/21_03_Jolibert.pdf
López, Miguel. (2007). La ética y la cultura de la diversidad en la escuela inclusiva. Revista Sinéctica, (29), 4-18.
Quintar, Estela. (2008). Didáctica no Parametral: Sendero hacia la descolonización. México: IPECAL.
Skliar, Carlos y Téllez Magaly. (2008). Conmover la educación. Ensayos para una pedagogía de la diferencia. Buenos Aires: Noveduc libros.
Unesco. (s.f.). Inclusión en la Educación. Recuperado de https://es.unesco.org/themes/inclusion-educacion