ABSTRACT: This research aimed to investigate relationships between the recognition of children's characters, and the association of logos and brands of tobacco products, fast-food, soft drinks and alcoholic beverages in 90 children, aged 4-9 years, from the city of Rio de Janeiro, most of whom are male (56.7%). Age range was chosen based on McNeal's model of consumer behavior which says the consumer is fully formed by the age of 8. The Instrument for assessing Cartoon and Movie Characters(IACMC, α= 0.80,M=0.75,SD=0.16), the Instrument for assessing Cartoon and Movie Logos (IACMLα=0.80,M=0.58,SD=0.21) and the Instrument for Assessing Logos and Trademarks Association (IALTA,α=0.74,M=0.53,SD= 0.14) were used. The global scores for recognition of logos correlated significantly with the global scores for recognition of children's characters (r= 0.38,p< 0.01). The model path was drawn from characters to logos and from logos to fast food associations. A direct effect was drawn from fast food over soda and alcohol. Fit wasX²(df= 736) = 782.97 (p= 0.112), RMSEA = 0.03 (90% C.I. [0.00, 0.04]) (p= 0.996), CFI = 0.95, TLI = 0.94. The research demonstrated the need for stricter regulations for the advertising of alcoholic beverages, soft drinks and fast-food.
Keywords: childrenchildren,advertisingadvertising,tobaccotobacco,alcoholic beveragesalcoholic beverages,fast-foodfast-food.
RESUMO: Esta pesquisa teve como objetivo investigar relações entre o reconhecimento de personagens infantis e a associação de logos e marcas de produtos de tabaco,fast-food, refrigerantes e bebidas alcoólicas em 90 crianças, entre 4-9 anos, da cidade do Rio de Janeiro, sendo a maioria do sexo masculino (56,7%). A escolha da faixa etária se baseou no modelo de comportamento consumidor proposto por McNeal, o qual diz que o consumidor se encontra plenamente formado aos 8 anos de idade. Utilizou-se o Instrumento de Avaliação de Personagens de Desenho Animado e Filme (IACMC,α= 0.80,M=0.75,DP= 0.16), o Instrumento de Avaliação de Logos de Desenho Animado e Filme (IACMLα= 0.80,M= 0.88,DP= 0.21) e o Instrumento de Avaliação da Associação de Logos e Marcas (IALTA,α= 0.74,M= 0.53,DP= 0.14). As pontuações globais para reconhecimento de logos correlacionaram-se significativamente com as pontuações globais para reconhecimento de personagens infantis (r= 0.38,p<0.01). O modelo foi desenhado a partir de personagens para logotipos e destes para associações de fast-food. Um efeito direto foi extraído de fast-food com refrigerante e álcool. O ajuste foiX²(df= 736) = 782.97 (p= 0.112), RMSEA = 0.03 (90% de CC [0.00, 0.04]) (p= 0.996), CFI = 0.95, TLI = 0.94. A pesquisa demonstrou a necessidade de regulamentação mais rígida para a publicidade de bebidas alcoólicas, refrigerantes efast-food.
Palavras-chave: crianças, publicidade, tabaco, bebidas alcoólicas, fast-food.
RESUMEN: Este estudio investigó las relaciones entre el reconocimiento de personajes infantiles y la asociación de logos y marcas de productos de tabaco,fast-food, refrescos y bebidas alcohólicas en 90 niños, de entre 4 y 9 años, de la ciudad de Río de Janeiro, la mayoría de los cuales son hombres (56,7%). El rango de edad se eligió según el modelo de comportamiento del consumidor de McNeal que dice que el consumidor está completamente formado a la edad de 8 años. Se utilizó el Instrumento de Evaluación de Personajes de Dibujo Animado y Película (IACMC,α= 0.80,M= 0.75,DE= 0.16), el Instrumento de Evaluación de Logos de Dibujo Animado y Película (IACMLα= 0.80,M= 0.88,DE= 0.21) y el Instrumento de Evaluación de la Asociación de Logos y Marcas (IALTA,α= 0.74,M= 0.53,DE= 0.14). Las puntuaciones globales para el reconocimiento de logos se correlacionaron significativamente con el reconocimiento de personajes infantiles (r= 0.38,p<0.01). El modelo fue diseñado a partir de personajes para logotipos y de éstos para fast-food. Un efecto directo fue extraído de fast-food con refrigerante y alcohol. El ajuste fue X² (df= 736) = 782.97 (p= 0.112), RMSEA =0.03 (90% de CC [0.00, 0.04]) (p = 0.996), CFI =0.95, TLI = 0.94. La investigación demostró la necesidad de reglamentación más rígida para la publicidad de bebidas alcohólicas, refrescos yfast-food.
Palabras clave: niños, publicidad, tabaco, bebidas alcohólicas, fast-food.
PSICOLOGIA DO DESENVOLVIMENTO
Relationships between Recognition of Characters, Logos and Brands of Tobacco Products, Fast-Food, Soft Drinks and Alcoholic Drinks in Children
Relações entre o Reconhecimento de Personagens, Logos e Marcas de Produtos de Tabaco, Fast-Food, Refrigerantes e Bebidas Alcoólicas em Crianças
Relaciones entre el Reconocimiento de Personajes, Logos y Marcas de Productos de Tabaco, Fast-Food, Refrescos y Bebidas Alcohólicas en Niños
Received: 12 October 2018
Revised document received: 30 April 2020
Accepted: 20 May 2020
The consumption of tobacco products, fast-food, soft drinks and alcoholic drinks has been a concern for public health organizations worldwide (e.g., Borzekowski & Cohen, 2014; Lobstein & Dibb, 2005). The World Health Organization (WHO, 2003) has expressed concerns about the use of tobacco products and the measures that countries around the world have taken to address the problem. Alcohol abuse has also received attention, as the Global Report on Alcohol and Health (WHO, 2014) has attested. Likewise, the World Health Organization (WHO, 2016) has also tackled the subject of marketing of fast food and non-alcoholic beverages (such as soft drinks) to children, primarily regarding the negative impact of those on children's health (i.e. diabetes and obesity).
Mass media (e.g. television, radio, papers) plays an important role in society and represents the greatest source of information in the modern world, since it has the ability to transmit information, cultures, habits and behaviors from different places to the most diverse locations on the globe (e.g., Almeida, Nascimento, & Quaioti, 2002; Šramová & Pavelka, 2017). In an increasingly dynamic, globalized and competitive marketplace, advertising's attention has been turned to increasingly younger audiences (Mowen & Minor, 1999). A consumer that is socialized from childhood will act not only consuming, but also influencing their parents, and grows up valuing certain brands as a loyal customer since childhood (McNeal, 2000). In this modern economy, children have played an important role, not only as future consumers, but as effective and full consumers (Fiates, Amboni, & Teixeira, 2008; Linn, 2004). Given this scenario, it is easy to understand that the importance of advertising regulations aimed at children's audiences has grown rapidly worldwide (Lopes, 2010).
As a theoretical basis, it was used the model of five stages for the development of consumer behavior presented by McNeal (2000). The first stage, observation, would be the child's first sensory contact with the place where products are sold, using sounds, shapes, colors, smells and textures. The next stage, the request, usually occurring around two years old, is characterized by the request of a product that is in the child's visual field through gestures and words. Selection, the third stage, when children look for a product in the market environment, select it from the shelves and add it to the shopping cart for later consumption. The fourth stage, co-acquisition, would take place around the age of five, being characterized by the purchase of an item through the help of parents. After a series of co-acquisition experiences, the child becomes a real consumer by executing the purchase act alone, during the acquisition stage, occurring at around eight years old. However, if it is taken into account that an eight years child has limited capabilities to process information, reason, and make decisions(see, e.g., Piaget, 1997) it is possible to conclude that it is important to investigate the impact or influence of advertising on children's consumer behavior.
Television advertising aimed at children has increased around the world, becoming more and more embedded in the children's universe (Moura, Viana, & Loyola, 2013). It has been argued that children's advertising needs to be discussed, since children cannot use any resistance strategy, having greater difficulties in perceiving the intention of advertising to persuade and guide their behavior (Šramová & Pavelka, 2017). The ads that are broadcasted on television are understood by children, especially those up to the age of 7, as attractions, catching up their attention and affectively interfering in their judgment about what is being broadcasted (Moura, Viana, & Loyola, 2013). The use of animated characters makes advertising even more effective, increasing the process of memorization of products (Karsaklian, 2004; Ponce-Blandón, Pabón-Carrasco, & Lomas-Campos, 2017). The research developed by Borzekowski and Robinson (2001) has found evidence that children that were less than 6 years exposed to videotapes with embedded commercials were significantly more likely to choose the advertised items.
A systematic search for empirical research on the consumption of tobacco products, fast-food, alcoholic beverages and soft drinks in Scielo.org, Scopus and Web of Science databases was conducted to identify studies that focused specifically on children.
Research on advertising of tobacco products and children is still relatively scarce, perhaps the most influential work was conducted by Fischer, Schwartz, Richards, Goldstein and Rojas (1991). Fischer et al. (1991) interviewed 229 3-to 6-year-olds children living in Augusta and Atlanta, United States, and found that young children see, understand, and recognize the commercials they were exposed to, and also pointed out that a character of a cigarette company was as recognizable as Mickey Mouse.
Borzekowski and Cohen (2013) conducted a study involving 2423 5-to 6-year-olds children in 6 countries (Brazil, China, India, Nigeria, Pakistan and Russia). The study aimed to evaluate if media and publicity could impact attitudes and behaviors of children against smoking. It was observed that 68% of children were able to correctly identify at least one of the cigarette brands presented. Half of the children in Russia and 86% of the children in China were able to identify at least one image. In the Brazilian case, living in an urban area and possessing a smoker's family member were predictors of smoking intent and brand recognition (see, also, Borzekowski & Cohen, 2014).
In the bibliographic search carried out for this research, no specific study on alcoholic beverages advertising was found with children under 9 years old. Collins, Ellickson, McCaffrey and Hambarsoomians (2007) conducted a study at 55 schools in South Dakota, with children with ages range from 10 to 12 years, and found that, with extremely high levels of exposure to advertising, they would be 50% more likely to drink in the future. The authors emphasize that not only television would be influencing this audience, but also magazines, radio stations and the use of promotional items. Studies in neuromarketing point out that the impact of strong brands is more significant for teenagers to choose beer, for example (Oliveira & Giraldi, 2019). Šramová and Pavelka (2017) found that children 5-7 years in the Czech Republic can recognize beers consumed by family members on televisions ads and expressed a desire to consume them in the future.
Unlike the other investigation topics mentioned earlier, the consumption of processed foods, high-sugar and fat foods, and food sold by fast-food chains has received wide attention from the academic community. Exposure to food advertisements on TV has been identified as one of the determining factors for the consumption of high calorie foods, resulting in problems such as diabetes and obesity (Bacardí-Gascón & Jiménez-Cruz, 2015; Piaggio, 2019; Ueda, Porto, & Vasconcelos, 2014). The literature indicates that the long-term influence of advertising aimed at children would directly affect food and beverage preferences (Kassahara & Sarti, 2018).
Brito, Viebig and Morimoto (2016) analyzed 162 hours of advertising on brazilian children's channels and found that most of the food items were from ultra-processed foods and no advertisements for fresh food were observed. In a sample from Argentina, it was found that 74% of the total food commercials displayed on children's channels were of products considered fatty and high calorie (Gómez, Zapata, Rovirosa, Gotthelf, & Ferrante, 2017). Another study in Argentina found that 46% of children under 2 years consumed soft drinks (Piaggio, 2019).
Previous research has already shown the serious impact that substances like alcohol and tobacco can have on children's lives and the fact that they can already recognize many brands from an early age (Borzekowski & Cohen, 2014). The systematic search showed that the amount of studies regarding the subject of children behavior and advertising is still scarce, with nearly every available study on the matter being referenced in this article. That, in turn, means that it is important that more studies are carried out to further solidify the data found, thus enabling governments to more effectively construct public policies that will better protect children and prevent them from being targeted by marketing companies.
Therefore, the present work aimed to investigate the relationships between the recognition of children's characters, especially those exhibited in television shows, and the association of logos and brands of tobacco products, fast-food, soft drinks and alcoholic beverages, in children aged 4 to 9 years. Relationships between association of children's characters and brand logos with the children´s age were also evaluated.
This research consists in a cross-sectional descriptive study with a sample of 90 children aged 4 to 9 years (4 years,N= 16; 5 years,N= 18; 6 years,N= 13; 7 years,N= 19; 8 years,N= 14 and 9 years,N=10;M= 6.30;SD= 1.64), 56.7% males and 43.3% females. The sample was composed of children from private schools in the neighborhoods of Meier in the north of the city and in the neighborhood of Campo Grande, in the western side.
Instruments used in this research were expanded and updated versions of the instruments developed for a research project that involved the collaboration between the Johns Hopkins University and the Federal University of Rio de Janeiro (see, Borzekowski & Cohen, 2013). The process of adaptation for use in Brazil involved the incorporation of national and international brands and children characters. Several small pilot studies were conducted to achieve well-balanced instruments.
TheInstrument for assessing cartoon and movie characters (IACMC)was employed to evaluate the level of recognition of children's characters. The instrument was inspired in the work carried out by Borzekowski and Cohen (2013), expanded and updated for the Brazilian audience, with children's characters broadcasted on television programs at the time of the data collection. TheIACMCconsists of 24 color images of cartoon, movies or games characters. The images of characters were presented to the children and they were asked to name the character or cartoon they are part of. The final scores were obtained by dividing the number of right answers by the number of characters. Thus, the scores of this instrument range from zero (when the child is unable to identify any character) to 1 (when the child is able to identify all the characters). Cronbach's alpha for this instrument was .80. The Peppa Pig item was removed from the reliability analysis since all the children responded this item correctly.
Instrument for Assessing Cartoon and Movie Logos (IACML)was used to evaluate the level of recognition of children's character logos. The IACML consists of 16 color images of logos cartoon characters. Logos are presented to the children. They are asked to name the character or cartoon they are part of. It is considered correct answer if the child is able to speak the name of the character or animation. Thus, the scores of this instrument range from zero (when the child is unable to identify any logo) to 16 (when the child is able to identify all logos). The Cronbach's alpha was .81 in the instrument.
TheInstrument for Assessing Logos and Trademarks Association (IALTA)was used to assess the level of recognition of brand names for cigarettes, fast-food chains, alcoholic beverages and soft drinks. The IALTA was designed specifically for this research, it allows children to answer these questions in a simple and intuitive way. The Instrument consists of 30 color logos images: 10 of alcoholic beverages, 6 of cigarette brands, 8 of fast-food chains, and 6 of soft drinks. All well-known brand logos of products inserted in the Brazilian market. Logos were presented to children and the children were asked to link with a line each logo with one of four images representing 1) cigarettes (an ashtray with lit cigarette), 2) alcoholic beverages (beer glasses), 3) fast-food (hamburger, fries and a can with a straw), or 4) soft drinks (a plastic cup with a straw). It is considered a correct answer if the child is able, for example, to connect the Budweiser brand logo to the image of beer glasses. The final scores were obtained by dividing the number of right answers by the number of logos. Thus, the scores of this instrument range from zero (when the child is unable to identify any logo) to 1 (when the child is able to identify all logos). The Cronbach's alpha for the present work was .74. For the four factors, alpha´s was fast-food (.68), soda (.59), alcoholic beverages (.68) and cigarette (.71).
Participants were recruited through a partnership with the schools where the children were enrolled. Letters were sent to parents about the research, explaining parents may or may not allow their children to participate. An informed consent form was used to inform the parents or caretakers of all details related to participation in the research. After the approval of parents or caretakers, an assent form was presented to the children and it was verified if they wished to participate. Children were interviewed in their schools during class hours in a room provided by the institutions to avoid distractions and ensure a good performance of the activity.
Prior to all analyzes, data were examined to evaluate normalcy and presence of uni and bivariate outliers. No problems were detected. Reliability was assessed using Alpha coefficient index (Cronbach, 1951). We expected Alpha coefficients higher than .70. Correlation analyses (Pearson's correlation coefficients) were computed to evaluate associations between variables. Mplus v. 7.4 (Muthen & Muthen, 2015) was used for data analysis with Brown´s (2006) model fits criteria. As the current analysis was conducted with a small sample, bootstrap was conducted with 500 drawn samples and 95% confidence intervals were reported for the regression coefficients. Coefficient loadings which impact changed directions in the confidence intervals resulted in the removal or modification of the model.
This research has been approved by the Ethics Committee in Research of the Center of Philosophy and Human Sciences (CEP-CFCH) of the UFRJ (IRB Approval #1.122.665).
The average score for the IACMC was .75 (SD= .16), the IACM had as average score .58 (SD= .21), and the IALR was .53 (SD= .14). The applications of the instruments will be explored individually.
Table 1 shows the percentage of children who recognized the characters. Some characters used in the study are part of television programs intended for audiences over 12 years. The Simpsons, for example, a TV program with a 12-year national indicative rating, earned a recognition rating of 46.75%. South Park, with a 16-year indicative rating showed a 10% recognition level, indicate that some children are having access contents considered inappropriate for them.

Table 2 shows the proportion of children's recognition of logos varied from 8.9% (Thundercats) to 98.9% (Batman). On average the scores were lower than the indexes of recognition of the characters.

As expected, association levels of fast-food brands were considerable. McDonald's (97.8%), Giraffas (78.9%), Bob's (72.2%) and Habib´s (67.8%). All these fast-food restaurant chains are present in most of shopping malls in the city, and have kids menu which frequently offers gifts and promotional items for children. Outback (18.9%) followed by KFC (23.3%) had the lowest association scores. Basically, these two restaurant chains are relatively new in the Brazilian market and they are also admittedly dedicated to adult audiences.
Corroborating what was previously verified in the bibliography, the association levels for soft drinks were also expressive. As expected, Coca-Cola (91.1%), Fanta (90%), Guaraná Antártica (86.7%) and Dolly (65.6%) achieved the highest levels of association. However, the association levels for alcoholic beverages were above the initially expected. National beer brands presented the highest association scores like Antarctica (92.2%) and Brahma (83.3%). Skol beer (81.1%) and Sol beer (77.8%) also obtained high association rates. In the case of the Sol brand, some of the children interviewed justified their answers saying that this brand looks like a "sweating bottle of cold beer". As seen in the study by Šramová and Pavelka (2017), children who, although not the target of beer advertising, display knowledge about these products, probably due to the observation of their consumption by their parents and close adults. The logo brands of beers obtained higher association scores than distilled alcoholic drinks, these differences were expected, since according to the WHO (WHO, 2014), 60% of the consumption of alcoholic beverages in Brazil consists of beers. It is necessary to emphasize that the consumption of alcoholic beverages is socially accepted, if done moderately (Reis, Quintal, & Lourenço, 2018).
Tobacco products achieved the lowest index of association, with Hollywood (25.6%) and Malboro (21.1%) as the highest. These findings were expected and corroborate previous studies (Borzekowski & Cohen, 2013), however, unlike what was observed in the study by Fischer et al (1991), the recognition of cigarette brands was much lower than the recognition of logos and child characters in general. In 2011 Brazil adopted international recommendations for the regulation of tobacco products advertisement (Teixeira, Paiva, & Ferreira, 2017), so that, tobacco products advertising is limited to display of products at sales points (Portes, Machado, Turci, Figueiredo, Cavalcante, & Silva, 2018), it is possible to say that these governmental and societal actions have produced positive results, as shown in Table 3.

The scores for the association of trademark logos correlated significantly with the association of children's logos (r=.29,p<0.01) scores and also with the recognition of children's characters scores (r=.38,p<0.01). This finding is consistent with the scientific literature on consumption and advertising. The recognition of fast-food brands obtained significant and positive correlations with the recognition of characters (r= .47.p<0.05), children's logos (r= .40.p<0.05), alcoholic drinks (r= .35.p<0.05) and soft drinks (r= .26.p<0.01). These correlations were to a certain extent expected, since the images of characters and their logos are constantly used by fast food chains, especially in their children's menus. The unprecedented factor lies in the correlation with alcoholic beverages, since these products are not commonly found in most fast-food chains in Brazil. The recognition of brands of products derived from Tobacco showed a significant and positive correlation with the brands of alcoholic beverages (r= .23.p<0.01), reinforcing the link between these categories of products that by law should not be served to children. The alcoholic beverages showed correlations with the recognition of cartoon and movie characters (r= .22.p< 0.01), these findings suggest that the advertising of these products may be somehow coupled with other products for children and is being carried out in tv channels or in social medias that may be accessed by children.
In this research, possible differences between ages for the variables used in the present study were investigated, seeking to explore the existence of differences between ages for the recognition of brands. To assess these differences, ANOVA was performed considering age as a fixed factor. As Table 4 points out, the average of recognitions increased regarding age for brands of Alcohol related products up to 8 years old, obtaining a reduction in children aged 9 years old. This finding may be related to the number of 9-year-old children being less representative in the sample than the other age groups. For fast food and soft drinks, close averages were observed among the age groups, showing a significant increase in children aged 7 and 8 years. This can be described as a corroboration of McNeal's theory of consumer behavior described earlier in this study.
For tobacco products, a lower average of recognition can be observed, in comparison to the other groups of products, which corroborates what was observed in the bibliographical survey regarding the reduction of recognition in relation to the prohibition of advertising of these items. However, higher averages were found in older children in the surveyed sample, which may indicate that the recognition of these products in addition to advertising also considers the aspect of the experience of observing the consumption of these items by close people. ANOVA was significant in relation to age for alcohol products (F= 8.14;p= .000). Tobacco (F= 3.87.p<0.01) and Fast food (F= 3.08.p<0.05) and was not significant for soda (F= 1.30).

The present study also assessed the differences between means for the aforementioned variables. Analyzes were conducted considering gender as a factor. In addition to evaluating the difference between means, effect sizes were also calculated, by means of Cohen's D. Results indicated that male participants had higher averages (p<0.05) for brand recognition in all listed categories of products analyzed, Tobacco (Males:M=4.25,SD=1.70; Females:M=4.40,SD=1.50), Alcohol (Males:M= 4.33,SD=1.21; Females:M= 4.16,SD=1.14), Soda (Males:M= 5.00,SD=1.92; Females:M= 4.71,SD=1.57) and Fast-Food (Males:M=0.79,SD=1.14; Females:M= 0.62,SD=0.85). However, the magnitudes of effects amongst these differences was considered small for categories "Soda", "Fast-Food" and "Alcohol" (0.16, 0.18 and 0.14 respectively) and not significant for Tobacco (0.09).
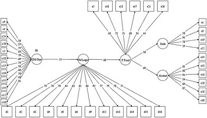
First, measurements were analyzed under factor analysis procedures in order to provide construct validity on every measure. Scales were composed considering they measure a single dimension. For modeling and considering our study's small sample, a bootstrap strategy was used in order to obtain 95% confidence intervals for the path coefficients with 500 bootstrap draws. Estimator used for modeling was Weighted Least Squares Means and Variance (WLSMV). Modeling strategy first considered the impact of characters over recognizing their logos, and then the impact of character logos over every logo related to food, drinks and tobacco.
Model construction process considered four alternatives, where cartoon and movie characters had a direct effect over cartoon and movie logos, which had a direct effect over every type of food, beverages and consumables association. This model failed to achieve fitX²(df= 897) = 989.34 (p= 0.017), RMSEA = 0.030 (90% C.I. [0.016, 0.046]) (p= 0.986), CFI= 0.89, TLI= 0.89. Another model was constructed considering both characters and logos to have direct effects over the other variables. It achieved better fit, but chi-square was still significant, and effect of characters and logos were not significant over soda logo recognition. The model also did not account for some of the relationships detected in different levels (e.g. among different types of consumables). Fit wasX²(df= 893) = 965.18 (p= 0.047), RMSEA= 0.030 (90% C.I. [0.004, 0.043]) (p= 0.996), CFI= 0.91, TLI= 0.91.
A third model was constructed considering different levels of relationship, not just considering nature of the variable (media x consumable brands). Cartoon and movie characters had a direct effect over cartoon and movie logos, which had a direct effect over fast-food and cigarette brands. In the following level, fast food should impact over soda and alcohol, while cigarette brand associations should impact over alcohol. The final model achieved fit for a marginally non-significant chi-square, but still mediocre comparative fit indexes (CFI and TLI) -X²(df=896) = 966.34 (p= 0.051), RMSEA = 0.030 (90% C.I. [0.000, 0.043]) (p= 0.996), CFI = 0.92, TLI = 0.92. Misfit could be related to the error on the direct path from cartoon and movie logos over cigarette logos association (λ=- 0.28,p=0.046, S.E. = 0.14, 95% C.I.[-0.68,0.06]), which also includes zero in the confidence interval and a positive coefficient.
A fourth and final model was obtained by removing cigarette logos association from the path model. Comparing to the prior model, a path was drawn from characters to logos and from logos to fast food associations. A direct effect was drawn from fast food over soda and alcohol. Fit wasX²(df= 736) = 782.97 (p= 0.112), RMSEA = 0.03 (90% C.I. [0.00, 0.04]) (p= 0.996), CFI = 0.95, TLI = 0.94. Figure 1 and Table 5 contain direct effects.


Indirect effects indicate that recognizing characters increased successful associations for both fast food and alcohol, but not for soda. Recognizing character logos also led to higher scores on alcohol and soda as displayed on Table 6.

The present work may contribute to increase our knowledge about consumer behavior of children. The literature review presented revealed that this area is still relatively underexplored. Furthermore, even considering cultural differences between countries like the United States and Brazil, it was possible to identify similarities between the findings reported in the present study and theoretical formulations developed by authors like McNeal (2000).
It is useful to acknowledge that basically middle-class children participated in the study so that findings of the present investigation are relatively limited to this audience, comparative studies between public and private schools are recommended. Although data obtained in this research is relevant, it is also noteworthy to mention that the number of participants in this study is another limitation. For future studies, it is suggested that the instrument should be applied in other metropolis of the country and in cities that could be considered smaller. It is noteworthy that an analysis of parental consumption patterns, as well as approaches to family diet, could add important data to the discussion, since parental consumption of items is an important recognition element. However, the results obtained in this research should not be minimized. Advertising is certainly reaching children very efficiently. The advertising of products that cannot be marketed towards children under the age of 18, such as alcoholic drinks, is reaching small children. The same can be declared about advertising of fast-food and soft-drinks, as shown in this study, the high recognition results for fast food and soft drink products corroborate what was verified by Brito, Viebig and Morimoto (2016), highlighting the role of advertising of these products in channels aimed at children.
The levels of recognition of logos of fast-food and soft drinks are compatible with results obtained in previous studies (e.g. González Hidalgo & AtalahSamur, 2011). It is important to emphasize that, although these products can be consumed by children, they must be consumed consciously or even avoided, since they may be associated with health problems, such as obesity and diabetes (Lobstein & Dibb, 2005; Piaggio, 2019).
The present investigation has also provided a measure of the success of prohibition of the advertising of tobacco products. This can be a powerful indicator of the relationship between consumption and advertising. It is possible to observe that with the advent of the tobacco advertising regulations (e.g., WHO, 2003), the levels of recognition of these products have been significantly lower than other types of products as alcoholic beverages.
The research carried out in this study also demonstrated the need for regulations similar to that used with tobacco products for the advertising of alcoholic beverages is in order. Although there are regulations present for the advertising of these items, the high recognition scores obtained indicate that these findings cannot be ignored and the regulations as they are presently may not be enough. The indices of recognition of alcoholic beverages, especially those regarding beer appear to be the next item that needs to have a more rigid regulation.
Daniel Campos Lopes Lemos: Rua Avenida Pasteur, 250, Urca, Rio de Janeiro - RJ, Brasil. CEP 21941-901. Endereço eletrônico:danilemonrj@gmail.comPedro Paulo Pires dos Santos: Rua Avenida Pasteur, 250, Urca, Rio de Janeiro - RJ, Brasil. CEP 21941-901. Endereço eletrônico:ppires85@gmail.comRodolfo de Castro Ribas Júnior: Rua Avenida Pasteur, 250, Urca, Rio de Janeiro - RJ, Brasil. CEP 21941-901. Endereço eletrônico:rodolfo.c.ribas@gmail.comLucas Yukio Otsuka Nunes: Rua Avenida Pasteur, 250, Urca, Rio de Janeiro - RJ, Brasil. CEP 21941-901. Endereço eletrônico:lucasyukion@gmail.comLuis Antonio Monteiro Campos: Rua Barão do Amazonas, 124, Centro, Petrópolis - RJ, Brasil. CEP 25685-100. Endereço eletrônico:campox1@gmail.com






