Artículos
Molecular identification of some immature Lepidoptera causing Quercus L., defoliation in Lorestan province, western Iran (Insecta: Lepidoptera)
Identificación molecular de algunos Lepidoptera inmaduros causantes de la defoliación de Quercus L., en la provincia de Lorestán, oeste de Irán (Insecta: Lepidoptera)
Molecular identification of some immature Lepidoptera causing Quercus L., defoliation in Lorestan province, western Iran (Insecta: Lepidoptera)
Shilap Revista de Lepidopterología, vol. 51, no. 204, pp. 641-652, 2023
Sociedad Hispano-Luso-Americana de Lepidopterología
Received: 16 February 2023
Accepted: 15 May 2023
Published: 30 December 2023
Abstract: Quercus L., dominate almost 40% of Iran’s forest area. The second destructive group of insects is defoliator Lepidoptera distributed in the Zagros forests of Iran. We assessed Lepidoptera communities in Zagros forests ecosystems in Lorestan province, western Iran during a ca. 2-yr period that coincided with defoliation outbreaks experienced by this area. A number of 500 lepidopteran larva feeding Quercus leaves handy were collected. The phylogenetic relationship of Lepidoptera was analysed using BEAST software based on the Bayesian Inference method. In total, 14 lepidopteran taxa were identified based on DNA sequences of their immature stages. Six genera and eight species were identified using BLASTn. Here we developed a COI barcoding-based approach to Lepidoptera species delimitation.
Keywords: Insecta, Lepidoptera, Damage, Quercus brantii, sequencing, COI barcoding, Phylogenetic tree, Iran.
Resumen: Quercus L., dominan casi el 40% de la superficie forestal de Irán. El segundo grupo destructivo de insectos son los Lepidoptera defoliadores distribuidos en los bosques de Zagros de Irán. Hemos evaluado las comunidades de lepidópteros en los ecosistemas de los bosques de Zagros en la provincia de Lorestan, al oeste de Irán, durante un periodo de unos 2 años que coincidió con los brotes de defoliación experimentados en esta zona. Se recogieron 500 larvas de lepidópteros que se alimentaban de hojas de Quercus. La relación filogenética de los Lepidoptera se analizó mediante el programa informático BEAST, basado en el método de la inferencia bayesiana. En total, se identificaron 14 taxones de Lepidoptera a partir de las secuencias de ADN de sus estadios inmaduros. Mediante BLASTn se identificaron seis géneros y ocho especies. Aquí desarrollamos un enfoque basado en el código de barras COI para la delimitación de especies de Lepidoptera.
Palabras clave: Insecta, Lepidoptera, Daño, Quercus brantii, secuenciación, código de barras COI, árbol filogenético, Irán.
Introduction
Zagros forests in the Irano-Turanian region with an area of six million hectares occupy almost 40% of the total forests of Iran. These forests in western Iran contain 170 tree and shrub species (Sagheb-Talebi et al. 2014). The genus Quercus L. comprises more than 400 species found throughout the Northern hemisphere (Gil-Pelegrín et al. 2017). Quercus forests dominate almost 40% of Iran’s forest area between 1,000 and 2,000 m elevation. These forests belong to two phytogeographical regions including Caspian-Arasbaran and Irano-Turanian (Sagheb-Talebi et al., 2014). Quercus brantii Lindl., occurs on south-western slopes of central Zagros between altitude 1,800 and 2,000 m.a.s.l. (Jazirehi & Ebrahimi Rostaghi, 2003). These dominant trees play a fundamental role in the Zagros ecological nature, principally through serving as food plants for numerous herbivores in the food chain, which are important resources and shelter refugees for thousands of species of animals (Jafarzadeh et al. 2020). The arthropod herbivore fauna of Quercus trees is usually richer than other tree species, and hence the insect groups are a crucial element of biodiversity in their ecological communities (Marquis et al. 2019; Tavakoli, Khaghaninia, et al. 2019).
Insect leaf feeders or defoliators are the largest groups of forest pests (Ciesla, 2011). Insect feeding on foliage can take a variety of forms such as; whole external feeding (all leaf tissue fed except the veins and midribs), external partial feeding (only tender tissue of leaves are eaten), and internal feeding with symptoms such as dead spots and discoloration (Ciesla, 2011). An outbreak of phytophagous insects usually causes a temporary shift from wood to leaf production, large changes in the stream-water chemistry (biogeochemical effects), rapid decrease of the growth and the productivity of the forest (short-term), nitrogen leakage from the forest ecosystem and influence ecosystem-level processes such as nutrient cycling, increase in the death or decline of trees, change in the species composition (long-term) (Eshleman et al. 1998; Reynolds et al. 2000; Swank et al. 1981; Webb et al. 1995). The second group of destructive insects is the Quercus defoliator Lepidoptera in the Zagros forests (Abai, 2009). One of the most important challenges facing all those involved in plant protection management of the forest is the lack of accurate knowledge of the defoliator insect species occurring in these areas. In the defoliation process of Quercus trees, a complex of different species are involved; the identity of many of which is unknown, and there is always a request from us to identify and naming of these pests (commonly named “a leaf / bud eating worm”, “a white-spotted leaf-eater”, “a biting leafeater”, “an awkward silk weaver” and etc. (Rahmani et al. 2022). In most cases, these pests are univoltine (in some cases multivoltine), start herbivory simultaneously and their population size decrease in a short period of time, so it returns to their original state before an outbreak. But in general, they have a negative effect on the annual growth of infested trees and seed production. Many of these pests are native to the region and can be found every year according to climatic conditions (Rahmani et al. 2022). Elevation and tree density, soil variables such as pH, and litter properties were responsible for the insect herbivory in forests of northern Iran (Hajizadeh et al. 2016). Various outbreaks of herbivorous insects were recorded in forests of Iran; Hyphantria cunea (Drury, 1773), Altica viridula Weise, 1889, the geometrid moths such as Ennomos quercinaria (Hufnagel, 1767) and Erannis defoliaria (Clerck, 1759) in Caspian regions (Barimani Varandi et al. 2006; Kavosi, 2007; Kavosi & Gninenko, 2007; Kiadaliri et al. 2005), Lymantria dispar (Linnaeus, 1758) in northern Zagros (Tavakoli et al. 2018), Leucoma wiltshirei Collenette, 1938, in southern Zagros (Jalili, 2022).
The main aim of the present work was to identify the caterpillars (immature / larval stages) causing losses due to defoliation in forest-steppe Quercus stands for two years period (2018-2020) using COI barcoding and to reconstruct phylogenetic relationships of lepidopterans. In this paper, we showed that Quercus leaf defoliating is a phenomenon that does not belong only to one species and several species of lepidopteran larvae are responsible for this event.
Methods
STUDY AREA AND SAMPLE COLLECTION
This investigation was conducted from March 2018 to June 2020 in the Zagros forests of Lorestan province, western Iran. The forests of Lorestan province cover one million two hundred thousand hectares and about 44% of the total area of the province in the west, south, southwest of the centre and east of the province. There are about 90 species of trees and shrubs (woody plants) in this province. In Lorestan, there are two species of Quercus including Quercus brantii and Q. infectoria Oliv. with several growing hybrids to be recognized. A number of 500 lepidopteran larva feeding Quercus leaves handy were collected. Caterpillars were cached using a white canvas curtain fabric measuring 2 x 2 meters cover the ground under the tree. Sixteen to 51 trees were analyzed in each station. The specimens were photographed under a stereomicroscope (Wild-Heerbrugg M8Model) equipped with a digital camera (Nikon® Coolpix S7000) (Figure 1).

DNA extraction and PCR
The genomic DNA of a representative specimen was extracted using CTAB according to Doyle & Doyle (1987). A fragment of the cytochrome oxidase subunit I (COI) was amplified by polymerase chain reaction (PCR) using the primers designed by various authors (Table 1). PCR reactions were carried out in a thermocycler (Corbett®, Australia) based on a touchdown temperature profile: 3 minutes at 94ºC, 11x [45 s at 94ºC, 50 s at 60-50ºC, 60 s at 72ºC], followed by 24x [45 s at 94ºC, 50 s at 50ºC, 60 s at 72ºC], 3 minutes at 72ºC). PCR for each 25 l final volume reaction was performed using 12.5 l RedMaster PCR 2X (Sinaclon®, Iran), 1 l of each primer (10 pM), 4 l gDNA template (100 ng/l), and 6.5 l ddH2O. The PCR products were visualized with 1% agarose gel electrophoresis and finally submitted to a third-party service provider (Codon Genetic Group®, Iran) for sequencing using Applied bioSyestems-ABI, 3130XL.

PCR promers (matching result according to primer BLAST) used in molecular analysis and the size of expected COI gene fragment targeting different butterfilies
BLASTn and phylogenetic analysis
The DNA sequence was manually checked using FinchTV® software to correct any sources of error or ambiguities if present. Homologies with the available sequence data in GenBank were checked using BLASTn analysis and the phylogenetic closeness. The criteria for the identification via BLASTn analysis were 99% - 100% sequence identity with comparable COI sequences of each taxa deposited in GenBank and an acceptable query cover (more than 90%). In many cases, we used from Bold Systems website (https://boldsystems.org/index.php/) as a complementary data bank in order to improve the identification of Lepidoptera taxa. Finally, the sequence was submitted to GenBank, and the accession numbers were achieved. The nucleotide sequence was then used to build a phylogenetic tree supporting the identification. To construct the COI phylogenetic tree, various alignment datasets (according to different families or superfamily) were analysed using BEAST (Ver. 2.6.0) (Bouckaert et al. 2014) based on the Bayesian Inference (BI) method. The phylogenetic trees were summarized and visualized using Tree Annotator and then FigTree (Ver. 1.4.4.), respectively. For this purpose, COI sequences including sequences of the present study, as well as the comparable data sequences of GenBank submitted from various parts of the world including the species of a genus were used. Sequences were selected according to the identity revealed by the BLAST algorithm. Then, the sequences were aligned using SeaView4 software (Gouy et al. 2010). The genetic distances among and between sequences were calculated using Maximum Composite Likelihood (MCL) modelled in MEGA7 (Kumar et al. 2016). The out-groups were chosen from the sister groups as well as successively more distant lineages including some taxa of this study and other taxa. Thus, the genera Euproctis, Erannis, Lasiocampa, Satyrium and Tortrix were examined as out-groups.
Results
caterpillar identification via BLASTnanalysis
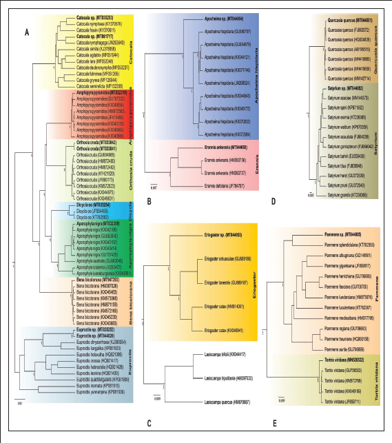
In total, 14 Lepidoptera taxa were identified based on DNA sequences of their immature stages. Six genera and eight species were identified using BLASTn. The genera including Apocheima Hübner, [1825], Catocala Schrank, 1802, Eriogaster Germar, 1810, Euproctis Hübner, [1819], Pammene Hübner, [1825], Satyrium Scudder, 1876 and species Amphipyra pyramidea (Linnaeus, 1758), Aporophyla nigra (Haworth 1809), Bena bicolorana (Fuessly 1775), Dicycla oo (Linnaeus 1758), Erannis ankeraria (Staudinger 1861), Orthosia cruda ([Denis & Schiffermüller], 1775), Quercusia quercus (Linnaeus 1758), Tortrix viridana Linnaeus 1758 were found (Table 2). The most identified taxa (5 taxa) were related to the noctuid family and the least taxa were related to Erebidae, Lasiocampidae, Nolidae, each one species (Figure 2). COI sequences were registered in GenBank under the accession numbers MT832310, MT832359, MT833841-2, MT835252-4, MT844020, MT844050-5, MT881717, MT947393, MT948195. After immature rearing and adult emergence of some Lepidoptera such as Catocala and Satyrium in laboratory conditions (data not shown), the specimens need to be morphologically identified at the level of species for further investigations.

Phylogenetic analysis
Phylogenetic trees were constructed based on partial COI sequence data and several clades were formed according to genetic distances and out-group relationships (Figure 3). The genetic distances between clades are as follows: 9% to 21% (Noctuoidea, seven clades), 14% (Geometridae, two clades), 11% (Lasiocampidae, two clades), 10% (Lycaenidae, two clades), 17% (Tortricidae, two clades). The COI phylogeny of the various lepidopteran genera is rooted in clades of selected out-group genera. The COI phylogenetic tree shows in Noctuoidea (Figure 3A), the clade Euproctis is a more distinct evolutionary lineage as ancestral, basal, or a sister group with 19% to 21%, genetic distance compared with other clades.

Discussion
This study as a faunal work
In this survey, out of 14 collected taxa (eight species and six genera with unidentified species), seven taxa including four species and three genera (unknown species) are reported for the first time in Lorestan province. Two species are identified as Quercus tree defoliator for the first time from Iran. According to the literatures review, the taxa Apocheima, Aporophyla nigra, Bena bicolorana, Orthosia cruda, Pammene, Quercusia quercus and Satyrium have not been reported from Lorestan province, and two species Aporophyla nigra and Orthosia cruda have not been mentioned as Quercus tree defoliator in Iran (Abai, 2009; Mirzayans & Abai, 1974; Mohammadian, 2005; Shahreyari-Nejad et al. 2018). Other taxa which are previously reported in Iran including Amphipyra pyramidea, Orthosia cruda, Ap. nigra, Dicycla oo, Euproctis, Catocala, Tortrix viridana, Erannis, Eriogaster, Quercusia quercus and B. bicolorana. Am. pyramidea distributed in Palearctic from Southern Europe to Turkey, Levant, Iran, and temperate regions of Asia collected on Quercus species, polyphagous on various deciduous trees and bushes (Kravchenko et al. 2007). O. cruda distributed in West-Palearctic including Morocco, Algeria, Tunisia, Europe, Turkey, Levant, Caucasus, Transcaucasia and Kazakhstan collected on deciduous trees, mainly on Quercus, Salix and Populus L. (Kravchenko et al. 2007). Aporophyla nigra distributed in West-Palearctic. Morocco, Tunisia, Libya, Southern and Central Europe, Turkey, Levant, Iran, Iraq and Caucasian region collected on Astragalus L., Crataegus monogyna Jacq., Rosa canina L., Calluna Salisb., Rumex L., Plantago L., Stellaria L., Deschampsia P. Beauv., Epilobium L., Genista L. and Oxalis L. (Kravchenko et al. 2007). D. oo distributed in European-West Asiatic, Southern, Central and Eastern Europe, Turkey, Levant, Iran, Iraq, and Transcaucasia. Over the past few decades extinct from many parts of Europe, drastically decreased in most of the other regions. This species invades Q. calliprinos Webb and Q. ithaburensis Decne also other Quercus spp. (Kravchenko et al. 2007). The new data of the present study indicate the need for further faunistic studies in different regions of Zagros provinces. Another aspect of the importance of this type of studies is that during the last two decades, due to climate changes, we have witnessed several outbreaks of Quercus leaf-eating pests in the forest areas of Iran, and therefore, identifying them seems necessary to control them in the future. The following taxa reported by Mirzayans and Abai (1974) and Abai (2009) on Quercus tree in Iran; various Euproctis and Catocala from Zagros mountains and northern provinces, D. oo from Zagros mountains, Am. pyramidea from northern and south western provinces, Tortrix viridana from different parts, and also, two species of the genus Erannis and Eriogaster. The following lepidopterans taxa were reported by Mohammadian (2005) in various parts of Iran; thirteen Catocala, five Eriogaster, five Euproctis, seven Satyrium, four Amphipyra (such as Am. pyramidea from Zagros & Elburz Mountains), three Erannis (such as Er. ankeraria from Northern half of Iran Plateau), Aporophyla australis (Boisduval 1829), Q. quercus and T. viridana from Zagros Mountains, B. bicolorana from Caspian Eastern shore, D. oo from West & North of Iran, O. incerta (Hufnagel, 1766) from Northern half of Iran. Ravan et al. (2016) reported some Noctuinae species on the Quercus tree bionomically and morphologically; Some Ravan’s reported species such as Ap. nigra and D. oo are distributed in Khuzestan and Fars provinces located in southwest Iran. Due to the importance of the Quercus tree in forest ecology, many studies have been conducted on its Quercus defoliator pests in the surrounding countries; the Geometridae family was indicated as the most representative Lepidoptera family feeding on Quercus trees in Turkey (Torun & Çalirkan, 2016). Larvae of 54 Lepidoptera species were collected from eight species of Quercus in Greece (Kalapanida & Petrakis, 2012). In another study, in addition to the Geometridae family, the highest number of Quercus foliage defoliators was reported among Noctuidae (Kalapanida & Petrakis, 2012). Torun and Çalirkan (2016) reported Lepidoptera larval communities feeding on Q. pubescens in Turkey including seven Geometridae, four Noctuidae, two Tortricidae, two Thyatiridae and one species for each of the families Gelechiidae, Arctiidae, Gracillariidae, Lasiocampidae, Lymantriidae, Oecophoridae, Pyralidae, Yponomeutidae, Pterophoridae and Lycaenidae. In the present study, the greatest richness of Quercus defoliating caterpillars belonged to the Noctuidae family (five taxa) and Noctuoidea superfamily (seven taxa) followed by Geometridae, Lycaenidae, Tortricidae (each family with two taxa) and finally Lasiocampidae (one taxon).

The context and importance of study
The most important aspect of this study was the attendance of researcher at the time and place of which the defoliation by caterpillars was occurred. As in the authors’ previous studies (Tavakoli et al. 2017, 2018; Tavakoli, Hosseini-Chegeni et al. 2019), trees damaged by pest insects were significantly more defoliated and the affected trees exhibited heavily aggregated caterpillars feeding on the foliage. The sampling technique consists of shaking the tree twigs to fall various larvae on a white cloth spread under the tree over the ground and then the direct manual collection of larval samples. Furthermore, the larva that feed on the Quercus trees (particularly Quercus brantii in this study), showing a richer species diversity, with high level of homochromy and homomorphy among the larva with tree parts (trunk, branches, and foliage) that live on it. They cannot be easily seen and collected by amateurs and even some insect collectors, so this method was used. A constraint of our study is that most of the present defoliator pests are univoltine species, i.e., their damaging and larval stages appear at certain times (Glavendekiæ & Medareviæ, 2010; Kalapanida & Petrakis, 2012). Then, researchers can monitor and study them at certain times. Following the defoliator there has been an ecological succession of wood boring beetles and the Quercus decline (dieback) occurrence in the areas where we have had the outbreak of insect defoliators (Csóka & Kovács, 1999; Domingue et al. 2011; Netherer & Schopf, 2010; Rouault et al. 2006). Rearing caterpillars to adult stage in several forestry lepidopteran species are more difficult at laboratory conditions, and usually due to the poor data related to behaviour, biology and ecology, the breeding and hatching of larva is very difficult (laboratory observations). Inevitably, we had to use molecular methods for diagnosis. Unlike some polyphagous pests such as Lymantria dispar which is previously reported in Zagros forests of Iran (Tavakoli et al. 2018), the larvae of the present study are monophagous and feed exclusively on Q. brantii. The authors could not find them on other hosts. Due to the lack of basic knowledge on the emergence time of adult insects and rich species diversity of leaf-feeder Lepidoptera of Quercus trees, shrubs, and pastures, it was impossible for us to use light traps and obtain adult Lepidoptera that are feeding on leaves. When using light traps and collecting Lepidoptera, its host is not known. A set of these pests are native to Zagros forests of Iran and so are not invasive, while in the climate change context, the concern is more about invasive than native pests (Simmons et al. 2014). The Zagros forests of Lorestan province are highly damaged i.e., under the severe pressure due to the agricultural and animal husbandry activities, as well as successive droughts, the leaf feeders and wood borings were dominated (Attarod et al. 2016; Beiranvand et al. 2015; Jazirei & Ebrahimi Rostaghi). As a global perspective human and none human factors may be the most destructive agents in the forestry ecosystems (Kulman, 1971; McCullough et al. 1998). Here we developed a COI barcoding-based approach to lepidopteran species delimitation. This study built a basic framework to identify and thus the application of suitable control measures for each Lepidoptera species causing Quercus defoliation in Lorestan province, western Iran.
Acknowledgments
We are grateful to the authority in Lorestan Agricultural & Natural Resources Research Center for laboratory facilities and financial support.
References
Abai, M. (2009). Pests of forest trees & shrubs of Iran. Ministry of Agriculture, Agricultural research, Education & Extension organization.
Attarod, P., Sadeghi, S. M. M., Sarteshnizi, F. T., Saroyi, S., Abbasian, P., Masihpoor, M., Kordrostami, F., & Dirikvandi, A. (2016). Meteorological parameters and evapotranspiration affecting the Zagros forests decline in Lorestan province. Iranian Journal of Forest and Range Protection Research, 13, 97-112. [In Persian].
Barimani Varandi, H., Babaee, M. R., & Vatandost, A. (2006). Some biological notes on Ennomos quercinaria (Lep.: Geometridae) in Mazandaran. Iranian Journal of Forest and Range Protection Research, 4, 71-79. [In Persian].
Beiranvand, A., Attarrod, P., Tavakoli, M., & Marvi Mohajer, M. (2015). Zagros forest ecosystem decline, causes, consequences, and remedies. Forest and Rangeland Journal, 106, 18-30. [In Persian].
Bouckaert, R., Heled, J., Kühnert, D., Vaughan, T., Wu, C.-H., Xie, D., Suchard, M. A., Rambaut, A., & Drummond, A. J. (2014). BEAST 2: a software platform for Bayesian evolutionary analysis. PLoS computational biology, 10, e1003537. https://doi.org/https://dx.doi.org/10.1371%2Fjournal.pcbi.1003537
Ciesla, W. (2011). Forest entomology: a global perspective. John Wiley & Sons.
Csóka, G., & Kovács, T. (1999). Xylophagous insects. Hungarian Forest Research Institute.
Domingue, M. J., Csóka, G., Tóth, M., Vétek, G., Pénzes, B., Mastro, V., & Baker, T. C. (2011). Field observations of visual attraction of three European oak buprestid beetles toward conspecific and heterospecific models. Entomologia experimentalis et applicata, 140, 112-121.
Doyle, J. J., & Doyle, J. L. (1987). A rapid DNA isolation procedure for small quantities of fresh leaf tissue. Phytochemical Bulletin, 19, 11-15.
Eshleman, K. N., Morgan, R. P., Webb, J. R., Deviney, F. A., & Galloway, J. N. (1998). Temporal patterns of nitrogen leakage from mid-Appalachian forested watersheds: Role of insect defoliation. Water Resources Research, 34, 2005-2016.
Gil-Pelegrín, E., Peguero-Pina, J. J., & Sancho-Knapik, D. (2017). Oaks and people: a long journey together. In E. Gil-Pelegrín, J. J. Peguero-Pina, & D. Sancho-Knapik (Eds.), Oaks physiological ecology, exploring the functional diversity of genus Quercus L. (pp. 1-11). Springer.
Glavendekiæ, M. M., & Medareviæ, M. (2010). Insect defoliators and their influence on oak forests in the Djerdap National Park, Serbia. Archives of Biological Sciences, 62, 1137-1141.
Gouy, M., Guindon, S., & Gascuel, O. (2010). SeaView version 4: a multiplatform graphical user interface for sequence alignment and phylogenetic tree building. Molecular Biology and Evolution, 27, 221-224. https://doi.org/10.1093/molbev/msp259
Hajizadeh, G., Jalilvand, H., Kavosi, M. R., & Barimani Varandi, H. (2016). Relationship between insect herbivory and environmental variables in forests of northern Iran. Nusantara Bioscience, 8, 155-160.
Jafarzadeh, A. A., Mahdavi, A., Fallah Shamsi, S. R., & Yousefpour, R. (2020). Economic evaluation of some of the most important ecosystem services in Zagros forests. Environmental Sciences, 18, 137-150. [In Persian].
Jalili, A. (2022). Leucoma wiltshirei Coll and sustainable management of Zagros. Iran Nature, 7, 3-3. [In Persian].
Jazirehi, M. H., & Ebrahimi Rostaghi, M. (2003). Silviculture in Zagros. University of Tehran Press.
Kalapanida, M., & Petrakis, P. V. (2012). Temporal partitioning in an assemblage of insect defoliators feeding on oak on a Mediterranean mountain. European Journal of Entomology, 109, 55-69.
Kavosi, M. R. (2007). Hyphantria cunea in Mazandaran and Ardabil Provinces. Plant Protection Extension [formerly Plant Pathologist & Food], 1, 53. [In Persian].
Kavosi, M. R., & Gninenko, Y. I. (2007). Hyphantria cunea in Mazandaran and Ardabil Provinces. Plant Protection Extension [formerly Plant Pathologist & Food], 1, 52. [In Persian].
Kiadaliri, H., Ostovan, H., Abaei, M., & Ahangaran, Y. (2005). Investigation on the behaviour treat of leaf feeder moth (Erannis defoliaria clerck) and natural enemies in forests of the in west of Mazandaran province. Journal of Agricultural Sciences (Islamic Azad University), 11, 145-159. [In Persian].
Kravchenko, V. D., Fibiger, M., Hausmann, A., & Müller, G. C. (2007). The Lepidoptera of Israel, Noctuidae (Vol. 2). Pensoft Publishers.
Kulman, H. (1971). Effects of insect defoliation on growth and mortality of trees. Annual Review of Entomology, 16, 289-324
Kumar, S., Stecher, G., & Tamura, K. (2016). MEGA7: molecular evolutionary genetics analysis version 7.0 for bigger datasets. Molecular Biology and Evolution, 33, 1870-1874. https://doi.org/10.1093/molbev/msw054
Marquis, R. J., Passoa, S. C., Lill, J. T., Whiteld, J. B., Le Cor, J., Forkner, R. E., & Passoa, V. A. (2019). Illustrated guide to the immature Lepidoptera on oaks in Missouri. Forest Health Assessment & Applied Sciences Team.
McCullough, D. G., Werner, R. A., & Neumann, D. (1998). Fire and insects in northern and boreal forest ecosystems of North America. Annual Review of Entomology, 43, 107-127.
Mirzayans, H., & Abai, M. (1974). The oak trees lepidoptera in Iran. Journal of Entomological Society of Iran, 1, 109-126.
Mohammadian, H. (2005). Biological diversity of Lepidoptera in Iran (geographic distribution of 2200 species). Sepehr Publication Center
Netherer, S., & Schopf, A. (2010). Potential effects of climate change on insect herbivores in European forestsGeneral aspects and the pine processionary moth as specific example. Forest Ecology and Management, 259, 831-838.
Rahmani, A., Pourhashemi, M., Bordbar, K., Jahanbazi, H., Matinizadeh, M., Iranmanesh, Y., & Tavakoli, M. (2022). Zagros forests monitoring, measures and preliminary results. Iran Nature, 7, 87-105. [In Persian].
Ravan, B., Esfandiari, M., Mossadegh, M. S., & Rabieh, M. M. (2016). Introducing some moths of Noctuinae (Lep.: Noctuidae) from southern areas of Zagros in Khuzestan and Fars provinces. Iranian Journal of Forests and Rangelands Protection Research, 13, 113-131. [In Persian].
Reynolds, B. C., Hunter, M. D., & Crossley Jr, D. (2000). Effects of canopy herbivory on nutrient cycling in a northern hardwood forest in western North Carolina. Selbyana, 21, 74-78.
Rouault, G., Candau, J.-N., Lieutier, F., Nageleisen, L.-M., Martin, J.-C., & Warzée, N. (2006). Effects of drought and heat on forest insect populations in relation to the 2003 drought in Western Europe. Annals of Forest Science, 63, 613-624.
Sagheb-Talebi, K., Pourhashemi, M., & Sajedi, T. (2014). Forests of Iran: a treasure from the past, a hope for the future. Springer.
Shahreyari-Nejad, S., Esfandiari, M., Rasekh, A., Mossadegh, M., & Shirvani, A. (2018). New records of Noctuinae for Iran with additional distribution data (Lepidoptera: Noctuidae). SHILAP Revista de lepidopterología, 46, 145-155.
Simmons, M. J., Lee, T. D., Ducey, M. J., Elkinton, J. S., Boettner, G. H., & Dodds, K. J. (2014). Effects of invasive winter moth defoliation on tree radial growth in eastern Massachusetts, USA. Insects, 5, 301-318.
Swank, W. T., Waide, J., Crossley, D., & Todd, R. (1981). Insect defoliation enhances nitrate export from forest ecosystems. Oecologia, 51, 297-299.
Tavakoli, M., Hosseini-Chegeni, A., & Khaghaninia, S. (2017). The first report of outbreak and identification of the larvae of oak defoliator wasp, Periclista sp. (Hymenoptera: Tenthredinidae) using COI gene from Iran. Iranian Journal of Forest and Range Protection Research, 15, 203-209. [In Persian].
Tavakoli, M., Hosseini-Chegeni, A., & Khaghaninia, S. (2018). The first report of gypsy moth, Lymantria dispar (Lepidoptera: Lymantriidae) outbreak from Northern Zagros forests and its identification using COI gene in Iran. Iranian Journal of Forest and Range Protection Research, 16, 207-218. [In Persian].
Tavakoli, M., Hosseini-Chegeni, A., & Khaghaninia, S. (2019). The outbreak report of ash defoliator sawfly, Tomostethus sp. outbreak (Hymenoptera: Tenthredinidae) from Iran. Forest Research and Development, 5, 317-328. [In Persian].
Tavakoli, M., Khaghaninia, S., Melika, G., Stone, G. N., & Hosseini-Chegeni, A. (2019). Molecular identification of Andricus species (Hymenoptera: Cynipidae) inducing various oak galls in Central Zagros of Iran. Mitochondrial DNA Part A, 30, 713-720.
Torun, Ö., & Çalirkan, S. S. (2016). Caterpillar (Lepidoptera) communities on oak (Quercus pubescens) in Ankara province (Turkey). Türkiye Entomoloji Dergisi, 40, 281-290.
Webb, J., Cosby, B., Deviney, F., Eshleman, K., & Galloway, J. (1995). Change in the acid-base status of an Appalachian mountain catchment following forest defoliation by the gypsy moth. Water, Air, and Soil Pollution, 85, 535-540.
Author notes
* Autor para la correspondencia / Corresponding author: hosseinichegeni@gmail.com