Imagen de Responsabilidad Social Corporativa e Intención de Compra Millennial
Influence of the Corporate Social Responsibility Image and Millennial Purchase Intention
Imagen de Responsabilidad Social Corporativa e Intención de Compra Millennial
Investigación Administrativa, vol. 51, núm. 129, pp. 1-20, 2022
Instituto Politécnico Nacional

Recepción: 06 Mayo 2021
Aprobación: 18 Noviembre 2021
Resumen: El objetivo de investigación es analizar los efectos del altruismo y la credibilidad en las percepciones de la imagen de RSC, y a la vez, la influencia de ésta sobre en la intención de compra. El método consistió en un análisis de ecuaciones estructurales con una muestra de 309 jóvenes universitarios. Los hallazgos sugieren que cuando las comunicaciones de RSC son percibidas como legítimas, el consumidor crea una percepción altruista y creíble, potenciando una imagen socialmente responsable que motiva la intención de compra millennial. La originalidad consiste en presentar un análisis de la generación millennials quienes se muestran como una tendencia socialmente responsable. La principal limitación es la inclusión de millenials universitarios de una sola universidad.
Palabras clave: Altruismo, Credibilidad, Imagen de Responsabilidad Social Corporativa, Intención de Compra, Millennial Ecuatorianos.
Abstract: The aim of this paper is to analyze the effects of altruism and the credibility of the CSR image´ perceptions on the purchase intention. The method consisted of an analysis of structural equations with a sample of 309 university students. Our findings suggest that, when CSR communications are perceived as legitimate, the consumer creates an altruistic and credible perception that promotes a CSR image, predicting the millennial purchase intentions. The originality consists in presenting an analysis of the millennial generation, who are socially responsible consumers. The main limitation is the inclusion of university millennials from a single university.
Keywords: Altruism, Credibility, Image of Corporate Social Responsibility, Purchase Intention, Ecuadorian Millennial.
Introducción
Con el pasar de los años las organizaciones son cada vez más conscientes de la responsabilidad que tienen con el medio ambiente en que se desenvuelve y con la sociedad de la que forman parte. Por tanto, se vuelve imperativa la contribución activa y voluntaria al mejoramiento social, económico y ambiental, que supera el simple cumplimiento de las leyes y se conoce como Responsabilidad Social Corporativa (RSC) (Dhanesh, 2020). En este sentido, cuando las empresas adoptan la RSC como parte de su filosofía se genera un beneficio diferenciador que cobra altas expectativas sociales (Lizcano-Prada y Lombana, 2018). La expectativa social por medio del mercado de consumo se evidencia a través de la percepción de los consumidores, quienes responden a los esfuerzos empresariales socialmente responsables con una evaluación favorable (Mubushar et al., 2020; Servera-Francés y Piqueras-Tomás, 2019).
Por tanto, las organizaciones socialmente responsables exponen su RSC para comunicarla a los consumidores. Este tipo de comunicaciones por parte de las empresas pueden ser discutidas desde la teoría de las señales (Hinojosa y Cogco, 2020) y la teoría de la atribución (Su et al., 2020). La Teoría de las Señales proporciona una mejor comprensión acerca de la transmisión de la información entre las partes (Taoketao et al., 2018) y pone de manifiesto que existe una necesidad por parte de las empresas (comunicador) de informar mediante señales a los stakeholders y al mercado (receptores) sobre sus intenciones, comportamiento y compromiso con la sociedad (López-Santamaría et al., 2021). Estas señales de RSC se incluyen en los mensajes publicitarios, teniendo como objetivo generar estímulos en el consumidor. Cuando este tipo de estímulos se asocia con señales positivas alternas por parte del consumidor, la imagen corporativa socialmente responsable tiene mayores posibilidades de ser confirmada. Sin embargo, para que estos beneficios sean visibles, es importante el uso adecuado de la difusión de dichas prácticas de RSC, pues en algunos casos pueden ser interpretados como actos no genuinos. Es decir, para que se genere una imagen de RSC legítima, las acciones de RSC están condicionadas a la credibilidad que proyectan frente a los consumidores (Hur et al., 2020). Desde la óptica de la Teoría de la Atribución, se puede resaltar que las organizaciones comunican sus acciones socialmente responsables con la finalidad de incidir positivamente en las actitudes del consumidor, sin embargo, éste evaluará si percibe como reales los motivos en las acciones desarrolladas y de su interpretación dependerá la actitud (des)favorable hacia la acción (Su et al., 2020).
Estudios recientes evidencian que al percibirse una RSC genuina en las comunicaciones publicitarias, se da paso a la construcción de una buena imagen de marca socialmente responsable (Hussain, 2020). Por tanto, una de las variables que se ha expuesto con mayores posibilidades de apoyar a una buena imagen en cuanto a responsabilidad social, es la credibilidad.
La credibilidad publicitaria representa la honestidad y confiabilidad que se logra generar en los consumidores por parte de la empresa (Hussain et al., 2020). Estudios alternos como el de González y Cuesta (2018) y Hur et al. (2020) han argumentado que la veracidad con la que se perciban las acciones socialmente responsables desarrolladas por la empresa determina así mismo la credibilidad de ésta en cuanto a su imagen socialmente responsable.
Cuando los consumidores evalúan como legítimas las acciones responsables de apoyo a las buenas causas sociales, la credibilidad empresarial se incrementa, lo que a su vez genera un altruismo organizacional percibido (Rim et al., 2016; Quiroz-García et al., 2020). Al mismo tiempo, el altruismo organizacional percibido se relaciona con las evaluaciones de Responsabilidad Social, como la ética, el medio ambiente y la sociedad (Garay et al., 2017). Por tanto, el altruismo es una variable que ha sido destacada por su importancia en la generación de credibilidad en el consumidor, coadyuvando a la percepción de una buena imagen corporativa respecto a su Responsabilidad Social.
Es entonces que, mediante un altruismo legítimo percibido se logra la credibilidad empresarial y, simultáneamente, una buena imagen corporativa socialmente responsable. Desde la multidimensionalidad de la RSC es posible decir que, cuando se genera un efecto positivo en la imagen corporativa con base en, por ejemplo, motivos éticos (Isa et al., 2019) y sociales (Echeverría-Ríos et al., 2018), los consumidores retribuyen a la empresa mediante su preferencia e intención de compra, contribuyendo a la permanencia y rendimiento en el tiempo (Polanco et al., 2016).
Pero: ¿Logran construirse las percepciones de credibilidad y altruismo para conformar una imagen de RSC? y ¿Qué efectos tiene la imagen de RSC respecto de la intención de compra?
Este tipo de variables pueden tener una alta incidencia en el comportamiento de segmentos generacionales altamente demandantes que toman en cuenta el factor socialmente responsable previo a sus decisiones de compra (Rangel et al., 2018). Tal generación se conoce como “millennial” y representa más de la mitad de la población mundial, formando la mayor parte del mercado laboral actual (Deloitte, 2019). Investigar las percepciones de esta generación implica, no solamente el confirmar una tendencia comportamental hacia la responsabilidad social, sino que además es fundamental para la toma de decisiones en las corporaciones.
Consecuentemente, este estudio retoma el modelo de Bigné y Currás (2007) en el que se incluyen las variables que interesan al presente. A diferencia del estudio llevado a cabo por los citados en el que la población foco de estudio se conformó de agentes de seguros mayores de edad en España, el presente busca analizar los efectos del altruismo y la credibilidad en las percepciones de la imagen de RSC, y a la vez, la influencia de ésta sobre en la intención de compra en una muestra de consumidores millennials de Ecuador a partir de la exposición de un anuncio publicitario socialmente responsable.
Esta investigación contribuye a la literatura al encontrarse en la frontera de la investigación administrativa confirmando las medidas en un país emergente con una muestra de interés para los estudios de mercado contemporáneos. Desarrollando en primer lugar, una revisión de evidencias, seguido de la metodología, los resultados y finalmente la discusión y conclusiones del estudio.
Partiendo de las aportaciones de Keller (1993) al concepto de valor de marca, es preciso considerar la intervención del consumidor a partir de dos elementos, la familiaridad y la memoria por asociación, es decir, el conocimiento de la marca concebido a partir de que el consumidor la recuerde de entre la categoría de productos al que pertenece (conciencia), y del estado de asociación que guarda en la memoria acerca de la preferencia, fuerza y singularidad hacia la marca (imagen de marca). En este contexto, la marca está asociada a una serie de imágenes que emanan de las percepciones de los stakeholders en relación con las señales que las organizaciones emiten respecto a su naturaleza y forma de operación. Particularmente, la Teoría de las Señales menciona que las organizaciones emiten deliberadamente comunicaciones (señales) positivas con la finalidad de transmitir atributos positivos de la marca, pero son los stakeholders quienes deciden como decodificar la señal (Aguirre et al., 2021), siendo en este punto donde surge la importancia de la credibilidad en las comunicaciones.
De acuerdo con Hussain et al. (2020) la credibilidad publicitaria consiste en la honestidad y confiabilidad de la información generada por la marca, misma que sólo será observada positivamente cuando a través de la experiencia de compra, el consumidor perciba que los atributos ofrecidos son similares a los efectivamente recibidos, aspectos que en conjunto contribuirán a consolidar una imagen de marca favorable.
Por otra parte, el constructo de imagen en las organizaciones tiene diversas aplicaciones según el ámbito de estudio; por ejemplo, Shin et al. (2021) atribuye como imagen corporativa a la opinión general desarrollada por los clientes una vez que conoce de distintos elementos que conforman la empresa; Barakat et al. (2016) presenta el término imagen organizacional a partir de la inclusión de aspectos relacionados con el ofrecimiento de buenas condiciones laborales, calidad en los productos o servicios ofrecidos al cliente, y colaboración para mejorar las condiciones del entorno social; y Bigné y Currás (2007) implementan el término imagen de responsabilidad social corporativa para referirse a las identificación desarrollada por el consumidor a partir del compromiso social percibido de una marca, generando así un vínculo emocional entre el consumidor y la organización al encontrar paridad de ideologías y valores (Rodrigues et al., 2021); es decir, la imagen de RSC representará el perfil público de la organización percibido por el consumidor a partir las acciones emprendidas con un enfoque socialmente responsable.
En este sentido, las aportaciones de Hur et al. (2020) mencionan que la credibilidad de una empresa en el contexto de Responsabilidad Social Corporativa (RSC) están determinadas por el grado de veracidad percibido por los clientes respecto a las acciones ejercidas en materia de responsabilidad social. Por su parte, el nivel de credibilidad ha sido estudiado como un constructo multidimensional, los estudios de Keller y Aaker (1992) señalan la presencia de dos dimensiones, la experiencia y la confiabilidad de la marca, dimensiones que han sido respaldadas por diversas investigaciones (Bigne et al., 2010; Hur et al., 2020); sin embargo, Keller (1998) añadió una tercera dimensión referente a la simpatía o nivel de agradabilidad hacia la marca. Bigne et al. (2010) menciona que estas dimensiones presentan distintos niveles de influencia en la credibilidad, siendo la confiabilidad de la marca la que refleja un mayor peso, afirmaciones que son respaldadas por resultados recientes obtenidos por Hur et al. (2020).
Estudios previos han encontrado sustento al efecto que la credibilidad presenta en la imagen de RSC, por ejemplo, Bigne et al. (2010) encontraron en una muestra de consumidores de productos de aseo y cosmética en España, que tanto la confiabilidad como la experiencia son factores que preceden de manera directa y significativa a las percepciones de imagen de RSC. Similarmente, los resultados de Bigné y Currás (2007) indicaron que la credibilidad de marca de una compañía de seguros influye en su imagen de RSC, y de igual manera, los indicadores que abordan la dimensión de honestidad presentaron cargas superiores a los diseñados para la experiencia. Estos resultados podrían deberse a que los consumidores percibieron con honestidad las comunicaciones emitidas acerca de la marca, lo cual contribuye a la formación de una imagen ética en el impulso de actividades de responsabilidad social, y no sólo en el desarrollo de iniciativas generadas por estrategia (Hur et al., 2020). Por lo tanto, se plantea la siguiente hipótesis:
Estudios previos han encontrado sustento al efecto que la credibilidad presenta en la imagen de RSC, por ejemplo, Bigne et al. (2010) encontraron en una muestra de consumidores de productos de aseo y cosmética en España, que tanto la confiabilidad como la experiencia son factores que preceden de manera directa y significativa a las percepciones de imagen de RSC. Similarmente, los resultados de Bigné y Currás (2007) indicaron que la credibilidad de marca de una compañía de seguros influye en su imagen de RSC, y de igual manera, los indicadores que abordan la dimensión de honestidad presentaron cargas superiores a los diseñados para la experiencia. Estos resultados podrían deberse a que los consumidores percibieron con honestidad las comunicaciones emitidas acerca de la marca, lo cual contribuye a la formación de una imagen ética en el impulso de actividades de responsabilidad social, y no sólo en el desarrollo de iniciativas generadas por estrategia (Hur et al., 2020). Por lo tanto, se plantea la siguiente hipótesis:
H1: La credibilidad de la marca explica la imagen de RSC.
Basado en los estudios de Heider (1958) acerca de la Teoría de la Atribución, la cual menciona que las personas atribuyen motivos intrínsecos y extrínsecos a un comportamiento, Rifon et al. (2004) explicaron que cuando los consumidores asocian motivos altruistas en las causas que patrocina una empresa, su credibilidad aumenta y por consecuencia la actitud hacia la organización también lo hace. Heider (1958) menciona que se percibe una motivación intrínseca cuando la causa promovida tiene motivos socialmente responsables genuinos, por el contrario, se asociará con una motivación extrínseca cuando se infieran impulsos utilitarios. En este sentido, en las organizaciones que promueven acciones con énfasis de responsabilidad social, se asumirá altruismo cuando dichas acciones sean percibidas como legítimas, en cuyos casos el objetivo de su implementación reside en la búsqueda del beneficio social sobre el empresarial (Rim et al., 2016). En la misma línea, Garay et al. (2017) mencionan que una organización se va a identificar como altruista cuando refleje ética en su actuar respecto al medio ambiente, la sociedad y el estilo de vida, y estas atribuciones motivacionales van a surgir de las percepciones que el consumidor genere a partir de factores como el actuar desinteresadamente, basándose en la generosidad y favoreciendo el beneficio común sobre el propio (Pérez y Rodríguez del Bosque, 2015b).
Las investigaciones previas han presentado sustento a estos argumentos, Pérez y Rodríguez del Bosque (2015a) examinaron una muestra de usuarios de servicios bancarios encontrando en el altruismo un fuerte predictor positivo tanto de la credibilidad como de la imagen de RSC, sus resultados consideran que los usuarios prestan especial atención a las motivaciones reales de la industria al momento de generar iniciativas de responsabilidad social. Por su parte, Bigne et al. (2010) encontraron que las atribuciones altruistas que los consumidores asocian a una causa social generan de manera directa credibilidad en la marca, y de manera indirecta, influyen en la imagen de RSC a través de la credibilidad desarrollada, siendo más fuerte el vínculo desarrollado hacia la honestidad que a la experiencia de la organización. Por lo anterior las siguientes hipótesis son planteadas:
H2: El altruismo explica a la imagen de RSC.
H3: El altruismo explica a la credibilidad de marca.
Siguiendo las aportaciones de la Teoría de la Atribución acerca de los efectos que las acciones en materia de RSC presentan en las actitudes o comportamientos que el consumidor manifiesta hacia la organización (Coba et al., 2017; Rifon et al., 2004), se ha observado a través de los resultados en la literatura previa que la divulgación de las prácticas socialmente responsables inciden en la construcción de una imagen corporativa positiva (Coba et al., 2017), a la vez que la intención de compra se ve favorecida cuando la organización desarrolla altos niveles de RSC (Vega y Egüez, 2017). Recientemente los hallazgos de Dang et al. (2020) encontraron que las intenciones de compra en línea de consumidores chinos son mejoradas mediante la RSC de las organizaciones minoristas, de forma similar, Isa et al. (2019) mostraron que las organizaciones que desarrollan una imagen de RSC positiva se benefician con el aumento de las intenciones de compra éticas por parte de los consumidores, lo que guarda concordancia con los argumentos expuestos por Zahid et al. (2018) y Cavazos-Arroyo et al. (2020) al afirmar que esta clase de esfuerzos motivan al comportamiento de consumo socialmente responsable. En coincidencia, Mohr y Webb (2005) en sus hallazgos destacaron que tanto la dimensión ambiental como la filantrópica de la RSC aumentaron las intenciones de compra de consumidores americanos adultos, lo que guarda similitud con los estudios desarrollados por Pérez-Martínez y Topa (2018). Por el contrario, las aportaciones de Lee y Yoon (2018) no encontraron sustento a este efecto, sin embargo mencionan que la creación de una imagen de RSC positiva es el resultado de trabajar en acciones de responsabilidad social que son percibidas como relevantes para el consumidor (Orozco, 2017) y que conllevan al desarrollo de una reputación corporativa positiva (Morales-Blanco-Steger y Fuente-Cobo, 2018) que incentiva el respaldo de los stakeholders, lo que podría ayudar a la transmisión de opiniones positivas de la organización (Costa-Sánchez y Guarinos, 2018; Díaz y Berzosa, 2020), más no garantizan el incremento en la intención de compra de sus productos, por lo cual sugieren mayor investigación para respaldar estos supuestos. Con base en la evidencia presentada se propone la siguiente hipótesis:
H4: La imagen de RSC explica la intención de compra.
Método
Con el propósito de replicar el modelo propuesto por Bigné y Currás, (2007) en un país emergente, esta investigación se desarrolla con una metodología cuantitativa de tipo explicativo, con diseño no experimental y corte transversal. Emplea la exposición de un anuncio publicitario socialmente responsable para que el consumidor pondere su percepción de marca en cuanto a credibilidad, altruismo e imagen de Responsabilidad Social Corporativa para construir una intención de compra (Figura 1). Atendiendo al modelo y las hipótesis sustentadas en la literatura, el diseño del estudio fue causal apoyado en la técnica de Ecuaciones Estructurales basado en covarianzas. El software utilizado fue AMOS versión 24.

A diferencia de dichos autores, este estudio se enfocó en una marca de consumo altamente posicionada en el mercado ecuatoriano. Algunos aspectos previos a la elección de la marca fueron: 1) la marca debía ser familiar para los participantes, de modo que pudieran enfocarse directamente en el contenido del anuncio; 2) la marca debía realizar prácticas de RSC que hayan sido verificadas y, finalmente 3) la marca debía demostrar experiencia en cuanto al manejo de comunicaciones de RSC, así como tener los recursos necesarios para efectuarlas. Se eligió a la marca Coca-Cola, al ser una de las más conocidas a nivel mundial, con suficiente experiencia en RSC y que ha sido galardonada y reconocida en varios países como México y Ecuador por prácticas socialmente responsables (Soliz, 2017).
Respecto a la muestra, la investigación fue dirigida al segmento millennial, personas nacidas entre 1982 y 1999 (Twenge et al. 2010). Los motivos principales de esta elección son: 1) se han confirmado como consumidores que toman en cuenta el factor socialmente responsable previo a sus decisiones de compra (Rangel et al., 2018); 2) representan más de la mitad de la población mundial, cobrando presencia significativa en el mercado de consumo y 3) al ser altamente demandantes, alertan que las empresas en general, no se alinean a sus expectativas (Deloitte, 2019).
De acuerdo con Hair et al. (1999), una muestra apropiada para los modelos de ecuaciones estructurales se conforma por un mínimo de 10 observaciones por cada parámetro estimado, por lo cual se determinó reunir las percepciones de 400 participantes, y posteriormente, se eliminaron los datos atípicos y encuestas que contenían omisiones de respuesta. Una vez revisada la normalidad de la muestra, el análisis con base en la técnica de ecuaciones estructurales incluyó a 309 millennials ecuatorianos en edad universitaria (de entre 18 a 23 años). Dicha muestra pertenece a una escuela de negocios cuya educación incluye contenidos de RSC. Esta selección se llevó a cabo con el objetivo de guardar una homogeneidad en la muestra y apreciar una más clara tendencia por las características comunes que mantienen entre sí.
En relación con las medidas utilizadas, la construcción de las variables latentes fue retomada desde el modelo de Bigné y Currás, (2007) (Tabla 1). La redacción de los ítems fue validada inicialmente mediante una prueba piloto con universitarios ecuatorianos. El instrumento final constó de dos páginas, en la primera se incluyó un anuncio publicitario que comunicara la RSC de la marca Coca Cola, mientras que en la segunda se agregaron los ítems que construyen las variables del modelo (Tabla 1). Todas las encuestas fueron respondidas de manera auto administrada con una participación voluntaria.

Resultados
Como primer paso se realizó una inspección general de los datos, se revisó que los valores de curtosis se encontraran por debajo del 1,96 para que exista normalidad, obteniendo valores de entre -0,227 a -0,787, cumpliendo con el criterio establecido. En cuanto a los valores de asimetría (skewness) se obtuvieron coeficientes -041 al -0,85, siendo también aceptables (Kline, 2011). El coeficiente de Mardia obtuvo un valor de 51,405. Siendo inferior a 70 (Rodríguez y Ruíz, 2008) y menor a 288 con base en la aplicación de la fórmula p(p+2) en donde p es igual al número de variables observables en el modelo analizado (Raykov y George, 2008), se comprueba la normalidad multivariada.
Con el fin de previsualizar la composición de las variables latentes previo al modelado estructural como lo recomendado por Severo et al. (2018), se realizó un análisis factorial indicando la extracción de cuatro factores por el método de máxima verosimilitud con rotación varimax. La varianza explicada fue de 79.95% con una medida Kaiser-Meyer-Olkin (KMO) de 0.932 (Kaiser, 1974) y una prueba de esfericidad de Bartlett significativa.
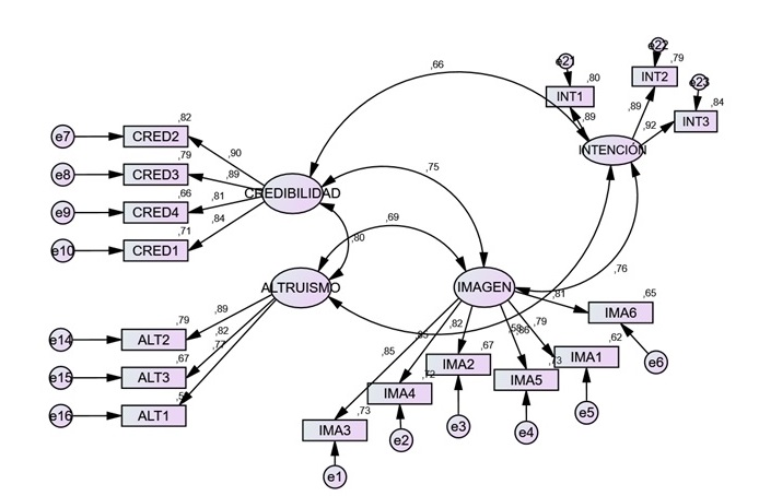
Consecuentemente se evaluó el modelo de medida en cuanto a la fiabilidad de los ítems y de las variables latentes, así como su validez convergente y discriminante. Las cargas de los indicadores que componen a cada variable latente fueron en la todos los casos, mayores al 0,707, lo que significa que se explican en más del 50% por el factor en el que se agrupan, siendo significativos (p=0,000) (Hair et al., 2017b) (Figura 2).

El Alpha de Cronbach que examina la fiabilidad de las variables credibilidad (α =0.907), altruismo (α =0.856), imagen (α = 0.916) e intención de compra (α = 0.894), fue en todos los casos por encima del 0.7, siendo por tanto aceptables (Hair et al., 2017a). En cuanto a la fiabilidad compuesta (CR) que exige valores superiores a 0,7, los resultados fueron superiores estando dentro de un rango de 0,865 a 0,930. Respecto a la varianza media extraída (AVE) que dicta resultados mayores al 0,5 para ser comprobada (Hair et al., 2017b), los valores oscilaron entre el rango de 0,68 a 0,81. La varianza máxima compartida al cuadrado (MSV) y finalmente la validez discriminante que indica que la raíz cuadrada del AVE de cada escala supere su correlación entre otros constructos (Hair et al., 2017a), fue aceptable estableciendo así que el modelo presenta consistencia y validez (Tabla 2).

Una vez confirmada la validez en el modelo de medida, se procedió a ejecutar el modelo estructural (Figura 3), con el propósito de posteriormente comprobar las hipótesis planteadas (Abrego-Almazán et al., 2017). De acuerdo con los resultados, puede apreciarse que el altruismo tiene un efecto positivo y significativo en la credibilidad (b=0,796; p=0,000) y que simultáneamente presenta efectos positivos y significativos sobre la imagen (b=0,232; p=0,000). La credibilidad tiene una relación positiva para con la variable imagen, conteniendo también significancia (b=0,580; p=0,000). La variable credibilidad e imagen obtuvieron una varianza explicada de 63% y 60% respectivamente y, finalmente, la imagen se confirma como predictora de la intención de compra (b=0,772; p=0,000) con una varianza explicada de 60%.
En cuanto al ajuste del modelo, el Comparative fit index (CFI) fue igual a 0,917 con un Tucker–Lewis index (TLI) de 0,900 y un Incremental Fit Index (IFI) de 0,910. Los valores aceptables para los índices: CFI, TLI e IFI se encuentran por encima de 0,90, lo que comprueba un buen ajuste de modelo, al igual que la ratio chi cuadrado entre los grados de libertad (χ2/df) cuyo resultado fue de 4,67 que, siendo menor a 5, resulta aceptable (Hu y Bentler, 1999). Finalmente, el Standardized Root Mean Square Residual (SRMR) fue de 0,057 que al ser inferior a 0,08, presenta un ajuste favorable (Hu y Bentler, 1999).

Análisis
A partir de los resultados del modelo causal hipotético se evaluaron los coeficientes (paths) conforme a las relaciones propuestas (Tabla 3), encontrando soporte para las cuatro hipótesis planteadas. Adicionalmente, en la Tabla 4 se presentan las varianzas explicadas (R2).


Discusión
Los resultados de esta investigación han permitido validar el modelo propuesto por Bigné y Currás (2007) en una industria de un país emergente y con un segmento de mercado (millennials) altamente demandante en el cumplimiento de sus expectativas y que representa a más de la mitad de la población mundial. Para lograr estas inferencias se replicó el modelo en jóvenes en edad universitaria en Ecuador, quienes poseían conocimiento de RSC, los cuales fueron expuestos a un anuncio publicitario socialmente responsable para emitir sus opiniones acerca de los constructos credibilidad, altruismo, imagen de RSC e intención de compra. De acuerdo con la evidencia empírica obtenida, se puede considerar que la intención de compra es influenciada significativamente por la imagen de RSC, y ésta a su vez es explicada de forma directa por la credibilidad y el altruismo; además, fue posible validar que el altruismo es un fuerte predictor de la credibilidad. Los resultados de este estudio son válidos y confiables al cumplir con los criterios establecidos en la literatura (Hair et al., 2017b), las hipótesis y el ajuste del modelo proporcionó resultados aceptables (Hu y Bentler, 1999).
Los resultados permitieron concluir en dos aspectos de relevancia centrados en el objetivo de la investigación. Primero, con base en las aportaciones de la Teoría de la Atribución (Heider, 1958) y la Teoría de las Señales (Connelly et al., 2011), esta investigación comprobó que en un país emergente como lo es Ecuador, las comunicaciones deliberadas acerca de los atributos obtenidos de los actos con motivos sociales, fueron percibidos como señales positivas que generaron credibilidad de marca, mejorando la actitud hacia la organización que se refleja en una fuerte intención de compra de sus productos.
Segundo, se encontró soporte a las cuatro hipótesis propuestas. De inicio, la evidencia encontrada destaca el papel de la estrategia utilizada por la compañía para que la comunicación de las acciones emprendidas en materia de responsabilidad social sea percibida como altruista, ya que los consumidores percibieron que dichas acciones fueron llevadas a cabo con un motivo social genuino que va más allá de los beneficios empresariales propios (Rim et al., 2016), lo que generó un alto efecto en la credibilidad de la marca (H3), y un efecto medio-bajo pero significativo en la imagen de RSC (H2), siendo resultados consistentes con los encontrados en investigaciones previas (Pérez y Rodríguez del Bosque, 2015a; Bigne et al., 2010).
Particularmente, los resultados acerca de la credibilidad de marca indican que en general, los indicadores de honestidad dotan de mayor credibilidad respecto a los diseñados para la experiencia de la marca, aspectos que se alinean con los presentados por Bigné et al. (2010), Bigné y Currás (2007) y Hur et al. (2020). En este sentido, se puede decir que la marca analizada es percibida como honesta y confiable debido a que el consumidor percibe semejanza entre lo que la misma comunica y lo que él observa de la acciones que ésta lleva a cabo, lo cual genera credibilidad publicitaria (Hussain et al., 2020) que conduce al efecto positivo y significativo en la imagen de RSC (H1).
En consecuencia, el desarrollo de una imagen de RSC positiva favoreció la intención de compra de los productos de la marca Coca-Cola (H4), tal como lo mencionan Mohr y Webb (2005). Estos hallazgos también fueron consistentes con los presentados recientemente por Dang et al. (2020) e Isa et al. (2019), y permiten inferir que las organizaciones que generan actividades de responsabilidad social y muestran congruencia entre sus comunicaciones y su actuar, deben saber desarrollar una publicidad efectiva de las mismas para que el consumidor perciba estas acciones como relevantes para la sociedad y legitimas en su implementación.
Como se ha mostrado, los resultados obtenidos son semejantes a los encontrados en estudios previos, sin embargo, el efecto que la imagen de RSC tiene en la intención de compra aún es un tema que se necesita más exploración dado que hay investigaciones que no han podido sustentar el poder predictivo de la primera en la segunda (Lee y Yoon, 2018).
En futuras investigación podrían abordarse algunas limitaciones detectadas en el presente estudio. Por un lado, se estudió la intención de compra utilizando un anuncio publicitario de un producto clásico de la marca, lo cual podría generar respuestas diferenciadas de la imagen de RSC si se utilizara algún otro producto, por lo cual, para la investigación futura se recomienda considerar otros productos de la gama ofrecida por la compañía. Por otro lado, es importante considerar que las inferencias presentadas fueron desarrolladas a partir de jóvenes millennials con conocimiento en temas de RSC, por lo cual sería de relevancia desarrollar mayor investigación que involucre a personas que no estén relacionadas con estos conceptos para identificar si la intención de compra de los productos de la compañía prevalece. Del mismo modo, replicar el estudio agregando como ejemplo otras compañías que generan actividades socialmente responsables, permitiría generalizar los resultados del modelo y su aplicabilidad en cualquier organización.
Contribuciones de los autores
Conceptualización: Lucirene Rangel-Lyne, Curación de datos: Johana Cristina Sierra-Morán y Lucirene Rangel-Lyne, Análisis: Lucirene Rangel-Lyne y Jessica Ivonne Hinojosa-López, Investigación: Lucirene Rangel-Lyne y Jessica Ivonne Hinojosa-López, Metodología: Lucirene Rangel-Lyne, Visualización: Johana Cristina Sierra-Morán; Redacción del borrador original: Lucirene Rangel-Lyne; Redacción de revisión y edición: Jessica Ivonne Hinojosa-López y Johana Cristina Sierra-Morán.
Referencias
Abrego-Almazán, D., Sánchez-Tovar, Y., y Medina-Quintero, J. M. (2017). Influencia de los sistemas de información en los resultados organizacionales. Contaduría y Administración, 62(2), 303–320. https://doi.org/10.1016/j.cya.2016.07.005
Aguirre, C., Ruiz, S., Palazón, M., y Rodríguez, A. (2021). El rol del eWOM en la comunicación de RSC en redes sociales. Anagramas Rumbos y Sentidos de la Comunicación, 19(38). https://doi.org/10.22395/angr.v19n38a2
Barakat, S. R., Isabella, G., Gama-Boaventura, J. M., y Mazzon, J. A. (2016). The influence of corporate social responsibility on employee satisfaction. Management Decision, 54(9), 2325–2339. https://doi.org/10.1108/MD-05-2016-0308
Bigné, E. B., Caceres, R., y Currás, R. (2010). Alliances between brands and social causes: The influence of company credibility on social responsibility image. Journal of Business Ethics, 96(2), 169–186. https://doi.org/10.1007/s10551-010-0461-x
Bigné, E. B., y Currás, R. (2007). Comunicación de la responsabilidad social corporativa: Influencia de la imagen, la credibilidad y el altruismo en el valor de la marca [Comunicación]. XIX Encuentro de profesores universitarios de marketing, ISBN 978-84-7356-512-7. https://dialnet.unirioja.es/servlet/articulo?codigo=3792830
Cavazos-Arroyo, J., Pérez-Villarreal, H. H., y Quintero, R. F. S. (2020). Ciudadanía ambiental y productos amigables con el ambiente: Estudio de la disposición a comprar. Revista Venezolana de Gerencia, 25(90), 528–545. https://doi.org/10.37960/rvg.v25i90.32399
Connelly, B. L., Certo, S. T., Ireland, R. D., y Reutzel, C. R. (2011). Signaling theory: A review and assessment. Journal of Management, 37(1), 39–67. https://doi.org/10.1177/0149206310388419
Coba, E., Díaz, J., Zurita, E., y Proaño, P. (2017). La responsabilidad social empresarial en las empresas del Ecuador. Un test de relación con la imagen corporativa y desempeño financiero. Ingeniería Industrial. Actualidad y Nuevas Tendencias, 5 (18), 23–44. https://www.redalyc.org/articulo.oa?id=215052403003
Costa-Sánchez, C. y Guarinos, V. (2018). Gestión de marca corporativa online de los canales públicos de televisión en Europa. Propuesta de indicadores para su medición. Revista Latina de Comunicación Social, 73, 895–910. https://doi.org/10.4185/RLCS-2018-1287
Dang, V. T., Nguyen, N., y Wang, J. (2020). Consumers’ perceptions and responses towards online retailers’ CSR. International Journal of Retail y Distribution Management, 48(12), 1277–1299. https://doi.org/10.1108/IJRDM-10-2019-0339
Dhanesh, G. S. (2020). Who cares about organizational purpose and corporate social responsibility, and how can organizations adapt? A hypermodern perspective. Business Horizons, 63(4), 585–594. https://doi.org/10.1016/J.BUSHOR.2020.03.011
Deloitte (2019). Encuesta millennial 2019. Prioridades y preocupaciones de los millennials y generación Z. https://www2.deloitte.com/content/dam/Deloitte/ec/Documents/about-deloitte/Millennials%20Ecuador%202019.pdf
Echeverría-Ríos, O. M., Abrego-Almazán, D., y Medina, J. M. (2018). La responsabilidad social empresarial en la imagen de marca afectiva y reputación. Innovar, 28(69), 133-148. https://doi.org/10.15446/innovar.v28n69.71703
Díaz, J., y Berzosa, J. (2020). Responsabilidad social corporativa en empresas audiovisuales españolas. Análisis de RTVE, Atresmedia y Mediaset. Revista de Comunicación, 19(1), 93–108. https://doi.org/10.26441/RC19.1-2020-A6
Garay, L., Miquel, J., y González, F. (2017). Management, altruism, and customer focus as drivers of corporate social responsibility in tourism intermediation. Tourism Analysis, 22(2), 255–260. https://doi.org/10.3727/108354217X14888192562528
González M. J. y Cuesta V. P., (2018). De responsabilidad social a sostenibilidad corporativa: Una revisión actualizada. Revista Internacional de Investigación en Comunicación. aDResearch ESIC.17(17), 46–71. https://es.scribd.com/document/514655026/De-Responsabilidad-Social-A-Sostenibilidad-Corporativa
Hair, J. F., Babin, B. J., y Krey, N. (2017a). Covariance-based structural equation modeling in the journal of advertising: review and recommendations. Journal of Advertising, 46(1), 163–177. https://doi.org/10.1080/00913367.2017.1281777
Hair, J. F., Anderson, R. E., Tatham, R. L., & Black, W. C. (1999). Análisis multivariante (5ta ed.). Prentice Hall.
Hair, J., Hult, T., Ringle, C., y Sarstedt, M. (2017b). A primer on partial least squares structural equation modeling (PLS-SEM). Sage Publications.
Heider, F. (1958). The psychology of interpersonal relations. John Wiley y Sons.
Hinojosa, J. I. y Cogco, A. R. (2020). Atractivo organizacional: Influencia de la Imagen y la Responsabilidad Social Corporativa. Revista de Psicología y Ciencias del Comportamiento de la UACJS: RPCC-UACJS, 11(1), 112-125. https://doi.org/10.29059/rpcc.20200617-106
Hu, L. T., y Bentler, P. M. (1999). Cutoff criteria for fit indexes in covariance structure analysis: Conventional criteria versus new alternatives. Structural Equation Modeling, 6(1), 1–55. https://doi.org/10.1080/10705519909540118
Hur, W.-M., Moon, T.-W., y Kim, H. (2020). When and how does customer engagement in CSR initiatives lead to greater CSR participation? The role of CSR credibility and customer-company identification. Corporate Social Responsibility and Environmental Management, 27(4), 1878–1891. https://doi.org/10.1002/csr.1933
Hussain, S., Melewar, T. C., Priporas, C. V., y Foroudi, P. (2020). Examining the effects of advertising credibility on brand credibility, corporate credibility, and corporate image: A qualitative approach. Qualitative Market Research: An International Journal, 23(4), 549–573. https://doi.org/10.1108/QMR-12-2017-0175
Isa, S. M., Chin, P. N., y Liew, I. (2019). Exploring the role of corporate social responsibility skepticism in ethical purchase intention. Social Responsibility Journal, 16(2), 291–307. https://doi.org/10.1108/SRJ-01-2018-0003
Kaiser, H. F. (1974). An index of factorial simplicity. Psychometrika, 39(1), 31–36. https://doi.org/10.1007/BF02291575
Keller, K., y Aaker, D. (1992). The effects of sequential introduction of brand extensions. Journal of Marketing Research, 29(1), 35–50. https://doi.org/10.2307/3172491
Keller, K. L. (1993). Conceptualizing, measuring, and managing customer-based brand equity. Journal of Marketing, 57(1), 1–22. https://doi.org/10.2307/1252054
Keller, K. L. (1998). Strategic Brand Management. Building, Measuring, and Managing Brand Equity (4th Ed.). Prentice Hall.
Kline, R. B. (2011). Principles and practice of structural equation modeling (3rd Ed.). Guilford Press.
Lee, E.-M., y Yoon, S.-J. (2018). The effect of customer citizenship in corporate social responsibility (CSR) activities on purchase intention: The important role of the CSR image. Social Responsibility Journal, 14(4), 753–763. https://doi.org/10.1108/SRJ-04-2017-0074
Lizcano-Prada, J., y Lombana, J. (2018). Responsabilidad Social Corporativa (RSC): reconsiderando conceptos y enfoques. Civilizar Ciencias Sociales y Humanas, 18(34), 119-134. https://doi.org/10.22518/usergioa/jour/ccsh/2018.1/a08
López-Santamaría, M., Amaya, N., Grueso, M., y Cuero, Y. A. (2021). Sustainability disclosure practices as seen through the lens of the signaling theory: A study of companies listed on the Colombian Stock Exchange. Journal of Cleaner Production, 317, 128416. https://doi.org/10.1016/J.JCLEPRO.2021.128416
Mohr, L. A., y Webb, D. J. (2005). The effects of corporate social responsibility and price on consumer responses. Journal of Consumer Affairs, 39(1), 121–147. https://doi.org/10.1111/j.1745-6606.2005.00006.x
Morales-Blanco-Steger, B., y Fuente-Cobo, C. (2018). Confianza de las audiencias en las marcas televisivas: Propuesta de indicadores de responsabilidad social y reputación corporativas. El profesional de la información, 27(3), 537–547, https://doi.org/10.3145/epi.2018.may.07
Mubushar, M., Jaafar, N. B., y Rahim, R. A. (2020). The influence of corporate social responsibility activities on customer value co-creation: The mediating role of relationship marketing orientation. Spanish Journal of Marketing - ESIC, 24(3), 309–330. https://doi.org/10.1108/SJME-12-2019-0101
Orozco, J. A. (2017). La incidencia de la RSC en la imagen corporativa. Revista Internacional de Cultura Visual, 4 (1). 1-8 https://doi.org/10.37467/gka-revvisual.v4.82
Pérez, A., y Rodríguez del Bosque, I. (2015a). The formation of customer CSR perceptions in the banking sector: The role of coherence, altruism, expertise and trustworthiness. International Journal of Business and Society, 16(1), 75–94. https://doi.org/10.33736/ijbs.555.2015
Pérez, A., y Rodríguez del Bosque, I. (2015b). How customers construct corporate social responsibility images: Testing the moderating role of demographic characteristics. BRQ-Business Research Quarterly, 18(2), 127–141. https://doi.org/10.1016/j.brq.2014.04.003
Pérez-Martínez, S. A., y Topa, G. (2018). Percepciones sobre la responsabilidad social corporativa de las empresas: Relación con las actitudes y conductas de sus clientes. Acción psicológica, 15(1), 103-119. https://doi.org/10.5944/ap.15.1.22003
Polanco, J., Ramírez, F., y Orozco, M. (2016). Incidencia de estándares internacionales en la sostenibilidad corporativa: Una perspectiva de la alta dirección. Estudios gerenciales, 32(139), 181-192. https://doi.org/10.1016/j.estger.2016.05.002
Quiroz-García, J., Sánchez-Fernández, M. D., Ríos-Manríquez, M., y del Carpio, P. S. (2020). Factores que influyen en la imagen de los Organismos Públicos. Un caso empírico desde la percepción de los ciudadanos. Revista de Gestão e Secretariado, 11(3), 90-108. http://dx.doi.org/10.7769/gesec.v11i3.1196
Rangel, L., Sierra, J. C., y Ochoa, M. L. (2018). La Responsabilidad Social Corporativa percibida por los universitarios millennials de Ecuador. Un estudio inicial en relación a su confianza e intención de compra. Dilemas Contemporáneos: Educación, Política y Valores. Edición Especial, 57. https://www.dilemascontemporaneoseducacionpoliticayvalores.com/index.php/dilemas/article/view/692/1221
Raykov, T., y George A, M. (Ed.). (2008). An introduction to applied multivariate analysis. Tylor & Francis Group.
Rifon, N. J., Choi, S. M., Trimble, C. S., y Li, H. (2004). Congruence effects in sponsorship: The mediating role of sponsor credibility and consumer attributions of sponsor motive. Journal of Advertising, 33(1), 30–42. https://doi.org/10.1080/00913367.2004.10639151
Rim, H., Yang, S.-U., y Lee, J. (2016). Strategic partnerships with nonprofits in corporate social responsibility (CSR): The mediating role of perceived altruism and organizational identification. Journal of Business Research, 69(9), 3213–3219. https://doi.org/10.1016/j.jbusres.2016.02.035
Rodrigues, P., Borges, A.P. y Vieira, E.P. (2021), Corporate social responsibility image and emotions for the competitiveness of tourism destinations. Journal of Place Management and Development, 14 (2), 134–147. https://doi.org/10.1108/JPMD-01-2020-0005
Rodríguez, M. -N. y Ruíz, M.-A. (2008). Atenuación de la asimetría y de la curtosis de las puntuaciones observadas mediante transformaciones de variables: Incidencia sobre la estructura factorial. Psicológica, 29(2), 205–227. https://www.redalyc.org/articulo.oa?id=16929206
Severo, A. E., Ferro, J. C., y Dorion, E. (2018). Cleaner production, social responsibility and eco-innovation: Generations’ perception for a sustainable future. Journal of Cleaner Production,186(10), 91–103. https://doi.org/10.1016/j.jclepro.2018.03.129
Servera-Francés, D., y Piqueras-Tomás, L. (2019). The effects of corporate social responsibility on consumer loyalty through consumer perceived value. Economic Research-Ekonomska Istraživanja, 32(1), 66–84. https://doi.org/10.1080/1331677X.2018.1547202
Shin, S. I., Hall, D. J., Han, S., Paradice, D., y Lang, T. (2021). Do social networking fan page posts matter for corporate image?: Modified elaboration likelihood model perspective. Journal of Organizational and End User Computing (JOEUC), 33(6), 1-23. http://doi.org/10.4018/JOEUC.20211101.oa17
Soliz, N. (2017). La responsabilidad social empresarial: Caso Arca Continental Ecuador. Revista Publicando, 10(2), 186–204. https://revistapublicando.org/revista/index.php/crv/article/view/486
Su, L., Gong, Q., & Huang, Y. (2020). How do destination social responsibility strategies affect tourists’ intention to visit? An attribution theory perspective. Journal of Retailing and Consumer Services, 54, 102023. https://doi.org/10.1016/j.jretconser.2019.102023
Taoketao, E., Feng, T., Song, Y., y Nie, Y. (2018). Does sustainability marketing strategy achieve payback profits? A signaling theory perspective. Corporate Social Responsibility and Environmental Management, 25(6), 1039–1049. https://doi.org/10.1002/csr.1518
Twenge, J. M., Campbell, S. M., Hoffman, B. J., & Lance, C. E. (2010). Generational Differences in Work Values: Leisure and Extrinsic Values Increasing, Social and Intrinsic Values Decreasing. Journal of Management, 36(5), 1117–1142. https://doi.org/10.1177/0149206309352246
Vega, M. L., y Egüez, D. M. (2017). La responsabilidad social empresarial en la imagen de marca e intención de compra de envases para alimentos y bebidas. INNOVA Research Journal, 2(11), 186–200. https://doi.org/10.33890/innova.v2.n11.2017.285
Zahid, M. M., Ali, B., Ahmad, M. S., Thurasamy, R., y Amin, N. (2018). Factors affecting purchase intention and social media publicity of green products: The mediating role of concern for consequences. Corporate Social Responsibility and Environmental Management, 25(3), 225–236. https://doi.org/10.1002/csr.1450
Información adicional
CÓDIGO JEL:: M14; M31; C30.
JEL CODES:: M14; M31; C30.