Resumen: El objetivo fue evaluar las relaciones resiliencia - innovación – rendimiento empresarial, y estudiar el efecto mediador de la innovación. Se utilizó el método de ecuaciones estructurales con mínimos cuadrados parciales (PLS-SEM), para probar las hipótesis. Los datos fueron recolectados de 93 restaurantes mexicanos (PYME). Los resultados validan que la resiliencia y la innovación ejercen influencia positiva en el rendimiento empresarial, la resiliencia influye en la innovación y se comprobó la mediación de la innovación. El modelo explicó la existencia de prácticas de innovación que intensificaron el efecto de la resiliencia en el rendimiento. La originalidad consiste en mostrar la resiliencia como la gran oportunidad de las PYME para responder proactivamente durante y después de la crisis. Los principales hallazgos demostraron la importancia de involucrar actividades de alto nivel en las PYME para mejorar sus posibilidades de éxito. Limitaciones: Tamaño muestral minimizado al contrastar con estudios similares y encontrar correspondencia; utilizar una técnica estadística exploratoria, que abrió la posibilidad de utilizar próximamente ecuaciones estructurales (covarianzas) incluyendo el aprendizaje como otra capacidad dinámica mediadora.
Palabras clave: Rendimiento Empresarial, Resiliencia, Innovación, Empresas de Servicios, PYME.
Abstract: Purpose: To evaluate the relationships resilience - innovation – performance, and to study the mediating effect of innovation. Method: The proposed hypotheses were tested using partial least square structural equation modeling (PLS-SEM). The data was collected from 93 Mexican restaurants (SMEs). Results: Resilience and innovation exert a positive influence on business performance and the resilience influences the innovation. Also the mediation of innovation was verified. The model explained the existence of innovation practices that intensified the effect of resilience on performance. Originality: To show the resilience as the great SMEs opportunity to respond proactively during and after the crisis. Findings: The main practical implication was to demonstrate the importance of engaging higher-level activities in the SMEs for improving their chances of success. Limitations: Minimized sample size when contrasting with similar studies and finding correspondence; to use an exploratory statistical technique, whose goodness opened the possibility of using structural equations (covariances) including learning as another mediating dynamic capacity.
Keywords: Business Performance, Resilience, Innovation, Service Firms, SMEs.
Rendimiento Empresarial, Resilencia e Innovación en PYMES
Business Performance, Resilience and Innovation in SMEs

Recepción: 15 Junio 2022
Aprobación: 30 Junio 2022
El ambiente turbulento e incierto que rodea a las PYME, producto de la actual crisis generada por COVID-19, está provocando su caída del trabajo, los ingresos y la confianza de los consumidores (Ciasullo et al., 2022). En estas condiciones, este grupo de empresas, que ya por sus condiciones organizacionales solían ser vulnerables, ahora se ven urgidas de medidas resilientes ante las afectaciones sufridas por la crisis. Especialmente si se refiere a las PYME de servicios de hostelería, alimentación, entretenimiento y construcción que fueron las más afectadas (Thukral, 2021).
Las PYME en general, son menos resilientes que las empresas grandes debido a su lentitud para reintegrarse total o parcialmente a las "operaciones normales" después de un evento crítico (Ciasullo et al., 2022). Se suman efectos que la pandemia desencadenó para ellas, como dificultades con la rentabilidad y la liquidez debido a sus limitados recursos internos (financieros, técnicos y humanos) en comparación con las grandes empresas (Demuner-Flores, 2021). Además, su mala planificación y personal poco capacitado merma su capacidad de respuesta ante los cambios en entornos complejos (Demuner-Flores et al., 2021). Sin embargo, se reconoce que, gracias a su flexibilidad y estructura organizacional relativamente plana, las PYME pueden responder con su capacidad de innovación, aún en entornos turbulentos (Ibarra-Cisneros et al., 2021).
Una respuesta resiliente en tiempos de pandemia, tiene que ver con la gestión de la innovación por ser apreciada como factor crítico de éxito para absorber la incertidumbre ambiental (Chesbrough, 2020). No obstante, la identificación de las palancas que respaldan la resiliencia y la adaptación continua al entorno para la PYME, aún están en proceso de cambio. Martínez-Lozada y Espinosa (2020) destacan la necesidad de perpetrar estudios empíricos sobre enfoques sistémicos destinados a descubrir y comprender posibles relaciones entre los componentes necesarios para construir resiliencia en las PYME.
Con el fin de contribuir a los estudios empíricos, esta investigación propone relaciones de prácticas resilientes y la innovación para mejorar el desempeño de las PYME. El propósito que persigue es de vital importancia, dada la representatividad de este grupo de empresas como parte esencial del desarrollo socioeconómico a nivel local y global. En este sentido, es de especial interés dirigirse a las PYME de alimentos y bebidas de una localidad mexicana que sufrió las consecuencias de la pandemia sanitaria. Tal como aconteció mundialmente, los restaurantes mexicanos también se obligaron a cerrar o trabajar a una capacidad mínima a consecuencia de instrucciones gubernamentales y de la desconfianza del público en general, ante el temor de un contagio. Incluso cuando los estándares impuestos por el gobierno se relajaron lentamente, el servicio de alimentos y bebidas continuó sufriendo los riesgos percibidos por los consumidores, la falta de confianza y la pérdida generalizada de seguridad inducida por la pandemia (Bin et al., 2021).
Antes de la pandemia, en México, “las empresas del sector de restaurantes, en 2018 representaron el 12.2%, mismas que emplearon al 7.5% del personal ocupado, generaron 2.2% del consumo intermedio y participaron con 1.1% al PIB total del país en el mismo año” (INEGI, 2019, p. :20). El nivel de estudios del personal ocupado de la industria restaurantera concentró 52.2% con educación básica (primaria, secundaria o bien una capacitación para el trabajo) 35.2% con educación media superior (bachillerato o profesional técnico), 10.1% cuentan con estudios superiores y solo 2.5% del personal no contó con instrucción (INEGI, 2019). El 10.5% de las empresas de la industria restaurantera reportó contar con equipo de cómputo y en el caso del acceso al servicio de internet, solo 9.4% de estas señalaron haberlo utilizado para transacciones bancarias, trámites o gestiones gubernamentales, búsqueda de información para bienes y servicios y para gestión del negocio (INEGI, 2019). Además, “el 11.7% de estas empresas, solicitaron y fueron acreedores a un tipo de crédito o financiamiento, siendo las fuentes de financiamiento más recurrentes: bancos 37.8%, cajas de ahorro 25.4%, familiares o amigos 21.9%, aportación propia 1.5%” (INEGI, 2019, p.: 74).
“Una de las características de las unidades económicas en México que forman parte de esta industria, es el predominio de las micro empresas (96.4%) que emplean al 71.1% del personal ocupado total de la industria restaurantera” (INEGI, 2019, p. 38).
Al inicio de la pandemia, las estimaciones del ITC (2020) revelaron que dos tercios de las micro y pequeñas empresas informaron que la crisis había impactado “fuertemente” sus operaciones comerciales, frente al 40% de afectación que estaban sufriendo las empresas grandes (ITC, 2020). En México como en el resto del mundo las PYME también resintieron los efectos de la crisis. El Reporte PYME (Konfío, 2020), informó que casi todos los sectores mostraron un impacto negativo en su negocio, siendo las empresas de menor tamaño las más afectadas.
Algunas firmas adoptaron nuevas prácticas para facilitar el trabajo remoto de los empleados, adoptaron nuevas políticas para la protección de los clientes, otras cambiaron la distribución de responsabilidades y la toma de decisiones, y otras más, como las pertenecientes al sector de servicios de alimentos, se inclinaron por la entrega de terceros.
En este panorama, el objetivo de este trabajo es evaluar las relaciones entre la resiliencia, la innovación y el rendimiento empresarial, así como determinar la influencia de la resiliencia en el rendimiento empresarial soportada por el efecto mediador de la innovación. Es decir, se busca aclarar las condiciones que mejoran las posibilidades de supervivencia de las PYME a la luz de la perspectiva de las capacidades dinámicas. El paradigma teórico de Teece et al. (1997) puede sustentar una mejor comprensión de cómo las empresas desarrollan capacidades dinámicas que promueven su desempeño. Estas capacidades “determinan la velocidad y el grado en que los recursos de la empresa son alineados y realineados para satisfacer los requerimientos y oportunidades que ofrece el entorno a fin de generar rendimientos superiores y sostenibles en el tiempo” (Teece, 2012, p. 1395). Si bien las organizaciones resilientes no pueden predecir las amenazas de su entorno, si pueden planear ciertas acciones que las minimicen y detectar posibles oportunidades. En esta línea, se desea responder a la convocatoria de futuras investigaciones sobre la resiliencia, ya sea reactiva o planeada. Al mismo tiempo, se pretende abordar y describir, mediante las variables mencionadas, las particularidades del servicio de alimentos y bebidas que sufrió la crisis del COVID-19, y que a su vez repercutió en afectación al sector turístico.
Para Muhammedamin et al. (2021) la resiliencia es un concepto multidimensional que abarca una cartera de capacidades que la empresa necesita desarrollar para superar las disrupciones complejas que las desafían. Para Ritter y Pedersen (2020) la resiliencia empresarial es la capacidad de responder productivamente a cambios significativos y hacer frente a lo imprevisto. Para otros autores, la resiliencia es un proceso dinámico que representa la capacidad de la empresa para minimizar el impacto de una perturbación y volver a funcionar una vez que se ha producido o que ha pasado (Asamoah et al., 2020). En consecuencia, permite desarrollar un proceso de estabilización y revitalización que logra crear un equilibrio empresarial, responder a cambios, y mantener o reconfigurar los procesos de negocio (Supardi y Hadi, 2020).
Como toda capacidad dinámica, la resiliencia puede mejorar con el tiempo mediante el fortalecimiento de las habilidades organizativas, construyendo experiencia y aprendiendo e introduciendo modificaciones. En tiempos de crisis, la resiliencia es valorada por su efecto en la prevención del debilitamiento organizacional, en la adaptación y en la recuperación (Tasic et al., 2020). El dinamismo de esta capacidad prepara a la empresa para responder a eventos inesperados (Teece et al., 1997). Su atributo reactivo permite a las organizaciones volverse más fuertes después de una perturbación (Coates et al., 2019). Precisamente en esta época que se vive una situación de contingencia sanitaria y económica, la resiliencia es la capacidad que puede permitir a las empresas su adaptación para sobrevivir y competir con éxito (Adekola y Clelland, 2020; Jiang et al., 2019). Investigaciones previas, incluidas las pequeñas empresas turísticas, se han centrado principalmente en la resiliencia organizacional después de crisis y desastres ambientales (Prayag et al., 2018)
La innovación deriva de la búsqueda del conocimiento en el entorno, una vez que la organización lo adquiere, lo combina con los saberes desarrollados internamente (Cohen y Levinthal, 1990); en consecuencia, esa capacidad de absorción se enfoca a la realización de productos, servicios, procesos, marketing y prácticas administrativas, ya sean nuevos o mejorados (Pedron et al., 2018).
La innovación, desde la perspectiva de la teoría de las capacidades dinámicas, envuelve procesos permanentes de cambio y renovación que generan mayor valor y competitividad a la organización (Teese et al., 1997). Desde la perspectiva de la estrategia, la innovación proporciona soluciones más creativas a la organización (Milbratz et al., 2020), ya que representa el desarrollo e implementación de nuevas ideas (Ringberg et al., 2019). La capacidad de innovación es una estrategia viable, especialmente en tiempos de crisis, que muestra cómo las PYME son más capaces de reconocer las oportunidades comerciales (Ciasullo et al., 2022). Así las empresas que promueven prácticas para el desarrollo y formación de la creatividad no solo logran la innovación, sino también alcanzan un mejor desempeño administrativo y financiero (Manresa et al., 2019; Caballero-Morales, 2021). Especialmente durante los períodos de recuperación de crisis, sobresale la apertura a la gestión de la innovación (Chesbrough, 2020). Las PYME intentan esta gestión, aplican su creatividad y capacidad de innovación para hacer frente a los cambios del mercado, que en la actualidad han pasado de ser mercados físicos a mercados virtuales (Valdez-Juárez et al., 2022), pero aún les falta camino por recorrer. Especialmente cuando se trata de alinear la capacidad de innovación a la estrategia del negocio, lo cual les ayudaría a sobrevivir y prosperar en medio y después de la pandemia de COVID-19 (Huang y Farboudi, 2021).
Doran y Ryan (2014) asumen que el desempeño empresarial se visualiza como resultado de la generación de valor de la empresa que refleja una posición sostenible. Siguiendo el mismo argumento, Taneo et al. (2022) definen el desempeño como la realización o el logro de una actividad íntimamente ligada a la eficacia comercial, determinada por la capacidad de una empresa para implementar una gestión óptima que puede reflejar el éxito o el fracaso de una organización en el logro de sus objetivos.
Por su parte, Deutscher et al. (2016) consideran el rendimiento como una medida de desempeño que se interpreta con el crecimiento de las utilidades, aumento de participación en el mercado y/o aumento en el número de empleados. Contrariamente a De Carvalho et al. (2016) y Slater y Narver (1994) quienes consideran que el rendimiento se mide a partir de indicadores financieros como ROI, ROA, crecimiento de las ventas y éxito en el desarrollo de nuevos productos y/o servicios.
Investigaciones en PYME mexicanas como la de Maldonado et al. (2009), se inclinan a valorar el rendimiento empresarial a partir de la percepción de los integrantes de la empresa sobre: calidad, eficiencia, organización, satisfacción de los clientes, adaptación al mercado, imagen corporativa, cuota de mercado, rentabilidad, productividad, motivación/satisfacción de los trabajadores. Más reciente, Pastor et al. (2019) definen el rendimiento empresarial a partir de indicadores de: nivel y tasa de crecimiento de ventas, flujo de efectivo, rendimiento del capital, margen de utilidad bruta, utilidad neta, crecimiento en activos y número de empleados. Taneo et al. (2022) en su estudio de PYME, evalúan el rendimiento a partir del crecimiento en ventas, ganancias y número de clientes. En resumen, en los estudios sobre PYME, el rendimiento empresarial fue considerado una medida de desempeño. Decidir cuál de ellas adoptar, dependerá de la accesibilidad de la PYME para proporcionar datos, a la disponibilidad de la información, o incluso, a la desconfianza del empresario a compartir indicadores cuantitativos.
En entornos cambiantes, como en el caso de periodos de recesión económica, la innovación es un aliciente para mejorar el rendimiento (Chowdhury et al., 2019). Tal motivación deriva de una actitud resiliente, las empresas pueden suspender o retirar algunas capacidades rígidas que dificultan su crecimiento, mantener funcionalidades robustas y estables, y/o innovar a través de mejoras y nuevas creaciones (Ritter y Pedersen, 2020). La innovación es un medio importante para que las empresas sobrevivan y sigan siendo resistentes frente a las perturbaciones externas (Wang et al., 2019), para ello, deben enfrentarse a la fluctuación de las demandas de los clientes y encontrar fuentes de inspiración para modificación y reinvención de la propuesta y demostración de valor del negocio (Ritter y Pedersen, 2020).
Ante las crisis, las PYME se enfrentan a la adaptación de sus objetivos comerciales para garantizar la continuidad del negocio; esto también incluye transformar los productos y servicios ofrecidos, pese a los desafíos que las agobian como la liquidez de los activos y los recursos disponibles -tiempo, experiencia, infraestructura- (Adekola y Clelland, 2020).
Las empresas resilientes no solo tienen la capacidad de afrontamiento a corto plazo para recuperarse de perturbaciones violentas, sino también las habilidades de adaptación e innovación a largo plazo que pueden generar cambios profundos en sus modelos de negocios después de crisis y desastres (Bin et al., 2021; Ritter y Pedersen, 2020). Siguiendo estos argumentos, se propone:
H1. La resiliencia influye positiva y significativamente en la innovación.
La revelación del impacto positivo de la innovación en el rendimiento (Castillo y Matey, 2020) se ha evaluado mediante el incremento de ventas de productos nuevos, la inversión en I&D y gastos relacionados a la innovación -educación superior y entrenamiento, personal calificado, cambios no tecnológicos, TI, capacidad de respuesta del cliente, patentes, marcas, diseños- (Henrique et al., 2021).
La influencia de la innovación en el rendimiento suele explicarse principalmente por el hecho de que la innovación ayuda a las empresas a diferenciarse de otras (Demuner, 2021), las conduce potencialmente a mayores ganancias financieras y a mejorar el valor para las partes interesadas, ya sean accionistas, colaboradores y/o usuarios finales (Ferreira et al., 2018; Ringberg et al., 2019).
Pero la innovación no solo busca beneficios en el corto plazo, contribuye al sostenimiento de la ventaja competitiva (Kraśnicka et al., 2018). Para ello, es necesario enlazar estratégicamente la innovación al conjunto de acciones organizacionales que repercutirá en beneficios en el largo plazo (Damanpour y Wischnevsky, 2006) y contribuirá al éxito comercial (Adekola y Clelland, 2020). Se propone:
H2. La innovación influye positiva y significativamente en el rendimiento empresarial.
La planificación y la resolución de problemas son actividades esenciales de la resiliencia que mejoran el rendimiento empresarial (Orchiston et al., 2016). Estudios empíricos en contexto COVID-19, han confirmado que la resiliencia influye directa, positiva y significativamente en el rendimiento (Sobaih et al., 2021), es decir, a mayor nivel de resiliencia de las PYME, mejor desempeño (Thukral, 2021). Soportando esta misma conclusión, en PYME del servicio turístico, Jiang et al. (2019) recomiendan a las empresas que adopten la resiliencia en sus negocios, estos autores argumentan, en el cobijo de las capacidades dinámicas cómo las rutinas operativas existentes de una organización se transforman en otras nuevas que son resistentes a eventos disruptivos.
Prayag et al. (2018) confirman la influencia significativa que tiene la resiliencia adaptativa sobre el desempeño financiero de empresas hoteleras. Chowdhury et al. (2019) encuentran una asociación empírica entre la resiliencia adaptativa y el rendimiento de las empresas después de un desastre, tomando como indicadores el nivel de deuda y el flujo de efectivo. En esta misma línea De Carvalho et al. (2016) encuentran influencia de la resiliencia sobre el desempeño financiero medido por indicadores económicos como la rentabilidad del activo y del capital. A la par con estos argumentos y la evidencia empírica sobre el efecto de la resiliencia en el rendimiento, se propone:
H3. La resiliencia influye positiva y significativamente en el rendimiento empresarial.
El tamaño pequeño, la estructura organizativa esbelta, su enfoque a un nicho comercial y su agilidad sugieren que las PYME son más receptivas que las empresas grandes a los cambios ambientales repentinos (Ozanne et al., 2022). Estas habilidades apuntan que estas empresas están en condiciones de adoptar los preceptos de las capacidades dinámicas: i) detección: forma en que una organización identifica y evalúa oportunidades para movilizar sus recursos; ii) captura: capacidad de respuesta para crear valor y minimizar las interrupciones; iii) reconfiguración: renovación que permite cambios continuos en los productos y procesos (Teece, 2012). Para ello, aparte de sus prácticas organizativas internas, las PYME deben ocuparse de crear y sostener actividades de orden superior para crear valor, en este sentido las capacidades dinámicas juegan un papel muy importante.
Las capacidades dinámicas son “habilidades de la empresa para integrar, construir y reconfigurar competencias internas y externas para adaptarse rápidamente a los cambios del mercado” Teece et al. (1997:516). Aportan nuevas respuestas a las necesidades de la organización para desarrollar y mantener ventajas competitivas sostenibles (Teece et al., 1997). Su dinamismo significa “renovar competencias para lograr congruencia con el entorno empresarial cambiante” (Teece et al. (1997, p.:515).
Ante situaciones de crisis, un comportamiento resiliente implica alinear recursos y capacidades (Chowdhury et al., 2019). Es decir, identificar y evaluar oportunidades, movilizar los recursos con fines de innovación como respuesta que crea valor, y como medida necesaria para recuperarse y garantizar la continuidad del negocio (Asamoah et al., 2020; Coates et al., 2019; Supardi y Hadi, 2020). Bajo esta línea de investigación, este trabajo explora la innovación como una respuesta resiliente cuyo dinamismo mejorará el rendimiento empresarial (Adekola y Clelland, 2020; Caballero-Morales, 2021; Manresa et al., 2019; Ritter y Pedersen, 2020). Como parte del objetivo de esta investigación, se explora la posibilidad de que la innovación sea un elemento mediador en tal relación. Entonces se propone:
H4. La influencia de la resiliencia en el rendimiento empresarial está soportada por el efecto mediador de la innovación.
El estudio es de enfoque cuantitativo, diseño no experimental, corte transversal y alcance explicativo. Los datos se obtuvieron en un solo momento. El estudio se dirige a PYME dedicadas al servicio de alimentos y bebidas situadas en la zona centro de la ciudad de Toluca, Estado de México. Se tiene especial interés por aportar a este grupo de empresas, resultados de su gestión con el fin de mejorar su resiliencia, capacidad de innovación en vías de contribuir a su rendimiento. Finalmente, la muestra intencional quedó conformada por 93 empresas, de donde el 21% son restaurantes de tamaño micro, 48% son de tamaño pequeño y 31% mediano.
La técnica de recolección de datos se realizó mediante un formulario en Google forms, con una escala tipo Likert de cinco puntos que va de 1 a 5 (más alto). La encuesta en línea se aplicó a directivos y responsables de las empresas durante el mes de marzo 2022. La Tabla 1, presenta la definición de las variables de estudio.

Para la validación de constructos, se analizó la influencia de la resiliencia sobre la innovación y el rendimiento, la influencia de la innovación en el rendimiento y la mediación de la innovación en la relación resiliencia-rendimiento. Se acudió a la modelación de ecuaciones estructurales por mínimos cuadrados parciales (PLS-SEM, por sus siglas en inglés) (Hair et al., 2021). Se eligió la técnica PLS-SEM dada su fortaleza centrada en la predicción y por su flexibilidad al no exigir supuestos paramétricos rigurosos, principalmente en la distribución de los datos. Se usó el software estadístico SmartPLS versión 3.3.3 (Ringle et al., 2015).
En la Tabla 2 se muestra que la medición reflectiva cumple con los criterios de evaluación. Solo se han dejado los ítems cuyas cargas factoriales fueron adecuadas: valores mayores a 0.700 (Hair et al., 2021); factor de inflación de la varianza (VIF, por sus siglas en inglés) (valores entre 0.2 y 5.0), tal como se recomienda para demostrar la inexistencia de problemas de multicolinealidad (Hair et al., 2021). De igual manera, la validez convergente con apoyo de la varianza extraída media (AVE, por sus siglas en inglés), es satisfactoria al obtener valores superiores a 0.500 (Hair et al., 2021). Posteriormente, se corroboró la consistencia interna de las variables a través de Alfa de Cronbach y rho, a cuyos valores están por encima de 0.700 (Nunnally y Bernstein, 1994) y la fiabilidad compuesta que recomendada para modelos reflectivos debe ser mayor a 0.6 (Hair et al., 2021).

Para la validez discriminante se verificó que la raíz cuadrada de la AVE fuera mayor al valor de las correlaciones entre variables (Fornell y Larcker (1981). Así como también se corroboró que la matriz HTMT (heterotrait- monotrait) estuviera por debajo de 0.900 (Henseler et al., 2015) (Tabla 3).

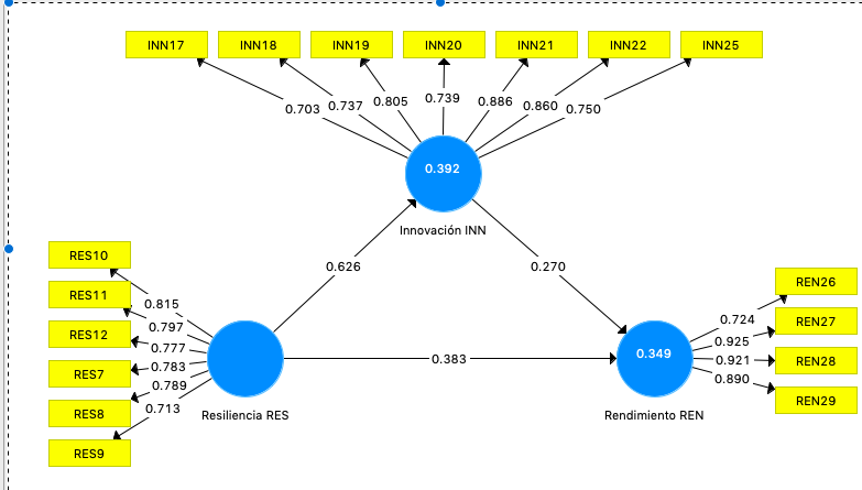
Después de confirmar la fiabilidad y validez de los constructos del modelo de medida, se evaluó el modelo estructural con el fin de examinar la capacidad predictiva y las dinámicas existentes (Figura 1).

En la tabla 4 se presenta la valoración de colinealidad de los constructos. El análisis del VIF no representa valores con problemas (VIF>0.200; VIF<5.000) (Hair et al., 2021). Se realizó el re-muestreo bootstrapping de 5,000 observaciones y prueba de dos colas al nivel de 1% (Dijkstra y Henseler, 2015) para analizar la significancia y relevancia de las relaciones del modelo estructural.

Los coeficientes betas deben alcanzar al menos un valor de 0.2 (valores entre 0.270 y 0.626) para que los valores estandarizados de las relaciones hipotetizadas entre variables sean significativos (Hair el al., 2021). En la Tabla 5, Resiliencia→Innovación, Resiliencia→Rendimiento y el efecto total de la mediación Resiliencia→Innovación→Rendimiento son significativos a p<0.001, la relación Innovación→Rendimiento también es significativa a p<0.050. Asimismo, siguiendo a Hair et al. (2021) el coeficiente de determinación (R2) para ambas relaciones se considera moderado (Hair et al., 2021: 0.75, 0.50, 0.25 -sustancial, moderado, débil-). La innovación explica el 39.2% de la varianza y la resiliencia explica el 34.9%; es decir, la innovación y la resiliencia predicen de forma moderada el rendimiento. Los cambios en R2 no presentan grandes diferencias.

ara complementar la evaluación del modelo estructural, se analizaron los tamaños de los efectos f2 en R2, mismos que resultaron ser pequeños (Cohen, 1998: 0.02, 0.15, 0.35 -pequeños, medios, grandes-) para considerar validez predictiva del modelo. En este caso, la resiliencia presenta efectos grandes sobre la innovación (0.644), pero efectos pequeños sobre el rendimiento (0.137), al igual que la innovación en el rendimiento (0.068) (Tabla 6).

Para valorar la relevancia predictiva del modelo se generó el procedimiento de blindfolding (Stone, 1974), a una distancia de omisión de siete casos (D=7). La tabla 6, muestra que los valores Q2 de redundancia (por sus siglas en inglés: cross validated redundancy) están por encima de cero para los constructos endógenos, lo que brinda apoyo para la precisión predictiva del modelo (Hair et al., 2021). Los valores: 0.02 pequeño, 0.15 medio y 0.35 grande (Hair et al., 2021; Stone, 1974). La tabla 7 presenta una predicción media (valores entre 0.2275 y 0.2533)

Finalmente, dado que se plantearon hipótesis para someterlas a prueba con la modelación de ecuaciones estructurales, se presentó un ajuste bueno al tener un valor de la raíz cuadrada media residual (SRMR, por sus siglas en inglés) de 0.0829. De acuerdo con Hu y Bentler (2009), ésta debe ser menor 0.08 para reflejar un buen ajuste del modelo. Sin embargo, nos acogemos al criterio, un tanto más flexible, de Hair et al. (2021) por tratarse de variables y relaciones aún en exploración.
El modelo presentado en la Tabla 5, muestra que la resiliencia funge como determinante de la innovación de una empresa (β=0.626; p<0.001); cuando la empresa asume actitudes resilientes integra entre ellas a la innovación como un aliciente para mejorar su desempeño. La resiliencia influye en el rendimiento empresarial (β=0.383; p<0.001); la empresa responde a amenazas ambientales con actitudes resilientes con el fin principal de obtener o mejorar su rendimiento. Así también, aunque con menor fuerza, la innovación explica el rendimiento (β=0.270; p<0.05), p.e. cuando la empresa realiza innovaciones de productos, procesos, mercadotecnia, o de tipo organizacional, asume que esa inversión tendrá un retorno monetario o mejorará su desempeño. Se habla de una empresa exitosa en términos de rendimiento cuando expande mercado, crece su número de clientes, al mismo tiempo que obtiene beneficios corporativos. El rendimiento empresarial aumenta o se mantiene cuando las acciones resilientes resultantes de contingencias vividas se centran en la atención precisa de las necesidades del cliente ofertando un gran abanico de opciones. El modelo también explica que la incorporación de la variable innovación en la ecuación, mejora la predicción del rendimiento empresarial (β=0.552; p<0.001). Este efecto indirecto provocado por la innovación es positivo significativo. Lo mismo sucedió con el efecto directo (β = 0.383; p < 0,000), en estas condiciones se identifica que el tipo de mediación fue parcial complementaria. Esta afirmación se confirmó calculando el tamaño del efecto mediador a través del índice de la desviación contabilizada (VAF, por sus siglas en inglés). El valor de VAF (ratio = efecto indirecto/efecto total) fue de 69.38%, y al encontrarse entre el rango de 20% y 80% se comprueba que existió una mediación parcial complementaria en el modelo estructural (Hair et al., 2017; Nitzl et al., 2016).
H1. La resiliencia influye positiva y significativamente en la innovación. La hipótesis se acepta. Las capacidades dinámicas actúan como el mecanismo a través del cual las PYME movilizan recursos críticos relacionados con la resiliencia (Ozanne et al., 2022). Coincidente con Damanpour et al. (2009), la innovación se da como respuesta a las presiones del entorno, ya sea manifestada por la competencia o por las demandas de los clientes. En esta investigación, las empresas estudiadas presionadas por la pandemia exploraron el mercado y pudieron identificar nuevas formas de agregar valor a productos y servicios (Mahmoud et al., 2016). Para ello tomaron acciones internas en cuanto a la administración del personal, lo motivaron a la contribución en los procesos de innovación y a probar nuevas ideas; estas PYME acudieron a la creatividad en sus métodos de operación, a la innovación en el lanzamiento de nuevos productos, presentación, calidad, rapidez en el servicio; se apoyaron en la tecnología para la difusión y presentación de su menú (Código QR), búsqueda de clientes, servicio de reparto a domicilio, pagos a través de diferentes apps, medidas sanitarias como limpieza personal y desinfección de superficies.
Estos resultados son similares a los de Bin et al. (2021), la resiliencia en los restaurantes se dio como respuesta a la presión de la contingencia, e hizo evidente la necesidad de innovar el servicio de alimentos y bebidas que había perdido popularidad debido al riesgo de transmisión de COVID-19. Los restaurantes que estudiaron, igual que los de la presente investigación, realizaron actividades innovadoras encaminadas al uso de tecnología, como pago móvil, marketing en línea, compartir nuevos productos, nuevos tipos de alimentos como los productos semielaborados, opciones de alimentos saludables, ventas en línea, uso de redes sociales y servicio de alimentos a domicilio. También, se concuerda con los resultados de Lopes et al. (2020) quienes evidenciaron que, ante los efectos de la crisis económica, las organizaciones se han vuelto más objetivas y efectivas en el uso de sus recursos y capacidades, un ejemplo de estas últimas fue la capacidad de innovación.
Se percibe un avance de las PYME restauranteras en cuanto al desarrollo de capacidad de innovación, específicamente al comparar sus actividades actuales, con las reportadas en el estudio de Cruz y Miranda (2019) en restaurantes mexicanos, estos autores reportaron (en una situación ambiental normal) el uso de básicas herramientas tecnológicas para la operación del negocio, índice medio en uso de e-marketing (Internet, redes sociales) y poco sentido de orientación al cliente. La resiliencia de las empresas de este estudio podría explicarse con la Teoría del Equilibrio Puntuado, citada por Amri y Drummond (2021), es decir, después de un cierto periodo de estabilidad con pocos cambios, se presentó un periodo corto de tiempo donde la afectación fue el confinamiento ocasionado por la pandemia, que obligó a las PYME a realizar transformaciones, donde la solución inmediata fue el desarrollo de innovaciones (Huang y Farboudi, 2021). Las crisis no solo provocan daños, también dan la oportunidad de conformar nuevos modelos de negocios que abarcan nuevas capacidades, nuevas propuestas y demostraciones de valor, y reorientan el enfoque a nuevas necesidades de los clientes (Ritter y Pedersen, 2020).
Sin embargo, los logros obtenidos no se pueden dar por un hecho consumado para el largo plazo, aún se considera adherir la innovación a la planificación estratégica (Cruz y Miranda, 2019), especialmente porque no solo se puede contribuir a fomentar novedades en el producto y servicio, y mejorar los procesos, sino también hay que considerar alinear a la estrategia la formación de capacidades operativas de mayor flexibilidad e identificar y explotar nuevas oportunidades de negocio. Como refieren Stadler et al. (2013) y Ozanne et al. (2022), una estructura más ágil y flexible permitirá a las PYME obtener mejores resultados en contextos de cambio constante, aprovechar nuevas oportunidades de mercado y superar las barreras existentes a la innovación.
H2. La innovación influye positiva y significativamente en el rendimiento empresarial. La hipótesis se acepta. Las empresas estudiadas manifestaron la llegada de sus productos a un mercado más amplio, aumentaron sus clientes, así como también aumentaron sus ingresos por servicios. Cuando una empresa consolida su cultura centrada en los clientes es más propensa a la innovación (Anning-Dorson, 2017). Con alusión a la teoría, los resultados se suman a la postura de Slater y Narver (1994), Demuner-Flores (2021) y Castillo y Matey (2020) quienes argumentan que las empresas más innovadoras desarrollan habilidades que las conducen a lograr un mejor rendimiento. En esta investigación, se encuentra sincronía con los hallazgos de Valdez-Juárez et al. (2022) en su estudio de PYME mexicanas de la región noreste, cuyas empresas estudiadas generaron prácticas de innovación (tránsito hacia mercados virtuales, nuevas formas de trabajar, mejora de productos, procesos y gestión) que les provocaron una salud financiera equilibrada al mejorar su desempeño empresarial.
En concurrencia con los resultados de Caballero-Morales (2021), las PYME que estudió desarrollaron su creatividad para lograr nuevas formas de mercadeo y mejoramiento de productos, se adaptaron a las necesidades de los consumidores usando recursos digitales -como el principal facilitador- para la creación de redes y e investigación de productos innovadores, todo lo cual les concedió mantenerse en el mercado y obtener resultados económicos aceptables para estabilizar sus operaciones; es decir, similar a las PYME de esta investigación, entendieron la innovación como una herramienta de supervivencia durante la contingencia del COVID-19. Demuner-Flores et al. (2022) defienden empíricamente que la innovación influye en el desempeño de la empresa y crea valor en los productos que satisfacen a clientes cada vez más exigentes; en su estudio, estos autores argumentan cómo la innovación impactó en el rendimiento y refieren que una empresa exitosa en términos de rendimiento se expande al mercado por la venta de productos y crecimiento de clientes. La influencia significativa de la innovación en el rendimiento es coincidente con estudios empíricos (Mahmoud et al., 2016; Demuner et al., 2022; Mojica y Martínez, 2017; Suliyanto y Rahab, 2012; De Carvallo et al., 2016).
Sin embargo, aunque la hipótesis es aceptada y se justifican las acciones realizadas por las PYME encuestadas, el resultado no es muy halagador dado que el efecto sí es significativo (p<0.050), pero se esperaría que éste fuera más alto. Quizá, faltó incrementar el gasto en innovación como respuesta a la crisis como sugieren Stadler et al. (2013). En esta situación se presentan dos sugerencias, la primera se refiere a incrementar el valor agregado a las innovaciones en los productos y servicio para ser reconocidos por clientes cada vez más exigentes; en consecuencia, se incrementarían las ventas, la participación en el mercado y por ende el rendimiento. Y la segunda sugerencia se basa en desarrollar la capacidad de absorción. Al respecto, Zhara y George (2002) argumentan que la segunda dimensión: ACAP (Capacidad de Absorción Potencial) transforma y explota el conocimiento adquirido del exterior, y asimilado con el know how interno de la organización, para obtener mejores rendimientos. Estos autores defienden que la ACAP explica las diferencias en las capacidades de las empresas para garantizar la ventaja competitiva. Cohen y Levinthal (1990) postulan que la capacidad de absorción conduce a la innovación que al ser usada con fines comerciales y mejora el desempeño de las empresas. Si bien es cierto, que esta última capacidad dinámica no es abordada en esta investigación y la sugerencia se basa en la teoría, sigue siendo a priori, ya que se desconoce la capacidad de absorción de estas empresas. Finalmente, esta sugerencia abre una línea interesante de investigación.
H3. La resiliencia influye positiva y significativamente en el rendimiento empresarial. La hipótesis se acepta. Las empresas estudiadas, pese a la pandemia, intentaron conservar su posición, mostraron resistencia, buscaron soluciones y tuvieron éxito en la generación de diversas soluciones. Los resultados sincronizan con Jaworski y Kohli (1993), una respuesta resiliente, provee una atención unificada de los esfuerzos y proyectos de la organización generando un rendimiento superior. En línea con Serna-Silva et al. (2018) las empresas resilientes mantienen su resistencia ante una adversidad, se interesan por indagar en su entorno amenazas y oportunidades y se adaptan al ambiente.
La resiliencia permite a las organizaciones recuperarse de las perturbaciones a través del apoyo a las decisiones y la infraestructura para garantizar desarrollos sostenibles (Faber et al., 2020). Al respecto, Sobaiha et al. (2021) examinaron el impacto directo de la resiliencia en el desempeño del turismo sostenible en pequeñas empresas hoteleras como respuesta a la pandemia de COVID-19, y al igual que los resultados presentados aquí y los de Taneo et al. (2022) y Orchiston et al. (2016) se confirma que la resiliencia influye directa, positiva y significativamente en el rendimiento de las PYME.
H4. La influencia de la resiliencia en el rendimiento empresarial está soportada por el efecto mediador de la innovación. La hipótesis es aceptada. La resiliencia permite a las empresas recuperarse de perturbaciones violentas, crisis y desastres (Bin et al., 2021; Ritter y Pedersen, 2020), su dinamismo las lleva a integrar, construir y reconfigurar competencias internas y externas para adaptarse rápidamente a los cambios del entorno (Teece et al., 1997). Chowdhury et al. (2019) complementa estas bondades asegurando que la resiliencia es un predictor del rendimiento empresarial y De Carvalho et al. (2016) en su estudio de empresas resilientes, revelaron que la innovación es un factor potenciador del rendimiento de las empresas y que puede hacerlas más propensas a resistir períodos de crisis o hacerlas menos vulnerables a cambios inesperados en el entorno empresarial. Esta investigación confirma esos efectos directos significativos, pero, además provee evidencia de un efecto indirecto provocado por la innovación, lo cual demuestran el papel fundamental de desarrollar capacidad de innovación durante y después de la pandemia de COVID-19 para fortalecer la relación de la resiliencia con el rendimiento. Las pequeñas empresas que puedan garantizar actividades de más alto nivel que involucran la innovación, basado en una actitud de resiliencia, tienen más probabilidades de lograr un mejor desempeño.
En la revisión de estudios empíricos no se detectaron resultados de mediación entre las variables estudiadas en este trabajo, pero si se encontró cierta congruencia con el estudio de PYME que realizaron Savitri y Syahzab (2021). Estos autores probaron la mediación de la innovación en la relación orientación y desempeño empresariales. La orientación empresarial se definió como una tendencia de los empresarios a innovar, ser proactivos y estar dispuestos a asumir riesgos en un negocio, para ello acudieron a procesos, prácticas y toma de decisiones que impulsaron el fomento de nuevos resultados. Savitri y Syahzab (2021) defienden esta mediación, mencionando que la innovación se ha convertido en el eslabón perdido que conecta la orientación empresarial y el desempeño de las PYME.
Finalmente, el efecto mediador fue complementario parcial, su valor contabilizado de 69.38% defiende la inclusión de la innovación como una capacidad dinámica que emana de decisiones resilientes y guía al éxito empresarial.
Los resultados del estudio corroboraron en primer lugar el impacto significativo positivo de la resiliencia en la innovación. Las PYME identificaron sus oportunidades para minimizar la afectación de la pandemia y tomaron acciones inmediatas para conservar su posición; en la generación de diversas soluciones resaltaron las prácticas de innovación. Probar nuevas ideas y desarrollar su creatividad les permitió el lanzamiento de nuevos y mejorados productos y servicios.
En segundo lugar, se identificó la influencia de la innovación en el rendimiento empresarial. Con nuevas técnicas de distribución y acercamiento al cliente -usando la tecnología como factor identificador- las empresas estudiadas hicieron llegar sus productos a un mercado más amplio, el beneficio fue un mejor rendimiento. Se espera de las PYME la continuidad de prácticas innovativas que incrementen el valor agregado de sus productos y servicios en el largo plazo.
En tercer lugar, la resiliencia influyó positiva y significativamente en el rendimiento empresarial. Las PYME mostraron resistencia y atención unificada de su esfuerzo ante una adversidad, reconfiguraron sus competencias internas y externas para adaptarse rápidamente a los cambios que les presentaba el entorno, y así mejorar su desempeño.
Finalmente, la modelación de ecuaciones estructurales por mínimos cuadrados parciales (PLS-SEM) permitió identificar un modelo de mediación de la innovación en la relación resiliencia-rendimiento empresarial. La resiliencia representa una oportunidad para las PYME para una superación más rápida de las consecuencias adversas de la crisis. El papel que juega la innovación en esa relación se interpreta como un eslabón que envuelve procesos permanentes de cambio y renovación de competencias que persiguen la congruencia con el entorno empresarial cambiante para generar mayor valor a la organización.
Se rescata la necesidad de que las PYME involucren actividades de más alto nivel y las adhieran a su estrategia, para que les permitan dirigirse a rendimientos superiores que respondan y enfrenten entornos altamente competitivos basados en la innovación.
Respecto a las implicaciones teóricas, esta investigación es original porque llena un vacío de un tema en boga: la resiliencia, como una de las grandes oportunidades para que las PYME puedan responder proactivamente. Promueve avances en el estudio de la adopción de actitudes resilientes e ideas innovadoras en un grupo vulnerable e importante por su contribución al empleo y autoempleo, tan necesario en México.
Como implicación empírica, la principal aportación es contribuir a los pequeños empresarios del servicio de alimentos mostrándoles resultados descriptivos del comportamiento que tuvieron en el periodo de recuperación de la pandemia. Esta investigación presenta la innovación como una tendencia que puede contribuir a cambios organizacionales presentes y futuros de las PYME, además de motivarlas a desarrollar su capacidad de innovación como un medio de creación de valor, de desarrollo sostenible y de mejoramiento de su desempeño.
Las limitaciones las representa el tamaño de la muestra, misma que se trató de minimizar al realizar un contraste con estudios similares y encontrar resultados coincidentes. Así como, aplicar una técnica estadística exploratoria, cuya bondad es abrir la posibilidad a la exploración de modelación de ecuaciones estructurales basada en covarianzas. Queda pendiente de investigar la incorporación del aprendizaje en el modelo de mediación, en la relación resiliencia- rendimiento.
María del Rosario Demuner Flores: Idea original de la investigación, marco teórico, modelamiento de los datos recolectados, análisis de los resultados y desarrollo de discusión.
María Luisa Saavedra García: Búsqueda de artículos en bases de datos, redacción de resultados y conclusiones.
María del Rosario Cortés Castillo: Búsqueda de literatura, diseño de esquemas para la presentación de resultados, revisión de redacción.
Clasificación JEL:: L25, M10, O31.







