Recepción: 08 Enero 2023
Aprobación: 01 Diciembre 2023
Resumen: Los objetivos de este trabajo son analizar el efecto de la capacidad de cooperación intra-organizacional, la capacidad de reconfiguración y la agilidad de la cadena de suministro sobre la capacidad de respuesta, y evaluar su importancia y desempeño relativo. El método es cuantitativo, explicativo, y transversal. Los sujetos de estudio son empleados de la industria maquiladora de exportación en Ciudad Juárez, Chihuahua. Los resultados muestran que la capacidad de cooperación influye sobre la capacidad de reconfiguración, la agilidad en la cadena de suministro y la capacidad de respuesta. Además, la capacidad de reconfiguración impacta a la capacidad de respuesta y a la agilidad en la cadena de suministro, y esta última incide sobre la capacidad de respuesta. La originalidad radica en la identificación de áreas de mejora para la capacidad de respuesta. Los hallazgos muestran la relevancia de la capacidad de cooperación intra-organizacional. Las limitaciones se asocian con el diseño no probabilístico y transversal.
Palabras clave: Capacidad de Reconfiguración, Agilidad de la Cadena de Suministro, Capacidad de Cooperación Intra-organizacional, Capacidad de Respuesta.
Abstract: The aims of this study include analyzing the effect of intra-organizational cooperation capability, reconfiguration capability and supply chain agility on responsiveness capability, and assessing their relative importance and performance. A quantitative, explanatory, and cross-sectional method is used. The study subjects are employees of the maquiladora export industry in Ciudad Juarez, Chihuahua. The results reveal that the cooperative capability has an influence on reconfiguration capability, agility in the supply chain, and responsiveness capability. Moreover, reconfiguration capability affects responsiveness capability and agility in the supply chain, and the latter affects responsiveness capability. The originality resides in the identification of areas of improvement for responsiveness capability. The findings reveal the relevance of intra-organizational cooperation capability. The limitations are related with the non-probabilistic and cross-sectional design.
Keywords: Reconfiguration Capability, Supply Chain Agility, Intra-Organizational Cooperation Capability, Responsiveness Capability.
Introducción
Las primeras décadas del siglo XXI han demandado una mayor competitividad a las empresas y a sus cadenas de suministro (Mohammed, 2020). En ese contexto, las capacidades se han convertido en una ventaja competitiva clave en términos de estrategia de operaciones (Biazzin et al., 2021), ya que en ellas se refleja la manera en que se organizan los recursos para lograr los resultados deseados (Nand et al., 2014). Se les considera valiosas porque no solo contribuyen a satisfacer las necesidades de los clientes, a partir de habilidades, procesos y rutinas específicas dentro del sistema de gestión de la producción, sino que también son útiles para resolver problemas mediante la configuración de recursos operacionales (Wu et al., 2010). Aunque se ha indagado en ellas, en la literatura de gestión de la cadena de suministro y estrategia son pocos los trabajos que las han estudiado con un enfoque en los procesos de manufactura (Simon et al., 2019). Por ejemplo, se sabe que la capacidad de respuesta organizacional es importante para la sobrevivencia y éxito de las firmas, pero aún es necesario indagar en sus antecedentes y efectos (Singh et al., 2019).
El norte de México se caracteriza por el desarrollo de la industria manufacturera de exportación, originada por el Programa de Industrialización Fronteriza; en ese entorno, destaca Ciudad Juárez por el desarrollo de capacidades organizacionales que favorecen la competitividad en el sector (Máynez-Guaderrama et al., 2018). Este contexto fue elegido para esta investigación con dos objetivos. El primero consiste en analizar el efecto de la capacidad de cooperación intra-organizacional, la capacidad de reconfiguración y la agilidad de la cadena de suministro sobre la capacidad de respuesta. Por su parte, el segundo evalúa la importancia y el desempeño de las variables latentes del modelo estructural y su importancia relativa. El documento incluye los siguientes apartados: además de la introducción, en la cual se presentan los antecedentes teóricos de las variables estudiadas, se explica la metodología utilizada y el análisis de resultados, para finalmente exponer la discusión y conclusiones.
Desde el enfoque de recursos y capacidades, las organizaciones deben desarrollar capacidades organizacionales, las cuales son un conjunto coordinado de tareas que utilizan los recursos de la firma, con el propósito de alcanzar resultados finales concretos; dichas capacidades se fundamentan en conocimiento tácito, son difíciles de replicar, ya que son dependientes de acciones y procesos específicos en los para evaluar la importancia y el desempeño de los factores del modelo estructural y la importancia relativa de cada factor cuales se incluyen distintas áreas funcionales (Annunziata et al., 2018). En ellas influyen aspectos como la trayectoria, la historia de la empresa, los procesos de aprendizaje y los problemas enfrentados (Thoo et al., 2015). Por lo general, las empresas tienen dos conjuntos de capacidades (Tiantian y Yezhuang, 2015): dinámicas y operativas. Esta investigación estudia tres capacidades operativas propuestas por Flynn et al. (2010): cooperación al interior de la organización, respuesta y reconfiguración, las cuales se basan en elementos explícitos, como recursos y prácticas que tienen el propósito de generar resultados coherentes con los deseados y en elementos tácitos, como los conocimientos técnicos o las habilidades para manejar problemas y hacer frente a la incertidumbre (Wu et al., 2010).
Al interior de las organizaciones, la capacidad operativa de cooperación es el resultado de habilidades, procesos y rutinas que crean relaciones sanas y estables con personas de diversas áreas funcionales (Flynn et al., 2010). Esta capacidad es útil a medida que aumenta la incertidumbre, ya que se incrementa la necesidad de adoptar una visión compartida para adquirir información, resolver conflictos y alcanzar un entendimiento mutuo de las tareas (Wu et al., 2010). También implica el desarrollo de actividades como la comunicación a través de distintas plataformas y el involucramiento de los empleados en la toma de decisiones, en el desarrollo de nuevos servicios o procesos, y en las acciones de mejora (Ávila et al., 2021). Además, cuando se involucran distintos departamentos, esta capacidad facilita la conexión de recursos fragmentados a través de un proceso afectivo, volitivo, mutuo o compartido para trabajar juntos mediante un entendimiento mutuo, una visión común y recursos compartidos para el logro de los objetivos organizacionales (Ma et al., 2023).
Por otro lado, el cambio genera costos y por ello la empresa que opera en entornos inciertos e inestables debe tener la capacidad de evaluar los mercados y a partir de lo anterior, reconfigurar y transformar rápidamente sus actividades, anticipándose a la competencia (Wu et al., 2010; Teece et al., 1997). La capacidad de reconfiguración implica transformar habilidades, rutinas, procesos, convenciones y actividades que recombinan paquetes de recursos y capacidades, a fin de maximizar las complementariedades dentro y fuera de la firma (Nagy et al., 2019). Todos estos esfuerzos tienen el propósito de responder a los cambios del entorno, conducen a la mejora continua y a transformaciones de principios fundamentales de capacidades organizativas (Hu et al., 2021), para restablecer el ajuste entre la estrategia operacional y el entorno del mercado, en caso de que el equilibrio se hubiera perturbado (Flynn et al., 2010). La capacidad de cooperación intra-organizacional influye sobre la capacidad de reconfiguración. Además de la colaboración, las empresas necesitan reconfigurar sus recursos y adaptarse para competir en los cambiantes mercados (Kumar et al., 2021). Esto es, la reconfiguración requiere que las firmas reorganicen varias "redes de colaboración" a través de las fronteras de la organización para recombinar creativamente los recursos existentes (Cai et al., 2014). Por ello, se propone que:
H1: La capacidad de cooperación intra-organizacional influye positivamente sobre la capacidad de reconfiguración.
La cadena de suministro involucra a partes internas y externas a la empresa. La cadena de suministro interna incluye a los departamentos o áreas que forman parte de la propia organización; por su parte, la cadena de suministro externa, agrega a stakeholders que colaboran para la producción y entrega de los bienes y servicios (Jermsittiparsert et al., 2019). Esta investigación se centra en la cadena de suministro externa, considerando la capacidad de cooperación al interior de las empresas.
Para responder de forma rápida a las nuevas necesidades, se requiere integrar y compartir información entre los actores de la cadena de suministro (Zidi et al., 2021). La capacidad operativa de cooperación se enfoca en compartir información entre las partes involucradas y así llegar a acuerdos en la interpretación de lo que es necesario hacer; se considera que esta capacidad es muy útil a medida que se incrementa la incertidumbre, ya que en ese contexto se incrementa la necesidad de contar con una visión compartida (Wu et al., 2010). Al interior de las firmas, la capacidad de cooperación implica un patrón de interacción en el que los se comparte e intercambia información de manera oportuna y además existe apoyo para concluir las tareas; aunque estas personas tienen sus propias actividades, la capacidad de cooperación les ayuda a entender el trabajo de los demás, pero también los faculta para alcanzar los objetivos compartidos y lograr niveles más altos de integración (Mao et al., 2021)
La coordinación interna involucra la cooperación entre distintas áreas de la empresa, entre las que se encuentran los departamentos de logística, producción, investigación y desarrollo, y servicios postventa (Song et al., 2022). Una organización donde existe una cultura de cooperación anima a los colaboradores a responder a los cambios en el mercado y alcanzar los objetivos de la cadena de suministro (Jamal et al., 2019). La capacidad de cooperación interna puede contribuir a la agilidad de la cadena de suministro. Trabajos muy recientes señalan que la cooperación interna puede facilitar la visualización, la velocidad de respuesta y la flexibilidad para promover el intercambio de información, la creación de conocimientos y el mantenimiento de las relaciones (Song et al., 2022). Por ello, es posible suponer que:
H2: La capacidad de cooperación intra-organizacional influye positiva y significativamente sobre la agilidad de cadena de suministro.
La capacidad operativa de respuesta de una compañía influye sobre la red de la cadena de suministro y repercute en la satisfacción del cliente (Richey et al., 2022). Esta capacidad se entiende como el conjunto de habilidades, procesos y rutinas que permiten reaccionar rápida, fácil y oportunamente a los cambios en los requisitos de entrada y salida de los procesos (Wu et al., 2010). Asimismo, la capacidad operativa de respuesta contribuye a superar las turbulencias empresariales, lo que se traduce en una mejora de los resultados de la compañía (Sahi et al., 2019). En ella se implican ajustes organizacionales que se logran cuando las firmas en lo individual, dentro de una cadena de suministro, modifican sus comportamientos, normas y/o políticas para ayudar a situar a la cadena y a sus miembros en una posición favorable para lograr el éxito (Richey et al., 2022), ante los cambios rápidos y difíciles de prever en el entorno asociados también a los clientes y las estrategias de los competidores (Sahi et al., 2019).
Se espera que la capacidad de cooperación intra-organizacional influya sobre la capacidad de respuesta operacional; ambas capacidades son indispensables para hacer realidad una gestión de operaciones competitiva y sostenible (Monostori, 2015). Investigaciones previas han establecido que la cooperación influye sobre la capacidad de respuesta (Simatupang y Sridharan, 2005). En esa vertiente, Váncza et al. (2011) encontraron que la cooperación afecta la capacidad de respuesta ya que involucra un papel esencial en la coordinación para el uso de los recursos organizacionales. Por lo anterior se postula que:
H3: La capacidad de cooperación intra-organizacional influye positivamente sobre la capacidad de respuesta.
Se ha destacado la importancia de las capacidades sobre la agilidad en la cadena de suministro (Ku, 2022). Los gerentes suelen estar presionados a impulsar la agilidad para garantizar un desempeño sostenido de la cadena de suministro (Choudhary y Sangwan, 2018). La agilidad en la cadena de suministro, definida como un tipo de capacidad operativa, es una habilidad para desarrollar actividades productivas de forma conjunta con los socios de la cadena, a fin de adaptarse o responder rápidamente a los cambios en el mercado (Liu et al., 2013). En la literatura, a esta variable también se le denomina capacidad de respuesta de la cadena de suministro (Hong et al., 2019). Las organizaciones requieren agilidad en sus cadenas no solo para enfrentar los altos niveles de incertidumbre y turbulencia en el entorno, sino para gestionar los riesgos de interrupción del negocio y garantizar un servicio ininterrumpido a los clientes (Chen, 2019). Para lograr la agilidad, se requiere de flexibilidad, es decir de la capacidad de reconfiguración (Zidi et al., 2021). En esa vertiente, la agilidad puede mejorarse a través de la realineación de las prácticas y los procesos de la firma (Brusset, 2016). La capacidad de reconfiguración lleva a las organizaciones a cambiar sus rutinas y procesos en torno a la agrupación y coordinación de recursos y actividades, para responder a los cambios ambientales (Hu et al., 2021), a través de la combinación, transformación y renovación a fin de formar nuevas capacidades de respuesta (Girod & Whittington, 2017). Por ello, se propone que:
H4: La capacidad de reconfiguración influye positivamente sobre la agilidad en la cadena de suministro.
En el núcleo de la capacidad de reconfiguración se encuentra el cambio (Markovich et al., 2021). Esta capacidad implica realinear y recombinar los activos de una empresa, como respuesta a los mercados cambiantes (Teece, 2007). Trabajos recientes señalan que la reconfiguración implica que la organización reestructure sus bases de recursos existentes, incluyendo el cambio de su estructura organizativa, la implementación de nuevos métodos de gestión y la renovación de los procesos de negocio o fabricación (Chang, 2019). En virtud del entorno cambiante, se espera que las organizaciones analicen constantemente el contexto, para adaptarse eficaz y rápidamente a los cambios en las necesidades de sus clientes (Singh et al., 2019). Muchas veces, esto implica alinear o realinear los recursos para utilizarlos eficientemente (Kähkönen et al., 2021), a través de aspectos como el manejo variable de los volúmenes de producción, la personalización y la variedad de productos, así como la gestión de una vida útil más corta de ellos, ajustándose a lo que los mercados y clientes demandan (Koren et al., 2018).
Por otro lado, la capacidad de respuesta organizativa se reconoce como una variable de rendimiento clave para la cadena de suministro, dado que involucra rapidez en la reacción y adaptación de las plantas de producción ante los cambios del producto y del mercado (Ortega-Jimenez et al., 2020). Además, se implica la habilidad de responder a los cambios de corto plazo, ser flexible, atender pedidos de emergencia, y cumplir con los términos de entrega (Asamoah et al., 2021). Pocos trabajos han indagado sobre el efecto de la reconfiguración organizacional sobre la capacidad de respuesta. Recientemente, un trabajo desarrollado en empresas de servicio indias encontró que la capacidad de reconfiguración predice en gran medida la capacidad de respuesta (Singh et al., 2019). Por ello, se propone que:
H5: La capacidad de reconfiguración influye positivamente sobre la capacidad de respuesta.
La cadena de suministro ágil involucra los esfuerzos de un conjunto de organizaciones, con el propósito de incrementar la capacidad de respuesta de las firmas y facultarlas para que comprendan y respondan rápidamente a los cambios del mercado (Perera et al., 2019; Tarafdar & Qrunfleh, 2017). Para ello se requiere que cada uno de sus miembros cumpla con los requisitos del mercado, tenga la disposición de fabricar bajo demanda, suministre con rapidez, responda a la volatilidad de la demanda, mejore su nivel de servicio y reduzca sus plazos de entrega (Oliveira-Dias et al., 2022).
Las capacidades ayudan a las organizaciones a mejorar su desempeño, gracias a la eficacia, velocidad y agilidad de la respuesta ante la inestabilidad del entorno; en particular, la capacidad de respuesta es una habilidad relevante en un entorno económico globalizado (Ahmed et al., 2019). Esta capacidad refleja la reacción que la firma tiene para hacer frente a interrupciones (Azaron et al., 2021). Trabajos recientes (Richey et al., 2022) destacan su importancia para que la cadena de suministro y sus miembros logren posiciones favorables. Se afirma que la cadena de suministro ágil puede influir sobre la capacidad de respuesta de la firma. En un trabajo realizado en Jordania con empresas manufactureras se estableció que la agilidad de la cadena de suministro tiene un efecto positivo en la capacidad de respuesta de las firmas (Ayoub y Abdallah, 2019). También, una investigación muy reciente realizada en Turquía con 200 empresas manufactureras de diferentes sectores encontró que la cadena de suministro ágil influye fuertemente sobre la capacidad de respuesta de las empresas (Kazancoglu et al., 2022). Por ello, se propone que:
H6: La agilidad en la cadena de suministro influye positivamente sobre la capacidad de respuesta.

Modelo conceptual a validar
Fuente: Elaboración propiaMétodo
Para este trabajo se utilizó una investigación cuantitativa, explicativa, y transversal. De forma similar a estudios recientes sobre el desempeño de la cadena de suministro (Cui et al., 2023; Gu et al., 2023; Vishwakarma et al., 2023; Yu et al., 2023), se encuestó a empleados que ocupan cargos en mandos medios y altos, tales como gerentes, supervisores, administrativos y técnicos, en empresas manufactureras dentro del sector de la industria maquiladora de exportación en Ciudad Juárez, Chihuahua. Como criterio de inclusión, los encuestados debían conocer la cadena de suministro y laborar en áreas o departamentos dentro de la misma, tales como adquisiciones, materiales, logística o servicio al cliente.
Se utilizó la técnica de encuesta personal y un cuestionario auto-administrado que fue aplicado a los participantes de forma individual en su centro de trabajo. Se adaptaron escalas validadas en la literatura. La capacidad de cooperación intra-organizacional fue medida con siete ítems, de los cuales tres se adaptaron de la escala desarrollada por Subramanian et al. (2016), uno por Samson y Terziovski (1999), uno por Flynn et al., (2010), y dos desarrollados por Phan et al. (2011). La capacidad de respuesta fue medida con ocho ítems, cuatro de ellos desarrollados por Thatte y Agrawal (2017), dos por Wu et al. (2010), uno por Handfield y Bechtel (2002), y uno por Subramanian et al. (2016). Además, la capacidad de reconfiguración se midió con siete ítems, cinco de ellos fueron adaptados de Wu et al. (2010) y dos de Isobe et al. (2008). Asimismo, para evaluar la agilidad de la cadena de suministro se adaptaron siete ítems de Liu et al. (2013) y uno de Martinez-Sanchez y Lahoz-Leo (2018). Todos los ítems del cuestionario se midieron en una escala tipo Likert de cinco puntos con opciones que iban desde totalmente en desacuerdo=1 hasta totalmente de acuerdo=5. En el anexo se presenta la operacionalización.
El trabajo de campo se desarrolló en los meses de marzo y abril del 2019. En total participaron 195 empleados. Este tamaño de muestra sigue las recomendaciones de Hair Jr et al. (2021), que señalan que para un nivel de coeficiente path de entre 0.11 y 0.20 y un nivel de significancia del 5% se requieren al menos 155 observaciones. La técnica estadística utilizada fue la modelación con ecuaciones estructurales mediante la estimación de mínimos cuadrados [PLS]. Para tal efecto, se utilizó el software SmartPLS 3.3. Los estadísticos descriptivos se obtuvieron con apoyo del software SPSS versión 24.
Resultados
Más de la mitad de los participantes son de sexo masculino [62%]. Respecto de la edad, el 76% señaló tener entre 20 y 40 años. El 71% reportó una escolaridad equivalente a carrera profesional terminada. Respecto de la antigüedad, el 46% refirió haber laborado por más de cuatro años en la organización. La mayoría de los encuestados laboraba en puestos administrativos [60%] o como ingenieros [20%]. Respecto del área funcional, el 54% de los participantes colabora en el departamento de materiales y el 19% de ellos en el departamento de ingeniería. Finalmente, en lo relativo al perfil organizacional, destacaron empresas grandes que empleaban a más de 250 personas [87.6%], de giro electrónico [63.7%] y automotriz [15.5%].
La modelación estructural [SEM] es una técnica estadística multivariante que testa relaciones causales predictivas entre variables latentes. La técnica SEM basada en varianza, conocida también como método de mínimos cuadrados parciales (PLS) y es utilizada con frecuencia en los estudios de gestión de la cadena de suministro (SCM) (Kazancoglu, 2022). Además, esta técnica examina y evalúa la calidad de la medición, por lo que la valoración de los modelos SEM se realiza en dos etapas: la primera se asocia con un análisis compuesto confirmatorio (ACC) del modelo de medición, y la segunda con la valoración del modelo estructural. Recientemente, Hair et al. (2020) señalaron que los investigadores han comenzado a referirse a la evaluación del modelo de medición como ACC, proceso metodológico que se considera útil para confirmar los modelos de medición en PLS-SEM. Señalan que el ACC es un proceso metodológico sistemático para confirmar los modelos de medición que presenta ventajas sobre el análisis factorial confirmatorio (AFC), ya que el número de ítems retenido para medir los constructos es mayor, lo que mejora la validez de constructo y la cobertura del contenido, y dispone de puntuaciones de constructo determinantes.
El ACC para modelos de medición reflectivos implica 7 pasos, en los que se revisa: la estimación de las cargas y de su significancia; la fiabilidad de los indicadores (ítems); la fiabilidad del compuesto (constructo); la varianza media extraída (AVE); la validez discriminante; la validez nomológica; y la validez predictiva (Hair et al., 2020). A continuación, se presenta la valoración de cada uno de ellos, de acuerdo a las recomendaciones de Hair et al. (2020). Cabe precisar que, del modelo de medición original de 30 ítems, se eliminaron 6 [CR1, CC7, ACS1, ACS5 y ACS6], ya que no cumplían con alguno de los criterios establecidos en los pasos del ACC.
1. Estimación de cargas y su significancia. Las cargas estandarizadas deben ser iguales o mayores a 0.708 y un valor t superior a ±1,96 para que puedan considerarse como significativas al 5%. En el modelo de medición utilizado en este trabajo de investigación, las cargas factoriales muestran valores entre 0.729 y 0.834, y en todos los casos fueron estadísticamente significativas.
2. Fiabilidad de los indicadores. Este indicador se valora elevando al cuadrado las cargas de los indicadores individuales, lo cual genera una medida de la varianza compartida entre el indicador individual con su constructo asociado. En el modelo de medición utilizado, todos los ítems comparten más del 50% de la varianza con su constructo asociado.
3. Fiabilidad de la variable compuesta. Esta fiabilidad puede medirse con el alfa de Cronbach (α) y con el índice de fiabilidad compuesta (CR). En ambos criterios, la regla general es que exhiban valores mayores a 0.70 y menores a 0.95. Entre ambos criterios, se considera que la fiabilidad compuesta es más precisa, dado que su cálculo es ponderado. Como se muestra en la tabla 1, los valores α muestran valores entre 0.865 y 0.899, y los valores de fiabilidad compuesta se encuentran entre 0.899 y 0.920.

Validez convergente
Fuente: Elaboración propia4. Validez convergente. Este tipo de validez puede medirse con el promedio de varianza extraída (AVE). Este indicador mide la varianza media compartida entre el constructo y sus indicadores individuales y se recomienda que sus valores sean iguales o mayores a 0.500. En la tabla 1 se presentan los valores AVE, los cuales se encuentran entre 0.577 y 0.638, por lo tanto, se cumple con el criterio.
5. Validez discriminante. Este tipo de validez se evidencia cuando la varianza compartida dentro de un constructo (AVE) supera la varianza compartida entre los constructos. El método recomendado para su determinación es la proporción heterotrait-monotrait de correlaciones (HTMT) (Henseler et al., 2015). Los puntos de corte máximos de dichas proporciones son 0.85 [constructos conceptualmente distintos] y 0.90 [constructos conceptualmente similares] (Tabla 2).

Validez discriminante de acuerdo al criterio del ratio HTMT
6. Validez nomológica. Esta clase de validez es un método adicional para evaluar la validez del constructo. Para medirla, se correlaciona la puntuación de cada constructo con uno o más adicionales al modelo, o bien, se agrega un constructo y se evalúa su influencia en la red nomológica. Para determinarla, en este trabajo se agregó la capacidad de absorción y se evaluó si afecta a los constructos del modelo, comparando los resultados con la literatura. Así, en este trabajo se encontró que la capacidad de cooperación intra-organizacional afecta significativamente la capacidad de absorción, coincidiendo con estudios previos que han encontrado que la capacidad de absorción de la empresa es explicada por el flujo de información y cooperación de la organización (Rehman et al., 2021). De la misma manera, se encontró un efecto significativo entre la capacidad de absorción y la capacidad de respuesta. La literatura coincide en que la capacidad de absorción desempeña un papel importante en el desarrollo de la capacidad de reconfiguración para atender los cambios que se producen en el mercado (Rojo et al., 2018). Además, se identificó que existe una asociación entre la capacidad de absorción y la capacidad de respuesta, lo que reitera los hallazgos de un estudio en empresas pequeñas y medianas empresas orientadas al crecimiento (Liao et al., 2003). Por último, este trabajo identificó un efecto significativo de la capacidad de absorción sobre la agilidad de la cadena de suministro, coincidiendo con lo reportado en otros trabajos (Martinez-Sanchez y Lahoz-Leo, 2018; Riquelme-Medina et al., 2022). De acuerdo a estos hallazgos, se confirma que el modelo de medición utilizado cuenta con validez nomológica.
7. Validez predictiva. En este trabajo se calculó la validez predictiva a través del análisis MICOM, de acuerdo a las recomendaciones de Hair et al. (2020). Dicho análisis implica la evaluación de la invarianza configuracional, la invarianza composicional y la igualdad de medias y varianzas de las variables compuestas (Henseler et al., 2016). Para este trabajo se conformaron dos grupos, a partir de las industrias estudiadas: 1) Automotriz y otras, y 2) electrónica. En este trabajo existe invarianza configuracional, dado que los constructos fueron especificados de la misma manera para los grupos, es decir, existe coincidencia en los indicadores, el tratamiento de datos y la configuración de algoritmos. También, se comprobó la invarianza de composición, a través de la revisión del paso 2 del MICOM. Los p-valores de permutación obtenidos en este paso son: Agilidad en la cadena de suministro (p=0.801), Capacidad de cooperación intra-organizacional (p=0.224), Capacidad de reconfiguración (p=0.553), y Capacidad de respuesta (p=0.842). Ello evidencia que existe invarianza de composición. Finalmente, se determinó que existe igualdad de medias y varianzas de las variables latentes, de acuerdo con los resultados del paso 3 del análisis MICOM. Los p-valores de permutación de las medias son los siguientes: Agilidad en la cadena de suministro (p=0.329), Capacidad de cooperación intra-organizacional (p=0.669), Capacidad de reconfiguración (p=0.428), y Capacidad de respuesta (p=0.246) y los p-valores de permutación de las varianzas son: Agilidad en la cadena de suministro (p=0.832), Capacidad de cooperación intra-organizacional (p=0.913), Capacidad de reconfiguración (p=0.845), y Capacidad de respuesta (p=0.556). Estos resultados evidencian la igualdad de medias y varianzas.
La evaluación del modelo estructural se realizó de acuerdo con los 5 pasos recomendados por Hair et al. (2020). A continuación, se describen los resultados de cada uno de ellos.
1. Evaluación de la colinealidad del modelo estructural. El primer paso consiste en evaluar los constructos del modelo estructural para identificar si existen problemas de multicolinealidad, lo cual sucede cuando los valores VIF son mayores de 3.0 (Hair et al., 2020). Los resultados indican que todos los constructos cumplen con la recomendación: Agilidad en la cadena de suministro -Capacidad de respuesta (2.823), Capacidad de cooperación intra-organizacional - Agilidad en la cadena de suministro (1.655), Capacidad de cooperación intra-organizacional – Capacidad de reconfiguración (1.000), Capacidad de cooperación intra-organizacional – Capacidad de respuesta (2.412), Capacidad de reconfiguración- Agilidad en la cadena de suministro (1.655), Capacidad de reconfiguración – Capacidad de respuesta (2.040).
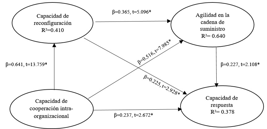
2. Examinar el tamaño y la significancia de los coeficientes de trayectoria. En este paso se revisa el tamaño y la significancia de los coeficientes path, los cuales son valores estandarizados que pueden mostrar resultados entre +1 y -1; si los coeficientes se acercan a 0, menor será la predicción de los constructos endógenos, y entre más cercanos sean a +1 o -1, más fuertes serán (Hair et al., 2020). Los coeficientes path son los siguientes: Agilidad de la cadena de suministro → Capacidad de respuesta (β=0.227, t= 2.108), Capacidad de cooperación intra-organizacional → Agilidad cadena de suministro (β=0.516, t=7.985), Capacidad de cooperación intra-organizacional → Capacidad de reconfiguración (β=0.641, t=13.759), Capacidad de cooperación intra-organizacional → Capacidad de respuesta (β=0.237, t=2.672), Capacidad de reconfiguración → Agilidad cadena de suministro (β=0.365, t=5.096), y Capacidad de reconfiguración → Capacidad de respuesta (β=0.225, t=2.928).
3. Coeficiente de determinación R² de las variables endógenas. Hair et al. (2020) indican que este coeficiente es una medida de predicción dentro de la muestra de todos los constructos endógenos, por lo que no debe ser inferido a la población. Comentan que su valor mínimo es 0 y el máximo es 1; asimismo precisan que entre mayor sea el número de constructos en el modelo estructural, mayor será el valor R². Los criterios para definir su magnitud son los siguientes: si R² es igual o mayor a 0.670, el constructo está sustancialmente explicado, si se encuentra alrededor de 0.350, moderado, y si se encuentra alrededor de 0.190, es considerado débil (Henseler et al., 2009). Los valores R² son los siguientes: agilidad de la cadena de suministro 0.646, capacidad de reconfiguración, 0.396, y capacidad de respuesta 0.380, por lo tanto, la predicción de la agilidad de la cadena de suministro es casi sustancial y la de los dos constructos endógenos restantes es moderada.
4. Tamaño del efecto f². De forma similar al coeficiente de determinación, el tamaño del efecto también es un indicador dentro de la muestra. El valor f² estima la capacidad predictiva de cada constructo independiente en el modelo y cuando sus valores se encuentran entre 0.020 y hasta 0.150 se considera que existen efectos pequeños, valores entre 0.150 y hasta 0.350 se clasifican como efectos medianos y si son mayores de 0.350 se consideran efectos grandes (Cohen, 1988; Hair et al., 2020). Los resultados mostraron efectos pequeños sobre la capacidad de respuesta de la agilidad de la cadena de suministro (f2= 0.027), la capacidad de cooperación intra-organizacional (f2= 0.041) y la capacidad de reconfiguración (f2= 0.042). Por otra parte, existe un efecto mediano de la capacidad de reconfiguración sobre la agilidad de la cadena de suministro (f2= 0.233). Finalmente, la capacidad de cooperación intra-organizacional tiene un efecto grande tanto sobre la agilidad de la cadena de suministro (f2= 0.458), como sobre la capacidad de reconfiguración (f2= 0.655).
5. Relevancia predictiva Q². El indicador Q² se obtiene a través del procedimiento blindfolding. Este indicador permite evaluar el poder de predicción del modelo fuera de la muestra y si los valores son superiores a cero son significativos, mientras que los valores inferiores a cero indican falta de relevancia predictiva. Asimismo, valores de Q² entre 0.25 y 0.50 evidencian una relevancia predictiva media, mientras que los mayores a 0.50 representan una relevancia predictiva grande del modelo PLS-SEM (Chin, 2010). Los resultados de este indicador son los siguientes: agilidad de la cadena de suministro 0.385, capacidad de reconfiguración 0.234 y capacidad de respuesta 0.210. Luego, el modelo tiene un poder de predicción pequeño para la capacidad de reconfiguración y la capacidad de respuesta, y un poder medio para la agilidad de la cadena de suministro.
En la tabla 3, a continuación, se presentan las hipótesis contrastadas del modelo. Como en ella se observa, todas las hipótesis propuestas se validaron.

Resultados de las hipótesis
Fuente: Elaboración propiaEn la figura 2, a continuación, se presenta el modelo contrastado. Como en él se observa, las seis hipótesis son estadísticamente significativas.

Modelo ex posfacto
Fuente: Elaboración propiaAdemás, para evaluar la importancia y el desempeño de los factores del modelo estructural y la importancia relativa de cada factor, se utilizó la matriz IPMA. Primero, se revisaron tres requerimientos: a) re-escalado de los puntajes de los resultados de las variables latentes en un rango de cero a cien, esto significa que los indicadores del modelo PLS tengan una escala métrica o equidistante; b) la codificación de los indicadores debe tener la misma dirección; y c) en el modelo de medición, los estimadores de cargas externas deben contar con cargas positivas. En esta investigación se cumplieron los tres criterios. Luego, se verificaron los puntajes de las variables latentes reajustadas. Los valores promedio de desempeño reajustados son los siguientes: Agilidad de la cadena de suministro 72.455, Capacidad de cooperación intra-organizacional 72.000 y Capacidad de reconfiguración 72.596. Como tercer paso, se verificaron los efectos de los constructos que anteceden la variable explicada, en este caso, la capacidad de respuesta. Los resultados muestran que la capacidad de cooperación intra-organizacional es la que más explica la capacidad de respuesta (efecto total= 0.503), seguida de la reconfiguración (efecto total= 0.316) y finalmente la agilidad de la cadena de suministro (efecto total = 0.216).
El paso cuatro, implicó crear el mapa de importancia de desempeño. En este trabajo el constructo de interés es la capacidad de respuesta. En la figura 3 se presentan los valores de importancia y desempeño de los tres constructos predecesores de la capacidad de respuesta. Además, se presentan en dos líneas, los valores promedio de importancia y desempeño de los tres constructos predecesores, cuyos valores son 0.345 y 72.350, respectivamente. A partir de esto se muestran cuatro cuadrantes o áreas. La capacidad de cooperación intra-organizacional quedó en el cuadrante inferior derecho, lo que implica que este constructo cuenta con la mayor oportunidad de mejora o desempeño respecto los otros constructos estudiados. La segunda y tercera oportunidades de mejora se localizan en el cuadrante superior derecho e inferior izquierdo: sin embargo, en este trabajo, se encuentran vacíos. Finalmente, en el cuadrante superior izquierdo se ubican la agilidad de la cadena de suministro y la capacidad de reconfiguración, ambos presentan un buen desempeño, aunque comparativamente con la capacidad de cooperación intra-organizacional su importancia es menor.

Mapa importancia-desempeño ajustado de los constructos sobre la capacidad de respuesta
Fuente: Elaboración propiaEl quinto paso implicó replicar el procedimiento del paso anterior, a nivel de indicadores. Dentro del cuadrante inferior derecho, el indicador con la mayor oportunidad de mejora o desempeño es “los empleados resolvemos en equipo los problemas de suministro” (CC6, importancia=0.091, desempeño=71.282), seguido de “los empleados tenemos confianza para compartir información entre nosotros” (CC1, importancia=0.085, desempeño=71.154), seguido de “los empleados nos comunicamos internamente de forma efectiva [dentro de los departamentos y entre nosotros]” (CC2, importancia=0.077, desempeño=69.487), y “los empleados tenemos relaciones interpersonales sanas y estables con los diferentes departamentos” (CC3, importancia=0.077, desempeño=69.487). En el cuadrante superior derecho se ubican dos ítems de capacidad de cooperación intra-organizacional, este cuadrante representa una alta importancia y un nivel de desempeño por encima del promedio, por lo que la recomendación es mantener su desempeño. Los ítems son “los empleados cuando hacemos cambios, trabajamos en equipo con miembros de diferentes departamentos” (CC4, importancia=0.096, desempeño=74.872), y “los empleados cuando introducimos nuevos productos, trabajamos en equipo con miembros de diferentes departamentos” (CC5, importancia=0.084, desempeño=73.462). La figura 3 muestra los resultados.

Mapa importancia-desempeño ajustado de los indicadores de los constructos sobre la capacidad de respuesta
Fuente: Elaboración propiaDiscusión
Se plantearon seis hipótesis de investigación, las cuales fueron validadas. Se propuso que la capacidad de cooperación intra-organizacional influye positivamente sobre la capacidad de reconfiguración (H1). Nuestros hallazgos coinciden con trabajos previos que señalan que además de la colaboración, las empresas necesitan reconfigurar sus recursos y adaptarse para competir en entornos dinámicos (Kumar et al., 2021), es decir se requiere de redes de colaboración para recombinar creativamente los recursos existentes (Cai et al., 2014). Además, se postuló que la capacidad de cooperación intra-organizacional influye positiva y significativamente sobre la agilidad de la cadena de suministro (H2), lo cual también se comprobó. Los resultados reiteran lo identificado por Song et al. (2022) en el sentido de que la cooperación interna puede facilitar la visualización, la velocidad de respuesta y la flexibilidad para promover el intercambio de información, la creación de conocimientos y el mantenimiento de las relaciones. Luego, se planteó que la capacidad de cooperación intra-organizacional influye positivamente sobre la capacidad de respuesta (H3). En esta vertiente, los hallazgos coinciden con los trabajos de Simatupang y Sridharan (2005) y Váncza et al. (2011). Posteriormente, se consideró que la capacidad de reconfiguración influye positiva y significativamente sobre la agilidad de la cadena y la capacidad de respuesta (H4 y H5), respectivamente. Ambas hipótesis confirman lo señalado en investigaciones previas (Brusset, 2016; Hu et al., 2021; Singh et al., 2019; Zidi et al., 2021). Por último, se confirmó que la agilidad en la cadena de suministro influye positiva y significativamente sobre la capacidad de respuesta (H6), lo que coincide con estudios recientes realizados en empresas turcas (Kazancoglu et al., 2022) y jordanas (Ayoub y Abdallah, 2019).
Conclusión
En la gestión de operaciones de las empresas, las capacidades representan una oportunidad, no solo para mejorar el desempeño, sino también para lograr una ventaja competitiva. En la literatura se menciona que son escasos los trabajos que indagan sobre ellas en los procesos de manufactura. Este estudio se realizó en el contexto de la industria manufacturera de exportación localizada en la frontera norte mexicana, particularmente estudiando las capacidades de cooperación intra-organizacional, capacidad de reconfiguración, y la agilidad en la cadena de suministro como antecedentes de la capacidad de respuesta. Se halló que la capacidad de cooperación intra-organizacional es la variable que tiene la mayor importancia para la capacidad de respuesta; sin embargo, también es el constructo con mayor oportunidad de mejorar su desempeño, comparativamente con la capacidad de reconfiguración y la agilidad en la cadena de suministro. A nivel indicador, es necesario mejorar el desempeño en lo relativo a la resolución en equipo de los problemas de suministro, la confianza para compartir información entre empleados, la comunicación interna [dentro de los departamentos y entre empleados], así como la existencia de relaciones interpersonales sanas y estables entre empleados de diferentes departamentos.
Este trabajo cuenta con algunas limitaciones, ya que se empleó una muestra no probabilística y se realizó una investigación transversal, lo que limita las posibilidades de generalización de los resultados. Estudios futuros podrían indagar en el efecto que otras capacidades tienen sobre la capacidad de respuesta, tales como la de absorción e innovación. Dado que la literatura de la gestión de operaciones ha carecido de una comprensión adecuada de los factores de éxito de la capacidad de respuesta (Sahi et al., 2019), los hallazgos de este trabajo proporcionan evidencias que permiten avanzar en este campo del conocimiento, ya que se identificaron nuevas perspectivas para mejorar dicha capacidad. Particularmente, se establecieron con precisión las áreas de mejora para obtener una mayor capacidad de respuesta, a partir de la importancia y el desempeño de constructos e indicadores.
Contribuciones de los autores:
Aurora Irma Máynez-Guaderrama: Conceptualización, Revisión de literatura, Método, Trabajo de Campo, Análisis de datos, Redacción del artículo.
Judith Cavazos-Arroyo: Revisión de literatura, Método, Análisis de datos, Redacción del artículo.
Gabriela Julieta Urrutia-Nava: Conceptualización, Revisión de literatura, Trabajo de Campo.
Los datos recolectados fueron obtenidos gracias al apoyo otorgado por el Consejo Nacional de Humanidades, Ciencias y Tecnologías (CONAHCYT).
Anexo
Capacidad de respuesta
CR1. En la empresa que laboro atendemos exitosamente los pedidos urgentes de clientes (Thatte y Agrawal, 2017). CR2. En la empresa podemos rápidamente responder a los cambios en los volúmenes de producción (Thatte y Agrawal, 2017). CR3. En la empresa podemos rápidamente cambiar los flujos de trabajo (Wu et al., 2010). CR4. En la empresa podemos rápidamente modificar nuestros equipos y ajustar el personal cuando hay cambios en la demanda (Thatte y Agrawal, 2017). CR5. Somos capaces de atender rápidamente las órdenes de los clientes (Handfield y Bechtel, 2002). CR6. En la empresa podemos rápidamente ajustarnos ante retrasos en materia prima (Wu et al., 2010). CR7. En la empresa podemos rápidamente ajustar la capacidad del almacén cuando hay cambios en la demanda (Thatte y Agrawal, 2017). CR8. En la empresa podemos rápidamente ajustar la logística de nuestro transporte (Subramanian et al., 2016).
Capacidad de reconfiguración
CRec1. Nos mantenemos en preparación constante para responder a los cambios en el mercado (Wu et al., 2010). CRec2. Hacemos las modificaciones necesarias para responder a los cambios en el mercado (Wu et al., 2010). CRec3. Implementamos más y mejores procedimientos para responder a los cambios en el mercado (Wu et al., 2010) CRec4. Integramos tecnologías a nuestros procesos para responder a los cambios en el mercado (Isobe et al., 2008). CRec5. Buscamos constantemente nuevas tecnologías para responder a los cambios en el mercado (Isobe et al., 2008). CRec6. Esta empresa como socia de una cadena de suministro es consciente de los cambios en el entorno (Wu et al., 2010). CRec7. Esta empresa como socia de una cadena de suministro es competente para responder a los cambios que ocurran en el mercado (Wu et al., 2010).
Capacidad de cooperación intra-organizacional
CC1. En nuestra organización, los empleados tenemos confianza para compartir información entre nosotros (Subramanian et al., 2016). CC2. En nuestra organización, los empleados nos comunicamos internamente de forma efectiva [dentro de los departamentos y entre nosotros] (Samson y Terziovski, 1999). CC3. En nuestra organización, los empleados tenemos relaciones interpersonales sanas y estables con los diferentes departamentos (Flynn et al., 2010). CC4. En nuestra organización, los empleados cuando hacemos cambios, trabajamos en equipo con miembros de diferentes departamentos (Phan et al., 2011). CC5. En nuestra organización, los empleados cuando introducimos nuevos productos, trabajamos en equipo con miembros de diferentes departamentos (Phan et al., 2011). CC6. En nuestra organización, los empleados resolvemos en equipo los problemas de suministro (Subramanian et al., 2016). CC7. En nuestra organización, los empleados resolvemos en equipo los problemas de calidad (Subramanian et al., 2016).
Agilidad de la cadena de suministro
ACS1. Los empleados conocemos y entendemos nuestras metas y objetivos (Liu et al., 2013). ACS2. Los empleados conseguimos información sobre eventos críticos que afectan nuestra cadena de suministro (Liu et al., 2013). ACS3. Los empleados nos informamos sobre los cambios que afectan nuestra cadena de suministro (Liu et al., 2013). ACS4. Los empleados compartimos información con los departamentos que la requieren (Liu et al., 2013). ACS5. Con nuestros proveedores planeamos los pronósticos de demanda (Liu et al., 2013). ACS6. Con nuestros proveedores planeamos los requisitos de inventario (Liu et al., 2013). ACS7. Con nuestros proveedores tenemos un alto nivel de colaboración (Martinez-Sanchez y Lahoz-Leo, 2018) ACS8. Con nuestros proveedores trabajamos para mejorar la cadena de suministro (Liu et al., 2013).
Operacionalización
Fuente: elaboración propia
Referencias
Ahmed, W., Najmi, A., Mustafa, Y., & Khan, A. (2019). Developing Model to Analyze Factors Affecting Firms’ Agility and Competitive Capability. Journal of Modelling in Management, 14(2), 476-491. https://doi.org/10.1108/JM2-07-2018-0092
Annunziata, E., Pucci, T., Frey, M., & Zanni, L. (2018). The Role of Organizational Capabilities in Attaining Corporate Sustainability Practices and Economic Performance: Evidence from Italian Wine Industry. Journal of Cleaner Production, 171, 1300-1311. doi: https://doi.org/10.1016/j.jclepro.2017.10.035
Asamoah, D., Nuertey, D., Agyei-Owusu, B., & Akyeh, J. (2021). The Effect of Supply Chain Responsiveness on Customer Development. The International Journal of Logistics Management, 32(4), 1190-1213. https://doi.org/10.1108/IJLM-03-2020-0133
Ávila, L., Ferreira, L.M.D.F. & Amorim, M. What is Different about Social Enterprises’ Operational Practices and Capabilities?. Operations Management Research, 14, 318–336 (2021). https://doi.org/10.1007/s12063-021-00213-z
Ayoub, H. F., & Abdallah, A. B. (2019). The Effect of Supply Chain Agility on Export Performance. Journal of Manufacturing Technology Management, 30(5), 821-839. https://doi.org/10.1108/JMTM-08-2018-0229
Azaron, A., Venkatadri, U., & Farhang Doost, A. (2021). Designing Profitable and Responsive Supply Chains under Uncertainty. International Journal of Production Research, 59 (1), 213-225. https://doi.org/10.1080/00207543.2020.1785036
Biazzin, C., Paiva, E. L., & Figueiredo, J. C. B. D. (2021). Operational Capabilities Dissemination for Sustainable Competitiveness: Towards an Integrated Framework. International Journal of Services and Operations Management, 38(3), 309-335. https://doi.org/10.1504/IJSOM.2021.113593
Brusset, X. (2016). Does Supply Chain Visibility Enhance Agility?. International Journal of Production Economics, 171, 46-59. https://doi.org/10.1016/j.ijpe.2015.10.005
Cai, H., Chen, H., Li, Y., & Liu, Y. (2014). External Dynamic Capabilities, Reconfiguration of Cooperation Mechanism and New Product Development: Contingent Effect of Technological Resource Base. International Journal of Technology Management, 65(1-4), 240-261. https://10.1504/IJTM.2014.060952
Chang, Y.-S. (2019). Bonding Ties, Bridging Ties, and Firm Performance: The Moderating Role of Dynamic Capabilities in Networks. Journal of Business-to-Business Marketing, 26(2), 159-176. https://doi.org/10.1080/1051712X.2019.1603395
Chen, C.-J. (2019). Developing A Model for Supply Chain Agility and Innovativeness to Enhance Firms’ Competitive Advantage. Management Decision, 57 (7), 1511-1534. https://doi.org/10.1108/MD-12-2017-1236
Chin, W. W. (2010). How To Write Up and Report PLS Analyses. In V. Esposito Vinzi, W. W. Chin, J. Henseler & H. Wang (Eds.). Handbook of Partial Least Squares: Concepts, Methods and Applications (pp. 655-690). Berlin, Heidelberg: Springer Berlin Heidelberg.
Choudhary, K., & Sangwan, K. S. (2018). Benchmarking Indian Ceramic Enterprises Based on Green Supply Chain Management Pressures, Practices and Performance. Benchmarking: An International Journal, 25(9), 3638-3653. https://doi.org/10.1108/BIJ-12-2017-0330
Cohen, J. (1988). Statistical Power Analysis for the Behavioral Sciences (2nd ed.). Hillsdale: Lawrence Erlbaum Associates.\
Cui, L., Jin, Z., Li, Y., & Wang, Y. (2023). Effects of Control Mechanisms on Supply Chain Resilience and Sustainability Performance. Australian Journal of Management, 48(2), 323-340. https://doi.org/10.1177/03128962211066532
Flynn, B. B., Wu, S. J., & Melnyk, S. (2010). Operational Capabilities: Hidden in Plain View. Business Horizons, 53(3), 247-256. https://doi.org/https://doi.org/10.1016/j.bushor.2010.01.001
Girod, S. J., & Whittington, R. (2017). Reconfiguration, Restructuring and Firm Performance: Dynamic Capabilities and Environmental Dynamism. Strategic Management Journal, 38(5), 1121-1133. https://doi.org/10.1002/smj.2543
Gu, M., Zhang, Y., Li, D., & Huo, B. (2023). The Effect of High-Involvement Human Resource Management Practices on Supply Chain Resilience and Operational Performance. Journal of Management Science and Engineering, 8(2), 176-190. https://doi.org/10.1016/j.jmse.2022.12.001
Hair, J. F., Howard, M. C., & Nitzl, C. (2020). Assessing Measurement Model Quality in PLS-SEM Using Confirmatory Composite Analysis. Journal of Business Research, 109, 101-110. https://doi.org/10.1016/j.jbusres.2019.11.069
Hair, J.F., Jr., Hult, T.M., Ringle, C.M., Sarstedt, M., Danks, N.P., & Ray, S. (2021). Partial Least Squares Structural Equation Modeling (PLS-SEM) Using R. Springer. https://doi.org/10.1007/978-3-030-80519-7
Handfield, R. B., & Bechtel, C. (2002). The Role of Trust and Relationship Structure in Improving Supply Chain Responsiveness. Industrial Marketing Management, 31(4), 367-382. https://doi.org/https://doi.org/10.1016/S0019-8501(01)00169-9
Henseler, J., Ringle, C. M., & Sarstedt, M. (2015). A New Criterion for Assessing Discriminant Validity in Variance-Based Structural Equation Modeling. Journal of the Academy of Marketing Science, 43(1), 115-135. https://doi.org/10.1007/s11747-014-0403-8
Henseler, J., Ringle, C. M., & Sarstedt, M. (2016). Testing Measurement Invariance of Composites Using Partial Least Squares. International Marketing Review, 33(3), 405-431. https://doi.org/10.1108/IMR-09-2014-0304
Henseler, J., Ringle, C.M., & Sinkovics, R.R. (2009). The Use of Partial Least Squares Path Modeling in International Marketing, en Sinkovics, R.R. & Ghauri, P.N. (Ed.) New Challenges to International Marketing. Vol. 20 (pp. 277-319). Emerald Group Publishing Limited, Bingley. https://doi.org/10.1108/S1474-7979(2009)0000020014
Hong, J., Liao, Y., Zhang, Y., & Yu, Z. (2019). The Effect of Supply Chain Quality Management Practices and Capabilities on Operational and Innovation Performance: Evidence from Chinese Manufacturers. International Journal of Production Economics, 212, 227-235. https://doi.org/10.1016/j.ijpe.2019.01.036
Hu, P., Wang, Y., Feng, T. & Duan, Y. (2021). Innovative Search, Capability Reconfiguration and Firm Innovation Performance in the Process of Technological Leapfrogging. Chinese Management Studies, 15(5), 961-984. https://doi.org/10.1108/CMS-02-2020-0051
Isobe, T., Makino, S., & Montgomery, D. B. (2008). Technological Capabilities and Firm Performance: The Case of Small Manufacturing Firms in Japan. Asia Pacific Journal of Management, 25(3), 413-428. https://doi.org/10.1007/s10490-008-9098-z
Jamal, N. M., Yi, W. S., Chin, T. A., & Idris, N. (2019). Effects of Supply Chain Flexibility Towards Supply Chain Collaboration and Supply Chain Agility. International Journal of Supply Chain Management, 8(1), 170-173. https://ojs.excelingtech.co.uk/index.php/IJSCM/article/view/2415
Jermsittiparsert K., Sutduean J., & Sriyakul T., Khumboon R. (2019). The Role of Customer Responsiveness in Improving the External Performance of an Agile Supply Chain. Polish Journal of Management Studies. 19 (2), 209-217. https://doi.org/10.17512/pjms.2019.19.2.17
Kähkönen, A.-K., Evangelista, P., Hallikas, J., Immonen, M., & Lintukangas, K. (2021). COVID-19 as a Trigger for Dynamic Capability Development and Supply Chain Resilience Improvement. International Journal of Production Research, 1-20. https://doi.org/10.1080/00207543.2021.2009588
Kazancoglu, I., Ozbiltekin-Pala, M., Kumar Mangla, S., Kazancoglu, Y., & Jabeen, F. (2022). Role Of Flexibility, Agility and Responsiveness for Sustainable Supply Chain Resilience during COVID-19. Journal of Cleaner Production, 362, 132431. https://doi.org/https://doi.org/10.1016/j.jclepro.2022.132431
Koren, Y., Gu, X., & Guo, W. (2018). Reconfigurable Manufacturing Systems: Principles, Design, and Future Trends. Frontiers of Mechanical Engineering, 13(2), 121-136. https://doi.org/10.1007/s11465-018-0483-0
Ku, E. C. (2022). Technological Capabilities that Enhance Tourism Supply Chain Agility: Role of E-Marketplace Systems. Asia Pacific Journal of Tourism Research, 27(1), 86-102. https://doi.org/10.1080/10941665.2021.1998162
Kumar, G., Meena, P., & Difrancesco, R. M. (2021). How do Collaborative Culture and Capability Improve Sustainability?. Journal of Cleaner Production, 291, 125824. https://doi.org/10.1016/j.jclepro.2021.125824
Liao, J., Welsch, H., & Stoica, M. (2003). Organizational Absorptive Capacity and Responsiveness: An Empirical Investigation of Growth–Oriented SMEs. Entrepreneurship Theory and practice, 28(1), 63-86.https://doi.org/10.1111/1540-8520.00032
Liu, H., Ke, W., Wei, K. K., & Hua, Z. (2013). The Impact of IT Capabilities on Firm Performance: The Mediating Roles of Absorptive Capacity and Supply Chain Agility. Decision Support Systems, 54(3), 1452-1462. https://doi.org/10.1016/j.dss.2012.12.016
Ma, X., Rui, Z., & Zhong, G. (2023). How Large Entrepreneurial-Oriented Companies Breed Innovation: The Roles of Interdepartmental Collaboration and Organizational Culture. Chinese Management Studies, 17 (1), 64-88. https://doi.org/10.1108/CMS-06-2021-0247
Mao, J., Chang, S., Gong, Y., & Xie, J. L. (2021). Team Job‐Related Anxiety and Creativity: Investigating Team‐Level and Cross‐Level Moderated Curvilinear Relationships. Journal of Organizational Behavior, 42 (1), 34-47.https://doi.org/10.1002/job.2489
Markovich, A., Efrat, K., & Raban, D. R. (2021). Dynamic Capabilities: Interrelations and Distinct Effects on Performance in Low and High Competitive Intensity Environments. Baltic Journal of Management, 16(4), 539-563. https://doi.org/10.1108/BJM-10-2020-0367
Martinez-Sanchez, A., & Lahoz-Leo, F. (2018). Supply Chain Agility: A Mediator for Absorptive Capacity. Baltic Journal of Management, 13(2), 264-278. https://doi.org/10.1108/BJM-10-2017-0304
Maynez-Guaderrama, A. I., Valles-Monge, L., & Hernández-Gómez, J. A. (2018). Capacidades Organizacionales y Ventaja Competitiva: Análisis en Empresas Mexicanas Exportadoras de Autopartes. Entreciencias: diálogos en la sociedad del conocimiento, 6(17), 17-33. https://doi.org/10.22201/enesl.20078064e.2018.17.63960
Mohammed, A. (2020). Towards ‘Gresilient’ Supply Chain Management: A Quantitative Study. Resources, Conservation and Recycling, 155, 104641. https://doi.org/10.1016/j.resconrec.2019.104641
Monostori, L. (2015). Cyber-Physical Production Systems: Roots from Manufacturing Science and Technology. Journal at-Automatisierungstechnik, 63(10), 766-776. https://doi.org/10.1515/auto-2015-0066
Nagy, G., Jaakkola, M., & Koporcic, N. (2019). Complementarity versus Substitutability of Dynamic and Operational Capabilities in B2B Firms: A Configurational Approach. Industrial Marketing Management, 83, 42-58. https://doi.org/10.1016/j.indmarman.2018.11.006
Nand, A. A., Singh, P.J., & Bhattacharya, A. (2014). Do Innovative Organisations Compete on Single or Multiple Operational Capabilities? International Journal of Innovation Management, 18(3), 1440001. https://doi.org/10.1142/s1363919614400015
Oliveira-Dias, D., Maqueira, J. M., & Moyano-Fuentes, J. (2022). The Link between Information and Digital Technologies of Industry 4.0 and Agile Supply Chain: Mapping Current Research and Establishing New Research Avenues. Computers & Industrial Engineering, 167, 108000. https://doi.org/10.1016/j.cie.2022.108000
Ortega-Jimenez, C. H., Garrido-Vega, P., & Cruz Torres, C. A. (2020). Achieving Plant Responsiveness from Reconfigurable Technology: Intervening Role of SCM. International Journal of Production Economics, 219, 195-203. https://doi.org/https://doi.org/10.1016/j.ijpe.2019.06.001
Perera, S., Soosay, C., & Sandhu, S. (2019). Investigating the Strategies for Supply Chain Agility and Competitiveness. Asian Journal of Business and Accounting, 12(1), 279-312. https://doi.org/10.22452/ajba.vol12no1.10
Phan, A. C., Abdallah, A. B., & Matsui, Y. (2011). Quality Management Practices and Competitive Performance: Empirical Evidence from Japanese Manufacturing Companies. International Journal of Production Economics, 133(2), 518-529. https://doi.org/https://doi.org/10.1016/j.ijpe.2011.01.024
Rehman, K. U., Aslam, F., Mata, M. N., Martins, J. M., Abreu, A., Morão Lourenço, A., & Mariam, S. (2021). Impact of Entrepreneurial Leadership on Product Innovation Performance: Intervening Effect of Absorptive Capacity, Intra-Firm Networks, and Design Thinking. Sustainability, 13(13), 7054. https://www.mdpi.com/2071-1050/13/13/7054
Richey, R. G., Roath, A. S., Adams, F. G., & Wieland, A. (2022). A Responsiveness View of Logistics and Supply Chain Management. Journal of Business Logistics, 43(1), 62-91. https://doi.org/10.1111/jbl.12290
Riquelme-Medina, M., Stevenson, M., Barrales-Molina, V., & Llorens-Montes, F. J. (2022). Coopetition in Business Ecosystems: The Key Role of Absorptive Capacity and Supply Chain Agility. Journal of Business Research, 146, 464-476. https://doi.org/10.1016/j.jbusres.2022.03.071
Rojo, A., Stevenson, M., Lloréns Montes, F. J., & Perez-Arostegui, M. N. (2018). Supply Chain Flexibility in Dynamic Environments. International Journal of Operations & Production Management, 38(3), 636–666. https://10.1108/ijopm-08-2016-0450
Sahi, G. K., Gupta, M. C., Cheng, T. C. E., & Lonial, S. C. (2019). Relating Entrepreneurial Orientation with Operational Responsiveness. International Journal of Operations & Production Management, 39(5), 739-766. https://doi.org/10.1108/IJOPM-07-2018-0411
Samson, D., & Terziovski, M. (1999). The Relationship between Total Quality Management Practices and Operational Performance. Journal of Operations Management, 17(4), 393-409. https://doi.org/https://doi.org/10.1016/S0272-6963(98)00046-1
Simatupang, T. M., & Sridharan, R. (2005). The Collaboration Index: A Measure for Supply Chain Collaboration. International Journal of Physical Distribution & Logistics Management, 35(1), 44-62. https://doi.org/10.1108/09600030510577421
Simon, A. T., da Silva, E. M., de Campos, R. S., & Cavalcanti, E. (2019). Capabilities and Operational Performance: Case Study in Automotive Supply Chain. International Journal of Supply Chain Management, 8(3), 780
Singh, R., Charan, P. & Chattopadhyay, M. (2019). Dynamic Capabilities and Responsiveness: Moderating Effect of Organization Structures and Environmental Dynamism. Decision, 46, 301–319. https://doi.org/10.1007/s40622-019-00227-4
Song, M., Ma, X., Zhao, X. & Zhang, L. (2022). How to Enhance Supply Chain Resilience: A Logistics Approach. The International Journal of Logistics Management, 33(4), 1408-1436. https://doi.org/10.1108/IJLM-04-2021-0211
Subramanian, N., Gunasekaran, A., Papadopoulos, T., & Nie, P. (2016). 4th Party Logistics Service Providers and Industrial Cluster Competitiveness. Industrial Management & Data Systems, 116(7), 1303-1330. https://doi.org/10.1108/IMDS-06-2015-0248
Tarafdar, M., & Qrunfleh, S. (2017). Agile Supply Chain Strategy and Supply Chain Performance: Complementary Roles of Supply Chain Practices and Information Systems Capability for Agility. International Journal of Production Research, 55(4), 925-938. https://doi.org/10.1080/00207543.2016.1203079
Thatte, A., & Agrawal, V. (2017). Exploring Supply Chain Responsiveness Effects on Competitive Advantage of a Firm. Quarterly Review of Business Disciplines, 4(3), 211-228. https://faculty.utrgv.edu/louis.falk/qrbd/QRBDnov17.pdf#page=31
Teece, D. J. (2007). Explicating Dynamic Capabilities: The Nature and Microfoundations of (Sustainable) Enterprise Performance. Strategic Management Journal, 28(13), 1319-1350. https://doi.org/10.1002/smj.640
Thoo, A. C., Abdul Hamid, A. B., & Rasli, A. (2015). Operational Capability: The Missing Link between Supply Chain Practices and Performance. Applied Mechanics and Materials, 773,856-860.
Tiantian, G., & Yezhuang, T. (2015). Performance Mechanism of Coordination Capability Based on Dynamic Capability Framework-The Mediating Role of Operational Capabilities. International Journal of u-and e-Service, Science and Technology, 8(2), 197-206.
Váncza, J., Monostori, L., Lutters, D., Kumara, S. R., Tseng, M., Valckenaers, P., & Van Brussel, H. (2011). Cooperative and Responsive Manufacturing Enterprises. CIRP annals, 60(2), 797-820. https://doi.org/10.1016/j.cirp.2011.05.009
Vishwakarma, A., Dangayach, G. S., Meena, M. L., Gupta, S., & Luthra, S. (2023). Adoption of Blockchain Technology Enabled Healthcare Sustainable Supply Chain to Improve Healthcare Supply Chain Performance. Management of Environmental Quality: An International Journal, 34(4), 1111-1128. https://doi.org/10.1108/MEQ-02-2022-0025
Wu, S. J., Melnyk, S. A., & Flynn, B. B. (2010). Operational Capabilities: The Secret Ingredient. Decision Sciences, 41(4), 721-754. https://doi.org/10.1111/j.1540-5915.2010.00294.x
Yu, Y., Xu, J., Huo, B., Zhang, J. Z., & Cao, Y. (2023). The Impact of Supply Chain Social Responsibility on Sustainable Performance. Journal of Cleaner Production, 385, 135666. https://doi.org/10.1016/j.jclepro.2022.135666
Zidi, S., Hamani, N., Kermad, L. (2021). Reconfigurable Supply Chain Performance: A Bibliometric Analysis. Camarinha-Matos, L.M., Boucher, X., Afsarmanesh, H. (eds.) Smart and Sustainable Collaborative Networks 4.0. PRO-VE 2021. IFIP Advances in Information and Communication Technology, Vol. 629. Springer, Cham. https://doi.org/10.1007/978-3-030-85969-5_14
Información adicional
Contribuciones de los autores:: Aurora Irma Máynez-Guaderrama: Conceptualización, Revisión de literatura, Método, Trabajo de Campo, Análisis de datos, Redacción del artículo. Judith Cavazos-Arroyo: Revisión de literatura, Método, Análisis de datos, Redacción del artículo. Gabriela Julieta Urrutia-Nava: Conceptualización, Revisión de literatura, Trabajo de Campo. Los datos recolectados fueron obtenidos gracias al apoyo otorgado por el Consejo Nacional de Humanidades, Ciencias y Tecnologías (CONAHCYT).