E-commerce: Experiencia, Seguridad, Confianza y Satisfacción
E-commerce: Experience, Security, Trust and Satisfaction
E-commerce: Experiencia, Seguridad, Confianza y Satisfacción
Investigación Administrativa, vol. 53, núm. 133, pp. 1-18, 2024
Instituto Politécnico Nacional
Recepción: 05 Mayo 2023
Aprobación: 23 Diciembre 2023
Resumen:
El objetivo es investigar la experiencia del usuario y la seguridad en línea como influencias de satisfacción y la confianza del cliente de e-commerce. El método de investigación incluyó un modelo de ecuaciones estructurales que relaciona la seguridad percibida, la experiencia del usuario, la confianza y la satisfacción del cliente en línea. Los resultados demostraron que la experiencia y la percepción de seguridad son factores importantes que influyen en la confianza y, en consecuencia, en la satisfacción. El hallazgo relevante fue identificar a la confianza como factor principal para predecir la satisfacción del cliente. El valor del estudio es brindar a empresas la oportunidad de implementar estrategias basadas en la confianza y la satisfacción del cliente en línea, poco estudiadas previamente en México. La limitación principal fue el uso de una muestra específica de consumidores en línea en México, por ello, los resultados pueden no ser generalizables a otras poblaciones.
Palabras clave: Experiencia del Usuario, Seguridad Percibida, Confianza del Cliente, Satisfacción, E-commerce.
Abstract: This study aims to investigate the influence of user experience and online security on customer satisfaction and trust in e-commerce. The research method included a structural equation modeling that relates perceived security, user experience, trust, and customer satisfaction online. The findings showed that user experience and perceived security are significant factors that influence trust, and consequently, customer satisfaction. The relevant finding was to identify trust as the main factor in predicting customer satisfaction. The study's value is to provide companies with the opportunity to implement strategies based on trust and customer satisfaction online, which have been poorly studied in Mexico previously. The main limitation was the use of a specific sample of online consumers in Mexico; thus, the results may not be generalizable to other populations.
Keywords: User experience, Perceived Security, Customer Trust, Satisfaction, E-commerce.
Introducción
La digitalización ha experimentado una transformación significativa en nuestro modo de vida, destacándose el comercio electrónico (e-commerce) como una innovación central en las transacciones y compras de estos tiempos. A pesar de su adopción generalizada, respaldada por los notables beneficios que conlleva comprar en línea, como la facilidad de compra desde el hogar y la diversificación de productos disponibles, existen limitaciones críticas que demandan atención inmediata (Narvaez y Ortega, 2020; Taher, 2021).
Es esencial subrayar la problemática inherente al comercio electrónico, específicamente la carencia de interacción física al momento de la compra, misma que genera desconfianza en los consumidores. Desafíos vinculados con el envío, la entrega y la seguridad de datos personales y financieros constituyen obstáculos sustanciales. La experiencia del usuario se configura como un determinante decisivo para el éxito del comercio electrónico, con expectativas de una navegación intuitiva, atención al cliente sobresaliente y eficacia en el servicio (Rahman, et. al., 2022).
En este escenario, la urgente necesidad de abordar estas limitaciones se torna evidente, dada la creciente incursión de empresas en el ámbito en línea con el propósito de alcanzar a un público más extenso y proporcionar una experiencia de compra accesible (Csoban, 2020). Este estudio se enfoca en la exploración de cómo la experiencia del usuario y la seguridad en línea inciden directamente en la confianza y satisfacción del cliente en el contexto del comercio electrónico, con el objetivo de proporcionar información valiosa para optimizar la presencia en línea y fortalecer las relaciones con los clientes.
A través de una encuesta electrónica que incluyó a 2085 compradores en línea, se recopilaron datos fundamentales sobre el comercio electrónico, abordando indicadores de seguridad, experiencia, confianza y satisfacción. El análisis se llevó a cabo mediante un modelo de ecuaciones estructurales, revelando que tanto la experiencia del usuario como la percepción de seguridad son factores determinantes que ejercen una influencia significativa en la confianza depositada por los clientes en el comercio electrónico. En este análisis, la confianza emerge como el factor más relevante para prever la satisfacción del cliente en las compras en línea.
Esta investigación aporta de forma significativa al sector del comercio electrónico al ofrecer un análisis de los factores que moldean la confianza y la satisfacción del cliente. Tal contribución posibilita una comprensión más profunda de los desafíos y las oportunidades presentes en este entorno en constante evolución, brindando conocimiento para la mejora continua de las prácticas comerciales en línea.
La pandemia por COVID-19 ha cambiado la vida de todos y el comportamiento del consumidor no es una excepción. La digitalización forzada debido a la contingencia sanitaria mundial influyó significativamente en el comportamiento del consumidor en términos de participación en compras en línea (e-commerce) (Vergara, 2022). Debido a los bloqueos impuestos en varios países desde marzo de 2020 y el distanciamiento social obligatorio, los consumidores se vieron forzados a comprar a través de Internet, incluso aquellos que no estaban acostumbrados a comprar en línea tuvieron que optar por esta forma de compra, según plantea Vergara (2022).
Por lo expuesto, resulta esencial que las tiendas virtuales se mantengan informadas sobre los procesos de decisión de los consumidores, los obstáculos que enfrentan y los factores que consideran beneficiosos al momento de realizar compras en línea. Para lograr que los exploradores virtuales se conviertan en clientes reales, es esencial contar con un conocimiento profundo de estos aspectos. Es importante que las empresas de comercio electrónico entiendan y consideren cuidadosamente los factores que influyen en la confianza y satisfacción del cliente en su industria y contexto específicos. La experiencia del usuario, la seguridad percibida en el proceso de compra en línea, así como varios otros factores, incluidos el producto, el precio, la calidad del servicio, la innovación y la confianza del cliente, pueden influir en la lealtad del cliente (Rahman, et. al., 2022).
El e-commerce o comercio electrónico en México ha experimentado un gran crecimiento en los últimos años, gracias al aumento en el acceso a internet y la adopción de tecnología por parte de la población. En el país, el e-commerce está dominado por grandes plataformas como Amazon, Mercado Libre y Walmart, aunque también hay muchas tiendas en línea locales y regionales. Estas plataformas ofrecen una amplia variedad de productos y servicios, desde electrónica hasta ropa, alimentos y bebidas (González, 2020).
De acuerdo con datos del año 2022, las mujeres constituyeron la mayoría de los compradores en línea (51.8%), seguidas por los hombres (48.2%). El 64.7% de los usuarios de internet en México prefieren comprar en línea. En cuanto a sus hábitos de consumo, se ha observado que suelen realizar gastos en áreas como el transporte, la comida rápida, el alojamiento, los viajes, los boletos para eventos, las descargas y los servicios digitales, así como en la compra de ropa, accesorios, despensa del supermercado y pasatiempos. En relación con esto último, se destaca que la mitad de los compradores realizan compras internacionales, siendo los destinos más comunes Estados Unidos (64%), Asia (29%) y Europa (21%) (Asociación de Internet MX, 2022).
Aunque el e-commerce en México está creciendo, todavía enfrenta desafíos, como la falta de confianza en línea por parte de algunos consumidores, la falta de infraestructura de entrega y los altos costos de envío. A pesar de estos desafíos, el comercio electrónico en el país sigue siendo un sector en crecimiento y se espera que siga creciendo en el futuro a medida que más personas adopten la tecnología y se sientan más cómodas haciendo compras en línea (González, 2020).
La seguridad en el comercio en línea se define como la capacidad de un sitio web para prevenir cualquier divulgación no autorizada de información durante las transacciones electrónicas (Guo, Choon y Liu, 2012).
Este aspecto es de suma relevancia para los consumidores de compras en línea, ya que les brinda confianza y garantía al momento de realizar una transacción. Al ser una experiencia digital, la seguridad y privacidad son factores clave en la generación de confianza y la prevención de posibles fraudes o malos manejos de la información personal (Yusak, Fidita y Nirmala, 2022).
Por lo anterior, la seguridad es especialmente importante en el proceso de pago, donde los consumidores suelen brindar información delicada como números de tarjeta de crédito o débito, entre otros datos personales (Ardiansaha, Charirib, Rahardja y Udin, 2020). Los sitios web que ofrecen seguridad tienen consumidores confiables y satisfechos (Vasić, Kilibarda, y Kaurin, 2019).
El nivel de percepción de inseguridad que tienen los clientes se relaciona de manera negativa con su intención de comprar en línea. Es decir, a mayor percepción de inseguridad, menor será la probabilidad de que realicen compras en línea. Para reducir la percepción de inseguridad, es importante que los sitios web de comercio electrónico cuenten con medidas de seguridad que protejan la privacidad de los usuarios, asegurando que las transacciones sean seguras. Además, los clientes también valoran la seguridad del sitio web y las actitudes de la empresa hacia la protección de su privacidad al momento de realizar compras en línea. Estos factores extrínsecos pueden ser fundamentales para generar confianza y satisfacción en los clientes y fomentar la repetición de la compra (Dat y Dat, 2022).
Una experiencia de compra se refiere a una serie de interacciones entre un consumidor, un producto y una empresa, que provoca una reacción en el cliente. Esta experiencia es altamente personal y abarca múltiples niveles, incluyendo lo racional, emocional, sensorial, físico y mental del consumidor. Es importante destacar que la experiencia de compra en línea tiene un impacto duradero en la percepción del cliente sobre la empresa y su producto (Prahiawana, et. al., 2021). Si la experiencia de compra anterior no fue satisfactoria, es muy probable que los clientes no vuelvan a comprar.
La experiencia del consumidor ha demostrado tener una influencia significativa en el interés de compras en línea. Este hallazgo se alinea con estudios que indican que la experiencia de compra tiene un impacto importante en el interés de compra (Retnowati y Mardikaningsih, 2021). La experiencia del consumidor implica que las personas consumen diversos tipos de productos por las sensaciones, sentimientos, imágenes y emociones que les produce el producto elegido. Esto hace que la experiencia de compra del consumidor tenga un impacto en su disposición a volver a comprar, siempre y cuando estén satisfechos con los productos que adquirieron y las transacciones que realizaron (Iqbal, Rahman y Hunjra, 2012).
La experiencia de compra en línea tiene una influencia significativa en el interés del cliente por realizar compras en línea en el futuro y en su intención de volver a comprar en la misma tienda.
En entornos de incertidumbre y riesgo, la confianza se convierte en un factor crucial. El comercio electrónico, como una modalidad comercial emergente, se caracteriza por una mayor incertidumbre y riesgo que el comercio tradicional (Aranda, Rebolledo y Cantú, 2019). Las tiendas en línea suelen ser menos conocidas por los consumidores, lo que aumenta su sensación de inseguridad al realizar transacciones. Además, el consumidor no tiene la posibilidad de evaluar la calidad del producto físicamente antes de la compra, y debe confiar en la seguridad y privacidad de la información personal y financiera que envía a través de Internet a un tercero. La relevancia de la confianza en el comercio electrónico no puede ser subestimada, ya que diversos estudios han identificado la construcción de confianza como un problema fundamental y aún sin resolver en el desarrollo de las compras por Internet (Retnowati y Mardikaningsih, 2021).
El éxito del comercio electrónico depende en gran medida de la confianza que los consumidores depositen en los vendedores y productos que no pueden ver ni tocar, así como en los sistemas electrónicos a través del cual realizan la compra (Davis, Gnanasekar, y Parayitam, 2021). Lee y Turban (2021) desarrollaron un modelo teórico que investigan cuatro principales influencias que afectan la confianza del consumidor en las compras por internet: la confiabilidad del comerciante en línea, la confiabilidad de internet como medio de compras, los factores infraestructurales como la seguridad y la certificación de terceros, y otros factores como el tamaño de la empresa o variables demográficas, en el modelo estas variables están moderadas por la propensión individual del consumidor a confiar, la cual refleja rasgos de personalidad, cultura y experiencia.
Si un cliente está satisfecho con sus compras en línea, es más probable que continúe haciéndolas en el futuro.
La satisfacción del consumidor con las compras en línea está influenciada por múltiples factores. En el mercado actual, existe un dilema constante sobre qué factores específicos de las compras en línea afectan la satisfacción del cliente (Vasić, Kilibarda y Kaurin, 2019). Este tema es especialmente relevante para los mercados subdesarrollados, donde el comercio en línea aún no está suficientemente establecido. Para aumentar la participación en el comercio en línea, es crucial examinar y analizar la conexión entre la satisfacción del cliente y los distintos determinantes.
Algunos autores señalan que la satisfacción del consumidor es el resultado de comparar sus expectativas con la experiencia que ha tenido al interactuar con un producto o servicio. En otras palabras, un consumidor se considera satisfecho cuando la entrega del producto o servicio cumple o supera sus expectativas (Mofokeng, 2021) (Vasić, Kilibarda y Kaurin, 2019).
La satisfacción del consumidor y su lealtad son elementos clave que determinan el éxito de la implementación de este concepto de mercado, así lo señala Mofokeng (2021).
Los clientes satisfechos son aquellos que repetirán la compra si el proveedor de servicios alcanzó o superó sus expectativas (Wilson y Christella, 2019). Es significativo identificar las variables de satisfacción del consumidor, ya que representan el punto de referencia del negocio y sirven como guía para futuras mejoras, es un indicador clave del éxito de un negocio.
Los clientes satisfechos son más propensos a recomendar el producto o servicio a otros y a ser leales a la marca. Por otro lado, los clientes insatisfechos pueden afectar negativamente la reputación del negocio y disminuir las ventas (Rahman, et. Al., 2022). Esto hace que sea fundamental monitorear y analizar regularmente las variables de satisfacción del consumidor para identificar áreas de mejora y garantizar que se ofrezca un producto o servicio de alta calidad que satisfaga las necesidades de los clientes.
En este sentido, las empresas deben enfocar sus esfuerzos en mejorar la calidad de su interfaz de usuario, la calidad percibida del producto o servicio, ofrecer información clara y precisa, y asegurar la privacidad de sus clientes. Goel et. al., (2022) presentan un modelo que explora la relación entre la tendencia a la compra en línea, la satisfacción del cliente y la intención de continuar comprando en línea.
Según Goel et. al., 2022, la identificación de los factores determinantes de la satisfacción del cliente en línea resulta de gran relevancia para cualquier empresa que busque mejorar su relación con los clientes y la fidelización. Por lo anterior, es fundamental que las empresas adopten estrategias que permitan mejorar la calidad de la experiencia del cliente, a fin de mantener su competitividad en un mercado cada vez más exigente.
La teoría establece que el comportamiento de los clientes en el e-commerce está influenciado por la seguridad, la experiencia, la confianza y la satisfacción. Con base en esta premisa, se plantean seis hipótesis para analizar el comportamiento de los clientes en el e-commerce:
H1: La seguridad tiene un efecto positivo en la experiencia del cliente (Jaiswal y Singh, 2020).
H2: La seguridad tiene un efecto positivo en la confianza del cliente (Giao, Vuong, y Quan, 2020).
H3: La seguridad tiene un efecto positivo en la satisfacción del cliente (Pappas, Pateli, Giannakos y Chrissikopoulos 2014).
H4: La confianza del cliente tiene un efecto positivo en la satisfacción del cliente (Davis, Gnanasekar y Parayitam, 2021).
H5: La experiencia del cliente tiene un efecto positivo en su confianza (Jaiswal y Singh, 2020).
H6: La experiencia del cliente tiene un efecto positivo en su satisfacción (Rahman, Fadrul, Yusrizal, Marlyna y Momin 2022).
Las primeras tres hipótesis (H1, H2 y H3) resaltan la importancia de la seguridad en el comportamiento del cliente, las cuales indican que la seguridad tiene un efecto positivo en la experiencia, la confianza y la satisfacción del cliente. Además, la hipótesis H4 sugiere que la confianza del cliente también tiene un efecto positivo en su satisfacción.
Sin embargo, también es posible que se cumpla esta visión si la empresa diseña las estrategias de venta adecuadas, según lo planteado en las siguientes dos hipótesis (H5 y H6), las cuales forman parte del comportamiento consecuente del cliente en el e-commerce. En concreto, la hipótesis H5 afirma que la experiencia del cliente tiene un efecto positivo en su confianza, mientras que la hipótesis H6 sugiere que la experiencia del cliente tiene un efecto positivo en su satisfacción.

Método
La investigación es de tipo cuantitativo, explicativo de corte transversal, abarcando una muestra total de 2085 participantes a nivel nacional. El género se distribuye con un 69.8% de mujeres y un 40.2% de hombres. En términos de edad, se observa una diversidad, con un 60.6% de participantes entre 20 y 29 años y un 25.7% menores de 20 años. La muestra abarca diversas zonas geográficas, incluyendo Baja California, Baja California Sur, Sinaloa y Sonora. En cuanto a ocupaciones, el 78% son empleados del sector privado, el 7% pertenecen al sector público, y el 15% tienen otras ocupaciones. La recolección de datos se llevó a cabo mediante encuestas electrónicas, asegurando la participación de aquellos que han realizado compras en línea y poseen conocimientos y percepciones relacionados con la seguridad, experiencia, confianza y satisfacción en el comercio electrónico.
Se utilizó un enfoque científico riguroso para medir los conceptos de seguridad, experiencia, confianza y satisfacción. Para la medición de estos conceptos, se aplicó una encuesta que inicialmente constaba 26 ítems, pero después de hacer los primeros análisis de fiabilidad individual (λ) utilizando el software estadístico ADANCO (Henseler, J¨org & Dijkstra, Theo K., 2015). para cada ítem, con este análisis un item perteneciente al constructo de Experiencia (E6 = 0.584) y otro al constructo de Satisfacción (S2 = 0.547) fueron eliminados al presentar cargas menores a 0.5, Carmines & Zeller (1979) recomiendan que sean eliminadas cuando son cargas inferiores al 0.4, mientras no afecten a los demás pesos, lo cual no fue el caso, por ello se procedió a su eliminación y resultaron 24 (ver tabla 1), con escala de Likert de 5 puntos en las opciones de respuesta, además se consultaron diversas fuentes en la literatura académica.
Para medir la seguridad, se revisaron los trabajos de varios autores reconocidos en el tema, tales como Guo, Choon y Liu (2012), Yusak, Fidita y Nirmala (2022), Ardiansaha, Charirib, Rahardja y Udin (2020), Vasić, Kilibarda y Kaurin (2019) y Dat y Dat (2022).
Asimismo, se consultaron trabajos de Prahiawana, Fahlevi, Juliana, Tampil y Aprianti (2021), Retnowati y Mardikaningsih (2021) e Iqbal, Rahman y Hunjra (2012) para medir la experiencia. Para la confianza, se revisaron trabajos de autores destacados en el tema, como Aranda, Rebolledo y Cantú (2019) y Davis, Gnanasekar y Parayitam (2021).
Finalmente, se utilizaron trabajos presentados por Vasić, Kilibarda y Kaurin (2019), Mofokeng (2021), Wilson y Christella (2019) y Goel, Parayitam, Anuj y Rana (2022) para medir la satisfacción. Este enfoque sistemático permitió una medición más precisa y rigurosa de los conceptos de interés en el estudio.
Resultados
Se realizó un análisis de potencia con la muestra obtenida, para corroborar que fuera suficientemente confiable para ser justificada estadísticamente: Es importante resaltar que la potencia de una prueba estadística es la probabilidad de rechazar correctamente la hipótesis nula falsa, esto quiere decir que, analizar la potencia permite medir el efecto que existe en la muestra alcanzada.
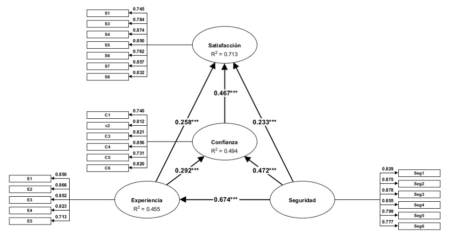
Utilizando el software estadístico G Power (Verma y Verma, 2020), se aplicó un análisis de regresión lineal y una prueba F. Se estableció un nivel de riesgo pequeño de 0.02 en f2, un margen de error (alfa) del 0.03 y una potencia del 99%, para garantizar el mayor grado de confianza en los resultados. Se consideraron tres predictores (ver figura 2) como parte del modelo estructural. De acuerdo con los cálculos, se necesitarían al menos 1285 participantes para lograr estos objetivos. Sin embargo, la muestra final incluyó a 2085 encuestados, lo cual superó ampliamente las expectativas.
Los resultados de los diferentes indicadores de consistencia interna que se arrojaron en el análisis del modelo (Tabla 2) fueron positivos. Primeramente, se consideraron los indicadores de fiabilidad (λ) para cada ítem, en lo general, el peso de cada una de las cargas fue mayores a λ ≥ 0.707 (Carmines y Zeller, 1979) situándose el valor más bajo en 0.713 y de 0.878 el de mayor fiabilidad. Posteriormente se verificó la solidez de cada variable mediante las fiabilidades compuestas (ρc), Dijkstra-Henseler´s (ρA) y los alfa (α), todos los valores alcanzados en los constructos estuvieron dentro de los umbrales aceptables al estar por encima de >0.7 (Dijkstra & Henseler, 2015), (ver Tabla 3).


Análisis
Como primer paso, se buscó medir el modelo basado en la R2, la cual resulta ser un efecto sustancial, según Hair, Risher, Sarstedt y Ringle (2019), para la satisfacción con el 0.713; mientras que para las variables de la experiencia y la confianza lograron alcanzar un efecto moderado (Hair, et. al., 2019), con un 0.455 y 0.494 respectivamente. También se consideró examinar el valor de Q2 de Stone-Geisser, (Geisser, 1974) (Stone, 1974) siendo este un indicador del poder predictivo fuera de la muestra o relevancia predictiva, conforme a nuestros datos presentados de 0.305 para la experiencia, 0.312 en la confianza y por último un 0.470 para la satisfacción, En todos los casos, estos valores caen dentro del intervalo que Hair, et. al., (2019) consideran de relevancia moderada. De acuerdo con Hu y Bentler (1999), el ajuste del modelo teórico mejora cuando la raíz cuadrática media estandarizada residual (SRMR) es más baja, en este estudio se encontró que las varianzas basadas en el modelo de ecuaciones estructurales arrojaron resultados inferiores a 0.08, lo que sugiere que el ajuste del modelo fue satisfactorio. Por tanto, se puede afirmar que el modelo teórico propuesto se ajusta adecuadamente a los datos.
Como siguiente paso, se realizó el análisis del modelo estructural, el cual busca comprobar las relaciones entre las variables independientes con respecto a la dependiente, se sometió una prueba de Bootstrapping, técnica recomedad por Hair, et. al. (2011) al cual permite verificar si un coeficiente path o beta resulta ser significativamente diferente a cero, con el objetivo de fortalecer la técnica inferencial no paramétrica y obtener una mayor precisión en los resultados, se generaron 5000 submuestras en este estudio (Henseler y Fassott, 2010) lo que permitió validar el grado de correlación entre los constructos, los cuales mostraron que H1 Seguridad–Experiencia (β1=0.6744, p<0.001) H2 Seguridad-Confianza (β2=0.4719, p<0.001), H3 Seguridad-Satisfacción(β3=0.2335, p<0.001), H4 Confianza-Satisfacción(β4=0.4666, p<0.001), H5 Experiencia-Confianza(β5=0.2920, p<0.001) y H6 Experiencia-Satisfacción (β6=0.2584, p<0.001) siendo estos positivos y mayores a 0.2 (Chin, Marcolin, & Newsted, 2003); (Lohmöller, 1989). Por consiguiente, al obtener valores aceptables del coeficiente (β), los p-valores (Kock, 2015) y t-valores (Hair, Ringle y Sarstedt, 2011) en cada uno de los casos son plenamente significativos (ver tabla 6). Por lo tanto, todas las hipótesis resultaron ser aceptadas.

t (0.05; 4.999) = 1645; t(0.01; 4.999) = 2.327; t(0.001; 4.999) = 3.092

Discusión
La investigación buscó confirmar la relación entre la seguridad, la experiencia del usuario, la confianza y la satisfacción en línea, y los resultados indicaron la aceptación de las seis hipótesis planteadas, sugiriendo una correlación significativa entre estas variables. Se encontró que la seguridad está fuertemente vinculada con la experiencia del usuario, la confianza y la satisfacción, hallazgos que respaldan investigaciones anteriores (Vasić, Kilibarda y Kaurin, 2019) (Yusak, Fidita y Nirmala, 2022). Además, se identificó una relación positiva significativa entre la confianza y la satisfacción (Davis, Gnanasekar y Parayitam, 2021); (Lee y Turban, 2001), así como entre la experiencia y la confianza y la satisfacción (Prahiawana, et. al 2021); (Retnowati y Mardikaningsih, 2021); (Iqbal, Rahman y Hunjra, 2012). Estos hallazgos respaldan la idea de que la seguridad en las transacciones en línea desempeña un papel crucial en la experiencia global del usuario, la confianza y la satisfacción en el ámbito de las compras en línea.
Adicionalmente, los elementos relevantes para la explicación de las variables de seguridad, experiencia, confianza y satisfacción en compras en línea podrían incluir varios de los ítems presentados. Por ejemplo, los ítems 1, 3, 4, 6, 7 y 8 abordan directamente la percepción de seguridad en la protección de datos y transacciones en las tiendas en línea. La confianza se refleja en los ítems 16 y 17, que evalúan la confianza en la honestidad de las empresas en línea y la percepción de confiabilidad al comprar en línea. La satisfacción puede vincularse a los ítems 13, 14, 15, 21 y 22, que se centran en la experiencia de recibir productos según lo esperado, la selección y calidad de los productos, y la eficacia en el proceso de compra en línea. Por último, la claridad de las políticas de devolución y reembolso (ítem 24) también puede contribuir a la satisfacción general del cliente al realizar compras en línea. Asimismo, para evaluar la generalización de los resultados es importante considerar las posibles limitaciones del estudio. En este caso, una limitación importante fue que se utilizó una muestra específica de consumidores en línea en México, lo que puede limitar la generalización de los hallazgos a otras poblaciones. Por lo tanto, se recomienda realizar un análisis crítico y cuidadoso de los resultados antes de tomar decisiones basada en ellos.
Conclusiones
A medida que la tecnología continúa avanzando, el comercio electrónico se va consolidando como una opción cada vez más popular entre los consumidores. La comodidad, la accesibilidad y la amplia variedad de productos y servicios a los que se puede acceder sin salir de casa son solo algunas de las razones detrás de este creciente interés. Sin embargo, para maximizar la fidelización de los clientes, es necesario que los e-commerce consideren ciertos factores que podrían potenciar la repetición de compra y el consumo frecuente de sus productos y servicios.
Este estudio demuestra que, para lograr la lealtad de los clientes y obtener compras recurrentes, los comercios electrónicos deben prestar atención a factores clave como la seguridad, la experiencia, la confianza y la satisfacción de sus clientes. Los resultados indican que la percepción de seguridad tiene un impacto significativo en la experiencia del usuario, mientras que la confianza es un factor clave para la satisfacción del cliente. Además, se encontró que una buena experiencia del usuario puede generar confianza y satisfacción en los usuarios.
En consecuencia, se recomienda a las empresas de comercio electrónico que implementen estrategias para mejorar la experiencia del usuario y la seguridad percibida, con el fin de aumentar la confianza y la satisfacción de los clientes en línea. Esto puede incluir mejoras en la navegación del sitio web, una atención al cliente eficiente, así como la implementación de medidas de seguridad efectivas para proteger los datos personales y financieros de los consumidores.
Los hallazgos de esta investigación son de gran utilidad para las empresas que buscan mejorar su presencia en línea y fortalecer la relación con sus clientes en el ámbito del comercio electrónico. Al considerar estos factores y adoptar medidas adecuadas, las empresas pueden fomentar la repetición de compra y el consumo frecuente de sus productos y servicios, consolidando así su presencia en el mercado y aumentando su rentabilidad a largo plazo.
Contribuciones de los autores
Investigación, Benito Vela - Celia Olmedo - Manuel Ibarra; Conceptualización, Redacción del borrador original, Celia Olmedo; Metodología, Curación de datos, Análisis formal, Validación, Benito Vela – Manuel Ibarra; Visualización, Redacción de revisión y edición, Manuel Ibarra.
Anexos
En el contexto de esta investigación, se procedió a operacionalizar las variables, detallando el proceso en la Tabla 4 adjunta, en la cual se presenta de manera organizada la información sobre las variables estudiadas, incluyendo sus dimensiones e indicadores. Es importante destacar que la formulación de estas variables se basa en una revisión exhaustiva de la literatura y se alinea con el modelo teórico subyacente, lo que permitió desarrollar los ítems del instrumento de medición. Este enfoque metodológico riguroso garantiza la coherencia y validez conceptual de las mediciones, fortaleciendo así la solidez científica de los hallazgos.

Referencias
Asociación de Internet MX (AIMX), A. M. (2022). 18° Estudio sobre los Hábitos de Personas Usuarias de Internet en México 2022. E-commerce Study in Mexico 2022. https://irp.cdn-website.com/81280eda/files/uploaded/18%C2%B0%20Estudio%20sobre%20los%20Habitos%20de%20Personas%20Usuarias%20de%20Internet%20en%20Mexico%202022%20%28Publica%29%20v2.pdf
Anderson, J., y Gerbing, D. W. (1988). Structural Equation Modeling in Practice: A Review and Recommended Two-Step Approach. Psychological Bulletin, 103(1), 411-423. https://www3.nd.edu/~kyuan/courses/sem/readpapers/ANDERSON.pdf
Aranda, E., Rebolledo, G., y Cantú, J. (2019). Caso de estudio sobre la incertidumbre del cliente respecto al seguimiento de una compra en línea. Uanl.mx 383-392. http://www.web.facpya.uanl.mx/Vinculategica/vinculategica_5/33%20ARANDA_REBOLLEDO_CANTU.pdf
Ardiansaha, N., Charirib, A., Rahardja, S., y Udin. (2020). The effect of electronic payments security on e-commerce consumer perception: An extended model of technology acceptance.Management Science Letters, 10, 1473–1480. http://www.m.growingscience.com/msl/Vol10/msl_2019_379.pdf
Carmines, E., y Zeller, R. (1979). Reliability and Validity Assessment. SAGE Publications, Inc.https://doi.org/10.4135/9781412985642
Chin, W., Marcolin, B., y Newsted, P. (2003). A Partial Least Squares Latent Variable Modeling Approach for Measuring Interaction Effects: Results from a Monte Carlo Simulation Study and an Electronic-Mail Emotion/Adoption Study. Information Systems Research, 14(2), 189-217. https://www.researchgate.net/publication/220079717_A_Partial_Least_Squares_Latent_Variable_Modeling_Approach_for_Measuring_Interaction_Effects_Results_from_a_Monte_Carlo_Simulation_Study_and_an_Electronic-Mail_EmotionAdoption_Study
Csoban, E. (2020). Comprar o no comprar en línea: ¿cómo decide el consumidor? Debates IESA, 25(1), 12-14. http://www.debatesiesa.com/debatesweb/wp-content/uploads/2021/03/Comprar-o-no-comprar-en-l%C3%ADnea-Debates-IESA-XX-1-ene-mar-2020.pdf
Dat, V., y Dat, T. (2022). The impact of security, individuality, reputation, and consumer attitudes on purchase intention of online shopping: The evidence in Vietnam. Tran & Nguyen, Cogent Psychology, 9, 1-21. https://doi.org/10.1080/23311908.2022.2035530
Davis, F., Gnanasekar, F., y Parayitam, S. (2021). Trust and product as moderators in online shopping behavior: evidence from India. South Asian Journal of Marketing, 2(1), 28-50. https://www.emerald.com/insight/content/doi/10.1108/SAJM-02-2021-0017/full/html
Dijkstra, T., y Henseler, J. (2015). Consistent partial least squares path modeling. MIS Quarterly, 39(2), 297-316. https://www.scirp.org/(S(lz5mqp453edsnp55rrgjct55.))/reference/referencespapers.aspx?referenceid=2297811
Fornell, C., y Larcker, D. (1981). Evaluating Structural Equation Models with Unobservable Variables and Measurement Error. Journal of Marketing Research, 18(1), 39-50. https://www.jstor.org/stable/3151312
Franke, G., y Sarstedt, M. (2018). Heuristics versus statistics in discriminant validity testing: A comparison of four procedures. Internet Research, 29(3), 1-31. https://www.researchgate.net/publication/322900910_Heuristics_versus_statistics_in_discriminant_validity_testing_A_comparison_of_four_procedures
Geisser, S. (1974). A predictive approach to the random effect model. Biometrika, 61, 101-107. https://doi.org/10.1093/biomet/61.1.101
Giao, H., Vuong, B., y Quan, T. (2020). The influence of website quality on consumer’s e-loyalty through the mediating role of e-trust and e-satisfaction: An evidence from online shopping in Vietnam. Uncertain supply chain management, 351–370. https://doi.org/10.5267/j.uscm.2019.11.004
Goel, P., Parayitam, S., Anuj, S., y Rana, N. (2022). A moderated mediation model for e-impulse buying tendency, customer satisfaction and intention to continue e-shopping. Journal of Business Research, 142, 1-16. https://www.sciencedirect.com/science/article/pii/S0148296321009553
González, J. (2020). Comercio electrónico en China y México: surgimiento, evolución y perspectivas. México y la cuenca del pacífico, 9(27), 53-84. https://www.scielo.org.mx/pdf/mcp/v9n27/2007-5308-mcp-9-27-53.pdf
Guo, X., Choon, K., y Liu, M. (2012). Evaluating Factors Influencing Consumer Satisfaction towards Online Shopping in China. Asian Social Science, 8(13), 40-50. https://www.ccsenet.org/journal/index.php/ass/article/view/21485
Hair, J., Hult, G., Ringle, C., M., S. M., y Thiele, K. (2017). Mirror, mirror on the wall: a comparative evaluation of composite-based structural equation modeling methods. Journal of the Academy of Marketing Science, 45, 616-632. https://doi.org/10.1007/s11747-017-0517x
Hair, J., Ringle, C., y Sarstedt, M. (2011). PLS-SEM: Indeed a Silver Bullet. Journal of Marketing Theory and Practice, 19(2), 139-152. https://doi.org/10.2753/MTP1069-6679190202
Hair, J., Risher, J., Sarstedt, M., y Ringle, C. (2019). When to use and how to report the results of PLS-SEM. European Business Review, 31(1), 2-24. https://www.emerald.com/insight/content/doi/10.1108/EBR-11-2018-0203/full/pdf?title=when-to-use-and-how-to-report-the-results-of-pls-sem
Hasan, A., Sumon, S., Islam, T., y Hossain, M. (2021). Factors influencing online shopping intentions: The mediating role of perceived enjoyment. Turkish Journal of Marketing, 6(3), 239-253. https://www.researchgate.net/publication/357329776_Factors_influencing_online_shopping_intentions_The_mediating_role_of_perceived_enjoyment
Henseler, J., y Fassott, G. (2010). Testing Moderating Effects in PLS Path Models: An Illustration of Available Procedures. En V. Esposito, W. Chin, J. Henseler, & H. Wang, Handbook of Partial Least Squares. Springer Handbooks of Computational Statistics. (págs. 713-735). Springer, Berlin, Heidelberg. https://doi.org/10.1007/978-3-540-32827-8_31
Henseler, J., Ringle, C., y Sarstedt, M. (2015). A new criterion for assessing discriminant validity in variance-based structural equation modeling. Journal of the Academy of Marketing Science, 43, 115–135. https://link.springer.com/article/10.1007/s11747-014-0403-8
Henseler, J¨org & Dijkstra, Theo K. (2015). ADANCO 2.0. Kleve, Germany: Composite Modeling.
Hu, L., y Bentler, P. (1999). Cutoff criteria for fit indexes in covariance structure analysis: Conventional criteria versus new alternatives. Structural Equation Modeling, 6(1), 1–5. Obtenido de https://doi.org/10.1080/10705519909540118
Iqbal, S., Rahman, K., y Hunjra, A. (2012). Consumer Intention to Shop Online: B2C E-Commerce in Developing Countries. Middle-East Journal of Scientific Research, 12(4), 424-432. https://www.researchgate.net/publication/287692500_Consumer_intention_to_shop_online_B2C_E-commerce_in_developing_countries
Jaiswal, S., y Singh, A. (2020). Influence of the determinants of online customer experience on online customer satisfaction. Paradigm, 24(1), 41–55. https://doi.org/10.1177/0971890720914121
Kock, N. (2015). One-tailed or two-tailed P values in PLS-SEM? International Journal of e-Collaboration, 11(2), 1-7. https://www.researchgate.net/publication/282275248_One-tailed_or_two-tailed_P_values_in_PLS-SEM
Khristianto, W. (2012). The Influence of Information, System and Service on Customer Satisfaction and Loyalty in Online Shopping of Forum Jual Beli Kaskus.Us, Malang Region. Journal of Academic Research, 2(4). https://www.researchgate.net/publication/260719238
Lee, M., & Turban, E. (2001). A Trust Model for Consumer Internet Shopping. International Journal of Electronic Commerce, 6(1), 75-91. https://www.researchgate.net/publication/228540562_A_Trust_Model_for_Consumer_Internet_Shopping
Lohmöller, J.-B. (1989). Latent Variable Path Modeling with Partial Least Squares. Springer.
Manzano, A. P. (2017). Introducción a los modelos de ecuaciones estructurales. Investigación en Educación Médica, 7(25), 67-72. https://www.scielo.org.mx/pdf/iem/v7n25/2007-5057-iem-7-25-67.pdf
Mofokeng, T. (2021). The impact of online shopping attributes on customer satisfaction and loyalty: Moderating effects of e-commerce experience. Operations, Information & Technology, 8, 1-33. https://www.tandfonline.com/doi/epdf/10.1080/23311975.2021.1968206?needAccess=true&role=button
Narvaez, M., y Ortega, L. (2020). Importancia del comercio electrónico en la actualidad. Travesía Emprendedora, 4(1), 36-39. https://revistas.umariana.edu.co/index.php/travesiaemprendedora/article/view/2480
Pappas, O.; Pateli, I.; Giannakos, A.; y Chrissikopoulos, V. (2014). Moderating effects of online shopping experience on customer satisfaction and repurchase intentions. International Journal of Retail & Distribution Management, 42(3), 187–204. https://doi.org/10.1108/ijrdm-03-2012-0034
Prahiawana, W., Fahlevib, M., Juliana, J., Tampil, J., & Aprianti, S. (2021). The role of e-satisfaction, e-word of mouth and e-trust on repurchase intention of online shop. International Journal of Data and Network Science, 5(4), 1-8. https://www.researchgate.net/publication/354090286_The_role_of_e-satisfaction_e-word_of_mouth_and_e-trust_on_repurchase_intention_of_online_shop
Rahman, S., Fadrul, F., Yusrizal, Y., Marlyna, R., y Momin, M. (2022). Improving the Satisfaction and Loyalty of Online Shopping Customers Based on E-Commerce Innovation and E-Service Quality. Gadjah Mada International Journal of Business, 24(1), 56-81. https://search.informit.org/doi/10.3316/informit.289848833328877
Retnowati, E., y Mardikaningsih, R. (2021). Study On Online Shopping Interest Based On Consumer Trust And Shopping Experience. Journal of Marketing and Business Research, 1(1), 15-24. http://mark.indonesianjournals.com/index.php/mark/article/view/6/mardikaningsih-article
Rivas, L. A. (2023). Normas Apa 7ª Edición: Estructura, Citas y Referencias. Instituto Politécnico Nacional. https://www.researchgate.net/publication/357046089_NORMAS_APA_7_EDICION_ESTRUCTURA_CITAS_Y_REFERENCIAS
Stone, M. (1974). Cross-Validatory Choice and Assessment of Statistical Predictions. Journal of the Royal Statistical Society. Series B (Methodological), 36(2), 111-147. https://www.jstor.org/stable/2984809
Taher, G. (2021). E-Commerce: Advantages and Limitations. International Journal of Advanced Research in Computer and Communication Engineering, 11(1), 153 - 165. https://www.researchgate.net/profile/Alhamzah-Alnoor-2/publication/350235862_E-Commerce_Advantages_and_Limitations/links/6056ef5a299bf17367594d02/E-Commerce-Advantages-and-Limitations.pdf
Vasić, N., Kilibarda, M., y Kaurin, T. (2019). The Influence of Online Shopping Determinants on Customer Satisfaction in the Serbian Market. Journal of theoretical and applied electronic commerce research, 14(2), 70-89. https://www.scielo.cl/scielo.php?pid=S0718-18762019000200107&script=sci_arttext
Vergara, M. E. (2022). El Comportamiento Del Consumidor Post Covid-19: Oportunidad O Desafío Para Los Emprendedores. Revista Colegiada de Ciencia, 3(2), 102–112. https://revistas.up.ac.pa/index.php/revcolciencia/article/view/2856
Verma, J., y Verma, P. (2020). Use of G*Power Software. En J. Verma, & P. Verma, Determining Sample Size and Power in Research Studies (págs. 55-60). Springer Singapore. https://www.researchgate.net/publication/343091335_Use_of_GPower_Software/citations
Wilson, N., y Christella, R. (2019). An Empirical Research Of Factors Affecting Customer Satisfaction: A Case Of The Indonesian E-Commerce Industry. DeReMa Jurnal Manajeme, 14(1), 21-44. https://www.researchgate.net/profile/Nicholas-Wilson-18/publication/333843088_An_Empirical_Research_of_Factors_Affecting_Customer_Satisfaction_A_Case_of_the_Indonesian_E-Commerce_Industry/links/5d08876992851cfcc61f756a/An-Empirical-Research-of-Factors-Aff
Yusak, M., Fidita, D., y Nirmala, M. (2022). Study on the Reuse Intention of E-Commerce Platform Applications: Security, Privacy, Perceived Value, and Trust. Journal of Theory and Applied ManagemenT, 15(1), 13-24. https://www.researchgate.net/publication/360279531_Study_on_the_Reuse_Intention_of_E-Commerce_Platform_Applications_Security_Privacy_Perceived_Value_and_Trust#fullTextFileContent
Notas de autor
jbenitovela@uabc.edu.mx
Información adicional
Clasificación JEL:: M21