ARTÍCULO
La extensión universitaria en la construcción democrática del territorio: reflexiones en torno a un paisaje cultural de Argentina*
University extension in the democratic construction of the territory: reflections on a cultural landscape of the province of Buenos Aires (Argentina)
La extensión universitaria en la construcción democrática del territorio: reflexiones en torno a un paisaje cultural de Argentina*
Revista Austral de Ciencias Sociales, vol. 40, pp. 129-144, 2021
Universidad Austral de Chile
Recepción: 03 Marzo 2020
Aprobación: 12 Febrero 2021
Financiamiento
Fuente: proyectos Pip 106/15 y Pict 0551/16
Resumen: Este artículo se propone reflexionar, a partir de los datos de un caso de estudio en Argentina, sobre el rol y el compromiso de la universidad pública, específicamente mediante la extensión, en la construcción democrática de un proyecto territorial. El caso investigado constituye un paisaje cultural dentro del sistema serrano de Tandilia (provincia de Buenos Aires), cuyas características han sido investigadas por universidades públicas durante más de cuarenta años. Sin embargo, el historial de proyectos y actividades de extensión para democratizar ese conocimiento y favorecer procesos colectivos de patrimonialización, es escaso. En consideración de dos situaciones actuales como son, por un lado, la amenaza del paisaje frente a intereses de inversión privados, desinterés gubernamental y falta de planificación, y por otro, la alta valoración e interés comunitario por su conservación, este proceder de la universidad pública se convierte en una acción política que es necesario analizar.
Palabras clave: extensión universitaria, democratización, patrimonio, territorio, Boca de las Sierras.
Abstract: This article intends to reflect, analyzing a case study from Argentina, on the role and engagement of the public university, specifically through extension, in the democratic construction of a territorial project. The case constitutes a cultural landscape within the mountain system of Tandilia (province of Buenos Aires), whose characteristics have been investigated by public universities for more than forty years. However, the history of projects and extension activities to democratize that knowledge and favor collective patrimonialization processes is scarce. In consideration of two current situations such as, on the one hand, the threat of the landscape against private investment interests, government disinterest and lack of planning, and on the other hand, the high valuation and community interest for its conservation, this area of the public university becomes a political action that needs to be analyzed.
Keywords: public engagement, democratization, heritage, territory, Boca de las Sierras.
1. Introducción
El presente artículo tiene el objetivo de hacer una reflexión teórica, a partir de los datos de un caso de estudio en la provincia de Buenos Aires (Argentina) sobre el compromiso de la universidad pública, específicamente mediante la extensión, en la construcción democrática de un proyecto territorial. Para ello, se retoman los últimos desarrollos teóricos sobre territorio y patrimonio y se contextualizan en las tendencias contemporáneas a la democratización de los organismos gubernamentales y sus políticas públicas en América Latina.
El supuesto que guía el análisis es que el contexto actual, cuando las comunidades locales son reivindicadas como constructoras de su entorno a escala teórica y política, representa una valiosa oportunidad para el ejercicio de derechos sobre el territorio. Frente a ello, la universidad pública, desde un posicionamiento de compromiso social, adquiere la responsabilidad de democratizar los conocimientos y herramientas generadas en su seno, a fin de fortalecer y acompañar el empoderamiento local necesario para hacer efectiva la reflexión y acción colectiva sobre los escenarios territoriales presentes y futuros deseados.
El caso estudiado, paisaje cultural Boca de las Sierras (partido de Azul), es ampliamente valorado y utilizado por los ciudadanos locales a la vez que amenazado por diferentes proyectos de inversión sin una planificación territorial. Además, desde los sectores de poder se invisibiliza y no se implementa una figura de conservación presente en el paisaje desde 1999 (Reserva Natural Boca de las Sierras o RNBS) que resulta afín con los intereses populares. La universidad pública, largamente vinculada al área, no adquiere un posicionamiento claro frente a esta problemática.
Este caso resulta paradigmático, en tanto pone en evidencia la necesidad y la oportunidad para la defensa del bien común de contar con una universidad comprometida y activa. La demanda concreta por parte de los ciudadanos consultados de acceder al conocimiento sobre el patrimonio del lugar, en un contexto donde el empoderamiento y la participación ciudadana aparecen como la mejor estrategia de resistencia frente a la transformación del paisaje valorado, permiten repensar el rol y el compromiso social de la universidad, y poner en evidencia el potencial del ejercicio de la extensión para impactar en el territorio.
2. Patrimonios en el territorio: un proceso dialéctico de construcción sociopolítica
La conceptualización de territorio que nos interesa aquí proviene de una perspectiva crítica de la geografía, que considera al territorio como una construcción social que resulta del ejercicio de relaciones de poder (Herner 2009). Desde esta perspectiva el territorio abarca dos dimensiones definitorias, una de ellas simbólica-cultural, vinculada a las memorias y vivencias del espacio, y otra política, que refiere a las decisiones sobre su control y ordenamiento (Haesbaert 2004). En Latinoamérica, esta idea de territorio socialmente construido se ve fuertemente representada en las reivindicaciones de diferentes grupos sociales indígenas, campesinos y afrodescendientes que colocaron el tema en los debates teóricos-políticos del continente (Escobar 2016). La superposición de diferentes construcciones de territorio, por ejemplo, el territorio ancestral indígena y el territorio estatal, puede conceptualizarse como lo que se ha denominado territorios plurales (Zambrano 2010) y es la base de muchos conflictos. Las luchas sociales en este sentido devienen en redefiniciones identitarias y, por ende, del territorio; es aquí donde las teorías del patrimonio adquieren un rol primordial.
Dentro de cada construcción territorial se destacan diferentes lugares y paisajes que adquieren valores de identidad, pertenencia e integración entre los habitantes (Cundil et al. 2017; Carra 2016; Prats 2012; Arizpe 2006) constituyendo puntos de referencia que orientan a las personas en el espacio y en el tiempo (Coeterier 2002; Cotter, Boyd y Gardiner 2001). De ese repertorio de lugares y paisajes valorados solo algunos atravesarán procesos de patrimonialización, entendiendo así a las decisiones dadas por entes de poder de intitucionalizarlos como espacios de valor y conservación (Prats 2007). Según Prats, el factor determinante del patrimonio es: (…) su carácter simbólico, su capacidad para representar simbólicamente una identidad. Esto es lo que explica el cómo y el por qué se movilizan los recursos para conservarlo y exponerlo (Prats 2007: 22).
La constitución de patrimonios en el espacio, en tanto referentes simbólicos y reproductores de determinada identidad, influyen fuertemente en la configuración presente y futura de ese territorio, estableciéndose entre ambos una relación dialéctica de construcción identitaria. Así, se deduce que el ejercicio del poder de patrimonializar se convierte en gran medida en el ejercicio de poder sobre la configuración del territorio.
3. El rol actual de las comunidades locales y la universidad en la patrimonialización y la configuración del territorio
El poder de patrimonializar, si bien es típicamente atribuido a los poderes instituidos (especialmente gubernamentales) (Prats 2007), también puede ser ejercido por organizaciones sociales. El momento histórico presente puede considerarse como una oportunidad en este sentido, ya que globalmente las últimas décadas se han caracterizado por una tendencia a la apertura y democratización de los conocimientos y procesos de decisión. Esto tendió a colocar como foco teórico-político el rol de las comunidades locales y los procesos participativos. De acuerdo con Barrera (2009):
La invocación a la participación social está basada en el deseo de romper con la inercia de exclusión y segregación de la mayoría de la población, y sobre todo de los sectores populares, en la toma de decisiones de las políticas públicas que afectan su vida y posibilidades de desarrollo, y en la necesidad de un re-apropiamiento de la esfera pública que promueva y dinamice las relaciones entre estado y sociedad (Barrera 2009: 106).
Diferentes documentos internacionales dan cuenta de esta apertura, entre ellos el programa 21 de las Naciones Unidas que asimila la participación social a la buena gobernanza y como vertiente fundamental del desarrollo sostenible (Natera 2004). Así, estos procesos se establecen actualmente como condición sine qua non para la gestión sostenible, tanto de espacios patrimoniales como del territorio en general (Shackel 2014; Massiris-Cabeza 2005; Phillips 2003).
La educación superior en América Latina, por su parte, refleja estas tendencias en lo que se conoce como compromiso social universitario y democratización de las universidades (Rinesi 2015). Dicho compromiso recupera la preocupación de las universidades como instituciones con una inapelable función social, idea que tiene como uno de sus principales antecedentes a la Reforma Universitaria de Córdoba en Argentina, donde se cuestionó por primera vez a la Universidades Latinoamericanas estableciendo la necesidad de vincularlas al pueblo mediante la tarea de la extensión (Tünnermann 2000).
La idea de compromiso social que se difunde actualmente es transversal a todas las funciones universitarias y además reformula el tradicional altruismo atribuido a la extensión, promoviendo en su lugar un proceso dialógico y horizontal de aprendizaje y transformación entre la universidad y la sociedad (Freire 1972).
La extensión es una función sustantiva de la universidad, entendida desde una perspectiva de la integralidad (Kaplún 2014), que debiera contribuir a la transformación de la realidad aportando a la resolución de problemáticas sociales complejas desde un enfoque crítico (Loustaunau y Rivero 2016). De acuerdo con Gasca Pliego y Olvera García (2012):
(…) por este medio [extensión] se puede promover la creación de comunidades o redes de aprendizaje, formular y aplicar proyectos sostenibles para el abordaje de los problemas socioeconómicos que enfrenta la humanidad en los contextos local, regional y global (Gasca Pliego y Olvera García 2012: 38).
En esta perspectiva, la extensión dejaría de tener una rol marginal y oportunista en las universidades para convertirse en su razón de ser (Cedeño Ferrin y Machado Ramírez 2012).
El compromiso social en las universidades latinoamericanas se orienta a afirmarlas en la construcción de conocimientos y ciudadanías críticas que sean útiles al bien común y a la construcción de territorios de derecho, frente un contexto global donde la educación superior se vuelve funcional a los intereses empresariales (Mollis 2010).
En este sentido es especialmente relevante el hecho de que la universidad pública no solo se abre a la participación, sino que busca constituirse como una herramienta estratégica para la formación y reproducción de una cultura y ciudadanía democráticas que según Thede (2002, citado en Gasca Pliego y Olvera García 2012) es uno de los principales retos en América Latina.
4. El paisaje Boca de las Sierras y sus características patrimonializables según las investigaciones de universidades públicas
El paisaje Boca de las Sierras se encuentra ubicado en las Sierras de Azul, integrantes del sistema serrano de Tandilia. El área se encuentra en el partido de Azul, centro de la provincia de Buenos Aires, a aproximadamente 43 km. de la ciudad cabecera (Azul) (Figura 1). Abarca el trayecto y entorno de la ruta provincial Nº 80, entre la autopista Nº 226 y el paraje Pablo Acosta, la cual actúa como eje. Esta área fue identificada como paisaje cultural de acuerdo con la concentración de valoraciones y usos a lo largo del tiempo (Degele 2015, 2018).

En la zona de Boca de las Sierras y su entorno serrano general se han efectuado a lo largo de las últimas décadas numerosas y diversos tipos de investigaciones que caracterizan y aportan un sentido de patrimonialización al área. Solo la información que aquí se señala muy sucintamente proviene del desarrollo de programas y proyectos de investigación, muchos de ellos de larga data, radicados en diferentes universidades públicas. Es importante destacar que la mayoría de ellas se encuentran en un radio no mayor a 400 km. de distancia del área de estudio como la Universidad de la Plata (La Plata, aprox. 350 km.), Universidad Nacional del Sur (Bahía Blanca, aprox. 350 km.) o la Universidad de Buenos Aires (CABA, aprox. 350 km.). El caso de la Universidad Nacional del Centro de la Provincia de Buenos Aires adquiere especial relevancia ya que sus sedes se encuentran radicadas directamente en el partido de Azul y sus adyacentes (Olavarría, Tandil y Necochea).
Entre otras cosas, se conoce que las Sierras de Azul integran el cordón serrano de Tandilia y presentan una valiosa antigüedad geológica (entre 2200 y 1800 ma), peculiar geomorfología y afloramientos de rocas diversas, muchas de ellas con valor para la minería (Angelletti 2015; Frisicale, Dimieri y Dristas 1999; Kilmurray y Ribot 1985; Teruggi y Kilmurray 1980). Estas sierras son cabeceras de las cuencas del arroyo Azul y varias subcuencas (Bonorino et al. 1956) y presentan una importante heterogeneidad de ambientes que favorece una elevada biodiversidad con diferentes endemismos; solo la riqueza florística asciende hasta 550 especies registradas (Kristensen et al. 2014; D´Alfonso, Scaramuzzino y Farina 2011; Valicenti et al. 2010; Piscitelli y Sfeir 1993). En cuanto al patrimonio arqueológico, si bien no hay estudios particulares en las sierras de Azul para momentos prehispánicos, existe amplia evidencia de que las sierras de Tandilia (en las que se incluyen) funcionaron como puntos de reunión, reparo, fuentes de materias primas y alimento de grupos originarios, así como estuvieron vinculadas a cuestiones simbólicas (Mazzanti y Quintana 2014; Panizza et al. 2013; Messineo y Politis 2007; entre otros). Para momentos de contacto se han encontrado e investigado diversos hallazgos superficiales y estructuras de piedra, muchas de ella de proveniencia indígena (Pedrotta et al. 2011, Pedrotta 2005).
Con el avance del Estado, el paisaje se fue modificando, en principio fragmentándose en estancias, luego con la extensión del ferrocarril y la fundación de la estación Pablo Acosta (1929) (Infesta 2003; Lanteri 2000; Sarramone 1997). Posteriormente, se asentó en una importante extensión de la zona un arsenal naval y una fábrica de explosivos (1945) dependientes del Estado Nacional (en ese entonces Astilleros y Fábricas Navales del Estado-AFNE), hecho que ha sido definitorio para el paisaje, ya que, por un lado, generó un imaginario de militarización y peligro en la zona; también porque restringió el acceso público a numerosas hectáreas en torno a la ruta; y, finalmente, porque se preservó importante parte del ambiente nativo debido la restricción a la explotación agrícola-ganadera o minera. Esto último dio lugar, posteriormente, a la valoración de una de esas parcelas para investigación y conservación (donde se crearía una Reserva Natural).
En 1952 se construyó la ruta provincial Nº 80 y a su vera un monasterio trapense (1958), lo cual provocó una mayor afluencia de personas en la zona. Finalmente, en los últimos años, se adicionaron algunos espacios turísticos (por ejemplo, un camping y un restaurante). Estas últimas iniciativas se encuadran en una política municipal de promoción turística sustentable sobre este sector del territorio que inició a finales de los ochenta y se consolidó en dos proyectos públicos concretos que fueron, en 1988, un convenio entre la municipalidad y AFNE, para la adjudicación en comodato de tres de sus hectáreas a fin de establecer un parador turístico (Parador Boca de las Sierras); y, en 1999, la creación de una Reserva Natural Provincial, en la parcela mencionada que incluía las tierras de dicho parador y las excedía alcanzado un total de 541 hectáreas, todas en terreno del Estado Nacional.
En cuanto al primer proyecto, el Parador Boca de las Sierras estuvo mucho tiempo sin contar con servicios de ninguna índole hasta que, posteriormente a una renovación del convenio de comodato (2008), se realizó un anteproyecto de obras basada en una estructura de sustentabilidad ambiental. Incluía, entre otras cosas, un jardín botánico y una sala de interpretación ambiental. Las acciones concretas en el área comenzaron con el montaje de una obra escultórica denominada “El Malón” por parte del artista Carlos Regazzoni (2008) y concluyeron con la inauguración en 2012 de una edificación principal semicircular con salón comedor, cocina y baños, circundada por juegos para niños, mesas de picnic, un anfiteatro, una edificación pequeña prevista para sala interpretativa y la demarcación de canteros de lo que debía ser un jardín botánico. En el área de cerros se montó un sendero interpretativo con cartelería. A pesar de la finalización de las obras de infraestructura, la sala interpretativa y el jardín botánico previstos no fueron puestos en funcionamiento.
En cuanto al segundo proyecto (Reserva Natural Boca de las Sierras), el interés por su creación surgió en 1996 por parte de una dependencia municipal ante el riesgo de privatización de Fabricaciones Militares (antes AFNE) cuyas tierras abarcaban una parcela en la zona serrana que consideraban de valor educativo, científico y turístico-recreativo.
Este interés llevó a la redacción de un proyecto de área protegida que fue aprobado por la ley provincial N° 12.781 en los términos de la Ley N°10.907 de Reserva y Parques Naturales. Esta reserva tenía el objetivo de garantizar la preservación de la diversidad natural y cultural del área y además favorecer el turismo sustentable en la zona. El valor turístico de esta zona fue investigado y registrado por Sánchez en el año 200 (Sánchez 2009).
En síntesis, el conjunto de factores históricos, geológicos, biológicos, ambientales, arqueológicos, simbólicos y sociales, recuperados por numerosas investigaciones de universidades públicas, fundamentan a Boca de las Sierras como un palimpsesto de alto valor para la conservación y la sostenibilidad de la estructura identitaria de este territorio.
5. La situación actual de Boca de las Sierras: un estudio reciente sobre percepciones sociales, conservación y gestión del paisaje
Los datos sobre percepciones sociales y problemáticas del paisaje retomados para la discusión del presente artículo provienen de una investigación de grado realizada en el año 2015, que permitió una comprensión global de la situación actual del paisaje cultural Boca de las Sierras y su gestión para la conservación, focalizando en la Reserva Natural Boca de las Sierras (Degele 2015). La metodología empleada se orientó a una recopilación integral de datos mediante una estrategia mixta, empleando técnicas cualitativas y cuantitativas que consistieron en la realización de entrevistas, encuestas, observaciones, revisión de fuentes escritas y registros audiovisuales.
Los resultados de esta investigación indican que el paisaje es actualmente utilizado de manera regular en más de 50 formas diferentes. Algunas actividades, que son las que han surgido posteriormente a la promoción turística del área (aproximadamente 1990), fueron calificadas como sostenibles y amigables con la conservación del paisaje, como son las actividades turísticas, socioculturales, educativas, deportivas, científicas y rituales. Otros usos, que son los más antiguos, fueron considerados como factores de presión ambiental como lo es la explotación agrícola-ganadera y el uso militar (entrenamientos, pruebas de explosivos, tiro de artillería y maniobras de tanques, etc.), este último efectuado hasta hace pocos años, restringiendo el acceso público (Degele, Chaparro y Endere 2017). Estos usos no son regulados por ningún instrumento de planificación territorial.
De acuerdo con lo indagado, y más allá del aprovechamiento amplio y diverso que hacen de la zona diferentes sectores sociales, el paisaje Boca de las Sierras atraviesa en los últimos años un periodo de desinterés gubernamental. En lo que refiere a la Reserva Natural Boca de las Sierras, la atención hacia la misma a nivel municipal se concentró entre 1999 y 2005, lo cual coincidió con las gestiones para adquirir desde Nación la administración completa de las 541 hectáreas. Sin embargo, dado el fracaso de dichas gestiones y otra serie de problemáticas detalladas en Degele (2015) la Reserva nunca fue implementada y en la actualidad no tiene visibilidad ni en las infraestructuras in situ, ni en los medios de publicidad turística oficiales del municipio. El organismo de aplicación de la ley provincial que la enmarca (Organismo Provincial para el Desarrollo Sostenible) también se desentiende de la Reserva debido a que dicha (N° 10.907) no prevé que las tierras de una Reserva Provincial sean de Nación, por lo cual no puede ejercerse su aplicación.
En la parcela de Reserva, se encuentran instalaciones de la fábrica Fanazul (perteneciente a Fabricaciones Militares), que está cerrada desde el año 2018 pero continúa con acceso restringido, y estructuras agroganaderas en algunos sectores (como feedlot y silos) (Figura 2). También hay un sitio arqueológico (Base Azopardo 1) el cual se puede visitar exclusivamente acompañado de un prestador privado, quien ha tramitado los permisos exigidos para el acceso. El mismo se encuentra perturbado y en proceso de degradación (Figura 3).


Respecto al Parador Boca de las Sierras, administrado por el Municipio, la infraestructura del lugar se encuentra en claro estado de abandono habiendo testigos, en el año 2016, de un uso doméstico particular de la edificación pública principal, la cual originariamente fue destinada a la concesión de un restaurante, aunque también resultaría útil para actividades educativas y culturales como charlas o talleres. Cabe aclarar que en la zona no se encuentra disponible ninguna referencia a la existencia de la Reserva ni información sobre su patrimonio, a excepción de un sendero interpretativo autoguiado sin mantenimiento y deteriorado. En la folletería o medios de publicidad oficiales de las oficinas de turismo la misma tampoco es mencionada.
El cierre de Fanazul en el 2018 generó especulaciones respecto al destino de esas tierras; por ejemplo, se ha conocido el interés por parte del gobierno municipal de hacer acuerdos para la explotación minera en la zona, lo cual fue repudiado púente por una ONG local. También se han generado proyectos inmobiliarios en torno al sector motivados por propios funcionarios municipales sin planificación adecuada. Fuera del área de reserva, los campos privados que integran el paisaje son dedicados a producción agrícola ganadera y también hay testigos de que se realizan voladuras de minería, tal como lo prueba el registro audiovisual de una testigo en 2016. Por otro lado, se sigue incrementado el uso turístico de la ruta N° 80 motivado por la belleza natural, las visitas al monasterio trapense y al paraje Pablo Acosta, antiguo pueblo ferroviario donde hay una oferta de gastronomía típica. En este paraje, finaliza el tramo pavimentado de la ruta N° 80 y el paisaje cultural, según como fue definido en la investigación.
En cuanto a las percepciones sociales de los ciudadanos respecto al conjunto del paisaje y la Reserva en particular, se recuperaron mediante 116 encuestas aplicadas a participantes de tres actividades realizadas en el área, y 22 entrevistas a personas con conocimiento y postura respecto de la RNBS (6 funcionarios y empleados públicos, 6 prestadores y guías de turismo, 3 investigadores, y 7 representantes de diversas organizaciones sociales, religiosas y deportivas)1.
En primer lugar, el resultado que nos interesa destacar es que a la pregunta “¿Cree que es importante proteger los recursos naturales y culturales de las Sierras de Azul?” la mayoría de los encuestados (92%) respondió afirmativamente. Dicha valoración del paisaje manifestó ser diversa, aunque con preponderancia de los sentidos afectivos e identitarios por sobre los económicos y sociales, lo cual es coherente con el hecho de que, según las respuestas, lo más importante de la zona es la naturaleza, el paisaje y la tranquilidad. Estos resultados, sumados al registro de los múltiples, diversos y regulares usos sostenibles que da la ciudadanía general de Azul al paisaje (recreativos, deportivos, culturales, religiosos, turísticos) permiten reconstruir una proyección ciudadana de ese sector del partido basada en la conservación de la naturaleza y la historia del paisaje. Sin embargo, según las entrevistas los funcionarios encargados de la toma de decisiones priorizan la provisión de servicios por sobre la conservación de estos aspectos.
Por otra parte, la Reserva Natural creada por ley en 1999 es desconocida por la mayoría de los encuestados (54%) respuesta que se complementa con una demanda concreta y contundente (80%) de información sobre el patrimonio que esta intenta proteger. Esta falta de información se vincula también con el débil reconocimiento de los encuestados en relación con el impacto que el patrimonio podría tener en su vida cotidiana (50%), a la vez que con el bajo compromiso manifiesto ante la consulta de si estuviesen interesados en participar activamente en su conservación.
Dentro de las razones preferenciales de los entrevistados y las observaciones realizadas, aparecen como explicaciones relevantes a estas situaciones el hecho de que prima una política de invisibilización gubernamental de la Reserva y del patrimonio, acompañada por una desinformación general sobre el tema, lo cual no favorece la conservación, la coordinación de actores ni el compromiso social. Desde la universidad, particularmente, si bien se realiza una visita guiada anual sobre plantas nativas en la zona y se han publicado algunas notas de divulgación científica en el diario de la ciudad de Azul (El Tiempo), no se han desarrollado hasta el momento proyectos de extensión ni de voluntariado financiados que faciliten la democratización de los múltiples conocimientos sobre el patrimonio cultural y natural del área y que trabajen en conjunto con la ciudadanía sobre la figura de Reserva pujando por su implementación mediante acciones sistemáticas planificadas.
El posicionamiento coincidente de investigadores y funcionarios largamente vinculados al área frente a un planteo controversial realizado en las entrevistas, indican cierta explicación sobre este tema. Frente a la pregunta de si era preferible “primero implementar la Reserva y luego difundirla” o “comenzar a difundirla para que luego pueda implementarse”, las respuestas de todos se orientaron hacia la primera opción. Esta perspectiva implica una decisión de mantener la RNBS desconocida por tiempo indeterminado (si se consideran las dificultades burocráticas existentes para implementarla) (Degele 2015). Los argumentos rondaron, por parte de los investigadores, en torno a los riesgos sobre la preservación del patrimonio en caso de que se difunda sin un marco de control y, para el caso de los funcionarios, en torno a que la expectativa de los visitantes se vería frustrada por la falta de servicios en el lugar.
En este sentido, no existiendo una política clara de intervención en la zona y evidenciándose un desconocimiento ciudadano del patrimonio del lugar y su figura de conservación (lo cual impide una potencial organización y participación ciudadana de calidad), el paisaje se encuentra en estado de vulnerabilidad, sujeto a las tendencias del mercado y a los intereses y acuerdos privados de los políticos de turno, sin ninguna planificación a corto, mediano o largo plazo que garantice su sostenibilidad y el acceso al entorno natural, que es interés manifiesto de los ciudadanos de Azul. Frente a esto, tanto la implicancia como la no implicancia de la universidad pública, quien es portadora de múltiples investigaciones en la zona durante más de cuatro décadas, resulta una acción política relevante.
6. Recapitulando y reflexionando sobre el rol de la extensión universitaria en la democratización del proyecto territorial
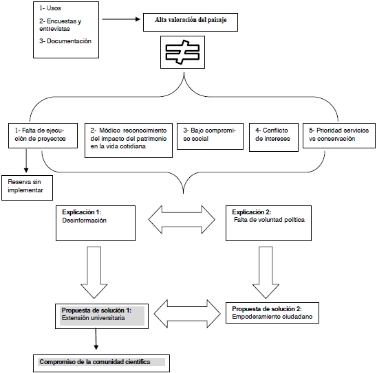
El análisis del caso indica ciertos contrastes, entre ellos:
-una alta valoración del paisaje y su conservación por parte de múltiples actores sociales, lo cual se refleja en usos diversos del paisaje y las encuestas, frente al estado de abandono y carencia de políticas activas para su conservación, especialmente en relación con la RNBS.
-una valorización social principalmente orientada a la conservación de aspectos identitarios y afectivos, frente al énfasis en la provisión de servicios que expresan los funcionarios públicos.
-un interés explícito de la ciudadanía para conocer el patrimonio y la RNBS frente al posicionamiento de funcionarios e investigadores que, por diferentes motivos, consideran preferible postergar su difusión.
-a pesar de la valoración e interés ciudadanos sobre el paisaje, hay una falta de reconocimiento del potencial impacto del patrimonio en la vida cotidiana relacionada con una débil predisposición al compromiso con posibles actividades concretas .de conservación.
Para estas situaciones que redundan en una desidia actual del paisaje, se propusieron como dos explicaciones principales el carácter cortoplacista del interés político vinculado a la falta de voluntad de acción, y la desinformación generaliza existente sobre la RNBS y el patrimonio serrano. En respuesta a estas causas, aparecieron como relevantes dos procesos interrelacionados entre sí factibles de mejorar el escenario (Figura 4):
a) Empoderamiento ciudadano: el hecho de que, según las percepciones sociales, la principal dificultad encontrada para la implementación de la Reserva sea la falta de decisión del gobierno, reivindica al poder político como uno de los principales agentes de la activación patrimonial, tal como los postula Prats (2007). Sin embargo, en concordancia con lo que proponen García Canclini (1999) y Hernández Ramírez (2007), en este proceso también intervienen el sector privado y las organizaciones sociales. Estas últimas, particularmente, pueden adquirir un rol de relevancia en la conservación del patrimonio como lo demuestran, por ejemplo, los estudios sobre movimientos sociales en México (Hernández Ramírez 2007). En este sentido, el desafío sería disminuir el protagonismo de un gobierno indiferente apostando por el empoderamiento ciudadano, entendido como “la capacidad de las personas para elegir entre opciones más amplias mediante la participación directa en los procesos de toma de decisiones o influyendo sobre quienes tienen el poder de decidir (…)” (UNESCO 1997: 64). Este puede verse expresado en ONGs y asociaciones varias (deportivas, de artesanos, universitarias, etc.) preexistentes, o puede implicar la organización de los individuos para este caso concreto, como ha ocurrido en otras Reservas Naturales2.
El empoderamiento, por un lado, permitiría influir en las decisiones políticas tomando partido y presionando de modo colectivo por las acciones de conservación que se consideren necesarias; y, por otro, representa una alternativa que permitiría tomar iniciativa en la conservación. Esto último es conocido como “autogestión del patrimonio” (Slavsky 2004; Leff 1996). En museos, por ejemplo, esta línea adquiere la denominación de “museos comunitarios” (Méndez Lugo 2011) donde la sociedad civil se organiza a sí misma y toma las decisiones respecto a qué y cómo mostrar al público, a la vez que trabaja internamente en el fortalecimiento de su identidad.
b) Extensión universitaria: lograr un empoderamiento ciudadano implicaría que la conservación no sea sólo un valor discursivo, sino que se adquiera la posibilidad de actuar en función de ello.
Esto nos remite de nuevo a la extensión como un eje clave en la patrimonialización, capaz de favorecer la conciencia y acción sobre el patrimonio. Limitar el trabajo académico a los límites de la universidad (como ocurre en este caso) supone un impacto relevante para la sociedad ya que, por ejemplo, la apropiación de la información de las investigaciones favorecería el empoderamiento.
Como se discutió anteriormente el interés político no aparece focalizado en la conservación y la decisión de limitar la difusión es coherente en este sentido. La universidad pública, sin embargo, en tanto actor legitimado, tiene la oportunidad de trascender esta situación.
En este sentido, como plantea Hernández Ramírez (2007: 9) la universidad puede participar en el proceso de patrimonialización “avalando con su autoridad socialmente reconocida los discursos hegemónicos o aportando argumentos alternativos y reafirmadores a otros sectores”.
Por ejemplo, el caso abordado indicaría como primera medida la necesidad de que sea consensuado, aprobado y convertido en política pública un plan de ordenamiento territorial general del partido y, específicamente, un plan de manejo del paisaje Boca de las Sierras incluyendo a la Reserva Natural, lo que tiene como una de sus características básicas la participación social (Massiris-Cabeza 2005). Si bien dichos procesos no han tenido lugar aún en Azul, la universidad tiene la capacidad de contribuir desde esta instancia en la construcción de ciudadanías para exigir su realización y participar de los mismos.
Proyectos orientados al trabajo con escuelas, programas de investigación-acción, la puesta en marcha de una sala de interpretación, la construcción de un sendero que aporte a la recreación sustentable, la formación de guías intérpretes locales, la promoción de voluntariados inclusivos, entre otras, son posibles alternativas. Considerando la demanda social existente, ello debería ser considerado una prioridad.
7. Conclusiones
En el caso recuperado aquí, la insuficiente información del patrimonio investigado y de la figura legal que lo conservaría (RNBS) nos interpela a los propios actores universitarios, ya que actualmente se considera que dos de las misiones de la universidad son la defensa del bien público y la construcción de ciudadanías críticas y democráticas. Pensar en el rol de la extensión universitaria en la democratización del proyecto territorial expuesto es, también, situarse en una concepción específica de la extensión.
Esperaríamos que la universidad se desplace cada vez más desde una universidad tradicional hacia una universidad más abierta y en interacción respecto de la comunidad, en apuesta un conocimiento pluriuniversitario (Boaventura de Sousa Santos 2005). Al decir de Boaventura de Sousa Santos, referente latinoamericano para pensar la articulación de la universidad con la comunidad en el Siglo XXI:
La extensión tendrá un significado muy especial en un futuro próximo. Precisamente cuando el capitalismo global pretende funcionalizar y, de hecho, transformarla en una vasta agencia de extensión a su servicio, la reforma universitaria debe conceder una nueva importancia a las actividades de extensión (con implicaciones en el curriculum y en las carreras de los docentes) y concebirlas de modo alternativo al capitalismo global, atribuyendo a las universidades una participación activa en la construcción de la cohesión social, en la profundización de la democracia, en la lucha contra la exclusión social y la degradación ambiental, en la defensa de la diversidad cultural. (Boaventura de Sousa Santos 2005: 42)
Sin duda la extensión universitaria es actualmente un desafío y una oportunidad para la democratización del conocimiento y la construcción colectiva de los territorios deseados. Así queda expresado en la “Declaración y Plan de Acción sobre la Educación Superior en América Latina y el Caribe”, realizada en el año 2018, en el marco de la III Conferencia Regional de Educación Superior (CRES 2018), en la que se hizo referencia a la importancia de construir una agenda regional de Ciencia, Tecnología e Innovación Productiva para la superación de las brechas existentes, en vistas a un desarrollo sustentable.
Sin embargo, el caso analizado nos invita a no descansar solo en el desarrollo de teorías satisfactorias, ya que queda en evidencia que existen contradicciones entre los posicionamientos teóricos que se citan actualmente sobre construcción colectiva del patrimonio y del territorio, el compromiso social universitario, y la práctica concreta. En este sentido, se rescata que es útil proponerse abordar de manera integral escenarios de transición o en proceso de cambio, como se hizo con el Paisaje Boca de las Sierras, para conocer y visibilizar las demandas sociales respecto a problemas concretos del territorio en perspectiva social, histórica y relacional, lo cual puede orientar el diseño de programas de extensión sólidos que puedan ser pertinentes y sostenibles. Pero, además, el estudio en estos escenarios aporta otro beneficio que es cooperar en la valorización y posicionamiento de la función de la extensión en la universidad, lo cual es necesario en vistas de su histórica marginalización, con consecuencias varias que afectan su desempeño (valoración en los curriculums, disponibilidad de fondos, etc.). Esto es posible ya que precisamente en contextos de cambio con fuertes tensiones, es cuando más evidente se hace que co-construir conocimiento y ejercer participación y empoderarse pueden hacer la diferencia entre la configuración presente y futura de los lugares que habitamos y valoramos.
En conclusión, este artículo intentó hacer evidente una vez más a) que la realización o no de proyectos y actividades de extensión son hechos que tienen un impacto directo en la construcción del territorio; b) que en contextos de alta vulnerabilidad la inacción es una acción política relevante y c) que, por ende, es de utilidad relevar los problemas territoriales que nos permitan cuestionarnos y propender a la acción.
Apoyamos así una reflexión que ya ha sido planteada antes: los conocimientos generados por las investigaciones públicas, posibilitadas económicamente por los ciudadanos y muchas veces con su colaboración directa, tienen un valor en términos simbólicos y materiales, y asimismo implican una responsabilidad.
Es en este sentido que es necesario seguir insistiendo en que los proyectos de investigación y docencia deben concebirse en relación con una adecuada articulación con las prácticas de extensión universitaria, de modo que se complementen y se sirvan de insumo mutuamente, para acercarse así al objetivo de una universidad socialmente comprometida.

Agradecimientos
Este trabajo se efectuó en el marco de los proyectos Pip 106/15 y Pict 0551/16. Se agradece al Fondo Nacional de las Artes. También a los/as ciudadanos/as que colaboraron.
Bibliografía
Angeletti, M. 2015. Estudio geológico y petrológico de un área de las Sierras de Azul (Tandilia) y su relación estructural con la Megacizalla de Azul, provincia de Buenos Aires. Tesis doctoral. Universidad Nacional del Sur, Bahía Blanca.
Arizpe, L. 2006. “Los debates internacionales en torno al patrimonio cultural inmaterial”. Cuicuilco 13 (38). 13-27.
Barrera, A. 2009. Innovación política y participación ciudadana. Tendencias democráticas en los gobiernos locales. Buenos Aires: CLACSO.
Bonorino, F. G., Zardini, R., Figueroa, M.,y Limousin, T. 1956. “Estudio Geológico de las Sierras de Olavarría y Azul (Provincia de Buenos Aires)”. Publicaciones del Laboratorio de Ensayo de Materiales e Investigaciones Tecnológicas II (63).
Carrá, N. 2016. “Heritage / culture and Social Cohesion in the Project of Metropolitan City”. Procedia - Social and Behavioral Sciences, 223: 583-589. doi: 10.1016/j.sbspro.2016.05.353.
Cedeño Ferrín, J. y Machado Ramírez, E. 2012. “Papel de la Extensión Universitaria en la transformación local y el desarrollo social”. Revista Humanidades Médicas 12 (3): 371-390.
Coeterier, J.F. 2002. “Lay People’s Evaluation of Historic Sites”. Landscape and Urban Planning 59: 111-123.
Cotter, M.M., Boyd, W.E. y Gardiner, J. (eds.). 2001. Heritage landscapes: understanding place and communities. Lismore, Australia: Southern Cross University Press.
CRES. 2018. “Declaración y Plan de Acción sobre la Educación Superior en América Latina y el Caribe”. Disponible en: http://www.iesalc.unesco.org/2018/12/13/informe-general-de-la-cres-2018/ (2018)
Cundill, G., Bezerra, J.C, De Vos, A., Ntingana, N. 2017. “Beyond benefit sharing: Place attachment and the importance of access to protected areas for surrounding communities”. Ecosystem Services, 28, 140-148. doi: 10.1016/j.ecoser.2017.03.011
DÁlfonso, C.O; Scaramuzzino, R. y Farina, E. 2011. “Actualización del catálogo de la flora medicinal de las sierras de Azul (sistema de Tandilia), provincia de Buenos Aires, Argentina”. Rojasiana 10 (1): 29-53.
De Sousa Santos, B. 2005. “La Universidad en el Siglo XXI. Para una Reforma Democrática y emancipadora de la Universidad”. Colección Educación Superior. DF. México: UNAM.
Degele, P. 2018. “Paisaje, transformaciones y sociedad: la zona de Boca de las Sierras, Azul, Pcia. de Buenos Aires”. Revista del Museo de la Plata 3 (1): 164-182.
______. 2015. Los dilemas del patrimonio en áreas protegidas provinciales: usos, percepciones sociales y tensiones políticas en la Reserva Natural Boca de las Sierras, provincia de Buenos Aires. Tesis para de licenciatura, Facultad de Ciencias Sociales, Universidad Nacional del Centro de la Provincia de Buenos Aires, Olavarría.
Degele, P., Chaparro, M.G. y Endere, M.L. 2017. “Usos del patrimonio en un área protegida. El caso de Boca de las Sierras, provincia de Buenos Aires”. Revista del Museo de Antropología de Córdoba 11: 181-182.
Degele, P.E., Chaparro, M.G. y Conforti, M.E. 2018. “El estudio de las percepciones sociales en una reserva natural de la provincia de Buenos Aires. Un análisis de gestión patrimonial”. Mundo de Antes 12: 187-211.
Freire, P. 1972. Concientización. Buenos Aires: Editorial Tierra Nueva.
Escobar, A. 2016. Sentipensar con la tierra. Nuevas lecturas sobre desarrollo, territorio y diferencia. Medellín, Colombia: Ediciones UNAULA.
Frisicale, M.C., Dimieri, L.V. y Dristas, J. 1999. “Megacizalla en Boca de la Sierra, Tandilia: ¿Convergencia normal?”. Actas 14° XIV Congreso Geológico Argentino 1: 168-171.
García Canclini, N. 1999. “Los usos sociales del patrimonio cultural”. Patrimonio Etnológico. Nuevas perspectivas de estudio. E. Aguilar Criado (Ed). España: Consejería de cultura, Junta de Andalucía. 16-33.
Gasca Pliego, E. y Olvera García, J.C. 2012. “La construcción ciudadana: el reto de la extensión universitaria”. E+ Revista de Extensión Universitaria 2: 32-39.
Haesbaert, R. 2004. O mito da desterritorialização: do “fim dos territórios” à multiterritorialidade. Rio de Janeiro, Brasil: Bertrand.
Hernández Ramírez, J. 2007. “El patrimonio activado. Patrimonialización y movimientos sociales en Andalucía y la ciudad de México”. Dimensión Antropológica 14 (41): 7-44.
Herner, M.T. 2009. “Territorio, desterritorialización y reterritorialización: un abordaje teórico desde la perspectiva de Deleuze y Guattari”. Huellas 13: 158-171.
Infesta, M. E. 2003. La Pampa criolla. Usufructo y apropiación privada de tierras públicas en Buenos Aires, 1820-1850. La Plata: AHPBA.
Kaplún, G. 2014. “La integralidad como movimiento instituyente en la universidad”. Intercambios 1: 45-51
Kilmurray, O.y Ribot, A.1985. “Estructura y petrografía de las rocas de basamento de la Hoja IGM Pablo Acosta, Azul, Sierras Septentrionales de la provincia de Buenos Aires”. Primeras Jornadas Geológicas Bonaerenses 224-225.
Kristensen, M. J., Lavornia J., Leber V., Pose M. P., Dellapé P., Saile A., Braccalente L., Giarratano M. y Higuera M. 2014. “Estudios para la conservación de la Pampa Austral. Diagnóstico de la biodiversidad local”. Revista de Estudios Ambientales 2 (1): 106-118.
Lanteri, S. 2000. Poder, poblamiento y relaciones interétnicas en el sur bonaerense. Las donaciones de tierra en el Arroyo Azul en la primera mitad del siglo XIX. Tesis de Licenciatura inédita. Universidad Nacional de Mar del Plata, Mar del Plata
Leff, E. 1996. “Economía y democracia: las alternativas para el desarrollo sustentable y equitativo”. Sustentabilidad y desarrollo ambiental. México.
Loustaunau, G. y Rivero A. 2016. “Desafíos de la curricularización de la extensión universitaria”. Revista Masquedos 1: 37-45.
Massiris-Cabeza, Á. 2005. Fundamentos conceptuales y metodológicos del ordenamiento territorial. Tunja, Colombia: Uptc.
Mazzanti, D. y Quintana, C. (eds.). 2014. Historias Milenarias Pampeanas. Arqueología de las Sierras de Tandilia. Mar del Plata: Área Cuatro.
Mendez Lugo, R.A. 2011. Concepción, método y vinculación de la museología comunitaria. Cuadernos de Museología 41: 45-58.
Messineo, P. G. y Politis, G. G. 2007. El sitio Calera. “Un depósito ritual en las Sierras Bayas (sector noroccidental de Tandilia)”. Arqueología en las Pampas, Tomo II. Bayón, C., Pupio, A., González, M. I., Flegenheimer, N. y Frère, M. (Eds.), Buenos Aires: Sociedad Argentina de Antropología. 697-720.
Mollis, M. 2010. Las transformaciones de la Educación Superior en América Latina: Identidades en construcción. Revista Educación Superior y Sociedad 15 (1): 11-23
Natera, A. 2004. “La noción de gobernanza como gestión pública participativa y reticular”. Política y Gestión, documento de trabajo N.º 2. Madrid: Universidad Carlos III.
Panizza, M. C., Oliva, F., Sfeir, A., y Oliva, C. 2013. “Nuevos relevamientos de estructuras líticas y piedras paradas en las nacientes del río Sauce Grande (Partido de Tornquist, Provincia de Buenos Aires)”. Comechingonia. Revista De Arqueología, 17(1): 201–209. https://doi.org/10.37603/2250.7728.v17.n1.18010
Pedrotta, V. 2005. Las sociedades indígenas del centro de la provincia de Buenos Aires entre los siglos XVI y XIX. Tesis doctoral inédita. Facultad de Ciencias Naturales y Museo, Universidad Nacional de La Plata.
Pedrotta, V., Bagaloni, V., Duguine, L. y Carrascosa Estenoz, L. 2011. “Investigaciones arqueológicas en los ´corrales de piedra` del Sistema de Tandilia (Región Pampeana, Argentina)”. Arqueología Histórica en América Latina. Perspectivas desde Argentina y Cuba. Ramos M. y Hernández de Lara O. (Eds.). Luján: Programa de Arqueología Histórica y Estudios Pluridisciplinarios, Departamento de Ciencias Sociales, Universidad Nacional de Luján. 111-127.
Phillips, A. 2003. “Turning Ideas on Their Head: The New Paradigm for Protected Areas”. The George Wright Forum 20 (2): 8-32.
Piscitelli M.M. y Sfeir, A.J. 1993. “Ambientes físico-geográficos del Partido de Azul (Como Base para el Establecimiento de Pautas de Manejo y Conservación de sus Tierras)”. Actas XIV Congreso Argentino de la Ciencia del Suelo. Mendoza. Argentina. Trabajos y Comunicaciones resumidas. Mendoza: A.A.C.S. 365-366.
Prats, Ll. 2012. “El patrimonio en tiempos de crisis”. Revista Andaluza de Antropología 2: 68-85.
______. 2007. Antropología y patrimonio. Barcelona: Ariel.
Rinesi, E. 2015. Filosofía (y) política de la Universidad. Buenos Aires: Universidad Nacional de General Sarmiento-IECCONADU.
Sarramone, A. 1997. Historia del antiguo pago del Azul. Azul: Biblos.
Sánchez, J.L. 2009. Reserva Natural Boca de las Sierras: pontencialidades para su desarrollo turístico en el Partido de Azul. Tesis de licenciatura inédita, Universidad Nacional de la Plata.
Shackel, P. 2014. “Stakeholders and community participation”. Encyclopedia of Global Archaeology. Smith, C. (Ed.). Nueva York: Springer Science & Business Media. 6994-6998
Slavsky, L. 2004. Memoria y patrimonio indígena. VI Congreso Argentino de Antropología Social, Villa Giardino, Córdoba.
Teruggi, M.E. y Kilmurray, J.O. 1980. “Sierras Septentrionales de la Provincia de Buenos Aires”. Geología Regional Argentina, vol. 2. Córdoba: Academia Nacional de Ciencias. 919-956.
Tünnermann C. 2000. Universidad y Sociedad. Balance Histórico y Perspectivas desde Latinoamérica. Disponible en: http://www.udual.org/CIDU/ColUDUAL/Tunner/capitulo4.pdf (consultado el 11 de noviembre de 2011).
UNESCO. 1997. Declaración sobre las Responsabilidades de las Generaciones Actuales para con las Generaciones Futuras.
Valicenti, R., Farina, E., Scaramuzzino, R. y D’Alfonso, C. 2010. “Ordenación de la vegetación en el paisaje Boca de la Sierras (Azul, Sistema de Tandilia)”. RASADEP 1: 111-122.
Vázquez, P. y Zulaica, L. 2013. “Intensificación agrícola y pérdida de servicios ambientales en el Partido de Azul (Provincia de Buenos Aires) entre 2002 y 2011”. Revista Sociedade & Natureza, Uberlândia 3 (25): 543-556
Zambrano, C. V. 2010. “Territorio, diversidad cultural y Trabajo Social”. Trabajo Social 12: 9-24.
Notas