ARTÍCULOS
BUSINESS PROCESS MANAGEMENT SAAS PARA LA GESTIÓN DE PROYECTOS CONCURSABLES EN UN CONTEXTO UNIVERSITARIO
SaaS Business Process Management for projects seeking grants in a university context
BUSINESS PROCESS MANAGEMENT SAAS PARA LA GESTIÓN DE PROYECTOS CONCURSABLES EN UN CONTEXTO UNIVERSITARIO
Apuntes Universitarios. Revista de Investigación, vol. 8, núm. 3, 2018
Universidad Peruana Unión

Recepción: 17 Diciembre 2017
Aprobación: 28 Febrero 2018
Resumen: BPM es una metodología que está enfocada principalmente a la gestión de procesos, más que en sus resultados; a comparación de otras como la gestión de la calidad total (TQM), Lean, Six sigma entre otros. El propósito de la investigación fue elaborar un modelo de proceso para mejorar la gestión de proyectos concursables en un contexto universitario con el enfoque Business Process Management SaaS. El tipo de investigación fue de tipo aplicada con enfoque cuantitativo y a su vez tecnológica porque se propuso formalizar el proceso apoyado con una aplicación en la nube bajo el enfoque BPM SaaS. Para el desarrollo de la investigación se utilizó las herramientas de la suite de Bizagi Studio para el diseño de los procesos y para la contratación de los resultados se elaboró un instrumento que fue validado por expertos y aplicado a representantes de docentes, administradores y estudiantes. Los resultados demostraron que el proceso para gestionar los proyectos concursables cumplen de manera efectiva con los requerimientos establecidos, de modo que los resultados estadísticos corroboran que el 60% y el 100% de los que validaron el proceso indicaron que el modelamiento y el diseño están en un nivel Excelente y el 90% de los mismos manifestaron que el monitoreo y la ejecución del proceso se encuentran en el mismo nivel. El estudio realizado demostró que a partir del diseño, modelado, control y ejecución del proceso propuesto basado en BPM SaaS logró que contribuya a la gestión de los proyectos concursables.
Palabras clave: Proyectos de investigacion, porcesos, BPM, SaaS.
Abstract: BPM is a methodology that is focused mainly on process management, rather than on its results; compared to others such as total quality management (TQM), Lean, Six sigma among others. The purpose of the research study was to develop a process model to improve the management of research projects competing for internal grants in a university context with the Business Process Management SaaS approach. The type of research applied was a quantitative and technological approach because it was proposed to formalize the process supported with an application in the cloud under the BPM SaaS approach. For the development of the research project, the tools of the Bizagi Studio suite were used to design the processes and for the comparison of the results, and an instrument was developed that was validated by experts and applied to representatives of teachers, administrators and students. The results showed that the process to manage the research projects effectively fulfill the established requirements, such that the statistical results corroborate that 60% and 100% of those that validated the process indicated that the modeling and design are in Excellent level and 90% of them said that the monitoring and execution of the process are at the same level. The study showed that the design, modeling, control and execution of the proposed process based on BPM SaaS managed to contribute to the management of research projects internal competitions.
Keywords: Participation, Process Management, BPM, SaaS.
1. Introducción
En la actualidad las universidades en el Perú están ingresando en un proceso de cambio en busca de la calidad a partir de la mejora de sus procesos que redundará en el reconocimiento de la sociedad, esto conlleva a utilizar diversas estrategias de gestión que permita garantizar la mejora continua en todos el que hacer universitario y como resultado obtengan un reconocimiento de universidad acreditada. A partir que el Sistema Nacional de Evaluación, Acreditación y Certificación de la Calidad Educativa (SINEACE) publicó el modelo de calidad para las universidades en el país, estas comenzaron a efectuar una autoevaluación y poner en marcha un conjunto de actividades estratégicas para potenciar sus procesos institucionales (procesos estratégicos, misionales y de apoyo) con el objeto de cumplir con los estándares establecidos en el modelo, lograr resultados sostenidos en el tiempo y crear una cultura de mejora en toda la comunidad universitaria.
Las universidades que han logrado prestigio y reconocimiento en el mundo fue en gran parte gracias a los resultados e impacto de sus investigaciones e innovaciones, así como a políticas institucionales que sirvieron de impulsores en su momento; una universidad que no investiga es una institución sin garantía de calidad, en el Perú las universidades más prestigiosas tienen el mismo patrón de comportamiento respeto a las del mundo. Algunas de las estrategias que utilizan son la motivación, coordinación y articulación de los niveles estratégicos, con los niveles tácticos y operativos, no está más decir que es el componente humano centrado primordialmente en los docentes y estudiantes difundiendo su producción científicos en eventos a nivel nacional e internacional, por consecuencia el efecto conducente es que se logran publicaciones en base de datos de alto impacto y reconocimiento de la sociedad por los aportes que otorgan.
La producción científica de las universidades peruanas está en crecimiento aunque insuficiente (CONCYTEC., 2017); existen instituciones donde la participación, la producción y la publicación es mínima, actualmente están comenzando a efectuar cambios inmersa en muchas de ellas a partir de una transformación organizacional que permita garantizar la mejora continua de sus procesos y procedimientos. Se espera que la coyuntura de cambio actual pueda ir mejorando con el transcurrir del tiempo a través de la utilización de metodologías y herramientas tecnológicas que fortalezcas esas debilidades.
Diferentes metodologías, enfoques y modelos se han elaborado para la gestión de procesos con enfoque de calidad, tales como: BPM, EFQM, ISO 9001 entre otros. Estos aspectos de buenas prácticas sustancialmente han sido vinculadas y soportadas por las tecnologías de información (TI). Sin embargo, mayor número de aplicaciones se han realizado en diversos sectores como el turismo, la construcción, medicina, educativo entre otras (González López, 2009). Los resultados que obtienen producto de la aplicación de la gestión por procesos fortalecen los vínculos de los participantes y formaliza las actividades que generan valor a la organización, debido a estas ventajas aquellas instituciones educativas que apostaron su uso obtuvieron resultados significativos.
La universidad privada no es ajena a los cambios generados en su ambiente organizacional provenientes de las normativas del Estado y el mundo competitivo. Los resultados del quehacer investigativo en la universidad están dirigidos por acciones de un plan estratégico en el eje de investigación, es a partir de allí que provienen iniciativas de trabajo articulado donde docentes y estudiantes intervienen en proyectos de investigación concursables y no concursables, producción de artículos de cursos de los planes estudios alineados a investigación en otras actividades. En otras palabras, actualmente la participación de los estudiantes y docentes en eventos científicos que la universidad realiza forma parte de una estrategia para que se fortalezca la cultura investigativa y hoy en día se pueden ver frutos dado que existe un crecimiento progresivo de estos actores, sin embargo, aún se necesita crecer en publicaciones con impacto e innovación para que se difundan en eventos científicos externos a nivel nacional e internacional. En este aspecto la institución tiene una limitada participación los estudiantes y docente debido a que los existen procesos y procedimientos no consensuados y totalmente formalizados.
Otra causa es que las funciones de los participantes en proyectos de investigación externos no están del todo definidos o establecidos en el proceso de participación actual. Se identificó que existe pérdida de información respecto a la participación de los estudiantes y docentes de años anteriores ya que el historial o registro de la existencia de los proyectos varía en información, es decir los responsables a cargo a veces no tienen al alcance los datos del mismo o al proceso que se utiliza para gestionar los proyectos.
Considerando la problemática plantada anteriormente en este estudio, se propone la mejora del proceso para la gestión de proyectos de investigación concursables bajo el enfoque Business Process Management Saas. Esta propuesta ayudará a formalizar los procesos de participación de los docentes y estudiantes en eventos científicos externos a nivel nacional e internacional, adicional a ellos contribuirá a fortalecer la cultura científica ganando experiencias y buenas prácticas, asimismo la aplicación derivada de la automatización de BPM SaaS permitirá el acceso a información en tiempo real, contará con características de almacenamiento seguro configurado en la web, así como los actores involucrados en el proceso tendrán la facilidad de acceder a la aplicación desde cualquier lugar.
Antecedentes
Es pertinente citar que para esta investigación se seleccionaron algunos antecedentes que sirvieron de base en lo metodológico y propositivo. En ese sentido, Villa-González, Pons, & Bermúdez (2013) dicen que existen muchos resultados de investigación relacionados con la gestión por procesos, que han sido obtenidos en instituciones de educación superior de Cuba desde hace 10 años. El diseño de metodologías para la gestión por procesos y otras afines a este enfoque, requiere de un trabajo de investigación que tome en consideración los conceptos generales relacionados con la evaluación, la mejora y el control o seguimiento de procesos, así como los métodos, herramientas y técnicas requeridas para estos propósitos. El objeto de esta investigación fue el estudio práctico del proceso de investigación en un ámbito universitario. En esta investigación se han utilizado criterio de expertos, las técnicas de mapping process, planes de control, el análisis de modos y efectos de fallos, así como otras técnicas estadísticas y de calidad.
Por su parte, Calle & Mayorga (2014) mencionan que el desarrollo de Business Process Management en una empresa educativa superior involucra la aplicación de estrategias aplicadas a los procesos académicos y administrativos, establece un conjunto de técnicas y métodos que permiten la integración de los procesos de las distintas áreas que conforman la empresa. Es estudio tuvo como objetivo implantar una herramienta de automatización BPM en el proceso de recolección de evidencias para evaluación y acreditación de las carreras de la Universidad Técnica de Ambato en Ecuador (UTA) de la Facultad de Ingeniería en Sistemas, Electrónica e Industrial.
Tocto (2011) planteó una propuesta para la optimización y cuantificación de procesos usando el enfoque Business Process Management en el ámbito universitario. El desarrollo del modelo se realizó en función a entrevistas en el nivel operativo como a nivel de dirección, asimismo se trabajó con una herramienta de modelos BPM, herramienta que posibilitó el poder redefinir procesos, subprocesos, tareas, entregables, roles, responsabilidades de los procesos que estudió. Para la medición de la efectividad de los procesos propuestos se implementó una solución con una serie de indicadores que permitieron la medición de la efectividad de la solución puesta en marcha. La definición y trabajo con los indicadores fueron definidos en función a los diversos principios expuestos en el enfoque de Business Process Management.
1.1. Gestión de procesos
Bravo (2013) define la gestión de procesos como una disciplina que ayuda a la alta dirección de cualquier empresa a identificar, representar, diseñar, formalizar, controlar, mejorar y hacer más productivos los procesos organizacionales para lograr la confianza del cliente, asimismo HITPASS (2017), menciona que la gestión de procesos es la disciplina que hace posible que las organizaciones se conviertan en más eficientes, productivas y tengan las mejores posibilidades para su adaptación en el ambiente producto de cambios tecnológico y organizativos, gestionando los tiempos y costos como variables críticas. Debe entenderse que un proceso es la representación lógica y coherente de un conjunto de acciones que se ejecutan bajo ciertas condiciones o reglas de negocio (ver Figura 1)

La gestión de procesos tiene un enfoque orientado a los procesos del negocio que está en relación directa con el cliente y otro que se relaciona con la tecnología donde busca determinar mecanismos para facilitar a la organización en la automatización de sus procesos, estos dos enfoques actualmente se le conoce como Bussines Process Managament (BPM). BPM es un conjunto de métodos, herramientas y tecnologías utilizados para diseñar, representar, analizar y controlar procesos de negocio operacionales. Asimismo, es un enfoque centrado en los procesos para mejorar el rendimiento que se combina con las tecnologías de la información. BPM es una colaboración entre personas de negocio y tecnólogos en TIC para fomentar procesos de negocio efectivos, ágiles y transparentes. (Garimella, Lees, & Williams, 2008, p. 99)
En este sentido BPM contempla el ciclo de mejora continua como se muestra en la Figura 2.

1.1.1. Identificación de procesos
En esta etapa se identifica la naturaleza del problema que afecta al negocio y que está relacionado a los procesos de una vista estratégica y de alto nivel (grupo de proceso de formación, estratégico y de apoyo, adicionalmente). Normalmente estos procesos responden a resultados no totalmente estables o totalmente inestables y son medidos en la etapa del control por medio de variables críticas del proceso (KPV).
2.1 Modelado de procesos (Modelo del proceso)
En esta etapa se representa en forma gráfica la secuencia lógica de actividades a través de roles e interacciones tal como se desarrolla en el negocio (As-Is) formulando una línea base que permita identificar oportunidades de mejora y a su vez punto de partida para el ciclo de mejora continua. Para HITPASS (2017a) el modelado de un proceso contempla la documentación que comprende el diagrama de flujo, la ficha del proceso, la políticas del negocio y procedimientos que se utiliza para la implementación del proceso, además, Bravo (2013) propone incluir los indicadores, puntos de control, riesgos del proceso. Para representación de los procesos existen una variedad de técnicas, como lo menciona HITPASS (2017) en tres grupos: técnicas orientadas al flujo de datos, al flujo de control y orientadas a objetos. La BPMN se encuentra dentro de la categoría flujo de control
1.1.2. Analizar del proceso
En esta etapa se comprende el proceso en función a las necesidades que se requiere para alcanzar los objetivos del negocio. Para Galvis-Lista & González-Zabala (2014) analizar el proceso se refiere a las características que deberían tener los proceso para asegurar objetivos relacionados con la eficiencia, eficacia y efectividad. Asimismo, Bravo (2013) menciona que el análisis del proceso significa establecer la brecha entre la situación actual y la deseada de los procesos priorizados y decidir el camino más adecuado para su optimización, es decir, se compara los resultados del proceso con los objetivo que pretende alcanzar la organización (instituciones de educación superior).
1.1.3. Mejorar/rediseñar el proceso
En esta etapa se considera el camino de mejora o rediseño según la decisión tomada en la etapa de análisis. Si el proceso requiere cambios pequeños apunta a la mejora continua, de lo contrario, a un rediseño de procesos, ambas alternativas de solución tienen sus propias técnicas. Además (Dumas et al., 2013) mencionan que en esta etapa se reconocen los cambios que se combinan para decidir una mejora o un rediseño del proceso, considerando el alcance de los objetivos de la organización.
1.1.4. Implementar el proceso
Para esta etapa se define las condiciones para la ejecución de los procesos mejorados (TO- BE) de manera que se implementen desde las perspectivas del negocio o tecnológicas. Desde la prospectiva tecnológica se utilizan herramientas que faciliten la ejecución de la automatización del proceso, con herramientas BPMS. Las herramientas BPMS contemplan la combinación de la gestión del proceso con la tecnología, y a su vez, garantice el impacto de las tecnologías en el negocio.
1.1.5. Monitorear y controlar el Proceso
En esta etapa se observa como está ejecutándose el proceso y bajo qué mecanismos se logra controlarlo, a través de indicadores que permiten medir el rendimiento del proceso. Los indicadores permiten medir el nivel de avance o cumplimiento del objetivo del proceso. Actualmente BPM cuenta con herramientas BPMS para la automatización de procesos, los mismos que incorporan indicadores Business Activity Monitoring (BAM) que permiten tener acceso a la información en tiempo real, por medio de paneles de control para tomar acciones correctivas y preventivas oportunamente.
1.2. BPM SaaS
Para Robledo (2009) BPM SaaS es un software que otorga un servicio enfocada a la realización de diversas actividades a través del internet el cual permite modelar, diseñar, ejecutar, integrar, administrar, monitorear y analizar los procesos de negocio. Este servicio está relacionada con la integración de la web y el software y a su vez otorgan el acceso desde cualquier lugar, asimismo requiere de una infraestructura tecnológica del sistema (software y hardware) y la virtualización que soporte el desarrollo de las aplicaciones como servicios.
BPM para facilitar la experiencia de ofrecer un mejor servicio a los clientes ( en este caso instituciones educativas universitarias), utiliza una arquitectura bajo la plataforma SaaS que consiste en que los clientes ya sean persona natural o institución requieren de aplicaciones (herramientas de procesos) como servicios y estos a su vez puedan dar soporte a través de componentes como seguridad, cuentas, contraseñas entre otros, asimismo otorga el servicio de meta-datos, tenant que presenta un dominio propio pero en una misma base de datos y también otorga los servicios de infraestructura de software y hardware (ver Figura 3)

1.2.1. BPM en la nube
Aleem & Ahmed (2017) manifiesta que en los últimos años se vive un cambio exponencial en diferentes industrias y en la forma de cómo se emplea las tecnologías de información, este cambio implica ser consiente de cómo los requerimientos de esta tecnología exige cambios de paradigmas en el desarrollo de arquitectura empresariales, ya que la infraestructura y las tecnologías que se requiere manejar se encuentran configuradas en un entorno remoto y distribuido en la nube. Entonces esto implica un conocimiento más amplio que el que se tenía en el empleo de métodos y tecnologías para el desarrollo tradicional de software.
El consumo de servicios basados en SaaS actualmente muestra un conjunto variado de características debido al incremento de competidores en este mercado ya que visualizan oportunidades de negocio ofreciendo a través de este servicio mejores resultados. Esta tendencia se remarcará más aun en tanto la construcción de sistemas informáticos sean más distribuidos, interdependientes y tercerizados como lo sostiene Aleem & Ahmed (2017)
La aplicación de BPM basada en la nube otorga a los clientes la posibilidad de utilizar sistemas informáticos (software) y pagar solo por el uso de la misma, en lugar de invertir en la elaboración de un software que posiblemente sea muy costoso ya que estos sistemas informáticos requieren de manteamiento y hardware (Martienez-Garro & Bazan, 2013). Estos sistemas son flexibles y se adaptan de acuerdo a las necesidades del usuario y estos no se preocupan del aprovisionamiento de los recursos ya que existe en la actualidad una alta adaptabilidad de servicios en la nube (Figura 4)

1.3. Comparación de herramientas BPMS
En un contexto universitario el uso de las herramientas BPMS requiere atención especial porque tienen una orientación profesional, así como formativa; en ese sentido, se evaluaron herramientas BPMS que destacan en el mercado. Según el cuadrante mágico de Gartner (Gartner, 2017) refiriéndose a la Suites de Gestión de Procesos Empresariales Inteligentes, ubica a BizAgi en el primer lugar como BPMS “Retadora” y a ORACLE Suite en el tercer lugar del mismo cuadrante; mientras que IBM Suite se ubica en el tercer lugar como BPMS “Lideres”, asimismo, AuraPortal proporciona capacidades altamente inteligentes y está ampliando aún más su alcance en organizaciones medianas y grandes, y se ubica en el cuadrante de BPMS “Visionarias, finalmente, BonitaSoft es considerada como una BPMS “jugadora de nichos”. Se aplicaron 7 criterios de decisión para identificar cual es la herramienta que más se adecua a un contexto universitario, como su puntuación del “0” como Deficiente, “1” como Limitado, “2” como Eficiente y “3” como Muy Eficiente (ver Tabla 2)
| Criterio de decisión | IBM Suite | Oracle Suite | BonitaSoft | Bizagi Suite | AuraPortal |
| Facilidad de uso | 1 | 1 | 1 | 3 | 3 |
| Costo | 1 | 1 | 3 | 1 | 1 |
| Acceso a licencia de prueba | 1 | 1 | 2 | 1 | 3 |
| Tutoriales y soporte técnico | 1 | 1 | 2 | 3 | 2 |
| Servicios web implementados | 2 | 1 | 1 | 2 | 2 |
| Requiere Programación | 2 | 1 | 1 | 2 | 2 |
| Sincronización con la nube | 2 | 1 | 3 | 3 | 1 |
| Puntaje Total | 10 | 7 | 13 | 15 | 14 |
En este contexto, BizAgi Suite resalta como una BPMS con facilidad de uso, con mucha información por sus tutoriales y soporte técnico, así como la sincronización en la nube, siendo objetivo de esta investigación.
2. Metodología
2.1. Tipo de estudio
El estudio es de tipo tecnológico porque se desarrolló una aplicación de servicios que automatizo el proceso de gestión de proyectos concursables bajo el enfoque BPMSaaS, de modo que permite mejorar la situación problemática encontrada; y a su vez cuantitativo ya que se realizó mediaciones del proceso a través de indicadores relacionados a la calidad de la misma.
2.2. Diseño de investigación
El estudio es no experimental porque no se manipularon de manera intencional ni deliberadamente ninguna variable y trasversal porque el desarrollo de la aplicación de servicios que automatizó el proceso se realizó en un único momento.
2.3. Participantes
La población objeto de estudio estuvo constituida por los involucrados en los procesos objeto de estudio siendo estos los administradores, académicos, docentes y estudiantes de la universidad privada. La selección fue considerando la intención de los participantes en apoyar en el estudio.
2.4. Instrumentos
Se utilizó la técnica de la encuesta mediante un cuestionario elaborada expresamente para esta investigación y validado por expertos. Por otro lado, el instrumento estuvo dimensionada por indicadores referentes al Diseño, Modelamiento, ejecución y monitoreo; Asimismo se analizó ítem por ítem considerando el valor de cada uno de ellos y se estableció escalas para determinar el nivel de evaluación. El software utilizado fue para el análisis fue SPSS v24.
3. Resultados y Discusión
3.1. Resultados referentes a la aplicación del instrumento
En la Figura 5, se aprecia los resultados de las dimensiones respecto a la evaluación de la percepción que tuvieron los usuarios en función a la gestión de proyectos concursables apoyado por la aplicación del BPMSaaS. En referencia a la dimensión del diseño el 60% de los encuestados manifestaron que proceso tiene un nivel excelente y el 40% bueno, estos resultados implica que las actividades del proceso son fáciles de entender y la presentación del mismo facilita su compresión. Asimismo, el 100% manifestaron que el modelamiento del proceso es excelente, porque los roles de los usuarios en el procesos están alineados al flujo de las actividades que efectúan, en este entender, los mensajes de los campos de las actividades que les corresponden les son orientadas y validadas por los interfaces graficas de la aplicación. De igual manera el 90% consideró que el monitoreo y la ejecución de la aplicación es excelente respectivamente, en tanto que el 10% para ambas dimensiones lo consideró como bueno, en lo que se refiere a la facilidad de comprender y aprender con las interfaces gráficas, de manera que el proceso continua su ejecución mediante mensajes de confirmación de datos, advertencias u otros especificando la causa del error y como solucionarlo generando reportes pertinentes que apoyen al proceso.

3.2. Resultados referente a la implementación del BPMSaaS
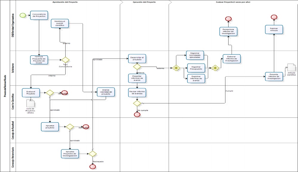
En la Figura 6, se visualiza la propuesta del proceso mejorado que sirve de base para la Automatización del mismo. Los cambios introducidos al modelo son: La formulación y evaluación del proyecto ahora se ejecutan de forma separadas, un visto bueno de la primera actividad permite que se lleve a cabo la otra, lo que es saludable, porque permite corregir inconsistencia del proyecto antes de tiempo; el siguiente mejora versa respecto a la ejecución del proyecto en instancias universitarias de aprobación, ahora una instancia inferior válida para que el proceso continúe, antes una instancia inferior la aprobaba y las demás solo registraban; otro cambio significativo en respecto a la forma como se controla la ejecución del proyecto, que se hacía al documento en su conjunto, con la mejora el control se hace por componentes del proyecto (entregables, cronograma y presupuesto) para garantizar el avance del proyecto; finalmente los resultados de la ejecución del proyecto se plasma en un artículo científico empírico, es considerado como parte del proceso hasta su publicación, cuando antes solo terminaba con la recepción del este documento sin su respectiva validación.

3.3. Descripción del Modelo de Datos
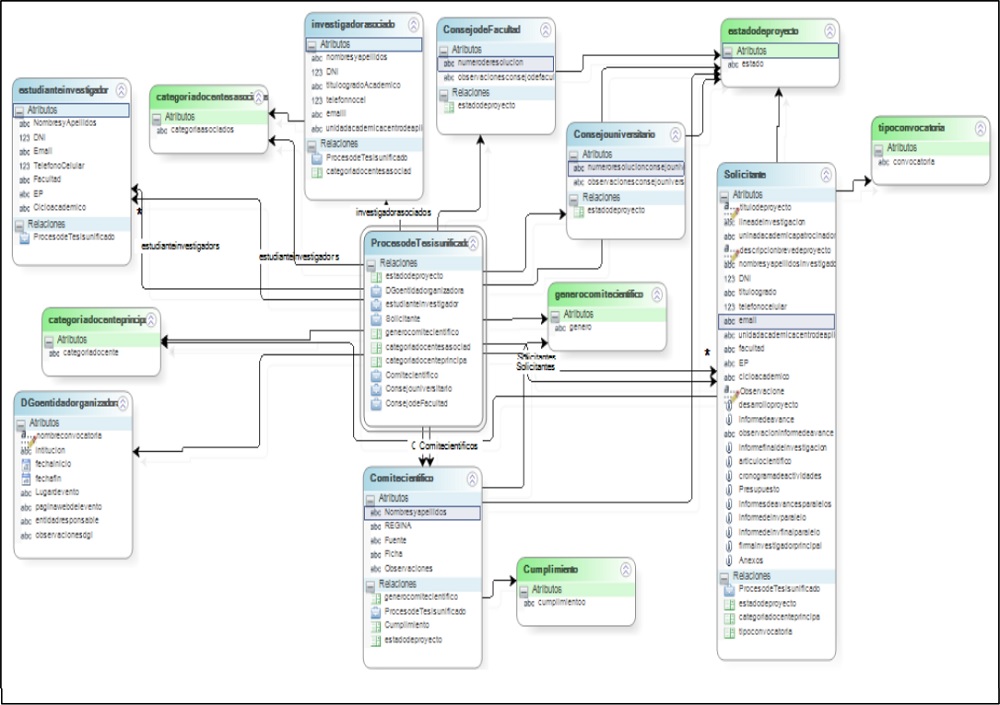
En la Figura 7 se muestra el modelo de datos, y se registran 8 entidades maestras: procesodetesisunificado, estudianteinvestigador, investigadorasociado, ConsejodeFacultad, DGoentidadorganizadora, Consejouniversitario, Solicitante, Comitécientífico y 6 entidades paramétricas: categoriadocenteasociado, categoriadocenteprincipal, generocomitecientifico, estadoproyecto, tipoconvocatoria, Cumplimiento, estas contiene todos los atributos y relaciones de los casos. Según BizAgi (2017) el modelo de datos se crea una sola vez y se usa durante todo el proceso. El modelo de datos puede ser reutilizado en todos los procesos creados en el mismo proyecto sin restricciones.

3.4. Resultados del proceso
En la Figura 8 la opción de consultas de BizAgi lleva el seguimiento del estado de convocatorias que lanza Dirección General de Investigación de la universidad peruana. Se muestra un buscador con campos específicos.

En la Figura 9 se muestra el estado de los proyectos registrados, por ejemplo nombre de la convocatoria, tipo de convocatoria, institución, lugar del evento, entidad responsable la convocatoria. En la figura podemos visualizar datos de la convocatoria, se muestran datos como nombre de la convocatoria disponible, el tipo de convocatoria que se realiza, la institución y el lugar del evento cuando la convocatoria es interna por defecto es en la universidad peruana estos datos son vistos solamente por los rolos correspondientes y solicitantes.

3.5. Indicadores
Para Tocto (2011) los indicadores en BizAgi muestran información comprensible y fáciles de interpretar basados en información precisa, en tiempo real, permitiendo en este caso a la dirección de investigación de la universidad peruana hacer ajustes de flujo ágiles así como decisiones mejores y más eficientes para optimizar el desempeño del proceso de participación de estudiantes y docentes en proyectos de investigación. A continuación, veremos algunos indicadores.
3.2.1 BAM de procesos
En la Figura 10 los indicadores BAM proveen información sobre el estado actual de los casos en marcha. El Process BAM está dividido en dos secciones:
• Cargar Análisis

En este análisis del proceso de participación de estudiantes y docentes en proyectos de investigación no se observan casos que están a tiempo, ya que los casos existentes han sido culminados, 0 que están en riesgo y 2 casos que están atrasados.
• Trabajo en Progreso
En la Figura 11, grafico de barras se observa que el 100% de casos están abiertos y estas a tiempo, mientras que un 0% están en riego. En riesgo se dice cuando vence el día de hoy, y un 0% de los casos están retrasados. En la misma figura, grafico de pastel se observa cuando será la fecha de vencimiento de las tareas que están prontas a vencerse.

3.2.2 Análisis de los procesos
En la Figura 12 se observa indicadores respecto al análisis de los procesos, existen 6 nuevos casos, 4 tuvieron finalizaciones correctas y 0 anulaciones.

4. Conclusiones
1. Se diseñó el proceso para la gestión de proyectos de investigación concursables que mejoró la participación de los estudiantes y docentes en proyectos de investigación bajo el enfoque BPM SaaS considerando los requerimientos de la dirección de investigación de la universidad privada y respaldada por expertos que validaron dicho proceso, de manera que fue formalizado y planteado un nuevo esquema de trabajo donde se puede obtener datos e información de los estudiantes y docentes respecto a su participación.
2. Se logró implementar la automatización del proceso de manera efectiva, estableciéndose nuevas funciones en los roles de los participantes y además la integración del proceso con el servidor web del portal de trabajo de BIZAGI 10.7.0.2082 demostrando la aplicabilidad del servicio en la nube.
3. Se demostró la efectividad del proceso, de manera que en los reportes se logra obtener información necesaria para evidenciar la participación de los estudiantes y docentes en proyectos de investigación, control de la información de los componentes del proyecto pueda, garantizando el almacenamiento de toda la información del proyecto de manera que sirva soporte para futuros informes.
4. El proceso permite que las actividades puedan ser monitoreadas de acuerdo a las condiciones establecidas según la información ingresada y los plazos establecidos, además el proceso cuenta con reportes de estado de las actividades, el progreso de las actividades del proceso y el resumen de toda la información que se requiere para correcto monitoreo.
Referencias
Aleem, S., & Ahmed, F. (2017). Architecture guidelines for SaaS development process, 94– 99.
BizAgi, . (2017). Bizagi 11.1 BPM Suite User Guide - Digital Business Platform. Retrieved March 18, 2018, from http://help.bizagi.com/bpm- suite/es/index.html?modelo_de_datos.htm
Bravo, J. (2013a). Gestión de procesos (EDITORIAL). Santiago de Chile.
Bravo, J. (2013b). Gestión Integral del Cambio. Journal of Chemical Information and Modeling (EDITORIAL, Vol. 53). Santiago de Chile: JUAN BRAVO CARRASCO, 2011. http://doi.org/10.1017/CBO9781107415324.004
Calle, X., & Mayorga, F. (2014). Aplicación de la metodología BPM : RAD en una institución de educación superior. MASKANA, I+D+ingeniería, 223–234.
CONCYTEC. (2017). I Censo Nacional de Investigación y Desarrollo a Centros de Investigación 2016. CONCYTEC. Retrieved from https://portal.concytec.gob.pe/images/publicaciones/censo_2016/libro_censo_nacional.pdf
Dumas, M., La Rosa, M., Mendling, J., & Reijers, H. A. (2013). Fundamentals of Business Process Management. London, Springer Heidelberg New York Dordrecht London: Springer New York. http://doi.org/10.1007/978-3-642-33143-5
Ernesto Negrin. (2005). La gestion por procesos. Ministerio De Fomento, 1, 1–20.
Galvis-Lista, E. A., & González-Zabala, M. P. (2014). Herramientas para la gestión de procesos de negocio y su relación con el ciclo de vida de los procesos de negocio: una revisión de literatura. business process management tools and its relation to business process life cycle: a literature review., 24(2), 37–55. Retrieved from http://ezproxybib.pucp.edu.pe:2048/login?url=http://search.ebscohost.com/login.aspx?dir ect=true&db=eih&AN=118071002&lang=es&site=eds-live&scope=site
Garimella, K., Lees, M., & Williams, B. (2008). Introducción a BPM para DUMIS.
Gartner, . (2017). Magic Quadrant for Intelligent Business Process Management Suites. Retrieved March 18, 2018, from https://www.gartner.com/doc/3818763
González López, I. (2009). Modelos de evaluación de la calidad orientados a la mejora de las instituciones educativas. Revista de Educación, 6(2004), 155–169.
HITPASS, B. (2017a). BPM: Business Process Management: Fundamentos y Conceptos de Implementación (Cuarta Edi). Santiago de Chile, Chile: Universidad Santa María. Retrieved from http://bpmcenter.cl/index.php/libros-recomendados/365-librp-bpm.html HITPASS, B. (2017b). BPM: Business Process Management: Fundamentos y Conceptos de Implementación (Cuarta Edi). Santiago de Chile, Chile: Universidad Santa María.
HITPASS, B. (2017b). BPM: Business Process Management: Fundamentos y Conceptos de Implementación (Cuarta Edi). Santiago de Chile, Chile: Universidad Santa María.
Martienez-Garro, J., & Bazan, P. (2013). Monitoreo de procesos distribuidos en el cloub Una propuesta arquitectónica, (November). Retrieved from https://www.researchgate.net/publication/281409434
Robledo, P. (2009). Cloud BPM y la Empresa 3.0. Apuntes BPM, 1–4. Retrieved from http://www.club-bpm.com/Documentos/200901ApuntesBPM.pdf
Tocto, E. (2011). Optimización y cuantificación de procesos utilizando bpm. Apuntes Universitarios 1(1), p. 23-44.
Villa-González, E., Pons, R., & Bermúdez, Y. (2013). Metodología para la gestión del proceso de investigación de un programa universitario. Inge Cuc, 9(1), 65–82.