Análisis de la oferta académica ofrecida por universidades públicas y privadas en Costa Rica para la carrera de Preescolar y su relación con la formación docente entre los años 2020 y 2021
Analysis of the academic programs offered by public and private universities in Costa Rica for the Preschool career and its relationship with teacher training between the years 2020 and 2021
Analyse de l’offre académique de la filière d’enseignement préscolaire offerte par les universités publiques et privées au Costa Rica et sa relation avec la formation des enseignants entre 2020 et 2021
Análisis de la oferta académica ofrecida por universidades públicas y privadas en Costa Rica para la carrera de Preescolar y su relación con la formación docente entre los años 2020 y 2021
Revista Espiga, vol. 22, núm. 45, 2023
Universidad Estatal a Distancia

Recepción: 02 Marzo 2022
Aprobación: 07 Diciembre 2022
Resumen:
En el presente artículo se plantean los resultados de la investigación que desarrolló la Cátedra de Psicopedagogía1 de la Universidad Estatal a Distancia (UNED) entre los años 2020 y 2021, cuyo objetivo fue analizar la oferta curricular que ofrecen tanto las universidades públicas como las privadas del país, en lo que respecta a la formación de profesionales de educación preescolar. En un primer momento, el artículo describe brevemente los hitos históricos que han marcado huella en la educación preescolar y, posteriormente, se hace una reflexión teórica sobre el perfil docente y la importancia de esta formación en la atención integral de niños y niñas. A nivel metodológico, la investigación se enmarca en un enfoque cualitativo que incorpora el análisis de la información, es decir, se establecen objetivos y criterios para revisar los datos, que a la postre brinden insumos que permitan su interpretación y análisis. Los resultados evidencian semejanzas y diferencias en la oferta curricular, así como los contenidos que debieran ser considerados para una atención integral hacia la población de la primera infancia y que no están presentes en los programas. A manera de conclusión, se evidencia la necesidad de ejecutar acciones de mejora en el área curricular, administrativa y de ingreso a las carreras, así como mejorar la coordinación entre diferentes instancias públicas y privadas que permitan una formación de calidad de las personas profesionales de la educación preescolar. Se espera que los resultados y las conclusiones de esta investigación sirvan de sustento para otros estudios y sean considerados en los ejercicios de diseño, rediseño y acreditación de las carreras de educación preescolar en el país.
Palabras clave: Programas curriculares, primera infancia, educación preescolar.
Abstract: This article presents the results of the research developed by the Pedagogy Chair of the Distance State University (UNED) between 2020 and 2021, which aims to analyze the curriculum offered by both public and private universities in the country for the training of Early Childhood Education professionals. Initially, the article proposes a brief description of the historical milestones that have left their mark on Early Childhood Education and then offers a theoretical reflection on the teacher profile and the importance of this training in the comprehensive care of children. Methodologically, the research is framed in a qualitative approach, incorporating the analysis of information. Objectives and criteria are established to carry out a process of reviewing information that ultimately provides inputs for its interpretation and analysis. The results show similarities and differences in the curriculum offered, as well as the content that should be considered for comprehensive care of the population in early childhood and that are not present in the programs. As a conclusion, the need to carry out improvement actions in the curricular, administrative, and entry areas to the careers is evidenced, as well as improving coordination between different public and private entities that allow for quality training of Early Childhood Education professionals. It is hoped that the results and conclusions of this research will serve as a basis for other studies and will be considered in the design, redesign, and accreditation exercises of Early Childhood Education careers in the country.
Keywords: Curriculum programs, early childhood, preschool education.
Résumé: Cet article présente les résultats de la recherche développée par la Département de Psychopédagogie de l’Université de l’État à Distance (UNED) dans les années 2020 et 2021. L’étude vise à analyser l’offre académique des universités publiques et privées pour la formation des professionnels dans l’enseignement préscolaire. Tout d’abord, l’article fait un bref parcours des faits historiques qui ont marqué l’enseignement préscolaire ; ensuite, on fait une réflexion théorique sur le profil de l’enseignant et l’importance de cette formation pour l’attention intégrale des enfants. En ce qui concerne la méthodologie, la recherche s’encadre sous une approche qualitative avec l’intégration de l’analyse de l’information en établissant des objectifs et des critères pour réaliser un processus de révision de l’information afin d’obtenir des données pour les interpréter et les analyser. Les résultats mettent en évidence des ressemblances et des différences dans l’offre curriculaire et les contenus qui doivent être considérés pour l’attention intégrale de la population de la petite enfance et qui ne font pas partie des programmes d’études des filières. Pour conclure, il est évident qu’il faut mettre en place des actions pour améliorer les domaines curriculaire, administratif et d’entrée aux filières, ainsi que l’amélioration de la coordination des différentes institutions publiques et privées afin d’atteindre une formation de qualité des professionnels dans l’enseignement préscolaire. On s’attend à ce que les résultats et les conclusions de cette recherche soient utiles pour d’autres études et qu’ils soient pris en compte dans les activités de conception curriculaire et d’accréditation des filières de l’éducation préscolaire dans le pays.
Mots clés: programmes curriculaires, petite enfance, enseignement préscolaire.
Introducción
La Política para la Primera Infancia 2015-2020 de Costa Rica establece la importancia de brindar a esta población una atención integral, lo cual implica toda una reflexión para el sector educativo, principalmente para el universitario, en torno al análisis de si la oferta académica que se brinda en la formación de profesionales que atienden a la primera infancia, logra estar al nivel de los requerimientos para brindar esta atención integral.
Lo que priva en los perfiles de salida de las carreras de educación analizadas que se muestra en el presente artículo, es precisamente contar con un personal idóneo, con conocimiento teórico, experiencia práctica, así como habilidades y destrezas que puedan ser implementadas en su labor de aula dentro de un centro educativo, pero también en atención de las familias y en la comunidad misma.
Un aspecto importante de señalar es que el Ministerio de Educación Pública (MEP) espera, a partir del 2020, aumentar su cobertura2 en niveles de Materno y Transición; también, que los trabajos realizados dentro del aula de preescolar sean en dos idiomas: inglés y español. Esto implica otro reto para las universidades que forman personas docentes de preescolar, ya que se debe prever que dicha formación cuente con el dominio del idioma en cuestión.
Otro tema es que, en la UNED, la carrera de Preescolar está en procesos de acreditación, reacreditación y planes de mejora, lo que conlleva una necesidad imperante –al ser la Cátedra parte integral de estos procesos– ofrecer, desde las asignaturas, mejoras constantes a la propuesta curricular y de esta forma estar al nivel del perfil profesional deseado.
Ante este panorama, la Cátedra de Psicopedagogía realiza una investigación con la participación de docentes de educación preescolar en ejercicio, de tal forma que brinde información sensible referente a su formación académica y cómo se ha implementado desde el quehacer en el aula. Por otra parte, se contó con la participación de personas profesionales especialistas con cargo de autoridad a nivel de la dirección de las carreras en las universidades, tanto públicas como privadas, y otra como referente nacional en esta temática.
Antecedentes
Desarrollo histórico de la educación en Costa Rica
Como lo expresa Martínez, la historia de la educación costarricense es, en el fondo, la historia de nuestra institucionalidad democrática3. Si los estudios e investigaciones no visualizan la incidencia de la educación en la historia, se desconocería cómo se ha forjado la «propia nacionalidad». Por lo anterior, resulta relevante revisar algunos hechos históricos de la educación preescolar en Costa Rica.

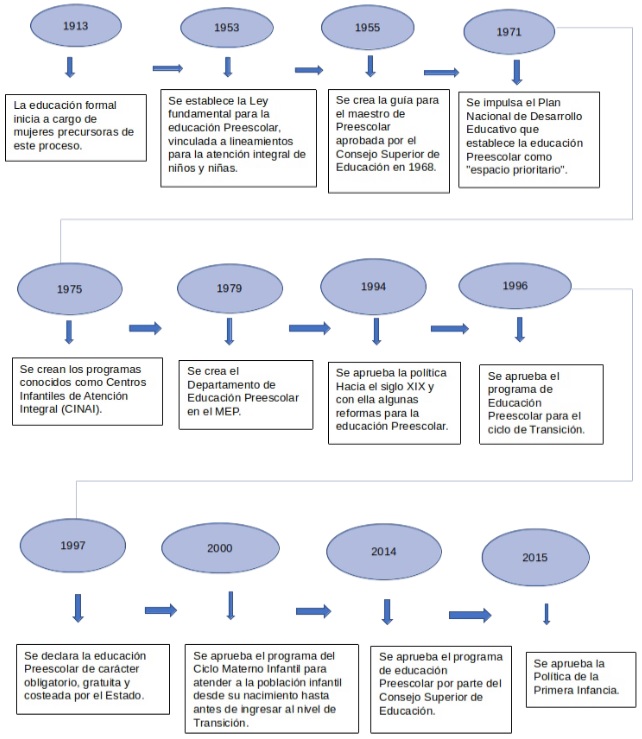
Hitos de la educación preescolar en Costa Rica
Fuente: Elaboración propia (2021), basado en Fernández Arauz4.Como se observa en la línea de tiempo, la educación preescolar ha estado siempre en el interés de la política educativa nacional, quizá en algunos momentos más explícita que en otros; pero en los últimos años se ha intentado que cobre significancia para que su población meta reciba una atención integral y de calidad; esto precisamente se sustenta en la formación que puedan recibir las personas profesionales del área en las diferentes universidades. Por ende, una formación de calidad se ve reflejada en el quehacer del aula y la mejor atención que puedan recibir niños y niñas en el preescolar.
El MEP, como ente rector en materia educativa, propone la oferta curricular para preescolar al procurar precisamente esa atención integral y ofrecer una educación de calidad. Si bien las universidades no responden directamente al MEP, es importante que tengan un conocimiento amplio de los programas con los que trabajan, en virtud de formar profesionales acordes con dicha oferta.
Perfil del docente y su importancia en el desarrollo integral de niños y niñas
Parte importante del proceso educativo es la persona docente, quien tiene un papel fundamental en el proceso de desarrollo y aprendizaje de niños y niñas.
Al respecto, el Programa de Estudios de Preescolar del MEP establece algunas características del personal docente, que pueden potenciar el desarrollo integral del estudiantado, como lo es la coherencia entre su práctica docente y las orientaciones curriculares dadas, la capacidad para promover relaciones humanas afectivas, asertivas y de respeto mutuo entre los diferentes actores educativos, las habilidades de expresión verbal y escrita, la capacidad de análisis y síntesis, el respeto de las opiniones y decisiones para lograr consensos y trabajar en equipo, la capacidad para aprovechar oportuna y eficientemente los recursos de la comunidad, la planificación, con claridad en sus intenciones educativas, sus acciones al diseñar estrategias metodológicas variadas y accesibles para todas las personas, promover procesos que favorecen el respeto a la diversidad, dominar las actividades propias de su trabajo, actualizarse en los nuevos enfoques pedagógicos relacionados con el desarrollo infantil y los procesos de aprendizaje, promover acciones conjuntas con las familias y la comunidad, innovar, investigar y sistematizar las experiencias, así como resolver imprevistos, ajustarse al cambio, la superación personal y el respeto, vivencia y transmisión de valores.
Por otra parte, la persona docente está llamada a trabajar con las familias, procurando mantener una comunicación abierta, cordial y oportuna con sus miembros, solicitando información del crecimiento y desarrollo integral del niño o la niña, organizando talleres, reuniones, charlas y otros, promoviendo la participación en diferentes acontecimientos en el centro educativo y la comunidad para favorecer el desarrollo sociocultural y la labor educativa. Así también, su trabajo se extiende a la comunidad al crear alianzas con diferentes servicios e instituciones para favorecer el desarrollo integral de la primera infancia, al promover actividades de índole cultural, social y recreativa, así como proyectos para su mejora.
En este contexto, la persona docente es un agente de cambio que no impacta únicamente a sus estudiantes dentro del salón de clases, sino que logra generar cambios y aprendizajes dentro de las familias, las comunidades y la sociedad en general.
Lo anterior hace volver la mirada hacia la persona profesional en preescolar, sus competencias, habilidades, sensibilidad, destrezas y la formación que reciba son determinantes en el logro de objetivos y metas a favor o en detrimento del desarrollo integral de la niñez. Por esto, es necesario y de especial interés que todo servicio educativo de atención a la población antes mencionada, esté a cargo de personas profesionales con la debida acreditación que les faculte para realizar dicha atención o, en su defecto, para aquellas instituciones con alguna condición particular, debe existir la figura de una persona docente orientadora, así como de procesos de capacitación, supervisión y acompañamiento por parte del MEP5, al procurar la calidad del servicio que se brinda en cada una de las instituciones.
Al respecto, el Séptimo Informe del Estado de la Educación del 2019 señala la importancia de iniciar cambios urgentes en temas como la formación inicial docente a través de tres acciones concretas: 1) la acreditación obligatoria de las carreras de educación en el país, 2) elaborar un marco nacional de cualificación para las carreras de educación y 3) en el ámbito del reclutamiento, contratación e inducción, aplicar una prueba de idoneidad a futuros docentes6. Otro aspecto importante es la necesidad de que el personal docente sea capaz de dar una respuesta de atención individualizada a niños y niñas, partiendo de sus propias etapas de desarrollo y de las características individuales propias de la historia de vida, sin dejar de lado la atención de metas establecidas en los programas por las autoridades correspondientes. Cumplir con estos requerimientos es un gran reto en el cual la formación y experiencia de su quehacer se convierte en la herramienta para la tarea encomendada.
En cuanto a la calidad de la educación preescolar, general básica y diversificada, el Informe del Estado de la Educación establece vacíos en la formación inicial y capacitación del cuerpo docente en competencias digitales e idiomáticas7. Por esto, la importancia de velar por la formación sólida de docentes en educación preescolar, ya que de esta depende –en gran medida– del desarrollo acorde e integral de niños y niñas.
Metodología
El enfoque para esta investigación es de corte cualitativo. Es una propuesta emergente donde se da una interacción de elementos que entran en juego al momento del ejercicio investigativo, por ende, hacer este acercamiento a la investigación desde lo cualitativo conlleva la consideración de componentes teóricos y filosóficos que sustentan el análisis interpretativo de la información obtenida. Para Taylor y Bogdán, es con la investigación cualitativa que se logra visualizar –desde otra perspectiva– lo empírico, partiendo de la información más de índole descriptiva y holística8.
Desde lo cualitativo, la investigación se caracteriza por una acción indagatoria para su posterior interpretación, de tal forma que favorezca la comprensión del contexto, los significados y diversos procesos que se desarrollan. En este sentido, la investigación propone el análisis de la información a partir de los significados de las personas entrevistadas, encuestadas y la teoría misma.
La formulación de los objetivos y el problema de investigación se genera a partir del interés de la Cátedra de Psicopedagogía, de poder realizar un análisis entre los planes de estudio de las universidades públicas y privadas que se emplean en la formación de docentes de educación preescolar.
En cuanto a las categorías de análisis, estas parten de los mismos objetivos planteados y del problema de investigación. Para tal efecto, se establecieron los siguientes objetivos: a) definir el referente teórico y el contexto histórico de la educación preescolar en el país, b) conocer los principales elementos que conforman los programas de formación de docentes de preescolar en las universidades públicas y privadas del país, c) identificar diferencias y semejanzas entre las ofertas educativas que ofrecen las universidades públicas y privadas en el área de preescolar que impactan la formación docente y d) determinar cómo las diferencias entre los programas de formación de profesionales en preescolar inciden en la atención de la primera infancia.
A partir de los objetivos, se plantean las siguientes categorías: el contexto sociohistórico entendido como una revisión del marco histórico en que se circunscribe la educación preescolar en el país, desde sus inicios hasta hoy, identificando aspectos relevantes del proceso de conformación de la educación preescolar y su incidencia en las actuales propuestas.
En una segunda categoría se sitúan los principales elementos de los programas de la formación docente en preescolar que se refiere a aquellos aspectos organizativos y temáticos de los programas de estudio que permitan establecer comparaciones entre ellos: a) elementos relevantes del perfil de salida o conceptualización de la carrera, b) tiempo de duración y niveles, c) cantidad de asignaturas por nivel y d) áreas del saber a las cuales responden las asignaturas. Además, este análisis se acompaña de la información de las personas entrevistadas y encuestadas, como ejercicio respectivo posterior, para poder comprender con mayor claridad lo referido a la información de los programas de estudio.
Los instrumentos a utilizar seleccionados fueron: a) entrevista semiestructurada, la cual se elabora a partir de la información obtenida en la revisión bibliográfica y la matriz de elementos comparativos de los programas de estudio para profesionales en educación preescolar. Se busca aclarar con autoridades en la materia y con personas encargadas de las carreras, algunas dudas específicas referentes a la formación de personas docentes en preescolar. Para la entrevista se elaboró una guía conformada por una parte administrativa y seis preguntas abiertas, que permitieran encausar la conversación hacia los aspectos de interés de la investigación. Para las entrevistas se utilizaron la herramienta Zoom o Teams, las cuales fueron grabadas con autorización de las personas participantes y transcritas para su análisis.
Para el equipo investigador fue importante validar la información de la encuesta con las personas especialistas que están a cargo de las carreras, o bien, que han tenido trascendencia a nivel nacional en sus mejoras, planificación y desarrollo. La idea inicial fue conversar con todas las personas a cargo de las carreras, pero la respuesta no fue positiva, por ello se entrevistaron cinco personas: tres de universidades públicas, una de privada y una persona especialista. Encuestas estructuradas de preguntas abiertas: a partir de la teoría analizada y la matriz de operacionalización, se define la construcción de las preguntas para la encuesta estructurada. Esta se conformó por seis preguntas de respuesta abierta y una parte introductoria para identificar aspectos como edad, universidad de la cual se gradúa, años de haberse graduado, años de experiencia laboral y lugar de trabajo.
En el caso de la encuesta, fue completada por las personas participantes en mayo y junio del 2020. Para la selección de las personas participantes se utilizó la base de datos del Sindicato General de Trabajadores y Trabajadoras de la Educación Costarricense (SEC), ya que su base está definida por niveles y llega a todo el país. Además, se envió la encuesta a personas docentes que forman parte de la Base de Datos de la Carrera de Educación Preescolar de la UNED (graduadas y estudiantes que trabajan) y a otros contactos de docentes por conocimiento de las investigadoras. Se enviaron mediante un formulario digital, indicándoles que el instrumento permanecería abierto por aproximadamente dos semanas, y al cierre se tuvo una participación de 174 docentes de educación preescolar; no obstante, las personas tenían la opción de responder todas las preguntas o dejar alguna sin respuesta, por ello, difiere la cantidad de respuestas obtenidas en las diferentes preguntas planteadas. Tanto las encuestas como la guía de entrevistas se validaron con criterio de juicio experto con al menos dos profesionales del área.
Al comprender que la triangulación es un procedimiento esencial en la investigación cualitativa que permite analizar un fenómeno u objeto a partir de diferentes acercamientos, el análisis de datos se lleva a cabo desde la teoría revisada y construida, los criterios de análisis, los resultados de las encuestas y las entrevistas, de tal forma que todas las interpretaciones cuenten con razonamientos sustentados.
Para la sistematización de resultados obtenidos a partir de la aplicación de instrumentos, se trabajó mediante categorías de análisis, definidas a partir de los objetivos de la investigación y la matriz organizativa de elementos comparativos de los programas para cada una de las preguntas establecidas en los instrumentos.
Análisis de datos
El análisis de la información obtenida se llevó a cabo a partir de la definición de las categorías de análisis que previamente se construyeron, los objetivos planteados para la investigación y la teoría recopilada.
En la tabla 1 se resume la información general sobre las universidades públicas y privadas que se tomaron en cuenta para el estudio.
| Universidad | Nivel | Créditos | Cuatrimestres | Materias por cuatrimestre | Materias | Duración por nivel | Requisitos generales de ingreso |
| Florencio del Castillo (UCA). Privada | Bachillerato | No se pudo ubicar en el sitio web | 8 | 5 | 40 | 1 año y 8 meses | Amplia sensibilidad y gusto por niños de 0 a 6 años. Espíritu creativo y dinámico. Solidez en sus principios éticos y morales. Carácter tolerante, paciente y respetuoso ante los niños (sic). |
| Licenciatura | No se pudo ubicar en el sitio web | 3 | 1 cuatrimestre: 5 materias. 2 cuatrimestres: 4 materias | 13 | 1 año | ||
| La Salle. Privada | Bachillerato | 119 | 5 | 5 | 24 | 1 año y 8 meses | Fotocopia y original del título de Bachiller en Educación Media. Fotografía tamaño pasaporte. Completar la solicitud de admisión. Cancelar los aranceles correspondientes. |
| Licenciatura | 34 | 3 | 2 cuatrimestres: 4 materias | 10 | 1 año | ||
| Federada San Judas Tadeo. Privada | Bachillerato | 108 | 8 | 5 cuatrimestres: 4 materias. 2 cuatrimestres: 3 materias. 1 cuatrimestre: 5 materias | 31 | 2 años y 8 meses | Fotocopia de la cédula, 4 fotos tamaño pasaporte. Original y copia de título de secundaria Llenar formulario de ingreso. |
| Licenciatura | No se indica en el sitio web | 3 | 3 cuatrimestres: 4 materias | 12 | 1 año | Llenar y firmar la solicitud de ingreso. Original y 2 fotocopias del título de bachillerato. Original y fotocopia de la cédula de identidad. 4 fotografías tamaño pasaporte. | |
| Católica. Privada | Bachillerato | 127 | 9 | 5 cuatrimestres: 4 materias. 3 cuatrimestres: 5 materias. 1 cuatrimestre: 3 materias | 37 | 3 años | No se indica en la página web. |
| Licenciatura | 35 | 4 | 2 cuatrimestres: 5 materias. 1 cuatrimestre: 4 materias. 1 cuatrimestre: 3 materias | 12 | 1 año y 4 meses | ||
| Latina. Privada | Licenciatura | 52 | 2 | 1 cuatrimestre: 4 materias. 1 cuatrimestre: 5 materias | 8 | 8 meses | No se indica en la página web. |
| Continental de las Ciencias y el arte. Privada | Bachillerato | 96 | 8 | 3 cuatrimestres: 3 materias. 4 cuatrimestres: 4 materias. 1 cuatrimestre: 1 materia | 5 | 2 años y 8 meses | Una fotografía tamaño pasaporte. Original y 2 copias del documento de identidad. Original y dos copias del título de bachillerato en Educación Media. |
| De Costa Rica. Pública | Bachillerato | 154 | 9 | 8 cuatrimestres: 6 materias. 1 cuatrimestre: 1 materia | 47 | 2 años y 8 meses | Aprobar la prueba de admisión a la universidad y a la carrera según el corte de puntaje. Bachillerato en Educación Secundaria. En la página web se identifican algunos deseables para esta carrera9. |
| Licenciatura | 24 | 3 | 1 cuatrimestre: 7 materias 2 cuatrimestres: 2 materias | 9 | 1 año | ||
| Nacional de Costa Rica. Pública | Diplomado | 143 | 4 | 2 cuatrimestres: 6 materias. 2 cuatrimestres: 5 materias | 22 | 1 año y 4 meses | Bachillerato en Educación Secundaria. Inscripción en la carrera, en la fecha correspondiente. Aprobar el proceso de admisión a la UNA. |
| Bachillerato | 63 | 4 | 2 cuatrimestres: 6 materias. 1 cuatrimestre: 7 materias. 1 cuatrimestre: 5 materias | 24 | 1 año y 4 meses | Diplomado en Pedagogía con énfasis en Educación Preescolar. Aprobar el proceso de admisión a la UNA si procede de otra universidad. | |
| Licenciatura | 105 | 2 | 1 cuatrimestre: 6 materias. 1 cuatrimestre: 5 materias | 11 | 8 meses | Bachillerato en Pedagogía con énfasis en Educación Preescolar. Aprobar el proceso de admisión a la UNA si procede de otra universidad. | |
| Adventista de Centroamérica. Privada | Bachillerato | 142 | 8 | 47 | 2 años y 8 meses | Certificación de notas de los dos últimos años de secundaria (4°, 5° y 6° año según corresponda). Diploma o título de conclusión de estudios secundarios10. | |
| Licenciatura | 30 | 3 | 2 cuatrimestres: 5 materias. 1 cuatrimestre: 1 materia | 11 | 1 año | ||
| Estatal a Distancia. Pública | Diplomado | 73 | 5 | 5 cuatrimestres: 4 materias 1 cuatrimestre: 3 materias | 23 | 2 años | 2 fotocopias de la cédula de identidad. (copia fiel del centro universitario). Original y 2 fotocopias del diploma (copia fiel del centro universitario). Certificación de notas original de la Oficina de Registro de la universidad de procedencia, que indique las asignaturas aprobadas11. |
| Bachillerato | 144 | 7 | 5 cuatrimestres: 4 materias. 1 cuatrimestre: 3 materias. 1 cuatrimestre: 1 materia | 25 | 2 años y 4 meses | ||
| Licenciatura | 179 | 3 | 1 cuatrimestre: 4 materias. 1 cuatrimestre: 3 materias. 1 cuatrimestre: 5 materias | 12 | 1 año | ||
| Magister. Privada | Bachillerato | No se indica en el sitio web | 8 | 7cuatrimestres: 4 materias 1 cuatrimestre: 2 materias | 28 | 2 años y 8 meses | No se indica en la página web. |
| Licenciatura | 3 | 2 cuatrimestres: 4 materias 1 cuatrimestre: 3 materias | 11 | 1 año | |||
| Hispanoamericana. Privada | Bachillerato | No se indica en el sitio web | 8 | 4 materias y 2 en el último cuatrimestre | 34 | 2 años y 8 meses | Original y 2 copias del título de Bachiller en Educación Media12. |
| Licenciatura | 3 | 4 materias | 12 | 1 año | Los requisitos anteriores y adicionalmente, original y 2 copias del título universitario13. |
Información general de las universidades públicas y privadas
Fuente: Elaboración propia (2021) con base en los programas de estudio de las universidades que ofrecen la carrera o programa de educación Preescolar en el país.Un primer acercamiento a la información de la tabla 1 es con referencia a los requisitos de ingreso a la carrera, pues se logra determinar cómo las instituciones cuentan con requisitos similares. En cuanto a la solicitud de documentos, y para el caso de la Universidad de Costa Rica (UCR) y la Universidad Nacional (UNA), debe realizarse prueba de admisión, pero en ninguna se evidencia una prueba o requisito específico para definir idoneidad de las personas interesadas en estudiar educación preescolar. Desde esta perspectiva, es relevante señalar la importancia de revisar los procesos de admisión en las diferentes universidades, lo que permitirá, por un lado, más asertividad en la selección de las personas que en el futuro se desempeñarán como profesionales en educación, al visualizar características que se relacionan con la vocación y sensibilidad humana, ambas de gran importancia al estar en contacto directo con una población como lo es la primera infancia.
En cuanto al apartado de créditos, bloques y tiempo para obtener el título profesional en las ofertas académicas, se distingue una diferenciación significativa entre las universidades; no implica que una sea mejor que la otra, pero es evidente que en el ámbito estatal la formación requiere más tiempo. Lo anterior, por ejemplo, se refleja en la propuesta curricular que tiene la UCR con 154 créditos, versus la Universidad de las Ciencias y el Arte con 96.
Si bien no se puede partir de que estos criterios definen la calidad de la formación recibida, se logra deducir que cuanto más tiempo de formación se tenga, existe una mayor amplitud en las temáticas a abordar y en la profundización de algunas asignaturas específicas, lo cual beneficia no solo a la persona profesional en formación, sino a su estudiantado futuro, por la posibilidad de enfrentarse con mayores y mejores recursos en el ámbito de aula.
Análisis de las temáticas en los programas de estudio
La revisión de las ofertas educativas a nivel superior para la formación profesional en docencia permite observar y analizar aspectos como la relación de la oferta académica de las diferentes universidades con el perfil de salida de los profesionales en educación preescolar, si el perfil de la persona docente de preescolar, establecido en el programa actual de educación preescolar del MEP como ente rector en materia educativa, concuerda con la oferta de las universidades y si existe coherencia entre la formación de la persona docente y lo que propone el programa de Educación Preescolar vigente (tabla 2).
| Universidad | Pedagogía | Didáctica o planeamiento | Currículo | Psicología | Desarrollo o aprendizaje | Necesidades educativas especiales | Valores / Orientación / Religión |
| Florencio del Castillo | - | 2 | 1 | 3 | 2 | 4 | 1 |
| La Salle | 2 | 4 | 3 | - | 8 | _ | _ |
| Federada San Judas Tadeo | - | 4 | 2 | 2 | - | 4 | 1 |
| Católica | 4 | 5 | 1 | - | 6 | 1 | 3 |
| Latina | - | - | - | 1 | 1 | 1 | _ |
| Continental de las Ciencias y el Arte | - | 2 | 1 | 1 | 1 | 1 | _ |
| De Costa Rica | 2 | 3 | 2 | - | 3 | 2 | _ |
| Nacional de Costa Rica | 8 | 4 | 2 | - | 4 | 3 | _ |
| Adventista de Centroamérica | - | - | 1 | 4 | 2 | 1 | 6 |
| Estatal a Distancia | 3 | 2 | 1 | 1 | 13 | 1 | _ |
| Magister | - | - | 2 | 1 | 2 | 2 | _ |
| Hispanoamericana | - | 1 | 2 | 1 | 1 | 2 | _ |
Cantidad de asignaturas por universidad, según clasificación temática
Fuente: Elaboración propia (2021), con base en los programas de estudio de las universidades que ofrecen la carrera o programa de Educación Preescolar en el país.Las temáticas relacionadas con currículo, pedagogía y didáctica están presentes en la mayoría de las ofertas universitarias, dada su importancia en la formación de la persona docente. Estas tres grandes áreas del conocimiento favorecen que se lleve a cabo el trabajo de aula con calidad, al seleccionar los materiales idóneos, así como tener presente las competencias y características del estudiantado para promover estrategias de aprendizaje acordes a ellas. Otro elemento significativo es que promueve la planificación y se evita la improvisación.
En la teoría, desde el ámbito psicológico y de desarrollo humano, las personas que trabajan con población infantil deben tener un conocimiento de las etapas y áreas del desarrollo, para comprender cómo todo esto se vincula estrechamente con el proceso de aprendizaje. Estos conocimientos se logran mediante asignaturas vinculadas a dichas especialidades, por ello y conocedoras de esta importancia, las ofertas curriculares ofrecen materias como psicología, psicología educativa, desarrollo y aprendizaje, entre otras.
Otras temáticas abordadas con mayor auge son las referidas a la discapacidad, problemas de aprendizaje, necesidades educativas especiales y, más recientemente, el Diseño Universal para el Aprendizaje (DUA), desde el enfoque de derechos humanos. En la tabla 3 se observa cómo es una asignatura que se mantiene en la oferta de la mayoría de las universidades del país para la carrera de Educación Preescolar.
| Universidad | Ética o filosofía | Arte o música | Sexualidad o desarrollo humano | Estimulación temprana | Lenguaje o lecto escritura | Tecnología, mapas conceptuales, mapas mentales, dinámicas de los grupos | Teorías del aprendizaje |
| Florencio del Castillo | 2 | 2 | _ | _ | 3 | 2 | 1 |
| La Salle | 1 | 2 | _ | _ | 2 | 1 | 2 |
| Federada San Judas Tadeo | 1 | 2 | _ | 1 | 7 | 1 | _ |
| Católica | 1 | 2 | _ | _ | 3 | 2 | _ |
| Latina | _ | _ | 1 | _ | _ | _ | |
| Continental de las Ciencias y el Arte | 2 | 2 | _ | _ | 3 | 1 | _ |
| De Costa Rica | * | 6 | _ | 1 | 1 | 2 | _ |
| Nacional de Costa Rica | * | 4 | 2 | _ | 4 | 2 | _ |
| Adventista de Centroamérica | 1 | 3 | _ | 1 | 6 | 2 | _ |
| Estatal a Distancia | 1 | 1 | 2 | _ | - | 2 | _ |
| Magister | 1 | 2 | _ | 1 | 3 | 2 | 1 |
| Hispanoamericana | 2 | 2 | 1 | 1 | 1 | 1 | _ |
Cantidad de asignaturas por universidad, según clasificación temática
Fuente: Elaboración propia (2021), con base en los programas de estudio de las universidades que ofrecen la carrera o programa de Educación Preescolar en el país. (*) Se llevan en los cursos introductorios o generales.Al tener presente que la educación es un proceso humano y complejo, sujeto a cambios sociales, culturales, tecnológicos, políticos y económicos, donde incluso se logran evidenciar grandes brechas de desigualdades, es que asignaturas como filosofía y ética cobran relevancia. Como lo plantea Gilroy: «Este cambio en la naturaleza de la investigación filosófica es de una relevancia particular para una materia como la filosofía de la educación que, por su propia naturaleza, trata con un fenómeno social, la educación»14, por ello no es de extrañar que las carreras apuesten a tener dichas asignaturas como parte de su oferta curricular.
En una línea similar, se logra observar que materias que contemplan música, arte y creatividad están presentes en todas las universidades, lo que respalda la importancia que se le da a la formación integral de niños y niñas en educación preescolar.
Desde este mismo concepto de educación integral y conociendo la importancia de la comprensión del desarrollo humano, se vuelve significativo identificar la faltante de propuestas en el ámbito de la educación sexual y valores, es decir, a nivel de formación se deja al descubierto estos tópicos, cuando son aspectos esenciales del desarrollo con los cuales las personas docentes tendrán que convivir en su quehacer de aula.
En la actualidad, a nivel nacional e internacional viene cobrando una relevancia significativa el tema de atención y estimulación temprana, esto dependiendo del paradigma según el cual se trabaje. El auge de estas temáticas queda expuesto en el abordaje que hacen seis de las universidades al incluir explícitamente asignaturas dentro de sus ofertas curriculares.
Algo similar sucede con la lectoescritura emergente. En ese sentido, Vega y Guarneros establecen que «la alfabetización emergente es el conjunto de habilidades y conocimientos sobre el lenguaje escrito que se observa en los pequeños entre el nacimiento y el momento en el que escriben y leen convencionalmente»15. Si se tiene conocimiento de que los procesos de lectoescritura son procesos cognitivos que se desarrollan o gestan en la etapa de la educación formal, se vuelve una necesidad imperante fortalecer para el preescolar la lectoescritura emergente, lo que propicia espacios naturales de aprendizaje y no academicistas, por ello, la importante de que esta asignatura sea con este nombre, o bien, desde otra área como didáctica de la lectoescritura, pueda ser abordado en la formación de personas profesionales de la educación preescolar.
En la tabla 4 se detalla la cantidad de asignaturas por universidad, según clasificación temática.
| Universidad | Administración y supervisión educativa | Matemática, ciencias, estudios sociales, historia | Desarrollo del pensamiento o creatividad | Investigación educativa | Evaluación y diagnóstico | Educación ambiental | Niños en situación de vulnerabilidad |
| Florencio del Castillo | 3 | 5 | _ | 3 | 2 | _ | _ |
| La Salle | _ | 1 | _ | 1 | _ | 1 | _ |
| Federada San Judas Tadeo | 3 | 2 | _ | 4 | 1 | _ | _ |
| Católica | 3 | 2 | _ | 2 | 1 | _ | _ |
| Latina | 2 | _ | 2 | _ | _ | _ | |
| Continental de las Ciencias y el Arte | _ | 7 | 1 | 1 | _ | _ | _ |
| De Costa Rica | 2 | 3 | 1 | 2 | _ | 1 | _ |
| Nacional de Costa Rica | 1 | 2 | _ | 9 | 3 | 11 | _ |
| Adventista de Centroamérica | 2 | 6 | _ | 2 | 2 | _ | _ |
| Estatal a Distancia | _ | _ | _ | 4 | 2 | _ | 1 |
| Magister | 2 | 3 | _ | 2 | 2 | _ | _ |
| Hispanoamericana | 1 | 3 | _ | 2 | 1 | _ | _ |
Cantidad de asignaturas por universidad, según clasificación temática
Fuente: Elaboración propia (2021), con base en los programas de estudio de las universidades que ofrecen la carrera o programa de Educación Preescolar en el país.Para las áreas de Matemáticas, Ciencias, Estudios Sociales e Historia se identifican asignaturas en la mayoría de las ofertas de los programas de las universidades, lo cual hace referencia a un currículo base de formación de conocimientos generales en estas áreas. Por otra parte, ocho universidades cuentan con al menos una materia que se relaciona con evaluación y diagnóstico.
Desde un marco de derechos humanos y desde la propuesta del Código de la Niñez y la Adolescencia, se vuelve trascendental para una persona educadora conocer que hay poblaciones vulnerables como es la niñez y más aún situaciones particulares que acentúan esa condición, como lo es vivir en condiciones de pobreza o tener una discapacidad, entre otros. En ese sentido, las universidades deberían dar a sus profesionales las herramientas para ofrecer una educación integral y de calidad, a partir precisamente de esas condiciones de la población infantil; lamentablemente eso no es así y más bien lo que se refleja es que solo una universidad abarca esta temática, por lo menos con un nombre que haga referencia directa a esta población en condición vulnerable.
En la tabla 5 se detalla la cantidad de asignaturas por universidad, según clasificación temática.
| Universidad | Educación Física | Sociología educativa | Juego | Idiomas | Salud, nutrición o primeros auxilios | Familia y comunidad | Educación preescolar y realidad nacional |
| Florencio del Castillo | 2 | 1 | 1 | 12 | 1 | _ | _ |
| La Salle | 1 | _ | _ | _ | _ | 1 | 3 |
| Federada San Judas Tadeo | 1 | _ | _ | 1 | 1 | _ | 2 |
| Católica | _ | 2 | 1 | 1 | 1 | 1 | 7 |
| Latina | _ | _ | _ | _ | _ | _ | _ |
| Continental de las Ciencias y el Arte | _ | _ | 1 | _ | _ | _ | _ |
| De Costa Rica | 1 | 2 | _ | _ | 1 | _ | 2 |
| Nacional de Costa Rica | _ | 1 | 2 | 1 | 2 | _ | 5 |
| Adventista de Centroamérica | 2 | _ | _ | 2 | 3 | 1 | 4 |
| Estatal a Distancia | _ | _ | 2 | _ | 1 | 3 | 1 |
| Magister | 2 | _ | _ | 2 | 1 | _ | 1 |
| Hispanoamericana | 1 | _ | _ | 9 | 1 | _ | _ |
Cantidad de asignaturas por universidad, según clasificación temática
Fuente: Elaboración propia (2021), con base en los programas de estudio de las universidades que ofrecen la carrera o programa de Educación Preescolar en el país.Al hacer referencia a las áreas del desarrollo humano, se menciona el área psicomotriz con principios tan importantes como el «próximo distal» o «céfalo caudal» [16] , donde se identifica la necesidad de implementar estrategias para favorecer el desarrollo motor de niños y niñas, según sus etapas y características propias. Por ello, asignaturas como Educación Física son tan importantes en virtud de que ofrecen los insumos teóricos y prácticos para propiciar experiencias idóneas al estudiantado; en ese sentido, siete de las diez universidades estudiadas lo ofrecen como parte de su propuesta curricular.
En cuanto al idioma, se observa cómo del total de universidades, siete solicitan que sus estudiantes cursen una o dos asignaturas relacionadas con el inglés (y no necesariamente con enseñanza del inglés en preescolar, sino que en algunos casos es más como un conocimiento general del idioma). En el caso de la Hispanoamericana, cuenta con nueve materias relacionadas con el área de inglés, esto porque la carrera es de educación Preescolar Bilingüe, y la Florencio del Castillo ofrece once módulos opcionales con el objetivo de desarrollar las cuatro habilidades esenciales en el área de inglés (hablar, escuchar, leer y escribir). Asimismo, es necesario indicar que la Hispanoamericana y la Magister ofrecen la carrera de Educación Prescolar Bilingüe, por lo que en ambos casos el programa se ve reforzado en la formación de la enseñanza del inglés.
Lo anterior llama a la reflexión a las autoridades universitarias sobre sus ofertas curriculares, ya que hay una directriz del MEP para que las personas docentes de preescolar se certifiquen en idioma inglés, y mediante pruebas opten al puesto de docentes de preescolar con especialidad de inglés17. De esta forma se amplía la posibilidad de contratación, precisamente por dicha especialidad.
En la tabla 6 se detalla la cantidad de asignaturas por universidad, según clasificación temática.
| Universidad | Experiencia profesional | Materiales y recursos | Sistema educativo costarricense | Niñez y sus derechos. Educación para la paz | Innovación educativa | Práctica docente | Estrategias de comportamiento |
| Florencio del Castillo | _ | _ | _ | _ | _ | _ | _ |
| La Salle | _ | _ | _ | _ | _ | _ | _ |
| Federada San Judas Tadeo | _ | 1 | _ | _ | _ | 2 | 1 |
| Católica | _ | _ | _ | _ | _ | _ | _ |
| Latina | _ | _ | _ | _ | _ | _ | _ |
| Continental de las Ciencias y el Arte | _ | 1 | _ | _ | _ | _ | _ |
| De Costa Rica | 2 | 1 | _ | 1 | 1 | _ | _ |
| Nacional de Costa Rica | _ | 2 | 2 | 1 | _ | _ | _ |
| Adventista de Centroamérica | _ | _ | _ | _ | _ | 3 | _ |
| Estatal a Distancia | _ | _ | 1 | _ | _ | 1 | 1 |
| Magister | _ | _ | _ | _ | _ | 1 | _ |
| Hispanoamericana | - | 1 | _ | _ | _ | _ | _ |
Cantidad de asignaturas por universidad, según clasificación temática
Fuente: Elaboración propia (2021) con base en los programas de estudio de las universidades que ofrecen la carrera o programa de Educación Preescolar en el país.Materias como Experiencia Profesional, Innovación Educativa, Estrategias de Comportamiento y Sistema Educativo Costarricense se encuentran en una o dos ofertas educativas. Temáticas como Materiales y Recursos, Práctica Docente, Educación para la paz y Derechos, también se observan poco.
Sobre los estudios generales, las universidades estatales incluyen en sus planes curriculares cursos propios de los programas de generales y humanidades, además de seminarios de realidad nacional, repertorios, cursos de arte, deporte, entre otros. En el caso de la Universidad Católica, incluye asignaturas de cultura cristiana y seminario de pastoral universitaria, que responde a su enfoque religioso.
Análisis de los resultados de la encuesta
Un total de 174 personas respondieron la encuesta. Un 65,9 % tenía más de 40 años de edad y un 30,1 % , entre 30 y 40 años. En cuanto a los años de experiencia laboral, un 38,2 % tenía entre 10 y 20 años de experiencia; 30,6 %, entre 20 y 30 años; un 16,8 %, entre 5 y 10 años; y un 8,1 %, más de 30 años de experiencia laboral. Este hecho es importante porque son personas que en su mayoría ya tienen experiencia como docentes de preescolar.
Del total de la población encuestada, el 24,2 % ha realizado los estudios en la UNED, el 14,5 % en la UCR y el 13,3 % en la UNA, el resto de las personas encuestadas ha realizado los estudios en alguna de las universidades privadas. Esto indica que a pesar de la variedad de universidades privadas que ofertan la carrera de Educación Preescolar, dentro del grupo encuestado la mayoría ha preferido llevar a cabo su formación en el ámbito público. Del total de las personas encuestadas, el 85,4 %, al momento de aplicar la encuesta, estaba graduado. De aquí se desprende que las personas encuestadas están laborando ya con los conocimientos de una formación concluida y que pueden brindar información de su experiencia al haber completado sus procesos de formación académica.
El 93,1 % de las personas encuestadas se encontraba laborando al momento de la aplicación, lo que permite contar con el criterio de personas con experiencia en el campo de la docencia y esto nutre los aportes de cada una de ellas; por su parte, el 96,5 % indicó trabajar en el sector público.
En cuanto a las competencias que debe tener un profesional, la figura 2 muestra las competencias más citadas por las personas encuestadas y la frecuencia en que estas fueron mencionadas.

Histograma de frecuencia sobre las competencias
Fuente: Elaboración propia a partir de las respuestas de la encuesta aplicada, 2021.A partir de las respuestas brindadas por las personas participantes en la encuesta, se observa cómo hacen mención, con mayor frecuencia, a la necesidad de contar con una actualización constante, seguida de la tecnología, planteada como una gran necesidad a partir de la pandemia. Las otras competencias se refieren a aspectos relacionados con la creatividad, la vocación, mantener el amor por la carrera y hacia niños y niñas, innovar, contar con habilidades comunicativas, sentido de responsabilidad, paciencia, proactividad, tolerancia, respeto, dinamismo, compromiso, liderazgo, criticidad, amabilidad y habilidades sociales son rescatados por la mayoría como aspectos esenciales en la labor docente.
Es importante hacer referencia a que estas habilidades no se toman en cuenta en ninguno de los programas de educación preescolar, ni tampoco es un aspecto evaluado al ingresar a la carrera, considerando que son habilidades esenciales en el ejercicio de la profesión.
También se menciona la competencia del idioma, al hacer referencia al inglés, e indica la importancia de una tercera o cuarta lengua, aspecto que se ha mencionado y ha sido tema de discusión de las autoridades en educación del país, pero que, al revisar los programas, sigue siendo una carencia que se plasma en las aulas.
Aspectos más académicos, como conocimientos sobre las capacidades en la primera infancia, planificación, investigación, estrategias para el manejo en el aula, desarrollo emocional del niño y la niña se mencionan como aspectos a tomar en cuenta durante la formación de profesionales en preescolar. Temáticas que en los programas de estudio en su mayoría se contemplan, pero que por la cantidad de materias ofrecidas pudiera ser que no se profundice. Importante hacer notar que la mayoría de las personas encuestadas cuenta con la experiencia suficiente como para, a partir de esta, hacer notar ciertas áreas que requieren más atención en la formación universitaria.
Por su parte, la resolución de conflictos, trabajo en equipo, manejo de grupo, estrategias de mediación, estimulación, entre otras, son áreas mencionadas, pero carecen de relevancia en el currículo de las universidades o, por lo menos, no se contemplan bajo ese nombre. Mientras que la formación en las diferentes áreas académicas como matemática, ciencias, etc., se menciona con una baja frecuencia, lo que podría indicar que las personas docentes se enfrentan a otras necesidades en este momento, referidas más a habilidades personales y sociales que les permita enfrentar los retos diarios en las aulas.
Aspectos como la salud mental del docente, manejo de estrés y habilidades para trabajar bajo presión son mencionados, lo que hace volver la mirada a la figura del docente e indicar que no se contempla en los programas de formación universitaria en el área de docencia.
Se les consulta por las fortalezas del programa de estudio de la universidad en la que se graduaron o en la que estudia, para conocer qué aspectos de su formación sienten que les ha beneficiado en su práctica de aula, las respuestas se orientan a lo siguiente: una oferta curricular buena, completa e integral, la cual abarca todas las áreas como lectoescritura, matemáticas, ciencias, etc., así como otras materias importantes dentro del programa como psicología, materiales didácticos, métodos de investigación, entre otras. En el caso de fortalezas para el desarrollo de competencias personales e individuales, se menciona aspectos relacionados con la motivación, el profesionalismo, el carisma, la responsabilidad, la ética, la autonomía e independencia, buscando siempre la innovación y el aprendizaje significativo.
También rescatan como fortaleza la trasmisión o fortalecimiento de valores como la sencillez, la humildad, la paz, el amor y el respeto, generando con esto la empatía y sensibilidad hacia las necesidades de otras personas y el trabajo en equipo. En este punto, también se puede visualizar la importancia que se le da a la práctica profesional, ya de por sí presente en la mayoría de las universidades.
Por último, se menciona como fortaleza el conocimiento y la experiencia de las personas docentes de las universidades al impartir las lecciones, mostrar gran profesionalismo y responsabilidad en la formación de futuras personas profesionales.
Con respecto a las debilidades o retos encontrados en el programa de educación preescolar que cursaron como parte de su formación, se cita de manera reiterada la necesidad de tener formación en inglés, así como la enseñanza y la puesta en práctica de la tecnología. Aspectos que también se mencionan cuando se refieren a las competencias que debe tener el personal docente quedaron en evidencia en las mallas curriculares analizadas como desventaja para la población estudiantil de educación preescolar, por la escasa o nula formación en estas áreas. También se indica como debilidad la formación en temas como la atención a las necesidades educativas especiales, el manejo del grupo, el desarrollo del niño o la niña, habilidades sociales y emocionales, lo que coincide ya que muchas de estas temáticas no están incorporadas en las ofertas educativas.
Asimismo, mencionan el abordaje durante la carrera de cursos que evidencien problemáticas sociales como desnutrición, drogas, intervención en comunidades de alto riesgo, abordaje y comunicación con las personas encargadas de menores de edad, es decir, todo aquello referido a la atención de la población infantil con factores de vulnerabilidad.
Se menciona la necesidad de profundizar en el área de la investigación desde la formación universitaria y la elaboración de planeamiento. No bastante, sería importante revisar en detalle este comentario y poder profundizar en las razones de este sentir, por cuanto todas las universidades incorporan en su oferta, cursos de investigación y planeamiento o currículo.
Algunas respuestas también hacen referencia a la necesidad de formar a la persona docente de una manera integral, brindándole estrategias de respuesta, mediación e intervención que respondan a la realidad actual, tanto en el plano cognitivo y conductual como en el área emocional. Consideran oportuno cambiar y actualizar constantemente los programas de estudio de las universidades, de tal forma que estos les permitan acercarse más al escenario real del aula.
Con respecto a la opinión sobre la educación preescolar en el país, se rescatan comentarios relacionados con la importancia del ejercicio de la profesión como personas docentes de preescolar en cuanto a que es la base para el desarrollo de habilidades y destrezas para el aprendizaje en niveles superiores y fuente de motivación futura. Por otro lado, y en oposición a lo planteado, surgen comentarios relacionados con el poco valor o reconocimiento que se le brinda a la carrera y al nivel de preescolar, desde otros espacios en la sociedad.
En cuanto a las valoraciones sobre la educación pública y privada que las personas profesionales recibieron en las universidades, se observa cómo en su mayoría se refieren a calificativos como buena, muy buena o excelente. Por otra parte, consideran que la educación preescolar es pilar y esencial para el desarrollo de niños y niñas, al mismo tiempo que se menciona que, pese a lo anterior, no se le da la importancia que esta tiene a nivel nacional.
Se observan comentarios sobre las diferencias entre la educación preescolar en el sistema público y privado refiriéndose al aspecto académico, idioma y tecnología, así también las personas encuestadas hacen referencia a que la educación privada es más flexible, tiene mejores y más recursos y escolariza la etapa de preescolar cuando enfatiza en el aprendizaje de la lectoescritura, mientras que la pública desarrolla las habilidades y es más limitada en cuanto a los recursos y el alcance académico.
Por otro lado, se refieren a que ambas deben mejorar y actualizar los programas, pues son más teóricas que prácticas y en ambas no se observa apoyo a las personas con Necesidades Educativas Especiales. Estos dos últimos aspectos analizados en los contenidos de los programas, y también evidenciados en el análisis de las competencias a partir de la encuesta realizada, se mencionan como una necesidad por abordar y profundizar.
Son pocas las valoraciones negativas sobre la educación, lo que podría indicar que, pese a que hay aspectos por mejorar o cambiar, la educación tanto pública como privada de nuestro país es de calidad.
Análisis de los resultados de la entrevista
Las especialistas entrevistadas concuerdan y mencionan aspectos en común, cada una rescatando su punto de vista, pero no se logran ver discrepancias. Reconocen que las personas profesionales en educación preescolar deben tener una sólida formación en las áreas de desarrollo del niño y la niña, como base para la implementación de estrategias de mediación, ajustes en el planeamiento, así como el reconocimiento en cada estudiante de sus fortalezas y debilidades. El manejo de conceptos y teorías también es indicado como un elemento importante de la formación de la persona docente.
Las entrevistadas mencionan la importancia del desarrollo de habilidades de comunicación acordes con la primaria infancia asumidos con la responsabilidad y ética que la formación en docencia requiere, así como el desarrollo de la asertividad y empatía como parte del proceso. También mencionan la trascendencia de tener conocimientos sobre el diseño universal para el aprendizaje, espacios multidimensionales y la incorporación de las TIC en la educación.
Con respecto a la educación preescolar pública y privada en Costa Rica, refieren algunas diferencias entre una y otra, como por ejemplo, que la privada supera a la pública en la enseñanza del idioma y el manejo de las tecnologías, así como en el hecho de que, al contar con mayores recursos económicos, posee mayores ventajas.
En el sector privado, al invertir las familias dinero en la educación de sus hijos o hijas, tienden a supervisar el avance en cuanto al aprendizaje y piden resultados; por otro lado, de cara a las personas docentes esta situación podría representar mayor exigencia y compromiso de dichos profesionales, para así poder continuar trabajando en la institución, lo que podría representar una diferencia con respecto al sector público.
Asimismo, rescatan que tanto en las universidades públicas como privadas existe un compromiso y una formación acorde a las tendencias nacionales e internacionales, con un sentido de responsabilidad en la formación de las personas profesionales en docencia que trabajarán con niños y niñas.
Resaltan, además, la necesidad de lograr un trabajo en conjunto en el que se unifiquen fuerzas, objetivos, luchas e intenciones entre la educación pública y privada. Vislumbran retos hacia el futuro como alcanzar un aprendizaje significativo en las personas estudiantes, al propiciar experiencias de aprendizaje directas y vivenciales, así como el ajuste en la utilización de la tecnología dentro de las aulas, de una forma razonable y racional.
También hacen referencia a los programas de estudio de las universidades, al indicar como fortaleza que cada programa tiene sus propias aspiraciones o énfasis, comprobado así en la revisión de los programas que se realizó en esta investigación.
No se puede obviar la actualización y revisión constante de los contenidos de los programas, según las especialistas, ya que esto les permite a las universidades y carreras responder a las necesidades actuales, sumado a los procesos de acreditación que tienen ciertos niveles o estándares por cumplir.
Otro aspecto relevante es que los programas están centrados en el niño y la niña, en el que predomina la mediación pedagógica como recurso de enseñanza, las personas docentes cuentan con gran experiencia y están inmersos en el sistema educativo desde las aulas, lo que les permite nutrir sus conocimientos con la experiencia diaria. Hay mayor claridad en la importancia de la participación de la familia en el proceso pedagógico.
Como retos, destacan las pocas investigaciones que se realizan sobre el trabajo en el aula y lo necesario que estas pudieran resultar para lograr avances importantes en cuanto a la mejora de la educación en Costa Rica. Además, se debe volver la mirada hacia los siguientes aspectos que no han sido abordados de forma satisfactoria: a) la necesidad de incorporar en los programas de estudio la enseñanza del inglés, b) la utilización de la tecnología dentro de las aulas, c) mejorar la calidad en la educación en cuanto al desarrollo del ser humano integral, d) mejorar las políticas actuales hacia niños y niñas menores de 4 años, ya que ha sido una población con la que no se ha trabajado tanto como con la niñez mayor de 4 años, e) la necesidad de contar con docentes con vocación, con la capacidad para enseñar lo que han aprendido en un marco de respeto y un clima de apoyo. Cabe mencionar que estos aspectos se citan como carencias en los programas después del análisis de estos y también son citados por las personas encuestadas.
Con respecto a la educación preescolar en Costa Rica, no se está logrando integrar el desarrollo físico, emocional, cognitivo y lingüístico, lo que se logra visualizar cuando niños y niñas llegan a los niveles siguientes, ya que no logran alcanzar los objetivos propuestos. Otro aspecto importante de señalar en que se vuelve necesario incentivar un trabajo en conjunto entre la educación pública y privada, así como mejorar las políticas económicas de la educación de cara a asegurar una educación de calidad para la primera infancia, diferencia que también destacan las personas encuestadas.
Conclusiones
Al analizar los programas de cada universidad, se encontraron diferencias significativas que van desde el número de créditos hasta el tipo de asignaturas que se oferta.
Cada universidad, sea pública o privada, tiene sus reglamentos y condiciones referente al ingreso a la institución y a las carreras que, como parte de su oferta curricular, ponen a disposición del estudiando. No obstante, la decisión de estudiar una determinada carrera debe ser algo que se lleve a cabo a partir de un análisis consciente sobre diferentes factores que pueden incidir en dicha escogencia, desde gustos, intereses, habilidades y capacidades, hasta temas de índole económico, familiar y, por supuesto, vocacional.
Es importante señalar que cada programa curricular ofertado por las universidades tiene sus propios objetivos, con lo cual pretenden alcanzar un perfil del profesional en preescolar partiendo de un ideal, por esto las diferencias en cuanto al currículo que presenta cada una de ellas.
Se observa cómo algunos programas dejan de lado aspectos de la realidad que deberían ser básicos en la formación, como el tema de la ruralidad, poblaciones vulnerables, derechos humanos, entre otros. De esta forma se pone en desventaja de formación al personal docente, pensando que van a trabajar con una población homogénea, cuando la realidad es otra.
Se encontraron diferencias significativas entre el sistema de educación público y privado a nivel de preescolar, entre las cuales se destaca que en el sistema privado hay mayor cantidad de recursos económicos, se enfatiza en la enseñanza del idioma, la utilización de la tecnología, flexibilidad en el currículo y desarrollo del programa de estudios, todos estos aspectos mencionados tanto por las personas encuestadas como por las personas profesionales entrevistadas.
La investigación identifica que la enseñanza del inglés se reconoce como una competencia necesaria en la formación de la persona docente, este aspecto es necesario de integrar y consolidar según lo plantea el MEP. Con respecto al tema del inglés, debe indicarse que el 13 de agosto del 2018, el expresidente de la República, Carlos Alvarado, declara que la enseñanza del inglés debe ser una prioridad nacional, para lo cual se propone como una de las estrategias, la universalización del inglés en preescolar. Es a partir de ese comunicado que, desde el MEP, se inician acciones para la contratación de personal bilingüe o con un cierto nivel de inglés certificado, de tal forma que se pueda ir implementando en las aulas de preescolar como parte de su propuesta curricular. También implicó que las universidades revisaran de sus planes de estudio para solventar esta necesidad particular, surgido del comunicado presidencial.
Un dato importante lo presenta López cuando menciona:
De acuerdo con la reseña histórica de la enseñanza del inglés en Costa Rica elaborada por Córdoba et al. (2005), es en 1998 cuando se inicia el plan piloto para la enseñanza del inglés en preescolar en el país. Sin embargo, 20 años después no todas las instituciones en educación Preescolar a nivel público en Costa Rica imparten esta materia.18
Se visualiza el interés de las universidades por continuar con los procesos de acreditación y actualización que hasta ahora algunas carreras han llevado a cabo, ya que esto garantiza la calidad en los programas de estudio y con ello, la calidad de las futuras personas profesionales en educación preescolar.
Recomendaciones
Un aspecto significativo es que, si se busca una formación integral, el énfasis de la formación profesional debería estar centrado en la calidad de la educación que se le brinda y no en la cantidad de asignaturas o créditos para terminar su carrera; en ese sentido, sin importar por cuál universidad se decida, debe existir un mínimo en la calidad que le lleve a tener la mejor formación para ser la persona docente que requieren niños y niñas al ingresar en un aula de preescolar.
A pesar de que la educación de preescolar es la base de la educación y esencial, carece de importancia para algunos sectores de país y requiere de más atención por parte de las autoridades en la materia.
Se encontró la necesidad de reforzar los programas de educación preescolar en cuanto a la tecnología que, en los últimos meses, ha planteado grandes retos a las personas docentes evidenciando la necesidad de mayores conocimientos y actualizaciones en esta área, y por qué no, haciendo notar deficiencias a lo largo de la formación profesional, que afectan sin duda el ejercicio de la profesión de cada una de las personas profesionales en educación.
Otro elemento observado es que hay una gran cantidad de personas profesionales que se desempeñan en el sector público, por lo que es necesario contar con los recursos adecuados a nivel económico y académico para mejorar el servicio que se les brinda a las personas menores de edad a nivel público.
Para las personas entrevistadas y encuestadas existe un gran reto para la educación preescolar y es lograr un equilibrio entre la teoría y la práctica, ya que se esboza un manejo adecuado de conocimientos teóricos que, a la hora de implementarlos en las aulas, no son abordados de manera integral, por lo que no se logra un aprendizaje significativo. A partir de este señalamiento se puede deducir que la práctica debería ser una constante durante toda la formación en la carrera de educación preescolar, de tal forma que el estudiantado tenga las herramientas para enfrentarse a la realidad cuando deba ser parte del mercado laboral.
Se identifica que el área de investigación debe estar presente de forma medular o transversal durante toda la carrera; las personas encuestadas manifiestan sentir una debilidad en esta área. Sería de gran importancia, para complementar esta investigación, analizar el contenido de las asignaturas para comprender de mejor forma cómo se implementa propiamente dicho plan de estudio.
Se encontró la necesidad de establecer un proceso de admisión que filtre el ingreso de las personas interesadas en estudiar esta carrera, de tal forma que se tome en cuenta no solo las capacidades cognitivas, sino también las habilidades sociales y emocionales, las cuales resultan imprescindibles para desenvolverse en esta área y con esta población.
Se valora la necesidad de concretar esfuerzos institucionales y estatales para unificar las experiencias tanto en el sector público como el privado, con el objetivo de minimizar la brecha que se percibe entre una y otra, y unificar esfuerzos con el objetivo de favorecer el desarrollo profesional y con este, el proceso educativo del estudiantado.
Referencias
Bolaños Bolaños, Guillermo y Zaida Molina Bogantes. Introducción al currículo. San José: EUNED, 1997.
CODEHUCA. «Los niños(as) de la década perdida. Investigación y análisis de violaciones de los derechos humanos de la niñez centroamericana» (1980). Derechos Humanos (28 de agosto de 2002). Opinión Consultiva OC-17 / 2002. Solicitada por la Comisión Interamericana de Derechos Humanos.
Cortez, Juan. El Estado de los niños(as). Mirando al tercer milenio. Instituto Interamericano del Niño. Chile: 1992.
Díaz Quero, Victor. «Formación docente, práctica pedagógica y saber pedagógico». Revista Laurus, 12, n.° 2006 (enero-junio 2006), 88-103.
Proyecto Estado de La Nación. Estado de la educación costarricense, 2020.
Fernández Araúz, Andrés. Educación preescolar en Costa Rica: historia y situación actual. Costa Rica: Ministerio de Educación Pública, 2016.
Gilroy, Peter. The aims of education and the philosophy of education. London: Routledg, 1999.
Consejo Nacional de la Niñez y la Adolescencia, PANI. 2015-2020. Política de la primera Infancia.
Proyecto Estado de La Nación. Estado de la educación costarricense, 2019.
León Sáenz, Ana. «El maestro y los niños: La humanización del aula». Educare n.º 2: 139-140, 1999.
López-Montero, Rosberly. «Enseñanza del inglés a nivel preescolar en un contexto de educación pública». Revista Educación, 44, n.° 1 (setiembre, 2020): 31-48.
Martínez-Gutiérrez, Bernal. Cronología de la educación costarricense. Costa Rica, 2016: 1-52.
Maslow, Abrahan. The farther reaches of human nature. New York: Viking Press, 1971.
Ministerio de Educación Pública. Marco curricular par la educación de la niñez desde el nacimiento hasta los seis años, 2018.
Departamento de educación especial. Dirección de Desarrollo Curricular, MEP. Guía pedagógica para niños y niñas de los 0 a 4 años, 2017.
Ministerio de Educación Pública. Programa de Estudio Educación Preescolar. Ciclo Materno Infantil, Ciclo de Transición, 2014.
S. J., Taylor y Robert Bogdan. Introducción a los métodos cualitativos de investigación. Barcelona: Editorial Paidós, 1992.
Vega Pérez, Lisbeth y Esperanza Guarneros Reyes. «Habilidades lingüísticas orales y escritas para la lectura y escritura en niños preescolares». Avances en Psicología Latinoamericana, vol. 32, n.° 1: 1-16, 2014.
Notas
Información adicional
Formato de citación según APA: Calvo-Achoy, M. y Sanabria-Hernández, M. (2022). Análisis de la oferta académica ofrecida por universidades públicas y privadas en Costa Rica para la carrera de Preescolar y su relación con la formación docente entre los años 2020 y 2021. Revista Espiga, 22(45), 187-222.
Formato de citación según Chicago-Deusto: Calvo-Achoy, Mayte y Sanabria-Hernández, Marcela. «Análisis de la oferta académica ofrecida por universidades públicas y privadas en Costa Rica para la carrera de Preescolar y su relación con la formación docente entre los años 2020 y 2021». Revista Espiga 22, n.º 45 (enero-junio, 2023): 187-222.
Enlace alternativo
https://revistas.uned.ac.cr/index.php/espiga/article/view/4700 (html)