La economía naranja en el espacio rural: análisis desde el desarrollo local en la Región de las Vías Verdes de los Valles, Jalisco
Orange Economy at Rural Space: Analysis of Local Development of Vías Verdes de los Valles Region, Jalisco
La economía naranja en el espacio rural: análisis desde el desarrollo local en la Región de las Vías Verdes de los Valles, Jalisco
Revista Iberoamericana de Viticultura, Agroindustria y Ruralidad, vol. 5, núm. 14, pp. 88-105, 2018
Universidad de Santiago de Chile

Recepción: 09 Febrero 2017
Aprobación: 19 Mayo 2017
Resumen: El propósito de este trabajo es analizar desde la perspectiva del desarrollo local las implicaciones, retos y oportunidades que tiene el advenimiento de la denominada “economía naranja”, la alude a la transformación productiva del espacio rural a partir del uso de los recursos tangibles e intangibles, con potencial turístico y cultural. El caso analizado hace referencia a las rutas ferroviarias en desuso en la Región de los Valles, Jalisco, así como al proyecto gubernamental “Vías Verdes y Rutas Creativas”, puesto en marcha desde el año 2007 por parte del Gobierno del Estado el cual incide en siete de los doce municipios de dicha región. El diagnóstico de los recursos, a partir de la utilización del análisis integrado del territorio como elemento metodológico de desarrollo local, muestra entre sus resultados un incremento en la producción de los servicios locales, advirtiendo con ello tanto la tercerización del territorio como la paulatina creación de condiciones económicas para el aprovechamiento turístico-cultural y la viabilidad de las iniciativas de desarrollo, que aún requieren mejorar las capacidades locales para activar y valorar los recursos, así como de políticas para articular la participación de los actores locales.
Palabras clave: desarrollo local, recursos, espacio rural.
Abstract: The purpose of this paper is to analyze from the perspective of the local development, the implications, challenges and opportunities that has the advent of the so-called “orange economy”, which makes allusion to the productive transformations of the rural space when using its tangible and intangible resources with tourist and cultural potential. This work makes reference to the railway routes in disuse in the “Region Valles”, Jalisco, as well as the Government project “Vías Verdes y Rutas Creativas”, which started in 2007. This project affects seven of the twelve municipalities of this region. The diagnosis of the resources, using the integrated analysis of the territory as a methodological element of local development, shows among its results an increasing production of local services, warning with this, the gradual creation of economic conditions for the touristic and cultural use. At the same time, it shows the viability of the development of initiatives that still require to improve the local capabilities to activate and value the resources, as well as better policies to articulate the participation of the local actors.
Keywords: local development, resources, rural space.
Introducción
La región Valles se ubica en el centro occidente del estado de Jalisco, México, integrando doce municipios, los cuales conforman un área de 5,327.7 km2, es decir el 6.64% de la superficie de la entidad federativa.
Esta región ha sido un espacio importante de desarrollo, sobre todo desde el año 2006, cuando se reconoce al paisaje agavero y las antiguas instalaciones de fabricación de tequila presentes en los municipios de Tequila, Amatitán y El Arenal, ubicados en la región, como Patrimonio Mundial de la Humanidad, coronando con ello una dinámica de activación de los recursos patrimoniales asociados a los flujos turísticos (Cabrales y González, 2008). De ahí entonces que tanto al patrimonio cultural como al natural del territorio se le ha incorporado un carácter social y político de cohesión e identidad social, al tiempo que se ha añadido un abierto carácter económico, para convertirlos en bienes con capacidad de oferta y demanda por el turismo (Guerrero Muñoz, 2011).
Sin embargo, la región tiene la virtud de poseer otros recursos, no solo los ligados a la cultura del tequila sino también aquellos patrimoniales y ambientales relacionados con la cultura prehispánica, la “Tradición Teuchitlán”, que incluye la zona arqueológica Guachimontones; una importante área de producción de caña de azúcar, la existencia de centros mineros y la infraestructura ferrocarrilera en desuso, entre otros elementos de importancia, contribuyen a que se busquen nuevas formas de valoración, uso y gestión mediante los cuales se promueve el desarrollo local.
De hecho la existencia de vías del ferrocarril en desuso es el recurso en el que se centró el proyecto Vías Verdes Jalisco, puesto en marcha en 2007 por el Gobierno del Estado de Jalisco, el cual contempló recuperar y acondicionar dos tramos de ruta de redes ferroviarias fuera de servicio para ponerlos a disposición de los usuarios no motorizados como peatones, ciclistas, personas con movilidad reducida, entre otros, para fines recreativos y/o realizar desplazamientos cotidianos (Lozano, González y Méndez, 2013).
La Vía Verde en la región Valles incluye dos tramos:
Sobre la base de este proyecto, las autoridades de la Secretaría de Cultura del Gobierno del Estado de Jalisco para el periodo 2013-2018, ampliaron la visión del programa y ahora lo denominan “Rutas Creativas: Estrategias para el Desarrollo Regional”, con el propósito de incluir la conexión total de las vías, enlazando a la vez los atractivos culturales y naturales de cada municipio por los que transita la ruta (Gobierno de Jalisco, 2013).
Por lo anterior, es relevante identificar en qué medida la población y los actores empresariales e institucionales de la zona tienen una capacidad de respuesta para el aprovechamiento de sus recursos endógenos intangibles, así como del proyecto gubernamental como vía para generar un desarrollo local, considerando que su vocación económica principal está referida a las actividades agropecuarias, por el carácter rural de la mayoría de los municipios de la región.
De ahí entonces, el objetivo de este documento es analizar los espacios de la Ruta Vías Verdes de los Valles (RVVV, de aquí en adelante), considerando las pautas metodológicas del desarrollo local, a partir de lo cual se detectan las claves de organización y la dinámica del territorio relacionadas con sus recursos, capacidades, el tipo de actividades económicas y empleo que desarrollan, así como con el potencial para implementar programas y políticas que fomenten la valorización de una economía naranja, es decir, aquella ligada al aprovechamiento de los elementos culturales, patrimoniales y del conocimiento que se fincan en el territorio.
El planteamiento metodológico incluye dos partes: la primera, considera los elementos bibliográficos relacionados con el desarrollo local, a fin de conformar el sustento teórico que permita analizar los espacios rurales delimitando la economía naranja, así como la incidencia de actividades terciarias y el aprovechamiento de los recursos intangibles. La segunda parte recupera información estadística de la estructura socio-productiva de los municipios que conforman la RVVV, con objeto de establecer un diagnóstico sobre la transformación de las actividades económicas, mediante el cual se deduzcan las posibilidades de desarrollo y el tipo de políticas apropiadas para el mismo.
Por lo anterior, el documento se estructuró en tres apartados: en el primero se expone la propuesta teórica ligada con el desarrollo local, la economía naranja y la valorización territorial en los espacios rurales; en el segundo se particulariza la propuesta metodológica, mientras que en el tercero se presentan los resultados de valoración de las actividades económicas en las RVVV, concluyendo con reflexiones en torno a la gestación de iniciativas de desarrollo local que sigan una visión a futuro sobre el territorio analizado.
Desarrollo local y economía naranja: entre la nueva configuración de los espacios rurales y el aprovechamiento de sus recursos
El medio rural, tradicionalmente definido a partir de la actividad agropecuaria y como un espacio dicotómico frente a lo urbano (Florencio, 2000; Valcárcel 2014; Martínez, Lorenzen y Salas, 2015) se ha transformado continuamente en los últimos treinta años, alterando los modos de vida y la configuración de las sociedades rurales, debido a que se experimentan nuevos procesos, conflictos y tensiones, debido, entre otros, a:
En este sentido, la estructura productiva se ha modificado no solo por el hecho de que la agricultura ha dejado de ser la actividad primordial de las familias (Arias, 2010) y el eje articulador de las economías locales (Arias, 2005), sino también porque estas se han convertido en compradoras de bienes y servicios, así como por la presencia de nuevos actores relacionados con los grandes complejos agroindustriales o los megaproyectos turísticos, generando mayores diferenciaciones y exclusiones debido al uso económico o de mercado de los recursos locales.
De este modo, como en todos los sectores económicos, la globalización ha traído consigo importantes modificaciones en el contexto económico, entre otros: la liberalización de los mercados, una mayor participación de las corporaciones globales, la escala internacional de los mercados, el dominio de las grandes cadenas de distribución de alimentos, en conjunto a exigencias cada vez mayores en la calidad y seguridad alimentaria. De ahí que una de las vías propuestas para mejorar la competitividad territorial sea el aprovechamiento en conjunto de los recursos territoriales, como pilar fundamental de las estrategias de desarrollo local, siendo los mismos que permiten movilizar y afrontar los problemas planteados en los espacios rurales.
Las respuestas locales que se experimentan están en función de las condiciones específicas de los territorios, de los recursos naturales y humanos existentes, de la especialización productiva, de la capacidad de organización y acceso a los mercados, además de suponer un aumento de la competitividad y cambios de la demanda (Vázquez Barquero, 2002).
Por lo anterior, el análisis del espacio rural y el contexto de desarrollo de sus actividades productivas permite entender el advenimiento de nuevas iniciativas para el desarrollo local, las cuales además de su tradicional función de producción primaria/agraria, tienden cada día más a tener una diversificación, respecto a una funcionalidad, destacándose la ecológica, de conservación del medio ambiente, la producción de alimentos de calidad, así como la recreativa y cultural (Florencio, 2000; Troitiño, 2013).
Arias lo define como la nueva rusticidad[2] para el caso de México:
En términos porcentuales la población dedicada a actividades agropecuarias decreció de 39.39% en 1970 a 22.65% en 1990 y 15.82% en el año 2000. Esas proporciones, aunque generales, sugieren que se han producido modificaciones muy drásticas en el empleo y las actividades productivas tradicionales de la gente del campo tanto dentro de las comunidades como en los espacios regionales. De hecho, lo que se constata de manera indudable es un intenso, complejo, variado y cambiante proceso de diversificación de actividades económicas y del empleo en las comunidades y microrregiones anteriormente definidas como espacios agrícolas (Arias, 2005: 127-128).
Por tanto, resulta importante analizar las producciones especializadas del sector secundario, como la de prendas de vestir, artículos para el hogar, fabricación de muebles o artesanías, entre otros, como una constatación de “la existencia de procesos de diversificación y especialización endógena y espacios anteriormente asociados a actividades agropecuarias” (Arias, 2005: 128), así como aquellos procesos ligados a las actividades del sector comercio o servicios, entre los cuales destacan las actividades turístico-recreativas, que también se desarrollan en el espacio rural, generando nuevos usos al territorio y empleo a una población rural “que ya no puede emprender el camino del éxodo” (Aguilar, Merino y Migens, 2003: 163), por envejecimiento; o que busca ser una alternativa para aminorar la migración de la población joven, el desempleo o la débil funcionalidad económica de los territorios (Zizumbo, 2013: 63).
De este modo, la transformación del espacio rural contempla actividades de dinamización económica relacionada a los recursos productivos con potencialidad natural y cultural, dando pie a una oferta turística asociada a la cultura local que realza, añade valor y por tanto rentabilidad económica al paisaje, la arquitectura popular, las fiestas y los rituales, las artesanías y la gastronomía, entre otros, desplazando por ende las actividades desde el sector primario hacia el terciario (Aguilar et al., 2003).
Cabe resaltar que este tipo de procesos se han enlazado con políticas de desarrollo, como fruto de los procesos de globalización económica (Aguilar et al., 2003; Arias, 2005; Ruiz y Delgado, 2008), promovidos por organismos internacionales, tales como la Conferencia de las Naciones Unidas sobre Comercio y Desarrollo (UNCTAD), el Programa de las Naciones Unidas para el Desarrollo (PNUD) y el Banco Interamericano de Desarrollo (BID). Dichas políticas se han asociado a distintas nociones: las industrias culturales, las creativas, del ocio, del entretenimiento y de contenidos, protegidas por el derecho de autor; la economía cultural, la creativa, y la naranja; con tres contenidos en común, (1) la creatividad, las artes y la cultura como materia prima; (2) la relación con los derechos de propiedad intelectual y derechos de autor y (3) la función directa en una cadena de valor creativa (Buitrago y Duque, 2013: 34).
Para los propósitos del análisis del caso de la RVVV destaca la economía naranja, definida como aquella que “comprende los bienes y servicios que tradicionalmente se asocian con las políticas culturales, los servicios creativos y los deportes (BID, 2007)” (Buitrago y Duque, 2013: 39), dada su relación con el turismo cultural, la gastronomía, los productos típicos, las artesanías, la arquitectura y el ecoturismo (Buitrago y Duque, 2013: 39), y por ende el impulso al binomio cultura-turismo.
Desde la perspectiva del desarrollo local, la cultura se contempla desde dos aspectos: en primer lugar, por su estrecha relación con la identidad que lo define, por lo cual es un elemento imbricado en el territorio, que lo caracteriza, donde juega un papel decisivo en la concreción y en la materialización de las relaciones técnicas y sociales existentes en un determinado ámbito geográfico, así como en el aprovechamiento del potencial que toda comunidad dispone, de tal forma que se realicen los procesos que mejoren las condiciones materiales y el nivel de vida de la población (Troitiño, 2013).
Al respecto, Kliksberg menciona: “puede ser un instrumento formidable de progreso económico y social […]. El desarrollo cultural es un fin en sí mismo de las sociedades. Avanzar en este campo significa enriquecer espiritual e históricamente a una sociedad y a sus individuos” (2000: 49).
En segundo lugar, la cultura se ve como un factor generador de riqueza (Troitiño, 2013), centrada en los recursos intangibles subyacentes en el territorio, tales como los saberes acumulados, las tradiciones, los modos de vincularse con la naturaleza y las capacidades culturales-naturales para la organización (Kliksberg, 2000), por lo cual “hay que superar la mera conservación-recuperación del patrimonio natural y cultural y abordar su reelaboración productiva” (Troitiño, 2013: 24).
Así, la mayor valorización de los recursos endógenos, tratando de impulsar actividades de diversificación productiva y promoción de nuevas empresas, es uno de los objetivos de las iniciativas de desarrollo económico local en América Latina (Alburquerque, 2005; Verduzco, 2001). El fortalecimiento territorial conlleva la recuperación y revalorización de los valores típicos de la región, incluidos los culturales e identitarios, la consolidación de las actividades productivas y el acceso a los recursos locales; la creación de mecanismos de comercio justo en el mercado regional; el establecimiento de redes locales y regionales como instrumento de capacitación e intercambio de experiencias; la creación de alianzas estratégicas entre diferentes actores, como las asociaciones de productores (Gerritsen y Morales, 2007).
De manera específica, los procesos de valorización de las producciones locales se consideran un “producto geográfico completo, que involucra el paisaje, la cultura, el alojamiento, la gastronomía […] por lo que el producto local es un atractivo más que enriquece la oferta turística local” (Corcuera, 2007: 551). Incluso, los procesos de activación de los recursos territoriales de manera colectiva se consideran como un mecanismo para que se logre la vinculación con los canales modernos de comercialización y de esta forma se potencie su competitividad y desarrollo.
No obstante, el logro de los fines de las políticas y programas de la economía naranja con la población receptora –consiguiendo que estas sean quienes reciban primeramente las oportunidades de negocio, controlen el uso y diseño de los productos turístico-culturales que ofertan, así como que se involucren de manera innovadora en los proyectos económicos, aún cuando estos sean desarrollados en primera instancia en pequeña escala (Monterroso, 2011)–, va de la mano con el desarrollo de las capacidades individuales y colectivas.
El concepto de capacidades se define como:
la habilidad que tienen los individuos, grupos, instituciones y sistemas en general para identificar y resolver sus problemas; para desarrollar e implementar estrategias que les permitan conseguir sus objetivos que está dirigido a dar respuesta a las necesidades y responsabilidades de desarrollo de una manera sostenible (Costamagna, 2015: 48-49).
Las capacidades individuales están relacionadas con dos factores (Bastiaensen et al., 2015: 29): el primero es la inserción institucional de los individuos, en cuyo caso incide el entorno, al definir los derechos de acceso de la gente a los recursos y oportunidades para intercambiar bienes y servicios; en moldear las posibilidades reales de interacción, y en la definición de las ideas individuales sobre lo que es una buena vida y la manera de vivir. El segundo es su grado de cooperación con otros.
Entre las capacidades individuales se consideran la de agencia, definida por su libertad de acción; la de negociación; la de generar una visión compartida, y las políticas que inciden en los procesos de aprendizaje, en la definición de las identidades sociales y las reglas del juego.
Por su parte, las capacidades colectivas son aquellas que solamente se pueden lograr socialmente –expresadas en la práctica– como resultado de la interacción social. Ellas permiten que los grupos de personas, interactuando, puedan lograr resultados y estados de bienestar que no serían posibles actuando de manera individual. Las capacidades de agencia colectiva trascienden la búsqueda de bienestar de las personas y sus familias, para lograr cambios sociales que reflejan objetivos más amplios (Cummings, 2015).
Ahora bien, según el planteamiento de Quispe (2006, citado en Cummings, 2015) promover el desarrollo de capacidades para el desarrollo territorial requiere proactividad y la articulación de relaciones desiguales de poder y la potenciación de actores, de ahí que se consideran tres capacidades esenciales de gestión del desarrollo territorial: (1) la generación e incorporación de conocimiento; (2) la concertación local, y (3) el aprovechamiento de los recursos y su constitución en capitales territoriales (Caravaca, González y Silva, 2005), clave en el reconocimiento de la diversificación económica y en la llegada de nuevas dinámicas en el territorio que requieran poner en valor, movilizar o descubrir nuevos recursos locales o incluso crear nuevas especificidades (Del Canto, 2000).
El desarrollo de capacidades, por otro lado, tiene como fin aumentar y mejorar el desempeño de las personas y organizaciones para saber utilizar conocimientos,[3] aplicar instrumentos para solucionar problemas específicos, movilizar y utilizar económicamente los recursos, conducir y coordinar un proceso colaborativo con otras organizaciones y prestar servicios de calidad orientados a los clientes (Cummings, 2015). Todo ello, enfatizando en la apropiación y control del proyecto turístico-cultural-recreativo, por parte de los miembros de la comunidad, con base en los saberes locales, el conocimiento del territorio y la revalorización del patrimonio local, visualizando estos esfuerzos desde el punto de vista territorial, y no precisamente como eje para el desarrollo de proyectos estrictamente empresariales (Monterroso, 2011).
Elementos metodológicos para el análisis de la transformación del espacio rural y el advenimiento de la economía naranja
El desarrollo local es definido como “un proceso, una dinámica o política que se centra en territorios específicos, en la valorización de los recursos locales y en los esfuerzos por parte de la sociedad local, con el objeto de mejorar su calidad de vida y el bienestar de la comunidad” (Lozano, 2007). Es una perspectiva sistémica e integral que se centra en el potencial y en las capacidades del ser humano para realizar acciones e iniciativas que desemboquen en el largo plazo en la solución de problemas específicos, brinden riqueza y aprovechamientos a la sociedad local que las promueve.
Aunado a ello, según lo plantean González y Castañeda (2014: 135), el desarrollo local tiene un carácter endógeno en la medida que se oriente a movilizar el capital territorial[4] para cambiar paulatinamente, de manera sostenida, las estructuras sociales y económicas locales, incorporando a la vez no solo a nuevos actores, como pueden ser los turísticos o los asociados al uso o revalorización de los recursos culturales/patrimoniales/ambientales, sino también “el aprendizaje de nuevas prácticas y el tejido de redes horizontales que se sintetizan en la generación de iniciativas locales”.
Por lo anterior, la metodología del análisis integrado del territorio, dado que considera una integración de las variables territoriales, económicas, sociales y culturales, apoya el entendimiento del medio rural como un espacio complejo, dinámico, poseedor de recursos socioculturales y paisajísticos multifuncionales (Troitiño, 2013: 32), con posibilidades de otorgarles una función, a partir de lo cual sea posible formular programas de desarrollo orientados a su promoción y valorización.
En este sentido el análisis se apoya en un diagnóstico de los recursos locales, sus potencialidades y problemas, donde la valorización conlleva reconocer los usos tradicionales y los nuevos, así como la consideración de factores que permiten la transformación económica, social y territorial de los recursos. Así también se busca formular estrategias de desarrollo local que superen las problemáticas, aprovechen la diversificación de su base económica y hagan un uso más racional y sustentable de sus recursos (Troitiño, 2013: 37).
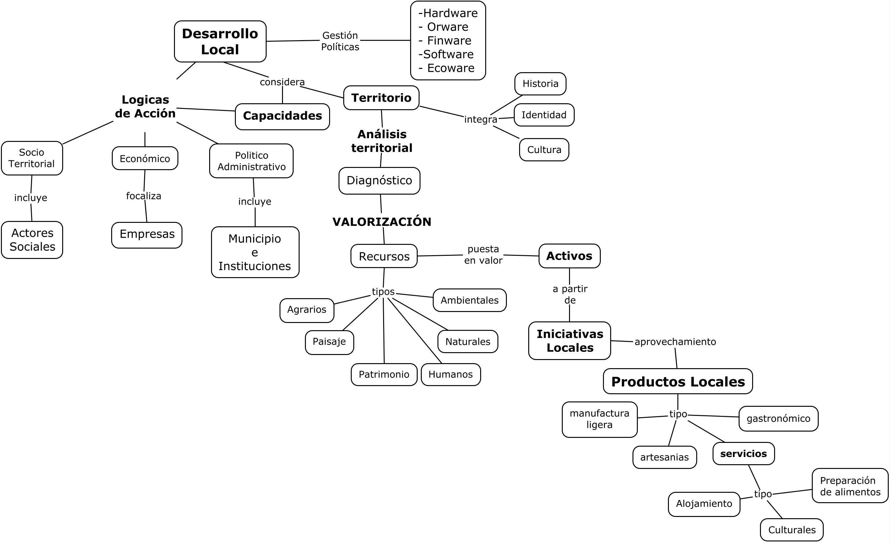
La Figura 1 presenta un mapa conceptual a partir del cual se relacionan los conceptos del desarrollo local que se involucran en el análisis del caso de la RVVV. El análisis aquí presentado contempla la generación de un diagnóstico de los recursos y la estructura económica de la región, a partir de lo cual se evalúa qué tanto se ha transitado del sector primario al secundario y terciario. Lo anterior posibilita sostener la potencialidad de los recursos que fundamentan el desarrollo del proyecto de Vías Verdes y Rutas Culturales, y por tanto el advenimiento de la economía naranja.

La transformación de la estructura productiva de la RVVV rumbo a la economía naranja y el desarrollo local
Para el propósito del análisis de este documento, de los doce municipios que constituyen la Región Valles, se considerar solo siete, en los cuales se localizan los tramos de Vías Verdes, siendo estos: Tala, Ameca, Teuchitlán, Ahualulco de Mercado, San Juanito Escobedo, Etzatlán y San Marcos, considerándolos entonces como la “Ruta Vías Verdes de los Valles” (RVVV) (Figura 2).

| Estado y municipios | Población total | Población urbana | Población rural | Localidades | ||||
| Abs. | % | Abs. | % | Abs. | % | Urbanas | Rurales | |
| Jalisco | 7,350,682 | 100% | 6,365,434 | 86.60% | 985,248 | 13.40% | 216 | 10,730 |
| Ahualulco de Mercado | 21,714 | 0.30% | 15,512 | 71.44% | 6,202 | 28.56% | 1 | 27 |
| Ameca | 57,340 | 0.78% | 38,839 | 67.73% | 18,501 | 32.27% | 2 | 90 |
| San Juanito de Escobedo | 8,896 | 0.12% | 5,373 | 60.40% | 3,523 | 39.60% | 1 | 9 |
| Etzatlán | 18,632 | 0.25% | 13,513 | 72.53% | 5,119 | 27.47% | 1 | 33 |
| San Marcos | 3,762 | 0.05% | 3,383 | 89.93% | 379 | 10.07% | 1 | 35 |
| Tala | 69,031 | 0.94% | 56,469 | 81.80% | 12,562 | 18.20% | 5 | 80 |
| Teuchitlán | 9,088 | 0.12% | 3,774 | 41.53% | 5,314 | 58.47% | 1 | 14 |
| Total de la RVVV | 188,463 | 2.56% | 136,863 | 72.62% | 51,600 | 27.38% | 12 | 288 |
La RVVV contempla una población que para 2010 sumaba 188,463 habitantes, es decir el 2.56% de la población del estado, concentrada principalmente en las ciudades de Ameca y Tala, las cuales albergan a 126,371 habitantes. La población de la RVVV es en su mayoría urbana, el 72.95% habita en una de las 12 localidades urbanas mayor a 2,500 habitantes, en tanto que el 27.38% de la población se ubica en las localidades rurales, que suman 288 –tal como observamos en la Tabla 1.
En relación a la ocupación de la población, el análisis de los porcentajes de participación por sectores económicos, considerando el periodo de 1990 a 2010 según la información procedente de los Censos de Población (INEGI), observa una transición paulatina en el empleo de la RVVV, del sector primario a las actividades del terciario, principalmente en los servicios. Mientras que en 1990 en promedio el 46.06% de la población se ocupaba en actividades del sector primario, dicho valor para 2010 era solo del 28.34%; en tanto que la participación en los servicios se incrementó en promedio de un 22% al 31.67% en el mismo periodo (Figura 3).

De manera particular, la variación de los porcentajes de la población ocupada de 1990 a 2010, por sector económico en los municipios de la región, muestran que, salvo en el municipio de San Juanito Escobedo, en el resto la ocupación en el sector primario disminuyó; en cambio, el empleo en el comercio y los servicios crecieron significativamente, sobre todo en Teuchitlán, Etzatlán y San Marcos (Figura 4).

Lo anterior evidencia, el suceso descrito por Coll-Hurtado para los países pobres o emergentes: “se caracterizan por una transición casi directa del predominio de una economía basada en la producción del campo a una economía terciaria” (2013: 99). Por ende, son importantes los problemas estratégicos detectados en el Plan Regional de Desarrollo 2030, ligados a factores cualitativos, que se asocian con las capacidades de la población necesarias para el desarrollo y con un carácter inmaterial, tales como: el bajo nivel educativo y preparación técnica especializada; la carencia de competitividad relacionada con el bajo nivel de productividad en el sector primario, la falta de aprovechamiento de recursos destinados a apoyar la actividad empresarial y organizaciones sociales, así como la resistencia de los empresarios para contratar profesionistas (Gobierno de Jalisco, 2011: 120).
Respecto a sus recursos productivos, a la RVVV se le ha diagnosticado con potencial turístico y agropecuario, debido a los recursos naturales, culturales y los sistemas agrícolas y pecuarios presentes. Las actividades agrícolas destacan ya que poseen una superficie con riqueza natural, clima favorable y predominancia de mesetas y lomeríos, así como extensas áreas planas y semiplanas que propician condiciones aptas para su desarrollo, sobre todo en lo que refiere a la industria de la caña de azúcar en los municipios de Tala y Ameca (Rodríguez y Ruiz, 2008), la producción de agave para la industria del tequila del municipio de San Juanito Escobedo y la minería en Etzatlán con la producción de plata, cobre y zinc (Rodríguez, Uribe y Reyes, 2011; Rodríguez y Ruiz, 2008).
De hecho, la integración de la RVVV con un proyecto de rutas creativas se fundamenta desde un punto de vista del aprovechamiento de los recursos, dada la localización en la Región de elementos de patrimonio tangible e intangible proclives de activar y fomentar el desarrollo local desde una doble perspectiva: por una parte, la región concentra los recursos arqueológicos presentes en los municipios de Tala, Teuchitlán, Ahualulco de Mercado, San Juanito Escobedo y Etzatlán, relacionados con los asentamientos de Guachimontones y la Tradición Teuchitlán. De hecho, es destacable la dinámica que existe en el municipio de Teuchitlán dada la reactivación patrimonial del complejo arqueológico de Guachimontones y las actividades de turismo y servicios asociadas a la Presa de la Vega, tal como precisan Lira y Troitiño:
tiene un balance positivo en el ámbito económico local. Por un lado permitió diversificar las empresas turísticas, estimuló el surgimiento de nuevos negocios, aumentando considerablemente el empleo en el sector servicios. A partir de la puesta en valor de Guachimontones, se fortaleció el sector restaurantero, posicionándose como los principales beneficiados, así mismo, se incentivó la formación de microempresas de artesanías, alimentos y bebidas tradicionales. Por otro lado, son destacables los empleos, directos e indirectos, que se generaron en el municipio a partir de la estrategia estatal en el mejoramiento de la infraestructura local y en la formación de instituciones culturales (tan solo en estas se emplea alrededor de 103 personas) (Lira y Troitiño, 2014: 1610).
Por otra parte se encuentran aquellos recursos vinculados a la valorización del paisaje agrario, principalmente en los municipios de Ahualulco del Mercado, Ameca y Tala, que mayor representatividad tienen en el cultivo de la caña de azúcar.
La transformación del entorno ocurre dada la presencia de los cultivos denominados temporales: en los meses de septiembre a febrero (otoño-invierno) se observa un mosaico de colores amarillentos intercalados con verde, correspondientes a la temporada de secas y la presencia de algunas zonas con cultivos como el garbanzo, y otras con los cultivos de agave y de caña de azúcar, los cuales al ser perennes,[5] dominan los campos con una mayor presencia, alcanzando cerca de 36.000 hectáreas sembradas en el año 2013 (5.610 hectáreas de agave por 30.131 de caña). Durante la temporada de lluvias (ciclo agrícola primavera-verano), el entorno se aprecia completamente verde, con distintas tonalidades del mismo color, lo que permite un paisaje con atractivo visual. En este ciclo agrícola, el maíz es el cultivo más representativo, con 38.860 hectáreas cultivadas en 2013, en los que sobresalen por la superficie ocupada los municipios de Ahualulco del Mercado, Ameca y Etzatlán (Figura 5).

La producción de los sistemas agrícolas deriva también en productos locales de la industria alimentaria que identifican a la RVVV:
Aunque estos cultivos, tanto de agave o de caña, son ampliamente distribuidos en estas localidades, todos los municipios reafirman la agricultura del tradicional maíz, unos más, otros menos. Las cañas se utilizan no solo para la producción de azúcar, sino que se comercializan en esos municipios y en la zona metropolitana de Guadalajara para extraer el jugo con máquinas trituradoras especiales o para venderlas en bolsas, en pequeños trozos con chile y limón. El maíz se utiliza para los tamales, dulces, pozole, panes y enchiladas. Al igual que en la urbe tapatía, en las áreas maiceras de Jalisco se consumen los llamados esquites […] (Castro, Núñez y de Dios, 2006: 91-92).
Por lo tanto la producción regional se considera como un elemento clave en la valoración de los recursos locales, pues involucra por un lado el paisaje, la cultura y el patrimonio, lo cual posibilita la generación de condiciones para el desarrollo de una oferta turística a partir de la presencia de servicios de alojamiento, productos gastronómicos, servicios de preparación de alimentos, así como aquellos vinculados con el entretenimiento y la recreación, entre otros. Su presencia en el territorio alude a la tercerización de la economía local.
| Recursos | Valoración | Función turística | ||
| Categoría | Elemento | Original | Actual | |
| Paisajístico | Paisajes lacustres (Presa La Vega y la laguna de Etzatlán) | Media | Ambiental / productiva | Ambiental / productiva, turístico-recreativa |
| Paisaje Cañero | Baja | Ambiental | Productiva | |
| Histórico - cultural | Zonas arqueológicas (Guachimontones, Loma Alta, Palacio de Ocomo e innumerables tumbas de tiro) | Alta | Espiritual, comercial, político | Histórico-cultural y turístico |
| Edificaciones civiles como el Hospital Hilarión | Hospital | Histórico-cultural | ||
| Centro Interpretativo de Guachimontones | Cultural / turístico-recreativo | Turístico cultural | ||
| Museo de Etzatlán | Turístico recreativo | |||
| Haciendas agrícolas-cañeras | Productiva | Turístico | ||
| Las estaciones de ferrocarril identificadas y algunas recuperada en el contexto del Programa Vías Verdes | Media | Comunicación, comercio y transporte de personas y mercancías | Histórico-cultural / Turístico-recreativo | |
| Arquitectura regliosa (parroquias y templos) | Baja | Espiritual / religioso | ||
| Inmaterial | La Ruta del Peregrino | Alta | Espiritual-religiosa | Espiritual- religiosa / histórico-cultural y turística |
| Gastronomía: platillos a base pescado y mariscos, mole dulce, productos de maíz, pan (picón), dulces de leche y frutas | Media | Alimentación tradicional | Alimentación tradicional y turístico-recreativo | |
| Fiestas y celebraciones de corte religioso y pagano (carnavales) | Baja | Espiritual / religioso y recreativo | ||
| Artesanías | Comercial | Comercial / turístico | ||
| Recursos naturales | Minería (obsidiana y ópalo) | Baja | Ambiental, comercial | Ambiental-comercial y turístico-recreativas (incipiente) |
| Recursos geológicos, como el Área Natural Protegida Piedras Bola, la Barranca de Achío y la Sierra del Águila | ||||
| Cuerpos de agua (sobresale la Presa La Vega, sitio RAMSAR) y fauna asociada: aves migratorias y otras como nutrias y peces | Media | Ambiental | Ambiental, productiva y turístico-recreativa | |
Así, la producción regional en el territorio alude a la tercerización de la economía local, lo cual podemos observar en Tabla 2, la cual presenta un recuento de los recursos presentes en la RVVV, su valoración y asociación a la función turística original y actual.
Por otra parte, valorar la transformación de los recursos y su aprovechamiento, mediante el análisis de las capacidades productivas que los municipios de la región presentan en relación al crecimiento del empleo y del valor agregado en los subsectores secundario y terciario, es una forma de reconocer la materialización de las formas productivas e interacción que se establecen para el desarrollo del territorio.
Al respecto, la Figura 6 presenta las tasas de crecimiento de la población ocupada (PO), así como la del valor agregado censal bruto (VACB) en la Figura 7, a partir de la información de los censos económicos de 2004 a 2014, en los principales subsectores económicos de los municipios de la RVVV ligados a la producción local, el comercio y los servicios turísticos:



Por su parte la Figura 8 presenta los resultados del calculo del Índice de Productividad (VACB/PO), donde se resaltan los subsectores económicos que muestran un mayor dinamismo en los últimos diez años en la RVVV.
Dichos resultados muestran lo siguiente:
Lo anterior demuestra por un lado el fuerte impacto que la zona tiene respecto de la industria del tequila, y la viabilidad de que la Ruta del Tequila se extienda a esta parte de la Región, no solo como efecto de la derrama turística que tiene el propio paisaje agavero en los municipios de Tequila y Amatitán, sino también con el aprovechamiento de los recursos naturales, paisajísticos y culturales que tienen los municipios analizados en la RVVV.
Por otra parte, el crecimiento de los servicios de alojamiento temporal relacionados con el turismo ha crecido, destacándose en municipios como Ahualulco de Mercado, donde se apuesta por crecer en actividades culturales vinculadas con recursos arqueológicos, o los recursos naturales, como el Área Natural Protegida Piedras Bolas.
Conclusiones
El planteamiento de la economía naranja en el espacio rural implica considerar las iniciativas locales que van de la mano con la tercerización de las actividades económicas a partir del aprovechamiento de los recursos tangibles e intangibles que tienen una función turístico-cultural, con lo cual se hace presente la diversificación y nuevas dinámicas en el territorio, analizadas también bajo la llamada nueva ruralidad.
De manera específica, la implementación del proyecto de Vías Verdes y Rutas Creativas tiene como ejemplo demostrativo al caso del paisaje agavero y la ruta del tequila en la misma región Valles, respecto de la gestión de los recursos patrimoniales (del tipo cultural particularmente) relacionados con el turismo, cuyos resultados dan cuenta de formas específicas de concertación entre los ámbitos público-privados para el desarrollo del territorio. Por lo cual, la ampliación de rutas turístico-culturales para la valoración de otros recursos que también posee la región es una oportunidad importante para desarrollar las economías locales a partir del capital territorial conformado con los recursos arqueológicos, los paisajes agrarios y el patrimonio cultural y natural que posee la zona por donde atraviesan las Vías Verdes. Lo anterior incluye el reto de promover las capacidades locales de sus habitantes, específicamente la empresarialidad misma que alude a la generación y creación de nuevas iniciativas empresariales y la gestión de empresas.
Así también, los procesos de valorización de los recursos endógenos en los espacios rurales buscan resaltar y generar economías alternativas a partir de los elementos que en muchos casos se han dejado de lado, están sin reconocimiento o en desuso, cuyo deterioro se agudiza dados los recientes procesos de migración y agroindustrialización que debilitan a la sociedad local respecto de su capacidad de generar iniciativas locales ligadas con procesos que requieren otro tipo de dinámicas como es la prestación de servicios turísticos
Entonces, si uno de los objetivos del desarrollo regional y local consiste en incrementar la competitividad y aprovechar el potencial turístico y la derrama económica que está actividad genera, la ubicación, estudio e impulso de los productos locales, por ejemplo, derivados de la actividad agropecuaria, artesanal y de servicios, constituye una opción no solo para la generación de empleo sino también para territorializar y desarrollar localmente los proyectos propuestos desde el gobierno estatal o provenientes de actores externos a la región. Es decir, proyectos territoriales, más que proyectos estrictamente empresariales con alto contenido de individualidad.
Por ende, la implementación de políticas y proyectos que son propuestas por organismos gubernamentales de carácter estatal requieren concertarse y adecuarse a las necesidades locales a fin de mejorar las condiciones de vida de la población rural. Si bien por un lado debe generarse un desarrollo de los mercados, también se requiere encontrar un equilibrio en el beneficio que las comunidades obtienen no solo con el propósito de combatir la pobreza y la exclusión, sino también para gestar procesos endógenos.
En este sentido, analizar la RVVV siguiendo un análisis integral alude a incorporar las siguientes vertientes: el patrimonio y turismo; el medio ambiente; la producción local y las iniciativas empresariales; la cultura territorial, así como la formación de capacidades de los usuarios actuales y futuros de los recursos de la región. Por ende, un estudio prospectivo de la RVVV permitiría proponer acciones en torno al desarrollo local y gestión de políticas públicas, para lo cual la integración de un sistema de información territorial sería recomendable, dada la extensión de la zona y la multiplicidad de recursos y activos que esta tiene.
Referencias
Aguilar Criado, E., Merino Baena, D., Migens Fernández, M. (2003). “Cultura, políticas de desarrollo y turismo rural en el ámbito de la globalización”. Horizontes Antropológicos 9(20): 161-183.
Alburquerque, F. (2005). “Las iniciativas locales de desarrollo y el ajuste estructural”. En Solari, V., Andrés y Martínez Aparicio, J. (comps.). Desarrollo local, textos cardinales. México, Facultad de Economía Vasco de Quiroga, División de Estudios de Posgrado, Universidad Michoacana de San Nicolás de Hidalgo: 69-89.
Arias, P. (2010). “¿Ruralidad sin agricultura?”. Revista Espiral XVI(47): 249-259.
------------. (2005). “Nueva ruralidad: antropólogos y geógrafos frente al campo hoy”. En Ávila Sánchez, H. (coord.). Lo urbano-rural ¿nuevas expresiones territoriales? Cuernavaca, Morelos, UNAM, Centro Regional de Investigaciones Multidisciplinarias: 123-259.
Barkin, D. (2013). “La soberanía alimentaria: el quehacer del campesinado mexicano”. Estudios Agrarios 9(22): 35-65.
Bastiaensen, J. et al. (2015). “Capítulo 1.1 Agencia en territorios humanos rurales: una perspectiva socio-constructivista”. En Bastiaensen, J., Merlet, P. y Flores, S. (eds.). Rutas de desarrollo en territorios humanos: las dinámicas de la vía láctea en Nicaragua. 1ª edición. Managua, UCA Publicaciones: 21-64.
Boucher, F., Salas Casasola, I., y Requier-Desjardins, D. (2009). “Agroindustria rural y liberalización comercial agrícola: el rol de los sistemas agroalimentarios localizados”. En Espinoza Ortega, A., Cervantes Escoto, F. y Espinosa Ayala, E. (coords.). Balance y perspectivas del campo mexicano: a más de una década del TLCAN y del movimiento zapatista. Tomo II Globalización y respuestas locales de la agroindustria. Primera edición. AMER, Juan Pablos Editor, UAEM: 133-155.
Buitrago Restrepo, F. y Duque Márquez, I. (2013). La economía naranja. Una oportunidad infinita. Bogotá, Banco Interamericano de Desarrollo.
Cabrales Barajas, L.F. y González Torreros, L. (2008). “Tequila: territorio y turismo”. En Bosque Sendra J. y Martín Lou M.A. (eds.). Homenaje a Joaquín Bosque. Maruel. Secretario General de la Real Sociedad Geográfica (1983-2008). Madrid, Real Sociedad Geográfica: 375-401.
Caravaca, I., González, G. y Silva, R. (2005). “Innovación, redes, recursos patrimoniales y desarrollo territorial”. Revista Eure XXXI(94): 5-24.
Castro, E., Núñez, J.C., y de Dios Corona, S.R. (2006). Sabor que somos. Guadalajara, Secretaría de Cultura, Gobierno del Estado de Jalisco.
C. de Grammont, H. (2010). “Nueva Ruralidad: ¿un concepto útil para repensar la relación campo-ciudad en América Latina?”. Ciudades 85: 2-6.
Coll-Hurtado, A. (2013). “Capítulo VI. El campo y sus habitantes: los estudios de geografía rural”. En Mendoza Vargas, H. (coord.). Estudios de la geografía humana de México. México, Universidad Nacional Autónoma de México, Instituto de Geografía: 99-112.
Corcuera Álvarez de Linera, J.M. (2007). “Valoración de la producción local”. En García Rodríguez, J.L. y Rodríguez Martín, J.Á. (eds.). Teoría y práctica del desarrollo local en Canarias. Manual para agentes de desarrollo local y rural. Federación Canaria de Desarrollo Rural: 549-572 [en línea] http://www.redcanariarural.org/pdf/25_corcuera_alvarez.pdf (consultado 15-7-2014).
Costabeber, J.A., Garrido, F., Moyano, E. (2000). “Proceso de ecologización y acción colectiva en la agricultura. El cooperativismo a la luz de las distintas experiencias de agricultura ecológica en Brasil y España”. En Libro de Actas IV Congreso SEAE. Córdoba, España, Fundació Cátedra Iberoaméricana Universitat de les Illes Balears, Sociedad Española de Agricultura Ecológica [en línea] http://fci.uib.es/Servicios/libros/conferencias/seae/Proceso-de-ecologizacion-y-accion-colectiva-en-la.cid221944 (consultado 9-6-2016).
Costamagna, P. (2015). Política y formación en el desarrollo territorial. Aportes al enfoque pedagógico y a la investigación acción con casos de estudio en Argentina, Perú y País Vasco. Donostia-San Sebastián, España, Orkestra, Instituto Vasco de Competitividad, Fundación Deusto.
Cummings, A. (2015). “Capitulo 1.2. Capacidades para la construcción de rutas de desarrollo en territorios rurales de Centroamérica”. En Bastiaensen, J., Merlet, P. y Selmira F. (eds.). Rutas de desarrollo en territorios humanos: las dinámicas de la vía láctea en Nicaragua. 1ª edición, Managua, UCA Publicaciones: 21-64.
del Canto Fresno, C. (2000). “Nuevos conceptos y nuevos indicadores de competitividad territorial para las áreas rurales”. Anales de la Geografía de la Universidad Complutense 20: 69-84.
Florencio Calderón, A. (2000). “Desarrollo local y desarrollo rural: el papel de los pequeños municipios”. En Pérez Ramírez, B. y Carrillo Benito, E. Desarrollo local: manual de uso. Madrid, ESIC Editorial - FAMP: 527-554.
Gerritsen, P. y Morales Hernández, J. (eds.). (2007). Respuestas locales frente a la globalización económica Productos regionales de la Cosa Sur de Jalisco. México, Universidad de Guadalajara, ITESO, RASA.
Gobierno de Jalisco. (2013). Dan seguimiento a programa Rutas Creativas (junio, 2013) [en línea] http://www.jalisco.gob.mx (consultado 12-3-2014).
------------. (2011). Plan Regional de Desarrollo 2030. Región 11 Valles. Segunda edición. Jalisco [en línea] http://programas.jalisco.gob.mx/transparenciaFiscal/plan_de_desarrollo_region_11_valles_vp1.pdf (consultado 1-8-2014).
González Torreros, L. y Castañeda Castro, R. (2014). “Sociedad, tradición religiosa y valores culturales: capitales para el desarrollo local del turismo en Ejutla, Jalisco”. En Gómez Nieves, S. (coord.). Experiencias sobre renovación de destinos turísticos. Guadalajara, Editorial Universitaria, Universidad de Guadalajara: 133-176.
González Torreros, L., Castañeda Castro, R., Lozano Uvario, K.M. y Méndez Guardado, P. (2015). “Patrimonio y turismo en los espacios de vías verdes y rutas creativas de la región Valles de Jalisco”. Cultura, Tecnología y Patrimonio 10(19): 5-26.
Guerrero Muñoz, J.F. (2011). Valoración del patrimonio cultural y natural de un territorio. El caso del valle de Ameca, Jalisco. Guadalajara, Editorial Universitaria, Centro Universitario de los Valles, Universidad de Guadalajara.
Instituto Nacional de Estadística y Geografía (INEGI). (17 de octubre de 2014) [en línea] http://www.inegi.org.mx/ (consultado 1-8-2014).
Kliksberg, B. (2000). “El rol del capital social de la cultura en el proceso de desarrollo”. En Kliksberg, B. y Tomassini, L. (comps.). Capital social y cultura: claves estratégicas para el desarrollo. Argentina, Banco Interamericano de Desarrollo, Fondo de Cultura Económica: 19-58.
Lira Calderón, J.J., Troitiño Torralba, L. (2014). “51. El sitio arqueológico de Guachimontones: clave en el desarrollo territorial del municipio de Teuchitlán. (Jalisco, México)”. En VVAA. Revisando paradigmas, creando alianzas. Libro de actas del VIII Congreso Internacional de Geografía de América Latina, septiembre de 2014. Madrid, Universidad Complutense de Madrid: 1598-1615 [en línea] https://www.ucm.es/data/cont/docs/539-2014-11-01-Lira%20Calderu00F3n%20y%20Troitino%20Torralba.pdf (consultado 7-6-2016).
Lozano Uvario, K.M. (2007). “El desarrollo local como método de análisis: los claroscuros de su complejidad”. En Rosales Ortega, R. (coord.). Desarrollo local: teoría y prácticas socio territoriales. México, Universidad Autónoma Metropolitana, Miguel Ángel Porrúa: 99-121.
Lozano Uvario, K.M., González Torreros, L. y Méndez Guardado, P. (2013). “Análisis del Proyecto Vías Verdes en Jalisco a partir del aprovechamiento de los recursos endógenos como base del desarrollo local”. En Lozano Uvario, K.M y Ruiz Velasco Castañeda, A. (coords.). Análisis espacial, territorio y desarrollo local. Guadalajara, Universidad de Guadalajara: 45-71.
Macías Macías, A. (2014). “Tú produce, del resto yo me encargo. Integración trasnacional hortofrutícola en el Sur de Jalisco, México”. En González, H. y Calleja, M. Dinámica territorial agroalimentaria en tiempos de glocalización. México, Universidad de Guadalajara: 181-218.
Martínez Borrego, E., Lorenzen Martin, M. y Salas Stevanato, A. (2015). Reorganización del territorio y transformación socioespacial rural-urbana. Sistema productivo, migración y segregación en Los Altos de Morelos. México, Bonilla Artigas Editores, Instituto de Investigaciones Sociales, Universidad Nacional Autónoma de México.
Monterroso Salvatierra, N. (2011). “Reconfiguración de los ámbitos rurales y turismo sustentable en América Latina”. En Serrano, M. y Espinosa, M. (coords.). Las vías del desarrollo sustentable en el medio rural: naturaleza, sociedad rural y turismo en América Latina. México, Instituto Politécnico Nacional, Centro Interdisciplinario de Investigaciones y Estudios sobre Medio Ambiente y Desarrollo: 107-123.
Morales-Hernández, J. (2010). “Crisis global y crisis rural: movimientos sociales y alternativas hacia la sustentabilidad”. Análisis Plural, 1º semestre: 54-70.
Rodríguez Bautista, J.J., y Ruiz Velazco Castañeda, A.H. (2008). “El desarrollo local en la región Valles: un análisis para identificar el potencial de desarrollo”. En Rodríguez Vera, R.A. (coord.). Teoría, metodología y estudios de caso de desarrollo local. Guadalajara, Universidad de Guadalajara: 49-72.
Rodríguez Bautista, J.J., Uribe Villavicencio, A. y Reyes Sánchez F. (2011). “Competitividad rural: el caso de la región de los Valles, frente a una integración regional”. Revista Fuente 3(9) [en línea] http://fuente.uan.edu.mx/publicaciones/03-09/7.pdf (consultado 19-5-2014).
Ruiz Rivera, N. y Delgado Campos, J. (2008). “Territorio y nuevas ruralidades: un recorrido teórico sobre las transformaciones de la relación campo-ciudad”. Revista Eure XXXIV(102): 77-95.
Secretaria de Agricultura, Ganadería, Desarrollo Rural, Pesca y Alimentación (SAGARPA). (17 de octubre de 2014) [en línea] http://www.inegi.org.mx/ (consultado 19-6-2017).
Saquet, M.A. (2016). “Territorios rurales y perspectivas de desarrollo territorial con autonomía: la agricultura campesina (agro)ecológica”. Eutopía - Revista de Desarrollo Económico Territorial 10: 57-76 [en línea] http://revistas.flacsoandes.edu.ec/eutopia/article/view/2410 (consultado 19-6-2017).
Troitiño Vinuesa, M.Á. (2013). “Elementos y metodología de análisis territorial”. En Lozano Uvario, K.M. y Ruiz Velasco Castañeda, A. (coords.). Análisis espacial, territorio y desarrollo local. Guadalajara, Universidad de Guadalajara: 19-43.
Valcárcel Carnero, M. (2014). “Nueva ruralidad y el enfoque territorial”. En González, H. y Calleja, M. Dinámica territorial agroalimentaria en tiempos de glocalización. México, Universidad de Guadalajara: 33-68.
Vázquez Barquero, A. (2002). “El desarrollo endógeno, respuesta de las comunidades locales a los desafíos de la globalización”. En Basave, J., Dabat, A., Morera, C., Rivera Ríos, M.Á. y Rodríguez, F. (coords.). Globalización y alternativas incluyentes para el siglo XXI. México D.F., IIE, UNAM, UAM-A, Miguel Ángel Porrúa: 135-159.
Verduzco Chávez, B. (2001). “Tendencias y perspectivas para las iniciativas locales como instrumento de desarrollo endógeno”. En Sánchez Bernal, A. (comp.). La ruta del cambio institucional. Ensayos sobre desarrollo local. Guadalajara, Universidad de Guadalajara: 189-216.
Zizumbo Villarreal, L. (2013). Las paradojas del desarrollo local y del turismo. México, Miguel Ángel Porrúa, Universidad Autónoma del Estado de México.
Notas
Notas de autor