Artículos
Originalidad del tequila como símbolo de identidad mexicana. Percepción del turista-consumidor a partir de su exportación
Tequila Originality as a Symbol of Mexican Identity. Tourist-Consumer Perception from its Export
Originalidad del tequila como símbolo de identidad mexicana. Percepción del turista-consumidor a partir de su exportación
Revista Iberoamericana de Viticultura, Agroindustria y Ruralidad, vol. 7, núm. 21, pp. 59-80, 2020
Universidad de Santiago de Chile

Recepción: 03 Abril 2020
Aprobación: 23 Junio 2020
Resumen: En el contexto turístico, el tequila es un destilado de gran atractivo gastronómico y es reconocido principalmente por ser un símbolo de identidad mexicana. Sin embargo, su demanda y exportación inciden de manera negativa en los procesos de cultivo del agave y en la producción artesanal de la bebida; pero más allá de esto, se pone en cuestión su originalidad. Por ello, el objetivo del presente artículo es comprender el papel que cumple la exportación en la originalidad del tequila como símbolo de identidad mexicana desde la perspectiva del turista-consumidor. Se optó por un estudio fenomenológico, al centrarse en la experiencia compartida de los turistas motivados en la compra y consumo de dicha bebida en el municipio de Tequila, Jalisco. Los resultados evidencian que la originalidad del tequila se ve manifestada en el conocimiento y esfuerzo, el sentido de pertenencia, el valor de sentimiento, las costumbres y tradiciones, y en el estatus y reconocimiento. Mientras que la exportación puede generar derrama económica y prestigio internacional, se percibe que el exceso de demanda trae consigo la pérdida de originalidad por procesos de aculturación, modificaciones en la producción artesanal del tequila y la depreciación en su calidad.
Palabras clave: tequila, originalidad, identidad, exportación, México.
Abstract: In a tourism context, tequila is a distillate of great gastronomic attraction and is mainly recognized as a symbol of Mexican identity. However, its demand and export have had a negative impact on the processes of growing agave and on the artisanal production of the drink; but beyond this, its originality is called into question. Therefore, the aim is to understand the role that exports play in the originality of tequila as a symbol of Mexican identity from the perspective of the tourist-consumer. A phenomenological study was chosen by focusing on the shared experience of tourists motivated by the purchase and consumption of this drink in the town of Tequila, Jalisco. The results show that the originality of tequila is manifested in customs and traditions, the knowledge and effort, the sense of belonging, the value of feeling and in the status and recognition. While exports can generate economic revenue and international prestige, it is perceived that excess demand brings the loss of originality due to the processes of acculturation, modifications in artisanal tequila production and quality depreciation.
Keywords: tequila, originality, identity, export, Mexico.
Originalidad del tequila como símbolo de identidad mexicana. Percepción del turista-consumidor a partir de su exportación
Introducción
El tequila es un destilado que circula a través del tiempo en las imágenes, cotidianidades e historias de México a tal grado de reconocerse como la bebida nacional y ser un emblemático símbolo de identidad (Chávez, 2006; García et al., 2017; Gaytán, 2014; Gaytán, 2011; Gaytán y Bowen, 2015). Además, entendiendo como originalidad del tequila al conjunto de elementos intrínsecos y extrínsecos que le dan esencia, unicidad y genialidad, la bebida se hace imprescindible de su originalidad, ligada a una pluralidad de manifestaciones socioculturales y ambientales que van desde las costumbres y las tradiciones hasta cuestiones en torno a la geografía, el territorio y los paisajes (Bowen y Zapata, 2009; Camelo y Rodríguez, 2018; Luna, 2015). Su originalidad no remite únicamente al producto final o al proceso de elaboración, sino a todos los aspectos alrededor del tequila como la historia, el terruño, los sentimientos nacionales y otros factores.
El auge comercial del tequila ocurrió a partir de la década de los noventa y desde entonces genera grandes ingresos económicos para México. A nivel internacional el tequila se ha visto beneficiado gracias a sus altas ventas y al exportarse a más de 120 países, representando más de 1.300 millones de dólares (Romo, 2018). Según registros del Consejo Regulador del Tequila (CRT), las exportaciones desde 2017 crecieron un 7,1% y Estados Unidos destaca como el principal comprador, con 80% de la producción (CRT, 2020). De acuerdo con Sánchez (2016) a partir del éxito comercial del tequila emanaron diversas expresiones culturales y sociales que componen la cadena productiva agave-tequila y que propician el reconocimiento a toda esta agroindustria (Macías, 2001); pero los cambios de consumo del tequila han impactado de manera negativa en los procesos de cultivo del agave y en su producción artesanal, que empujan a una industrialización y transnacionalización de la bebida (Herrera et al., 2018; Olmedo, 2010).
La literatura científica da evidencia de los problemas que giran alrededor del tequila, los cuales implican aspectos económicos, políticos, sociales y ambientales (Bowen, 2015; Bowen y Gaytán, 2012; Bowen y Zapata, 2009; Chávez, 2006; Gaytán y Bowen, 2015; Gaytán y Valenzuela, 2012; Gaytán, 2018; Luna, 2015). Al respecto, el proceso de transnacionalización ha sido el factor de mayor peso en el desarrollo de la industrialización del tequila, puesto que han sido varias las alteraciones en su originalidad (Gaytán y Bowen, 2015; Olmedo, 2010). Por ende, uno de los problemas gira en torno a la demanda y exportación de la bebida (Herrera et al., 2018), lo cual presiona a las casas tequileras para acrecentar los volúmenes de producción y la generación de ingresos económicos, a costa de disminuir la calidad del agave, los atributos sensoriales del tequila y su reputación ante los consumidores; pero más allá de esto, se pone en cuestión su originalidad como símbolo de identidad (Olmedo, 2014).
En el contexto turístico, el tequila se ha convertido en un atractivo gastronómico por considerarse un producto étnico y de nostalgia (Olmedo, 2010), atrayendo gran cantidad de turistas del territorio mexicano y de diversas partes del mundo. Aunado con esto, Rodríguez (2017) señala que 57% de los visitantes internacionales están motivados por el tequila para viajar a México. El tequila se promueve como parte de la identidad nacional y, como producto de un paisaje, es susceptible a ser un destino turístico de excelencia (Valenzuela y Verduzco, 2018).
En específico, el municipio de Tequila, Estado de Jalisco, es una de las zonas donde se produce tequila con Denominación de Origen (DO) y recibe numerosos turistas, interesados principalmente en la compra y consumo del tequila, así como en realizar actividades relacionadas con los temas de esta bebida, el agave y el folclor mexicano. A pesar de concebir al tequila como un símbolo de identidad, la transformación de su imagen resulta más evidente en términos comerciales que socioculturales. El valor económico generado solo se concentra en algunos cuantos grupos de poder, ya que la DO y las inversiones públicas han servido para beneficiar a las grandes empresas, quienes controlan el mercado del tequila, relegando a las pequeñas destilerías locales (Gaytán, 2018; Hernández, 2009; Herrera et al., 2018).
Dado que la exportación del tequila tiene un fin económico, pasa por alto y destruye la originalidad desde su proceso de elaboración (Olmedo, 2014). En consecuencia, la necesidad de rescatar este símbolo de identidad es primordial para evitar la desvalorización y las posibles consecuencias que el municipio de Tequila pudiera enfrentar, incluyendo la afección a la actividad turística. El objetivo del artículo es comprender el papel que tiene la exportación en la originalidad del tequila como símbolo de identidad mexicana desde la perspectiva del turista-consumidor.
Revisión de literatura
Antecedentes del tequila
La historia del tequila nace ligada a la región homónima donde se produce. En particular, este producto mexicano es obtenido a partir de la fermentación de azúcares y la destilación del jugo de agave (Agave tequilana Weber var. azul) (Gaytán y Bowen, 2015; López, 2006); por tanto, se considera como una variante de mezcal, pero diferenciada por el tipo de agave utilizado y la región en donde se produce (Gaytán, 2018). Desde 1619 se registran antecedentes de pequeñas bodegas en el oeste de México, donde surge la tradición de elaborar destilados de agave (Camelo y Rodríguez, 2018; Gómez, 2009; Luna, 2015). En particular, el “mezcal de Tequila” ganó rápidamente reputación al surgir en un periodo marcado por las inversiones de capital y el próspero crecimiento de la industria local. Así, a finales del siglo XIX el mezcal de la zona ya era denominado por los habitantes y visitantes como “tequila” (Gaytán, 2014; Gómez, 2018).
Después surgieron casas tequileras como Cuervo y Sauza, dedicadas a la compra de destilerías y grandes cantidades de tierra para el cultivo del agave, al mismo tiempo de idear acuerdos contractuales en apoyo del financiamiento a ejidatarios y agricultores (Gaytán y Bowen, 2015; Macías, 2001). En su momento, dichas empresas pudieron exportar la bebida hacia Estados Unidos y, junto a la cultura popular suscitada por la revolución mexicana, se aseguró la reputación del tequila como la bebida nacional de México (Gaytán, 2014).
Históricamente la industria del tequila ha tenido un desarrollo de altas y bajas. Por ejemplo, el consumo de tequila en Estados Unidos aumentó durante la Segunda Guerra Mundial pero la oferta de agave no pudo mantener el ritmo de la demanda, lo que trajo consigo prácticas de falsificación de la bebida y pérdida de calidad por uso de materia prima poco madura. En 1949, a fin de combatir la producción ilegal de la bebida, el gobierno mexicano creó la primera norma federal que regulaba el tequila, acción que no fue suficiente al impulsar la elaboración de tequila con menor calidad y contenido de azúcares (Gaytán y Bowen, 2015; Luna, 1991).
Hasta 1960 las puertas de la industria se abrieron al capital extranjero y varias destilerías comenzaron a establecer alianzas (Gaytán y Bowen, 2015). En la década de 1970, se estableció la DO para el tequila, prohibiendo a destilerías de otros países elaborar la bebida (Camelo y Rodríguez, 2018; Gaytán, 2018; Gómez, 2009). La DO consolidó el poder de las empresas con sede en Jalisco como productores exclusivos, pero no pudo evitar el colapso de la industria en 1980. Además, con la crisis de la deuda mexicana de 1982, las ventas nacionales de tequila disminuyeron precipitadamente, cayendo casi 60% entre 1984 y 1986 (Luna, 1991).
Durante el decenio de 1990, con el fin de aumentar la transparencia y la rendición de cuentas en el sistema regulatorio mexicano, se estableció un procedimiento formal para la creación de Normas Oficiales Mexicanas (NOM) y, para dar cumplimiento a la legislación vinculada con el tequila, se creó el Consejo Regulador del Tequila (CRT). Tal iniciativa impulsó una veloz expansión del mercado del tequila, así como la concentración, industrialización y estandarización de su producción. Los líderes de la industria atribuyeron a estas reformas el haber impulsado el “boom del tequila” (Sánchez, 2016), manifestándose en un nivel producción que se triplicó entre los años de 1995 y 2008 (CRT, 2020).
En la actualidad la producción y comercialización son verificadas y certificadas por el CRT, considerando la NOM-006-SCFI-2012 y la DO para garantizar la originalidad del tequila en términos del lugar de elaboración (SEGOB, 2012). De esta manera, el tequila solo puede ser producido en ciertas regiones del territorio mexicano, principalmente en el Estado de Jalisco, y también en algunas zonas de Guanajuato, Michoacán, Tamaulipas y Nayarit (Gaytán, 2018; López, 2006).
Desde una perspectiva económica, el CRT con el apoyo gubernamental ha tenido éxito en la consolidación del tequila como producto de calidad. Hoy en día, se consumen más de 1.300 millones de litros de tequila, los cuales corresponden a 75,6% a tequila 100% agave y 24,4% de tequila (51% de los azúcares son provenientes del agave). A pesar de su demanda observamos en la Figura 1 que en los años 2012 y 2013 hubo una baja en el consumo; sin embargo, entre 2014 y 2016, el crecimiento mantuvo un ritmo constante, y en 2017 el consumo inició una etapa exponencial. Por su parte, la producción también se ha visto en crecimiento, logrando 357.1 millones de litros de tequila en 2019 (Figura 2).


La Figura 3 presenta la evolución de la exportación de tequila en los últimos años, donde se presenta un crecimiento constante. Particularmente en 2019, la exportación superó 246.7 millones de litros de tequila 100% agave (52,62%) y tequila (47,35%), los cuales corresponden a tequila envasado (63,23%) y a granel (36,77%) (Figura 4).

Como detalla la Tabla 1, Estados Unidos destaca como primer país destino de exportación del tequila. De acuerdo con estadísticas del CRT (2020), el país vecino acaparó 83,17% del mercado internacional en 2019, con 204.4 millones de litros. Asimismo, otros países que se suman a la lista son Alemania, España, Francia, Japón y Canadá.

Como se observa, el tequila es un producto que goza de reputación económica, de consumo a nivel nacional e internacional por su exportación (Macías, 2001). Empero, la situación y los hechos históricos evidencian el riesgo de la pérdida de originalidad de la bebida por la piratería, las alteraciones y las modificaciones, con lo cual se cuestiona el uso del comercio internacional.
Actividad turística en el municipio de Tequila
El municipio de Tequila está ubicado en la parte centro poniente del Estado de Jalisco (Figura 5). Al norte colinda con el municipio de San Martín de Bolaños y con el Estado de Zacatecas, al sur con Ahualulco de Mercado, Teuchitlán y Amatitán; al este con Zapopan y San Cristóbal de la Barranca y, al oeste, con Hostotipaquillo, Magdalena y San Juanito de Escobedo. Además, el municipio se ubica entre las estribaciones del Volcán de Tequila y el Valle del Río Grande, extendiéndose por una superficie de 1.364,14 kilómetros cuadrados (Gobierno del Estado de Jalisco, 2020).

Respecto a la actividad turística, la Secretaría de Turismo de México (SECTUR), en 2004, concedió al municipio de Tequila el título de “Pueblo Mágico” dentro del programa federal, con el propósito de reconocer los lugares que han formado parte del imaginario colectivo de la nación y que, a su vez representan alternativas nuevas y diferenciadas de esparcimiento para los visitantes nacionales y extranjeros (Hernández, 2009). Asimismo, la United Nations Educational, Scientific and Cultural Organization (UNESCO) otorgó en 2006 la condición de Patrimonio de la Humanidad al “paisaje del agave” en el Valle de Amatitán-Tequila (Gómez, 2018). Las distinciones de Pueblo Mágico y de Patrimonio de la Humanidad elevaron la popularidad mundial del tequila, posicionándolo como algo intrínseco a la identidad cultural, a la par de infundir ideas sobre el “Tequila” como lugar y del “tequila” como bebida espirituosa, ambos indelebles a la autenticidad del pueblo mexicano.
Por su parte, el municipio de Tequila junto con Amatitán, El Arenal, Magdalena, Teuchitlán, Ahualulco del Mercado, Etzatlán y San Juanito de Escobedo, forma parte de la Ruta del Tequila en el Paisaje Agavero (Gobierno del Estado de Jalisco, 2006). Dicha ruta propone estimular la experiencia del turista mediante la cultura del tequila y el paisaje. La ruta ha reforzado además la vinculación entre diversos actores para el fortalecimiento del destino (Gómez, 2018). Ejemplo de ello es el proyecto Mundo Cuervo, que consiste en un complejo temático del tequila, incluido un sistema de vagones “José Cuervo Express”, que hace recorridos y paradas en diversos puntos turísticos (Mundo Cuervo, 2020).
En la actualidad el municipio de Tequila mantiene una afluencia de 279.400 turistas al año, de los cuales 87,36% corresponde a turistas nacionales y 12,64% a internacionales. En cuanto a los turistas nacionales lo que más ha ganado su atención del lugar es el destino, la hospitalidad y las actividades recreativas; los turistas internacionales por su parte apuntan a una preferencia por las casas tequileras, el clima y las actividades recreativas. Son turistas con poder adquisitivo medio, con percepciones entre los $5.000 a los $20.000 pesos mexicanos (75%) (SECTURJAL, 2019). Estos datos demuestran el potencial del municipio de Tequila para dar atención a los mercados turísticos nacionales e internacionales.
Originalidad del tequila
La originalidad es el atributo distintivo de una persona, cosa, lugar o grupo, la cual otorga un símbolo propio de valor. Además, la concepción de originalidad se extiende a toda creación física e inmaterial; por ende, puede ser percibida en las distintas manifestaciones socioculturales que dan sentido de autenticidad, unicidad, singularidad, creatividad, innovación y genialidad (Caponi, 2014; Méndez y Mínguez, 2013).
Por su parte, la originalidad de un alimento o una bebida yace en la cultura de la comunidad donde germinó y se materializó. Contempla asimismo todo un repertorio de saberes, costumbres y creencias ancladas territorialmente y transmitidas de generación en generación, expresando un símbolo de identidad que se relaciona con la cultura, el esfuerzo y el valor (Bowen, 2015). Por ejemplo, el tequila transita entre la globalidad y la localidad permitiéndole ser una bebida de reputación territorial, al mismo tiempo de abarcar grandes exportaciones, consorcios agrícolas, redes de comercio, entidades certificadoras y mercados internacionales.
La originalidad del tequila resulta del terruño, es decir, del sabor del lugar, puesto que este y otras características organolépticas y socioculturales se derivan de la geografía, la geología y el clima de un determinado territorio, así como de las actividades y, prácticas de sus productores y consumidores (Bowen, 2015; Bowen y Zapata, 2009;Gaytán y Bowen, 2015). Por ende, el tequila y otros productos gastronómicos son el reflejo de la identidad cultural de los pueblos y comunidades donde se elaboran y consumen.
De tal manera que la identidad cultural se construye en las prácticas cotidianas de una comunidad, creando, reproduciendo y transformando una interacción simbólica mediante la acción social y los procesos de significación (Molano, 2007). La originalidad contiene en sí un símbolo de identidad que permite la diferenciación cultural, misma que ha nacido de un trabajo y esfuerzo colaborativo y, que resulta en un valor intangible que engloba sentimientos, arraigo de la tierra y pertenencia. En suma, el símbolo de identidad del tequila se manifiesta en la cultura, el esfuerzo y el valor que constituyen su originalidad como un producto gastronómico y un emblema nacional (Figura 6).

La originalidad del tequila se asocia con la cultura, es decir, con el conjunto de los rasgos distintivos, espirituales y afectivos, así como de los símbolos y el significado de la identidad de una comunidad (Bowen, 2015; Molano, 2007). La presencia del tequila vista desde un ámbito cultural es un signo que está presente en la vida cotidiana, pues las imágenes que refieren a esta bebida alcohólica son múltiples, desde un producto en tiendas de autoservicio hasta un símbolo de la historia regional. Para México, es uno de los íconos más destacados y ligados con el mariachi, el maguey, los vestidos folclóricos y los charros. Así, la identidad cultural del tequila está estrechamente atada al contexto de los actores que participan en la constitución de esta bebida (García et al., 2017; Gómez, 2018; Luna, 2015).
Por otro lado, el tequila refleja los esfuerzos colectivos de una serie de consumidores, productores y reguladores (Camelo y Rodríguez, 2018). La producción de esta bebida con calidad engloba el seguimiento de pasos de un cuidadoso método artesanal, paciencia en su preparación, técnicas y conocimientos generados desde un ambiente familiar (Sánchez, 2016). En consecuencia, es un orgullo para el productor que el destilado represente a México a nivel internacional, sobre todo por el arte del proceso de elaboración que reflejan su gran pasión, esfuerzo y compromiso. El trabajo colectivo de artesanos, casas tequileras y de otros actores inmersos se plasma en la evolución de la industria del tequila, la cual ha aumentado su producción y ha entrado en nuevos mercados. Logrando que las empresas multinacionales se expandan, redirijan sus estrategias, reorienten sus mercados de consumo y contribuyan a la normalización del tequila (Bowen y Zapata, 2009; Gaytán y Bowen, 2015; Gaytán, 2011).
Para que el trabajo colectivo tenga significado dentro de las estrategias, se debe considerar el valor del tequila. El valor es el atributo de identidad (e.g. artística, histórica, cultural) de objetos físicos y sociales (e.g. productos gastronómicos, sitios arqueológicos y paisajes) que revisten de significado al patrimonio cultural de una comunidad y de un lugar. En este tenor, el valor del tequila irradia un legado para la comunidad, pues le da un sentido de pertenencia que manifiesta su trabajo, dedicación y parte de su esencia, además del tiempo que tomó la creación y consolidación de la bebida (Gómez, 2018).
El tequila es considerado símbolo de mexicanidad por su valor histórico, sentimental y nacional (Olmedo, 2010), más que por los valores meramente económicos y políticos (Bowen y Gaytán, 2012; Chávez, 2006). El valor reside en las cualidades intrínsecas y extrínsecas que le otorgan digna representatividad y motivan a salvaguardar el agave, preservar el arte tequilero e incluir al tequila como un producto gastronómico de origen y tradicional en la actividad social, cultural y económica, como es el turismo (Schlüter, 2008).
Metodología
La investigación se abordó desde un enfoque cualitativo, al comprender los contenidos subjetivos del fenómeno y su contexto (Creswell, 2017). Se utilizó un diseño fenomenológico, pues procuró profundizar en la experiencia compartida (Creswell, 2017; Paley, 2016) de los turistas-consumidores en torno a la pérdida de originalidad del tequila a partir de su exportación.
En cuanto a los sujetos clave, se trató de turistas-consumidores del municipio de Tequila, Estado de Jalisco. Para su selección fue empleada la técnica de conveniencia y los criterios consistieron en que los turistas fueran primordialmente del perfil neofílicos-alocéntricos (Schlüter, 2008), nacionales, mayores de edad y que tuvieran como principales motivaciones de visita la compra y el consumo de tequila.
Respecto a la identificación de turistas neofílicos-alocéntricos, se consideró que (a) tuvieran un elevado interés y participación en el acercamiento gastronómico; (b) se informaran antes del viaje sobre los alimentos y bebidas del destino; (c) contaran con hobbies relacionados con el mundo culinario, y (d) poseyeran un alto compromiso para consumir en establecimientos locales donde se garantice la venta de productos genuinos (e.g. artesanales, tradicionales, endémicos, entre otros) (Schlüter, 2008). Con base en estos rigurosos criterios selectivos se logró la participación de 15 turistas, 46,66% mujeres y 55,33% hombres, con edades de 20 a 51 años, en su mayoría profesionales de las áreas de la salud, derecho, contaduría, administración y educación; con una estancia promedio de cinco días, dos días como mínimo y 14 días como máximo.
La recolección de datos se llevó a cabo en enero 2020 mediante entrevistas a profundidad, puesto que el abordaje de los contenidos subjetivos de los informantes fue prioritario para develar los componentes de la originalidad del tequila. Por ello, en una primera fase de la entrevista se preguntó sobre la originalidad del tequila como símbolo de identidad del país y parte del patrimonio cultural mexicano, así como aspectos relativos a la materia prima, territorio, autenticidad y valor de la bebida, y al proceso y esfuerzo de elaboración. En una segunda fase se profundizó en torno a la pérdida de la originalidad cuando la exportación interviene y su asociación con la oferta, la demanda y la imagen del destilado a nivel internacional.
Durante el proceso de entrevistas fue preciso explicar la concepción de originalidad, aunque sin limitar la propia visión del sujeto clave, aspecto que enriqueció la obtención de resultados. Además, se garantizó a los participantes su confidencialidad y anonimato en el estudio, al mismo tiempo de informarles sobre el uso académico de sus respuestas. Una vez obtenidas las entrevistas se empleó la técnica de análisis de contenido para el tratamiento de datos con apoyo del software ATLAS.ti, versión 8.4.0. Cabe mencionar que la técnica de análisis de contenido fue utilizada por sus ventajas en la construcción de redes semánticas, facilitando la depuración, sistematización e interpretación de los datos.
Resultados
Originalidad del tequila como símbolo de identidad
A partir del modelo orientativo, el contenido de las entrevistas fue interpretado para develar las categorías. Como detalla la Figura 7, destacan cinco categorías relacionadas con la originalidad del tequila como símbolo de identidad. De acuerdo con su orden de importancia fueron: (a) conocimiento y esfuerzo, (b) sentido de pertenencia, (c) valor sentimental, (d) reflejo de tradiciones y costumbres, y (e) estatus y reconocimiento.

a) Conocimiento y esfuerzo
El conocimiento y el esfuerzo son elementos que expresan la identidad del tequila, pues es un trabajo artesanal pulido y consolidado a través del tiempo. Involucra saberes sobre la técnica de elaboración, así como del uso y tratamiento de la materia prima, transmitidos de generación en generación, reflejando el esfuerzo de familias que aportan identidad sociocultural a la región de Tequila:
Este trabajo que solo los artesanos hacen es muy importante para que pueda tener su autenticidad. El que los nietos e hijos de los primeros productores tengan esos antecedentes y conocimientos para preparar la bebida les da el valor a muchos tequilas. (E7)
La relación entre conocimiento y esfuerzo se traduce en una originalidad exclusiva del tequila pues, más allá de los insumos y de la región, el arsenal de saberes de los productores permite que la bebida se vislumbre como un producto auténtico, atractivo y de calidad para el mercado global.
b) Sentido de pertenencia
El sentido de pertenencia es un atributo expresado en los turistas nacionales cuando afirman que el tequila es un producto orgullosamente mexicano que los representa y emancipa en ellos un sentimiento de pertenencia y unicidad regional: “nos hace sentir que nos pertenece, que somos parte de algo y con eso ya somos diferentes a los demás” (E1). La pertenencia junto con el conocimiento y el esfuerzo se demuestran al apreciar al tequila como una herencia propia de la comunidad: “el tequila específicamente con locatarios es una bebida cuya receta y método de preparación han pasado de generación en generación […], es por ello que son consideradas cuestiones familiares” (E3).
Por otro lado, persiste un apego de las raíces culturales con el patrimonio a tal grado de conformar un significado de arraigo, que se trasluce en las estructuras y prácticas socioculturales como parte de la vida cotidiana: “La bebida forma parte del patrimonio cultural, de hecho, lo manifestamos hasta en canciones, en eventos públicos y familiares, es una convivencia que se da acompañada de esta bebida como símbolo de pertenencia y apego a algo que nos identifica” (E8).
c) Valor sentimental
Los sentimientos que despierta el tequila en un mexicano son la añoranza y la tradición, mismos que perpetúan la originalidad del tequila, el proceso de elaboración y las prácticas de consumo. Así, el valor sentimental que los turistas otorgan al tequila es ligado con un símbolo de identidad, puesto que forma parte del orgullo y la difusión que las personas le dan: “Depende mucho de nosotros como mexicanos el darle ese realce, porque es algo que nos representa… creo que es parte de nuestra identidad, de lo que somos y es un orgullo porque es una bebida con la que podemos hacer muchas cosas” (E5). Como se aprecia, el tequila encierra un conjunto de sentimientos que son atesorados al percibir paciencia y esmero de las familias productoras, involucrando recuerdos personales y colectivos en torno a la bebida.
d) Tradiciones y costumbres
El reflejo de las tradiciones y costumbres como elementos culturales son parte de la identidad y están asociadas con el posicionamiento, la fama y la popularidad. Una de las costumbres mexicanas es consumir bebidas alcohólicas con motivo de festejar a una persona cercana, un suceso o un día especial, al mismo tiempo de concederle al tequila un valor de celebración:
El valor que se le otorga a la bebida tequila es más patrimonial para nosotros como mexicanos, aunque también le damos un valor de celebración, me refiero a las veces que lo incluimos en reuniones, fiestas, etcétera, y lo valoramos como un acompañante más para el buen desarrollo o gestión de los eventos en México. (E10)
A pesar de esto, el tequila no se acostumbra consumir en actividades diarias, solamente en aquellas de conmemoración: “el tequila no se utiliza como hábito diario, pero sí se utiliza para fiestas, para bodas, para ciertos rituales sociales” (E4).
e) Reconocimiento y estatus
En el contexto nacional, el tequila se distingue de otras bebidas alcohólicas populares como la cerveza, el pulque y el mezcal. El tequila se ha convertido en el consentido: “como mexicanos le estamos otorgando un valor de bebida estrella, o como la principal bebida, me parece que hay otras bebidas, pero me parece que esta es la que pudiera estar representando a México” (E4). En el contexto internacional, el tequila goza de estatus porque solamente se puede elaborar en el país y es insustituible: “el tequila es muy famoso porque resulta ser que ningún otro país lo elabora ni puede fabricarlo, solo hay tequila en México y, por lo tanto, nuestro tequila es el único famoso” (E12).
Dicho reconocimiento y estatus del tequila proyectan una imagen nacional que funge como atractivo turístico para causar interés, curiosidad y una experiencia única en los visitantes: “los turistas internacionales cuando asisten a México buscan tener experiencias con cosas originarias” (E2). Para el turista mexicano el tequila también es sinónimo de orgullo: “para mí, la persona que busca y compra tequila es porque lo disfruta, es una bebida muy agradable y representativa del mexicano, quien compra tequila está comprando sabor a patria y tradición de México” (E15).
Exportación y repercusiones en la originalidad del tequila
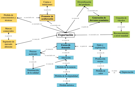
En cuanto a la percepción de la exportación del tequila, se observa que las categorías son la derrama económica, el exceso de la demanda y la aculturación (Figura 8).

a) Derrama económica
Desde la óptica del turista, la derrama económica es un beneficio de la exportación del tequila, al mismo tiempo que permite crear vínculos con el extranjero y tener reconocimiento a nivel mundial: “Estamos creando un vínculo con otros países mediante el tequila, es una herramienta útil y muy efectiva para el turismo, las personas realmente desean conocer el lugar en el que se originó, el lugar en donde lo elaboran y quieren saber cómo es todo el proceso” (E1). En conjunto se observa que la comercialización del tequila permite la diversificación internacional, mayores controles de calidad y la inversión en tecnologías para su elaboración, exportación y distribución: “Considero que, con la apertura de México al comercio mundial, el tequila comenzó a ser exportado a diversos países, creciendo así su mercado y al mismo tiempo generando innovación, permitiendo que la tecnología se involucrara y así aumentará la producción y el control de calidad” (E14).
La exportación de la bebida genera empleos y permite que el mercado crezca en términos económicos. No obstante, los beneficios no recaen en las familias mexicanas, al contrario, son favorecidos los grupos de poder:
La política y los intereses globalizados tienen cada vez más influencia en la producción del tequila, a pesar de que se dice que sigue siendo 100% mexicano y digno representante de la cultura mexicana. Yo creo que hoy en día el único tequila auténtico es el elaborado por los pequeños productores, consumirlo y ayudar a su crecimiento será la única forma de conservar su valor y significado, especialmente de las regiones productoras. (E12)
b) Exceso de la demanda
Por otro lado, la exportación del tequila desencadena un exceso de la demanda, la cual se ve como un factor causante de la alteración del proceso de elaboración, que conlleva a una pérdida de calidad en la bebida:
La demanda no está siendo cubierta como debería, el proceso está siendo alterado y no está siendo el auténtico, el de siempre…el conocimiento y las técnicas van a tener que ser modificadas para tener un proceso mucho más rápido, y pues ya no sería el auténtico, el óptimo, el esperado, el original. (E1)
Las pérdidas van más allá de la naturaleza tangible del tequila (e.g. características organolépticas), alcanzando la esencia de su originalidad, ya que es un producto comúnmente falsificado. Tal fenómeno, en el contexto turístico, repele a visitantes potenciales al disminuir en ellos el interés por conocer los orígenes, raíces, lugares y procesos de elaboración del tequila:
Considero que el producto tal vez incrementará su precio en un futuro no muy lejano, y entonces traerá consigo algunos beneficios como el incremento de derrama económica y la generación de nuevos empleos. Sin embargo, no durará por mucho, ya que al extinguirse la producción de agave por un tiempo se buscarán alternativas para seguirlo vendiendo, utilizando modificaciones, incluso sustituyendo ingredientes, el mismo agave, por ejemplo. (E13)
De acuerdo con los entrevistados, el exceso de la demanda trae consigo un impacto negativo: “siempre que haya exceso, va a existir un daño… siempre que excedas de algo, lo estarás dañando” (E1). Así, el daño se ve en la escasez de la materia prima (agave) y su desvalorización, no solo patrimonial sino también monetaria. Por ende, las problemáticas podrían agravarse si no se toman las medidas necesarias para proteger la originalidad del tequila:
Leí unas notas donde decían que son alterados, entonces al alterarse y acelerar los procesos ya no se obtienen tequilas auténticos, que es lo que pasa, que ya no se están elaborando con una calidad del cien por ciento, entonces eso hace que también a nivel internacional piensen que nuestro tequila no tiene calidad, por jimarse a temprana edad y querer sacar producción nos estamos limitando a generar cantidad y no calidad. (E9)
Por otro lado, el hecho de que la elaboración tequila ya no sea dirigida por mexicanos representa también una pérdida, significa más cambios y, por tanto, procesos alterados y producto sin autenticidad: “La globalización ha provocado que marcas de tequila mexicanas sean compradas por dueños extranjeros, con esto me refiero a que siguen siendo producidos en México, el agave sigue siendo mexicano, pero los dueños y directores de estos procesos ya no son mexicanos” (E14).
c) Aculturación
La exportación del tequila es vista como promotor de aculturación debido a una pérdida de conocimientos y técnicas artesanales regionales por la sustitución de estas por unas más rápidas, fáciles y que ofrecen elementos novedosos para el consumidor: “La exportación está impactando en los procesos originales de elaboración del tequila debido a que el consumidor quiere cosas nuevas, demanda constantemente innovación. Entonces, hay cambios y modificaciones en los procesos para así conseguir nuevos colores, olores y sabores” (E10).
También es pensado que el tequila es vulnerable en cuanto a su falsificación e imitación, al sustituir los procesos de elaboración e ingredientes para venderse a un precio más bajo, afectando la reputación de la bebida original por la calidad incipiente. En este aspecto, la exportación es responsable de que el tequila sea dirigido hacia un mercado con sobredemandas, permitiendo transformaciones en su presentación, precio e incluso sabor: “Hay una pérdida en la originalidad del tequila a través de su sabor, inclusive a través de la forma, influyendo tal vez en el color, sabor, en la forma de la botella, haciéndolo un poco más para el mercado extranjero y no tanto para el nacional” (E5).
Discusión
Gracias al estudio fenomenológico se devela que la originalidad del tequila como símbolo de identidad es reflejada en los aspectos culturales, el valor sentimental, el sentido de pertenencia, el conocimiento y esfuerzo, así como en el estatus y reconocimiento. Empero, si bien la exportación actúa como un mecanismo de atención a la demanda extranjera y a la generación de ingresos económicos, tiene implicancias negativas, como son los procesos de aculturación y la depreciación del tequila por falta de autenticidad y calidad (Figura 9).

Se encontró que la cultura está estrechamente relacionada con el valor de la bebida, ya que al momento de preguntar qué es lo que más representa para la comunidad, siempre se hizo referencia al tequila (García et al., 2017). Además, el tequila ha existido desde hace un par de siglos y sería prácticamente imposible que no sea ligado con la imagen y la cultura mexicana, pues se encuentra inmersa en celebraciones propias de la nación y la cotidianidad.
En convergencia con Méndez y Mínguez (2013), se encontró que la pérdida de originalidad del tequila parte de un problema de industrialización, pero al mismo tiempo por un descuido que tienen los productores y los vendedores al momento de exportarlo, ya que esto da pauta a que se elaboren copias con distintos ingredientes y procedimientos (Olmedo, 2010). Por tanto, las percepciones de los turistas sobre la alteración del tequila desde su proceso de elaboración inciden en la disminución de su originalidad.
Al igual que Gómez (2009), se observó que las problemáticas relacionadas con la pérdida de originalidad amenazan la integridad y autenticidad de los componentes patrimoniales de la industria tequilera. De la misma manera, los resultados coinciden con Sánchez (2016) puesto que se considera necesario contar con mecanismos para conservar los saberes tradicionales que se han resguardado por generaciones.
En cuanto a la exportación, los resultados fueron similares a los de Valenzuela y Verduzco (2018) puesto que, esta funciona como una actividad que impulsa el valor patrimonial del tequila a nivel mundial y actúa como herramienta de apoyo para la actividad turística. Así, el aprovechamiento turístico del tequila prioriza el fortalecimiento del acervo histórico y cultural de la localidad, sin dejar de lado el desarrollo de la economía local (Gómez, 2018; Luna, 2015).
En el análisis de contenido, las palabras que más se asociaron con el tequila fueron tradición y símbolo mexicano, donde los turistas las expresan desde una posición meramente sentimental y significativa (García et al., 2017; Olmedo, 2010). A pesar que en el discurso de los turistas emergieron palabras que denotaban aspectos negativos sobre la industrialización y comercialización del tequila (Bowen y Gaytán, 2012; Gaytán, 2014; Gaytán y Bowen, 2015), sobresalieron aquellas de orgullo del producto por su identidad mexicana, por tanto, se infiere que esta identidad puede ser difícilmente sustituida por una concepción contraria.
Por su parte, la dinámica de la demanda extranjera no se ha visto perjudicada por bajas, al contrario, los datos oficiales (CRT, 2020) y empíricos muestran un crecimiento constante. Esto puede representar una oportunidad para la economía mexicana, aunque sin las acciones para proteger la originalidad de esta emblemática bebida, puede mermar su identidad y reconocimiento (Gaytán, 2018; Gaytán y Valenzuela, 2012; Olmedo, 2014).
En suma, el estudio encontró que el tequila como un símbolo de identidad es tan significativo para los turistas que se podría pensar que es la primera razón por la cual esta bebida es conocida. La bebida tradicional no está perdiendo su sentido de valor ni de pertenencia, los turistas nacionales tienen bien definido qué lugar ocupa a nivel nacional e internacional, sin embargo, eso no representa que ignoren el hecho de su alteración y cambio en sus procesos de elaboración.
Conclusiones
El objetivo se cumplió satisfactoriamente al comprender desde un estudio fenomenológico el papel que tiene la exportación en la originalidad del tequila como símbolo de identidad mexicana. Con base en la experiencia compartida de los turistas-consumidores, se aprecia al tequila como un icono identitario de México, a la par de valorarse como un producto gastronómico, cultural y original resultado del reconocimiento, esfuerzo y trabajo con el que se logra. De igual modo, la imagen del tequila va de la mano con la región de origen, la calidad del proceso de elaboración y con la venta a nivel internacional; elementos que en su conjunto crean una identidad, visibilidad global y un valor único.
Por otro lado, los resultados muestran una perspectiva positiva respecto a la autenticidad y valor del tequila, pues los turistas se interesan por el municipio y la historia de la bebida. Asimismo, se percibe que la exportación puede tener beneficios en cuanto a la derrama económica y el reconocimiento, al mismo tiempo de abonar a la práctica de la actividad turística. Empero, las desventajas que trae consigo la exportación del tequila son mayores que los beneficios; una de las principales afectaciones está relacionada con la materia prima, ya que la alta demanda obliga a los productores a jimar piñas inmaduras y poner en riesgo la producción planeada. Por tanto, si no existe una originalidad de un producto que funge como símbolo de identidad, no hay una cultura que se vea reflejada, tampoco hay un valor que tenga significado para alguien y, con ello, queda relegado el esfuerzo que se aplicó para su elaboración.
Ante tal situación, la agenda investigativa debe incluir líneas relacionadas con el patrimonio gastronómico del tequila y su impacto en la actividad turística nacional. Otras líneas pueden englobar aspectos comerciales, como los estudios de mercado y la diversificación de productos a base de tequila, mientras que los estudios socioculturales pueden centrarse en el arte tequilero, los saberes de los artesanos y el paisaje agavero.
Dentro de las limitaciones del estudio es su naturaleza cualitativa al enfocarse en los aspectos subjetivos y particulares que engloban el fenómeno. Por tanto, los resultados no se pueden generalizar para dar explicación a realidades semejantes. Otra limitante gira en torno a los informantes, a pesar de cuidar estrictamente los criterios de su selección, solamente se abordó a turistas nacionales, por lo que se recomienda en trabajos futuros incorporar la óptica de turistas extranjeros para conocer qué piensan sobre la originalidad del tequila y su exportación en el país de residencia.
Bibliografía
Bowen, S. (2015). Divided Spirits, Tequila, Mezcal and the Politics of Production. Oakland, University of California Press.
Bowen, S. y Gaytán, M.S. (2012). “The Paradox of Protection: National Identity, Global Commodity Chains, and the Tequila Industry”. Social Problems 59(1): 70-93.
Bowen, S. y Zapata, A.V. (2009). “Geographical Indications, terroir, and socioeconomic and ecological sustainability: The case of tequila”. Journal of Rural Studies 25(1): 108-119.
Camelo, J.O. y Rodríguez, J.J. (2018). “Why Tequila is Named Tequila? An Approach from the Regional Economic History”. ECORFAN Journal-Mexico 9(20): 15-28.
Caponi, G. (2014). “La originalidad: entre la relevancia y el ingenio”. Ludus Vitalis 22(42): 269-272.
Chávez, D. (2006). “Globalizing Tequila: Mexican Television’s Representations of the Neoliberal Reconversion of Land and Labor”. Arizona Journal of Hispanic Cultural Studies 10: 187-203.
Creswell, J.W. (2017). Qualitative Inquiry and Research Design: Choosing among Five Approaches. 5ta. edición. Londres, Sage Publications.
Consejo Regulador del Tequila (CTR). (2020). Información estadística. México D.F., Consejo Regulador del Tequila. En https://www.crt.org.mx/EstadisticasCRTweb/ (consultado el 27/01/2020).
García, S.E., Hernández, J., Gutiérrez, A., Escalona, H. y Villanueva, S. (2017). “Mezcal y tequila: análisis conceptual de dos bebidas típicas de México”. Revista RIVAR 4(12): 138-162.
Gaytán, M.S. (2018). “The Perils of Protection and the Promise of Authenticity: Tequila, Mezcal, and the Case of NOM 186”. Journal of Rural Studies 58: 103-111.
____. (2014). “The Transformation of Tequila: from Hangover to Highbrow”. Journal of Consumer Culture 17(1): 62-84.
____. (2011). “Tequila Talk: Consumption, Gender and the Transnational Terrain of Cultural Identity”. Latino Studies 9(1): 62-86.
Gaytán, M.S. y Bowen, S. (2015). “Naturalizing Neoliberalism and the De-Mexicanization of the Tequila Industry”. Environment and Planning A 47(2): 267-283.
Gaytán, M.S. y Valenzuela, A.G. (2012). “Más allá del mito: mujeres, tequila y nación”. Mexican Studies28(1): 183-208.
Gobierno del Estado de Jalisco. (2020). Tequila. Guadalajara, Gobierno del Estado de Jalisco. En https://www.jalisco.gob.mx/es/jalisco/municipios/tequila (consultado de 27/01/2020).
____. (2006). Ruta del paisaje agavero. Guadalajara, Gobierno del Estado de Jalisco.
Gómez, I. (2018). El paisaje agavero y las antiguas instalaciones industriales de Tequila, México. México D.F., Instituto Nacional de Antropología e Historia.
____. (2009). “El plan de manejo para el paisaje agavero y las antiguas instalaciones industriales de Tequila. El patrimonio cultural como detonador del desarrollo regional, antecedentes, compromisos y retos”. Apuntes 22(2): 124-141.
Heredia, J.A. (2020). Ubicación del municipio de Tequila. Estado de Jalisco, México D.F., Inédito.
Hernández, J.J. (2009). “Tequila: centro mágico, pueblo tradicional ¿patrimonialización o privatización?”. Andamios 6(12): 41-67.
Herrera, L., Valtierra, E., Ocampo, I., Tornero, M.A., Hernández, J.A. y Rodríguez, R. (2018). “Esquemas de contratos agrícolas para la producción de agave tequilana weberen la región de tequila, Jalisco”. Agricultura, sociedad y desarrollo 15(4): 619-637.
López, M.G. (2006). “Authenticity: the Case of Tequila”. En Ebeler, S., Takeoka, G.R., Winterhalter, P. (eds.). Authentication of Food and Wine. Washington D.C., American Chemical Society: 273-287.
Luna, R. (2015). La construcción cultural y económica del tequila. Zapopan, Universidad de Guadalajara.
____. (1991). La historia del tequila, de sus regiones y sus hombres. México D.F., Conaculta.
Macías, A. (2001). “El clúster en la industria del tequila en Jalisco, México”. Agroalimentaria 6(13): 55-72.
Méndez, C. y Mínguez, H. (2013). La originalidad y la copia inevitable. Ciudad Juárez, Universidad Autónoma de Ciudad Juárez.
Molano, O. (2007). “Identidad cultural, un concepto que evoluciona”. Revista Opera 7: 69-84.
Mundo Cuervo (2020). “Mundo Cuervo. Tequila, espíritu y México”. Mundo Cuervo. En https://www.mundocuervo.com (consultado el 15/01/2020).
Olmedo, B. (2014). “Tequila: Origen, atributos y patrimonio cultural en riesgo”. Teka Kom. Politol. Stos. Międzynar. – OL PAN 10: 39-49.
____. (2010). “El tequila de su origen a su desnaturalización. ¿A quién le pertenece su conocimiento? Una aproximación”. Revista CENIC Ciencias Químicas 41: 1-13.
Paley, J. (2016). Phenomenology as Qualitative Research: a Critical Analysis of Meaning Attribution. Londres, Routledge.
Rodríguez, R. (2017). “El tequila, uno de los motivos para ir México para 57% de extranjeros”. Reportur. México D.F., 24 de agosto de 2017. Disponible en https://www.reportur.com/mexico/2017/08/24/mexico-el-favorito-de-los-turistas-extranjeros-por-su-gastronomia-y-tequila/ (consultado 28/01/2020).
Romo, P. (2018). “Tequila sector estratégico del mercado interno”. El Economista. México D.F., 1 de noviembre de 2018. En https://www.eleconomista.com.mx/estados/Tequila-sector-estrategico-del-mercado-interno-20181101-0138.html (consultado el 20/02/2020).
Sánchez, A. (2016). “Information Needs and Information Behavior of Blue Agave Farmers in Tequila, Jalisco: a Case Study”. Investigación Bibliotecológica: Archivonomía, Bibliotecología e Información 30(69): 137-169.
Schlüter, R. (2008). “La gastronomía como producto turístico. Un nuevo enfoque para una pasión milenaria”. En Osorio M. y Castillo M. Entorno del turismo, perspectivas volumen III. Toluca, Universidad Autónoma del Estado de México: 253-271.
Secretaría de Gobernación (SEGOB). (2012). Norma Oficial Mexicana NOM-006-SCFI-2012, Bebidas alcohólicas-Tequila-Especificaciones. México D.F., Secretaría de Gobernación.
Secretaría de Turismo de Jalisco (SECTURJAL). (2019). Anuario estadístico 2019. Guadalajara, Secretaría de Turismo de Jalisco. En https://secturjal.jalisco.gob.mx/invierte-en-jalisco/estadisticas (consultado el 12/01/2020).
Valenzuela, M.B. y Verduzco, B. (2018). “Vendiendo tequila a China: una fiesta de coctel sin ganadores claros”. Estudios Gerenciales 34(147): 158-171.
Notas de autor