Artigos
Criatividade & Competitividade: Uma Análise do Processo Criativo de Chefs Brasileiros Contemporâneos
Creativity & Competitiveness: An Analysis of the Creative Process of Contemporary Brazilian Chefs
Criatividade & Competitividade: Uma Análise do Processo Criativo de Chefs Brasileiros Contemporâneos
Rosa dos Ventos, vol. 13, núm. 04, pp. 1088-1107, 2021
Universidade de Caxias do Sul
Recepción: 20 Noviembre 2020
Aprobación: 22 Julio 2021
Resumo: Este artigo tem como objetivo investigar as influências do processo criativo de chefs brasileiros na concepção e na competitividade de seus restaurantes. Trata-se de um estudo de casos múltiplos desenvolvido a partir das premissas de Yin (2014), envolvendo três chefs brasileiros [Bel Coelho, Ivan Ralston e Rodrigo de Oliveira], com restaurantes em operação e que trabalham com gastronomia brasileira contemporânea. A pesquisa foi desenvolvida a partir de uma revisão bibliográfica, pesquisa documental e entrevistas semiestruturadas. Os processos criativos dos chefs investigados foram descritos e analisados a partir dos modelos já existentes, especialmente aqueles aplicados à área da gastronomia, como Wallas (1926, apud Baldaque, 2015); Horgn e Hu (2008); Ottenbacher e Harrington (2008); Stierand, Dorfler e Macbryde (2014); Adrià, Soler e Adrià (2010); Bouty e Gomez (2013). Estes processos foram então relacionados à teoria da vantagem competitiva de Porter (1980) e dentre os principais resultados, verificou-se: ser inerente aos chefs de cozinha de restaurantes upscale a utilização de recursos experienciais para diferenciar e personalizar uma refeição; que cada chef estrutura seu processo criativo de maneira personalizada; que a criatividade é percebida como um elemento fundamental para o encantamento do cliente; que o reconhecimento como um chef criativo permite diferenciação em um mercado competitivo e garante retorno financeiro aos estabelecimentos associados a estes profissionais.
Palavras-chave: Gastronomia, Chefs, Criatividade, Competitividade, São Paulo, Brasil.
Abstract: This article aims to investigate the influences of the creative process of Brazilian chefs in the design and competitiveness of their restaurants. This is a multiple case study developed based on Yin's assumptions (2014) involving 3 Brazilian chefs (Bel Coelho, Ivan Ralston and Rodrigo de Oliveira) with restaurants in operation and working with contemporary Brazilian cuisine. The research was developed from a bibliographic review, documentary research and semi-structured interviews. The creative processes of the investigated chefs were described and analyzed based on existing models, especially those applied to the area of gastronomy, such as Wallas (1926, apud Baldaque, 2015); Horgn & Hu (2008); Ottenbacher & Harrington (2008); Stierand et al. (2009); Adriá et al. (2010) and Bouty & Gomez (2013). These processes were then related to Porter's theory of competitive advantage (1980) and among the main results, it was found: it is inherent to upscale restaurant chefs to use experiential resources to differentiate and personalize a meal; each chef structures his creative process in a personalized way; creativity is perceived as a fundamental element for enchanting the client; recognition as a creative chef allows for differentiation in a competitive market and guarantees financial return to establishments associated with these professionals.
Keywords: Gastronomy, Chefs, Creativity, Competitiveness, São Paulo, Brazil.
INTRODUÇÃO
A alimentação humana é um ato complexo que transcende uma necessidade biológica, sendo marcada por aspectos culturais, repletos de significados (Montanari, 2006). Por consequência, as escolhas alimentares são orientadas não apenas pelas preferências individuais, mas por conteúdos associados ao habitus de classe e ao estilo de vida de cada um (Bourdieu, 1986). Desta forma, o indivíduo moderno, ao comprar, consumir ou servir-se de um alimento, transmite uma mensagem e se comunica com o mundo (Barthes, 2012). Estas dinâmicas se reproduzem tanto nas escolhas realizadas para as refeições domésticas quanto para as refeições realizadas fora da casa.
No âmbito comercial, diversos fatores podem ser considerados no momento de decidir qual restaurante frequentar. Qualidade da comida, qualidade do serviço, ambientação, percepção da relação custo/benefício são atributos mencionados por vários estudos. No contexto dos restaurantes upscale, estabelecimentos que oferecem seus serviços de maneira original e individualizada (Muller & Woods, 1994), e vendem experiências exclusivas a partir de um menu degustação autoral (Oliveira, 2006), aspectos como o ticket médio e a localização do restaurante são ainda mais valorizados.
Na categoria upscale, destacam-se os chamados restaurantes contemporâneos que valorizam o processo criativo de seus chefs, dando maior atenção para a criação, releitura e apresentação de alimentos em versões inéditas, construídas a partir da perspectiva individual do chef para despertar os sentidos e transformar a refeição em uma experiência exclusiva (Teixeira, Barbosa & Souza, 2013). Neste contexto, para compreender o sucesso destes restaurantes é preciso refletir sobre como o alimento é pensado e preparado, o que exige considerar, nos processos gastronômicos, o papel da criatividade.
Os primeiros estudos sobre criatividade consideravam as características psicológicas dos indivíduos e compreendiam a criatividade como uma manifestação associada a realizações artísticas ou científicas diferenciadas da aplicabilidade comum de uma atividade, ou seja: uma maneira inovadora de realizar uma atividade diária em razão de processos cognitivos exclusivos observados em alguns indivíduos (Hirschman, 1980). Quando relacionada à gastronomia, a criatividade pode ser definida como uma linguagem artística da culinária que eleva a atividade habitual do alimentar a um nível intelectual e sensorial diferenciado (Parreira, 2016). Baldaque (2015) associa a criatividade como um processo intrínseco à gastronomia, que estimula os chefs a renovarem suas cozinhas com ideias originais, que proporcionem experiências inéditas aos consumidores. Esta associação entre a atuação dos chefs com o exercício de um trabalho criativo também recebe, atualmente, influência direta da disseminação em diversas mídias [notadamente televisão e internet] de programas e conteúdos culinários. Como resultado há uma alta exposição da figura do cozinheiro e de detalhes da profissão, criando os chamados ‘chefs celebridade’, cujas personalidades e talentos são enaltecidos e associadas à criatividade (Gimenes-Minasse & Pellerano, 2019).
Esta familiarização com a cozinha profissional, mesmo que superficial, gera uma admiração junto ao público geral, tanto pela imagem do cozinheiro profissional quanto por seu ambiente de trabalho e pelo universo da gastronomia (Jacob, 2012). A percepção do cotidiano do chef como um conjunto de atividades dinâmicas e inventivas é alimentada por provas de competições televisivas, que geralmente exigem a combinação de diferentes ingredientes em um curto período de tempo. Orientando e julgando os competidores e aspirantes a celebridades estão profissionais reconhecidos pelo mercado, com restaurantes consolidados, livros publicados e muitas vezes já com um currículo televisivo. Como observa Rousseau (2012), tais profissionais emergem com figuras midiáticas associadas ao entretenimento e se estabelecem como formadores de opinião e criadores de tendências, sendo capazes de influenciar um número significativo de consumidores. Contudo, há poucos dados sistematizados sobre a categoria contemporânea upscale no mercado de restaurantes brasileiros e poucas pesquisas sobre o processo criativo de chefs e sua influência na competitividade de seus restaurantes.
A gastronomia brasileira é múltipla e variada, formada a partir de cozinhas regionais construídas a partir de distintos contextos geográficos [tendo em vista as variações de solo e clima no amplo território] e culturais [por conta dos diferentes fluxos migratórios que se fixaram em diferentes regiões]. A aproximação entre técnicas europeias e ingredientes nacionais vem ocorrendo desde o período colonial, mas ganhou novo fôlego a partir do final da década de 1970, com a chegada de chefs como Claude Troisgros [que em 1979 assumiu o restaurante Le Pré Catelan, no Rio de Janeiro] e Laurent Suaudeau [que a assumiu a cozinha do Le Saint Honoré, extinto restaurante do Hotel Le Méridien, também no Rio de Janeiro]). Estes chefs, influenciados pela Nouvelle Cuisine, contribuíram para o estabelecimento de um outro patamar para a cozinha brasileira a partir de um aprimoramento técnico baseado nas técnicas francesas. No entanto, talvez apenas a partir da ascensão do chef Alex Atala, com sua cozinha autoral unindo ingredientes nacionais com a perícia da alta gastronomia internacional, que uma cozinha contemporânea brasileira começou a se de destacar internacionalmente.
No Brasil, duas capitais se sobressaem no mercado gastronômico, Rio de Janeiro e São Paulo, únicas contempladas pelo Guia Michelin, dividindo uma edição anual do Guia desde 2015. São Paulo destaca-se não apenas pelo número de restaurantes incluídos no referido Guia [possui 11 dos 18 restaurantes premiados com estrelas, incluindo dois dos três restaurantes contemplados com duas estrelas], mas também pelo volume de seu mercado e pela diversidade de sua gastronomia. Trata-se, portanto, de uma realidade importante para a compreensão da relação entre criatividade e gastronomia no contexto dos restaurantes upscale (Guia Michelin, 2019).
Este artigo tem como objetivo analisar o processo criativo de chefs brasileiros e sua influência na competitividade de seus restaurantes. É um estudo de casos múltiplos baseado em Yin (2014) desenvolvido a partir de uma revisão bibliográfica, pesquisa documental, observação não participante e entrevistas semiestruturadas com três chefs brasileiros reconhecidos, que atuam em restaurantes upscale de gastronomia brasileira da cidade de São Paulo.
O PROCESSO CRIATIVO DE CHEFS DE COZINHA
Na gastronomia contemporânea o processo criativo vincula-se à associação entre a ciência de alimentos com a arte, com a física, a química e até mesmo com a filosofia (Goldfarb, 2014). Embora escassos, é possível identificar alguns estudos recentes sobre o processo criativo de chefs de cozinha brasileiros, como os de Lunardelli (2012); Parreira (2015, 2016); Baldaque (2015) e Ribeiro, Marques e Flores Filho (2016). Para Parreira (2015), “a criatividade é a capacidade de criar, permitindo transformar uma possibilidade em algo concreto e estabelecer ligações entre realidades aparentemente desconexas” (p.21), podendo estar relacionada à resolução de problemas ou à expressão artística. Para Lunardelli (2012), a estética do processo criativo gastronômico é construída a partir da experiência particular de cada chef com a comida tendo a memória como elemento essencial. Trata-se de um processo dinâmico, já que os profissionais criativos estão envolvidos em um processo constante de aquisição de conhecimento (Lassen, Mckelvey & Ljungberg, 2018).
Ribeiro et al. (2016) consideram que a proposta de um restaurante [público alvo, tipos de pratos oferecidos, decoração, louças, valores e tipo de serviço ofertado] é influenciada diretamente pelo processo criativo de um chef de cozinha. Este processo, segundo os autores, pode ser influenciado por elementos externos como moda, livros, jornais, revistas, filmes, concursos, programas de televisão, viagens pessoais, galerias de arte, arquitetura, lojas, escolas de culinária, design de móveis, artesanatos, utensílios de cozinha, eletrodomésticos e outros objetos em geral. A literatura também menciona a influência de memórias sensitivas acumuladas – visuais, auditivas, olfativas, táteis e gustativas –, além do uso de banco de anotações e de fotos armazenadas ao longo dos anos (Horgn & Hu, 2008).
A criatividade é uma habilidade inerente aos seres humanos: todos têm aptidão para gerar algo novo apesar de nem sempre o fazerem. Desta forma, a criatividade não envolve apenas talento, mas também empenho (Baldaque, 2015). McKelvey e Lassen (2018) afirmam que a carreira profissional de indivíduos criativos costuma ser construída, até certo ponto, de maneira individual, já que necessitam projetar experiências empreendedoras que atendam às suas necessidades particulares da construção da inovação. Para Baldaque (2015) a inspiração representa apenas o ponto de partida de um processo criativo [o caminho entre a inspiração e a concepção do objeto criativo], que deve ser tratado de maneira orgânica. Contudo, Feuls (2018) alerta que a criatividade não é um processo linear, com sequência rígida, e que, especialmente no universo culinário, atividades cotidianas devem ser recombinadas de diversas maneiras para gerar inovação.
O ponto de partida da criação, especificamente no campo da gastronomia, é muitas vezes a reinterpretação ou desconstrução de uma culinária tradicional, ou até mesmo a imitação do trabalho de um chef tido como fonte de inspiração. As regras culinárias servem apenas como guia para a adição de um novo conhecimento que ao ser divulgado passa a ser estável, sendo utilizado a partir de então como prática dominante, transformando as regras, os padrões e criando mercados inovadores em um ciclo constante (Feuls, 2018).
Alguns autores propõem modelos para analisar os processos criativos, como Wallas (1926, apud Baldaque, 2015) e outros (Horgn & Hu, 2008; Ottenbacher & Harrington, 2008; Stierand et al., 2009; Adriá et al., 2010; Bouty & Gomez, 2013). Dentre os modelos clássicos, destaca-se o proposto por Wallas, em 1926, base de inspiração para outros modelos, que propõe quatro etapas para o desenvolvimento do processo criativo: preparação, incubação, iluminação e verificação. A etapa ‘preparação’ corresponde às ideias originadas a partir da observação do ambiente e ao levantamento de um problema a ser solucionado. A etapa ‘incubação’, corresponde ao isolamento das ideias por algum tempo. A etapa ‘iluminação’ corresponde ao acréscimo de um novo elemento à ideia incubada. Por fim, na etapa ‘verificação’ ocorre a validação do objeto como criativo.
Os cinco modelos aplicados à gastronomia são: (a) Modelo de circulação da criatividade (Horgn & Hu, 2008); (b) Modelo de processo de desenvolvimento de inovação de chefs de restaurantes estrelas Michelin (Ottenbacher & Harrington, 2008); (c) Modelo sistêmico de criatividade e inovação na alta cozinha (Stierand et al., 2009); (d) Pirâmide criativa de Ferran Adriá (Adriá et al., 2010); e (e) Modelo de três facetas da criatividade em restaurantes upscale (Bouty & Gomez, 2013). O Quadro 1 sintetiza as características de cada modelo:
| Modelo | Etapas de desenvolvimento | Referencial |
| Modelo de circulação da criatividade | (1) preparação para novas ideias; (2) incubação da ideia; (3) iluminação da ideia; (4) verificação do trabalho culinário | Horgn e Hu (2008) |
| Modelo de processo de desenvolvimento de inovação de chefs de restaurantes estrelas Michelin | (1) geração da ideia; (2) triagem; (3) trial & error; (4) desenvolvimento do conceito; (5) teste final; (6) treino; (7) comercialização | Ottenbacher e Harrington (2008) |
| Modelo sistêmico de criatividade e inovação na alta cozinha | (1) aproximação da ideia à dimensão cultural da alta gastronomia; (2) aproximação da ideia à dimensão comercial do restaurante | Stierand et al. (2009) |
| Pirâmide criativa de Ferran Adriá | (1) topo da pirâmide; (2) nível intermediário; (3) base da pirâmide | Adriá et al. (2010) |
| Modelo de três facetas da criatividade em restaurantes upscale | (1) trabalho da ideia; (2) trabalho criativo; (3) naming | Bouty e Gomez (2013) |
Há três pontos coincidentes entre os modelos propostos: a ideia inicial, a triagem da ideia e a concepção da ideia, sequência que remete ao modelo de Wallas. Ressalta-se, porém, os modelos apresentados propõem apenas linhas orientadoras na investigação do processo criativo de chefs de cozinha.
COMPETITIVIDADE EM RESTAURANTES
A competitividade pode ser definida como a posição alcançada por uma organização, em um dado momento, dentro do seu mercado, a partir de uma série de elementos como: produto, preço, qualidade percebida e grau de diferenciação (Porter, 1980). A teoria da vantagem competitiva de Porter analisa a competitividade entre estabelecimentos a partir de cinco forças competitivas: ameaças de novos entrantes; ameaça de produtos substitutos; poder de barganha dos fornecedores; poder de barganha dos compradores; nível de rivalidade entre os competidores.
A ‘ameaça de novos entrantes’ corresponde ao grau de competitividade do mercado na concorrência por clientes. A ‘ameaça de produtos substitutos’ ao aumento da concorrência em formatos substitutos de um mesmo produto. O ‘poder de barganha dos fornecedores’ à imposição dos preços na compra da matéria prima. O ‘poder de barganha dos compradores’ à necessidade em diminuir o preço de venda e aumentar o serviço oferecido. Por fim, o ‘nível de rivalidade entre os competidores’ corresponde às disputas pelas empresas em ocupar o papel dominador em um mercado. De acordo com Vargas, Moura, Bueno e Paim (2017), no caso dos restaurantes, a força que se mostra mais expressiva é o nível de rivalidade entre os competidores do mercado. O Quadro 2 apresenta as 5 forças competitivas aplicadas ao mercado de restaurantes.
| Força competitiva de Porter | Competição no setor de restaurantes |
| Ameaça de novos entrantes | Novos restaurantes devido a baixas barreiras de entrada e popularidade de pequenos restaurantes. |
| Ameaça de produtos substitutos | Produtos similares aos originais ou até mesmo dos alimentos preparados no lar. |
| Poder de barganha dos fornecedores | Necessidade de uma fonte confiável de abastecimento de matéria prima com serviço de qualidade. |
| Poder de barganha dos clientes | Demanda ‘elástica’ das refeições, principalmente em relação ao preço, ao serviço oferecido e à localização. |
| Nível de rivalidade entre os competidores | Intensidade da disputa em ocupar o papel dominador do mercado. |
No cenário brasileiro há estimulação de três forças competitivas estabelecidas por Porter (1980): ‘ameaça de novos entrantes’, ‘ameaça de produtos substitutos’, e ‘nível de rivalidade entre os competidores’. Como consequência, os estabelecimentos já presentes no mercado, especialmente os da categoria upscale, buscam ocupar um papel dominador com a oferta de um valor único que não pode ser facilmente imitado pelos concorrentes. Neste processo constituem um elemento essencial os recursos estratégicos raros, aqueles capazes de distinguir os empreendimentos de seus concorrentes atuais ou potenciais, geralmente associados ao cardápio e ao serviço (Salazar, De Moraes & Leite,2016). Seguindo a lógica proposta por Porter (1980), para atingir vantagem competitiva um restaurante upscale deve assegurar que seu apelo geral – a experiência da refeição oferecida – seja superior ao dos demais, exercitando sua capacidade dinâmica.
A capacidade dinâmica consiste na habilidade que uma empresa possui de coordenar suas competências internas e externas para adaptar-se a um ambiente em constante transformação (Pelaez, Melo, Hofmann & Aquino, 2009). É também definida por Tondolo e Bitencourt (2014) como o desenvolvimento de recursos e capacidades de um estabelecimento para a geração de vantagem competitiva. A partir da inovação ocorre uma mudança na linguagem de um produto, capaz de definir um novo paradigma no mercado (Cautela, Simoni e Zurlo, 2018), interpretado por McKelvey e Lassen (2018) como a criação de um novo valor. Assim a capacidade dinâmica é justamente o que coloca uma empresa à frente em seu mercado competidor e reduz as possibilidades de replicação de suas competências pelas empresas concorrentes (Pelaez et al., 2009).
Neste contexto, a noção de experiência tem se fortalecido. A experiência é definida por Pine e Gilmore (1998) como uma oferta econômica distinta que ocorre quando uma empresa intencionalmente usa seu serviço e seus bens para envolver os clientes de maneira individual, criando um evento memorável. Gimenes, Brea e Gândara (2012), Akel, Gândara e Brea (2012) e Barbosa e Farias (2012) são alguns dos autores que investigam os elementos integradores de uma experiência de refeição positiva, destacando a complexidade deste processo. Castleman e Chin (2002), por sua vez, destacam que os clientes de um restaurante upscale buscam, além de alimentos bem preparados, um serviço eficiente e um ambiente agradável, tendo em vista que a experiência gastronômica é holística e composta por um conjunto de elementos que compreendem inclusive o processo criativo do chef. Embora a comoditização da experiência não seja um conceito novo, é a base para a criação de novas estratégias de diferenciação de mercado, como a evidência da criatividade (Pine & Gilmore, 1998).
METODOLOGIA
Este artigo analisa o processo criativo de chefs brasileiros e a influência destes na competitividade de seus restaurantes. Para tanto foi realizado um estudo de casos múltiplos seguindo as premissas de Yin (2014). Um estudo de caso investiga um fenômeno contemporâneo dentro de um contexto de vida real, quando a fronteira entre o fenômeno e o contexto não é claramente evidente e onde múltiplas fontes de evidência são utilizadas. É ainda o procedimento de pesquisa empírico mais utilizado quando pretende-se investigar ‘como’ ou ‘por que’ um fenômeno ocorre ao longo do tempo isoladamente, mais do que com frequência ou reincidência. Um estudo de casos múltiplos se caracteriza pela investigação entre as semelhanças e as diferenças de fenômenos parecidos e é recomendado por ter os seus resultados fundamentados em várias evidências empíricas (Yin, 2014).
A pesquisa foi realizada a partir de uma revisão bibliográfica baseada nos termos <creativity>; <creativity process>; <creativy chefs>; <creativity cuisine>; <creativity and gastronomy>, levantados nas bases de dados Scopus, Scielo, Spell e Google Acadêmico; e a pesquisa empírica realizada por meio de entrevistas semi-estruturadas com três chefs brasileiros.
A seleção dos casos a serem estudados considerou: (a) chefs dedicados à gastronomia contemporânea brasileira; (b) chefs reconhecidos no mercado como chefs criativos e dedicados a uma gastronomia autoral; (c) chefs em atividade em restaurantes upscales sediados na cidade de São Paulo. O critério final de seleção foi conveniência, considerando o acesso aos entrevistados. Os chefs selecionados, apresentados no Quadro 3, são constantemente evidenciados pela mídia gastronômica por seu trabalho criativo.
| Chef | Nome do restaurante | Abordagem do restaurante |
| Bel Coelho | Clandestino | Brasileiro Contemporâneo |
| Ivan Ralston | Tuju | Brasileiro Contemporâneo |
| Rodrigo Oliveira | Mocotó, Esquina Mocotó e Balaio | Brasileiro Contemporâneo |
Os três chefs e seus restaurantes acumulam premiações de destaque nacional e internacional por realizarem um trabalho de valorização dos ingredientes brasileiros a partir de criações contemporâneas. A chef Bel Coelho, em seu atual restaurante, Clandestino, apresenta menus inspirados na natureza e na cultura brasileira [como os menus Orixás e o Biomas], destacando ingredientes e produtores locais. O chef Ivan Raslton foi o segundo chef brasileiro a receber duas estrelas Michelin e seu restaurante Tuju e trabalha com ingredientes exclusivamente brasileiros a partir de técnicas refinadas. O chef Rodrigo Oliveira em seu restaurante Mocotó, que possui uma estrela Michelin, é reconhecido por valorizar a gastronomia regional. Os chefs foram entrevistados a partir de um roteiro semiestruturado composto por 23 perguntas abertas sobre seus respectivos processos criativos e a percepção dos efeitos deste processo na competitividade de seus restaurantes. Todas as entrevistas foram gravadas em áudio e transcritas integralmente, sendo analisadas a partir de análise de conteúdo seguindo os princípios de Krippendorf (2018).
ANÁLISE E DISCUSSÃO DOS RESULTADOS
Os três chefs analisados trabalham com gastronomia contemporânea brasileira, seja valorizando ingredientes e preparações típicas de uma região do país ou elementos da gastronomia nacional. Todos buscam trabalhar ingredientes brasileiros de forma inédita por meio de técnicas, combinações ou apresentações que despertem os sentidos dos clientes e configurem uma experiência inesquecível de refeição. A chef Bel Coelho denomina a sua gastronomia como brasileira criativa, o chef Ivan Ralston considera a sua cozinha como paulistana contemporânea e minimalista, e o chef Rodrigo Oliveira intitula a sua gastronomia como artesanal contemporânea.
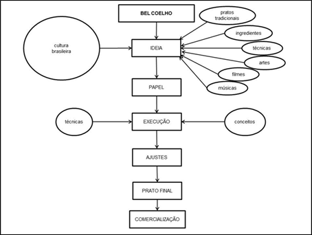
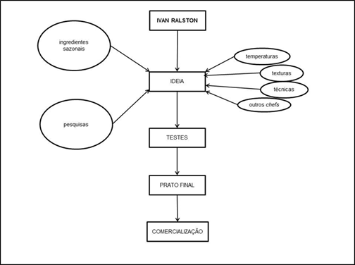
Todos os chefs consideram que o ambiente de seus restaurantes é o cenário da refeição e um importante integrante da experiência. Por esta razão, em seus restaurantes, a construção do ambiente e a escolha dos elementos que o compõem [mobiliário, louças, rouparia, iluminação, entre outros] é alinhada com o seu estilo culinário particular e com o menu apresentado, corroborando a relação direta entre proposta de um restaurante e seus elementos físicos estruturais (Ribeiro et al., 2016). Os três chefs iniciam seu processo criativo a partir de uma referência ou inspiração. Para Coelho (2018), sua principal referência é cultura brasileira; para Ralston (2018), suas pesquisas; para Oliveira (2018), os ingredientes, os maquinários e os utensílios novos. Cada chef possui um processo criativo próprio, que, a partir da descrição de cada entrevistado, foi esquematizado. A Figura 1 sintetiza o processo criativo da chef Bel Coelho:

Para Coelho (2018), seu processo criativo é racional e epifânico. Racional porque envolve uma ideia inicial transferida para o papel, tanto em forma escrita ou desenhada, seguida por sua execução. Epifânico, por conta da origem da inspiração em si: um filme, uma música ou alguma manifestação artística. Diante de uma execução falha, ajustes podem permitir um novo caminho à concepção final do prato ou ideias podem ser descartadas, diante de insucessos sucessivos. Observa-se que o processo criativo de Coelho remete à primeira e a à terceira etapa do modelo de Horng e Hu (2008). A primeira etapa, denominada ‘preparação para novas ideias’, remete no caso de Coelho a um ingrediente, geralmente o ponto de partida de seu processo criativo. A terceira etapa, ‘iluminação da ideia’, remete à incorporação de técnicas e conceitos culinários para transformar uma ideia abstrata em um objeto concreto, o prato em si. A Figura 2 sintetiza o processo criativo do chef Ivan Ralston:

Para Ralston (2018), seu processo criativo tem um princípio bem definido: a sazonalidade de ingredientes [o Tuju oferece apenas menu degustação], e um ponto central: a realização de testes com a participação de membros de sua equipe. O processo criativo do chef aproxima-se do modelo de Adriá et al. (2010), nas suas três dimensões: o topo da pirâmide, o nível intermediário e a base. Ao topo da pirâmide, considerado o ponto de partida técnico-conceitual do processo criativo, é associado a um ingrediente. Ao nível intermediário, referente à criatividade combinatória, são relacionadas às possibilidades de temperaturas, texturas e técnicas. A base da pirâmide, relacionada à evolução do produto, associa-se aos testes realizados. Como Ralston enfatiza, sua relação com a cultura da cidade de São Paulo e com o uso de conceitos gastronômicos atuais na criação dos seus menus, também é possível estabelecer uma relação com as duas etapas do modelo de Stierand et al. (2009). A primeira etapa, referente a aproximação da ideia à vertente cultural, relaciona-se à influência da cultura de São Paulo; a segunda remete à vertente comercial e ao seguimento de tendências de mercado. A Figura 3 sintetiza o processo criativo do chef Rodrigo Oliveira:

Oliveira (2018) relata que, ao ter uma ideia, vai para a sua cozinha sozinho e começa a materializá-la. Após alguns testes que garantem que a ideia é executável, o chef a apresenta à equipe de cozinha que o auxilia em uma nova sequência de testes com outras técnicas e ingredientes. Ao estar minimamente satisfeito com o resultado, oferece o novo prato a toda equipe da sala e faz os ajustes necessários: “Primeiro preciso estar minimamente estruturado para apresentar a ideia, filtrar os feedbacks e receber a colaboração”. Em seguida, em uma terceira etapa de aprovação, oferece-o a alguns clientes de confiança. Após estes três filtros: equipe de cozinha, equipe de sala e clientes de confiança, apresenta o novo prato no menu como ‘especial’, momento em que os clientes começam a pagar por ele. Dependendo da aceitação, o novo prato passa a compor o cardápio efetivamente. De acordo com o chef, muitas vezes todo esse processo não chega até a sua etapa final, geralmente por conta de um ingrediente indisponível ou um procedimento inviável. Nestes casos é preciso deixar a ideia “descansando” em alguma etapa do processo para que seja retomada posteriormente, viabilizada e comercializada. Segundo Oliveira, é muito raro que uma ideia seja materializada e comercializada imediatamente.
As etapas do processo criativo de Oliveira podem ser relacionadas ao modelo de Bouty e Gomez (2013) e ao modelo de Ottenbacher e Harrington (2008). De Bouty e Gomez (2013) indica-se a etapa ‘trabalho da ideia’, vinculada à condução da ideia inicial em um ambiente isolado da cozinha e de maneira individualizada. Em relação à Ottenbacher e Harrington (2008) tem-se: a primeira, denominada ‘geração da ideia’, remete ao isolamento inicial do chef para o início da materialização das ideias. A segunda, ‘triagem’, relaciona-se às surpresas encontradas nos testes; a terceira, ‘trial & error’, remete aos testes e ajustes procedidos pela equipe; a quarta, ‘desenvolvimento do conceito’, relaciona-se aos testes realizados pela equipe até atingir o resultado esperado. A quinta etapa, ‘teste final’, diz respeito à degustação do prato pelas equipes de cozinha, de sala e clientes especiais; e a sexta, ‘treino’, remete às repetidas execuções do prato até a comercialização. Na sétima etapa, ‘comercialização’, é realizada a integração do prato ao cardápio.
Apesar de os processos criativos dos chefs serem iniciados por estímulos distintos e compostos por etapas diferentes, a estrutura geral dos processos remete às quatro etapas do modelo de Wallas utilizado como base dos demais modelos analisados: preparação, incubação, iluminação e verificação. Amabile (1988) afirma que a motivação é um importante elemento influenciador no processo criativo. Segundo a autora, a motivação é a diferença entre o que um indivíduo pode fazer e o que ele vai fazer, podendo ser originada por duas fontes: intrínseca ou extrínseca. Segundo a autora, a motivação intrínseca está relacionada às suas necessidades pessoais, enquanto a motivação extrínseca está relacionada ao ambiente.
Perguntados sobre a motivação para praticar a criatividade em seus restaurantes, os três chefs indicaram uma preocupação com o desejo de inovar mais do que buscar retorno financeiro:
“... todo artista quer ter acesso ao público, quer ser aceito, amado e reconhecido. Tem a ver com o ego” (Coelho, 2018);
“... eu não quero montar um restaurante novo a cada ano, Deus me livre, eu prefiro estar no mesmo restaurante só que fazer dele um restaurante novo a cada dia. É o meu mantra mesmo, todos os dias eu abro a porta de um restaurante diferente” (Oliveira, 2018);
“... normalmente o dia a dia aqui [no Tuju] é bem duro, então a parte da criatividade é quando eu mais disfruto do meu trabalho” (Ralston, 2018).
Os chefs relacionam a motivação dos seus processos criativos às suas necessidades particulares, ou seja, de origem intrínseca (Amabile, 1988). A necessidade de reconhecimento como um profissional criativo aparece em primeiro plano, sendo que um melhor posicionamento no mercado gerado por tal reconhecimento é visto como uma consequência natural. Em relação à concorrência, os três entrevistados indicam o aumento do número de restaurantes semelhantes no mercado, remetendo a duas das forças da teoria da vantagem competitiva de Porter (1980): ‘ameaça de produtos substitutos’ e à ‘ameaça de novos entrantes’. No entanto, os chefs percebem esta concorrência como um suporte para a sustentação do mercado e não como uma ameaça propriamente dita. Oliveira usa o bom humor ao abordar a questão da concorrência: “[...] dizem por aí que o Mocotó é o melhor restaurante de todo o quarteirão, que só que tem apenas uma farmácia e um despachante. Então estou bem seguro aqui”. O chef não enxerga a concorrência como uma ameaça aos seus restaurantes, mas sim como um elemento constituinte do mercado no qual está inserido, refletindo sobre o próprio conceito do que seria um ‘cliente assíduo’:
De verdade, na nossa categoria de restaurantes [upscale] é muito difícil, ou pouco útil, pensar em concorrência. Eu não gosto e não quero nem pensar nas pessoas virem comer aqui todos os dias. O restaurante não é para isso, pelo menos não restaurantes como os nossos. Um cliente assíduo vem ao restaurante uma vez por semana, alguns excepcionais vêm duas ou três vezes por semana. Mas a gente imagina um bom cliente aquele que vier uma vez ao mês. Nas outras vezes, muito provavelmente ele vai em outros restaurantes que tenham a mesma proposta de cozinha e a gente não se sente traído, ao contrário, a gente troca ideias (Oliveira, 2018).
Sobre a influência dos clientes em seus processos criativos, os entrevistados indicam que as preferências dos clientes são fortemente consideradas no desenvolvimento de novos pratos, inclusive por um restaurante ser um estabelecimento comercial. Mas há a compreensão de que a confiança no estilo culinário do chef amplia a possibilidade de o cliente experimentar novas tendências, aromas, sabores, texturas, temperaturas e combinações inusitadas. Coelho afirma que absorve muitas informações a partir do diálogo com os seus clientes, e que as percepções e sugestões deles auxiliam na melhoria e na criação dos pratos. Ralston observa que pelo fato de o Tuju oferecer exclusivamente menu degustação, deve haver um equilíbrio entre as preferências dos clientes e suas ideias, relembrando de um período em que baseou o menu do restaurante apenas em vegetais, o que foi rejeitado pelos clientes. O chef afirma que seu processo criativo sempre considera seus clientes, inclusive especificidades da cultura alimentar brasileira. Oliveira comenta: “[...] quando eu cozinho, fico pensando sempre na sensação de alguém comendo isso, quando a pessoa vai receber o prato e começar a interação com ele. Está sempre na minha cabeça”. Estes depoimentos remetem às contribuições de Horgn e Hu (2008) e Ribeiro et al. (2016) que destacam as preferências dos clientes como um dos elementos centrais do processo criativo dos chefs.
Os chefs foram questionados sobre quais os resultados esperam obter para seus restaurantes a partir de seu trabalho criativo. Os três afirmaram que a associação à criatividade tende a atrair mais clientes e gerar maior interesse sobre o trabalho do chef como um todo, o que é revertido em retorno financeiro. Ralston afirma que, considerando que seu restaurante possui apenas três anos, tal reconhecimento gerou retorno rapidamente, tanto em termos de público quanto financeiro. Oliveira comenta a importância deste reconhecimento, destacando que este retorno não se dá apenas a partir do restaurante, mas também pelas mídias associadas ao universo da gastronomia.
Os três chefs declararam que a criatividade é uma ferramenta fundamental e um importante recurso inovador de personalização e diferenciação do mercado, podendo ser considerada como um valor único ou exclusivo. Em restaurantes contemporâneos upscale este valor, capaz de gerar vantagem competitiva no mercado de atuação, corresponde à experiência da refeição, que resulta da articulação de vários elementos e é resultado dos processos criativos dos chefs. A criatividade, relacionada à influência na competitividade do mercado, pode assumir o papel de um recurso estratégico raro, um recurso que concede valor ao estabelecimento e o distingue dos concorrentes atuais ou potenciais, como observado por Salazar et al. (2016). Este recurso, quando associado à teoria da vantagem competitiva de Porter (1980) é capaz de medir a força de uma organização empresarial mediante as cinco forças competitivas consideradas ameaças do mercado.
No caso dos restaurantes upscale brasileiros a ameaça de novos restaurantes, a ameaça de substitutos e o nível de rivalidade entre os restaurantes da mesma categoria, podem ser considerados um estímulo à criatividade dos chefs. Sobre a relevância da criatividade na competitividade de um restaurante, Coelho afirma que na categoria em que o Clandestino se insere a criatividade é fundamental. Ralston também a criatividade como fundamental para a competitividade de seu restaurante, enfatizando que ela não deve ser aplicada apenas ao prato, mas à toda experiência de refeição. Para Oliveira a criatividade tem papel essencial para garantir a relevância e competitividade de restaurantes no mercado paulistano, papel que é intensificado quando um restaurante, como o dele, ganha visibilidade internacional e é comparado com um seleto grupo de restaurantes. Oliveira ainda reforça que o mercado da gastronomia está saturado e que para obter notoriedade é preciso desenvolver um trabalho único e criativo, o que não significa “pegar um pouquinho daqui e outro dali” mas, sim, criar um conceito exclusivo.
A partir das declarações de Coelho, Ralston e Oliveira sobre o papel da criatividade na relevância e na competitividade dos seus restaurantes verifica-se que a criatividade é percebida como um elemento fundamental, um recurso de personalização e diferenciação do mercado a que pode ser atribuído um valor único ou exclusivo.
CONSIDERAÇÕES FINAIS
Este artigo teve como objetivo investigar as influências do processo criativo de chefs brasileiros na concepção e na competitividade de seus restaurantes. A partir dos resultados obtidos pode-se concluir que a criatividade influencia de maneira significativa a concepção da proposta e dos menus dos restaurantes, refletindo na competitividade dos restaurantes. Como já mencionado, a criatividade é percebida como um elemento fundamental, um recurso de personalização e diferenciação do mercado a que pode ser atribuído um valor único ou exclusivo.
O reconhecimento destes chefs como profissionais ‘criativos’ e capazes de exercitar uma cozinha autoral gera interesse pelos seus trabalhos individuais e pelas novidades apresentadas em seus restaurantes, garantindo sua diferenciação em um mercado competitivo e gerando recursos financeiros. Embora o processo criativo possa ser iniciado por diferentes estímulos (um ingrediente, uma receita tradicional, uma música ou uma outra referência cultural) e seja desenvolvido a partir de diferentes etapas, são os clientes que regulam, a partir da aceitação ou não, se as inovações seguirão sendo ofertadas comercialmente ou não. A comparação dos processos criativos com os modelos descritos pela literatura permitiu estabelecer conexões principalmente com as contribuições de Horgn e Hu (2008), e Ottenbacher e Harrington (2008).
As limitações desta pesquisa também podem ser apontadas como oportunidades para futuros estudos, com a ampliação do tamanho da amostra, a inclusão de chefs internacionais na amostra, a realização de uma pesquisa junto aos consumidores destes restaurantes, buscando perceber como tal criatividade é percebida e valorizada.
REFERÊNCIAS
Adrià, F., Soler, J., & Adrià, A. (2010). A Day at elBulli. London: Phaidon.
Akel, G. M., Gândara, J. M. G., & Brea, J. F. (2012). Métricas da qualidade da experiência do consumidor de bares e restaurantes: uma revisão comparada. Revista Rosa dos Ventos – Turismo e Hospitalidade, 4(3), 416-439. Link
Amabile, T. M. (1988). A model of creativity and innovation in organizations. Research in Organizational Behavior, 10(1), 123-167. Link
Barbosa, M. L., & Farias, S. A. de. (2012). Em busca de uma experiência extraordinária em serviços de restaurante. Revista Rosa dos Ventos – Turismo e Hospitalidade, 4(3), 440-454. Link
Baldaque, A. (2015). Apetite pela Criatividade: o processo criativo de três chefs de alta cozinha. Dissertação, Mestrado em Economia e Gestão da Inovação, Universidade do Porto, Portugal. Link
Barthes, R. (1997). Toward a psychosociology of contemporary food consumption. In: C. Counihan & P. Esterik (orgs.). Food and Culture - a reader (pp. 20-27). Psychology Press: New York.
Bourdieu, P. (1986). Distinction. New York: Routledge.
Bouty, I., & Gomez, M.-L. (2013). Creativity in haute cuisine: strategic knowledge and practice in gourmet kitchens. Journal of Culinary Science & Technology, 11(1), 80-95. Link
Castleman, T., & Chin, C. (2002). E-commerce and the Competitiveness of Small Enterprises: a study of the restaurant industry. Geelong: Deakin University. Link
Cautela, C., Simoni, M., & Zurlo, F. (2018). New wine in old bottles or new bottles for new wine? Product language approaches in design-intensive industries during technological turmoil. Creativity and Innovation Management, 27(2), 133-147. Link
Feuls, M. (2018). Understanding culinary innovation as relational: Insights from Tarde´s relational sociology. Creativity and Innovation Management, 27(2), 161-168. Link
Gimenes, M. H., Brea, J. F., & Gândara, J. M. (2012). Comidas inolvidables: La construcción de una metodología para analizar las experiencias de comer fuera de casa. Estudios y Perspectivas en Turismo, 21(4), 802-824. Link
Goldfarb, W. (2014). It׳s all Greek to me: towards a broader view of food science and “creativity” in gastronomy. International Journal of Gastronomy and Food Science, 2(1), 46-50. Link
Guia Michelin (2019). Guia Michelin São Paulo: Restaurantes. Link
Hirschman, E. (1980). Innovativeness, novelty seeking, and consumer creativity. Journal of Consumer Research, 7(3), 283-295. Link
Horgn, J.-S., & Hu, M.-L. (2008). The mystery in the kitchen: culinary creativity. Creativity Research Journal, 20(2), 221-230. Link
Jacob, H. (2012). Gastronomídia: os ambientes midiáticos e as linguagens da comida e da cozinha. Revista Communicare, 12(2), 113-125. Link
Krippendorf, K. (2018). Content Analysis: an introduction to its methodology. New York: Sage.
Lassen, A.; Mckelvey, M. & Ljungberg, D. (2018). Knowledge-intensive entrepreneurship in manufacturing and creative industries: same, same, but different. Creativity and Innovation Management, 27(3), 284-294. Link
Lunardelli, T. (2012). Estética do gosto. Dissertação, Mestrado em Artes, Universidade Estadual Paulista, Brasil. Link
Montanari, M. (2006). Food is Culture. New York: Columbia University.
Mckelvey, M., & Lassen, A. (2018). Knowledge, meaning and identity: key characteristics of entrepreneurship in cultural and creative industries.Creativity and Innovation Management, 27(3), 281-283. Link
Muller, C., & Woods, R. (1994). An expanded restaurant typology. The Cornell Hotel and Restaurant Administration Quarterly, 35(3), 27-37. Link
Oliveira, M. Da S. (2006). Gestão de Restaurantes: uma Prática de Hospitalidade. Dissertação, Mestrado em Hospitalidade, Universidade Anhembi Morumbi, Brasil. Link
Ottenbacher, M., & Harrington, R. J. (2008). The culinary innovation process: a study of Michelin-starred chefs. Journal of Culinary Science & Technology, 5(4), 9-35. Link
Parreira, S. (2015). Design-en-place: Processo de Design e Processo Criativo na Alta Cozinha. Tese, Doutorado em Design de Comunicação, Universidade de Lisboa, Portugal. Link
Parreira, S. (2016). Ferran Adrià, a criatividade como discurso (entre gastronomia, arte e design). Revista Estúdio, 7(15), 50-57. Link
Pelaez, V., Melo, M., Hofmann, R., & Aquino, D. (2009). Fundamentos e microfundamentos da capacidade dinâmica da firma. Revista Brasileira de Inovação, 7(1), 101-125. Link
Pine, B., & Gilmore, J. (1998). Welcome to the Experience Economy. Harvard Business Review, 76, 97-105. Link
Porter, M. (1980). Competitive Strategy: techniques for analysing industries and competitors. New York: Free Press.
Ribeiro, R., Marques, R., & Flores Filho, E. (2016). A criatividade dos chefes de cozinha e o consumo moderno da Gastronomia. Demetra: Alimentação, Nutrição & Saúde, 11(2), 265-274. Link
Rousseau, S. (2012). Food Media: celebrity chefs and the politics of everyday interference. New York: Berg.
Salazar, V., De Moraes, W., & Leite, Y. (2016). Tomei caldo de mocotó aí oh fiquei forte! Processo de desenvolvimento de recursos estratégicos em restaurante gastronômico. Revista Turismo em Análise, 27(3), 668-695. Link
Stierand, M., Dorfler, V., & Macbryde, J. (2014). Creativity and innovation in haute cuisine: towards a systemic model. Creativity and Innovation Management, 23(1), 15-28. Link
Teixeira, A., Barbosa, M., & Souza, A. (2013). El sistema de oferta de restaurantes de alta gastronomia: uma perspectiva sensorial de las experiencias de consumo. Estudios y Perspectivas em Turismo, 22(2), 336-356. Link
Tondolo, V., & Bitencourt, C. (2014). Compreendendo as capacidades dinâmicas a partir de seus antecedentes, processos e resultados. Brazilian Business Review, 11(5), 124–147. Link
Vargas, K., Moura, G., Bueno, D., & Paim, E. (2017). A cadeia de valores e as cinco forças competitivas como metodologia de planejamento estratégico. Rebrae, 6(1), 11-22. Link
Yin, R. (2014). Case Study Research: design and methods. Thousand Oaks: Sage.