
Recepción: 19 Mayo 2022
Revisado: 06 Julio 2023
Publicación: 01 Marzo 2024
DOI: https://doi.org/10.17163/lgr.n39.2024.07
Resumen: La carretera Puyo-Tena es propensa a deslizamientos de tierra debido a la geodinámica, geomorfología y materiales geológicos de la zona (afloramientos y estratos inestables). En los últimos años, este problema ha provocado de forma persistente la inutilización parcial o total de la carretera en numerosas ocasiones. El objetivo de la investigación fue generar un modelo cartográfico de susceptibilidad a deslizamientos a partir de variables como la pendiente, las formaciones geológicas, la cobertura y uso de la tierra, así como las distancias a fallas, carretera y ríos. El grado de incidencia de deslizamientos se estimó como la combinación lineal de las variables ponderadas mediante el proceso de jerarquía analítica. La importancia de este método semicuantitativo radica en su capacidad para desagregar un problema de decisión complejo en un modelo de decisión más simple y coherente. El modelo cartográfico resultante se reclasificó en cinco categorías de susceptibilidad: muy baja, baja, moderada, alta y muy alta. Los resultados mostraron que 17 km de los 80 km de la carretera Puyo-Tena tienen una alta probabilidad a deslizamientos, lo que equivale a 21,25% de la carretera. Además, dentro de este porcentaje, se determinó que existen quince regiones con alta probabilidad de deslizamientos debido a su ubicación en zonas con fuertes pendientes, litología porosa y permeable, gran cantidad de ríos y suelos agrícolas. Para la verificación del modelo se utilizó el área bajo la curva (en inglés AUC) de la característica operativa del receptor (en inglés ROC). Los resultados de la verificación mostraron que el modelo cartográfico para el área de estudio tiene un valor de precisión de 83,7%. El modelo cartográfico de susceptibilidad a deslizamientos permitirá tomar las decisiones pertinentes para mitigar eventos potenciales que puedan poner en peligro a transportistas, bienes materiales y residentes de la zona.
Palabras clave: susceptibilidad, deslizamiento, proceso de jerarquía analítica, sistema de información geográfica (SIG), modelo cartográfico de susceptibilidad.
Abstract: The Puyo-Tena roadway is prone to landslides due to the geodynamics, geomorphology, and geological materials of the area (unstable outcrops and strata). In recent years, this problem has persistently caused the road to be partially or completely disabled on numerous occasions. The objective of the research was to generate a cartographic model of landslides susceptibility based on variables such as slope, geological formations, land cover and land use, as well as distances to faults, road, and rivers. The degree of landslides incidence was estimated as the linear combination of the weighted variables using the analytic hierarchy process. The importance of this semi-quantitative method lies in its ability to break down a complex decision problem into a simpler and more coherent decision model. The resulting cartographic model was classified into five susceptibility categories: very low, low, moderate, high, and very high. The results showed that 17 km out of the 80 km of the Puyo-Tena roadway have a high probability of landslides, which is equivalent to 21.25% of the road. Furthermore, within this percentage, it was determined that there are fifteen regions with a high probability of landslides due to their location in areas with steep slopes, porous and permeable lithology, a large number of rivers, and agricultural soils. The area under the curve (AUC) of the receiver operating characteristic (ROC) was used for model verification. The verification results showed that the cartographic model for the study area has an accuracy value of 83.7%. The cartographic model of landslide susceptibility will enable relevant decisions to be made to mitigate potential hazards that may endanger transporters, material goods, and residents of the area.
Keywords: susceptibility, landslide, analytical hierarchy process, geographic information system (GIS), susceptibility mapping model.
Forma sugerida de citar:
Cargua, C., Espin, R., Valencia, B., Simbaña, M., Araujo, S., Cornejo, C. y Ocampos, A. (2024). Análisis de Susceptibilidad a Deslizamientos empleando el Proceso de Jerarquía Analítica en una carretera amazónica del Ecuador. La Granja: Revista de Ciencias de la Vida. Vol. 39(1):116-136. http://doi.org/10.17163/lgr.n39.2024.07.
1 Introducción
Los deslizamientos se caracterizan por ser movimientos de masa de rocas, tierra y escombros bajo la influencia directa de la gravedad (Cruden, 1991; Cruden y Varnes, 1996). Estos movimientos son parte de la dinámica geológica del planeta influenciados por actividades humanas, lluvias o sobrecargas estáticas, que ocasionan que estos se aceleren y en algunos casos sean catastróficos (Pourghasemi y col., 2018; Basu y Pal, 2020). La susceptibilidad a los deslizamientos indica qué tan propensa es una zona en específico a fallar, ya sea a nivel local o regional (Hearn y Hart, 2019). Esta susceptibilidad suele expresarse con un modelo cartográfico de susceptibilidad a los deslizamientos que muestra la probabilidad de ocurrencia de deslizamientos, independientemente de la escala de tiempo. La relevancia de estos modelos cartográficos radica en que su desarrollo es específico y detallado acerca de una zona en particular.
Con el propósito de determinar la susceptibilidad a deslizamientos, la cartografía analiza variables que afectan la estabilidad del terreno como la geología, geomorfología, topografía y distancia a ríos (Raghuvanshi, Ibrahim y Ayalew, 2014; Dahal y Dahal, 2017; Hamza y Raghuvanshi, 2017; Vásquez, 2023). La elaboración de modelos cartográficos de susceptibilidad considera la calidad de datos, resolución espacial del área de trabajo y la metodología para el análisis y digitalización de las variables empleadas (Mansouri Daneshvar, 2014). El desarrollo de estos modelos considera enfoques cualitativos (como el método heurístico y método Mora-Vahrson-Mora, cuantitativos (como el método determinístico y método estadístico) o la unión de ambos. Históricamente, los primeros modelos en desarrollarse constaban de datos cualitativos con aspectos geológicos y morfológicos de deslizamientos de laderas inventariadas (Nilsen y col., 1979; Mallick y col., 2018). Progresivamente, fueron perfeccionándose e incluían análisis más robustos como los análisis de jerarquía analítica (Komac, 2006; Teši´c y col., 2020; Chanu y Bakimchandra, 2022), bivariados (VanWesten, 1997; Jamir y col., 2022), multivariados (Carrara, 1983; Benchelha y col., 2020; Pham y col., 2021), regresión logística (Dai y col., 2001; Lee y Min, 2001; Nhu y col., 2020; Wubalem y Meten, 2020), lógica difusa (Ercanoglu y Gokceoglu, 2004; Bahrami, Hassani y Maghsoudi, 2021; Bien y col., 2022) y redes neuronales artificiales (Bragagnolo, Silva y Grzybowski, 2020; Bravo-López y col., 2022; Gameiro, Oliveira y Guasselli, 2022).
Los métodos cualitativos se caracterizan por incorporar la opinión del experto en función de resultados empíricos realizados a pequeña escala (Demir y col., 2013; Roccati y col., 2021; Asmare, 2023). Por lo general, los métodos cualitativos más comunes se limitan a analizar las propiedades geológicas y geomorfológicas de deslizamientos inventariados. Sin embargo, existen métodos cualitativos más sofisticados como los semicuantitativos (Nicu y As˘andulesei, 2018; Dolui, Yuvaraj y Geetha, 2019). Un método semicuantitativo emplea procedimientos de ponderación y clasificación en métodos cualitativos. Un claro ejemplo, es el proceso de jerarquía analítica desarrollado por Saaty (1990), el cual ha sido empleado en esta investigación. Este método se ha convertido en una herramienta muy utilizada ya que ayuda a los responsables de la toma de decisiones a elegir el mejor criterio, reduciendo las decisiones complejas a una serie de pares comparativos y sintetizando los resultados (Sonker, Tripathi y Singh, 2021). Por ello, es que esta herramienta ha sido ampliamente utilizada por varios investigadores en el mundo para el desarrollo de modelos cartográficos para la susceptibilidad a los deslizamientos (Guillen y col., 2022; Ozturk y Uzel-Gunini, 2022; Salcedo y col., 2022; Wang y col., 2022; Okoli y col., 2023).
Una característica de la región amazónica del Ecuador es la frecuencia de deslizamientos de tierra alrededor de principales poblados y redes importantes de conexión vial (Gobierno Cantonal de Pastaza, 2020; Gobierno Provincial de Napo, 2020; Secretaría Técnica de la Circunscripción Territorial Especial Amazónica, 2021; Servicio Nacional de Gestión de Riesgos y Emergencias, 2022b; Servicio Nacional de Gestión de Riesgos y Emergencias, 2022a). Sin embargo, la baja resolución espacial de los modelos de susceptibilidad disponibles a escala regional impide conocer la susceptibilidad de zonas puntuales (Zumpano y col., 2014). Por ejemplo, la carretera Puyo – Tena, ubicada entre las provincias de Pastaza y Napo, no cuenta con estudios a detalle por parte de los gobiernos autónomos descentralizados en relación a la susceptibilidad a los deslizamientos tal y como se aprecia en los reportes del Gobierno Cantonal de Pastaza (2020) y Gobierno Provincial de Napo (2020). Esta carretera presenta a menudo constantes deslizamientos que han afectado la vialidad entre ambas provincias (Ecoamazónico, 2014; Ecoamazónico, 2020; Ecoamazónico, 2021; Correo, 2017; Obras Públicas Ecuador, 2022). Por lo tanto, la presente investigación tiene como objetivo generar un modelo cartográfico de susceptibilidad a los deslizamientos que identifique las regiones más propensas a deslizamientos a lo largo de la carretera Puyo– Tena. Esta ruta se considera como una importante red de conexión que une al Ecuador con su Amazonía.
2 Descripción del Área de Estudio
La investigación se realizó en la carretera Puyo–Tena, entre las provincias de Pastaza y Napo, en la Amazonía ecuatoriana (Figura 1). La carretera se encuentra delimitada al oeste por la Cordillera Real, al norte por el cantón Tena, al este por la Cuenca Oriente y al sur por el cantón Pastaza. Además, posee una gran variedad de geoformas como regiones montañosas, vertientes y planicies (Ministerio del Ambiente de Ecuador, 2014).
Los aspectos que engloban el área de estudio son pendiente (desde 5° a >70°), altitud (desde los 449 metros sobre el nivel del mar (en adelante m. s. n. m.) hasta los 1108 m. s. n. m.), precipitación (desde los 3500 mm/año hasta los 4500 mm/año) y suelos residuales. Además, el área de interés tiene una temperatura promedio anual de y una precipitación anual de 4200 mm (Harris y col., 2020). Ciertas zonas de los taludes estudiados al carecer de cobertura vegetal, contar con litología porosa y precipitaciones fuertes, desarrollan condiciones idóneas para que existan altos índices de infiltración, haciéndolos susceptibles a deslizamientos y erosión del suelo (Laraque y col., 2004; Bravo y col., 2017).

Ubicación del área de estudio.
3 Materiales y Métodos
Se utilizó el Proceso de Jerarquía Analítica conocido también como AHP por sus siglas en inglés (Analytical Hierarchy Process). AHP es un método semicuantitativo basado en la evaluación multicriterio de toma de decisiones para tratar problemas complejos y multiatributos (Gudiyangada Nachappa y col., 2020). El proceso de jerarquía analítica desarrollado por Saaty (1990) desagrega un problema de decisión compleja en diferentes niveles jerárquicos y permite cuantificar las opiniones y transformarlas en un modelo de decisión coherente. El proceso se basa en cuatro principios: i) desarrollo de jerarquía, ii) comparación de pares, iii) síntesis de juicios y iv) comprobación de consistencia. Este método conjuntamente con la combinación lineal ponderada permite tener la representación gráfica de las zonas más susceptibles a deslizamientos. Al final, el proceso de jerarquía analítica confiere la mejor opción para la toma de decisiones (Mallick y col., 2018; Basu y Pal, 2020; Zhou, Zhou y Tan, 2020). El proceso llevado a cabo hasta obtener el modelo cartográfico de susceptibilidad a los deslizamientos se detalla a continuación.
3.1 Inventario de Deslizamientos
De acuerdo con Wieczorek (1984), es necesario proporcionar un mapa de deslizamientos para discernir ubicaciones y especificar deslizamientos que se han producido con diferentes escalas espaciales y temporales. Por ende, una base de datos representativa de los deslizamientos es un requisito previo para cualquier evaluación de peligro o riesgo de deslizamientos (Varnes e International Association of Engineering Geology, 2021; Guzzetti y col., 1999), y un modelo cartográfico de susceptibilidad a los deslizamientos no es la excepción. Utilizando ortofotografías como base, se identificaron deslizamientos que luego fueron confirmados en campo mediante tres días de recorrido (27, 28 y 29 de julio del 2021). Además, producto del recorrido in situ se encontraron otros deslizamientos. Cada deslizamiento encontrado fue georreferenciado y caracterizado en función de su litología y tipo de deslizamiento. En total se identificaron 62 deslizamientos a lo largo de la carretera de interés. En la Tabla 1 y Figura 2 se muestran los deslizamientos de mayor tamaño.

Parte representativa del inventario de los deslizamientos encontrados en la carretera Puyo-Tena.
3.2 Preparación de las Capas de las Variables de Deslizamientos
Toda la información utilizada para cumplir con el objetivo se recopiló de fuentes gubernamentales y educativas. Esta información se detalla en la Tabla 2. Se estableció que las variables a ser consideradas en la susceptibilidad a los deslizamientos fueron las formaciones geológicas, la pendiente, las fallas geológicas, la construcción de la carretera, la distancia a ríos y la cobertura y uso de la tierra (en adelante CUT). La selección de las seis variables y sus categorías se realizó en función a la información obtenida en campo y oficina. Estudios similares suscitado en la región respaldan la importancia de tomar en cuenta este tipo de variables en la realización de modelos cartográficos de susceptibilidad a los deslizamientos (Klimeš y Rios Escobar, 2010; Ortiz y Martínez-Graña, 2018; Barella, Sobreira y Zêzere, 2019; Orejuela y Toulkeridis, 2020; Vásquez, 2023). Las categorías se refieren a las distintas divisiones que tiene cada variable; por ejemplo, las formaciones Napo, Tena y Mera son categorías de la variable formaciones geológicas. Posteriormente, las variables seleccionadas fueron convertidas en capas temáticas como paso inicial en el desarrollo del modelo cartográfico de susceptibilidad.

Deslizamientos de acuerdo con el inventario de la Tabla 1: a) es 1, b) es 2, c) es 4, d) es 3 y e) es 5.
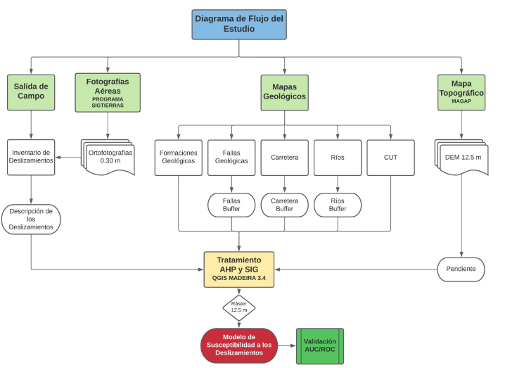
Todas las capas temáticas fueron rasterizadas con una resolución de píxel de 12,5 m. Todas las ponderaciones hechas para las seis variables y sus categorías fueron seleccionadas de acuerdo con los análisis efectuados en campo y oficina. Las reclasificaciones para cada capa temática se realizaron con base en los datos obtenidos de cada variable. Posteriormente, se combinaron las capas temáticas, analizadas con el AHP mediante la Combinación Lineal Ponderada (WLC por sus siglas en ingles Weighted Linear Combination) el cual es un método analítico e híbrido (cualitativo y cuantitativo) usado en SIG para procesar capas ráster (Feizizadeh y Blaschke, 2013). La distancia a las fallas geológicas, carretera y ríos se calcularon mediante la herramienta buffer en QGIS. La pendiente se obtuvo a partir de un Modelo Digital de Elevación o DEM por sus siglas en inglés (Digital Elevation Model) de 12,5 m de resolución del píxel para el área de estudio. Todos los procedimientos de análisis espacial se realizaron en el software libre QGIS versión 3,4 Madeira (Figura 3).

Fuentes de datos usados para el estudio.

Diagrama de Flujo del Estudio.
Todas las capas temáticas vectoriales se rasterizaron con resolución de píxel de
La rasterización permitió que las seis capas temáticas pudieran ser combinadas y formar una sola capa ráster. Se seleccionó la resolución de píxel de 12,5 m debido a que con esa resolución espacial se trabajó el DEM. El procedimiento de cada una de las variables se detalla a continuación.
Pendiente
Los valores de pendiente se extrajeron del DEM de 12,5 m de resolución de píxel. La pendiente es una variable indispensable, ya que dependiendo de su ángulo de inclinación ocasionará que haya mayor o menor susceptibilidad a deslizamientos (Dolui, Yuvaraj y Geetha, 2019; Nguyen y col., 2019; Bahrami, Hassani y Maghsoudi, 2021). En este estudio, esta capa temática se obtuvo al usar la librería gdaldem de QGIS, y se categorizó en seis partes
(Figura 4a). La categorización se basó a partir de la reclasificación establecida por la fuente de los datos (Tabla 2). Los valores de ponderación de esta y del resto de variables se detallan en los resultados.
Formaciones Geológicas
Las formaciones geológicas, dependiendo de la litología, permeabilidad y de la consolidación del terreno, influirán en gran medida en la probabilidad a los deslizamientos (Althuwaynee y Pradhan, 2017; Salehpour Jam y col., 2021). Para el desarrollo de esta capa temática, se registraron un total de siete formaciones geológicas, depósitos aluviales, depósitos coluviales y otros (sin descripción) a lo largo de la carretera de interés (Figura 4b). La categorización se basó en observaciones de las formaciones y depósitos recientes.
Distancia a Fallas
Las zonas con fallas activas son susceptibles a deslizamientos (Demir y col., 2013; Ozdemir, 2020). Las áreas más cercanas a esta zona tienen mayor probabilidad de ocurrencia a deslizamientos, debido al intenso cizallamiento. Para el desarrollo de esta capa temática, las distancias a la falla se categorizaron en cinco clases:
(Figura 4c). Esta categorización se basó en las observaciones de afloramientos afectados por las zonas de falla, los cuales aparecieron hasta los 1000 m. De igual forma, las fallas presentes en el área de estudio corresponden a fallas cuaternarias, aproximadamente < 1,8 Ma.
Distancia a Carretera
Las carreteras situadas en zonas de taludes promueve la existencia de una mayor susceptibilidad a deslizamientos, debido a la presencia de infraestructuras, proceso de colonización, aparición de nuevos asentamientos y conexiones con otras carreteras (Igwe y col., 2020; Panchal y Shrivastava, 2020). Durante los trabajos de campo, se evidenció que, a causa de estos cuatro factores, existieron afloramientos afectados situados hasta 750 m de la línea de carretera. Por tal motivo, esta capa temática se categorizó en cuatro clases:
(Figura 4d).
Distancia a Ríos
Los ríos erosionan el terreno favoreciendo así los deslizamientos de suelo (Achour y col., 2017; Tešić y col., 2020). En el campo se evidenciaron deslizamientos ubicados hasta 750 m, medidos desde el margen de los ríos. Se produjo un mayor número de deslizamientos cerca de los ríos y una mayor masa desplazada, en comparación con regiones más distantes donde hubo menor número de deslizamientos. Por lo tanto, para esta capa temática, los ríos se categorizaron en cinco clases:
(Figura 4e).
Cobertura y Uso de la Tierra (CUT)
La CUT es una variable importante que interviene en procesos de deslizamientos. La remoción de bosques para convertirlos en pastizales, zonas agrícolas o en zonas de expansión urbana, intensifica la erosión y flujo de caudales cuando existe precipitación. Estos acontecimientos favorecen en gran medida a la ocurrencia de deslizamientos del terreno (Guevara, Carbajal y Tuxpan Vargas, 2020; Roccati y col., 2021). Para el desarrollo de esta última capa temática se registraron cinco categorías de uso de tierra: Agricultura, Área sin Cobertura Vegetal, Bosque, Vegetación Arbustiva y Zona Antrópica (Figura 4f). Los cuerpos de agua fueron excluidos, ya que se analizaron en la variable de distancia a ríos.

Capas temáticas de las variables a lo largo de la carretera Puyo– Tena: (a) Pendiente, (b) Formaciones Geológicas, (c) Distancia a Fallas, (d) Distancia a Carretera, (e) Distancia a Ríos y (f) CUT.
3.3 Cartografía de Susceptibilidad
Para la aplicación del método AHP es indispensable asignar un peso relativo a las variables. Los cálculos matemáticos para obtener los valores de cada paso del AHP se realizaron utilizando el software RStudio. A continuación, se describen en detalle los pasos utilizados. a) Desarrollo de la estructura jerárquica de las variables. b) Matriz de juicios por comparación de pares. Ponderación relativa de acuerdo a la Tabla 3 (Saaty, 1977). Aplicando el criterio de esta tabla, se decidió qué variable es más influyente con relación a otra variable. Se estableció la prioridad y se ponderaron las seis variables. c) Síntesis de juicios comparativos. Cálculo de la prioridad final de cada variable de acuerdo a la tabla (Saaty, 1977). En este punto se obtuvo la ponderación final normalizada de cada variable, determinando así cuánto aportaron las variables para cumplir con el objetivo. d) Evaluación de Consistencia. Permitió verificar si las ponderaciones de los juicios comparativos tuvieron lógica. e) Combinación de capas temáticas y obtención del modelo cartográfico de susceptibilidad. f) Reclasificación del modelo cartográfico final de susceptibilidad.

Escala fundamental de Saaty (1977).
Una vez realizada las ponderaciones, empleando el cálculo de coherencia o radio de coherencia (CR), se determinó si el cálculo concluyó correctamente o no, descrita en la Ec (1). Así fue posible reconocer si hubo coherencia o no en la comparación de rango de importancia de cada variable.

Donde, RI (Tabla 4) se refiere al índice de consistencia aleatorio; en cambio, CI se refiere al índice de consistencia descrito en la Ec (2). El
es un valor definido que es parte del método AHP.

Donde,
es el valor máximo propio y se calcula a partir de la matriz y n es el orden de la matriz. Según Saaty (1990), la relación de coherencia debe ser menor o igual a 10% o una imprecisión inferior a 10%. El principio consiste en comparar el juicio con la comparación aleatoria de los elementos. Finalmente, las ponderaciones integraron las distintas clases causales en un único índice de susceptibilidad a los deslizamientos, LSI, utilizando la Ec (3) (Saaty, 1990).

Donde, son las clases de clasificación de cada variable y
son las ponderaciones para cada una de las variables condicionantes de los deslizamientos. El modelo cartográfico LSI resultante se reclasificó en cinco clases de susceptibilidad: muy baja, baja, moderada, alta y muy alta. Estas cinco divisiones se realizaron de acuerdo al método de cuantiles, utilizando los valores de los píxeles del modelo cartográfico final de susceptibilidad a los deslizamientos.
3.4 Validación del Modelo Cartográfico
Una validación adecuada se obtiene comparando el modelo cartográfico final, desarrollado a partir del método AHP, con el mapa de inventario de deslizamientos (Basu y Pal, 2020; Ozdemir, 2020). La validación se realizó mediante el método de la Curva de Características Operativas del Receptor (ROC por sus siglas en inglés Receiver Operating Characteristics), el cual ha sido ampliamente utilizado para este tipo de estudios (Igwe y col., 2020; Bahrami, Hassani y Maghsoudi, 2021; Salehpour Jam y col., 2021; Kincal y Kayhan, 2022). La curva ROC se utiliza para mostrar gráficamente la correlación entre la tasa de verdaderos positivos y la tasa de falsos positivos (Soeters y Van Westen, 1996; Williams y col., 1999; Althouse, 2016). En el área bajo la curva (AUC por sus siglas en inglés Area Under the Curve) de la curva ROC, mientras más próxima se encuentre a 1,0 tendrá una mayor predicción del modelo cartográfico; en cambio, mientras más cercano esté a 0,5 el modelo carecerá de confiabilidad ya que tendrá una predicción aleatoria.

Índice de Consistencia Aleatorio de Saaty (1990).
4 Resultados
4.1 Proceso de Jerarquía Analítica
El desarrollo de la jerarquización y comparación de pares permitió conocer el grado de influencia de las variables en los procesos de deslizamientos del suelo (Tabla 5). Las variables más destacadas fueron pendiente, formaciones geológicas, distancias a ríos y cobertura y uso de la tierra, mientras que las menos influyentes fueron distancias a carretera y fallas. El análisis del radio de coherencia para cada variable y para el modelo cartográfico final de susceptibilidad obtuvieron un valor inferior a 0,10 (Tabla 5 y Tabla 6). Estos valores reflejan que el procedimiento AHP fue realizado correctamente. Tras el desarrollo de la jerarquización, comparación de pares, juicios comparativos y evaluación de consistencia se obtuvo la matriz final con las ponderaciones de las seis variables para realizar el modelo final de susceptibilidad a los deslizamientos (Tabla 6).
El modelo final de susceptibilidad a deslizamientos se reclasificó en cinco clases: muy baja, baja, moderada, alta y muy alta (Figura 5). Con base en los datos de la (Tabla 7), los porcentajes del área de susceptibilidad fueron muy baja (0,64%), baja (31,96%), moderada (50,87%), alta (15,83%) y muy alta (0,70%). Una vez culminado el modelo, se encontró que en la carretera Puyo-Tena existen quince regiones con clases de susceptibilidad alta y muy alta (Figura 5 y Tabla 8), donde cuatro de ellas se encuentran cerca de los poblados de Puyo, Santa Clara, Arosemena Tola y Puerto Napo. Las quince regiones fueron seleccionadas tras la observación y análisis del modelo final. Los deslizamientos inventariados se colocaron sobre el modelo cartográfico final y gran parte de ellos se situaron dentro de estas quince regiones de alta y muy alta susceptibilidad a los deslizamientos.
4.2 Validación del Modelo Cartográfico
Se utilizó la librería “ROCR” del paquete “ROCR” en el software RStudio para evaluar la precisión de nuestro modelo cartográfico de susceptibilidad a los deslizamientos. El análisis de la curva ROC reveló un AUC de 0,837 lo que indica una precisión de predicción de 83,7% (Figura 6). Esta métrica es una medida confiable para evaluar el rendimiento del modelo en la predicción de los deslizamientos.

Matriz de jerarquización y comparación de pares de las variables.

Matriz de comparación de pares y ponderación final de cada variable causante de deslizamientos de tierra.
5 Discusión
En esta investigación se utilizó el método AHP basado en SIG como método de evaluación multicriterio para identificar zonas con susceptibilidad a los deslizamientos en la carretera Puyo– Tena. Los datos presentados de las seis variables muestran cómo influyen en la susceptibilidad a los deslizamientos a lo largo de la carretera de estudio; situación similar en los estudios de Hepdeniz (2020) y Chanu y Bakimchandra (2022). A raíz de la jerarquización, ponderación de pares, juicios comparativos y el valor obtenido en el radio de consistencia (CR < 0,1) se conoció que las ponderaciones efectuadas en las variables son confiables y que fueron realizadas correctamente. Además, con la validación del modelo cartográfico mediante el área bajo la curva AUC de la curva ROC se obtuvo 0,837, lo que nos permite respaldar que la calidad del modelo desarrollado de susceptibilidad a los deslizamientos cuenta con la característica de ser muy buena (Roy y Saha, 2019; Sonker, Tripathi y Singh, 2021).
En comparación con estudios similares realizados en carreteras de otros países, se observaron resultados diferentes a los obtenidos en esta investigación. La carretera de India estudiada por Panchal y Shrivastava (2022) presentó un valor cercano al de nuestro estudio, con un AUC de 0,825. Por otro lado, la carretera de China-Pakistán estudiada por Ali y col. (2019), obtuvo un AUC de 0,72, mientras que la carretera estudiada en Argelia por Achour y col. (2017), consiguió un valor de AUC de 0,66. Esta breve comparación revela la variabilidad de los valores de AUC en estudios realizados en diferentes regiones del mundo. Dicha variación estará relacionada con el número de deslizamientos inventariados y la calidad del modelo cartográfico final de la susceptibilidad a los deslizamientos. De acuerdo con al buffer de 1000 m analizado a lo largo de la carretera de estudio, un 16,53% (25,38 ) corresponden a regiones potenciales para deslizamientos de tierra repartido 15,83% (24,31 km) en alta y 0,70% (1,07 km) en muy alta susceptibilidad. El resto, aproximadamente 83,57% (128,14 ) de la carretera, no representa gran riesgo para una posible eventualidad a deslizamientos.

Áreas de las categorías del modelo cartográfico de susceptibilidad a los deslizamientos.
Conforme al modelo cartográfico LSI de susceptibilidad a los deslizamientos (Figura 5) y los datos que muestra la Tabla 8, aproximadamente 17 km de los aproximadamente 80 km que son de la carretera Puyo– Tena son susceptibles a deslizamientos, es decir, un 21,25% de la carretera tiene peligro a deslizamientos de tierra. Una vez analizadas las variables in situ y digitalmente, se determinó que las cuatro variables más importantes en intervenir en procesos de deslizamientos en este sitio de estudio son: pendiente, formaciones geológicas, distancias a ríos y CUT; por el contrario, las dos variables restantes distancia a carretera y distancia a fallas, son las que tienen menos influencia. Para esta investigación las variables analizadas tienen esta jerarquía, pero como mencionan He y Beighley (2008), quizás en otras condiciones y otra zona de estudio, las variables menos influyentes podrían ser más determinantes. Por ejemplo, si una carretera en construcción está atravesando montañas pronunciadas (Pourghasemi, Pradhan y Gokceoglu, 2012), o si la zona de estudio está cerca de zonas de fallas activas causante de terremotos (Abedini, Ghasemyan y Rezaei, 2017), serían las principales variables para la susceptibilidad a deslizamientos.

Principales regiones de la carretera Puyo-Tena con susceptibilidad alta y muy alta a los deslizamientos.
Con base en los resultados, se determina que existen quince regiones de la carretera con gran probabilidad de deslizamientos (Figura 5 y Tabla 8). La mayoría de estas regiones se ubican fuera de los principales poblados a excepción de las regiones 1, 6, 8 y 15 que se localizan cerca de los poblados de Puyo, Santa Clara, Arosemena Tola y Puerto Napo, respectivamente. A pesar de la cercanía, esto no representa un riesgo latente a los habitantes de estos sectores. Para este estudio, la pendiente es la variable más importante debido a que la mayoría de los deslizamientos inventariados muestran rasgos de ser influenciados por la inclinación del afloramiento; escenario similar en los estudios de Dolui, Yuvaraj y Geetha (2019) y Bahrami, Hassani y Maghsoudi (2021).
La mayoría de los deslizamientos se encuentran en zonas con pendientes > 40°, específicamente en el rango de 40° – 70°. Las formaciones geológicas se consideran la segunda variable de incidencia importante, ya que su constitución litológica, resistencia geomecánica y porosidad intervienen en la ocurrencia a los deslizamientos. Las condiciones físicas de cada formación geológica influyen de distinta manera para la aparición de deslizamientos. Formaciones geológicas como Chambira, Tiyuyacu, Mera, Tena y Arajuno, cuentan con litología porosa, baja resistencia geomecánica y con poca resistencia a la permeabilidad; por tal razón, cuentan con gran número de deslizamientos. Los ríos son la tercera variable importante. Los distintos ríos atraviesan diversas zonas de alta y baja pendiente, favoreciendo así la erosión del terreno y pérdida en la resistencia del suelo. La mayoría de deslizamientos se encontraron cerca de los ríos grandes y pequeños, lo que da una clara idea que es una variable importante en procesos de deslizamientos. Por último, la CUT también se considera una variable importante. El cambio del uso de la tierra provoca que el suelo se degrade, pierda resistencia mecánica y ocasione mayor infiltración de agua y por tanto sea más susceptible a deslizamientos. Todos estos aspectos son influenciados por actividades antrópicas que se observan claramente a lo largo de la carretera Puyo- Tena. En cambio, la distancia a la carretera y la distancia a fallas son las que menos influyen en los deslizamientos del terreno. La carretera Puyo – Tena, al ser asfaltada, tiene gran ocurrencia de tránsito, pero los movimientos originados por vehículos o actividades humanas, no influyen en gran proporción para que haya deslizamientos.

Modelo cartográfico LSI de Susceptibilidad a los Deslizamientos usando el método AHP. Regiones de la carretera Puyo-Tena.
Las fallas geológicas son detonantes de sismos, los cuales generan movimientos de terreno. Los sismos en la Amazonía han sido menores en cantidad, en comparación a otras regiones del país, además las afectaciones han sido leves (Rivadeneira y col., 2007). Hasta la actualidad, en la carretera de estudio estos sismos son de baja magnitud con poca periodicidad y no tiene gran repercusión para deslizamientos. Por tal razón, estas dos variables son las que menos influyen para la ocurrencia de deslizamientos en la zona de estudio.
Por último, en décadas recientes se han desarrollado nuevos métodos cartográficos para el análisis de susceptibilidad a deslizamientos como regresión logística, redes neuronales, machine learning y AHP. El método AHP se basa a partir de inventarios de deslizamientos y análisis estadísticos, multicriterio, criterio del experto, jerarquización, entre otros. Se tomaron en cuenta seis variables que están presentes de manera habitual en procesos de deslizamientos de tierra. La jerarquización de cada una de ellas estuvo sujeta al inventario de deslizamientos y al conocimiento del área de estudio. A partir de los cuatro principios del método AHP se logró obtener un modelo cartográfico LSI de susceptibilidad a los deslizamientos, y así determinar las principales regiones susceptibles a los deslizamientos de tierra de la carretera Puyo-Tena.

Curva ROC del modelo cartográfico de susceptibilidad a los deslizamientos usando el método AHP.
6 Conclusiones
La susceptibilidad a los deslizamientos en la carretera Puyo-Tena, evaluada mediante el método AHP, permitió una rápida y práctica manipulación de los datos físicos del área de estudio. El modelo cartográfico LSI de susceptibilidad se obtuvo mediante la jerarquización, ponderación y digitalización de las seis variables que intervinieron en la investigación. La validación a través del método AUC/ROC dio un valor de 0,837 correspondiente a una precisión de predicción de 83,7%. Este valor respaldó la calidad del modelo cartográfico desarrollado con la característica de ser muy bueno. La aplicación del método AHP permitió identificar las variables de mayor influencia, las cuales fueron pendiente, formaciones geológicas, distancias a ríos y cobertura y uso de la tierra. De primera mano, el modelo LSI de susceptibilidad a los deslizamientos se reclasificó en cinco clases de susceptibilidad obteniendo superficies de 0,64%, 31,96%, 50,87%, 15,83% y 0,70% para las clases de muy baja, baja, moderada, alta y muy alta, respectivamente. Se determinó que aproximadamente 17 km de los aproximadamente 80 km que son de la carretera Puyo – Tena son susceptibles a deslizamientos, es decir, un 21,25% de la carretera posee potencial a deslizamientos de tierra. Además,
se conoció que la carretera estudiada cuenta con 15 regiones entre alta y muy alta probabilidad para la ocurrencia de deslizamientos. Estas regiones se situaron sobre zonas de alta pendiente, litología porosa y permeable, gran cantidad de ríos y suelos aptos para la agricultura. De igual forma, las regiones 1, 6, 8 y 15 se situaron cerca a los poblados de Puyo, Santa Clara, Arosemena Tola y Puerto Napo, respectivamente. Estas regiones, a pesar de su cercanía a los poblados en mención, aparentemente no representan un riesgo para los habitantes del sector.
El modelo cartográfico de susceptibilidad a deslizamientos proporciona información coincidente con el inventario de deslizamientos levantado en campo. Este modelo puede ser manejado por instituciones gubernamentales o no gubernamentales que tienen como fin la planificación del uso de tierra, planificación y gestión del territorio o fines similares. El modelo de susceptibilidad permitirá tomar decisiones para evitar posibles peligros que atenten contra la vida y bienestar de la población, planificar una eficiente red vial, considerar las mejores opciones para la expansión urbana y rural; inclusive, desarrollar políticas de construcción aledañas a las vías.
Contribución de los autores
CJCQ; Conceptualización, Curación de datos, Análisis formal, Adquisición de financiación, Investigación, Metodología, Administración de proyecto, Recursos, Software, Supervisión, Validación, Visualización, Escritura-borrador original y Escritura–revisión y edición. JREC; Conceptualización, Curación de datos, Análisis formal, Adquisición de financiación, Investigación, Metodología, Administración de proyecto, Supervisión, Validación, Escritura-borrador original y Escritura-revisión y edición. BGVC; Conceptualización, Curación de datos, Análisis formal, Investigación, Metodología, Supervisión y Validación. MVST; Conceptualización, Investigación y Metodología. JSAS; Conceptualización, Investigación y Metodología. ECCB; Investigación, Recursos, Software, Escritura-borrador original, Escritura–revisión y edición. ADOC; Investigación, Recursos y Software.
Referencias
Abedini, M., B. Ghasemyan y M. Rezaei (2017). «Landslide susceptibility mapping in Bijar city, Kurdistan Province, Iran: a comparative study by logistic regression and AHP models». En: Environmental earth sciences 76, 1-14. Online: https://n9.cl/ghgby.
Achour, Y. y col. (2017). «Landslide susceptibility mapping using analytic hierarchy process and information value methods along a highway road section in Constantine, Algeria». En: Arabian Journal of Geosciences 10, 1-16. Online: https://n9.cl/ggext0.
Ali, S. y col. (2019). «Landslide susceptibility mapping by using a geographic information system (GIS) along the China–Pakistan Economic Corridor (Karakoram Highway), Pakistan». En: Natural Hazards and Earth System Sciences 19.5, 999-1022. Online: https://n9.cl/3qz9h.
Althouse, A. (2016). «Statistical graphics in action: making better sense of the ROC curve». En: International Journal of Cardiology 215, 9-10. Online: https://n9.cl/hipk6.
Althuwaynee, O. y B. Pradhan (2017). «Semiquantitative landslide risk assessment using GIS-based exposure analysis in Kuala Lumpur City». En: Geomatics, Natural Hazards and Risk 8.2, 706-732. Online: https://n9.cl/44j52.
Asmare, D. (2023). «Application and validation of AHP and FR methods for landslide susceptibility mapping around choke mountain, northwestern ethiopia». En: Scientific African 19, e01470. Online: https://n9.cl/7vjlh.
Bahrami, Y., H. Hassani y A. v Maghsoudi (2021). «Landslide susceptibility mapping using AHP and fuzzy methods in the Gilan province, Iran». En: GeoJournal 86, 1797-1816. Online: https://n9.cl/frz7v.
Barella, C., F. Sobreira y J. Zêzere (2019). «A comparative analysis of statistical landslide susceptibility mapping in the southeast region of Minas Gerais state, Brazil». En: Bulletin of Engineering Geology and the Environment 78, 3205-3221. Online: https://n9.cl/z8lcl2.
Basu, T. y S. Pal (2020). «A GIS-based factor clustering and landslide susceptibility analysis using AHP for Gish River Basin, India». En: Environment, development and sustainability 22, 4787-4819. Online: https://n9.cl/uh67s2.
Benchelha, S. y col. (2020). «Landslide susceptibility mapping in the commune of Oudka, Taounate Province, North Morocco: A comparative analysis of logistic regression, multivariate adaptive regression spline, and artificial neural network models». En: Environmental & Engineering Geoscience 26.2, 185-200. Online: https://n9.cl/fxlus.
Bien, T. y col. (2022). «Landslide susceptibility mapping at sin Ho, Lai Chau province, Vietnam using ensemble models based on fuzzy unordered rules induction algorithm». En: Geocarto International 37.27, 17777-17798. Online: https://bit.ly/3QWPHxw.
Bragagnolo, L., R. da Silva y J. Grzybowski (2020). «Landslide susceptibility mapping with r. landslide: A free open-source GIS-integrated tool based on Artificial Neural Networks». En: Environmental Modelling & Software 123, 104565. Online: https://n9.cl/2lss7i.
Bravo-López, E. y col. (2022). «Landslide susceptibility mapping of landslides with artificial neural networks: Multi-approach analysis of backpropagation algorithm applying the neuralnet package in Cuenca, Ecuador». En: Remote Sensing 14.14, 3495. Online: https://n9.cl/zihph.
Bravo, C. y col. (2017). «Indicadores morfológicos y estructurales de calidad y potencial de erosión del suelo bajo diferentes usos de la tierra en la Amazonía ecuatoriana». En: Anales de Geografía de la Universidad Complutense 37.2, 247-264. Online: https://n9.cl/2lss7i.
Carrara, A. (1983). «Multivariate models for landslide hazard evaluation». En: Journal of the International Association for Mathematical Geology 15, 403-426. Online: https://n9.cl/ij7ke.
Chanu, M. y O. Bakimchandra (2022). «Landslide susceptibility assessment using AHP model and multi resolution DEMs along a highway in Manipur, India». En: Environmental Earth Sciences 81.5, 156. Online: https://n9.cl/55hjo.
Correo (2017). Tramos de 21 vías de once provincias siguen cerrados. Cruden, D. (1991). «A simple definition of a landslide. » En: Bulletin of Engineering Geology & the Environment 43.1, 27-29. Online: https://n9.cl/b5nhdd.
Cruden, D. y D. Varnes (1996). «Landslides: investigation and mitigation». En: Transportation Research Board. Cap. Chapter 3 - Landslide types and processes, págs. 36-75.
Dahal, B. y R. Dahal (2017). «Landslide hazard map: tool for optimization of low-cost mitigation». En: Geoenvironmental Disasters 4, 1-9. Online: https://n9.cl/xd5dr.
Dai, F. y col. (2001). «Assessment of landslide susceptibility on the natural terrain of Lantau Island, Hong Kong». En: Environmental geology 40, 381-391. Online: https://n9.cl/pktic.
Demir, G. y col. (2013). «A comparison of landslide susceptibility mapping of the eastern part of the North Anatolian Fault Zone (Turkey) by likelihood-frequency ratio and analytic hierarchy process methods». En: Natural hazards 65, 1481-1506. Online: https://n9.cl/4vxpj.
Dolui, B., R. Yuvaraj y G. Geetha (2019). «Landslide susceptibility mapping using AHP model in Nilgiri District». En: Thematics Journal of Geography 8.12, 189-208. Online: https://n9.cl/vy1ht.
Ecoamazónico (2014). MTOP atiende inmediatamente los 6 deslizamientos de tierra.
Ecoamazónico (2020). Reporte de un derrumbe en la vía al Tena.
Ecoamazónico (2021). Vía habilitada en el Paso Lateral.
Ercanoglu, M. y C. Gokceoglu (2004). «Use of fuzzy relations to produce landslide susceptibility map of a landslide prone area (West Black Sea Region, Turkey)». En: Engineering geology 75.3-4, 229-250. Online: https://n9.cl/gyhr2c.
Feizizadeh, B. y T. Blaschke (2013). «GISmulticriteria decision analysis for landslide susceptibility mapping: comparing three methods for the Urmia lake basin, Iran». En: Natural hazards 65, 2105-2128. Online: https://n9.cl/qlba92.
Gameiro, S., G. de Oliveira y L. Guasselli (2022). «The influence of sampling on landslide susceptibility mapping using artificial neural networks ». En: Geocarto International, 1-23. Online: https://n9.cl/qiex9x.
Gobierno Cantonal de Pastaza (2020). Plan de Desarrollo y Ordenamiento Territorial del cantón Pastaza 2020-2030. Gobierno Cantonal de Pastaza.
Gobierno Provincial de Napo (2020). Plan de Desarrollo y Ordenamiento Territorial Napo 2020-2023. Gobierno Provincial de Napo.
Gudiyangada Nachappa, T. y col. (2020). «Comparison and validation of per-pixel and objectbased approaches for landslide susceptibility mapping». En: Geomatics, Natural Hazards and Risk 11.1, 572-600. Online: https://n9.cl/bxnw9.
Guevara, M. de J., N. Carbajal y J. Tuxpan Vargas (2020). «Soil deterioration in the southern Chihuahuan Desert caused by agricultural practices and meteorological events». En: Journal of Arid Environments 176, 104097. Online: https://n9.cl/j313s.
Guillen, K. y col. (2022). «Landslide susceptibility analysis based on a semiquantitative method in the sierra-costa region, michoacán, mexico». En: Physical Geography 43.4, 463-486. Online: https://n9.cl/84ebbv.
Guzzetti, F. y col. (1999). «Landslide hazard evaluation: a review of current techniques and their application in a multi-scale study, Central Italy». En: Geomorphology 31.1-4, 181-216. Online: https://bit.ly/3udcJaq.
Hamza, T. y T. Raghuvanshi (2017). «GIS based landslide hazard evaluation and zonation–A case from Jeldu District, Central Ethiopia». En: Journal of King Saud University-Science 29.2, 151-165. Online: https://n9.cl/i8u6e.
Harris, I. y col. (2020). «Version 4 of the CRU TS monthly high-resolution gridded multivariate climate dataset». En: Scientific data 7.1, 109. Online: https://n9.cl/6huao.
He, Y. y R. Beighley (2008). «GIS-based regional landslide susceptibility mapping: a case study in southern California». En: Earth Surface Processes and Landforms: The Journal of the British Geomorphological Research Group 33.3, 380-393. Online: https://n9.cl/977ea.
Hearn, G. y A. Hart (2019). «Landslide susceptibility mapping: a practitioner’s view». En: Bulletin of Engineering Geology and the Environment 78.8, 5811-5826. Online: https://n9.cl/kvril.
Hepdeniz, K. (2020). «Using the analytic hierarchy process and frequency ratio methods for landslide susceptibility mapping in Isparta-Antalya highway (D-685), Turkey». En: Arabian Journal of Geosciences 13.16, 795. Online: https://n9.cl/dzcxg.
Igwe, O. y col. (2020). «GIS-based gully erosion susceptibility modeling, adapting bivariate statistical method and AHP approach in Gombe town and environs Northeast Nigeria». En: Geoenvironmental Disasters 7, 1-16. Online: https://n9.cl/9d7nz.
Jamir, M. y col. (2022). «Landslide susceptibility mapping of Noklak Town, Nagaland, Northeast India using bivariate statistical method». En: Geological Journal 57.12, 5250-5264. Online: https://n9.cl/q0qdk.
Kincal, C. y H. Kayhan (2022). «A combined method for preparation of landslide susceptibility map in Izmir (Türkiye)». En: Applied Sciences 12.18, 9029. Online: https://n9.cl/u3cks.
Klimeš, J. y V. Rios Escobar (2010). «A landslide susceptibility assessment in urban areas based on existing data: an example from the Iguaná Valley, Medellín City, Colombia». En: Natural Hazards and Earth System Sciences 10.10, 2067-2079. Online: https://n9.cl/v4r15.
Komac, M. (2006). «A landslide susceptibility model using the analytical hierarchy process method and multivariate statistics in perialpine Slovenia ». En: Geomorphology 74.1-4, 17-28. Online: https://n9.cl/gw7og.
Laraque, A. y col. (2004). «ediment Transfer through the fluvial system». En: vol. 288. IAHS. Cap. Sediment yields and erosion rates in the Napo River Basin: an Ecuadorian Andean Amazon tributary, 220-225. Online: https://bit.ly/3MH0nOd.
Lee, S. y K. Min (2001). «Statistical analysis of landslide susceptibility at Yongin, Korea». En: Environmental Geology 40.9, 1095-1113. Online: https://bit.ly/3tzABol.
Mallick, J. y col. (2018). «GIS-based landslide susceptibility evaluation using fuzzy-AHP multicriteria decision-making techniques in the Abha Watershed, Saudi Arabia». En: Environmental Earth Sciences 77, 1-25. Online: https://n9.cl/uuy8p.
Mansouri Daneshvar, M. (2014). «Landslide susceptibility zonation using analytical hierarchy process and GIS for the Bojnurd region, northeast of Iran». En: Landslides 11.6, 1079-1091. Online: https://n9.cl/2azojx.
Ministerio del Ambiente de Ecuador (2014). Sistema de Clasificación de Ecosistemas del Ecuador Continental. Ministerio del Ambiente de Ecuador.
Nguyen, V. y col. (2019). «Hybrid machine learning approaches for landslide susceptibility modeling». En: Forests 10.2, 157. Online: https://n9.cl/2i4cc.
Nhu, V. y col. (2020). «Shallow landslide susceptibility mapping: A comparison between logistic model tree, logistic regression, naïve bayes tree, artificial neural network, and support vector machine algorithms». En: International journal of environmental research and public health 17.8, 2749. Online: https://n9.cl/am82bp.
Nicu, I. y A. As˘andulesei (2018). «GIS-based evaluation of diagnostic areas in landslide susceptibility analysis of Bahluiet, River Basin (Moldavian Plateau, NE Romania). Are Neolithic sites in danger? » En: Geomorphology 314, 27-41. Online: https://n9.cl/71hsz.
Nilsen, T. y col. (1979). Relative slope stability and land-use planning. Selected examples from the San Francisco Bay region, California. Ministerio del Ambiente de Ecuador.
Obras Públicas Ecuador (2022). Trabajamos con maquinaria y personal en coordinación con @GadPastaza y GAD de Santa Clara debido a un deslizamiento en el sector.
Okoli, J. y col. (2023). «High-Resolution Lidar- Derived DEM for Landslide Susceptibility Assessment Using AHP and Fuzzy Logic in Serdang, Malaysia». En: Geosciences 13.2, 34. Online: https://n9.cl/43tlc.
Orejuela, I. y T. Toulkeridis (2020). «Evaluation of the susceptibility to landslides through diffuse logic and analytical hierarchy process (AHP) between Macas and Riobamba in Central Ecuador». En: 2020 Seventh International Conference on eDemocracy y eGovernment (ICEDEG), págs. 201-207.
Ortiz, J. y A. Martínez-Graña (2018). «A neural network model applied to landslide susceptibility analysis (Capitanejo, Colombia)». En: Geomatics, Natural Hazards&Risk 9.1, 1106-1128. Online: https://n9.cl/hg8r7.
Ozdemir, A. (2020). «A comparative study of the frequency ratio, analytical hierarchy process, artificial neural networks and fuzzy logic methods for landslide susceptibility mapping: Ta¸skent (Konya), Turkey». En: Geotechnical and Geological Engineering 38, 4129-4157. Online: https://n9.cl/w77582.
Ozturk, D. y N. Uzel-Gunini (2022). «Investigation of the effects of hybrid modeling approaches, factor standardization, and categorical mapping on the performance of landslide susceptibility mapping in Van, Turkey». En: Natural Hazards 114.3, 2571-2604. Online: https://n9.cl/f0ct7.
Panchal, S. y A. Shrivastava (2020). «Application of analytic hierarchy process in landslide susceptibility mapping at regional scale in GIS environment ». En: Journal of Statistics and Management Systems 23.2, 199-206. Online: https://n9.cl/7uzpk.
Panchal, S. y A. Shrivastava (2022). «Landslide hazard assessment using analytic hierarchy process (AHP): A case study of National Highway 5 in India». En: Ain Shams Engineering Journal 13.3, 101626. Online: https://n9.cl/b2pkh.
Pham, Q. y col. (2021). «A comparison among fuzzy multi-criteria decision making, bivariate, multivariate and machine learning models in landslide susceptibility mapping». En: Geomatics, Natural Hazards and Risk 12.1, 1741-1777. Online: https://n9.cl/719xzd.
Pourghasemi, H., B. Pradhan y C. Gokceoglu (2012). «Application of fuzzy logic and analytical hierarchy process (AHP) to landslide susceptibility mapping at Haraz watershed, Iran». En: Natural hazards 63, 965-996. Online: https://n9.cl/l2h6a.
Pourghasemi, H. y col. (2018). «Analysis and evaluation of landslide susceptibility: a review on articles published during 2005–2016 (periods of 2005-2012 and 2013-2016) ». En: Arabian Journal of Geosciences 11, 1-12. Online: https://n9.cl/06bsn.
Raghuvanshi, T., J. Ibrahim y D. Ayalew (2014). «Slope stability susceptibility evaluation parameter (SSEP) rating scheme–an approach for landslide hazard zonation». En: Journal of African Earth Sciences 99, 595-612. Online: https://n9.cl/zxw0it.
Rivadeneira, F. y col. (2007). Breves fundamentos sobre los terremotos en el Ecuador. Corporación Editora Nacional.
Roccati, A. y col. (2021). «GIS-based landslide susceptibility mapping for land use planning and risk assessment». En: Land 10.2, 162. Online: https://n9.cl/oke3i.
Roy, J. y S. Saha (2019). «Landslide susceptibility mapping using knowledge driven statistical models in Darjeeling District, West Bengal, India». En: Geoenvironmental Disasters 6.1, 1-18. Online: https://n9.cl/ro35j.
Saaty, Thomas L. (1977). «A scaling method for priorities in hierarchical structures». En: Journal of mathematical psychology 15.3, 234-281. Online: https://n9.cl/zvwbr.
Saaty, Thomas L (1990). The Analytic Hierarchy Process: Planning, Priority Setting, Resource Allocation. Analytic hierarchy process series. RWS Publications.
Salcedo, D. y col. (2022). «Smart City Planning Based on Landslide Susceptibility Mapping Using Fuzzy Logic and Multi-criteria Evaluation Techniques in the City of Quito, Ecuador». En: Doctoral Symposium on Information and Communication Technologies - DSICT, págs. 89-103.
Salehpour Jam, A. y col. (2021). «GIS-based landslide susceptibility mapping using hybrid MCDM models». En: Natural Hazards 108, 1025-1046. Online: https://n9.cl/in8wa.
Secretaría Técnica de la Circunscripción Territorial Especial Amazónica (2021). Plan Integral para la Amazonía 2021-203. Secretaría Técnica de la Circunscripción Territorial Especial Amazónica.
Servicio Nacional de Gestión de Riesgos y Emergencias (2022a). Informe Nro. 136 - Época lluviosa del 01 de enero al 22 de julio de 2022. Inf. téc. Servicio Nacional de Gestión de Riesgos y Emergencias.
Servicio Nacional de Gestión de Riesgos y Emergencias (2022b). Informe de Situación No. 45 – Época lluviosa a nivel Nacional - cierre. Inf. téc. Servicio Nacional de Gestión de Riesgos y Emergencias.
Soeters, R. y C. VanWesten (1996). «Slope instability recognition, analysis and zonation». En: Landslides: investigation and mitigation 247, 129-177. Online: https://n9.cl/vma1z.
Sonker, I., J. Tripathi y A. Singh (2021). «Landslide susceptibility zonation using geospatial technique and analytical hierarchy process in Sikkim Himalaya». En: Quaternary Science Advances 4, 100039. Online: https://n9.cl/czyzla.
Teši´c, D. y col. (2020). «Landslide susceptibility mapping using AHP and GIS weighted overlay method: a case study from Ljig, Serbia». En: Serbian Journal of Geosciences 6.1, 9-21. Online: https://n9.cl/h2k7n.
Van Westen, C. (1997). «ILWIS Applications Guide ». En: The International Institute for Aerospace Survey y Earth Sciences. Cap. Statistical landslide hazard analysis, págs. 73-84.
Varnes, D. e International Association of Engineering Geology (2021). Landslide hazard zonation: a review of principles and practice. Unesco.
Vásquez J. y Estrada, M. (2023). «A comparative study of the bivariate statistical methods and the Analytical Hierarchical Process for the assessment of mass movement susceptibility. A case study: The LM-116 Road-Peru». En: Rudarsko-geološko-naftni zbornik 38.1, 149-166. Online: https://n9.cl/u17f0.
Wang, Z. y col. (2022). «Refined zoning of landslide susceptibility: a case study in Enshi County, Hubei, China». En: International journal of environmental research and public health 19.15, 9412. Online: https://n9.cl/kwqq4.
Wieczorek, G. (1984). «Preparing a detailed landslide-inventory map for hazard evaluation and reduction». En: Bulletin of the Association of Engineering Geologists 21.3, 337-342. Online: https://n9.cl/d0l2y.
Williams, C. y col. (1999). «A comparison of statistical methods for prenatal screening for Down syndrome». En: Applied Stochastic Models in Business and Industry 15.2, 89-101. Online: https://n9.cl/38to7.
Wubalem, A. y M. Meten (2020). «Landslide susceptibility mapping using information value and logistic regression models in Goncha Siso Eneses area, northwestern Ethiopia». En: SN Applied Sciences 2, 1-19. Online: https://n9.cl/pg3ik.
Zhou, S., S. Zhou y X. Tan (2020). «Nationwide susceptibility mapping of landslides in Kenya using the fuzzy analytic hierarchy process model». En: Land 9.12, 535. Online: https://n9.cl/a1cjp.
Zumpano, V. y col. (2014). «A landslide susceptibility analysis for Buzau County, Romania». En: Rev. Roum. Géogr./Rom. Journ. Geogr 58.1, 9-16. Online: https://n9.cl/ten7t.
Enlace alternativo
https://lagranja.ups.edu.ec/index.php/granja/article/view/6245 (html)