MISCELÁNEA

Recepción: 29 Diciembre 2021
Revisado: 20 Enero 2022
Aprobación: 16 Febrero 2022
Publicación: 01 Marzo 2022
DOI: https://doi.org/10.17163/uni.n36.2022.08
Resumen: La pandemia provocada por el COVID-19 ha generado preocupación en la ciudadanía debido a la administración que están realizando los Estados latinoamericanos, especialmente en relación con las medidas políticas adoptadas para contrarrestar sus repercusiones sanitarias, económicas y sociales. Estas gestiones oficiales suscitan diversas respuestas en las personas para lidiar con el impacto de la pandemia, que pueden variar en una alta preocupación y sensación de vulnerabilidad, diversas formas de expresión emocional, acciones de solidaridad o participación política. El objetivo del estudio es explorar el papel de la preocupación individual experimentada frente al COVID-19 y su incidencia en la participación política a través de medios sociales como Facebook, Twitter y WhatsApp. El estudio empírico se basó en una encuesta no probabilística a 920 personas que residen en Quito-Ecuador, aplicada previo a las elecciones generales celebradas en febrero de 2021. Los resultados obtenidos evidencian, a nivel general, un efecto indirecto significativo de la preocupación por el impacto de la pandemia sobre la participación política digital, mediado por la preocupación política. Así, la politización de la preocupación por el COVID-19 opera como un mecanismo que posibilita la movilización de acciones políticas a través de medios virtuales, que son más intensas por parte de Twitter y Facebook, mientras que dicho efecto movilizador se debilita en el caso de WhatsApp. Las implicaciones de estos hallazgos se discuten en cuanto a las formas de acción política ciudadana que tienen lugar en un contexto social marcado por el impacto de la crisis sanitaria y un proceso electoral en marcha.
Palabras clave: Preocupación, COVID-19, participación política online, preocupación política, medios sociales, Ecuador.
Abstract: The pandemic caused by COVID-19 has generated worry in citizens due to the administration that Latin American States have been carrying out, especially in relation to political measures adopted to counteract its health, economic and social repercussions. These official actions have elicited diverse responses in people to deal with the impact of the pandemic, which may vary in high concern and sense of vulnerability, diverse forms of emotional expression, solidarity actions or political participation. The aim of the study is to explore the role of individual concern experienced in the face of COVID-19 and its impact on political participation through social media platforms such as Facebook, Twitter and WhatsApp. The empirical study was based on a non-probabilistic survey of 920 people residing in Quito-Ecuador, applied prior to the general elections held in February 2021. The results show, at a general level, a significant indirect effect of concern about the impact of the pandemic on digital political participation, mediated by political concern. Thus, the politicization of concern about COVID-19 operates as a mechanism that enables the mobilization of political actions through virtual media, which are more intense on Twitter and Facebook, while this mobilizing effect is weakened in the case of WhatsApp. The implications of these findings, regarding the forms of citizen political action that take place in a social context marked by the impact of the health crisis and an ongoing electoral process, are discussed.
Keywords: Worry, COVID-19; online political participation, political concern, social media, Ecuador.
Forma sugerida de citar:
Zumárraga-Espinosa, M., Egas-Balseca, S., & Reyes-Valenzuela, C. (2022). La preocupación por el COVID-19 y sus efectos en la participación política online de la ciudadanía en el contexto ecuatoriano. Universitas-XXI, 36, pp. 195-219. https://doi.org/10.17163/uni.n36.2022.08
Introducción
La pandemia causada por el virus SARS-CoV-2, conocido como COVID-19, ha tenido repercusiones sin precedentes a nivel mundial, no solo en el ámbito económico y político, sino también en el emocional. En Ecuador, el primer caso confirmado de COVID-19 se registra en febrero de 2020 en la ciudad de Guayaquil (El Comercio, 2020) y, ante al acelerado incremento de casos por todo el país, el gobierno nacional emite diversas medidas restrictivas para el confinamiento de la población (Presidencia de la República del Ecuador, 2020). Se establece el estado de excepción, la suspensión de clases, la adopción de jornadas de teletrabajo, la limitación de asociación y de movilidad, a excepción de compras de alimentos o motivos médicos.
Adicionalmente, la naciente crisis sanitaria se asentó en una crisis política, económica y social ya existente (Ramírez-Gallegos, 2021), caracterizada por la desconfianza de la población en la gestión del gobierno de Lenín Moreno, cuyas escasas políticas sociales evidenciaron entre otras cosas el abandono al sistema sanitario público. En los meses siguientes, las medidas de confinamiento continuaron y se adoptaron decisiones económicas que profundizaron la desigualdad social (Ramírez-Gallegos, 2021). Por ejemplo, se aprueba la “Ley de Apoyo Humanitario” que presenta un impacto laboral de claro beneficio a empleadores y afectación a sectores más populares, a la vez que aumentan los niveles de pobreza y desigualdad, de un 25 % en el 2019 a un 32,4 % a finales de 2020 (INEC, 2020).
En cuanto al tema sanitario, el 2021 comienza con 213 378 casos confirmados y 14 051 personas fallecidas (Ministerio de Salud Pública, 2021) y se denunciaba la corrupción en la adquisición de equipos e insumos en los hospitales, además de una gestión deficiente de las vacunas, que fueron repartidas inicialmente entre funcionarios públicos y sus familiares.
En este contexto de crisis económica, alta desconfianza política y emergencia sanitaria, se llevaron a cabo las elecciones presidenciales de 2021, en un clima social de cambios en la forma de participación y, particularmente, en la motivación de la ciudadanía para su implicación en temas políticos. Por un lado, para cuidar el estado de salud de la población y precautelar también el ejercicio del derecho al voto y una participación democrática, la Secretaría General de la Organización de los Estados Americanos (SG/OEA), crea una Guía para Organizar Elecciones en Tiempos de Pandemia e insta a los gobiernos a potenciar las herramientas tecnológicas para todos los procesos de las elecciones. Asimismo, las redes sociales se configuraron como plataformas que resultaron fundamentales para estrategias de campaña de diversos candidatos, quienes usaron plataformas como Facebook y Tiktok para realizar sus campañas. Por el lado de la ciudadanía, estudios recientes encontraron que Facebook y WhatsApp fueron las redes más utilizadas en este periodo de elecciones en Ecuador (Zumárraga-Espinosa, 2021), las cuales se centran fundamentalmente como medio de intercambio de información política y de expresión, mientras el uso de Twitter presenta mayor repercusión en actividades de movilización (Zumárraga-Espinosa et al., 2021).
De esta forma, las redes sociales se convirtieron en un medio estratégico que potenció la participación política de los ciudadanos en el contexto de pandemia y en las referidas circunstancias de inestabilidad política, económica y social. Por esta razón, el objeto de estudio de esta investigación lo constituye la participación política de la ciudadanía a través de medios sociales, con el propósito de aportar conocimiento sobre los efectos que la pandemia ha generado sobre este tipo de conductas, contemplando, específicamente, el contexto electoral ecuatoriano de inicios de 2021. En este sentido, la preocupación asociada al COVID-19 —y sus potenciales repercusiones negativas en términos sociales, económicos y sanitarios— como variable psicológica de interés, constituye un importante mecanismo cognitivo de influencia a través del cual un evento amenazante de gran escala, como la actual crisis sanitaria, puede afectar el comportamiento político individual.
Así, el propósito de esta investigación consiste en estudiar los efectos de la preocupación por el COVID-19 en la participación política individual desarrollada a través de medios sociales como Facebook, Twitter y WhatsApp.
La preocupación asociada al COVID-19 y sus tipos de influencia en las conductas políticas digitales de la ciudadanía
La pandemia del COVID-19 ha impactado, de manera diferenciada, en las modalidades de participación política que la ciudadanía puede adoptar, favoreciendo las formas participativas que operan a través de Internet, y, por el contrario, desestimulando las modalidades offline debido a las restricciones impuestas a la circulación y reuniones sociales por razones de bioseguridad. Ante esto, las conductas individuales de participación política online, específicamente aquellas que operan a través medios sociales (por ejemplo, Facebook, Twitter, WhatsApp), adquieren especial interés como objeto de estudio en las actuales circunstancias. Asimismo, si bien el fenómeno de participación política se sitúa entre los principales objetos de estudio de la ciencia política (Teorell, 2006), los aportes explicativos generados desde la psicología política, en cuanto a los procesos cognitivos y emocionales que conducen a la acción política, tienen cada vez más relevancia en la literatura especializada en el tema (Klandersmans, 1984; Redlawsk, 2006). Esto, a su vez, se complementa con los aportes teóricos generados desde la comunicación política en relación con los efectos de Internet y los medios sociales en los procesos democráticos (Rojas, 2006).
Una de las formas en que la pandemia puede influir en la participación política digital de la ciudadanía es la preocupación individual que provoca este escenario de crisis sanitaria. Cabe resaltar que la preocupación como constructo psicológico se caracteriza por ser una actividad cognitiva que se activa ante la posibilidad de un suceso problemático, con consecuencias potencialmente negativas, tratándose de un proceso mental que se centra en la elaboración de soluciones y formas de prevenir dichas repercusiones adversas (Prados-Antieza, 2004). Esta conceptualización implica que la preocupación actúa como un antecedente fundamental para la toma de acciones frente a situaciones adversas o amenazantes, precediendo a la ocurrencia de respuestas emocionales negativas, mismas que se encargan de actuar como fuerzas motivacionales para la adopción de conductas concretas (Redlawsk, 2006). Complementariamente, una de las maneras de evaluar la preocupación es asociarla a un objeto determinado y a las consecuencias negativas que pueden derivarse (Prados-Antieza, 2004), como es el caso de la pandemia por COVID-19 y sus repercusiones sociales, económicas y sanitarias. Por lo tanto, y considerando lo expuesto, la preocupación por el impacto del COVID-19 adquiere relevancia como constructo de interés para explicar los efectos de la pandemia en el comportamiento político de la ciudadanía a través de los medios sociales.
El estudio de la relación entre la preocupación por el COVID-19 y la participación a través de los medios sociales, añadiendo un contexto electoral como es el caso de Ecuador durante inicios de 2021, requiere considerar la estrecha interacción entre las emociones y las cogniciones que actúa en el individuo al momento de manifestar sus opiniones, compartir información o tratar de convencer a los demás a apoyar una causa o figura política, dado que los pensamientos y decisiones en torno a los candidatos tienden vincularse a los estados emocionales de los votantes (Rivera et al., 2021). En este aspecto, resultan pertinentes los aportes generados desde la psicología política respecto a los procesos cognitivos y emocionales que se activan como consecuencia de la preocupación por algún evento amenazante o cambio drástico de circunstancias. Teniendo en cuenta, además, que la crisis sanitaria provocada por el COVID-19, como amenaza de escala global, presenta una serie de particularidades que han contribuido a exacerbar la preocupación de la sociedad civil, propiciando que este malestar derive en preocupación por la política y la capacidad gubernamental para hacer frente a los estragos causados por la pandemia.
Así, en el contexto del COVID-19, el procesamiento de información emocional y cognitiva de las personas se vio afectado por una serie de situaciones inéditas: primero, la exposición a información excesiva o contradictoria sobre los riesgos a la salud y la exposición a la muerte y contagios que llevó a una serie de rumores, desinformación o información falsa, particularmente difundidas en redes sociales (Galarza-Molina & Muñiz, 2021; Pulido et al., 2020; Tsao et al., 2021). Segundo, la incertidumbre ante medidas como el aislamiento social y los diferentes duelos por la pérdida de familiares, amigos o los abruptos cambios económicos, expresados en la reducción significativa en los niveles de ingreso o pérdida de empleos (Ramírez-Ortiz et al., 2020; Rozo-Sánchez et al., 2021). Lo anterior puede explicarse en términos de lo que Leon Festinger, a mediados de la década del cincuenta del siglo pasado, teorizó como “disonancia cognitiva”, describiéndola como una incomodidad psicológica debido a la inconsistencia entre lo que las personas piensan y lo que hacen. La disonancia cognitiva produce tensión psicológica, por lo que se busca reducirla a través de mecanismos como la justificación o la racionalización de las contradicciones (Festinger, 1957).
En este sentido, si la información emitida por las autoridades y sus actos se contradicen, como ha ocurrido con buena parte de los gobiernos latinoamericanos, entonces se crean situaciones disonantes que, en las condiciones de una pandemia, aumentan el enojo, la incredulidad, la tensión, el miedo, la angustia y los estados de depresión y desesperación en las personas, que además deben enfrentar efectos devastadores en sus economías, relaciones sociales y pérdidas que en muchos casos son irreparables. Lo anterior configura un reto para las personas en el afrontamiento emocional del COVID-19 (Dinić & Bodroža, 2021; Zajenkowski et al., 2020) y en la necesidad de establecer estrategias de afrontamiento cognitivo-emocionales (Rodas et al., 2021). En consecuencia, los estados emocionales y los esfuerzos por reducir la disonancia cognitiva en contextos de incertidumbre, sobrecarga y alta ambivalencia de información inciden a la forma de actuar políticamente ante los procesos electorales, pudiendo verse afectadas por el miedo, frustración o incertidumbre (Gil-Fortoul, 2021), además de afectaciones mentales más prevalentes como la ansiedad, depresión o estrés (Tusev et al., 2020). Todo lo anterior, siendo desencadenado inicialmente por la preocupación relativa a las consecuencias negativas del COVID-19.
Aunque la literatura sobre participación política ha prestado atención a los procesos emocionales como determinantes de las conductas políticas, resulta necesario incrementar la investigación empírica centrada en el constructo preocupación —entendido como proceso cognitivo que antecede a las respuestas emocionales— y sus efectos sobre la toma de acciones políticas, en particular, en cuanto a la preocupación frente a amenazas de escala global que restringen el activismo offline, como la pandemia por COVID-19 y su influencia sobre la participación política que se canaliza mediante la esfera online. La preocupación ha sido definida como:
Una cadena de pensamientos e imágenes cargadas de afecto negativo y relativamente incontrolables… representa un intento de solución mental de problemas sobre un tema cuyo resultado es incierto y conlleva la posibilidad de una o más consecuencias negativas. (Borkovec et al., 1983, p. 10)
Aunque la preocupación ha tendido a relacionarse a la ansiedad, resulta relevante también asociarla como una estrategia de afrontamiento para identificar problemas y formas de resolución (véase Vetere et al., 2011). En un plano político, la preocupación se ha vinculado a las posibilidades de cambio y como un elemento dinamizador de la acción (Ema-López, 2004), aunque sin indagar si tal preocupación representa un procesamiento o un estado emocional disruptor. Recientemente, el estudio de la preocupación ha recibido mayor interés a partir del COVID-19, asociándose con la incertidumbre por los impactos de la pandemia, que la sitúa a un nivel global, así como los efectos en la salud, la reducción de ingresos económicos o modificaciones en derechos laborales (Bacon et al., 2020; Guerrero, 2020; Ríos, 2021). Así, dada la enorme incertidumbre que acompañó al surgimiento del COVID-19 en torno a cuestiones como la falta de una vacuna o tratamiento médico efectivo, el origen del virus, mutabilidad, sus formas de transmisión, factores de riesgo, repercusiones a largo plazo, etc., la preocupación constituye uno de los estados mentales iniciales que las personas experimentaron frente a la pandemia, entendida como una amenaza para el bienestar individual y colectivo. Así, la preocupación como tema político ha resurgido como un aspecto clave en el abordaje psicosocial de la incertidumbre de las personas sobre los impactos en diversos ámbitos asociados a la pandemia, pero también respecto a cómo sus efectos adversos están siendo gestionados por los gobiernos (Bacon et al., 2020).
En este punto, resulta de interés explorar la relación entre la preocupación por el COVID-19 y sus posibles consecuencias movilizadoras o desincentivadoras en el comportamiento político online que desarrolla la población (Santana et al., 2020), a partir de la exposición a la información sobre la pandemia, que se ha caracterizado por tener un carácter marcadamente político (Burdman, 2020; Pérez-Curiel & Velasco Molpeceres, 2020; Rodríguez-Varela & Carbonetti-Parola, 2021). En este trabajo, se plantean dos rutas sobre cómo la preocupación por el COVID-19 tiene un efecto en la acción política: primero, como una vía desmovilizadora, en la cual la preocupación por las repercusiones del COVID-19 se asocia a un alto impacto emocional, impidiendo a las personas generar estrategias de regulación emocional, especialmente con respecto al manejo del miedo (Muñoz-Fernández et al., 2020; Rodas et al., 2021). A través de esta primera vía, la preocupación por el COVID-19 desencadena respuestas emocionales ancladas en el miedo, que desestimula el interés por participar de acciones políticas y prioriza la adopción de conductas de autoprotección como la utilización de mascarilla, lavado de manos, el consumo de información concerniente a la evolución de los contagios o las recomendaciones de bioseguridad por parte de las autoridades sanitarias, entre otras (Renström & Bäck, 2021) y lo político perderá interés (Salaverría et al., 2020). Respecto del efecto desmovilizador del miedo, la investigación desarrollada por Santana et al. (2020), a partir de una muestra de países que celebraron procesos electorales en tiempos de pandemia, reveló que en aquellos países más afectados por la pandemia, en términos de volumen de contagios y muertes, los niveles de participación electoral de la ciudadanía se redujeron, lo cual puede atribuirse a un mayor miedo hacia el COVID-19 y sus repercusiones sobre la salud pública, la economía y la seguridad ciudadana. Así, el miedo favorece la evitación de cualquier riesgo relacionado con el COVID-19 en detrimento del ejercicio de una ciudadanía activa a través de la participación política.
En segundo lugar, se propone una vía movilizadora hacia una acción política, la cual se genera cuando esta preocupación se asocia con estrategias de afrontamiento que busquen soluciones a la incertidumbre que genera la situación problemática, y no únicamente el impacto personal. La preocupación, en este último punto, evoluciona hacia una elaboración cognitiva que desemboca en una postura crítica frente al Estado y las medidas que viene implementando para enfrentar la crisis sanitaria, la formulación de demandas concretas a las autoridades políticas y sanitarias, así como la canalización de aquellas emociones, experimentadas en torno a la situación de pandemia, mediante la expresión política. A diferencia de lo que ocurre con el miedo, esta “politización” de la preocupación generada por el COVID-19, posibilita respuestas emocionales que favorecen la toma de acciones, tales como la ira y la ansiedad (Zumárraga et al., 2017).
Según la teoría de la evaluación cognitiva, la ira surge cuando al afrontar una amenaza, el individuo puede identificar la fuente o el responsable de la misma y se siente en capacidad de contrarrestarla mediante sus acciones (Valentino et al., 2011). La atribución de responsabilidad al Estado como ente encargado de proporcionar soluciones a la crisis sanitaria, permite que los ciudadanos se sientan en capacidad de ejercer cierto control sobre el malestar provocado por la pandemia, haciendo uso de acciones políticas orientadas a cuestionar o influir en las decisiones del gobierno y el sistema político. En consecuencia, la ira actúa como uno de los mecanismos subyacentes que explican la conexión entre la preocupación política y la participación política. Por otra parte, la preocupación política también puede derivar en ansiedad como respuesta emocional, puesto que, a diferencia del miedo, la ansiedad se distingue por la evaluación a futuro de las consecuencias de una situación problemática (crisis sanitaria) y la planeación de acciones para resolverlas (acción estatal) (Brader & Marcus, 2013). Por lo tanto, la ansiedad constituye un estado emocional conducente a la toma de acciones políticas, como se ha evidenciado en otros estudios (Renström & Bäck, 2021; Rudolph et al., 2000; Valentino et al., 2008).
Complementariamente, los casos de corrupción, previos y durante la pandemia, han ensombrecido la gestión gubernamental de varios países latinoamericanos, añaden un rasgo adicional a la preocupación política que la ciudadanía de esta región manifiesta respecto a la crisis sanitaria, en particular, en momentos electorales. Esto se evidencia en estudios que muestran que la participación política electoral ha aumentado en América Latina durante la época de COVID-19 (véase dossier Covid-19, Estado de derecho y Procesos Electorales en Latinoamérica, 2021). Complementariamente, la politización de la preocupación por el COVID-19 implica todo un cúmulo de estados emocionales asociados con lo político, que encuentran en medios sociales como Facebook, Twitter o WhatsApp, un espacio para canalizar actos expresivos, sin importar si tienen o no un impacto relevante en el proceso político (Zumárraga-Espinosa et al., 2020). Resulta reveladora, entonces, la forma en que se está divulgando y expresando la información política en distintos medios de comunicación, y especialmente en redes sociales, durante los procesos electorales celebrados en medio de la crisis sanitaria por COVID-19 (Zumárraga-Espinosa et al., 2021).
Adicionalmente, cabe señalar que no se presenta una oposición entre motivaciones emocionales y cognitivas para la movilización de diferentes comportamientos políticos individuales. Es decir, las decisiones pueden estar guiadas tanto por las respuestas afectivas de las personas ante diversas situaciones, actores o partidos políticos, así como de sus reflexiones razonadas. Las explicaciones emocionales y racionales en las actitudes políticas de los ciudadanos no resultan excluyentes, sino constitutivas (Arfuch, 2015). En línea con esto último, lo constituye el Modelo de la Elección Racional de Anthony Downs en 1957 (Montecinos, 2007), que plantea que los actores tienden a realizar una elección racional basada en maximizar sus beneficios y objetivos individuales. Esto, en un contexto electoral, propiciaría en las personas la capacidad de ordenar sus razonamientos para decidir sobre las autoridades de gobierno en función de sus ofrecimientos para solucionar los problemas que se viven en un entorno. Según este enfoque, los ciudadanos se movilizarían eligiendo un modelo de candidato ideal, congruente con su forma de pensar y que ofrezca respuestas atractivas a sus necesidades. En el ámbito psicológico, este ordenamiento racional para la toma de decisiones proporcionaría una ganancia a las personas, al disminuir la angustia ante situaciones que sobrepasan su capacidad de respuesta y otorgando a los candidatos elegidos el poder de decisiones ante las problemáticas complejas que enfrenta la sociedad. Por lo tanto, en medio de un proceso electoral y teniendo a los medios sociales como principal vía de actividad política, la preocupación por el COVID-19, una vez politizada, también favorece la participación política digital gracias a mecanismos cognitivos basados en el uso del voto como una herramienta para influir en la gestión gubernamental de la crisis sanitaria, y de esta forma, intervenir en la resolución de dicha problemática.
Con base en la argumentación expuesta, este estudio explora en qué medida la preocupación producida por el COVID-19 se relaciona con la participación política online de la ciudadanía, que tiene lugar a través de medios sociales como Facebook, Twitter y WhatsApp. En este sentido, se plantea que, por una parte, cuando la preocupación por el COVID-19 se concentra en la gestión estatal, se transforma en una preocupación política, adquiriendo una naturaleza movilizadora que influye en la participación política online. No obstante, cuando este mecanismo de politización no se activa, la preocupación por la pandemia, centrada únicamente en los riesgos personales, inhibe la participación política online individual. A partir de lo anterior, se establecen las siguientes hipótesis:
Hipótesis 1: La preocupación por el impacto del COVID-19 se relaciona directamente con la participación política en medios sociales.
Hipótesis 2: La preocupación política en un contexto de pandemia se relaciona directamente con la participación política a través de medios sociales.
Hipótesis 3: La preocupación política es un mediador de la relación entre la preocupación por el impacto del COVID-19 y la participación política en medios sociales.
Método
Muestra y procedimiento
El estudio cuantitativo se efectuó a partir de una muestra no probabilística por conveniencia conformada por 920 personas mayores de edad (18 años o más), radicadas en el Distrito Metropolitano de Quito (DMQ)-Ecuador. Los participantes del estudio presentaron el siguiente perfil sociodemográfico: la participación femenina ascendió al 46.4 %, la edad promedio de la muestra fue de 27.5 años (DT = 10.3)[1] y el 59.2 % de los participantes ha cursado estudios universitarios o de posgrado. Asimismo, el 70.7 % de la muestra reportó ingresos familiares entre 400 USD (1 Salario Básico Unificado) y 2000 USD.[2] Considerando las limitaciones del tipo de muestreo efectuado, y el perfil muestral descrito, es razonable que los hallazgos generados por esta investigación resulten más representativos para el segmento poblacional correspondiente a personas jóvenes, de zonas urbanas, con estudios superiores y predominantemente de clase media.
La investigación efectuada es de tipo no experimental, transversal, ex post facto y explicativa (Ato et al., 2013). La recolección de información se desarrolló a partir de un cuestionario online aplicado mediante la plataforma encuestafacil.com. Para la distribución de la encuesta se construyó una base de datos de personas interesadas en participar del estudio, a quienes se les envió vía correo electrónico el link del cuestionario digital, alcanzándose una tasa de respuesta del 84.4 %. Este proceso tuvo lugar entre los meses de enero y febrero de 2021, previo a la celebración de elecciones parlamentarias y presidenciales en Ecuador, en medio de un contexto de pandemia y emergencia sanitaria por el virus COVID-19. Antes de la aplicación del cuestionario, las personas participantes fueron debidamente informadas sobre los criterios de confidencialidad y los objetivos de la investigación. Cabe señalar que previo a la difusión y aplicación del cuestionario online, el conjunto de preguntas que lo integraron se sometió a evaluación para confirmar su pertinencia lógica y fundamentación en la literatura. Los y las participantes del estudio completaron de forma auto-diligenciada la encuesta digital y no se programó un límite de tiempo para esta actividad.
Instrumentos
Participación política en medios sociales: El grado de activismo político desarrollado a través de Facebook, Twitter y WhatsApp se midió a partir de cinco reactivos, que corresponden a actividades de expresión y movilización política que pueden efectuarse en dichas plataformas digitales. Con respecto a cada medio social, y empleando una escala de valoración de 5 puntos que va desde 1 (Nunca) hasta 5 (Siempre), se preguntó a los participantes la frecuencia con la que habían adoptado las siguientes conductas políticas: a) escribir opiniones sobre las elecciones o asuntos relacionados con la política en su muro o perfil personal (Facebook [M = 1.54, DT = .85]; Twitter [M = 1.36; DT = .77]; WhatsApp [M = 1.59; DT = .84]); b) comentar o responder a las opiniones políticas o relacionadas con las elecciones en los muros o páginas de otras personas (Facebook [M = 1.56, DT = .85]; Twitter [M = 1.37; DT = .79]; WhatsApp [M = 1.60; DT = .82]); c) compartir imágenes, videos, links y contenidos relativos a temas políticos, cuestiones de interés público, candidatos o campañas electorales (Facebook [M = 1.77, DT = .98]; Twitter [M = 1.38; DT = .80]; WhatsApp [M = 1.67; DT = .88]); d) chatear con amigos o conocidos sobre temas políticos, cuestiones de interés público, candidatos o campañas electorales (Facebook [M = 1.85, DT = .96]; Twitter [M = 1.33; DT = .73]; WhatsApp [M = 1.83; DT = .95]); y d) movilizar o tratar de convencer a otros usuarios/contactos para apoyar o unirse a causas políticas, candidatos o campañas electorales (Facebook [M = 1.45, DT = .84]; Twitter [M = 1.29; DT = .71]; WhatsApp [M = 1.44; DT = .81]). Mediante análisis factorial exploratorio (AFE) se constató la unidimensionalidad del conjunto de ítems, con una varianza explicada del 56.74% en el caso de Facebook (α = .87), 67.01 % en Twitter (α = .91) y 61.36 % para WhatsApp (α = .89). En este y próximos análisis, el AFE se ejecutó con una extracción factorial por máxima verosimilitud y rotación varimax.
Preocupación por el impacto del COVID-19: Se consultó a los participantes sobre su nivel de preocupación en cuanto a la evolución de la pandemia por COVID-19 en el país, y las repercusiones que puede producir sobre su seguridad y bienestar. Para ello se utilizó una escala de valoración con opciones de respuesta que van desde 1 (Nada) hasta 5 (Muchísimo). Concretamente, se evaluó la preocupación por las siguientes cuestiones: a) la situación económica general en el país y sus posibilidades de reactivación (M = 3.71; DT = 1.17); b) la propia situación económica y familiar (M = 3.84; DT = 1.12); c) la capacidad de respuesta del sistema hospitalario ante los casos de contagio (M = 3.81; DT = 1.23); d) la seguridad ciudadana en su barrio y ciudad (M = 3.69; DT = 1.29). Mediante AFE se confirmó que los ítems cuentan con una estructura unifactorial y una varianza explicada del 69.96 % (α = .90).
Preocupación política: La preocupación individual asociada con la respuesta del gobierno y el sistema político frente a la pandemia del COVID-19, tomando en cuenta el contexto electoral, se midió a través de 4 reactivos con escala de valoración: 1 (Nada), 2 (Poco), 3 (Medianamente), 4 (Mucho), 5 (Muchísimo). Los reactivos empleados abordan la preocupación por las siguientes cuestiones: a) la forma en que el gobierno central está gestionando la crisis sanitaria (M = 3.76; DT = 1.26); b) la gestión del gobierno en torno al proceso de vacunación a nivel nacional (M = 3.76; DT = 1.35); c) las capacidades y propuestas que presentan los candidatos presidenciales (M = 3.52; DT = 1.36); d) las denuncias de corrupción en contra de políticos y/o funcionarios públicos (M = 3.76; DT = 1.36). El AFE realizado arrojó una solución unifactorial con una varianza explicada del 73.65 % (α = .92).
Variables de control: Con el fin de que los análisis multivariantes de interés se efectúen en condiciones de control para el aspecto sociodemográfico, el sexo, la edad, el nivel educativo y los ingresos familiares de los participantes se contemplan como variables de control.
Resultados
Para evaluar empíricamente las hipótesis de investigación se procedió a construir modelos de ecuaciones estructurales. En este sentido, se plantea un modelo de mediación simple parcial, con la preocupación política como variable mediadora de la relación entre la preocupación por el impacto del COVID-19 y la participación política en medios sociales. Con el propósito de contar con una lectura comparativa, el modelo hipotético planteado se analizará para los casos de la participación política en Facebook, Twitter y WhatsApp. Por último, el software estadístico empleado fue AMOS 23 y la estimación de parámetros se efectuó por máxima verosimilitud, los efectos indirectos se obtuvieron mediante un procedimiento de remuestreo (bootstrap), basado en 5000 muestras de remuestreo e intervalos de confianza al 95 % con corrección de sesgo. En todos los análisis de ecuaciones estructurales desarrollados se introdujeron controles para el efecto de variables sociodemográficas.
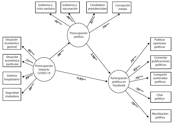
La Figura 1 muestra los resultados del modelo de ecuaciones estructurales correspondiente al activismo político en Facebook. Según los indicadores de bondad de ajuste revisados: χ² (112) = 549.86 [p < .001]; Índice de Ajuste Comparativo (CFI) = .951; Índice Tucker-Lewis (TLI) = .941; Índice de Ajuste Incremental (IFI) = .951; Índice de Bondad de Ajustes (GFI) = .935; Raíz del Error Cuadrático Medio de Aproximación (RMSEA) = .065; el modelo de mediación propuesto se ajusta de modo aceptable a los datos recolectados,[3] lo cual también ocurre con los restantes modelos centrados en Twitter y WhatsApp. Como puede observarse, la preocupación por el impacto del COVID-19 influye positivamente en la preocupación generada en torno a la respuesta del sistema político ante la crisis sanitaria (β = .98; p < .001). En otras palabras, las personas que exhiben mayor preocupación por la forma en que la pandemia puede afectar su seguridad y la de los suyos, tienden a reportar un nivel más elevado de preocupación política. Por otro lado, existe discrepancia en cuanto al signo del efecto directo que los tipos de preocupación analizados producen sobre el comportamiento político en Facebook. Así, mientras la preocupación centrada en lo político se relaciona positivamente con la participación política en Facebook (β = 2.08; p < .01), la preocupación por el impacto general del COVID-19 afecta negativamente la participación a través de dicha plataforma digital (β = -2.05; p < .01), todo esto considerando de un momento político de elecciones presidenciales y parlamentarias.

En análisis de mediación respalda la existencia de un efecto indirecto significativo producido por la preocupación por el impacto del COVID-19 sobre la participación política digital, mediado por la preocupación política (β = 2.04; p < .01). Este resultado indica que una vez que la preocupación por las repercusiones humanas, económicas y sociales de la pandemia adquiere un carácter político, es decir, se politiza, esta termina movilizando acciones políticas vía Facebook. Al respecto, el coeficiente de correlación parcial entre preocupación por el COVID-19 y participación política, controlando el efecto de la preocupación política (r = -.18; gl = 917; p < .001), revela que, al anularse el mecanismo de politización, la preocupación por la emergencia sanitaria más bien desestimula el comportamiento político en Facebook.

En el caso de Twitter (véase Figura 2), si bien el signo de las relaciones de interés reproduce el mismo patrón detectado al analizar la participación política en Facebook, la preocupación por el accionar político y gubernamental en pandemia produce un efecto movilizador relativamente más intenso sobre la participación política a través de Twitter (β = 2.27; p < .01). Ocurriendo algo similar con el efecto inhibidor generado por la preocupación centrada en el impacto general del COVID-19, mismo que también se intensifica con respecto a la participación política en esta plataforma digital (β = -2.43; p < .001). Consecuentemente, el efecto indirecto que la preocupación por el COVID-19, como amenaza a la seguridad y bienestar personal, provoca una vez se transforma en preocupación política, resulta movilizar con mayor fuerza el activismo político a través de Twitter (β = 2.22; p < .01).

La Figura 3 expone los resultados del análisis centrado en el comportamiento político a través de la aplicación de mensajería instantánea WhatsApp. Al contrario de lo sucedido con Facebook y Twitter, tanto la preocupación por el impacto general del COVID-19 (β = -1.59; p < .01), como la preocupación por la situación política en el contexto de pandemia (β = 1.63; p < .01), influyen en menor medida en la adopción de conductas políticas vía WhatsApp, dado un contexto electoral. Del mismo modo, el efecto indirecto que la preocupación por el COVID-19, a través de la preocupación política, ejerce sobre la participación política en WhatsApp (β = 1.60; p < .01) exhibe una magnitud inferior, a comparación con lo observado en el caso redes sociales como Facebook y Twitter.
Discusión y conclusiones
Este trabajo se propuso contribuir al entendimiento sobre la forma en que la crisis sanitaria, provocada por el COVID-19, ha influido en la participación política de la ciudadanía a través de medios sociales. Considerando un contexto ecuatoriano matizado por un proceso electoral en curso, el estudio se concentró en el rol movilizador que la preocupación individual asociada al COVID-19 puede desempeñar en cuanto a la toma de acciones políticas digitales mediante redes sociales, como Facebook o Twitter, y aplicaciones de mensajería instantánea como WhatsApp. En este sentido, los hallazgos expuestos muestran que la orientación que adquiera dicha preocupación produce efectos diferenciados sobre la participación política digital. Por un lado, la preocupación centrada en el impacto negativo que el COVID-19 puede generar sobre la seguridad y bienestar particular tiende a desestimular el comportamiento político en medios sociales, concluyéndose que los datos analizados proporcionan soporte empírico para la hipótesis 1.
Por otro lado, la preocupación que se concentra en el accionar del gobierno y el sistema político frente a la crisis sanitaria, que hemos planteado como preocupación política, moviliza favorablemente la participación política individual en las plataformas Facebook, Twitter y WhatsApp (hipótesis 2, respaldada empíricamente). En un contexto de crisis política y desconfianza en la capacidad de gestión de las instituciones, sumado a la incertidumbre generada por los efectos de la pandemia, se comprende que la preocupación por la elección de representantes del Estado, resulta de alta relevancia, especialmente en cómo puedan responder a las crisis presentes.
Los hallazgos en el presente trabajo revelan que quienes reportan una mayor preocupación por el impacto global del COVID-19 (por ejemplo, económico, de seguridad, de salud pública, entre otros) tienden a manifestar un grado más alto de preocupación política. En consecuencia, y según el análisis de mediación efectuado, es posible afirmar que se produce una politización de la preocupación provocada por el COVID-19, en la que la preocupación por la pandemia se transforma en preocupación por lo político y la respuesta que está presentando el Estado frente a la crisis sanitaria. Es decir, las diversas situaciones que han implicado una respuesta estatal, especialmente cuando tales medidas son percibidas como deficientes, con alta desconfianza o que haya profundizado los problemas asociados a la crisis, estimulan favorablemente, a modo de efecto indirecto positivo, la implicación de las personas en el debate político-electoral y la toma de acciones centradas en movilizar políticamente a otros.
De esta manera, si bien la preocupación por los riesgos y estragos del COVID-19 resulta ser, per se, desmovilizadora en términos políticos, una vez que esta preocupación se politiza, esta pasa a convertirse en un factor movilizador para la participación política digital que tiene lugar en medios sociales. Por lo tanto, la hipótesis de mediación planteada en esta investigación (hipótesis 3), con base en la muestra estudiada, pudo verificarse empíricamente. Al respecto, la desconfianza hacia las medidas estatales, al menos en Ecuador, identificadas, entre otras, en la vulneración en el derecho a la salud (Torres-Calderero, 2021), la falta de políticas públicas integrales en el ámbito socioeconómico (Bastidas et al., 2020), la suspensión de garantías constitucionales, con un impacto en el ejercicio de derechos de las personas (Orellana-Crespo, 2021), revelarían cómo distintos factores y no solo enfocados en la salud, explicarían tal movilización política. Estos impactos de las medidas estatales y de cómo generan preocupación política en la población en el contexto pandemia, también han sido informadas en Argentina (Dettano & Cena, 2021) o Colombia (Rico et al., 2020). En síntesis, todas las hipótesis de trabajo propuestas obtuvieron evidencia empírica favorable, resaltando especialmente el efecto movilizador, en términos de acción política vía medios sociales, producido por la preocupación por el COVID-19 una vez politizada, es decir, transformada en preocupación política.
Por otra parte, el análisis comparativo efectuado indica que la crisis sanitaria, y el grado de preocupación que provocó en la ciudadanía, ha sido especialmente determinante para la adopción de conductas políticas a través de redes sociales como Facebook y Twitter, mientras que se canalizó en menor medida por medio de aplicaciones de mensajería instantánea como WhatsApp. Esto quizá se explique porque el comportamiento político digital, asociado a las preocupaciones motivadas por el COVID-19, se nutrió en gran medida por el flujo de información, noticias, e inclusive fake news, relacionado con la pandemia, lo cual tuvo lugar principalmente a través de redes sociales.
Por último, es importante señalar que los presentes resultados son exploratorios y que deben ser tomados con precaución: en primer lugar, la noción de preocupación política requiere un estudio más profundo, en particular con respecto a los estados emocionales que impulsan una mayor o menor preocupación. En segundo lugar, este trabajo no preguntó específicamente por las emociones, por lo que se requiere confirmación sobre los impactos del miedo, rabia o ansiedad, entre otras emociones. Además, como tercer aspecto, es relevante que se explore si tales comportamientos políticos, más allá de la eventualidad de procesos electorales, se mantienen en quienes la preocupación propició una vía movilizadora y de qué modo pudieran ser activados por otros medios sociales que progresivamente están presentando mayor uso como medio de difusión política (por ejemplo, TikTok). Asimismo, como se señaló en el apartado metodológico, los resultados aquí presentados no son generalizables a la totalidad de la población ecuatoriana, aunque pueden tener mayor representatividad para el segmento de la ciudadanía que encaja con el perfil sociodemográfico de la muestra estudiada.
Por esta razón, se recomienda que futuros trabajos empleen muestras más potentes, probabilísticas y de alcance nacional. De igual manera, si bien este estudio empleó emociones negativas (como la ira, el miedo y la ansiedad) como mecanismos teóricos para explicar la relación entre las diferentes formas de preocupación por el COVID-19 y el comportamiento político en medios sociales, se requiere avanzar hacia la integración de estas respuestas emocionales como variables explícitas en los modelos empíricos analizados, con el fin de lograr un mayor entendimiento de la forma en que las emociones intervienen en las respuesta políticas que la ciudadanía está desarrollando frente a los actuales escenarios cambiantes que plantea un contexto de pandemia.
Bibliografía
Arfuch, L. 2015. El “giro afectivo”. Emociones, subjetividad y política. DeSignis: Publicación de la Federación Latinoamericana de Semiótica (FELS), 24, 245-254. https://bit.ly/3qBTq57
Ato, M., López-García, J. J., & Benavente, A. 2013. Un sistema de clasificación de los diseños de investigación en psicología. Anales de Psicología 29(3), 1038-1059. https://doi.org/10.6018/analesps.29.3.178511
Bacon, S. L., Baro, S., Barreira, I., Caravello, J. C., Caruso, J. M., Filippa, N. L., … De Souza Godinho, S. 2020. Representaciones de las medidas gubernamentales en el contexto del COVID-19. Revista Digital prospectivas en Psicología, 5(1), 15-24. https://bit.ly/35MmBf7
Banco Mundial. 2022. LAC Equity Lab: Pobreza. https://bit.ly/3HmtF00
Bastidas, A. I., Córdova, L., Mora, G., Robalino, A., & Zúñiga, A. 2020. El efecto socioeconómico de la Pandemia COVID-19 en Ecuador. X-Pedientes Económicos, 4(10), 19-25. https://bit.ly/3zb3iXi
Borkovec, T. D., Robinson, E., Pruzinsky, T., & DePree, J. A. 1983. Preliminary exploration of worry: Some characteristics and processes. Behaviour research and therapy, 21(1), 9-16. https://doi.org/10.1016/0005-7967(83)90121-3.
Brader, T., & Marcus, G. E. 2013. Emotion and political psychology. En L. Huddy, D. O. Sears, & J. S. Levy (Eds.), The Oxford handbook of political psychology (pp. 165-204). Oxford University Press.
Burdman, J. 2020. Lo nacional y lo global en el desempeño de los medios durante la infodemia sobre COVID-19: El caso de Argentina. Global Media Journal México, 17(33), 139-154. https://doi.org/10.29105/gmjmx17.33-7.
Dinić, B. M., & Bodroža, B. 2021. COVID-19 Protective Behaviors Are Forms of Prosocial and Unselfish Behaviors. Frontiers in psychology, 12: 647710. https://doir.org/10.3389/fpsyg.2021.647710
Dettano, A., & Cena, R. B. 2021. Políticas Sociales en contexto de pandemia: dimensiones de la incertidumbre acerca del Ingreso Familiar de Emergencia en Argentina. Sphera Pública, Revista de Ciencias Sociales y de la Comunicación, 21(1), 137-158. https://bit.ly/3mMK8SF
El Universo. 2021, junio 26. La clase media en Ecuador se reduce y pasa a la vulnerabilidad y a la pobreza. https://bit.ly/34qAhfe
Ema López, J. E. 2004. Del sujeto a la agencia (a través de lo político). Athenea Digital: Revista de pensamiento e investigación social, 5, 1-24. https://bit.ly/3FMJgoE
Festinger, L. 1957. A theory of cognitive dissonance. Stanford University Press.
Fuchs, M. C., & Querido, L. 2021. Covid-19, Estado de derecho y procesos electorales en Latinoamérica. Fundación Konrad Adenauer.
Galarza-Molina, R., & Muñiz, C. 2021. La creencia en fake news y su rol en el acatamiento de medidas contra COVID-19 en México. Universitas-XXI, Revista de Ciencias Sociales y Humanas, 35, 19-38. https://doi.org/10.17163/uni.n35.2021.01
Gil-Fortoul, D. 2021. Impacto psicológico de la pandemia: Análisis temático de experiencias emocionales en Ecuador. CienciAmérica, 10(1), 111-123. https://doi.org/10.33210/ca.v10i1.362
Guerrero, S. 2020. Coronavirus en ecuador: una opinión desde la Academia. LA GRANJA. Revista de Ciencias de la Vida, 32(2), 127-133. https://doi.org/10.17163/lgr.n32.2020.10
Hu, L. T., & Bentler, P. M. 1999. Cutoff criteria for fit indexes in covariance structure analysis: Conventional criteria versus new alternatives. Structural equation modeling: a multidisciplinary journal, 6(1), 1-55. https://doi.org/10.1080/10705519909540118
Instituto Nacional de Estadísticas y Censos. 2020. Proyecciones poblacionales [Fichero de datos]. https://bit.ly/3oaLast
Klandermans, B. 1984. Mobilization and participation: Social-psychological expansions of resource mobilization theory. American Sociological Review, 49(5), 583-600. https://doi.org/10.2307/2095417
Marcus, G. E., Valentino, N. A., Vasilopoulos, P., & Foucault, M. 2019. Applying the Theory of Affective Intelligence to Support for Authoritarian Policies and Parties. Political Psychology, 40(S1), 109-139. https://doi.org/10.1111/pops.12571
El Comercio. 2020, febrero 29. Ministerio de Salud confirma primer caso de coronavirus en Ecuador. https://bit.ly/3eEHXME
Ministerio de Salud Pública. 2021. Situación Nacional por COVID-19, Infografía N° 309. https://bit.ly/3eG0nMS
Montecinos, E. 2007. Análisis del comportamiento electoral: De la elección racional a la teoría de redes. Revista de Ciencias Sociales, 13(1), 9-22. https://bit.ly/3eER284
Muñoz-Fernández, S. I., Molina-Valdespino, D., Ochoa-Palacios, R., Sánchez-Guerrero, O., & Esquivel-Acevedo, J. A. 2020. Estrés, respuestas emocionales, factores de riesgo, psicopatología y manejo del personal de salud durante la pandemia por COVID-19. Acta Pediátrica de México, 41(S1), 127-136. https://bit.ly/3Hm9MFR
Orellana-Crespo, G. C., & Pinos-Jaén, C. E. 2021. Las garantías constitucionales durante el estado de excepción en el contexto de la pandemia COVID-19, en Ecuador. Polo del Conocimiento, 6(1), 1133-1159. https://bit.ly/3Jv66DxCo
Pérez-Curiel, C., & Molpeceres, A. M. V. 2020. Impacto del discurso político en la difusión de bulos sobre Covid-19. Influencia de la desinformación en públicos y medios. Revista Latina de Comunicación Social, 78, 65-97. https://doi.org/10.4185/RLCS-2020-1469.
Prados Atienza, J. M. 2004. La preocupación: teoría e intervención. Universidad Complutense de Madrid, Servicio de Publicaciones. https://bit.ly/3AKT4Oi
Pulido, C., Villarejo-Carballido, B., Redondo-Sama, G., & Gómez, A. 2020. COVID-19 infodemic: More retweets for science-based information on coronavirus than for false information. International Sociology, 35(4), 377-392. https://doi.org/10.1177/0268580920914755
Presidencia de la República del Ecuador. 2020. Decreto presidencial No 1017. https://bit.ly/3JrbOq9
Ramírez-Gallegos, F. 2021. Elecciones Ecuador 2021: Entre la despolarización lenta y el retorno de la Gran Batalla. Análisis Carolina. https://doi.org/10.33960/AC_13.2021
Redlawsk, D. 2006. Feeling politics: Emotion in political information processing. Springer.
Renström, E. A., & Bäck, H. 2021. Emotions during the Covid-19 pandemic: Fear, anxiety, and anger as mediators between threats and policy support and political actions. Journal of Applied Social Psychology, 51(8), 861-877. https://doi.org/10.1111/jasp.12806
Rico, D., Barreto, I., Mendoza, M., Pulido, P., & Duran, S. 2020. Políticas públicas para el afrontamiento adaptativo del Covid-19: nueva normalidad en Colombia (2020). Análisis Político, 33(100), 92-117. https://doi.org/10.15446/anpol.v33n100.93363
Ríos Velada, A. 2021. Las desigualdades en salud laboral y la influencia del COVID-19 en el incremento de las mismas. Lan Harremanak-Revista de Relaciones Laborales, 46, 1-22. https://doi.org/10.1387/lan-harremanak.23085
Rivera, J.M., Lagares, N., Pereira, M. y Jaráiz, E. 2021. Relación entre diversos usos de las redes sociales, emociones y voto en España. Revista Latina de Comunicación Social, 79,73-98. https://www.doi.org/10.4185/RLCS-2021-1518
Rodas, J. A., Jara-Rizzo, M. F., Greene, C. M., Moreta-Herrera, R., & Oleas, D. 2021. Cognitive emotion regulation strategies and psychological distress during lockdown due to COVID-19. International Journal of Psychology. https://doi.org/10.1002/ijop.12818
Rodríguez Varela, M. L., & Carbonetti, A. 2021. La politización de la incertidumbre durante el Covid19: Cuarentena y crisis sociopolítica en la Argentina. Revista de Demografía Histórica-Journal Of Iberoamerican Population Studies, XXXIX, III, 207-224. https://bit.ly/3Jodalg
Rozo-Sánchez, A., Rivera-Porras, D., Pérez-Reyes, G., García-Echeverri, M., Cabrera-Gómez, C. C., & López-Jaimes, R. J. 2021. Mental health in times of pandemic: A literatura review. Gaceta Médica Caracas, 129(1), 261-271. https://doi.org/10.47307/GMC.2021.129.s1.28
Rojas, H. 2006. Communication, participation and democracy. Universitas humanística, (62), 109-142. https://bit.ly/34l8WuA
Rudolph, T. J., Gangl, A., & Stevens, D. 2000. The effects of efficacy and emotions on campaign involvement. The Journal of Politics, 62(4), 1189-1197. https://doi.org/10.1111/0022-3816.00053
Salaverría, R., Buslón, N., López-Pan, F., León, B., López-Goñi, I., & Erviti, M. C. 2020. Desinformación en tiempos de pandemia: tipología de los bulos sobre la Covid-19. El profesional de la información (EPI), 29(3), 1-15. https://doi.org/10.3145/epi.2020.may.15
Santana, A., Rama, J., & Bértoa, F. C. 2020. The Coronavirus Pandemic and Voter Turnout: Addressing the Impact of Covid-19 on Electoral Participation. SocArXiv Papers. https://doi.org/10.31235/osf.io/3d4ny
Schermelleh-Engel, K., Moosbrugger, H., & Müller, H. 2003. Evaluating the fit of structural equation models: Tests of significance and descriptive goodness-of-fit measures. Methods of Psychological Research Online, 8(2), 23-74. https://psycnet.apa.org/record/2003-08119-003.
Teorell, J. 2006. Political participation and three theories of democracy: A research inventory and agenda. European Journal of Political Research, 45(5), 787-810. https://doi.org/10.1111/j.1475-6765.2006.00636.x
Torres Calderero, M. 2021. Cumplimiento del Derecho a la Salud: Caso Ecuador durante la Pandemia del Covid-19. JUEES, 1(1), 109-122. https://bit.ly/3FKI05l
Tsao, S. F., Chen, H., Tisseverasinghe, T., Yang, Y., Li, L., & Butt, Z. A. 2021. What social media told us in the time of COVID-19: a scoping review. The Lancet Digital Health 3. e175-94. https://doi.org/10.1016/ S2589-7500(20)30315-0
Tusev, A., Tonon, L., & Capella, M. 2020. The Initial Mental Health Effects of the Covid-19 Pandemic Across Some Ecuadorian Provinces. INVESTIGATIO, 15, 11-24. https://doi.org/10.31095/investigatio.2020.15.2
Valentino, N., Brader, T., Groenendyk, E., Gregorowicz, K., & Hutchings, V. 2011. Election night’s alright for fighting: The role of emotions in political participation. The Journal of Politics, 73(1), 156-170. https://doi.org/10.1017/S0022381610000939.
Valentino, N. A., Hutchings, V. L., Banks, A. J., & Davis, A. K. 2008. Is a worried citizen a good citizen? Emotions, political information seeking, and learning via the internet. Political Psychology, 29(2), 247-273. https://doi.org/10.1111/j.1467-9221.2008.00625.x
Vetere, G., Azrilevich, P., Colombo, M. C., & Rodríguez-Biglieri, R. 2011. La preocupación como estrategia de afrontamiento en pacientes con trastornos de ansiedad generalizada. Anuario de investigaciones, 18, 89-94. https://bit.ly/3EIhUhW
Zajenkowski, M., Jonason, P. K., Leniarska, M., & Kozakiewicz, Z. 2020. Who complies with the restrictions to reduce the spread of COVID-19?: Personality and perceptions of the COVID-19 situation. Personality and individual differences, 166, 110199. https://doi.org/10.1016/j.paid.2020.110199
Zumárraga-Espinosa, M. 2021. WhatsApp, comunicación móvil y participación política: un estudio cuantitativo en Ecuador. Contratexto, 35, 17-42. https://doi.org/10.26439/contratexto2021.n035.4839
Zumárraga, M., Carofilis, C. & Reyes, C. 2017. El efecto movilizador de las emociones sobre la participación política online en la segunda vuelta de las elecciones presidenciales en Ecuador 2017. Revista Democracias, 5, 25-62. https://doi.org/10.54887/27376192.39
Zumárraga Espinosa, M., Egas Balseca, S., & Reyes Valenzuela, C. 2021. El uso de las plataformas Facebook, Twitter y WhatsApp como medio de participación política online en los procesos electorales Ecuador 2021. Sociología y Política HOY, 5, 135-146. https://revistadigital.uce.edu.ec/index.php/hoy/article/view/3254
Zumárraga-Espinosa, M., Silva-Valdivieso, L. & Trujillo-Sánchez, A. 2020. Determinantes del uso político de Facebook en Ecuador: actitudes, reclutamiento y emociones. América Latina Hoy, 86, 79-102. https://doi.org/10.14201/alh.18564
Notas
Enlace alternativo
https://revistas.ups.edu.ec/index.php/universitas/article/view/36.2022.08 (html)