Justicia y Derechos Humanos
Recepción: 04 Diciembre 2018
Aprobación: 15 Marzo 2019
Publicación: 01 Abril 2019
RESUMEN: En un contexto de paz, las relaciones entre la sociedad civil y los cuerpos armados del Estado deben desarrollarse en armonía y en un ambiente de mutua comprensión. En tal sentido, es determinante conocer desde una aproximación descriptiva cuáles son las imágenes y construcciones mentales que tiene la población de los militares y, más aún, las representaciones sociales que los futuros ciudadanos tienen de estos. Así, pues, el presente documento pretende, a través de un marco teórico que dialoga con la sociología y la psicología, encontrar las representaciones sociales que desde sectores vulnerables se tienen del Ejército Nacional de Colombia y sus funciones, para, de esta forma, contribuir a la transformación de la imagen que tiene esta institución como actor preponderante en el posconflicto.
PALABRAS CLAVE: desplazamiento forzado, Ejército, fidelización, Fuerzas Armadas, infancia desfavorecida, primera infancia.
ABSTRACT: In a context of peace, the relations between civil society and the State's armed bodies should be of harmony and mutual understanding. To that effect, it is essential to understand, from a descriptive approach, the images and mental constructions that the population has of the military, especially, the social representations that future adult citizens have of it. Thus, this document aims, through a theoretical framework that involves sociology and psychology, to understand the social representations of vulnerable sectors concerning the Colombian National Army and its functions to contribute to the transformation of the image that this institution has as a preponderant actor in the post-conflict.
KEYWORDS: armed forces, Army, disadvantaged childhood, early childhood, forced displacement, loyalization.
Introducción
El Ejército Nacional de Colombia, como institución que defiende la soberanía, independencia e integridad nacional y que protege la población civil y sus recursos, con el fin de contribuir a un ambiente de paz, seguridad y desarrollo (Ejército Nacional de Colombia, 2018), se presenta como un actor preponderante en la búsqueda y consecución de la paz a lo largo del territorio nacional. Esto requiere que dicha entidad estatal posea una imagen y un conjunto de valores percibidos de manera positiva por -sino toda- la mayoría de la población civil (Eraso, 2012). En este sentido, es de gran importancia conocer las percepciones que de esta institución se tienen en los distintos grupos y posiciones sociales que configuran el conjunto de la población colombiana. En particular, se debe prestar atención a la población infantil, debido a las grandes repercusiones emocionales y conductuales en relación con los niveles de exposición a violencia directa o indirecta (Cuevas & Castro, 2009). Es por esta razón que los niños de zonas vulnerables dentro de las ciudades atraen la atención de esta investigación, ya que este sector de la población es altamente vulnerable en procesos de violencia rural que devienen del desplazamiento forzado de lugares donde el conflicto y la delincuencia se han manifestado con mayor ahínco.
Ahora bien, desde el punto de vista del marketing, existe el concepto de imagen corporativa, definida como una representación mental atractiva cargada de valor para usuarios o consumidores. Dicha imagen está en estrecha relación con la identidad general de una organización, que busca que se genere un conjunto de percepciones y creencias sobre una "marca o signo corporativo" (Muñoz, Cervantes, & López, 2014). De acuerdo con esto, se puede afirmar que el Ejército Nacional de Colombia, al ser el proveedor de seguridad en el país, requiere que sus usuarios (población civil) encuentren en él una imagen favorable, digna de respeto y confianza.
El Ejército Nacional de Colombia, desde un punto de vista estratégico y militar, usa lo denominado "operaciones psicológicas", con el fin de influir en el ánimo del enemigo o bien para socializar la buena imagen de la institución (Comando General de las Fuerzas Militares, 1986a). Este proceso de comunicación y relaciones públicas hace que todo el personal, tanto militar como civil, asociado a la institución realice funciones de relacionista y contribuya a una buena imagen institucional con su trabajo, actitud y trato (Comando General de las Fuerzas Militares, 1986b). Estas estrategias están coordinadas por la Dirección de Acción Integral, la cual, dentro de sus líneas de acción, incluye ganar aceptación por parte de la población civil, contrarrestar las acciones psicológicas que grupos al margen de la ley puedan ejercer sobre las poblaciones y evitar el detrimento de la imagen institucional (Ejército Nacional de Colombia, 2009a). Esta misma Dirección, dentro de sus capacidades, incluye proyectar una imagen favorable de las acciones a desarrollar y llevar a cabo actividades de comunicación -por medio de estrategias publicitarias en diferentes medios- con el fin de lograr el éxito en el desarrollo de cualquier tipo de conflicto (Ejército Nacional de Colombia, 2009b).
Sin embargo, en los últimos gobiernos se ha abierto el debate sobre los nexos históricos de algunos militares con grupos paramilitares, lo cual produjo un importante menoscabo en la imagen de las Fuerzas Militares no solo por el vínculo, sino por el cuestionamiento en relación con varias violaciones a los derechos humanos, en particular, procesos de ejecuciones extrajudiciales y desapariciones forzadas. Esto contribuyó a la polarización política asociada al proceso de paz, las negociaciones, el Acuerdo y, lo más importante, su implementación, pues es ahí donde se verá la verdadera dimensión y profundidad de los retos que tiene ante sí la relación civil-militar en Colombia. A esto, se suma el asunto de la capacidad institucional con la que cuentan las Fuerzas Militares para transformarse, debido a su carácter de actor estratégico para garantizar la construcción de las condiciones para una paz duradera en el desarrollo del posconflicto (Illera & Ruiz, 2018).
Adicionalmente debe destacarse la importancia de mantener unas relaciones estrechas con la población, ya que, de generarse una mala imagen institucional, se minarían todos los esfuerzos emprendidos. Para esto, toman gran relevancia factores como la estrategia de relaciones públicas y las revisiones constantes del impacto en las comunidades que son objeto de intervenciones. De acuerdo con lo expuesto, deben definirse estrategias que permitan el acercamiento a la población civil, el mantenimiento de la legitimidad frente a ella, la promoción de los derechos humanos y el énfasis en el desarrollo tecnológico, todas ellas, actividades propias del proceso de transformación actual de la fuerza pública. Dentro de estas estrategias, una de las necesidades más evidentes de las Fuerzas Armadas es fortalecer su capital humano, por lo que se le debe dar prioridad al enfoque de formación educativa, no solo para contribuir a los procesos de transformación, sino para que estos lineamientos se mantengan a largo plazo y se obtengan resultados evaluables (Torrijos, Balaguera, & Ardila, 2018).
Desde el punto de vista del análisis del discurso, se suele usar la impersonalización para referirse a las Fuerzas Militares como un todo en noticias de prensa u otros medios de comunicación. Este mecanismo le otorga sentido de entidad impersonal y la establece como autoridad cognitiva desde la actividad social desempeñada. Así, se representa como una figura colectiva y anónima cuyo fin es ordenar en beneficio de la sociedad. No obstante, las Fuerzas Armadas han construido una imagen de poder fragmentado o discontinuo si se tiene en cuenta que la distribución del control del Estado ha dejado espacios vacíos que posibilitan la existencia de segmentos poblacionales no regulados ni amparados por esa fuerza legítima, que se ve suplantada por otras redes de poder. (Pardo, 2005).
Es ahora, por tanto, que este actor debe hacer valer su origen, fortaleciendo su relación con la comunidad, debido a que su procedencia histórica surge de una concepción de construcción de Estado que articula diversos sectores poblacionales, sobre todo, jóvenes de origen campesino y obrero (Pardo, 2005).
La autora citada evidencia en su investigación que, desde una aproximación del lenguaje, es posible identificar unas primeras representaciones asociadas a las Fuerzas Armadas a través de unos recursos de inclusión que permitan la construcción de identidades para la sociedad civil, como lo muestra la tabla 1. Allí, la asociación lingüística, por ejemplo, de "responsabilidad" -como parte importante de la identidad de las Fuerzas Armadas- alude a una acción de activación de la recordación hacia una representación de lo que es un militar, mientras que el término "débiles" se asocia de manera pasiva y circunstancial.

En ese orden de ideas, se evidencia que muchas de las asociaciones lingüísticas tienen un carácter dual, por lo cual se hace necesario posicionar la imagen corporativa del Ejército Nacional, es decir, poner en el primer nivel de recordación positiva en la mente del usuario la marca en cuestión (Ries & Trout, 1990); sin embargo, para ello es necesario, en primera medida, conocer cuál es la perspectiva de los usuarios. Para tal fin, la presente investigación apunta a dilucidar las representaciones sociales que se tienen de esta institución estatal en zonas vulnerables, a través de un estudio de caso en la localidad de Kennedy, específicamente, en un colegio del barrio Patio Bonito, con niños y niñas entre los 7 y los 12 años. En concreto, se pretende responder a la pregunta: ¿Cuál es la representación social que sobre el militar tienen los niños y niñas en situación de vulnerabilidad en Patio Bonito para el segundo semestre de 2017?
Respecto a la temática aquí tratada, se encuentra un antecedente significativo, desarrollado como trabajo de grado para la Pontificia Universidad Javeriana, denominado Representaciones individuales y sociales de los miembros de las Fuerzas Militares en escenarios de conflicto. Una aproximación desde la Fuerza de Tarea Conjunta Omega (Rodríguez, 2016). En este trabajo se resalta la labor de construcción de memoria que el Ejército tiene como institución, y se concluye que la labor en estos procesos puede lograr que en el país se facilite el perdón y la reconciliación, lo cual genera una reconstrucción del tejido social del país y la recuperación de la confianza de la población hacia la figura del militar. El estudio citado se basa en los conceptos de marcos sociales y representaciones sociales, los que le dan a la investigación las molduras sobre las cuales se debe construir la memoria colectiva. En resumen, se pretende descubrir los marcos y representaciones sociales, cognitivas, evaluativas y afectivas mediante las cuales los miembros de las Fuerzas Armadas interpretan y comprenden la realidad que los rodea (Rodríguez, 2016).
Es sumamente importante para una empresa, organización o institución tener una imagen positiva en el mercado en el que se desempeña, pues esto le asegura un alto nivel de competitividad, fiabilidad y de fidelización de sus clientes. En el caso de esta investigación, el Ejército Nacional de Colombia se asimila a una empresa, por ende, se requiere que tenga una buena imagen y acogida por parte del país en todo el territorio nacional. Si no se cuenta con lo anterior, se da lugar a problemas que pueden afectar todos los niveles dentro de la fuerza. De esta forma, dentro del proceso de transformación del Ejército Nacional se moderniza el nombre de "operaciones psicológicas", el cual pasa a denominarse "acción integral", que incluye aspectos vigentes propios de las Operaciones Terrestres Unificadas (OTU).
Dentro de las OTU están contenidas las tareas de apoyo y defensa a la autoridad civil (ADAC), las cuales buscan salvar vidas, mejorar la calidad de vida de las personas, proteger la propiedad de carácter público o privado y apoyar el proceso de recuperación social del territorio que ha estado en conflicto (urbano o rural), de forma que se garanticen los derechos humanos y la dignidad de los colombianos. Para el apoyo al proceso de recuperación social, el Ejército Nacional, mediante Directiva 946 de 2016, creo el Comando de Apoyo de Acción Integral y Desarrollo (CAAID), con la misión de ejecutar tareas de acción integral.
En las operaciones de acción integral se desarrolla una serie de tareas que ofrecen apoyo y mantienen una fuerte conexión entre las unidades militares, las instituciones civiles y la comunidad. Las tareas de acción integral proporcionan medios eficaces para lograr las tareas encomendadas a las instituciones y a la autoridad civil, de esta manera bajo lineamientos estatales se logra la recuperación social del territorio. Las actividades de Cooperación Civil Militar son de vital importancia para mejorar la calidad de vida y lograr la recuperación social del territorio principalmente. (Centro de Doctrina del Ejército [Cedoe], 2017).
La realización de este estudio pretende, por tanto, un efecto colateral que va más allá de la identificación de los imaginarios asociados a militares en niños, sino que busca generar conciencia y la toma de decisiones estratégicas para la construcción de una cultura liderada por el Estado que reposicione la imagen de las Fuerzas Militares en la comunidad. Se tiene en cuenta, además, que, dada la coyuntura actual, los militares pueden cumplir un papel importante en el desarrollo de las operaciones del mantenimiento de la paz relacionadas con el mando y control; la movilidad estratégica y táctica; la atención de desastres; el control del espacio terrestre, aéreo, marítimo y fluvial; y las fuerzas especiales, operaciones proyectadas a 2030 (Guerrero, 2019). Eso significa que hay grandes oportunidades de relación directa con la comunidad para construir un tejido social significativo basado en valores como la confianza.
A continuación, se inicia un recuento de las teorías de base usadas para esta investigación. Después se habla de los aspectos metodológicos desarrollados y se indican los resultados obtenidos en el trabajo de campo para su posterior discusión. Finalmente se enumeran las principales conclusiones y recomendaciones derivadas de este estudio.
Origen y definición básica de la teoría
Como marco sustancial para el análisis de los resultados y la formulación de conclusiones, se implementó la teoría de las representaciones sociales, expuesta originalmente por el psicólogo social Serge Moscovici en 1961. Este autor define la representación social como "una modalidad particular del conocimiento, cuya función es la elaboración de comportamientos y la comunicación de los individuos" (Moscovici, 1961, p. 17). Esta teoría fue desarrollada, desde entonces, por autores como Abric, Flament, Guinelli y Avigdor, entre otros. Particularmente para la presente investigación resultan de gran utilidad los postulados expuestos por Jean Claude Abric (2001), en la medida en que en este trabajo se presta especial atención a la constitución del objeto de estudio y su relación con el entorno.
Así, desde este autor, el concepto de representación social es entendido en términos generales como un sistema de interpretación de la realidad que rige las relaciones de los individuos con su entorno físico (Abric, 2001). De esta forma, el estudio de caso abordado en esta investigación puede ser analizado con los matices y variables que componen la población infantil de una zona vulnerable al sur de Bogotá. En este sentido, el concepto posee un elemento valioso para el entendimiento de las ideas y preconcepciones que tienen los niños sobre el Ejército Nacional, puesto que está integrado por un doble componente: el cognitivo y el social. Esto permite que los análisis futuros no se centren únicamente en el proceso cognoscitivo (tendiente al área psicológica), sino que, por el contrario, presten atención al mismo tiempo a las condiciones de interrelación de los individuos y se prefiguren así reglas y lógicas muy distantes de las lógicas cognitivas.
Ahora bien, como implícitamente se ha tratado de describir, las representaciones sociales (RS) encuentran gran parte de su significado en los efectos contextuales. Por un lado, el contexto discursivo perfila la existencia de cada representación en situación y, por otro, el contexto social conduce el pensamiento del individuo o grupo debido a componentes ideológicos y valorativos (Araya, 2002). En este sentido, la metodología de investigación empieza perfilar herramientas y mecanismos que permitan acercarse a la población, de forma que sea posible comprender este doble precondicionamiento de contexto discursivo y contexto social. Tales herramientas pueden ser la carta asociativa para analizar el elemento discursivo, el grupo focal (focus group) o los juegos de rol (el contexto social-ideológico).
Finalmente, se puede sintetizar este segmento diciendo que la representación está constituida por "un conjunto de informaciones, de creencias, de opiniones y de actitudes al propósito de un objeto dado. Además, este conjunto de elementos es organizado y estructurado" (Abric, 2001, p. 18). En ese orden de ideas, es función del investigador develar tanto el contenido de la representación como su estructura; en este caso, develar la representación que los niños de un colegio del barrio Patio Bonito poseen del Ejército Nacional. Con dicha información, alcanzar tal representación permite 1) entender y explicar la realidad, 2) comprender las funciones identitarias que salvaguardan la especificidad del grupo, 3) entender los comportamientos y las prácticas de los niños frente al objeto de estudio y 4) entender la justificación posterior de determinadas posturas y comportamiento (Abric, 2001, pp. 14-18).
La cognición en las representaciones sociales
Como ya se señaló, las representaciones sociales están formadas por factores sociales y viceversa; así mismo, existen dentro de ellas factores cognoscitivos que, para Jean-Claude Abric, son "el sistema de conjunto que (...) caracteriza la teoría de las representaciones sociales" (Abric, 2001, p. 34). Así, este autor hace un recorrido en el que caracteriza la cognición, en principio, como prescriptiva/descriptiva y, en un segundo momento, ligado al anterior, como condicional; este tipo de cognición por lo general implica un proceso inductivo, es decir, una determinada población puede responder de manera casi homogénea a una situación específica, sin embargo, al introducir una condición que implique una representación social en concreto, las respuestas cambian en un alto porcentaje. Es importante tener en cuenta que en estos cambios de conducta tienen relación el discurso y la legitimidad.
Ahora bien, dentro de estas estructuras cognoscitivas existe un factor importante que podría acercar o distanciar las representaciones sociales y el diálogo en sociedades heterogéneas, a saber, el núcleo de la representación social. Esto quiere decir que, en esta investigación, podría resultar que el núcleo de la representación social puede ser que es un hombre, uniformado, que pretende prestar seguridad a la comunidad y que pertenece a determinada institución. No obstante, en un niño que ha llegado a la ciudad debido al desplazamiento, un militar puede significar simultáneamente un creador de guerra, mientras que otro niño en la misma zona, pero con condiciones distintas, puede encontrar en esta figura a un héroe; en tal caso, aunque el núcleo es el mismo, las representaciones se distancian.
Teoría de las etapas del desarrollo cognitivo
Con el fin de definir exitosamente el rango de edades que serían elegidas para realizar el estudio de caso, se recurre a la teoría del desarrollo cognoscitivo de Jean Piaget, quien sugirió cuatro grandes etapas en la forma de conocer de los niños: 1) etapa sensoriomotora, 2) etapa preoperacional, 3) etapa de las operaciones concretas y 4) etapa de las operaciones formales. En cada etapa, el pensamiento del niño es distinto y, una vez este entra en una nueva etapa, no retrocede a la etapa anterior de funcionamiento (Rafael, 2009).
La etapa elegida para este estudio es la de operaciones concretas (7-11 años1), la cual se distingue porque el niño empieza a utilizar operaciones mentales y lógicas para reflexionar sobre su entorno. Esta capacidad le permite desarrollar procesos mentales más complejos: se fija simultáneamente en varias características de determinado estímulo, lo que le permite realizar inferencias, no basar sus juicios en la apariencia de las cosas y realizar abstracciones reflexivas (Rafael, 2009).
El posicionamiento corporativo
Desde el mercadeo, la gestión de la imagen empresarial ha adquirido mayor relevancia en los últimos años por el hecho de ser una herramienta para la diferenciación y la obtención de ventajas competitivas. Fruto de esta nueva necesidad, surgió el mercadeo corporativo, que pretende desarrollar dentro de las instituciones estrategias que tengan en cuenta los conceptos de identidad, imagen, personalidad, manejo de marca (branding) y comunicación, arraigados desde las estructuras jerárquicas empresariales en busca de un posiciona-miento perceptual en sus usuarios (Currás, 2010).
Un caso muy particular es, para no desligarse del tema militar, el de las Fuerzas Armadas de los Estados Unidos, donde incluso desde el sector fílmico, desde la década de los setenta, se ha proyectado una imagen de valentía, gloria, poder, masculinidad y conquista (Suid, 2002). Caso muy distinto del de Colombia, en el que, desde los ochenta, surgieron representaciones en la literatura, en las películas y novelas de una apología a la violencia, la guerra y el narcotráfico. En estos casos, el protagonista casi siempre es el "héroe abyecto moderno"2 y la figura del militar evidentemente no tiene una connotación muy positiva (Ospina, 2010).
Entre tanto, la Universidad de Vanderbilt incluyó dentro de su Proyecto de Opinión Pública de América Latina (LAPOP), iniciado desde 2008, preguntas sobre el nivel de confianza en las instituciones estatales. De acuerdo con la figura 1, el nivel de confianza en las Fuerzas Militares en Colombia disminuyó de un 67 % a un 59,2 % del año 2012 al 2014. Esto quiere decir que la imagen de la institución se ha visto directamente afectada, ya que existe una estrecha relación entre tales referentes y la generación de sentimientos de orgullo, confianza y seguridad (Mínguez, 2000).

A partir del precepto de la relación entre la confianza y la imagen, según el Observatorio de la Democracia 2016, aunque las Fuerzas Armadas suelen ser una de las más confiables instituciones estatales en Colombia -con un 54,8 % de confiabilidad, superada únicamente por la Iglesia católica, como lo muestra la figura 2-, este dato ha tendido a la baja en los últimos años. Así se evidencia en la figura 3, en la que se aprecia que el nivel de confianza pasó del 67,5 % en 2005 a 57,2 % en 2007, y luego subió hasta llegar a su pico, con 67 % en 2012, hasta llegar a la cifra actual. De acuerdo con lo explicado, la imagen de las Fuerzas Armadas ha venido en detrimento, por lo cual se hace necesario ejecutar estrategias para el fortalecimiento de la imagen institucional y un reposicionamiento de la marca.


Relación de las RS y sus implicaciones
Como se ha mencionado, las representaciones sociales sirven de guía en cuanto a la comprensión y el dominio de nuestro contexto presente y pasado. Las representaciones tienen como propiedad fundamental ser históricas, esto significa que fluyen y evolucionan como el devenir de las sociedades y deben ser comprendidas en un momento específico, dada su doble función: por un lado, son principios generadores de toma de posición, por otro, son principios organizadores de diferencias individuales (Rauteau & Lo Monaco, 2013).
Otro antecedente encontrado, denominado "Representación social del conflicto armado colombiano en niños y niñas de un colegio adscrito a la Policía Nacional" (Parra, 2011), nos permite tener un referente no solo metodológico, sino de información previa, vital para ir más en detalle sobre las representaciones sociales del militar. Esta investigación cualitativa de tipo descriptivo muestra las particularidades del conflicto armado, desde la perspectiva de los niños en un rango de edad y escolaridad similar, en una institución de carácter privado de la ciudad de Santa Marta. Si bien la muestra poblacional estimada no tiene el carácter de vulnerabilidad y las técnicas de recolección no son las mismas, la información obtenida permite un grado representatividad teórica significativa.
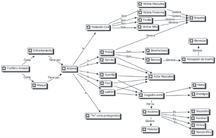
Uno de los resultados obtenidos por la autora muestra una primera aproximación de términos o códigos ligados a las Fuerzas Militares según la asociación que los niños infirieron en las actividades desarrolladas (tabla 2), por ejemplo, la palabra Ejército tiene un nivel de frecuencia de 15/146. Así mismo, es muy interesante ver cómo se genera una clasificación por género, en la que el Ejército se asocia a actores masculinos con una frecuencia de 109/146. De igual forma, las imágenes asociadas definidas por los estudiantes mencionan muchas iconografías normalmente relacionadas con los militares, sobre todo, armas como metralleta, tanque, misil, cañón y granada; y otras palabras como muerte, helicóptero, sangre y bandera.

Según esa asociación, el análisis desarrollado en el software Atlas.ti y en el software NVivo permite identificar visualmente que, para dicha investigación, el Ejército solo es considerado como un actor masculino, pero no se evidencia una connotación positiva o negativa (figura 4), mientras que otros actores tienen unas representaciones más definidas en el ideario de los niños.

Otro aspecto muy importante es que también se analiza la actitud generada en los niños. Aunque se maneja el tema del conflicto armado de manera más general (tabla 3), se indica una dualidad importante en relación con la valoración, los juicios, los sentimientos y emociones, así como sobre la postura que define el estudiante en cuanto a un caso tan complejo como este.

La finalidad de este tipo de investigaciones es identificar las diferentes actitudes, posturas y figuras a partir de las cuales el sujeto de estudio se relaciona con las imposiciones sociales que lo constituyen y las mediaciones de la expresión de su identidad. Dichas actitudes denotan procesos en dimensiones psíquicas y cognitivas que se corresponden con los cuestionamientos y las posturas adoptadas de acuerdo con la experiencia, los conocimientos, el saber y la apertura hacia el mundo y los otros. Tales procesos generan contenidos representacionales expresados en actos y en palabras, en formas de vivencia, en discursos, en intercambios dialógicos, en afiliaciones y conflictos (Jodelet, 2008), aspectos de vital importancia en la percepción de imagen, identidad y afiliación de una institución como el Ejército Nacional.
Método
Diseño
Esta investigación tiene un carácter cualitativo de tipo descriptivo, que muestra cualidades y asociaciones del militar desde la perspectiva de los niños, con la finalidad de identificar las representaciones sociales del militar que tienen los niños y niñas en situación de vulnerabilidad en un colegio del barrio Patio Bonito (localidad de Kennedy) para el segundo semestre de 2017.
Participantes
La muestra estuvo constituida por estudiantes de tercero a quinto grado de básica primaria y sexto de básica secundaria. A través de un muestreo aleatorio simple, se seleccionaron 15 niños por grado aproximadamente, llegando a una muestra total de 75 estudiantes. El colegio fue escogido debido a que se encuentra en una zona donde debido al crecimiento poblacional se generaron diferentes tipos de conflictos como la violencia y la delincuencia, traída de otras regiones y reproducida por las precarias condiciones de vida, especialmente de los más jóvenes.
Instrumentos
Herramienta inductiva de asociación de oficios: La implementación de las herramientas para dilucidar las representaciones sociales en una población específica requiere, como primera medida, un acercamiento inicial que permita perfilar y precisar las demás herramientas del proceso. En ese sentido, este elemento metodológico se fundamenta en una lógica de asociación libre, en la que cada individuo relaciona una serie de elementos, en este caso, profesiones, con todos los términos, palabras o expresiones que espontáneamente lleguen a su cabeza. En palabras de Abric (2001, p. 59), la asociación libre permite "actualizar elementos implícitos o latentes que serían ahogados o enmascarados en las producciones discursivas", razón por la cual es un método idóneo para precisar con las demás herramientas.
Carta asociativa: En la misma línea de la herramienta anterior, la carta asociativa posee un componente de asociación libre, sin embargo, los elementos inductivos resultan ser más concretos, puesto que ya han pasado por un filtro previo. En concreto, esta herramienta busca en cada individuo relaciones mediante un árbol de conceptos: las ideas y palabras que conecta con cada uno de ellos. Esto lleva a exponer las posiciones, valoraciones y preconcepciones que componen su forma de pensar.
Grupo focal (focus group): Es una técnica del método cualitativo por la cual, a través de la grabación de un auditorio, se pueden estudiar sus opiniones o actitudes. En este caso, se presentaron cuatro videos de tipo inductivo con temática militar, se grabó el auditorio y se pidieron las opiniones sobre lo que evocaban en los estudiantes dichos videos.
Juegos de rol: Es una de las formas más apropiadas de extracción de información en niños, debido a que estos solo deben actuar lo que creen que corresponde a la realidad.
Así, se dilucida la representación que de cierta figura tiene el niño, sin necesidad de interrogarlo sobre el asunto. Para esta investigación se realizaron dos juegos de rol por grupos, donde se buscó que los estudiantes representen según su criterio las acciones de los militares en diferentes contextos. El primer juego consistió en la invención de un noticiero en el que se debía informar sobre un hecho relacionado con el Ejército: los estudiantes debían actuar tanto el noticiero como el hecho descrito. El segundo juego de rol consistió en que los estudiantes debían actuar como, según su pensamiento, lo haría un militar, a partir de una situación problemática dada.
Procedimientos
Este estudio toma como base algunos elementos metodológicos de la teoría de las representaciones sociales descrita por Jean-Claude Abric; particularmente, se hace uso de métodos asociativos para la recolección de representaciones como la asociación libre y la carta asociativa. Así mismo, hace uso de métodos comúnmente utilizados por la psicología social, tales como los juegos de rol y ejercicios inductivos. Por otro lado, se implementan herramientas informáticas para la sistematización de la información tales como Atlas.ti y NVivo y finalmente se realiza un ejercicio interpretativo de la información sistematizada bajo la línea teórica ya referenciada.
Resultados
Las herramientas didácticas utilizadas en la extracción de información arrojan una serie de resultados que, en su conjunto, inicialmente muestran la información que tienen los niños sobre lo que son las labores y características de los militares (herramienta inductiva de asociación de oficios) (figura 5), luego precisan sobre las palabras o asociaciones mentales vinculadas con el militar (carta asociativa) (tabla 4).


En la actividad de asociación de oficios, se realizó un análisis de la relación de la claridad de las funciones y la connotación positiva, neutra o negativa expresada en la actividad. Se valoró en una escala de 1 a 5, que se explica de izquierda a derecha en la figura 5. En promedio, los niños de segundo grado no tenían mucha claridad de las funciones de un militar, siendo confuso para ellos (2,4), pero manteniendo una connotación neutral sobre su percepción sobre estos (3). Para los niños de tercer grado también fue confuso diferenciar las funciones del militar (3), aunque parecían estar más informados, sin embargo, varios de ellos mostraron una postura negativa (2,8).
Entre tanto, los niños de sexto grado, quienes tenían mayor de claridad sobre las funciones (3,8), también fueron muy críticos y hubo posturas tanto positivas como negativas (3,1). En cuarto grado, en promedio, los niños diferenciaron las funciones (4), sin embargo, mantuvieron una postura neutral (3,3). Finalmente, el grado quinto demostró tener claridad sobre las funciones y ser el grupo cuyo promedio resultó más positivo (3,8). Vale aclarar que el diámetro de los círculos es dado por la cantidad de estudiantes por cada nivel, es decir 15 estudiantes por cada grado.
En la tabla 4 se pueden apreciar las palabras que resultaron de la carta asociativa, las cuales se agruparon conforme a la mayor frecuencia de aparición en los grados; se dio prioridad también a las palabras que aparecían como novedad en cada grado. Basados en las investigaciones tomadas como principales antecedentes, se desarrollaron las tablas 5 y 6, donde se aglutinaron los términos usados en las dos actividades iniciales.

Es importante aclarar que existe una diferencia en los resultados entre dos grupos de niños. El primero, que va desde los 7 hasta los 9 años, hizo asociaciones más heroicas y mágicas de la figura del militar, mientras que el grupo de los niños entre 10 y 12 años presentó una actitud más crítica e informada. En la tabla 5 se puede apreciar que las imágenes literales del militar son las de primera recordación, por ello se evidencia una frecuencia mayor de repetición. Eso se ve principalmente en temas relacionados con el uniforme, el color emblemático verde y algunas armas. Otro aspecto importante es que no se percibe un equilibrio en cuanto al género, por más que es bien conocido que hay mujeres en el Ejército.
Referente a lo actitudinal, en la tabla 6 se evidencia que la posición de los niños frente a la figura del militar no posee una definición generalizada y compartida entre ellos, es decir, existen referencias ambiguas hacia la profesión. Así como a veces los niños representan al militar, por un lado, como "un héroe que protege a las personas" o como aquel que "intenta ayudar, pero crea más guerra", también un porcentaje importante de niños realiza juicios de valor orientados a determinar la función que cumplen: "buena" o "mala", "matan a las personas malas", "ayudan y protegen" o, por el contrario, "pelean en la selva supuestamente para salvar al país, y lo que hacen es más guerra".

Bajo un análisis integral, las referencias a los militares están comúnmente asociadas con dos conjuntos de ideas: por un lado, con palabras que remiten al equipamiento de cada soldado, pues al pedir a los niños que escribieran las palabras con las que relacionan a un militar lo más común que se encuentra es "casco" "arma de fuego" "uniforme" y "medallas"; y por otro lado, con palabras asociadas a la violencia, como "disparar misiles", "matar", "guerra" o "bruscos". Además, se logró evidenciar que a la figura del militar se le asocia una serie de características o comportamientos como la disciplina, la seriedad, el honor y la lealtad; en otros casos, se le asocia con palabras como "peligrosos".
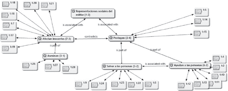
Por último, se evidenciaron posiciones contradictorias en lo que a sus funciones se refiere: para algunos la función del militar es proteger la nación, sus compañeros y los niños, mientras que para otros su trabajo está más relacionado con la corrupción, la guerra y los asesinatos. Se realizaron dos grupos focales (focus groups) y un juego de rol, en los cuales a los niños se les hacía partícipes de casos reales. Mediante estas herramientas de rastreo en sus exposiciones, dramatizaciones e interacciones se extrajeron expresiones como "ayudan a las personas que estuvieron afectadas" y "a veces matan a personas inocentes", las cuales son una muestra de la limitada claridad en el entendimiento de las funciones asociadas al militar y de las connotaciones duales que se habían identificado previamente. La figura 6 presenta un resumen de los elementos sistematizados a través del software Atlas.ti.

Finalmente, la figura 6 muestra las asociaciones y contradicciones generadas a partir de las actividades desarrolladas en el segundo semestre de 2017. Tales asociaciones demuestran que también existe una polarización de la representación del militar en los niños: una connotación positiva y una influencia de la violencia que deriva en una percepción negativa.
Discusión
Como se describió en el segmento anterior, la población estudiada no posee un referente compartido y generalizado sobre el militar, lo que responde, por un lado, a las transformaciones constantes que sufren las tecnologías de la información (en consecuencia, los canales de información directos se relacionan más con las redes sociales y el internet que con medios de comunicación tradicionales, como la radio o la televisión) y, por otro, al segundo canal de información de los niños de esta edad: ideas, comentarios o enseñanzas asimiladas y reproducidas por el entorno familiar. Según los resultados de la investigación, son mínimos los tiempos compartidos en familia, sin embargo, es claro que los padres y su ideario son fuente primaria para la interpretación de la realidad de un niño en formación.
En ese orden de ideas, la institución enfrenta un nuevo campo de acción, en el que las tecnologías de la información adquieren un papel preponderante si lo que se quiere es posicionar una imagen corporativa positiva en todos los sectores sociales. De igual manera, es menester resaltar que los niños y niñas son el futuro de todo un país que pretende alcanzar la paz y, para ello, la forma de comprensión de las instituciones debe gestarse desde un principio bajo el marco del respeto, la armonía y el mutuo entendimiento.
Con respecto a la división que se hace de los resultados por edades, se puede plantear una suerte de explicación de este resultado puesto que, aunque los niños pertenecen a una misma etapa del pensamiento, como se mencionó con anterioridad, existe una transformación de tal pensamiento en ambos casos. En el primero (de 7 a 9 años), los niños no han alcanzado un pensamiento abstracto, aún más, se encuentran en la transición del pensamiento preoperacional al pensamiento concreto. Por el contrario, los niños en el rango de edades de 10 a 12 años están en el tope del pensamiento concreto y en el preámbulo del pensamiento formal, por lo cual las asociaciones que realizan son más complejas y presentan un pensamiento más crítico que los del primer grupo. Esto puede explicar que los niños más pequeños no distingan con facilidad la guerrilla del Ejército -pues en esta edad se tiende a tener un pensamiento más general3- ni el uso de la fuerza y la violencia con una valoración específica (exceptuando algunos casos); esto se debe a que aún no pueden formalizar la información.
De alguna manera se puede afirmar que ante la falta de claridad de una percepción contundente sobre el concepto del militar, la institución está ante una oportunidad latente o un campo abonado para una intervención estratégica. La disparidad de opiniones y la confusión pueden ser aliados importantes para tomar decisiones en la comunicación con la comunidad. Este peso recae, sobre todo, en la Dirección de Acción Integral, que es la unidad encargada de realizar las actividades denominadas "jornadas cívico-militares", las cuales pretenden afianzar las relaciones con las comunidades y, en este caso en particular, enseñar a los niños la diferencia, las funciones y la misión del militar, por medio, por ejemplo, de una obra de teatro.
En la etapa de posconflicto en la que nos encontramos, se hace importante que tanto el Estado como el Comando General de las Fuerzas Militares inviertan esfuerzos en reposicionar la imagen institucional, pues como se mencionaba anteriormente ha venido en detrimento. Este detrimento acarrea implicaciones en las actitudes, posturas y figuras asociadas a la marca por parte de la comunidad. Sumado a eso, el sujeto de estudio de esta investigación representa un mayor impacto, debido no solo a las etapas de desarrollo cognitivo en las que se encuentra, sino también a la proyección que tiene: son los hombres y mujeres del futuro de Colombia. Así, surge ahora la pregunta: ¿Cómo quieren que la población vea al militar?
Sin embargo, existe una limitante importante que podría ser la razón de los resultados de esta investigación, debido a que, de acuerdo con el numeral 29 del artículo 41 de la Ley 1098 de 2006 (por la cual se expide el código de infancia y adolescencia), se consagra lo siguiente:
Artículo 41. Obligaciones del Estado. El Estado es el contexto institucional en el desarrollo integral de los niños, las niñas y los adolescentes. En cumplimiento de sus funciones en los niveles nacional, departamental, distrital y municipal deberá: (...).
29. Asegurar que no sean expuestos a ninguna forma de explotación económica o a la mendicidad y abstenerse de utilizarlos en actividades militares, operaciones psicológicas, campañas cívico-militares y similares. (Congreso de la República de Colombia, 2006).
Esto significa que, sin importar los esfuerzos generados, sin un cambio normativo o político no puede generarse un contacto directo con dicha población, que nada tiene que ver con proselitismo, sino con explicar y aclarar las funciones básicas.
El desconocimiento de la población civil de la función del Ejército evidenciado en los resultados de esta investigación muestra la falta de una adecuada preparación institucional en temas de integración y manejo del personal civil en relación con los medios efectivos de comunicación. Esta falencia surge desde la formación militar, que solo se enfoca en la parte militar y estratégica, pero muy poco en aprender a conocer e interactuar con la población civil, en especial, con los niños. Sin embargo, esto ha venido mejorando, pues, al pasar de los años, las nuevas generaciones de oficiales y suboficiales se preparan de manera más coherente y acorde con la cooperación requerida con las comunidades. Evidencia de ello son las unidades militares dispuestas para tal fin (grupos de acción integral y acercamiento a la juventud).
Es importante decir que se han mejorado los procesos de acercamiento. Las nuevas generaciones son las que tienen esa nueva misión y capacidad, sin embargo, aún no se tiene el suficiente poder o nivel jerárquico para tomar decisiones e impactar de forma masiva a la sociedad, debido a que las fuentes de toma de decisión, es decir, las personas en los cargos decisivos, no cuentan con la formación y el cambio de mentalidad necesario para ese fin. Sí se han realizado esfuerzos, pero por el rol dentro de la misión constitucional, establecida en el artículo 217 de la Constitución Política de Colombia, solo se impacta una minoría, principalmente, campesinos alejados de las ciudades, que por su ubicación tienen más cercanía con militares.
Las estrategias que se están desarrollando en la actualidad son las siguientes: el cambio de la doctrina militar, en la que parte de las funciones buscan lograr ese acercamiento con la comunidad; impactar la memoria histórica de la sociedad diferenciando los roles militares en relación con los roles de los grupos armados ilegales; dar a conocer el dolor que como colombianos sienten los integrantes del Ejército, en este caso específico, frente a los años de violencia y las acciones inapropiadas de algunos; educar a los hombres y mujeres en formación y pertenecientes al Ejército Nacional con principios morales y éticos que brinden ese acercamiento con los jóvenes en relación con temas educativos, de proyección y de calidad de vida (no solo pensar en armas, pues hay otras formas de combatir sin el uso de la fuerza) y finalmente propiciar un acercamiento con los padres para generar cambios de concepción en los niños.
Siguiendo la hoja de ruta que se establece con la Doctrina Damasco y las operaciones de Apoyo y Defensa a la Autoridad Civil (ADAC), se ha buscado capacitar y especializar a tropas del Ejército nacional en temáticas de acción integral para generar una articulación con la población apartada, de difícil acceso y vulnerable según su entorno de convivencia. "El Ejército Nacional ha delegado a la acción integral liderar el trabajo interinstitucional requerido para alcanzar los procesos de recuperación social del territorio de camino a la consolidación" (Cedoe, 2017). La acción integral es de suma importancia, puesto que mejora la percepción y afinidad que tiene la población civil con el Ejército Nacional.
Para el caso de estudio se tomó como objeto de investigación población vulnerable de algunos sectores en Bogotá, donde agentes como la violencia, las malas influencias, los problemas económicos, la prostitución, la drogadicción y los medios de información, entre otros, afectan la formación de la personalidad de niños y niñas con edades inferiores a los 12 años. Ahora bien, en esta etapa de formación se fragua una percepción de las Fuerzas Militares que, en la mayoría de los casos -según las estadísticas que arroja el estudio de la investigación-, por falta de presencia de las Fuerzas Militares por su empleo en otras áreas del país, se torna en un pensamiento equívoco de la función de los militares.
La anterior multiplicidad de factores incide en la formación de niños y niñas vulnerables de Bogotá, generando un problema en la percepción que afecta la imagen de las Fuerzas Militares y, en especial, del Ejército Nacional, quien es el responsable, según el fundamento legal que brinda la Constitución Nacional, de la defensa de la soberanía e integridad del territorio en lo que se refiere a la parte terrestre, bien sea en un ambiente rural o en un ambiente urbano. Por tal motivo es importante desarrollar actividades de acción integral que relacionen al militar con la mencionada población vulnerable, buscando un cambio de percepción que impacte en su formación y que genere un alto grado de aceptación, apego y cariño por su Ejército. Incluso esto puede ser un factor estratégico para disminuir la delincuencia o la participación en actividades que afecten el desarrollo del país al tener una buena imagen del Ejército en la infancia y crecer con ese buen concepto.
Conclusión
A manera de colofón, se afirma que, según el estudio de caso aquí desarrollado, los niños de zonas vulnerables no poseen una representación social generalizada y compartida del Ejército Nacional, ya que tienen ideas contradictorias en torno a la profesión y funciones cotidianas de sus integrantes. En este sentido, sus marcos de interpretación provienen en mayor medida de dos canales: sus padres e internet, donde este último se posiciona como el preponderante.
De igual manera se puede constatar que existe una diferencia en la representación que tienen los niños más pequeños y los más grandes del grupo estudiado; los primeros poseen un pensamiento mágico, por lo cual asocian al militar con la figura del héroe, mientras que los segundos poseen un pensamiento más crítico, por lo cual, aunque tienen una buena imagen de ellos, identifican aspectos más complejos de dicha figura, ya sea negativa o positivamente.
La personalidad de los individuos se forma prácticamente desde su misma infancia o niñez, es ahí donde se forjan esas bases o pilares que sustentan la juventud y la adultez, como dice el adagio popular: "Árbol que nace torcido jamás se endereza". Por tal motivo, es importante crear una buena imagen o percepción de la figura del militar en niños y niñas, más aún en población vulnerable, puesto que ellos están bastante expuestos a un ambiente tóxico que puede formar ciudadanos-problema que no contribuyan a una buena convivencia social.
Siempre ha sido importante para un Ejército, desde mucho tiempo atrás, ganar el apoyo de la población civil y, de igual forma, contar con una buena imagen a los ojos de esta, pues es para ellos que el Ejército lucha y ejecuta sus funciones, todo esto respaldado jurídicamente según la misión constitucional. En consecuencia, existe un detonante social y cultural, puesto que una buena parte de la sociedad percibe el Ejército como un elemento más del Estado, una herramienta de la intención de un dirigente, y no como su guardián y protector.
Resulta un poco difícil, en algunos casos, cambiar las ideas y pensamientos de los adultos, por tal motivo es importante trabajar con niños, ya que en ellos apenas se están formando las bases de un adulto. De ahí que cobre mayor importancia que los niños y jóvenes comprendan la diferencia y las funciones del Ejército y que este, a su vez, continúe aumentando los esfuerzos para abarcar mayores zonas del país, preferiblemente zonas vulnerables, y que busque estrategias de comunicación asertiva con la población infantil, entre otras decisiones estratégicas reales que pretendan aumentar el impacto y el reposicionamiento de la imagen institucional.
Colombia lleva más de 50 años en un conflicto interno que ha afectado considerablemente el territorio y la población civil. Al pasar a un escenario de posconflicto como el que se evidenció con las FARC, es necesario hacer un trabajo de recuperación social para cambiar la percepción del Ejército ante esta sociedad afectada, pero más aún es de alta relevancia enfatizarlo en los niños que fueron afectados por ese ambiente tóxico para su formación. De esto depende el futuro, es decir, que se pueden generar menos agentes de violencia si se influye adecuadamente y de la manera más oportuna.
Por lo anterior, las estrategias desarrolladas desde el Estado y el Comando del Ejército enfocadas en los niños y niñas que se cataloguen como población vulnerable son una inversión significativa para mejorar la imagen, para distinguir el bueno del vándalo y, por qué no, para crear un proyecto de vida definido con metas y buenas costumbres. Sin embargo, la ley es clara y no permite un contacto directo con los niños y adolescentes, por lo cual es necesario repensar y proponer estrategias para modificar lo limitante de la ley, permitiendo transmitir el conocimiento básico para que el niño comprenda didácticamente lo que representa el militar, sin prejuicios, paradigmas o proselitismos.
El ser humano últimamente se guía por lo que percibe con el sentido de la vista y el oído, por ende, existe una multiplicidad de actores que genera una gran influencia en la formación de la personalidad de muchos individuos, como la televisión, internet y demás medios de comunicación. Inclusive, en la mayoría de los casos, esa realidad que se percibe por dicha información es la que se acepta sin indagar más allá o verificar si el mensaje que se recibe es verdadero. Los medios de comunicación "son simples transportadores de mensajes positivos o negativos, alienantes o liberadores, informadores o distorsionantes" (Magisterio, 2015). Tales medios de comunicación han transmitido, en algunos casos, conceptos erróneos del Ejército Nacional y también problemas que se presentan con la institución. Esto ha impactado, de acuerdo con el estudio citado, a la población objeto de investigación, desdibujando la buena imagen del Ejército. Por tal motivo, es importante desarrollar actividades de proyección social para mejorar la imagen institucional y ganar un mayor grado de afectación en áreas o sectores de población vulnerable y, más aún, en su infancia, es allí donde se forma la personalidad del individuo.
En las Operaciones Terrestres Unificadas, según la Doctrina Damasco, se contemplan las operaciones de Apoyo y Defensa a la Autoridad Civil (ADAC), y uno de sus propósitos es el desarrollo de actividades de proyección o recuperación social del territorio: "... la integración de capacidades de las instituciones del Estado, enfocada en un mismo objetivo, y se hace efectiva principalmente en zonas con problemáticas de violencia, difícil acceso a los bienes y servicios públicos, narcotráfico y débil presencia institucional" (Cedoe, 2017). Con esta recuperación social se busca ganar fiabilidad y fidelización por parte de población vulnerable, incidiendo en su personalidad para generar un aporte de carácter estratégico con proyección futura, sembrando una semilla en las generaciones venideras, de un Ejército fuerte, colaborador y que trabaja para el pueblo colombiano. Lo anterior disminuye el índice de población con pensamiento negativo o apático por la institución y probablemente el nivel de violencia o población que no aporta para un país en paz y en sana convivencia.
La acción integral tiene dentro de sus funciones desarrollar actividades o tareas que busquen un mayor acercamiento a la población civil, ganando favorabilidad y aceptación de la comunidad. Se hacen actividades para mejorar la percepción del militar en niños y niñas vulnerables, lo cual fortalece la recuperación social del territorio logrando consolidación. "La acción integral en las tareas de ADAC es una capacidad fundamental generadora que apoya el mejoramiento de la calidad de vida, la recuperación social del territorio y la gobernabilidad" (Cedoe, 2017). De esta forma, se abren nuevas posibilidades para que la institución dé inicio a nuevas formas de interacción con los niños y niñas de zonas vulnerables, niños y niñas que, en última instancia, serán los ciudadanos del futuro.
Agradecimientos
Los autores agradecen a la Escuela Militar de Cadetes "General José María Córdova" por el apoyo en el financiamiento. También agradecen a la Universidad Nacional de Colombia y al colegio en el que se desarrolló la investigación, ubicado en el barrio Patio Bonito. De igual forma, agradecen a la doctora Dayanna Sánchez Rodríguez por su acompañamiento, y a los profesores Claudia Marcela Correa Malagón y Wilson Javier Castro Torres, quienes asesoraron esta investigación. Finalmente expresan su reconocimiento al trabajo y los valiosos aportes realizados por el alférez Brayam Tovar Escobar, quien se desempeñó como auxiliar de investigación.
Referencias
Abric, J. C. (2001). Prácticas sociales y representaciones. México D. F.: Ediciones Coyoacán.
Araya Umaña, S. (2002). Las representaciones sociales: ejes teóricos para su discusión. Cuaderno de Ciencias Sociales, 127, 1-84.
Centro de Doctrina del Ejército (Cedoe). (2017). Manual fundamental de referencia del Ejército3-28. Bogotá: Comando de Educación y Doctrina (Cedoc).
Comando General de las Fuerzas Militares. (1986a). Reglamento de cooperación civil militar. Bogotá: Imprenta y Publicaciones de las Fuerzas Militares de la República de Colombia.
Comando General de las Fuerzas Militares. (1986b). Manual de las relaciones públicas para las funciones militares y la policía nacional. Bogotá: Imprenta y Publicaciones de las Fuerzas Militares de la República de Colombia .
Congreso de la República de Colombia. (2006). Ley 1098. Código de la Infancia y la Adolescencia. Bogotá: Congreso de la República de Colombia.
Cuevas, M., & Castro, L. (2009). Efectos emocionales y conductuales de la exposición a la violencia en niños y adolescentes en Colombia. Psicología Conductual, 17(2), 277-297.
Currás Pérez, R. (2010). Identidad e imagen corporativas: revisión conceptual e interrelación. Teoría y Praxis, 7, 9-34.
Ejército Nacional de Colombia. (2009a). Manual de acción integral. Bogotá: Publicaciones Ejército.
Ejército Nacional de Colombia. (2009b). Manual de operaciones psicológicas. Bogotá: Publicaciones Ejército .
Ejército Nacional de Colombia. (2018, agosto 20). Ejército Nacional de Colombia, Misión y Visión. Recuperado de www.ejercito.mil.co.
Eraso Agudelo, D. C. (2012). El papel social del militar en el posconflicto colombiano [Ensayo argumentativo de Administración de Empresas]. Repositorio de la Universidad Militar Nueva Granada, Facultad de Ciencias Económicas, Bogotá. Recuperado de https://repository.unimilitar.edu.co/handle/10654/6749.
Guerrero López, L. (2019). Participación de las Fuerzas Militares de Colombia en operaciones de mantenimiento de paz 2019-2023. Revista Científica General José María Córdova, 15(25), 5-24. http://dx.doi. org/10.21830/19006586.355.
Illera, O., & Ruiz, J. C. (2018). Entre la política y la paz: las Fuerzas Militares tras la firma del Acuerdo de Paz. Araucaria. Revista Iberoamericana de Filosofía, Política y Humanidades, 20(39), 509-533.
Izurieta Ferrer, O. (2015). Percepciones sobre las Fuerzas Armadas en el continente americano. Revista Política y Estrategia, 126, 105-132.
Jodelet, D. (2008). El movimiento de retorno al sujeto y el enfoque de las representaciones sociales. Revista Cultura y Representaciones Sociales, 3(5), 32-63.
Magisterio. (2015). Influencia de los medios masivos de comunicación en la formación de jóvenes violentos en colegios. Recuperado de https://www.magisterio.com.co/articulo/influencia-de-los-medios-masivos-de-comunicacion-en-la-formacion-de-jovenes-violentos-en.
Mínguez, N. (2000). Un marco conceptual para la imagen corporativa. Zer: Revista de Estudios de la Comunicación, 8, 1-11.
Moscovici, S. (1961). Lapsychanalyse, son image et sonpublic: étude sur la représentation sociale de lapsychanalyse. Paris: Presses Universitaires de France.
Muñoz Fajardo, M. F., Cervantes Favián, Y. A., & López Cerpa, F. J. (2014). La responsabilidad social empresarial y de imagen corporativa como estrategia de posicionamiento en empresas de Guadalajara. En Red Internacional de Investigadores en Competitividad: Memorias del VIII Congreso (pp. 1-15). Recuperado de https://www.riico.net/index.php/riico/article/view/1280.
Observatorio de la Democracia. (2016). Barómetro de las Américas. Recuperado de https://www.vanderbilt.edu/ lapop-espanol/acerca-americasbarometer.php.
Ospina, C. (2010). Representación de la violencia en la novela del narcotráfico y el cine colombiano contemporáneo (Disertación doctoral en filosofía). College of Arts and Sciences, University of Kentucky, Lexington (USA).
Pardo Abril, N. G. (2005). Representación de los actores armados en conflicto en la prensa colombiana. Forma y Función, 18, 167-196.
Parra Villa, Y. (2011). Representación social del conflicto armado colombiano en niños y niñas de un colegio adscrito a la Policía Nacional. Universitas Psychologica, 10(3), 775-788.
Rafael Linares, A. (2009). Desarrollo cognitivo: las teorías de Piaget y Vygotsky. Recuperado de https://bit.ly/2U-CoGzL.
Rauteau, P., & Lo Monaco, G. (2013). La teoría de las representaciones sociales: orientaciones conceptuales, campos de aplicaciones y métodos. Revista CES Psicología, 6(1), 22-42.
Ries, A., & Trout, J. (1990). Posicionamiento. Madrid, España: McGraw Hill.
Rodríguez Ardila, V. (2016). Representaciones individuales y sociales de los miembros de las Fuerzas Militares en escenarios de conflicto. Una aproximación desde la Fuerza de Tarea Conjunta Omega (Trabajo de grado). Pontificia Universidad Javeriana, Facultad de Ciencias Políticas y Relaciones Internacionales, Bogotá.
Suid, L. H. (2002). Guts &glory: The making of American military image in film. Lexington: The University Press of Kentucky.
Torrijos Rivera, V., Balaguera Sarmiento, L. F., & Ardila, C. A. (2018). Visión desde Colombia: roles de la Fuerza Pública colombiana en escenarios de posconflicto. Cuadernos de Estrategia, 195, 13-38.
Notas
Notas de autor
aCONTACTO: Ivonne Edith Castro Torres ivonnecastro@unipiloto.edu.co