RESUMEN: Este artículo diagnostica el funcionamiento en la ciudad de Bogotá del Modelo Nacional de Vigilancia Comunitaria por Cuadrantes, una estrategia de control territorial aplicada por la Policía Nacional de Colombia. Para ello, desde un enfoque sistémico, se recurre al modelo de sistema viable y a la metodología de autotransformación. Mediante entrevistas no estructuradas a agentes de policía retirados, además de la consulta de fuentes secundarias, se siguieron cuatro pasos: identidad, definición de niveles de organización recursiva, estrategia estructural y diagnóstico. Los resultados muestran que el modelo promueve un servicio policial inclusivo y flexible, con una estructura específica de procesos primarios, roles, mecanismos y niveles, que facilita una mejor comprensión de las interacciones de la comunidad y, en últimas, mejores resultados en los objetivos institucionales de seguridad y convivencia.
PALABRAS CLAVE: autotransformaciónautotransformación,modelo de sistema viablemodelo de sistema viable,participación comunitariaparticipación comunitaria,Policía Nacional de ColombiaPolicía Nacional de Colombia,prevención del crimenprevención del crimen,seguridad interiorseguridad interior.
ABSTRACT: This article evaluates the performance of the National Model of Community Surveillance by Quadrants in the city of Bogotá. This strategy of territorial control, implemented by the National Police of Colombia, was evaluated using a systemic approach, employing the viable system model and self-transformation methodology. Unstructured interviews with retired police officers and consultation of secondary sources were used to determine the following: identity, levels of the recursive organization, structural strategy, and diagnosis. The results show that this model promotes an inclusive and flexible policing service, with a specific structure of primary processes, roles, mechanisms, and levels. It promotes a better understanding of community interactions and, ultimately, better results in the institutional objectives of security and coexistence.
KEYWORDS: community participation, crime prevention, internal security, National Police of Colombia, self-transformation, viable system model.
Política y estrategia
Caracterización del modelo nacional de vigilancia comunitaria por cuadrantes en Bogotá desde un enfoque sistémico
A systemic description of the national model of community surveillance by quadrants in Bogotá
Recepción: 09 Enero 2020
Aprobación: 16 Marzo 2020
La Policía Nacional de Colombia centra su operación en la búsqueda de la convivencia y la seguridad ciudadana (Policía Nacional de Colombia, 2010). En consecuencia, ha implementado el Modelo Nacional de Vigilancia Comunitaria por Cuadrantes (MNVCC), que se ha definido como una estrategia para identificar y solucionar las problemáticas generadas por la criminalidad y violencia que afectan la convivencia y seguridad ciudadana en zonas rurales y urbanas (Policía Nacional de Colombia, 2014). Este modelo ha sido aplicado en las ciudades de Colombia, entre ellas su capital, Bogotá D.C., en el marco de la Política Nacional de Vigilancia Comunitaria y Seguridad Ciudadana, y ha generado efectos positivos frente a la previsión y atención del delito; sin duda, ha significado un aumento en la seguridad ciudadana (Tamayo & Norza, 2018).
A partir de lo anterior, la investigación que este artículo presenta ha buscado modelar el MNVCC mediante el modelo de sistema viable (MSV) y la metodología de la autotransformación (MAT), como metalenguaje sistémico, para mostrar las características y la efectividad de la acción policial. Los conceptos metodológicos empleados se toman de Stafford Beer (1985) en el caso del MSV, y de Espinosa y Walker (2013) en el caso de autotransformación, para soportar el aprendizaje acerca del MNVCC con metodologías de análisis de sistemas.
El MSV se entiende como una herramienta que permite establecer los componentes de un sistema y sus diferentes niveles de recursión, a partir de la identificación de tres aspectos fundamentales: entorno, administración y operaciones (Brocklesby, 2012). Por su parte, la metodología de autotransformación ayuda a entender el funcionamiento del sistema mediante la identificación de limitaciones y de la estrecha relación entre adaptabilidad y dinámica como factores fundamentales de resiliencia (Espinosa & Walker, 2017).
Por lo tanto, este trabajo se desarrolla, en primer lugar, con la revisión de la literatura acerca del objeto de estudio (MNVCC) y la descripción de las herramientas metodológicas (MSV y MAT), como instrumentos para reflexionar y actuar sobre el MNVCC, abordando estructuras de gobernabilidad e intervención sistémica. Posteriormente, se presentan los resultados con información obtenida de la base de datos realizada por Sandoval y Marín (2017), para lo cual se toma una muestra de 282 encuestas aplicadas a policías integrantes de los turnos de cuadrantes para las 19 localidades de Bogotá, así como los resultados de las entrevistas no estructuradas (Páramo, 2018) hechas a policías retirados de la Policía Metropolitana de Bogotá (MEBOG), que sirvieron como insumo para representar el MNVCC según el retrato vivido de las experiencias personales al servicio de la policía. A esto le siguió la aplicación de la MAT con sus cuatro pasos: identidad, definición de niveles de recursión, estrategia estructural y diagnóstico, lo cual dio lugar al modelo MSV del MNVCC como intervención sistémica para la comprensión de su gobernanza y operación. Finalmente, se caracteriza el modelo MNVCC, de forma que permita clarificar los desafíos de la Policía Nacional de Colombia al servicio de la comunidad.
De acuerdo con la Policía Nacional de Colombia, su propósito constitucional principal es mantener las condiciones necesarias para que los habitantes de Colombia vivan en paz (Fernández-Osorio et al., 2018). Por ello, se hace necesario comprender que el concepto de seguridad propicia nuevas y mejores prácticas con un enfoque sistémico, lo que permite no perder de vista el potencial de las dimensiones humanas (Paez et al., 2018; Palacios & Sierra, 2014). Al aumentar la población, uno de los más grandes desafíos de las sociedades contemporáneas es la seguridad y la calidad de vida. Allí se requiere diseñar esquemas brindados por los entes gubernamentales para mantener como prioridad la disminución y prevención de la inseguridad (Policía Nacional de Colombia, 2008). Desde hace varios años, la Policía Nacional de Colombia ha implementado acciones de aproximación con la comunidad para realizar actividades conjuntas orientadas a resolver problemas y mejorar la calidad de vida; "acciones hechas a la medida" (Llorente, 2004). Esto ha permitido diseñar programas que articulan la triada de Estado, policía y ciudadanía, e integran ideas y actividades destinadas a promover la protección de la sociedad (Paez et al., 2020).
La historia del uso de cuadrantes o divisiones se remite al siglo XVIII, con estudios relacionales de zonas geográficas y tipos de delitos (Román, 2013). En este caso, los programas de seguridad ciudadana aplicados en Latinoamérica y el Caribe, principalmente en Colombia, cuentan con un recorrido institucional con reformas policiales que los hacen modelos a seguir en la región (Paez et al., 2018). En el año 1998, las principales ciudades de Colombia -como Bogotá, Cali, Barranquilla, Medellín, Cartagena, Cúcuta, Bucaramanga y Pereira- implementaron la seguridad por zonas a partir de una estrategia proveniente de España, específicamente de Barcelona, y que se denominó "Equipos de barrio". Posteriormente, la estrategia se extendió a más de 50 municipios (Ruiz, 2009). Este hecho es importante porque fue entonces cuando se estableció la seguridad por sectores, que más adelante pasarían a llamarse cuadrantes (Policía Nacional de Colombia, 2010). Una década más tarde, específicamente en el año 2009, el uso de cuadrantes fue diseñado y planeado en su totalidad en Bogotá por medio del Plan Nacional de Vigilancia Comunitaria por Cuadrantes (Ruiz & Páez, 2016). La estrategia fue el acercamiento a la comunidad y el control de la delincuencia mediante la restauración del carácter civilista de la policía, lo que permitió identificar actividades delictivas y violentas (Llorente et al., 2011; Román, 2013). Posteriormente, en el año 2014, se consolidó con el nombre de Modelo Nacional de Vigilancia Comunitaria por Cuadrantes (MNVCC) en todo el territorio colombiano (Policía Nacional de Colombia, 2014). La Tabla 1 muestra la evolución cronológica de los modelos de seguridad adoptados por la Policía Nacional.

El MNVCC establece jurisdicciones por cuadrantes dentro de las localidades de la ciudad, a las cuales se asigna un equipo especial policial que responde por su seguridad y vigilancia (Weisburd & Gill, 2014). Del mismo modo, como información técnica de cuadrantes, de acuerdo con su definición geográfica, tienen una clasificación de características sociales, económicas, demográficas, geográficas, contravencionales y delictivas, establecidas para que la policía brinde atención específica (Policía Nacional de Colombia, 2014). Justamente, una ventaja del modelo es que se retroalimenta de diferentes fuentes y ejecuta acciones preventivas permanentemente en busca de mejorar la seguridad y efectividad contra el crimen. Para esto utiliza una estrategia de comunicaciones en red que permite transmitir información rápidamente entre cuadrantes, y así logra optimizar la efectividad y tiempo de respuesta del personal policial (Sandoval & Marín, 2017).
Sin embargo, bajo este contexto evolutivo de participación comunitaria implementado por la Policía Nacional de Colombia, donde las propuestas están dirigidas a brindar bienestar a las comunidades de forma que se promueva una mejor calidad de vida (Quintero, 2020), la estrategia de seguridad de cada gobierno distrital de la ciudad de Bogotá ha sido cambiante según sus políticas públicas (Tabla 2). Por esta razón, se ha dificultado la evaluación de resultados y el seguimiento del MNVCC.

Finalmente, se puede establecer que el MNVCC ha evolucionado al plantear un trabajo de seguridad en conjunto con la comunidad y la ciudadanía en general; sobre todo, se le atribuye a la acción policial un carácter social combinado con el servicio de seguridad (Policía Nacional de Colombia, 2010).
Las metodologías de análisis de sistemas denominadas modelo de sistema viable (MSV) de Stafford Beer (1985) y metodología de autotransformación (MAT) de Espinosa y Walker (2013) son útiles para diagnosticar los fundamentos operativos de las organizaciones en general. Y el modelado es una herramienta práctica que provee criterios científicos para guiar el rumbo organizacional, revelar problemas de liderazgo y control, y determinar las bases para el diseño de sistemas de información que muestren un conjunto de interrelaciones dinámicas con el medioambiente y aporten razones para pronosticar el éxito o fracaso de la organización (Beer, 1985).
El MSV se fundamenta en las leyes más importantes de la cibernética (retroalimentación y variedad requerida), y sobre esas bases desarrolla un modelo organizacional con altas probabilidades de sobrevivencia y adaptación en un medioambiente cambiante (Brocklesby, 2012). En tal sentido, el MSV analiza la organización como un todo, para lo cual las diferentes unidades organizacionales se integran en una acción de retroalimentación continua y velan por la supervivencia, bajo fuerzas presentes y futuras (Oliveira & Gascón, 2011). Este modelo tiene tres grandes componentes fundamentales para su aplicación: entorno, operación y administración (Figura 1); mediante estos componentes representa la interacción sistema versus sociedad, lo que permite garantizar la supervivencia social teniendo la sociedad como enfoque principal.

Beer comenzó por considerar dichos tres componentes en analogía con el organismo humano y su mundo, como tres partes principales que interactúan: cuerpo, cerebro y medioambiente (Espinosa & Walker, 2017), analizando el MSV en cinco sistemas: operación, coordinación, control, inteligencia y política. Así, es esencial que las funciones que cumple cada sistema se implementen de manera correcta en la organización.
Sistema 1. De operación. Está conformado por las unidades operativas básicas autónomas y adaptadas, que cumplen las actividades primarias de la organización, por lo cual son las que están en interacción directa con el entorno. Estas unidades funcionales son las encargadas de ejecutar los procesos principales de la organización para alcanzar la misión (Peón, 2015).
Sistema 2. De coordinación. Es el encargado de sincronizar las diferencias que se puedan presentar en cada uno de los subsistemas para garantizar que todos tengan un lenguaje común con objetivos institucionales y no locales (Espinosa & Walker, 2011). Esta función amortigua las oscilaciones y mejora la autorregulación en el cumplimiento de las actividades del sistema (Cardoso, 2019).
Sistema 3. De control. Representa las estructuras y controles que se ponen en marcha para establecer las reglas, recursos, derechos y responsabilidades del sistema, en pro de la regulación interna, el mejoramiento y la sinergia. Actúa como canal de monitoreo, el "aquí y ahora", en todo el sistema (Espinosa & Walker, 2017).
Sistema 4. De inteligencia. Es responsable del "afuera y luego". Su enfoque es el mundo exterior, con análisis de tendencias y escenarios futuros que le permitan identificar amenazas y oportunidades, con el fin de generar planes que se adapten a las nuevas circunstancias (Espinosa & Walker, 2011).
Sistema 5. De políticas. Es el proceso que regula la estabilidad interna frente al cambio externo, de modo que define el ritmo de cambio adecuado del sistema al regular la relación de este con su medio. Es decir, es un proceso de sabiduría regulador del ritmo de cambio (Peón, 2015).
La Tabla 3 describe de manera más esquemática los cinco sistemas del MSV.

Esta es una metodología que ayuda a entender las organizaciones como un todo interconectado, con capacidad de adaptación para el crecimiento y cambio, que permite visualizar los procesos que definen los propósitos del sistema, así como su transformación en las actividades y resultados (Espejo, 1990). Los sistemas deben ser definidos en el contexto y el ámbito correspondiente dentro del modelo que es objeto de estudio. La Figura 2 muestra la interacción de los tres aspectos fundamentales (entorno, operación y administración) y los sistemas que propone el MSV incorporados en cada uno de ellos, de forma que reflejan la autoorganización y el aprendizaje, e implican una reflexión continua sobre la sostenibilidad del sistema.
En cuanto a las aplicaciones del MSV, se ha encontrado su uso en el funcionamiento de esquemas de seguridad, organización de comunidades y propuestas gubernamentales. El modelo ha ayudado a entender sistemas complejos de seguridad en agencias de inteligencia en relación con las acciones contra el crimen en el Reino Unido (Brocklesby, 2012). Asimismo, ha contribuido a simplificar la planeación operacional y a definir sistemas autónomos para detección del crimen en entornos cambiantes (Kinloch et al., 2009). También se ha desarrollado un enfoque sistémico para contribuir a la disminución del terrorismo en Estados Unidos apoyándose en garantías sociales y políticas educacionales (Ackoff & Strümpfer, 2003), que ha tenido gran incidencia en propuestas gubernamentales de tecnología, cultura y economía abierta en la configuración del Sistema Nacional de Innovación (Devine, 2005).
En el ámbito de la aplicación social, el modelo ha servido para aprender acerca de diferentes comunidades, como es el caso de eco-comunidades irlandesas, en las que se identificaron niveles de recursión y actividades primarias por medio de la desagregación de los cinco sistemas del modelo (Espinosa & Walker, 2013). De la misma manera, se aplicó a un estudio de comunidades en la Amazonia (Espinosa & Duque, 2017), y en Latinoamérica como región dinámica cultural (Espinosa et al., 2015). En conclusión, el modelo MSV proporciona un marco para discutir la relación entre naturaleza y sociedad, basada en la autoorganización y en enfoques sistémicos, donde se puede estructurar el conocimiento sobre procesos autoorganizados.
Por su parte, la metodología MAT ayuda a entender el funcionamiento del sistema, identificando limitaciones y comprendiendo la estrecha relación entre la adaptabilidad y la dinámica como factores fundamentales de la resiliencia (Espinosa & Duque, 2017). La MAT se apoya en el MSV como un metalenguaje, de forma que permite a las personas participar de una forma estructurada en las decisiones sobre la viabilidad y adaptabilidad de la organización. Es así como los actores diseñan mecanismos para mejorar sus propias posibilidades de viabilidad a largo plazo, con lo cual obtienen un mejor contexto estructural para la implementación de la estrategia (Espinosa et al., 2015).
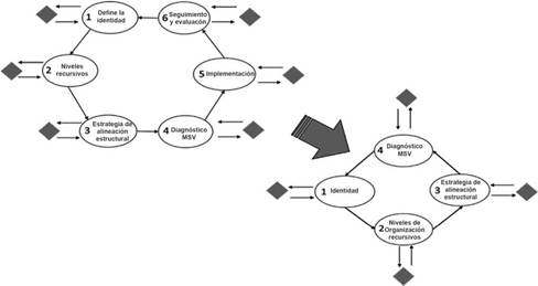
La MAT ofrece un proceso de aprendizaje sistémico de los actores participantes del objeto de estudio con base en estos principios fundamentales: autonomía, adaptabilidad, agilidad, resiliencia, transparencia, ética, liderazgo y responsabilidad compartida. En otras palabras, es el estudio de la capacidad de resiliencia de los sistemas basado en la definición de niveles de organización. Para ello cumple una serie de pasos secuenciales (Figura 3): identidad, niveles recursivos, alineación estructural, diagnóstico MSV, implementación y monitoreo y soporte. Estos pasos son elementos necesarios para lograr cambios en el sistema (Espinosa & Walker, 2017).
Las dos primeras etapas están destinadas a producir conjuntamente una rica estructura de la identidad organizacional y la interacción actual de la organización con su nicho; allí se acuerdan los límites del sistema de organización en estudio, lo que se conoce como "el sistema en foco". Las siguientes dos etapas, el diseño estructural y el diagnóstico, ayudan, desde el punto de vista del MSV, al aprendizaje de quienes participan en el ejercicio para mapear, analizar y decidir conjuntamente las mejoras estructurales que le permitirían a la organización superar sus principales barreras. La MAT sugiere técnicas y criterios analíticos para cada etapa, y algunos de ellos se pueden usar en modos de diagnóstico o diseño, sobre la producción de modelos de complejidad organizacional (Espinosa & Walker, 2017).
Asimismo, es importante aclarar que la sostenibilidad debe definirse por medio de esta metodología, e igualmente es pertinente para el desarrollo del modelo MSV porque contiene una gran estrategia de análisis de entorno y respuesta del sistema. Por esta razón, el MSV y la MAT son de gran ayuda debido a su esquema gráfico integrado, que logra explicar la interacción entre el sistema y sus influencias externas, teniendo en cuenta un entorno definido (Paez, 2020). En este sentido, la aplicación de estas metodologías ha sido fundamental para caracterizar el MNVCC.
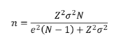
Para lograr la diagramación del MNVCC, fue necesario usar datos del estudio de Sandoval y Marín (2017), donde se seleccionaron seis preguntas que permitieron definir la percepción del funcionamiento del MNVCC desde el punto de vista de los operadores policiales. Las respuestas corresponden a agentes de cuadrante de la MEBOG en sus 19 localidades. Para la selección de la fracción se usó el muestreo aleatorio estratificado con universo finito (Murray & Larry, 2009), con el fin de que todas las localidades estuvieran representadas adecuadamente en la muestra. La fórmula usada fue esta:

Donde:
n es el tamaño de la muestra poblacional a obtener.
Z es el valor obtenido mediante niveles de confianza. Su valor es constante de 1,96 para un 95 % de confianza.
σ es la desviación estándar de la población. Es un valor constante de 0,5.
N es el tamaño de la población total.
e representa el límite aceptable del error muestral.
Así, tomando una población N= 1051, que son los cuadrantes determinados por la Policía Nacional para Bogotá; un nivel de confianza del 95 % que se normaliza en valor Z= 1,96; un margen de error e = 0,05, y asumiendo una desviación estándar de a = 0,5, se necesitaron 282 resultados de las encuestas en las 19 localidades. Posteriormente, para el cálculo de la muestra por localidades se usó la siguiente fórmula:

Donde:
ni es el tamaño de la muestra poblacional por localidad a obtener.
n es el tamaño de la muestra poblacional total (282 encuestas).
Ni es el tamaño de la población (n.° de cuadrantes) por localidad.
N es el tamaño de la población total (1051).
Por tanto, el tamaño de muestra estadísticamente es de 282, y por localidades se puede observar en la Tabla 4.

De acuerdo con el desarrollo de la MAT, aplicada en cuatro pasos (identidad, definición de niveles de recursión, estrategia estructural y diagnóstico MSV), se obtuvieron los resultados planteados a continuación.
Para poder lograr una aproximación a la identidad del sistema MNVCC, que está definida por las relaciones de roles que la constituyen, particularmente mediante la identificación de los actores intervinientes, se empleó la técnica Tascoi, que permite definir la Transformación, Actores, Suministradores, Clientes, Organizadores e Intervinientes. Esta técnica se utilizó para establecer la identidad en uso, ya que el propósito era determinar qué hace realmente el MNVCC. Así, a partir de esto, se da una visión sistémica del funcionamiento y se utilizan conceptos claros (Espejo & Reyes, 2016). El resultado de esta técnica (Figura 4) muestra todos los actores que intervienen en el objeto de estudio.

Los niveles de organización recursiva son aquellos que agrupan las actividades primarias en diferentes entidades o roles dentro de un sistema. Cada círculo es una unidad operativa, potencialmente un sistema viable en sí mismo, que debe cumplir unas actividades primarias, representadas en cada círculo. Cada nivel está integrado o vinculado a la unidad madre mediante una flecha. Se debe continuar modelando todas las inserciones estructurales hasta que quede integrado todo el equipo de trabajo (Espinosa & Walker, 2017). Este trabajo plantea seis niveles en total, que han sido referenciados como se lee a continuación:
Nivel 0: Comando de la MEBOG
Nivel 1: Subcomando de la MEBOG
Nivel 2: Comandos Operativos de Seguridad Ciudadana (COSEC)
Nivel 3: Estaciones de policía MEBOG
Nivel 4: Centros de Atención Inmediata (CAI)
Nivel 5: Cuadrantes MEBOG (Figura 5)

La información específica de cantidades y detalles de la estructura a partir de niveles en Bogotá se presenta en la Tabla 5.

De acuerdo con las entrevistas y la investigación exploratoria, cada rol con sus respectivos mecanismos se define de la siguiente manera:
Comando: encargado de generar políticas, hacer seguimiento, controlar y evaluar el MNVCC. Realiza comité de vigilancia estratégico.
Subcomando: conforma equipos de planeación, encargados de mirar hacia afuera del sistema con el apoyo de los centros de información estratégicos.
COSEC: se encargan de direccionar, ejecutar y articular sus sistemas de responsabilidad.
Estación: distribuyen el talento humano para asegurar la ejecución del modelo, supervisar los CAI, controlar turnos de patrulleros de cuadrantes. Además, realizan el comité de vigilancia operacional. Actualizan diagnósticos, administran sistemas de información, coordinan implementación de soluciones interinstitucionales para problemas identificados.
CAI: se encargan de tener contacto con la ciudadanía, apoyar y orientar patrulleros en su labor cotidiana, y recolectar información de interés para el mejoramiento continuo del modelo.
Cuadrantes: zonas geográficas con cuerpo policial asignado para su vigilancia y seguridad, según características sociales, económicas, demográficas y delictivas.
Cada nivel tiene funciones asignadas dentro de la organización del MNVCC, las cuales pueden ser específicas o integrales de relación. Se distinguen en que las funciones específicas no se repiten en otro nivel, mientras que las integrales o de relación pueden ser comunes para diferentes niveles.
La estrategia estructural es el diseño planeado de ejecución e implementación de las diferentes funciones primarias dentro de un modelo que buscan el cumplimiento de un objetivo propuesto. Para esta investigación, la estrategia estructural del MNVCC se estableció por medio de las políticas del modelo, junto con el objetivo general de la Policía Nacional, que es trabajar por la seguridad y convivencia de la ciudadanía, enfocados en un área específica, lo cual permite potenciar el conocimiento de esta zona y, por ende, la acción policial. Esto se desarrolla a través de un modelo integral apoyado en herramientas tecnológicas y de gestión con principios de calidad (Policía Nacional de Colombia, 2010).
Asimismo, se evidencia que la estrategia está enfocada hacia la definición de políticas en los niveles de organización recursiva 0 y 1, mientras que la comunicación y las actividades de retroalimentación con el entorno -esto es, la ciudadanía- están en los niveles 2, 3, 4 y 5. Finalmente, los niveles 4 y 5 son de ejecución y operatividad (Figura 5). Para definir la estrategia estructural se tomaron los resultados del análisis de la fracción del estudio de Sandoval y Marín (2017), que permitieron obtener la percepción de los operadores del modelo, que representan los niveles 4 y 5. En la Tabla 6 se describen los datos relevantes de las preguntas tomadas de dicho estudio.

Para la pregunta 1, acerca de la necesidad de más policías en el cuadrante, se obtuvo como resultado que el 52 % considera que no. Es decir, según ellos, es suficiente la cantidad de operadores policiales dentro del cuadrante. Respecto a la pregunta 2, sobre si el tiempo de respuesta en zonas fronterizas de cuadrantes es mayor que en las demás zonas, el 73 % de los encuestados indican que no es mayor. Los resultados de la pregunta 3 (Figura 6) demuestran que, en los cuadrantes, el delito más frecuente es el hurto, con un 75 %, dentro del cual predomina el hurto a personas con un 80 % (Figura 7). De acuerdo con esto, se debe enfocar toda la atención al delito de hurto a personas, ya que este aumenta y perturba la percepción de inseguridad en la ciudad (Gélvez, 2018).


Posteriormente, en la pregunta 4 se observó que el 95 % de los encuestados conoce claramente los cinco objetivos primarios del modelo. Esto comprueba que existe un alto conocimiento de la identidad de este, lo que permite reconocer y ejercer las funciones para dar cumplimiento a dichos objetivos. Con respecto a la pregunta 5 sobre la funcionalidad del MNVCC, se tuvo una percepción positiva del 92 % frente a la funcionalidad de este en la MEBOG, lo que refleja el desempeño y la efectividad del programa. Por último, en la pregunta 6, el 93 % de los encuestados manifestó su apoyo al esquema de comunicación actual indicando que este no debería cambiarse. En este sentido, los operadores policiales perciben que el MNVCC funciona de forma efectiva, lo cual también se ve reflejado en los resultados positivos en reducción del crimen (Fundación Ideas para la Paz [FIP], 2012).
El diagnóstico es entendido aquí como la representación de áreas y procesos dentro de un modelo complejo para facilitar su aprendizaje y apoyar los procedimientos de propuestas correctivas. En este caso, se recurrió a los tres componentes ya vistos del MSV como herramienta de diagnóstico. De estos componentes, el MNVCC está compuesto por dos: la operación, que hace todo el trabajo (actividades primarias), y la administración, que permite la articulación y sinergia entre los componentes del sistema. El tercer elemento, que consiste en el entorno, recibe la operación y servicios del modelo (Espinosa et al., 2008). En consecuencia, se hizo un análisis funcional y estructural, a partir del cual se presenta el primer modelo de componentes del sistema (Figura 8).

La Figura 8 muestra los tres elementos del sistema en forma general. A continuación se brinda una caracterización:
Entorno: se entiende como la población absoluta que habita las 19 localidades, y específicamente, como partes relevantes, las redes criminales, que son el blanco de los actores de aplicación de la ley que trabajan articuladamente en el MNVCC.
Operación: compuesta por los sistemas S1 y S2 (véase Tabla 3), donde se cumplen las funciones primarias y actividades de coordinación para crear sinergia. En el MNVCC se identificaron cuatro roles primarios (1A, 1B, 1C, 1D) (Figura 9).
Administración: son los servicios que aseguran la operatividad del MNVCC. Contiene el personal que genera políticas, inteligencia, normatividad, auditoría, supervisión y control. Está compuesto por los sistemas S3, S4 y S5 (véase Tabla 3), cuyo trabajo es monitorear el equilibrio entre cuestiones internas y externas.
Se tomaron como referencia las entrevistas efectuadas a los policías retirados operadores del MNVCC, la revisión de literatura de documentos oficiales de la Policía Nacional de Colombia (2008, 2010, 2014), así como los resultados de la pregunta 4 (véase Tabla 6), en la que se evidencia el conocimiento del MNVCC por parte de los operadores en su nivel de organización recursiva 5 (véase Figura 5), así como sus procesos. De esta forma, se definieron y articularon cinco procesos primarios representados por letras (A, B, C, D, E) (Tabla 7).

Esto demuestra no solo el conocimiento del MNVCC por parte de los operadores, sino la satisfacción por la efectividad y cumplimiento de sus cinco procesos primarios, lo cual permite la graficación del MNVCC a través del MSV (Figura 9).

De acuerdo con el diagrama del MSV, a continuación se hacen las descripciones necesarias acerca de los sistemas representados en la Figura 9:
El sistema 1, que corresponde a operaciones, tiene roles y mecanismos dentro del MNVCC: COSEC, estaciones, CAI y cuadrantes. Además, contiene las cinco actividades relevantes ya mencionadas (A, B, C, D, E).
El sistema 2, que corresponde a coordinación, tiene los roles del comandante operativo y se encarga de articular los operadores primarios de acuerdo con las operaciones descritas.
El sistema 3, que corresponde a control y auditorías, tiene los roles del subcomandante de la MEBOG, y sus funciones están en la supervisión, auditoría y evaluación del funcionamiento del MNVCC.
El sistema 4, de planeación y previsión, está directamente relacionado con el futuro del modelo. Está representado por el rol de planeación MEBOG y recibe apoyo del centro de información estratégico.
El sistema 5, de políticas, es representado por el rol de comandante de la MEBOG y recibe apoyo de la Dirección de Seguridad Ciudadana (DISEC).
La intención de esta investigación es modelar (véase Figura 9) un programa de servicio a la comunidad que trae una trayectoria de más de diez años, con el objetivo de que siga siendo viable y sostenible como servicio a la ciudadanía. En este sentido, a partir del MSV se han graficado los roles y mecanismos primarios que existen entre los diferentes actores y niveles de organización recursiva del MNVCC, con el fin de evaluar su funcionalidad.
Ahora se busca aclarar algunos de los resultados sobre el MNVCC en Bogotá analizados en la presente investigación. En primer lugar, se puede establecer que los resultados que se obtuvieron sobre la percepción de los operadores del modelo determinan que es eficiente. Sin embargo, es necesario aclarar que existe una diferencia entre las mediciones sobre la eficiencia del modelo, establecidas por la reducción de los delitos, y la percepción de inseguridad que tienen los ciudadanos receptores de los servicios de la policía. Esta reflexión la retoma Gélvez (2018), quien establece que "no existe evidencia suficiente que demuestre si estos tipos de modelos de vigilancia tienen relación alguna con la tasa de percepción de inseguridad" (Gélvez, 2018).
Sin embargo, es posible encontrar elementos que prueban que, en su momento, el Plan Nacional de Vigilancia Comunitaria por Cuadrantes (PNVCC) fue efectivo en la reducción de la percepción de inseguridad de los ciudadanos (Bonilla, 2013). En este sentido se puede citar el informe realizado en el 2012 por la FIP, en el que se establece lo siguiente:
La estrategia generó una reducción del 6,32 % sobre la percepción de inseguridad en el barrio, que 12,8 % más personas afirman haber visto al policía del cuadrante. [...] La gran conclusión es que los bogotanos creen que el PNVCC genera mejores condiciones de seguridad cuando es implementado correctamente. (2012, p. 8)
Por lo tanto, no es posible determinar, a partir de la investigación con los operadores del MNVCC, si este ha tenido buenos resultados en reducción de delitos como el homicidio (Buitrago & Norza, 2015). Así, se puede establecer que, si bien se ha logrado un resultado eficiente en la aplicación y evolución tanto del PNVCC y del MNVCC, actualmente no existen indicadores claros para la medición de la eficacia del modelo (Sherman, 2012).
Ahora bien, otro elemento que se debe destacar es el poco análisis sobre el MNVCC en Bogotá, ya que existe un periodo considerable entre la formulación del modelo y la reflexión sobre su efectividad. Así, se pueden distinguir informes y estudios presentados apenas en el 2011, como el trabajo de Llorente et al. (2011) y la FIP (2012), y se ve un vacío en la evaluación y documentación del modelo hasta el estudio realizado por Sandoval y Marín (2017), Gélvez (2018) y este artículo.
A pesar de lo expresado, es posible encontrar algunas revisiones del MNVCC en otras ciudades, como es el caso del estudio realizado en Cali por Myriam Román (2013) y el estudio hecho en Bucaramanga por María Bonilla (2013), estudios que posibilitan una evaluación a mayor profundidad del modelo y su aplicación. Este artículo pretende contribuir con la representación del MNVCC en el caso de Bogotá, con el fin de demostrar el cumplimiento de los procesos primarios por parte de los operadores policiales.
Se puede decir que el MNVCC ha sido el resultado de diferentes estrategias de seguridad en la ciudad y que tuvo su inicio con el concepto de vigilancia comunitaria. Esta identifica actores relevantes en la comunidad para involucrarlos con enfoques más participativos y diseña intervenciones específicas para la problemática compleja de la delincuencia.
El modelo incluye definiciones claras y precisas, como la prevención para mantener reducidos los índices delictivos. Prioriza y define soluciones más rápidas a los problemas identificados por zonas de cuadrantes. Otorga complementariedad respecto a la participación de diferentes entidades y el apoyo a estas, y ayuda a promover la participación ciudadana. Además, se destaca su polivalencia, ya que ofrece respuesta en varios aspectos de seguridad y calidad humana.
La diagramación plantea un proceso de aprendizaje, que permite identificar roles, mecanismos y niveles que facilitan a los actores participantes tener una mejor comprensión de las interacciones de la comunidad. En este punto, el mapeo recursivo se vuelve necesario para plantear intervenciones de autogobierno y sostenibilidad. En particular, el MSV como herramienta de diagnóstico revela un marco conceptual de datos que, al filtrarlos, permite a los policías de cuadrante identificar, analizar y acordar prioridades para una intervención sistémica según su contexto, evolucionando en la seguridad de la población.
De igual forma, se evidenció que el modelo es eficiente respecto al buen uso de los recursos de la Policía Nacional de Colombia, ya que busca la descentralización como concepto de seguridad ciudadana y aumenta la capacidad de respuesta frente a hechos delictivos.
Los CAI y los cuadrantes (niveles de organización recursiva 4 y 5), como operadores primarios, encuentran funcional el modelo, debido al establecimiento de un esquema de comunicaciones que permite responder en tiempo real a necesidades y generar un entorno participativo. Así mismo, la MEBOG expresa que el modelo MNVCC es efectivo, dado que esta metodología de trabajo del servicio policial sí está dirigida a la caracterización de los diferentes tipos de violencia y criminalidad que afectan a la convivencia y seguridad de la población, y promueve su mejoramiento. El modelo realizado (Figura 9) presenta características que permiten determinar una organización funcional, en la cual sus actividades primarias son suficientemente autónomas e independientes para aumentar la operatividad y los resultados del modelo.
Por su parte, la intervención sistémica contribuye como una aplicación innovadora que proporciona un contexto de aprendizaje más efectivo en sus diferentes niveles de organización recursiva, para comprender procesos de autoorganización y examinar sus propias operaciones y actividades. Esto se muestra en la Figura 10, donde, para un modelo de seguridad ciudadana como lo es el MNVCC, el componente del entorno, que recibe los servicios, debe estar embebido en los componentes de la operación y la administración, para lograr adaptación y capacidad de respuesta conjunta, lo que puede indicar un camino a soluciones de organización más integrales.

Este trabajo contribuye desde un enfoque sistémico a una mayor comprensión del MNVCC, con el propósito de mostrar el esfuerzo de la Policía Nacional de Colombia por construir modelos resilientes en la lucha contra la delincuencia.
Carlos Augusto Paez Murillo agradece al Consejo Nacional de Ciencia y Tecnología (Conacyt) por el apoyo económico, a la SEPI ESIME, Instituto Politécnico Nacional, por su compromiso con este proyecto, y a la doctora Ángela Espinosa y a Claudia Hernández Aguilar por su apoyo y asistencia en este camino hacia la investigación científica.
CONTACTO: Carlos Augusto Paez Murillo carlos.paez@unimilitar.edu.co














