Seguridad y defensa
Received: 22 February 2024
Accepted: 12 September 2024
Published: 30 September 2024
DOI: https://doi.org/10.21830/19006586.1336
RESUMEN: Esta investigación exploratoria cualitativa examina la percepción de autolegitimidad de los funcionarios de Carabineros de Chile, una institución policial nacional que opera en la región de La Araucanía, caracterizada por una alta conflictividad territorial de carácter indígena. Se entrevistaron 46 funcionarios de diversas funciones policiales utilizando dos técnicas de recolección de datos: grupos focales y entrevistas en profundidad. Los resultados demuestran la importancia de los ataques a la policía y de la percepción de falta de apoyo institucional en la percepción de autolegitimidad policial por parte de los funcionarios. Por otro lado, los funcionarios con una labor de mayor vinculación ciudadana perciben una mayor eficacia de su actuación y, por tanto, tienen una mayor autolegitimidad. La investigación concluye subrayando la necesidad de estudios adicionales sobre este tema aún por explorar en Latinoamérica, especialmente de tipo cuantitativo, para optimizar la gobernanza policial en zonas de conflicto.
PALABRAS CLAVE: Autolegitimidad, conflicto armado, conflicto indígena, legitimidad policial, policía, seguridad.
ABSTRACT: This qualitative exploratory research examines the perception of self-legitimacy of officers of the Carabineros de Chile, a national police institution operating in the Araucanía region, characterized by high territorial conflicts of an indigenous nature. Forty-six officers from various police functions were interviewed using two data collection techniques: focus groups and in-depth interviews. The results demonstrate the importance of attacks on the police and the perception of a lack of institutional support in the perception of police self-legitimacy by officers. On the other hand, officers with greater citizen involvement perceive greater effectiveness in their performance and, therefore, have greater self-legitimacy. The research highlights the need for additional studies on this topic that have yet to be explored in Latin America, especially quantitatively, to optimize police governance in conflict zones.
KEYWORDS: Armed conflict, indigenous conflict, police, police legitimacy, security, self-legitimacy.
Introducción
La legitimidad policial ha asumido una gran importancia en el debate público chileno durante los últimos años, principalmente si se consideran algunos hechos que han afectado la imagen de Carabineros de Chile, policía nacional de carácter militar (Gerber et al., 2023). Estudiar la legitimidad policial cobra relevancia para diversas disciplinas de las ciencias policiales y del comportamiento, dado que la legitimidad está asociada a una mayor aceptación de la autoridad, pues incentiva a los ciudadanos a acatar voluntariamente a sus gobernantes y la ley (Murphy et al., 2016; Tyler & Blader, 2000).
Particularmente, en este trabajo se propone contribuir a optimizar la gobernanza policial en zonas de conflicto a través del entendimiento de la percepción de autolegitimidad de los propios funcionarios policiales. Para tal fin, se examinan las dinámicas del cumplimiento de la misión de Carabineros en una zona geográfica de Chile, denominada región de La Araucanía, con un significativo componente étnico, económico, cultural, político y de seguridad, donde los funcionarios policiales se ven expuestos a ataques y confrontación con algunos grupos organizados radicales (Aylwin, 2020; Frías, 2022).
El estudio de la autolegitimidad por la literatura criminológica la ha asociado a una mejor conducta policial, ya sea en el ámbito de la justicia procesal (Bradford & Quinton, 2014; Tankebe & Mesko, 2014) o en el compromiso del funcionario con la propia organización policial (Tankebe, 2010). Este artículo se propone como objetivo caracterizar y entender este concepto desde la perspectiva de carabineros que cumplen diferentes funciones en el contexto de un conflicto indígena. Se propone abrir esta agenda de investigación en el debate regional, ya que aún hay un vacío en la literatura de América Latina sobre este tema. Además, como resultado del acceso a los funcionarios, se realizó una investigación cualitativa exploratoria, basada en entrevistas realizadas a funcionarios policiales, técnica subutilizada en esta área, donde las encuestas dominan las preferencias de los investigadores.
Si bien existen investigaciones sobre el conflicto indígena y su relación con la justificación de la violencia y la legitimidad policial (Gerber et al., 2018), este fenómeno no ha sido abordado por la literatura sobre autolegitimidad policial. Esto abre la posibilidad de explorar de forma más completa las diferentes percepciones sobre el conflicto y cómo el uso de los recursos policiales afecta la percepción de los funcionarios sobre su propio actuar.
El trabajo se divide en cinco secciones. En la primera se plantea un marco teórico con la literatura sobre legitimidad policial y percepción de autolegitimidad, y se describen los acontecimientos contingentes en Chile sobre la legitimidad de Carabineros como parte de la agenda pública. Luego, en la sección de metodología se presentan los procedimientos de la investigación. La recolección de datos se hizo en la región de La Araucanía durante siete días con una muestra compuesta por 46 funcionarios policiales de diferentes dotaciones, entre ellas, Control de Orden Público (COP, nomenclatura que reemplazó las antiguas "Fuerzas Especiales") de dos comunas, Patrullas de Atención a Comunidades Indígenas (PACI) de tres unidades distintas y dotación de dos unidades territoriales diferentes (comisaría y retén). La técnica utilizada fue entrevistas en profundidad (2) y grupos focales (44). El instrumento fue un cuestionario de 11 preguntas en el caso de los grupos focales y 16 para las entrevistas en profundidad. En esta sección también se exponen puntos relevantes en el trabajo de campo.
Luego, en la tercera sección se presentan y analizan los resultados obtenidos. En la siguiente sección se discuten en el marco de la literatura y del mismo contexto del conflicto indígena. Finalmente, en la última sección se presentan las conclusiones con la propuesta de una agenda de investigación para la región.
Marco teórico
La legitimidad se define en la literatura de manera bidimensional. Por un lado, involucra el derecho que tienen quienes detentan el poder político para gobernar, incluso cuando los gobernados están en desacuerdo con las motivaciones de los gobernantes. Por otro lado, para que haya legitimidad es necesario el reconocimiento de esa autoridad por parte de los gobernados, es decir, la existencia de una justificación para el ejercicio del poder (Jackson et al., 2015; Jackson & Bradford, 2010; Tyler, 2006). La legitimidad se entiende en este trabajo bajo estas premisas.
Medir la legitimidad ha sido un desafío en los estudios criminológicos, principalmente por tratarse de un concepto abstracto y por sus diversas aplicaciones en diferentes disciplinas. Esto imposibilita su medición mediante encuestas con preguntas como "¿es algo legítimo o no?" (Oliveira et al., 2019). Por esta razón, es necesario construir la categoría con una diversidad de dimensiones que constituyen el objeto, para luego desarrollar instrumentos con el fin de captar la percepción ciudadana que otorga o no legitimidad a una institución o a un conjunto de instituciones, ya sea el Estado, el sistema penal o las organizaciones de seguridad (Jackson & Kuha, 2015; Oliveira et al., 2019).
Estudiar la legitimidad desde la academia y las instituciones adquiere una importancia práctica significativa, principalmente porque se ha establecido que los ciudadanos que confían y desarrollan una relación de confianza y deber, asimilando las normas e instituciones sociales y considerando que estas normas preceden su moralidad, tienden a obedecer las leyes (Tyler, 2006) y, por ende, a la policía. La relación entre el derecho de gobernar y el reconocimiento de tal acción presupone que la sociedad (gobernantes y gobernados) comparte ciertos valores morales y respeta esas normas (Liebling, 2004). Por este motivo, cobra relevancia el alineamiento moral entre los gobernantes y los gobernados (Jackson et al., 2015), ya que la legitimidad es consecuencia de este proceso de interacciones, creencias y expectativas entre la autoridad y quienes están sujetos a ella (Caicedo, 2022; Tyler et al., 2014). En el caso de la policía, que es la organización estatal mandatada, entre otras funciones, a regir el comportamiento de la ciudadanía, se espera de sus funcionarios una actitud idónea y moralmente aprobada para que esta se considere legítima (Roché, 2019).
Aplicado a la función policial, el concepto de legitimidad puede entenderse como el derecho de ejercer el poder y la fuerza para gobernar el comportamiento de los ciudadanos que aceptan este actuar (Coicaud, 2002). La literatura especializada sobre la legitimidad policial ha caracterizado el concepto por medio de diversas dimensiones, una de las cuales se vincula con la eficiencia en los servicios policiales, ya que los gobernados esperan que se puedan satisfacer las necesidades de la comunidad. Para el caso policial, eso se traduce en protección y seguridad, lo que redunda en legitimidad para la policía (Chanley et al., 2000; Jackson & Bradford, 2019; Tankebe, 2013). Investigaciones recientes han respaldado esta tesis, considerando principalmente la eficiencia en la respuesta de los llamados de emergencia y las tasas de victimización (Anrango & Medina, 2022).
Una dimensión que también constituye la legitimidad ciudadana hacia la policía tiene que ver con la alineación moral y de valores entre ciudadanos y funcionarios policiales (Jackson, 2018). En este sentido, algunos estudios demuestran que la confianza en la policía también está condicionada a la percepción ciudadana de que los funcionarios tienen "buenos propósitos" (Roché, 2019) y, sobre todo, a la percepción de que tanto ciudadanos como funcionarios desean lo mismo para la sociedad, lo que se traduce en cierta afinidad moral (Hough et al., 2013; Jackson & Gau, 2016). Una importante corriente de investigación criminológica atribuye la legitimidad de la policía a las interacciones entre los funcionarios y los ciudadanos, una relación caracterizada como generadora de oportunidades para las organizaciones de seguridad (Anrango & Medina, 2022; Tyler & Jackson, 2014). Por este motivo, hechos como la corrupción y el trato diferenciado de los funcionarios hacia la comunidad suelen tener un impacto negativo muy profundo en la imagen de la policía (Nalla & Nam, 2021; Tyler, 2006).
En esta misma línea, cobra importancia la dimensión de la justicia procedimental. Los estudios coinciden en que esta dimensión tiene un fuerte impacto en la percepción ciudadana de legitimidad policial, dado que señalan que la imparcialidad de los funcionarios policiales en los procedimientos es percibida como crítica por la ciudadanía (Tyler & Blader, 2000). El comportamiento procedimental justo de la policía, sumado a la creencia de que los valores y normas son compartidos entre funcionarios y ciudadanos, tiende a despertar el sentimiento de que las órdenes policiales deben obedecerse (Jackson et al., 2012; Murphy & Cherney, 2012; Sunshine & Tyler, 2003). Además, la percepción de un procedimiento policial justo genera en el ciudadano el sentimiento de valoración social y grupal, lo que en consecuencia tiene un efecto en su comportamiento para alinearse con las expectativas de las autoridades (Gerber et al., 2023).
La justicia procedimental va más allá del estricto cumplimiento de los "procedimientos" por parte de los funcionarios. Implica también una actitud justa del funcionario policial; un trato considerado digno, respetuoso, imparcial y probo. Por ello, explicar los procedimientos y ofrecer la oportunidad al ciudadano de dar explicaciones es vital en esta interacción procedimental (Hinds & Murphy, 2007; Tyler, 2003). Investigaciones recientes en Reino Unido han demostrado que la justicia procedimental (y la autoridad limitada) son los principales predictores para el sentimiento del deber de obedecer de la ciudadanía (Huq et al., 2017).
La policía debe prestar especial atención a su relación procedimental con los grupos minoritarios, pues el trato injusto con estos puede debilitar fuertemente la legitimidad policial (Gau & Brunson, 2015). Así, la justicia procedimental asume una gran relevancia en su capacidad predictora de la legitimidad policial. En este sentido, los resultados de diversas investigaciones en diferentes países coinciden, tanto en democracias consolidadas como Israel (Mentovich et al., 2018), Australia (Murphy & Cherney, 2012) y Estados Unidos (Sunshine & Tyler, 2003), como en países autoritarios como China (Sun et al., 2017).
Investigaciones recientes realizadas en Chile sobre la actuación procedimental de Carabineros han encontrado evidencias de que la actuación de algunos funcionarios afecta la justificación de la violencia, como en el caso de los manifestantes mapuche (Gerber et al., 2018). También se ha demostrado que la legitimidad de Carabineros disminuye a medida que aumenta la percepción de injusticia procedimental contra manifestantes. En contraste, además, la percepción de legitimidad generó una mayor justificación de la fuerza por parte de Carabineros y una menor justificación de la violencia de los manifestantes (Gerber et al., 2023); es decir, la justicia procedimental promueve el apoyo a la policía como también el rechazo de la violencia por parte de los manifestantes.
Autolegitimidad policial
La legitimidad que la ciudadanía pueda otorgar a las instituciones policiales es solo una parte del debate de esta agenda de investigación. Otro aspecto de la confianza policial tiene que ver con la percepción de los funcionarios sobre su propio actuar. La autolegitimidad ha sido estudiada porque también está asociada con un actuar deseable de los policías. Por ejemplo, se ha argumentado que los policías que confían en su derecho de ejercer la autoridad actuarían con la ciudadanía de forma más tranquila y segura, con una disposición más constructiva frente a la ciudadanía durante los operativos, y serían más reacios a usar la fuerza, reservándola como último recurso para el restablecimiento del orden público (Bradford & Quinton, 2014).
En estudios empíricos, aplicando encuestas a funcionarios policiales, se concluyó que la autolegitimidad también está asociada a otros comportamientos, como por ejemplo una mayor voluntad de los funcionarios policiales a comprometerse con su comunidad en el mantenimiento del orden (Nix & Wolfe, 2017). Además, se ha demostrado que una mayor percepción de autolegitimidad por parte del funcionario se asocia con un mayor respeto a la justicia procedimental y respeto hacia los derechos de la ciudadanía (Jonathan-Zamir & Harpaz, 2014) y con un menor uso de la fuerza (Noppe, 2016). En consecuencia, se genera un círculo virtuoso entre la percepción de autolegitimidad y las acciones deseables de los funcionarios hacia la ciudadanía.
El uso de la fuerza policial adquiere mucha importancia en esta agenda de investigación y es de vital importancia en este estudio principalmente porque, en el contexto chileno, la policía ha sido en algunos casos y contextos cuestionada por el uso de ese recurso. No obstante, es reconocida como una fuerza profesional, disciplinada y con pocos casos de corrupción (Dammert, 2020, p. 4). En el uso de la fuerza policial se percibe una delegación estatal explícita y legítima, para su uso con el fin del mantenimiento del orden y el cumplimiento de la ley (Lersch et al., 2008; Tankebe & Mesko, 2014). Así, el sentimiento de autolegitimidad no solo representa una oportunidad para un uso más correcto de la fuerza policial, sino que también emerge como factor que interactúa con las mismas causas de la percepción de legitimidad de audiencia (Bottoms & Tankebe, 2012), generando así un círculo virtuoso entre legitimidad y autolegitimidad.
La autolegitimidad se caracteriza como el "reconocimiento o la confianza de quienes detentan el poder en su propio derecho individual al poder. En otras palabras, la autolegitimidad se refiere al autorreconocimiento del derecho al poder" (Bottoms & Tankebe, 2012, trad. propia; 2013; Tankebe, 2014). Esta área de la agenda de investigación aún falta por desarrollarse en comparación con los estudios teóricos y empíricos sobre la percepción de la legitimidad policial desde el punto de vista de la ciudadanía (Tankebe & Mesko, 2014). Al analizar esta agenda en América Latina, se perciben profundos vacíos sobre las percepciones de los funcionarios policiales, lo que podría atribuirse principalmente a la reticencia de las organizaciones policiales de la región para trabajar con la academia y centros de investigación.
Las fuentes de la autolegitimidad y los sentimientos de confianza emergen de la aceptación y el reconocimiento en las relaciones sociales (Barbalet, 1998), y han sido asociados a una serie de factores, como la justicia organizacional de las instituciones policiales. En este sentido, cuando los funcionarios se sienten apoyados y su organización los trata de manera justa, tanto en una dirección vertical (con los mandos y superiores) como horizontal (con los compañeros), aumenta la percepción de identificarse positivamente con la institución (Bradford et al., 2013; Bradford & Quinton, 2014). Los factores organizacionales son tan importantes que hay evidencia de que la autolegitimidad también predice el compromiso de los funcionarios con la organización policial (Tankebe, 2010).
Otra fuente de legitimidad es el apoyo del público en el ejercicio de la función policial. La autolegitimidad de los funcionarios policiales estaría asociada, entonces, al apoyo ciudadano, la colaboración y la aceptación de la autoridad de la policía, incluyendo un marco moral y comportamental compartido entre los funcionarios y la ciudadanía. Así mismo, estaría asociada al sentimiento del funcionario de pertenencia a un proyecto social superior y amplio para el mantenimiento del orden y en contra del crimen (Bradford & Quinton, 2014).
En la misma línea, la idea de la "delgada línea azul", asociada a la percepción generalizada entre los funcionarios de que son parte de un grupo ubicado entre la ciudadanía y el caos (la delincuencia y el desorden), también se ha teorizado como un factor que fortalece el sentimiento de legitimidad policial (Reiner, 2010). En consecuencia, cabría esperar que la efectividad en los servicios policiales fortalezca la confianza de los funcionarios en su propia legitimidad (Bottoms & Tankebe, 2013); sin embargo, también se reconoce que esta y otras fuentes de legitimidad siguen sin explorarse lo suficiente (Nix & Wolfe, 2017).
Por otro lado, algunos estudios indican que la publicidad negativa contra la policía también afecta negativamente la confianza de los funcionarios en su propia autoridad (Nix & Wolfe, 2017). Otras fuentes de legitimidad son las formales, como la ley (Bottoms & Tankebe, 2012) y otras agencias e instituciones superiores, como el gobierno o el poder legislativo, así como aquellas que trabajan en conjunto con la policía, como la fiscalía o los tribunales. Estas entidades le otorgan respaldo por medio de la autorización y el mandato para actuar (Zelditch Jr., 2018).
Carabineros de Chile, entre el desgaste y la legitimidad
Un episodio de publicidad negativa fue el conocido desfalco financiero que implicó a funcionarios civiles y uniformados de mediano y alto rango, revelado durante el año 2017 (Rivera, 2019). Este caso de corrupción impactó fuertemente los índices de apoyo popular con los que gozaba la policía uniformada, que hacía que año tras año fuera la institución mejor evaluada entre la ciudadanía.
A comienzos de 2018, otro hecho volvió a impactar la confianza pública en la policía: la Operación Huracán. Este operativo policial, desarrollado en 2017 en la región de La Araucanía, detuvo a personas supuestamente asociadas a grupos indígenas (mapuche) radicales. El operativo resultó en el descubrimiento por parte del Ministerio Público de manipulación de evidencias y de fraude al proceso legal por parte de funcionarios policiales, lo que derivó en la formalización de funcionarios y la reestructuración del Alto Mando institucional por el entonces presidente Sebastián Piñera (Sepúlveda & González, 2018).
A finales de 2018, también en la región de La Araucanía, otro operativo desencadenó un nuevo evento que involucró a Carabineros. Se trató de un allanamiento a la comunidad mapuche de Temucuicui por parte de funcionarios del Grupo de Operaciones Policiales Especiales (GOPE), que, al responder a un llamado de robo de vehículos, terminó por matar a un comunero de la comunidad mapuche, Camilo Catrillanca, nieto del Lonko de esa comunidad, en el contexto del allanamiento. Este evento generó un fuerte impacto en el mundo político y fuertes cuestionamientos sobre el uso de la fuerza policial, especialmente en la relación entre el Estado y las comunidades indígenas (Ayala, 2020).
Finalmente, en octubre de 2019, durante las jornadas de protestas y marchas nacionales del denominado "estallido social" (originado por el aumento de las tarifas del transporte público, pero que luego escaló a una multiplicidad de demandas), la policía uniformada vería su popularidad debilitada (Laborde, 2022; Pareja, 2023). Las protestas alcanzaron tal envergadura que el gobierno decretó estado de excepción constitucional (CVE 1671764, 2019). y, como consecuencia, la sociedad chilena volvió a convivir con funcionarios de las Fuerzas Armadas resguardando la seguridad pública, además de tener que convivir con toques de queda en diferentes regiones (Figura 1).

En ese contexto de crisis y movilizaciones sociales, diversos organismos nacionales e internacionales acusaron a Carabineros de excesos y violaciones a los derechos humanos en el uso de la fuerza para el control del orden público. El primer informe del Instituto de Derechos Humanos de Chile reportó al menos 610 acciones judiciales y 809 víctimas de vulneraciones (INDH, 2019); estas acciones, que han sido denunciadas como las más graves desde el retorno a la democracia (Amnistía Internacional, 2020), incluyeron traumas oculares y presuntos abusos de poder por parte de la fuerza pública, principalmente de Carabineros.
Como respuesta a desgaste, desde el nivel político e institucional se tomaron una serie de decisiones orientadas a una reforma de Carabineros, que involucraron organizaciones estatales y no gubernamentales. Algunas de estas decisiones se tradujeron en el Acuerdo Nacional por la Seguridad Pública, convocado por el presidente Sebastián Piñera en 2018, en las iniciativas de las "Propuestas de Reforma a Carabineros" originadas por el Senado (Comisión de Seguridad Pública del Senado, 2020) y en las comisiones encargadas de operacionalizar y ejecutar una reforma policial, como el Consejo Asesor para la Reforma de Carabineros y la Unidad Coordinadora para la Reforma de Carabineros, también en el año 2020.
A nivel institucional, en 2021, el nuevo plan estratégico de desarrollo policial "Carabinero del Centenario", desarrollado entre la institución policial y la Pontificia Católica de Chile recogió, en teoría, diversas propuestas formuladas por las instancias anteriores y estableció como uno de los objetivos estratégicos alcanzar la "legitimidad institucional" (Carabineros de Chile, 2021).
Luego de que la institución recobró la confianza de la ciudadanía entre 2022 y 2023, según las encuestas, las diversas instancias sobre la reforma policial externas a la institución perdieron fuerza y fueron gradualmente perdiendo operatividad y protagonismo en el debate público (Irarrázaval & Cruz, 2023). La recuperación de la confianza en la policía en los últimos años puede deberse a diferentes factores. Algunos analistas apuntan al cambio de ciclo político en el país, así como la "crisis" de seguridad y el aumento de la sensación de temor al delito, que pudo haber generado como consecuencia un mayor respaldo a la policía (Carvajal, 2023). Al mismo tiempo, existe una agenda emergente sobre el rol de la institución policial en el sistema de seguridad pública y en las políticas públicas. Estas oscilaciones entre la confianza y desconfianza hacia la policía se demuestran en la Figura 1. Durante el proceso constituyente chileno, la figura constitucional de la policía fue debatida, pero Carabineros logró preservar una serie de facultades legales (Olavarría, 2022).
Metodología
Si bien la legitimidad y autolegitimidad policial han sido estudiadas sistemáticamente por medio de encuestas y análisis estadísticos como técnicas metodológicas (Bradford & Quinton, 2014; Nix & Wolfe, 2017; Tankebe, 2014; 2019; Tankebe & Mesko, 2014), esta investigación se propone, por medio de un enfoque exploratorio, identificar con más profundidad la percepción policial y los diferentes matices que pueden revelar la percepción de los funcionarios sobre su autolegitimidad.
Muestra e instrumento
En ese sentido, se aplicaron entrevistas en profundidad de tipo semiestructurado y grupos focales de discusión con 46 funcionarios policiales de la región de La Araucanía durante septiembre de 2023. Los individuos entrevistados fueron seleccionados por su disponibilidad horaria e individualizados por sus propias unidades. Se garantizó a los funcionarios la anonimidad de sus opiniones por medio de un consentimiento informado. Así, luego de la transcripción anonimizada de las entrevistas, las grabaciones fueron destruidas.
Los cuestionarios para los grupos focales de discusión contenían 11 preguntas, incluyendo 4 preguntas de tipo sociodemográfico (edad; años de servicio, grado, lugar donde ejerce funciones; lugar de origen, y si tiene alguna ascendencia indígena). Por otro lado, las entrevistas en profundidad contenían 16 preguntas, incluyendo las sociodemográficas.
Las preguntas de los cuestionarios se basan en ambas líneas de investigación expuestas en el marco teórico, integrando la literatura sobre legitimidad policial y autolegitimidad. Los funcionarios policiales entrevistados cumplen labores en tres funciones policiales:

El análisis de las respuestas fue agrupado en cinco niveles, relacionados con las dimensiones teóricas de la autolegitimidad y con las preguntas del cuestionario aplicado a los funcionarios (Anexo 1). Luego se codificaron las transcripciones de las entrevistas en profundidad, los grupos focales y el cuaderno de campo por medio del software Atlas.ti. Los códigos se agruparon en ocho grupos: 1) eficiencia/eficacia, 2) información individual, 3) legitimidad de audiencia, 4) legitimidad vertical, 5) mapuche, 6) moralidad, 7) relación interinstitucional y 8) uso de la fuerza. Cabe destacar que los trabajos desarrollados por medio de estas estrategias pueden ser ampliados a otras categorías y códigos, lo cual ofrece una oportunidad de enriquecer esta agenda de investigación.
La Tabla 2 indica los grupos de códigos usados en la codificación de las entrevistas y la cantidad de citas de cada grupo según los documentos. En la misma tabla se evidencia que el grupo más citado es el de "legitimidad de audiencia", con 279 citas, seguido por el de eficiencia/eficacia con 166, el de uso de la fuerza con 100 citas y el de mapuche con 72.

Resultados
En esta sección se presentan los resultados del análisis de las entrevistas realizadas en la región de La Araucanía a los funcionarios de COP, PACI y territoriales. Para esto se utilizan principalmente las coocurrencias de los códigos realizados a las entrevistas y grupos focales, como también la relevancia del código considerando el número de citas y los niveles de análisis de la Tabla 2.
Ataques a funcionarios y conflicto indígena
Un factor importante en la percepción de autolegitimidad es la disposición de la ciudadanía a obedecer las órdenes de los funcionarios. En consecuencia, los ataques a la policía pueden ser considerados el extremo opuesto a la obediencia. A continuación se analizan las coocurrencias entre los códigos de los ataques a Carabineros en el contexto del conflicto indígena y la mala percepción de estos.
La Tabla 3 de coocurrencia muestra algunos códigos relacionados con aspectos negativos en la percepción del actuar de Carabineros. El dato más importante allí es el referido a ataques a funcionarios. El código con más citas asociadas tiene que ver con el uso de armamento de guerra en contra de la policía, el conflicto mapuche y los puntos fijos (acción policial de protección a propiedades o personas instruida por la fiscalía o la justicia). Para el código de mala percepción de Carabineros, este se ve altamente asociado con el código de conflicto mapuche, y este último, a su vez, con el código de terrorismo.

En la cita 1 de una entrevista en profundidad, se da cuenta de la visión de un suboficial de la especialidad de COP en una zona particularmente conflictiva de la región de La Araucanía:
[...] Claro lo convence a uno, claro, como que se victimizan y no es así; lamentablemente a mí me han atacado en el punto fijo, en traslado de punto fijo de la unidad al punto fijo me ha atacado, con armas de guerra, y gracias a Dios estoy vivo, porque iba en vehículo blindado; si no fuera así, quizá no estaría vivo. Pero de que existe acá vandalismo, terrorismo, sí existe; yo le explico eso a mi familia y por eso yo le digo: si yo no hubiese estado en Carabineros, a lo mejor creería que realmente lo que sucede acá no es tan así por los videos, pero acá realmente existe. (Cita 1: entrevista en profundidad, funcionario de COP)
En esta cita, el funcionario da cuenta de experiencias de ataque en el contexto de servicios en punto fijo. De hecho, analizando las entrevistas, queda claro que las opiniones relativas a los puntos fijos son normalmente negativas, ya que obligan a funcionarios a cumplir funciones de protección a individuos y propiedades amenazadas por ataques. Por ejemplo, entre todos los documentos, se ha codificado 23 veces el término "punto fijo" y 19 veces está asociado a un contenido negativo desde el punto de vista de los funcionarios, tanto de los policías territoriales como de la función de COP:
Sí, ustedes como vienen de allá, igual nosotros acá como carabineros estamos como desprotegidos, lamentablemente es así. Y de repente, la Fiscalía llega y dice sabe quemaron [sic] tiene que Carabineros poner un punto fijo y llegan y mandan a los Carabineros para allá, y yo de repente, le digo por experiencia porque llevo harto tiempo acá, de repente nos quedamos a la intemperie todo el día y toda la noche. (Cita 2: entrevista en profundidad, funcionario de COP)
Oiga, cómo se explica que andemos cuidando empresa; a mí en lo personal, sabe que a mí me carga, no me gusta, estoy aburrido de eso, y llevo muchos años y eso nunca ha cambiado [...]. (Cita 3: grupo focal, funcionario de COP)
Lo primero aquí que se tiene que cuidar y recordar es la vida del ser humano, de la persona, eso es lo primordial; pero qué pasa, que algunos, cierto, algunos parceleros o empresas les importan más las máquinas. Entonces si a uno le llegan a quemar un camión, uno es más malo, pero qué importa, que el chofer baje y lo resguardamos nosotros; a mí no me interesa el camión, la vida es la que importa. Entonces eso es lo que uno debate, vengo a cuidar camiones, a cuidar vacas o la persona. Ah, que vengo a cuidar gallinas, no es mi trabajo, su bien dice a la persona y a sus bienes, lo importante es la persona. [sic] (Cita 4: grupo focal, funcionario de COP)
La asociación negativa con los puntos fijos se justifica por las malas condiciones de los funcionarios y con la ineficacia y poca efectividad de ese servicio. En esa línea se expresan las citas 2 y 3. Destacan, por ejemplo, que se han instalado puntos fijos para el resguardo de empresas, algo que los funcionarios consideran como contraproducente, ya que los minimiza a un rol de guardias privados y no como agentes que deben priorizar la vida de las personas. La tabla de coocurrencia también indica que los ataques a carabineros se asocian a los armamentos de guerra, así como el conflicto mapuche aparece en las mismas citas junto a ataques a carabineros y terrorismo.
Uso de la fuerza
Otro aspecto importante que destacar es el uso de la fuerza de los funcionarios policiales en los procedimientos. Para ello, se presenta una nueva tabla de coocurrencia para buscar asociaciones entre los códigos (Tabla 4). Allí se puede analizar que el uso de la fuerza para los carabineros se asocia, en los mismos códigos de ataques a carabineros, con el uso del arma de servicio. Al mismo tiempo, también se destaca la asociación con el cumplimiento de protocolos y la legalidad, lo que puede ser considerado positivo debido al apego de los funcionarios a las reglas del uso de la fuerza.
Un dato interesante del análisis del uso de la fuerza es la coocurrencia entre los términos "fusil/UZI", la falta de apoyo y el uso de arma de servicio. Esta coocurrencia se explica en un contexto de necesidad de mayor capacidad de uso de la fuerza. El temor a usar la fuerza también se asocia con el conflicto mapuche, la legalidad, el uso del arma de servicio y, nuevamente, la percepción de los funcionarios de ausencia de apoyo institucional:

Un dato interesante del análisis del uso de la fuerza es la coocurrencia entre los términos "fusil/UZI", la falta de apoyo y el uso de arma de servicio. Esta coocurrencia se explica en un contexto de necesidad de mayor capacidad de uso de la fuerza. El temor a usar la fuerza también se asocia con el conflicto mapuche, la legalidad, el uso del arma de servicio y, nuevamente, la percepción de los funcionarios de ausencia de apoyo institucional:
Allá por ejemplo hubo un caso hace poco, que mi Cabo [...], no sé si se acuerdan; cuando le disparó [...] al auto, por el asalto a una persona en Victoria y ya, le quitó el auto e iba con armamento. Justo los polis llegamos, nos encontramos con el auto, mi cabo sacó la UZI y le mandó tres tiros en el auto y por eso está haciendo cuestionado, porque le disparó con la UZI en la carrera; pero ya está esperando el juicio, pero ahí no hay ningún respaldo para él, lo dejaron así, solucione su problema, siendo que él procedió [...]. Yo encuentro que procedió de buena forma, porque casi atropella a mi suboficial, este grande que está en el lanza agua, casi lo atropella y el poli obviamente hizo uso del armamento, pero lo dejaron ahí a la fe, él está esperando un juicio." (Cita 5: grupo focal, funcionario de COP)
Si se hace de forma adecuada, para eso están los protocolos de Carabineros, donde están presentes las tácticas y técnicas policiales para poder proceder; para eso está la circular 1832 de marzo de 2019 donde está el uso gradual y proporcional de la fuerza. Está la orden general del uso de la escopeta, de las stopper o de la carabina lanza gases; está la Orden General del uso del gas. (Cita 6: entrevista en profundidad, funcionario territorial)
La cita 5 demuestra la percepción de los funcionarios sobre un tema especialmente sensible para la policía: el sentimiento de falta de apoyo por parte de la Institución, vinculado en este caso directamente con una especie de abandono, particularmente en situaciones en que funcionarios policiales han usado la fuerza, específicamente del arma de servicio, y han resultado formalizados por la justicia y/o expulsados de la policía. Por otro lado, en la cita 6, el funcionario hace un énfasis relevante sobre el cumplimiento de las reglas del uso de la fuerza. El funcionario también demuestra conocimiento sobre la normativa de los protocolos, síntoma de una internalización de esta información en la labor policial.
Por mi parte debería usarse más, porque con el ingreso de armas que ha tenido el país de parte de, o sea de forma ilegal por parte de los narcotraficantes, no puede ser posible que un funcionario carabinero que está en la población día a día con una pistola 9 mm vaya en contra de un narcotraficante con un rifle de alto calibre. (Cita 7: grupo focal, funcionario de COP)
Yo voy en cuanto al procedimiento del conflicto mapuche, el tema territorial, pero del sector rural, en cuanto al uso de la fuerza, encuentro que Carabineros se limita mucho para la protección de su mismo funcionario, ¿ya?; porque no puede ser posible que el funcionario esté con una escopeta disparando postas de goma contra un fusil. Porque me pasó cuando estuve en la ruta cuando atacaron un punto fijo en el sector de Curacautín hacia el Parque Eólico; uno por la radio escuchaba que el funcionario gritaba, pero desesperados, totalmente desesperado. (Cita 8: grupo focal, funcionario de COP)
La cita 7 hace referencia a que el nivel del uso de la fuerza que hace Carabineros es insuficiente en la lucha contra la delincuencia. En este caso, el funcionario de COP responde que el armamento que usan los funcionarios policiales es de un nivel inferior al usado por el crimen organizado, lo que representa una asimetría en el poder de fuego. En ese mismo sentido va dirigida la opinión de otro suboficial en la cita 8, pero esta vez en el marco del conflicto mapuche, donde el armamento que se usa para COP no está al nivel de los grupos armados que operan en la región de La Araucanía.
Eficiencia/eficacia y moralidad
Según la Tabla 2, el grupo de códigos con más citas asociadas son, en primer lugar, los relativos a la legitimidad de audiencia, y en segundo lugar la eficacia/eficiencia, con 279 y 166 respectivamente. Debido al número relevante de citas, se consideró el análisis de este grupo.
Ahí no, falta más inteligencia policial, acá tiene, Carabineros tiene que avocarse a más inteligencia policial y recabar información para poder desbaratar estas bandas criminales que están causando estragos en la región. Carabinero tiene los medios [...]. Pero no sé por qué no se ha podido desbaratar todas estas bandas, la CAM, La Resistencia Lafquenche y otras organizaciones criminales que están haciendo los estragos. (Cita 9: entrevista en profundidad, funcionario territorial)
[Sobre la eficacia en la prevención de los delitos:] No, al final lo único que hacemos acogemos denuncias, porque no alcanza el tiempo para todo [sic]. (Cita 10: grupo focal, funcionario de COP)
Lo que pasa igual aquí en Carabineros [es que] a uno le enseñan que nosotros somos una policía preventiva, ¿cierto?, y usted estar en un punto fijo. Cuál es la prevención, no hay ninguna, no hay, no existe eso; o sea, qué es lo que hacemos, guardia otra vez cuidando maquinaria. Entonces yo creo que, si usted lo ve aquí, igual hay un descontento, estar cuidando maquinaria y cuidar bienes, vacas y gallinas; de verdad yo creo que nos sentimos la mayoría, no sé, lo sentimos [...] en el barro [sic]. (Cita 11: grupo focal, funcionario de COP)
La demanda es tan grande repente que nosotros ya la prevención es poco lo que hacemos [sic]. (Cita 12: grupo focal, funcionario de COP)
En la cita 9, el suboficial de COP expresa que la policía tiene todos los recursos para combatir los grupos armados que actúan en la región; sin embargo, no identifica los motivos precisos de por qué aún no se han neutralizado estos grupos. El funcionario, en este caso, lo asocia a la falta de información e inteligencia, lo que impide un combate policial más eficaz. Las citas 11 a la 13 hacen referencia a un tema de suma relevancia para Carabineros de Chile: la prevención del delito. En el artículo 2.° bis de la Ley Orgánica Constitucional de Carabineros (18.961) se mandata a esa organización "al servicio de la comunidad y sus servicios se orientarán a la prevención de delitos, al control y restablecimiento del orden público y a la seguridad pública, así como a otras que le asignen las leyes". Por otro lado, el Plan Estratégico de Desarrollo Policial (2022-2028) Carabinero del Centenario establece como misión: "Dar eficacia al derecho, garantizar el orden y la seguridad pública en todo el territorio nacional, mediante un enfoque integral de la prevención" (p. 9).
Por tanto, la prevención del delito es el epicentro de la acción policial del carabinero. Por ese motivo, las citas 10 y 11 son tan relevantes, ya que en la primera se expresa que el funcionario logra solamente acoger y responder a las denuncias que, en este caso, ingresan por la Central de Comunicaciones (CENCO). Por otro lado, los funcionarios de COP no asocian los servicios de puntos fijos como preventivos, a pesar de que sí lo son; pero esta visión negativa se asocia a la alta peligrosidad, el elevado uso de recursos humanos y logísticos, y la percepción de poca efectividad frente al mayor problema: la violencia en la región.
Ah sí, obviamente sí son eficaces porque ya con el hecho del carabinero estar en un punto, en este caso la víctima se siente segura, entonces es eficaz. (Cita 13: grupo focal, funcionario PACI)
Yo creo que la función de la patrulla PACI, aparte de ser facilitadores, también es que nosotros les entregamos confianza a ellos. Así como les entregamos confianza, es viceversa, para ellos poder... Porque ellos hacen la diferencia entre los carabineros urbanos y los carabineros PACI. Y debido a eso, nosotros hemos ido avanzando en las patrullas para poder trabajar con ellos. (Cita 14: grupo focal, funcionario PACI)
Con las patrullas PACI, los funcionarios se perciben como facilitadores y articuladores entre el Estado y las comunidades indígenas, y consideran su actuación como eficaz, aunque perciban alguna falta de apoyo institucional. Sus vínculos colaborativos y las redes que construyen entre las comunidades y la policía son un activo de información relevante para toda la institución. El reconocimiento y respeto a la cultura indígena, específicamente mapuche en este caso, que ofrecen estos funcionarios es vital para conservar estas relaciones. Cabe resaltar el uso del mapudungún (la lengua mapuche), que algunos funcionarios PACI dominan y que facilita la red de colaboración. Un patrón que se repite en los datos de las entrevistas es la dinámica en la que las acciones frente a la ciudadanía y con las comunidades indígenas nacen desde la propia institución policial y sus capacidades instaladas, lo que representa una omisión de las organizaciones gubernamentales en la acción de "gobernar" la seguridad pública.
En esta sección se ha presentado parte de las 738 citas codificadas de las entrevistas y grupos focales a funcionarios policiales en La Araucanía. La cantidad de datos recopilados posibilita un análisis con nuevos enfoques y niveles de análisis, y de mayor profundidad.
Discusión
Los resultados de esta investigación exploratoria son novedosos porque representan una recopilación y análisis de información inédita en una organización policial en América Latina sobre el tema de la legitimidad policial. Las entrevistas hechas en la región de La Araucanía revelaron una serie de opiniones relevantes sobre la percepción que tienen los funcionarios respecto al conflicto mapuche. Un aspecto de análisis importante es la percepción de los funcionarios sobre el apoyo institucional, es decir, el respaldo de su propia organización a la labor que desempeñan. Algunos funcionarios de COP, PACI y territoriales expresan un sentimiento de abandono, principalmente en lo que respecta al uso de la fuerza y las condiciones laborales que deben cumplir en los puntos fijos. Esto es preocupante, ya que, según la teoría, las relaciones del funcionario con los mandos y con sus mismos compañeros definen su percepción de autolegitimidad (Bradford et al., 2013; Bradford & Quinton, 2014).
La eficacia/eficiencia también es un punto importante para la percepción de auto-legitimidad (Chanley et al., 2000; Jackson & Bradford, 2019; Tankebe, 2013). Al respecto, los funcionarios entrevistados tuvieron opiniones divididas. Una parte de ellos muestra su desconfianza frente a la labor principal de la institución: la prevención. Expresan que la alta demanda, principalmente de los llamados de emergencia, convierte los servicios policiales en reactivos. De igual forma, los puntos fijos son percibidos como ineficaces y, aunque son un servicio primordialmente preventivo, no perciben que tenga la capacidad de "resolver" el problema del conflicto y la violencia en el territorio.
Pero, por otra parte, las patrullas PACI sienten un mayor compromiso con su labor de vínculo con las comunidades indígenas. Esta división operacional demuestra una especie de contradicción interna con la acción de otros departamentos, como, por ejemplo, los funcionarios de COP, que deben ir al "choque", mientras que las PACI trabajan con las comunidades. Gestionar esta contradicción, a causa de la gran cantidad de funciones y tareas que la institución está legalmente obligada a cumplir, es un desafío importante.
Finalmente, un nivel de los datos complejos que influye en diferentes aspectos de la percepción de autolegitimidad de los funcionarios policiales se refiere al uso de la fuerza. Teóricamente, el uso de la fuerza está relacionado con la justicia procedimental (Jackson et al., 2012; Murphy & Cherney, 2012; Sunshine & Tyler, 2003). En los datos de esta investigación, el uso de la fuerza aparece asociado al conflicto mapuche, a los puntos fijos y, de forma muy preocupante, a los ataques a carabineros, relacionados estos últimos con los armamentos de guerra usados contra los funcionarios policiales.
Los ataques a los funcionarios policiales afectan directamente la calidad de los servicios y procedimientos policiales, pues obliga al uso de la fuerza y debilita el sentimiento de valoración por parte de la comunidad. Además, la percepción de falta de recursos, tanto logísticos como de armamento, y las malas condiciones laborales generan sentimientos de incapacidad entre los policías para enfrentar la delincuencia organizada, la violencia y el terrorismo, que son percibidos con gran capacidad y agresividad. Este factor puede generar temor entre los funcionarios de mantenerse en la actividad de seguridad, al identificar los altos costos para su vida al continuar la carrera policial.
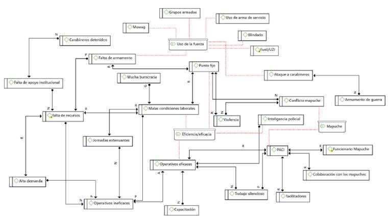
El mapa (Figura 2), elaborado con el software Atlas.ti, muestra un resumen de los red sultados de la investigación. En esta figura se usaron los códigos más relevantes y con mayor cantidad de citas para ilustrar la expresión de los 46 funcionarios policiales entrevistados. Se destaca la gran cantidad de rutas de los códigos "operativos ineficaces", "falta de recursos" y "operativos eficaces".

Conclusión
Esta investigación presentó información relevante e inédita sobre la percepción de funcionarios policiales en una región caracterizada por el conflicto indígena, la violencia y el terrorismo. En este contexto, se podría esperar que las condiciones específicas del conflicto influyeran en los sentimientos de la policía, lo cual es confirmado por los resultados de esta investigación. Este estudio exploratorio también demuestra la pertinencia de la teoría sobre la autolegitimidad, destacando principalmente factores como la eficacia y eficiencia de los servicios policiales, así como el uso de la fuerza y la relación con la comunidad. En este caso, los ataques sufridos por los funcionarios fueron muy relevantes en diferentes niveles de análisis de las entrevistas.
Se destacan también aspectos como una posible falta de apoyo institucional que, según la teoría, es importante en la percepción de autolegitimidad, y que en el caso de esta investigación se relaciona con diferentes niveles de análisis. Particularmente, su relación con el uso de la fuerza es notable, ya que puede limitar la acción individual del funcionario frente a la delincuencia y, en este caso particular, frente a los atentados de grupos armados. Este factor es negativo para la acción policial. Por otro lado, los funcionarios más vinculados con la ciudadanía son aquellos que perciben su actuar como eficaz y cumplen con la misión legal de la organización policial, traducida en la prevención.
En síntesis, esta investigación dialoga con la literatura sobre la legitimidad policial y, específicamente, la autolegitimidad percibida por los funcionarios. Los datos primarios son originales e inéditos, recolectados en una región caracterizada por el conflicto y la violencia. Algunas limitaciones de este artículo pueden estar relacionadas con el tamaño de la muestra y la técnica utilizada, que al mismo tiempo son ventajosas en un estudio cualitativo. Cobra importancia, por tanto, la necesidad de más estudios en esta agenda, principalmente de tipo cuantitativo. Los resultados pueden contribuir a optimizar la gobernanza de la fuerza pública, especialmente en zonas de conflicto, donde el actuar de los funcionarios de seguridad es central para la sociedad y la esfera política, y resulta decisivo en la relación entre el Estado y la sociedad.
Agradecimientos
El autor desea agradecer a Carabineros de Chile por su apertura al campo de las ciencias sociales, en particular a la Dirección de Planificación y Desarrollo, junto a su Centro de Estudios Estratégicos y de Seguridad Pública, que permitieron el trabajo de campo para acceder a las fuentes de información, valioso aporte en el desarrollo de esta investigación.
Referencias
Anrango, D., & Medina, J. E. (2022). Percepciones ciudadanas sobre la Policía de Ecuador: Estudio de los factores que influyen sobre la confianza en la institución policial. Política Criminal, 17(34), 474-505. https://doi.org/10.4067/S0718-33992022000200474
Ayala, L. (2020, 2 de marzo). Parte juicio de caso Catrillanca y se espera que dentro de un mes declaren Andrés Chadwick y Hermes Soto. La Tercera. https://tinyurl.com/2vyrkvek
Aylwin, J. (2020). Conflicto interétnico y odio racial en La Araucanía. IWGIA. https://tinyurl.com/y8fpjca5
Barbalet, J. M. (1998). Emotion, social theory, and social structure: A macrosociological approach. Cambridge University Press. https://doi.org/10.1017/CBO9780511488740
Bottoms, A., & Tankebe, J. (2012). Beyond procedural justice: A dialogic approach to legitimacy in criminal justice. The Journal of Criminal Law & Criminology, 102, 119-170.
Bottoms, A., & Tankebe, J. (2013). 'A voice within': Power-holders' perspectives on authority and legitimacy. En J. Tankebe & A. Liebling (Eds.), Legitimacy and criminal justice: An international exploration. Oxford University Press. https://doi.org/10.1093/acprof:oso/9780198701996.003.0005
Bradford, B., & Quinton, P. (2014). Self-legitimacy, police culture and support for democratic policing in an English constabulary. British Journal of Criminology, 54(6), 1023-1046. https://doi.org/10.1093/bjc/azu053
Bradford, B., Quinton, P., Myhill, A., & Porter, G. (2013). Why do 'the law' comply? Procedural justice, group identification and officer motivation in police organizations. European Journal of Criminology, 77(1), 110-131. https://doi.org/10.1177/1477370813491898
Caicedo, J. M. (2022). Autoridad y privilegio: Confianza en la policía en Latinoamérica. Colombia Internacional, 7/0. https://doi.org/10.7440/colombiaint110.2022.06
Carabineros de Chile. (2021). Plan Estratégico de Desarrollo Policial. https://reformacarabineros.gob.cl/memdia/2021/04/documento-22.pdf
Carvajal, J. (2023, abril 9). Carabineros es la institución que más recuperó su aprobación y confianza tras el estallido social. La Tercera. https://tinyurl.com/5h6jm39p
Chanley, V. A., Rudolph, T. J., & Rahn, W. M. (2000). The origins and consequences of public trust in government: A time series analysis. The Public Opinion Quarterly, 64(3), 239-256. https://www.jstor.org/stable/3078718
Coicaud, J.-M. (2002). Legitimacy and politics: A contribution to the study of political right and political responsibility (D. A. Curtis, Ed. y Trad.). Cambridge University Press. https://doi.org/10.1017/CBO9780511490200
Comisión de Seguridad Pública del Senado. (2020). Reforma a Carabineros de Chile. https://tinyurl.com/3ja-muw45
CVE 1671764 (2019, 19 de octubre). Declara estado de excepción constitucional de emergencia en la Provincia de Santiago y Chacabuco, y las comunas de Puente Alto y San Bernardo de la Región Metropolitana. Diario Oficial de la República de Chile, 42, 481-B.
Dammert, L. (2020, mayo). Carabineros de Chile ¿El modelo latinoamericano de seguridad? (Análisis Carolina 25). Fundación Carolina. https://doi.org/10.33960/ac_25.2020
Frías, D. A. (2022). El conflicto Mapuche: terrorismo en La Araucanía chilena. Boletín IEEE, 25, 564-585. https://tinyurl.com/uvkw5mjz
Gau, J. M., & Brunson, R. K. (2015). Procedural injustice, lost legitimacy, and self-help: Young males' adaptations to perceived unfairness in urban policing tactics. Journal of Contemporary Criminal Justice, 3/(2), 132-150. https://doi.org/10.1177/1043986214568841
Gerber, M. M., Figueiredo, A., Sáez, L., & Orchard, M. (2023). Legitimidad, justicia y justificación de la violencia intergrupal entre carabineros y manifestantes en Chile. Psykhe, 32(1), 1-15. https://doi.org/10.7764/psykhe.2021.31721
Gerber, M. M., González, R., Carvacho, H., Jiménez-Moya, G., Moya, C., & Jackson, J. (2018). On the justification of intergroup violence: The roles of procedural justice, police legitimacy, and group identity in attitudes toward violence among indigenous people. Psychology of Violence, 8, 379-389. https://doi.org/10.1037/vio0000177
Hinds, L., & Murphy, K. (2007). Public satisfaction with police: Using procedural justice to improve police legitimacy. Australian & New Zealand Journal of Criminology, 40(1), 27-42. https://doi.org/10.1375/ acri.40.1.27
Hough, M., Jackson, J., & Bradford, B. (2013). ¿De qué depende la legitimidad de la policía? Resultados de una investigación europea. InDret, 4. http://repositori.upf.edu/handle/10230/21282
Huq, A. Z., Jackson, J., & Trinkner, R. (2017). Legitimating practices: Revisiting the predicates of police legitimacy. The British Journal of Criminology, 57(5), 1101-1122. https://doi.org/10.1093/bjc/azw037
Irarrázaval, I., & Cruz, F. (2023). Confianza Institucional en Chile: un desafío para el Desarollo. Centro de Estudios Políticos. https://tinyurl.com/wnb2a2vb
Jackson, J. (2018). Norms, normativity, and the legitimacy of justice institutions: International perspectives. Annual Review of Law and Social Science, 74(1), 145-165. https://doi.org/10.1146/annurev-lawsocsnci-110316-113734
Jackson, J., & Bradford, B. (2010). Police legitimacy: A conceptual review (SSRN Scholarly Paper 1684507). https://doi.org/10.2139/ssrn.1684507
Jackson, J., & Bradford, B. (2019). Blurring the distinction between empirical and normative legitimacy? A methodological commentary on 'Police legitimacy and citizen cooperation in China'. Asian Journal of Criminology, 74(4), 265-289. https://doi.org/10.1007/s11417-019-09289-w
Jackson, J., Bradford, B., Hough, M., Myhill, A., Quinton, P., & Tyler, T. R. (2012). Why do people comply with the law?: Legitimacy and the influence of legal institutions. The British Journal of Criminology, 52(6), 1051-1071. https://doi.org/10.1093/bjc/azs032
Jackson, J., & Gau, J. M. (2016). Carving up concepts? Differentiating between trust and legitimacy in public attitudes towards legal authority. En Interdisciplinary perspectives on trust: Towards theoretical and methodological integration (pp. 49-69). Springer International Publishing.
Jackson, J., Hough, M., Bradford, B., & Kuha, J. (2015). Empirical legitimacy as two connected psychological states. En G. Mesko & J. Tankebe (Eds.), Trust and legitimacy in criminal justice: European perspectives (pp. 137-160). Springer International Publishing. https://doi.org/10.1007/978-3-319-09813-5_7
Jackson, J., & Kuha, J. (2015). How theory guides measurement: Public attitudes toward crime and policing. En T. Bynum & H. Beth (Eds.), Handbook on measurement issues in criminology and criminal justice. John Wiley. https://doi.org/10.13140/2.1.4152.0960
Jonathan-Zamir, T., & Harpaz, A. (2014). Police understanding of the foundations of their legitimacy in the eyes of the public: The case of commanding officers in the Israel National Police. The British Journal of Criminology, 54(3), 469-489. https://doi.org/10.1093/bjc/azu001
Laborde, A. (2022). La paradoja de los Carabineros en Chile: crece la sensación de inseguridad, mejora su apoyo social. El País. https://tinyurl.com/3d7vtmsa
Lersch, K. M., Bazley, T., Mieczkowski, T., & Childs, K. (2008). Police use of force and neighbourhood characteristics: An examination of structural disadvantage, crime, and resistance. Policing and Society, 78(3), 282-300. https://doi.org/10.1080/10439460802091690
Liebling, A. (2004). Prisons and their moral performance: A study of values, quality, and prison life. Oxford University Press.
Mentovich, A., Ben-Porat, G., Levy, N., Goff, P. A., & Tyler, T. (2018). Policing alienated minorities in divided cities. Regulation & Governance, 74(3), 531-550. https://doi.org/10.1111/rego.12232
Murphy, K., Bradford, B., & Jackson, J. (2016). Motivating compliance behavior among offenders: Procedural justice or deterrence? Criminal Justice and Behavior, 43(1), 102-118. https://doi.org/10.1177/0093854815611166
Murphy, K., & Cherney, A. (2012). Understanding cooperation with police in a diverse society. The British Journal of Criminology, 52(1), 181-201. https://doi.org/10.1093/bjc/azr065
Nalla, M., & Nam, Y. (2021). Corruption and trust in police: Investigating the moderating effect of procedural justice. International Journal of Offender Therapy and Comparative Criminology, 65(6-7), 715-740. https://doi.org/10.1177/0306624X20928019
Nix, J., & Wolfe, S. E. (2017). The impact of negative publicity on police self-legitimacy. Justice Quarterly, 34(1), 84-108. https://doi.org/10.1080/07418825.2015.1102954
Noppe, J. (2016). The use of force by police officers. European Journal of Policing Studies, 3(3), 315-341. https://doi.org/10.5553/EJPS/2034760X2016003003004
Olavarría, T. (2022). Claves de la constitucionalización policial en Chile desde una perspectiva comparada. Revista Temas Sociológicos, 37. https://doi.org/10.29344/07196458.31.3295
Oliveira, T. R., Oliveira, A. R. de, & Adorno, S. (2019). Legitimidade policial: Um modelo de mensuração. Revista Brasileira de Ciências Sociais, 34, e3410007. https://doi.org/10.1590/3410007/2019
Pareja, P. (2023). 101 incidentes, 50 detenidos y 11 carabineros lesionados: Carabineros entrega balance de jornada a cuatro años del estallido social. La Tercera. https://tinyurl.com/5n8wchfk
Reiner, R. (2010). The politics of the police. Policing: A Journal of Policy and Practice, 5(2), 111-113. https://doi.org/10.1093/police/par008
Rivera, V. (2019, 27 de enero). Las 35 personas que la fiscalía llevará a juicio por el fraude en Carabineros. La Tercera. https://tinyurl.com/4dwpv665
Roché, S. (2019). La policía en democracia. Radio Universal de Chile.
Sepúlveda, N., & González, M. (2018, 13 de marzo). ”Operación Huracán": testimonios y confesiones confirman que fue un montaje. Ciper Chile. https://tinyurl.com/29uxsh2k
Sun, I. Y., Wu, Y., Hu, R., & Farmer, A. K. (2017). Procedural justice, legitimacy, and public cooperation with police: Does Western wisdom hold in China? Journal of Research in Crime and Delinquency, 54(4), 454-478. https://doi.org/10.1177/0022427816638705
Sunshine, J., & Tyler, T. R. (2003). The role of procedural justice and legitimacy in shaping public support for policing. Law & Society Review, 37(3), 513-548. https://www.jstor.org/stable/1555077
Tankebe, J. (2010). Identifying the correlates of police organizational commitment in Ghana. Police Quarterly, 73(1), 73-91. https://doi.org/10.1177/1098611109357324
Tankebe, J. (2013). Viewing things differently: The dimensions of public perceptions of police legitimacy. Criminology, 57(1), 103-135. https://doi.org/10.1111/j.1745-9125.2012.00291.x
Tankebe, J. (2014). Rightful authority: Exploring the structure of police self-legitimacy (SSRN 2499717). https://doi.org/10.2139/ssrn.2499717
Tankebe, J. (2019). In their own eyes: An empirical examination of police self-legitimacy. International Journal of Comparative and Applied Criminal Justice, 43(2), 99-116. https://doi.org/10.1080/01924036.2018.1487870
Tankebe, J., & Mesko, G. (2014). Police self-legitimacy, use of force, and pro-organizational behavior in Slovenia. En Trust and legitimacy in criminal justice: European perspectives (pp. 261-277). Springer.
Tyler, T. R. (2003). Procedural justice, legitimacy, and the effective rule of law. Crime and Justice, 30, 283-357. https://www.jstor.org/stable/1147701
Tyler, T. R. (2006). Psychological perspectives on legitimacy and legitimation. Annual Review of Psychology, 57(1), 375-400. https://doi.org/10.1146/annurev.psych.57.102904.190038
Tyler, T. R., & Blader, S. L. (2000). Cooperation in groups: Procedural justice, social identity, and behavioral engagement (pp. ix, 233). Psychology Press.
Tyler, T. R., Fagan, J., & Geller, A. (2014). Street stops and police legitimacy: Teachable moments in young urban men's legal socialization. Journal of Empirical Legal Studies, 77(4), 751-785. https://doi.org/10.1111/jels.12055
Tyler, T. R., & Jackson, J. (2014). Popular legitimacy and the exercise of legal authority: Motivating compliance, cooperation, and engagement. Psychology, Public Policy, and Law, 20(1), 78-95. https://doi.org/10.1037/a0034514
Zelditch Jr., M. (2018). Legitimacy theory. En Contemporary social psychological theories (2.a ed., pp. 340-371). Stanford University Press.
Anexo

Notes
Author notes
CONTACTO: Tito Olavarría Azocar tito.olavarria@uss.cl