Artículos
Emociones e identidad profesional docente: relaciones e incidencia 1
Emotions and Teachers’ Professional Identity: Relations and Incidence
Émotions et Identité Professionnelle de L’enseignant: Relations Et Incidence
Emoções e Identidade Profissional Docente: Relações e Incidência
Emociones e identidad profesional docente: relaciones e incidencia 1
Praxis & Saber, vol. 8, núm. 17, pp. 225-247, 2017
Universidad Pedagógica y Tecnológica de Colombia
Recepción: 30 Agosto 2016
Aprobación: 03 Marzo 2017
Resumen: La Identidad Profesional Docente (IPF) está íntima y continuamente ligada a las emociones desde el mismo momento en que se estructura el perfil de identidad y en cada transformación que se da. Los estudios que abordan la identidad están pasando de plantear cuestiones respecto a quién se es para asumir nuevas perspectivas orientadas a cuándo, dónde y cómo se es. En este marco conceptual, el presente artículo presenta resultados concernientes a los aspectos relacionados con la identidad y las emociones que diecisiete estudiantes de últimos semestres de los programas de formación de maestros de la Universidad Pedagógica y Tecnológica de Colombia (UPTC) atribuyen a la profesión que han escogido. La investigación se valió del estudio de caso, con múltiples unidades de análisis, y de la entrevista a profundidad como técnica para la recolección de los datos, los cuales se analizaron con el apoyo del programa informático ATLAS TI. En conclusión, las identidades son diversas, dinámicas y complejas, y se configuran a partir de componentes intrapersonales, vivencias emocionales y experiencias en la práctica de aula, en correspondencia con las características del contexto.
Palabras clave: emociones, identidad profesional docente, formación de maestros, maestros en formación.
Abstract: Teachers’ Professional Identity (TPI) is closely and continuously linked to emotions from the very first moment when identity profile is structured and in every single transformation suffered. Studies that address identity are now more focused on gaining new perspectives on when, where and how to be rather than raising questions about who you are. In this context, this article presents results concerning the aspects related to the identity and the feelings of seventeen last semester students from the Universidad Pedagógica y Tecnológica de Colombia towards the profession they have chosen. The research used the case study with multiple units of analysis and the in-depth interview as data collection methods, which were analyzed thanks to the computer program ATLAS TI. In conclusion, the identities are diverse, dynamic, and complex and they are built from intrapersonal components, emotional experiences and experiences in classroom practice, in accordance with the characteristics of the environment.
Keywords: emotions, teachers’ professional identity, teacher training, teachers in training.
Résumé: L’Identité Professionnelle de l’Enseignant (IPE) est intimement et étroitement liée aux émotions, dès l’instant de structuration du profile d’identité et dans chaque transformation subie. Les études qui abordent l’identité sont en train de repenser des questions vis-à-vis de ce qui on est, pour adopter une perspective plus axée sur quand, où et comment être. Dans ce cadre conceptuel, le présent article expose des résultats concernant les émotions et les aspects qui sont en relation avec l’identité de dix-sept étudiants en derniers semestres des programmes de formation des enseignants à l’Universidad Pedagógica y Tecnológica de Colombia (UPTC) face à la profession qu’ils ont choisi. La recherche s’est servie de l’étude de cas à plusieurs unités d’analyse et de l’entretien en profondeur en tant que méthodes de collecte de données, celles-ci ont été analysées à l’aide du logiciel informatique ATLAS TI. En conclusion, les identités sont diverses, dynamiques et complexes ; elles sont façonnées à partir de composantes intrapersonnelles, d’expériences émotionnelles et de faits vécus dans la pratique de la classe, en correspondance avec les caractéristiques du contexte.
Mots clés: émotions, identité professionnelle de l’enseignant, formation des enseignants, enseignants en formation.
Resumo: A Identidade Profissional Docente (IPF) está íntima e continuamente unida às emoções desde o mesmo momento em que se estrutura o perfil de identidade e na cada transformação que se dá. Os estudos que abordam a identidade estão a passar de propor questões com respeito a quem se é para assumir novas perspectivas orientadas a quando, onde e como se é. Neste âmbito conceitual, o presente artigo apresenta resultados concernentes aos aspectos relacionados com a identidade e as emoções que dezessete estudantes de últimos semestres dos programas de formação de maestros da Universidad Pedagógica y Tecnológica de Colombia (UPTC) atribuem à profissão que têm escolhido. A pesquisa valeu-se do estudo de caso, com múltiplas unidades de análises, e da entrevista a profundidade como técnica para a recopilação dos dados, os quais se analisaram com o apoio do programa informático ATLAS TI. Em conclusão, as identidades são diversas, dinâmicas e complexas, e configuram-se a partir de componentes intrapessoais, vivências emocionais e experiências na prática de sala, em correspondência com as características do contexto.
Palavras-chave: emoções, identidade profissional docente, formação de maestros, maestros em formação.
Identidad profesional docente (IPD)
La identidad docente se puede asumir desde dos ámbitos, el imaginario social del papel que debe cumplir un maestro y la perspectiva de tipo personal que implica sus prioridades, sentidos e interpretaciones contextuales (Canrinus, Helms-Lorenz, Beijaard, Buitink, & Hofman, 2011; Chi-Kin, Xian-Han, Hau-Fai, & Mu-Hua, 2013). En el caso de un maestro en formación, la identidad es un coadyuvante en la adaptabilidad contextual y el sentido que le asigna a la profesión docente (Ibáñez & Hernández, 2015).
La identidad posibilita a los maestros una justificación para asumir la docencia como un estilo de vida (Sfard & Prusak, 2005). Además de ello, les brinda condiciones para definir su propia perspectiva respecto a cómo ser, cómo actuar, cómo dimensionar su trabajo y cómo asumir su estatus social (Sachs, 2005). Por lo tanto, la identidad tiene gran relevancia para el desarrollo del profesorado (Freese, 2006; Hoban, 2007; Korthagen, Kessels, Koster, Lagerwerf, & Wubbels, 2001; Riopel, 2006; Sachs, 2005). Pero es necesario asumir la identidad como un proceso dinámico en el que se integran factores intrapersonales, como las emociones y las historias (Rodgers & Scott, 2008; Veen & Sleegers, 2006; Zembylas, 2003a) y factores externos, en el ámbito relacional contextual (Holstein & Gubrium, 2000). Por consiguiente, hay modificación de la identidad durante el proceso formativo y en el ejercicio profesional (Beauchamp & Thomas, 2009; Flores & Day, 2006; Rodgers & Scott, 2008; Sachs, 2005).
Nias (1996) detalló una estrecha relación entre identidad personal y profesional en el profesorado, porque la práctica educativa de aula determina satisfacción, felicidad y autoestima, pero a la vez vulnerabilidad. En consecuencia, los procesos de práctica educativa son estructurantes, debido a que inciden en los procesos subjetivos que intervienen en la configuración de la identidad docente, en la subjetividad colectiva (Bedacarratx, 2012) y en los resultados de sus competencias profesionales, al conseguir exitosos resultados de sus estudiantes (Morgado, 2011).
Identidad o subjetividad
Autores como Foucault (1988) y Tello (2016) se refieren a subjetividad, más que a identidad, al ser esta última dinámica, cambiante y profundamente ligada a las características del entorno. El sujeto se remodela constantemente, motivo por el cual nunca está completamente terminada o definida su identidad, en consecuencia, asume posiciones ante los discursos de otros sujetos, para seguirlos o para resistirlos. Asimismo, Foucault se refiere a la emoción del profesor en el marco de un carácter social y político.
La progresiva configuración de la identidad docente que realizan los maestros en formación implica reconocer que se presentan procesos compartidos de subjetivación, que posibilitan una imagen común para un colectivo que asume una profesión específica. Aspecto que implica asumir que la identidad es un proceso continuo y permanente, orientado a la búsqueda y creación de sentidos y significados (Bedacarratx, 2012).
En términos de Anzaldúa y Ramírez (2001), la subjetividad posibilita la construcción del sujeto, ya que integra múltiples factores como representaciones, fantasías, imaginarios, interacciones, deseos, y vínculos intra e intersubjetivos. Es así como se genera una identidad que le da sentido como individuo y como sujeto que hace parte de un colectivo. Al respecto, Bedacarratx (2012) asegura que es fundamental partir de la dimensión subjetiva del trabajo docente para definir la identidad y su papel en los procesos formativos, debido a que al configurar una identidad profesional se integran aspectos como la autoimagen y la forma de ser en un contexto profesional, que es el espacio en donde se pone a prueba la interioridad del sujeto.
Configuración de la IPD
Considerando a Timostsuk y Ugaste (2010), la IPD se entiende como el autoconocimiento del individuo en situaciones relacionadas con la enseñanza, en el sentimiento de pertenencia y el empoderamiento. Permanentemente el desarrollo del profesorado se ve afectado por aspectos profesionales —remuneración, incentivos, ambiente laboral—, personales —edad, experiencia, motivación, estado físico, psicológico e intelectual—, contextuales —familia, amigos, bienes—, sociales —situaciones económicas, políticas y sociales— y vocacionales (Vieira, 2011).
Larraín (2003) y Bolívar (2006) señalan que existen múltiples clasificaciones referidas a la IPD, las cuales se han ido configurando desde que Erikson en 1980 introdujo el concepto. Por su parte, Serrano y Pontes (2016) enfatizan en dos aspectos fundamentales en relación con la IPD, el ámbito intrapersonal —ser diferente, relacionado con un factor íntimo— y la dimensión social —asignarle valor social a la profesión docente y a quienes la ejercen—. Caballero y Bolívar (2015) exponen que la identidad del profesorado está determinada por la realidad económica, política y social que lo rodea, así como por factores tales como el salario, la evaluación de desempeño (Roa, 2017), la promoción, los incentivos y el clima laboral. La identidad no se queda en la interioridad del sujeto, sino que sale a flote cuando interactúa con el contexto que le rodea, es decir que se efectiviza en la praxis (Sisto, 2012) y siempre está presente (Vieira, 2011).
En términos de Restrepo y Campo (2002), el estilo es un distintivo que determina la manera de ser, hacer y actuar, e implica el reconocimiento del otro. En relación con la labor docente, Gómez, Bustamante, Castiblanco y Antonio (2015) señalan que se suelen evidenciar tres estilos pedagógicos de manera preponderante en el profesorado: el crítico, el técnico y el práctico. Es decir que la identidad también está marcada por las concepciones pedagógicas que tenga el maestro y por el rol que cree que debe jugar. Con una visión optimista, Correa, Martínez-Arbelaiz y Gutiérrez (2014) expresan que las condiciones críticas que el maestro en formación pueda observar durante su práctica, lejos de generarle un rechazo hacia su profesión, pueden convertirse en herramientas poderosas para generar cambios e innovaciones educativas en el sistema, además de ser los insumos para redefinir el perfil profesional del maestro.
Por consiguiente, la identidad docente se transforma de manera dinámica con el aprendizaje y las múltiples incidencias del contexto, donde confluyen, según Galaz (2014), variables subjetivas —historia personal—, sociales —modelo de referencia— y situacionales —condiciones laborales—, en un proceso de maduración personal. Dicha identidad se estructura a partir de la motivación que subyace a la intención de ser maestro y al ideal de profesor que se quiere alcanzar, ya que la imaginación juega un papel fundamental en la construcción de la identidad, asociada al reconocimiento de las competencias status como actores de cambio socioeducativo y actuación ética en la profesión.
En la práctica docente se gestan los rasgos de la identidad, es decir, manifestaciones de personalidad, motivaciones y actitudes que se hacen evidentes en los discursos, y que se van consolidando a partir de la necesidad de aprender a interactuar con otros, preparar clases y atender a un amplio número de estudiantes, la formación pedagógica y las responsabilidades académicas y administrativas (Martín-Gutiérrez, Conde-Jiménez, & Mayor-Ruíz, 2014). En resumen, la construcción de la IPD se sustenta en cuatro dimensiones: emocional, social-interpersonal, didáctica-pedagógica e institucional-administrativa, siendo la dimensión emocional transversal a todas las demás.
Emociones e identidad docente
Según Zembylas (2005), los sujetos hacen sus emociones, las emociones no les suceden. Las emociones están asociadas al desarrollo intrapersonal e interpersonal, como consecuencia del bienestar individual subjetivo (Buitrago & Herrera, 2013). En este sentido, los maestros en formación deberían consolidar sus habilidades sociales y emocionales para lograr un alto desempeño profesional (Herrera & Buitrago, 2014). Por consiguiente, las emociones determinan en gran medida la identidad del maestro (Shapiro, 2010), donde la práctica docente, que debe ser asumida como positiva e importante (Ezer, Gilat, & Sagee, 2010), implique compromiso, motivación y, de alguna manera, apego emocional (Day & Leitch, 2001). Si los maestros no logran experimentar esta motivación, pueden llegar a no ejercer su profesión (Hong, 2010).
Por otra parte, los sistemas educativos han experimentado cambios estructurales frente a los requerimientos de nuevas generaciones poblacionales, de desarrollos tecnológicos desafiantes y de contextos que sugieren otras maneras de vivir y ser. Es así como, ahora más que nunca, reconocer el papel de las emociones en la vida de los individuos es fundamental para el profesorado, quienes a su vez deben conocerse como sujetos emocionales, un factor determinante en la configuración de su identidad docente y de la creación de sentido de la profesión (Reio, 2005).
Estudios como los de Badia, Monereo y Meneses (2013) han evidenciado que hay tres aspectos de las emociones que inciden en la enseñanza: la motivación para enseñar, la autoevaluación docente y la eficiencia educativa. Los maestros que admiten sentir pasión por la enseñanza suelen tener sensibilidad social así como una sólida identidad que se refleja en el compromiso y entusiasmo con que asumen su labor (Day, 2004).
Para Mariño, Pulido y Morales (2016), la formación de maestros es un proceso permanente que implica aprender y desaprender a partir de la práctica de aula, que está mediada por la percepción que tiene el maestro sobre su propia identidad profesional, la cual afecta y se afecta por sus emociones y comportamientos frente al currículo y los cambios educativos (Chi-Kin et al., 2013). Desde la perspectiva de Zembylas (2003b), la identidad del maestro está soportada en la interacción de tres aspectos mediados por el afecto: poder, ideología y cultura, y es allí donde cimienta su currículo y praxis.
Un modelo doble de pasión es expuesto por Vallerand et al. (2003), refiriéndose a la pasión armoniosa, que genera sentimientos de bienestar y satisfacción, y a la pasión obsesiva, que provoca vergüenza y afecto negativo. En este sentido, Carbonneau, Vallerand, Fernet y Guay (2008) encontraron que al incrementar la pasión armoniosa por la enseñanza, se generan mayores niveles de satisfacción laboral y menores índices de agotamiento, influyendo en la calidad de la enseñanza, el aprendizaje, la motivación del alumnado y la identidad profesional del maestro. También está la autoeficacia, una emoción positiva que produce complacencia por la labor desarrollada, además de mitigar el agotamiento e incrementar el disfrute (Hagenauer, Hascher, & Volet, 2015).
Según la perspectiva del posestructuralismo, en el marco educativo la emoción es una práctica discursiva consolidada a partir del lenguaje y la interacción con otros sujetos. No es solo interpersonal, sino que se mueve entre las mediaciones culturales, ideológicas y de poder, y propone nuevas formas de ser maestro. Las emociones se localizan y evidencian en las pedagogías usadas por el docente, en su vida personal y profesional, por tanto configuran su identidad (Zembylas, 2003c, 2005).
Formación docente e identidad profesional
Los maestros en formación —estudiantes que se están formando como profesores— suelen experimentar deseos de llegar a la práctica —“mundo real”—, de generar bienestar para quienes serán sus estudiantes y de sentirse satisfechos y reconocidos (Bedacarratx, 2012). Sin embargo, no se pueden negar las dificultades a las que se ven enfrentados al iniciar sus prácticas docentes y que le generan una serie de emociones, en algunos casos contradictorias, derivadas de factores como la brecha tecnológica entre adultos y niños, las condiciones laborales o las problemáticas sociales —alcoholismo, drogadicción, violencia, familias disfuncionales—. Así, con base en estas primeras experiencias, inicia el proceso de configuración de la identidad docente.
La realidad de las aulas evidencia un incremento en las relaciones conflictivas, que inciden negativamente en el adecuado desarrollo de las clases. Entran en juego, por lo tanto, aspectos como: liderazgo prosocial, manejo del estrés, agresividad, adaptabilidad, terquedad e impulsividad, los cuales se relacionan con estudiantes “disruptivos” y “no disruptivos” (Muñoz, Carreras, & Braza, 2004). Paralelo a ello, hay evidencia de estudios relacionados con autoestima y percepción del clima escolar en estudiantes que presentan dificultades de integración social (Cava & Musitu, 2001). Sin lugar a dudas, estos aspectos también inciden en la estructuración de la identidad docente.
Las investigaciones de Bedacarratx (2012) han demostrado que los maestros en formación experimentan incertidumbre, inseguridad y desubicación cuando realizan un cambio de referente de identidad, es decir, pasar del rol de estudiante al de maestro; temor e inseguridad por no sentirse completamente formados y con la experiencia necesaria; desconcierto por la gran cantidad de acciones que el maestro debe asumir; frustración derivada de la falta de reconocimiento de sus propios logros; confusión por los vacíos formativos; hostigamiento por las complejidades institucionales y laborales; e incluso sufrimiento por creer que no eligió adecuadamente su profesión.
Según el estudio de Hascher y Hagenauer (2016), la práctica docente se convierte en un espacio académico donde no solo se ponen en juego los conocimientos que el maestro en formación ha adquirido durante su proceso educativo, sino que además se puede evidenciar el desempeño de sus habilidades, la motivación y el manejo de sus emociones, la autoeficacia, etc. (Bandura, 1977). Igualmente, cabe mencionar que los profesores de los maestros en formación también inciden en la estructuración de su identidad docente (Timostsuk & Ugaste, 2010), a partir de sus discursos y prácticas.
Es así como Serrano y Pontes (2016) manifiestan que en los programas de formación de maestros se debe abordar el tema de IPD, en articulación con otros saberes y competencias docentes, para dar respuesta a los actuales requerimientos de la profesión, ya que, como observaron Brown, Horner, Kerr y Scanlon (2014), cuando los maestros tienen momentos de discrepancia respecto a su imagen de educadores ideales, suelen fingir una actitud cálida y cariñosa, entonces la IPD quiebra sus expectativas y propósitos.
Método
La herramienta metodológica empleada en la presente investigación fue el estudio de caso, el cual se refiere a un proceso de indagación fundamentado en el análisis minucioso, procedimental, profundo y objetivo del objeto de interés (Rodríguez, Gil, & García, 1996), implementando la tipología tres propuesta por Yin (1994, 1999), es decir, un caso con múltiples unidades de análisis.
Participantes
Hicieron parte del estudio 17 estudiantes —9 mujeres y 8 hombres— de octavo y noveno semestre, de diferentes programas profesionales de formación docente de la Facultad de Ciencias de la Educación en la Universidad Pedagógica y Tecnológica de Colombia (UPTC). Para la selección de estos participantes se utilizó una muestra no probabilística por conveniencia (Hernández, Fernández-Collado, & Baptista, 2006), estableciendo la saturación de categorías como criterio para determinar el número final de entrevistas, de acuerdo con las orientaciones de Coleman y Unrau (2005), cuando se refieren al momento en que no se encuentran nuevas categorías que sean diferentes o significativas.
Técnica de recolección de información
Se utilizó la entrevista a profundidad, con base en un protocolo estructurado en dos categorías orientadoras, distintos ejes de indagación y 44 preguntas. Este protocolo fue sometido a revisión por parte de cuatro profesores investigadores, quienes hicieron algunas sugerencias de ajustes que fueron consideradas en la versión final del instrumento. Las dos categorías orientadoras fueron definidas como:
a. Sentido atribuido a las emociones: interpretación personal que los participantes atribuyen a las emociones a partir de elementos psicológicos, históricos, culturales, educativos y sociales.
b. Formación inicial del profesorado: proceso educativo universitario para la formación de los profesionales que ejercerán la actividad docente.
Durante las diferentes etapas de la investigación se abordó la reactividad, así como las tendencias y sesgos de los participantes y de los investigadores, en su rol de entrevistadores. La dependencia, referida a la fiabilidad cualitativa, al igual que la credibilidad, es decir, la validez interna cualitativa (Hernández et al., 2006), se abordaron a partir de la triangulación de investigadores, lo cual posibilitó establecer la coherencia en los análisis y resultados de varios investigadores a partir de los mismos datos (Franklin & Ballan, 2005). Sumado a ello, se utilizaron diversas fuentes de estudio para lograr la triangulación de datos, en este caso la información de diez programas de formación de maestros en: Artes Plásticas, Ciencias Naturales y Educación Ambiental, Ciencias Sociales, Educación Física, Idiomas Modernos, Lenguas Extranjeras, Matemáticas, Música, Preescolar y, Psicopedagogía.
Procedimiento
De recolección de información.
Para desarrollar la investigación, además del consentimiento informado de cada participante, se solicitó la autorización de los directores de cada uno de los programas de formación del profesorado de la UPTC. Las entrevistas a los estudiantes fueron realizadas por siete investigadores, durante 2015, bajo principios de cautela y coherencia.
De análisis de datos.
Para el análisis de la información se hizo uso del programa informático ATLAS TI para Windows (versión 7). Dicho proceso se llevó a cabo con tres niveles de análisis, de acuerdo con la propuesta metodológica de la teoría fundamentada de Strauss y Corbín (2002): codificación abierta —proceso analítico por medio del cual se identifican los conceptos y se descubren en los datos sus propiedades y dimensiones—, codificación axial —proceso para relacionar las categorías con sus subcategorías— y codificación selectiva —proceso para integrar las categorías principales y estructurar teoría—.
Resultados
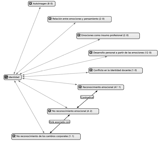
En la figura 1 se presentan los aspectos que los participantes asociaron a la identidad docente.

Aspectos que los maestros en formación (MF) consideran que están relacionados con la identidad docente.
Elaboración propia.Como lo evidencia la figura 1, los participantes señalaron que su identidad docente se relaciona con el reconocimiento de sus propias emociones. Hicieron señalamientos como: “Todos los días uno se levanta de una manera distinta, con diferentes emociones... uno se da cuenta de los estados de ánimo… y uno empieza a encontrar elementos en los sentimientos, por ejemplo, fuentes de creación” (MF2). De igual manera,
Me siento contento y quiero que todo salga bien siempre… también siento temor, porque no sé si mis opiniones sirven o van a gustar… en el momento de trabajar con otros uno siente angustia porque no sabe cómo reaccionarán las personas. (MF15)
Además de lo anterior, muchas de sus reflexiones respecto al reconocimiento de sus emociones estaban relacionadas con sus experiencias en el ejercicio docente:
A veces caigo en estados melancólicos y, digamos, aparentemente puedo estar bien, pero hay momentos en que uno se frustra… cuando yo estaba dictando mis clases con niños pequeños, que no han desarrollado su motricidad fina, que se distraen fácil, que empiezan a saltar, a jugar, a gritar, entonces, obviamente, uno se frustra y se pregunta cómo hacer para que ellos avancen. (MF3)
Los participantes relacionaron el reconocimiento con la expresión emocional:
Hay momentos en que uno se siente mal, uno trata de demostrar otra cara, pero uno no puede fingir, o está mal o está bien… Yo me desespero mucho, me pongo de muy mal genio… El estrés me causa malgenio. (MF4)
Y complementan, “Muchas veces así uno quiera disimular en qué estado se encuentra es inevitable mostrar lo que uno está sintiendo” (MF6). Enfatizando en que “cuando uno está de mal genio corporalmente sale a flote” (MF11).
No obstante, los maestros en formación indicaron que en diversas ocasiones no logran ser conscientes de sus emociones ni de sus cambios corporales: “A veces no soy consciente de mis emociones” (FM3). Asimismo:
La verdad no me doy cuenta de mis emociones, uno no se detiene a pensar, estoy bravo, cómo será mi aspecto, no la verdad no… En mi vida digamos que los sentimientos y las emociones no han sido muy influyentes… los sentimientos y las emociones no son el fuerte mío, quizá porque no compartí cierta parte con mi familia y siempre me mantuve como muy independiente, muy en mí mismo. (MF10)
Se concluye además que:
Muchas veces cuando estoy molesto o desilusionado me parece que estoy normal, pero me han dicho que sí se me nota, al igual que cuando estoy triste. No siempre logro reconocer las expresiones físicas o corporales de mis emociones… pero mis compañeros, familiares y amigos notan esos cambios. (MF14)
Otro factor importante que evidencian los participantes se refiere al desarrollo personal a partir de las emociones:
Lo que uno siente y lo que uno piensa es lo que lo hace a uno como persona… si a uno no le gusta la carrera no la puede desarrollar, en cambio, si realmente siente que le gusta, que le apasiona, entonces uno se deja llevar por las emociones para hacer el trabajo bien. (MF5)
Complementa uno de ellos señalando que las emociones
han aportado favorablemente, me han permitido madurar y definir mi forma de ser y actuar… además, independientemente que uno quiera no meterle corazón a las cosas, siempre hay algo que te jala, siempre hay algo con lo que te sientes identificada, entonces es como inevitable separar tu vida laboral de tu vida sentimental. (MF16)
Luego integraron al concepto de desarrollo personal el contexto docente: “Creo que los sentimientos son lo principal que uno debe trabajar, mucho más considerando que uno como profesor es el pilar de un salón, o sea, al que van a copiar” (MF17).
Respecto a la autoimagen, se plantearon aspectos como: “mis sentimientos… han sido de gran ayuda… en la motivación y mi autoimagen” (MF14). Además de ello, surgieron apreciaciones como: “Soy una persona muy emocional que expresa los sentimientos” (MF4), o “Soy una persona muy sensible, muy perceptible y muy expresiva” (MF1), enfatizando eso sí en que “las emociones son muy importantes en la imagen que tengo de mí misma” (MF3). Se concluye, de alguna manera, que “la motivación y la autoimagen… permiten generar una serie de herramientas para desenvolverse con relativa facilidad en las dinámicas diarias” (MF14).
Además, estos participantes se refirieron a las emociones como insumo profesional, manifestando que “las emociones, los sentimientos, todo lo que es el registro sensorial es muy importante, porque son como aquellas bases fundamentales con las que uno trabaja” (MF2). Por esta razón, “tanto los sentimientos como los valores que uno desarrolla durante su carrera profesional son fundamentales, son necesarios, ya que el trabajo que usted realice se ve conforme al sentimiento, al valor que usted le da a las cosas” (MF17).
Otro factor importante fue la relación entre las emociones y el pensamiento, teniendo en cuenta que “la experiencia emocional me genera ideas sobre algo… los conocimientos sí hacen cambiar ciertas emociones en mí… me pongo muy feliz… los sentimientos transforman esas ideas respecto a lo que estoy aprendiendo” (MF1).
Finalmente, emergió un aspecto relevante, el cual se orienta al conflicto en la identidad docente, en este sentido, se comentó:
Ahorita que estoy en octavo semestre ha sido muy fuerte para mí empezar a asimilar esa posición de ser docente, nunca pensé, la verdad, nunca fui consciente o quizá lo pensé, pero me centré más en las materias que iba a ver en la universidad, porque me llaman mucho la atención, pero no me centre en ese aspecto pedagógico. (MF1)
Discusión
Para la presente investigación se asumió la identidad como el desarrollo, formación y consolidación de una imagen de sí mismo derivada de las emociones, los estados de ánimo y el temperamento (Bar-On & Parker, 2000; Dalai-Lama & Ekman, 2009; Ekman, 2003), al igual que la manera en que cada cual es percibido por los demás. En este sentido los participantes plantearon aspectos que son consistentes con dicha definición, en especial al reconocer que las emociones son fundamentales e indispensables para su formación personal y profesional, al igual que para la práctica docente y el ejercicio profesional.
En esta dirección, la percepción de los estudiantes respecto a la importancia de las emociones en sus procesos de desarrollo está en la misma dirección de los señalamientos del Dalai-Lama y Ekman (2009), que se orientan a que las emociones son señales relacionadas con lo que acontece en el interior de las personas, lo que las hace diferentes de los pensamientos. También se evidencia relación con los dos factores esenciales de la identidad docente, la perspectiva intrapersonal y la dimensión social (Salovey & Grewal, 2005; Serrano & Pontes, 2016). La disciplina particular marca unos límites específicos a la identidad docente, generando un sentido de pertenencia, unas prácticas diferenciadoras y unas fuentes de poder y autonomía. Estas diferencias fueron observadas en los entrevistados en conjunción con el estudio de Caballero y Bolívar (2015).
La perspectiva propuesta por los maestros en formación orientada a establecer la relación entre las emociones y el pensamiento, además de su utilidad como insumo profesional, se conjuga con los señalamientos realizados por Mariño et al. (2016), referentes al proceso permanente y dinámico que implica la formación docente, pero también, al hecho de que el desarrollo de habilidades emocionales implica necesariamente una práctica (Fernández-Berrocal & Extremera, 2002), la cual debe fundamentarse en bases empíricas, teniendo en cuenta que estas habilidades pueden orientarse de forma prosocial o antisocial (Salovey & Grewal, 2005).
La autoimagen a la que hacen referencia los maestros en formación participantes se relaciona de manera implícita con los aportes de la creatividad respecto a la adaptabilidad (Ibáñez & Hernández, 2015) y también con la identidad profesional, que gradualmente se va volviendo más explícita gracias a las prácticas docentes (Bedacarratx, 2012; Correa et al., 2014), con una gran incidencia en la autoestima, la cual ha sido abordada por diversos estudios, desde la perspectiva de la inteligencia emocional (Barling, Slater, & Kelloway, 2000; Gil-Olarte, Palomera, & Brackett, 2006; Palmer, Walls, Burgess, & Stough, 2001; Sjöberg, 2008).
Los maestros en formación señalan que en algunas ocasiones suelen experimentar “incertidumbre por darse cuenta de si uno lo está haciendo bien o no” (MF11), aspecto que concuerda con los criterios presentados por Bedacarratx (2012), respecto a los sentimientos experimentados por la poca experiencia y en algunos casos, por la falta de certeza con respecto a la elección profesional. En este sentido, es relevante considerar el planteamiento de Darling-Hammond (2001), al señalar que el desarrollo de habilidades emocionales en el profesorado incide en el adecuado manejo del estrés.
Si bien es cierto que los participantes en el estudio no abordan de manera explícita la importancia de la identidad docente, sí lo hacen al referirse a las emociones y la relación con su interioridad, su formación y sus prácticas educativas. Por esta razón, se pone de manifiesto, tal y como señalan Serrano y Pontes (2016), que es indispensable en los programas de formación de maestros asumir de manera explícita la IPD. Igualmente, queda en evidencia que estos programas deben propiciar el desarrollo de habilidades en el profesorado para regular y utilizar sus emociones en los procesos de enseñanza, aprendizaje e interacción social (Hargreaves, 2000; Herrera & Buitrago, 2014; Sutton, 2004; Sutton & Wheatley, 2003), aportando a la motivación y autoevaluación del maestro, y la efectividad en la enseñanza (Badia et al., 2013). En concordancia con el estudio de Hascher & Hagenauer (2016), el nerviosismo, la ansiedad y la preocupación son emociones constantemente observables en la práctica de los docentes en formación, aspectos que deben ser abordados desde el currículo.
Conclusión
Las identidades son diversas, dinámicas y complejas, y se configuran a partir de componentes intrapersonales (Bernard, 2005, 2007; Rodgers & Scott, 2008; Veen & Sleegers, 2006; Zembylas, 2003a) y en la interacción con otros (Roberts, 2006), permitiendo la acumulación de experiencias en el hogar, la escuela y el contexto laboral (Beauchamp & Thomas, 2009; Flores & Day, 2006; Isbell, 2008; Rodgers & Scott, 2008; Sachs, 2005). Sin embargo, en la configuración de estas identidades intervienen otras variables, como las producidas por los medios masivos de comunicación y las nuevas tecnologías (Díaz & Ibarretxe, 2008; Herrera, Cremades, & Lorenzo, 2010; Lum, 2008). No obstante, la dimensión emocional está presente a lo largo de todo el proceso evolutivo del ser, interviniendo de manera relevante en la configuración y re-significación de su identidad —en general— y de la IPD, en este caso. La relevancia de esta investigación radica en el hecho de demostrar que los maestros en formación reconocen la importancia de las emociones en el proceso de la configuración de su IPD, pese a que el sistema educativo que los acoge no contempla la posibilidad de abordar su estudio desde ningún punto de vista.
Tal y como lo señala Zembylas (2005), no es que solo la emoción esté ligada a la enseñanza y al quehacer del maestro, sino que afecta permanentemente su identidad, por lo tanto tiene un impacto directo en el currículo.
Sin lugar a dudas, la IPD se constituye en un aspecto considerable para la motivación, el compromiso y la satisfacción en el desempeño y configuración de lo que podría denominarse como un “buen maestro”, por esta razón, y otras tantas ya expuestas, los programas de formación profesional deberían incluir la identidad docente, junto con la gestión de las emociones, dentro de la planeación curricular, y relacionarlas con el desempeño de los maestros en formación en la práctica docente (Correa et al.,2014), como una manera de aportarle a la transformación educativa que reclama la sociedad (Galaz, 2014) de este avanzado siglo XXI.
Referencias
Anzaldúa, R., & Ramírez, B. (2001). Subjetividad y relación educativa. México: UAM-Azcapotzalco.
Badia, A., Monereo, C., & Meneses, J. (2013). Affective dimension of university professors about their teaching: An exploration through the semantic differential technique. Universitas Psychologica, 13(1). https://doi.org/10.11144/Javeriana.UPSY13-1.adup
Bandura, A. (1977). Self-efficacy: toward a unifying theory of behavioral change. Psychological Review, 84(2), 191-215. https://doi.org/10.1037/0033-295X.84.2.191
Barling, J., Slater, F., & Kelloway, E. K. (2000). Transformational leadership and emotional intelligence. Leadership and Organization Development Journal, 21(3), 157-162. https://doi.org/10.1108/01437730010325040
Bar-On, R., & Parker, J. (2000). BarOn Emotional Quotient Inventory: Youth Version (BarOn EQi:YV), Technical Manual. Toronto: Multi-Health Systems Inc.
Beauchamp, C., & Thomas, L. (2009). Understanding teacher identity: an overview of issues in the literature and implications for teacher education. Cambridge Journal of Education, 2(39), 175-189. https://doi.org/10.1080/03057640902902252
Bedacarratx, V. (2012). Futuros maestros y la construcción de una identidad profesional: una mirada psicosocial a los procesos que se ponen en juego en los trayectos de formación en la práctica. Revista Electrónica de Investigación Educativa, 14(2), 133-149. Recuperado de http://redie.uabc.mx/vol14no2/contenido-bedacarratx2012.html
Bernard, R. (2005). Making music, making selves: A call for reframing music teacher education. Action, Criticism & Theory for Music Education, 4(2), 2-36.
Bernard, R. (2007). Multiple Vantage Points: Author’s Reply. Action, Criticism & Theory for Music Education, 6(2), 2-15.
Bolívar, A. (2006). La identidad profesional del profesorado de secundaria: Crisis y reconstrucción. Archidona: Aljibe.
Brown, E. L., Horner, C. G., Kerr, M. M., & Scanlon, C. L. (2014). United States teachers’ emotional labor and professional identities. Journal of Educational Policy, 11(2), 205-225.
Buitrago, R. E., & Herrera, L. (2013). Matricular las emociones en la escuela, una necesidad educativa y social. Praxis & Saber, 8(4), 87-108. https://doi.org/10.19053/22160159.2653
Caballero, K., & Bolívar, A. (2015). El profesorado universitario como docente: hacia una identidad profesional que integre docencia e investigación. REDU, Revista de Docencia Universitaria, 13(1), 57-77.
Canrinus, E.T., Helms-Lorenz, M., Beijaard, D., Buitink, J., & Hofman, A. (2011). Profiling teachers’ sense of professional identity. Educational Studies, 37(5), 593-608. https://doi.org/10.1080/03055698.2010.539857
Carbonneau, N., Vallerand, R. J., Fernet, C., & Guay, F. (2008). The Role of Passion for Teaching in Intrapersonal and Interpersonal Outcomes. Journal of Educational Psychology, 100(4), 977-987. https://doi.org/10.1037/a0012545
Cava, M. J., & Musitu, G. (2001). Autoestima y Percepción del Clima Escolar en Ni-os con Problemas de Integración Social en el Aula. Revista de Psicología General y Aplicada, 54(2), 297-311.
Chi-Kin, J., Xian-Han, Y., Hau-Fai, E., & Mu-Hua, L. (2013). Professional identities and emotions of teachers in the context of curriculum reform: a Chinese perspective. Asia-Pacific Journal of Teacher Education, 41(3), 271-287. https://doi.org/10.1080/1359866X.2013.809052
Coleman, H., & Unrau, Y. A. (2005). En R. M. Grinnell & Y. A. Unrau (Eds.), Social work: Research and evaluation. Quantitative and qualitative approaches (7a ed.) (pp. 403-420). New York: Oxford University Press.
Correa, J. M., Martínez-Arbelaiz, A., & Gutiérrez, L. P. (2014). Between the real school and the ideal school: another step in building a teaching identity. Educational Review, 66(4), 447-464. https://doi.org/10.1080/00131911.2013.800956
Dalai-Lama, & Ekman, P. (2009). Sabiduría Emocional. Barcelona: Kairós.
Darling-Hammond, L. (2001). The Challenge of Staffing Our Schools. Educational Leadership, 58(8), 12-17.
Day, C. A. (2004). Passion for Teaching. London and New York: RoutledgeFalmer. https://doi.org/10.4324/9780203464342
Day, C., & Leitch, R. (2001). Teachers’ and teacher educators’ lives: The role of emotion. Teaching and Teacher Education, 17(4), 403-415. https://doi.org/10.1016/S0742-051X(01)00003-8
Díaz, M., & Ibarretxe, G. (2008). Aprendizaje musical en sistemas educativos diversificados. Revista de Psicodidáctica, 13(1), 97-110.
Ekman, P. (2003). La universalidad de las emociones. En D. Goleman (Ed.), Emociones Destructivas, cómo entenderlas y superarlas (pp. 71-93). Barcelona: Editorial Kairós.
Ezer, H., Gilat, I., & Sagee, R. (2010). Perception of teacher education and professional identity among novice teachers. European Journal of Teacher Education, 33(4), 391-404. https://doi.org/10.1080/02619768.2010.504949
Fernández-Berrocal, P., & Extremera, N. (2002). La Inteligencia Emocional como una habilidad esencial en la Escuela. Revista Iberoamericana de Educación, 29(1), 1-6.
Flores, M. A., & Day, C. (2006). Contexts which shape and reshape new teachers’ identities: A multi-perspective study. Teaching and Teacher Education, 22(2), 219-232. https://doi.org/10.1016/j.tate.2005.09.002
Foucault, M. (1988). El sujeto y el poder. Revista Mexicana de Sociología, 50(3), 3-20. https://doi.org/10.2307/3540551
Franklin, C., & Ballan, M. (2005). Reliability and validity in qualitative research. En R. M. Grinnell & Y. A. Unrau (Eds.), Social work: Research and evaluation. Quantitative and qualitative approaches (7ª ed.) (pp. 438-449). Nueva York: Oxford University Press.
Freese, A. (2006). Reframing one’s teaching: Discovering our teacher selves through reflection and inquiry. Teaching and Teacher Education, 22(1), 110-119. https://doi.org/10.1016/j.tate.2005.07.003
Galaz, A. (2014). Fracturas de la identidad en la formación por competencias de los futuros profesores: análisis de una experiencia. Revista de Pedagogía, 35(97-98).
Gil-Olarte, M., Palomera, R., & Brackett, M. A. (2006). Relating emotional intelligence to social competence and academic achievement in high school students. Psicothema, 18(Supl.), 118-123.
Gómez, L., Bustamante, A. C., Castiblanco, I, L., & Antonio, E. Y. (2015). Estilos Pedagógicos de Docentes de la Facultad de Educación de la UPTC en los Proyectos Pedagógicos e Investigativos I y II. Praxis & Saber, 6(12), 209-240. https://doi.org/10.19053/22160159.3770
Hagenauer, G., Hascher, T., & Volet, S. (2015). Teacher emotions in the classroom: associations with students’ engagement, classroom discipline and the interpersonal teacher-student relationship. European Journal of Psychology of Education, 30(4), 385-403. https://doi.org/10.1007/s10212-015-0250-0
Hargreaves, A. (2000). Mixed emotions: Teachers’ perceptions of their interactions with students. Teaching and Teacher Education, 16(8), 811-826. https://doi.org/10.1016/S0742-051X(00)00028-7
Hascher, T., & Hagenauer, G. (2016). Openness to theory and its importance for pre-service teachers’ self-efficacy, emotions, and classroom behaviour in the teaching practicum. International Journal of Educational Research, 77(1), 15-25. http://dx.doi.org/10.1016/j.ijer.201 6.02.003
Hernández, R., Fernández-Collado, C., & Baptista L. (2006). Metodología de la investigación (4a ed.). México: McGraw-Hill Interamericana.
Herrera, L., & Buitrago, R. E. (2014). Emociones, inteligencia emocional, educación y profesorado. En L. Herrera (Coord.), Retos y desafíos actuales de la Educación Superior desde la perspectiva del profesorado universitario (pp. 179-203). Madrid: Síntesis.
Herrera, L., Cremades, R., & Lorenzo, O. (2010). Preferencias musicales de los estudiantes de Educación Secundaria Obligatoria: influencia de la educación formal e informal. Cultura y Educación, 22(1), 37-51. https://doi.org/10.1174/113564010790935222
Hoban, G. (2007). Considerations for designing coherent teacher education programs. En J. Butcher & L. McDonald (Eds.), Making a difference: Challenges for teachers, teaching and teacher education (pp. 173–187). Rotterdam: Sense Publishers.
Holstein, J. A., & Gubrium, J. F. (2000). The Self that We Live by: narrative identity in the postmodern world. New York: Oxford University Press.
Hong, J. Y. (2010). Pre-service and beginning teachers’ professional identity and its relation to dropping out of the profession. Teaching and Teacher Education, 26(8), 1530-1543. https://doi.org/10.1016/j.tate.2010.06.003
Ibáñez, D., & Hernández, M. A. (2015). La secuencia didáctica para la enseñanza-aprendizaje del proceso creativo partiendo desde la propia identidad como un viaje en barco. Reidocrea, Revista Electrónica de Investigación y Docencia Creativa, 121-125. Recuperado de http://hdl.handle.net/10481/37126
Isbell, D. (2008). Musicians and Teachers: The Socialization and Occupational Identity of Preservice Music Teachers. Journal of Research in Music Education, 56(2), 162-178. https://doi.org/10.1177/0022429408322853
Korthagen, F., Kessels, J., Koster, B., Lagerwerf, B., & Wubbels, T. (2001). Linking practice and theory: The pedagogy of realistic teacher education. Mahwah, NJ: Lawrence Erlbaum.
Larraín, J. (2003). El concepto de identidad. Revista Famecos, (21), 30-42.
Lum, C. (2008). Home Musical Environment of Children in Singapore: On Globalization, Technology, and Media. Journal of Research in Music Education, 56(2), 101-117. https://doi.org/10.1177/0022429408317517
Mariño, L. A., Pulido, O., & Morales, L. (2016). Actitud Filosófica, Infancia y Formación de Maestros. Praxis & Saber, 15(7), 81-101. https://doi.org/10.19053/22160159.v7.n15.2016.5724
Martín-Gutiérrez, A., Conde-Jiménez, J., & Mayor-Ruíz, C. (2014). La identidad profesional docente del profesorado novel universitario. REDU, Revista de Docencia Universitaria, 12(4), 141-160.
Morgado, J. C. (2011). Identidade e profissionalidade docente: sentidos e (im)posibilidades. Ensaio: Avaliação e Políticas Públicas em Educação, 19(73), 793-812. https://doi.org/10.1590/s0104-40362011000500004
Muñoz, J. M., Carreras, M. R., & Braza, P. (2004). Aproximación al estudio de las actitudes y estrategias de pensamiento social y su relación con los comportamientos disruptivos en el aula en la educación secundaria. Anales de psicología, 20(1), 81-91.
Nias, J. (1996). Thinking about feeling: the emotions in teaching. Cambridge Journal of Education, 26(3), 293-306. https://doi.org/10.1080/0305764960260301
Palmer, B., Walls, M., Burgess, Z., & Stough C. (2001). Emotional intelligence and effective leadership. Leadership & Organization Development Journal, 22(1), 5-10. https://doi.org/10.1108/01437730110380174
Reio, T. G. (2005). Emotions as a lens to explore teacher identity and change: A commentary. Teaching and Teacher Education, 21(8), 985-993. https://doi.org/10.1016/j.tate.2005.06.008
Restrepo, J. M., & Campo, R. (2002). La docencia como práctica, el concepto, un estilo, un modelo. Bogotá: Pontificia Universidad Javeriana, Facultad de Educación.
Riopel, M. C. (2006). Apprendre à enseigner: Une identité professionnelle à développer. Québec: Les Presses de l’Université Laval.
Roa, K. A. (2017). La evaluación docente bajo la óptica del desarrollo profesional: el caso chileno. Educación y Educadores, 20(1), 41-61. https://doi.org/10.5294/edu.2017.20.1.3
Roberts, B. A. (2006). Making Music, Making Selves, Making it Right: A counterpoint to Rhoda Bernard. Action, Criticism & Theory for Music Education, 6(2), 2-13.
Rodgers, C., & Scott, K. (2008). The development of the personal self and professional identity in learning to teach. En M. Cochran-Smith, S. Feiman-Nemser, D.J. McIntyre & K.E. Demers (Eds.), Handbook of research on teacher education: Enduring questions and changing contexts (pp. 732-755). New York: Routledge.
Rodríguez, G., Gil, J., & García, E. (1996). Metodología de la investigación cualitativa. España: Ediciones Aljibe.
Sachs, J. (2005). Teacher education and the development of professional identity: Learning to be a teacher. En P. Denicolo & M. Kompf (Eds.), Connecting policy and practice: Challenges for teaching and learning in schools and universities (pp. 5–21). Oxford: Routledge.
Salovey, P., & Grewal, D. (2005). The Science of Emotional Intelligence. Current Directions in Psychological Science, 14(6), 281-285. https://doi.org/10.1111/j.0963-7214.2005.00381.x
Serrano, R., & Pontes, A. (2016). El desarrollo de la identidad profesional docente en la formación inicial del Profesorado de secundaria. Enseñanza & Teaching, 34(1), 35-55. https://doi.org/10.14201/et20163413555
Sfard, A., & Prusak, A. (2005). Telling identities: In search of an analytic tool for investigating learning as a culturally shaped activity. Educational Researcher, 34(4), 14-22. https://doi.org/10.3102/0013189X034004014
Shapiro, S. (2010). Revisiting the teachers’ lounge: Reflections on emotional experience and teacher identity. Teaching and Teacher Education, 26(3), 616-621. https://doi.org/10.1016/j.tate.2009.09.009
Sisto, V. (2012). Identidades desafiadas: individualización, managerialismo y trabajo docente en el Chile actual. Psykhe, 21(2), 35-46. https://doi.org/10.7764/psykhe.21.2.542
Sjöberg, L. (2008). Emotional intelligence and life adjustment. En J. C. Cassady, & M. A. Eissa (Eds.), Emotional Intelligence: Perspectives on Educational & Positive Psychology (pp. 169-184). New York: Peter Lang Publishing.
Strauss, A., & Corbín, J. (2002). Bases de la investigación cualitativa. técnicas y procedimientos para desarrollar la teoría fundamentada. Antioquia: Universidad de Antioquia.
Sutton, R. E. (2004). Emotional regulation goals and strategies of teachers. Social Psychology of Education, 7(4), 379-398. https://doi.org/10.1007/s11218-004-4229-y
Sutton, R. E., & Wheatley, K. (2003). Teachers’ emotions and teaching: A review of the literature and directions for future research. Educational Psychology Review, 15(4), 327-358. https://doi.org/10.1023/A:1026131715856
Tello, C. (2016). Políticas de subjetividad: autonomía e identidad docente en Latinoamérica. Interacções, 40(12), 70-88.
Timostsuk, I., & Ugaste, A. (2010). Student teachers’ professional identity. Teaching and teacher education, 26(1), 1563-1570. https://doi.org/10.1016/j.tate.2010.06.008
Vallerand, R. J., Blanchard, C., Mageau, G. A., Koestner, R., Ratelle, C. F., Leonard, M., … Marsolais, J. (2003). Les passions de l’âme: On obsessive and harmonious passion. Journal of Personality and Social Psychology, 85(4), 756-767. https://doi.org/10.1037/0022-3514.85.4.756
Veen, K., & Sleegers, P. (2006). How does it feel? Teachers’ emotions in a context of change. Journal of Curriculum Studies, 38(1), 85-111. https://doi.org/10.1080/00220270500109304
Vieira, M. O. (2011). Construção de identidades docentes: entre a vocação, as necessidades objetivas e os processos sociais. Educação, 34(1), 106-113.
Yin, R. K. (1994). Case study research: design and methods, applied social research (2a ed.). Newbury Park, CA, Sage.
Yin, R. K. (1999). Enhancing the quality of case studies in health services research. Health Services Research, 34(5 Pt. 2), 1209-1224.
Zembylas, M. (2003a). Caring for teacher emotion: Reflections on teacher self-development. Studies in Philosophy and Education, 22(2), 103-125. https://doi.org/10.1023/A:1022293304065
Zembylas, M. (2003b). Emotions and Teacher Identity: a poststructural perspective. Teachers and Teaching: theory and practice, 9(3), 213-238. http://dx.doi.org/10.1080/1354060032000116611
Zembylas, M. (2003c). Interrogating “teacher identity”: emotion, resistance, and self-formation. Educational Theory, 53(1), 107-127. https://doi.org/10.1111/j.1741-5446.2003.00107.x
Zembylas, M. (2005). Discursive practices, genealogies, and emotional rules: a poststructuralist view on emotion and identity in teaching. Teaching and Teacher Education, 21(8), 935-948. https://doi.org/10.1016/j.tate.2005.06.005
Notas
Enlace alternativo
http://revistas.uptc.edu.co/index.php/praxis_saber/article/view/7208/5699 (pdf)