Arículos
IMPLEMENTACIÓN DE UN MODELO DE JUEGO INTERACTIVO PARA APRENDER MATEMÁTICAS
Implementation of an Interactive Model for Learning Mathematics Through Games
Mise en Œuvre D’un Modèle Interactif Visant à Apprendre les Mathématiques par le Jeu
Implementação de um Modelo de Jogo Interativo para Aprender Matemáticas
IMPLEMENTACIÓN DE UN MODELO DE JUEGO INTERACTIVO PARA APRENDER MATEMÁTICAS
Praxis & Saber, vol. 10, núm. 22, pp. 115-142, 2019
Universidad Pedagógica y Tecnológica de Colombia
Recepción: 16 Marzo 2018
Aprobación: 24 Octubre 2018
Resumen: Este artículo presenta una síntesis de los resultados de una investigación, en la cual se creó e implementó un diseño de prototipo rápido funcional, a partir del método Bridging Design Prototype [BDP], propuesto por Gómez y Tamblyn. El BDP de un modelo de interacción para aprender las tablas de multiplicar a través del juego fue implementado en un aula de segundo grado de básica primaria, tanto por estudiantes como por los profesores, en actividades dentro de clase. El propósito se centró en estudiar cómo este prototipo potencia el desarrollo de habilidades de pensamiento matemático mientras aprenden las tablas jugando. El método usado en la investigación fue la etnografía rápida, por permitir la observación participante en la enseñanza de las matemáticas.
Palabras clave: didáctica, modelo de interacción, procesos cognitivos, Bridging Design Prototype, enseñanza de las matemáticas.
Abstract: A synthesis of the results of a research project are presented. In such study, a fast and functional prototype was designed and implemented on the basis of the Bridging Design Prototype [BDP] approach proposed by Gómez and Tamblyn. The BDP of an interactive model for learning the multiplication tables was incorporated into a second-grade group of primary school by carrying out activities involving both students and teachers inside the classroom. The study focused on analyzing how this prototype strengthens the development of mathematical thinking skills in children while they learn the tables through games. Rapid ethnography was the research method utilized in the study given that it allows for participant observation in mathematics instruction.
Keywords: didactics, interactive model, cognitive processes, Bridging Design Prototype, mathematics instruction.
Résumé: On présente une synthèse des résultats d’une étude dans laquelle un prototype rapide et fonctionnel a été dessiné et implémenté à partir de la méthode Bridging Design Prototype [BDP] proposée par Gómez et Tamblyn. Le BDP d’un modèle interactif visant à l’apprentissage des tables de multiplication par le jeu a été mis en œuvre dans un groupe de deuxième année de l’enseignement primaire. La mise en œuvre s’est effectuée par des activités en classe avec des élèves et des professeurs. L’étude a porté sur l’analyse de ce prototype et son renforcement du développement de la pensée mathématique alors que les enfants apprennent les tables en jouant. L’ethnographie rapide a été la méthode de recherche utilisée étant donné qu’elle permet l’observation participante dans l’enseignement des mathématiques.
Mots clés: didactique, modèle interactif, processus cognitifs, Bridging Design Prototype, l’enseignement des mathématiques.
Resumo: Apresenta-se uma síntese dos resultados de uma pesquisa, na qual se crio e implementou um desenho de um protótipo rápido funcional, a partir do método Bridging Design Prototype [BDP], proposto por Gómez e Tamblyn. O BDP de um modelo de interação foi implementado em uma sala de segundo grau de básica primaria, tanto por estudantes como pôr os professores em atividades dentro da aula. O propósito se centrou em estudar como este protótipo potência o desenvolvimento de habilidades de pensamento matemático enquanto aprendem as tabelas de multiplicação jogando. O método usado na pesquisa foi a etnografia rápida, por permitir a observação participante no ensino das matemáticas.
Palavras-chave: didática, modelo de interação, processos cognitivos, Bridging Design Prototype, ensino das matemáticas.
Introducción
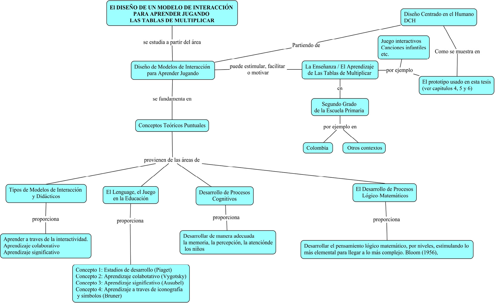
El diseño de mediaciones interactivas para intervenir el aula y mejorar los procesos de enseñanza y aprendizaje resulta indispensable en medio de las exigencias del mundo actual, en el que se debe responder a los múltiples cambios tecnológicos y culturales que trae consigo la llamada era tecnológica. Esto conlleva a pensar el papel del diseño en los diversos entornos educativos.
Desde hace algunas décadas, las investigaciones del diseño en el campo de la educación han incursionado en la creación de Bridging Design Prototype [BDP]. Su consolidación favorece los ambientes de aprendizaje, al aportar mediaciones interactivas que propendan por aprendizajes significativos.
Así pues, la elaboración de un BDP demanda del diseñador y del pedagogo una construcción y un sustento epistemológico que le dé piso teórico, por lo cual, el diseño que se realizó en esta investigación estuvo sustentado en los seis principios planteados por Gómez (2009) y Gómez y Tamblyn (2012). Solo luego de comprender la realidad del aula se dio inicio a la primera fase, Organizing Participation, propuesta por Gómez (2009). Desde allí se inició una construcción cimentada en los seis principios del método para centrar el diseño del prototipo en los seres humanos —los estudiantes— (Giacomin, 2012).
Principios teóricos del BDP
Nuestro BDP se estructura desde: 1) enfoque de pensamiento multidisciplinario para investigar el mercado y la comunidad de niños y docentes, 2) hacer las actividades simples, 3) ampliar la participación, 4) modelos mentales similares, 5) conocimiento previo familiarizado y la interacción y 6) participación de los niños y docentes en el diseño para dar respuesta a la pregunta planteada en el problema de investigación y alcanzar los objetivos trazados en la misma.

Principio 1: enfoque de pensamiento multidisciplinario para investigar el mercado y la comunidad de niños y docentes.
Este principio se fundamenta en los siete pasos del enfoque interactivo del proceso de desarrollo de producto centrado en el humano (Norman, 1990; 1999), los cuales son: 1) evaluación de las necesidades del usuario, 2) estudio del mercado, 3) descripción de las necesidades del usuario, 4) creación de modelos muestra de productos con los cuales los niños y docentes puedan interactuar —los niños y docentes como asistentes en el diseño—, 5) creación de un manual —si este es preciso—, 6) comenzar el proceso del diseño y 7) hacer pruebas continuamente y revisiones. Gómez (2009) ha adaptado estos pasos para ser aplicados en situaciones donde no se tienen todos los recursos humanos, técnicos y financieros para desarrollar un estudio que siga los siete pasos al pie de la letra.
La información requerida para el desarrollo y diseño del prototipo para el aprendizaje de las tablas de multiplicar para niños de segundo se concentró en la vivencia y reconocimiento del contexto al cual pertenece la escuela, puesto que identificar con qué recursos contaban los niños de esta permitía pensar en los materiales apropiados para la creación de una interfaz física. Para ello, en la primera fase se indagaron los siguientes aspectos: ¿quiénes son los niños y docentes que harán uso del producto? ¿Qué se pretende con el producto? ¿Qué experiencia pueden presentar los niños y docentes con productos similares —fichas—? ¿Qué información acerca del producto podrían necesitar los niños y docentes? ¿Cómo pueden pensar los niños y docentes que funciona el producto? ¿Cómo puede el producto facilitar los procesos cognitivos a través de la interacción?
Principio 2: hacer las actividades más simples.
En este principio se usan los pasos para transformar tareas complejas a simples de Norman (1999): 1) utilizar el conocimiento proveniente del mundo y el de la cabeza, 2) simplificar la estructura de las tareas, 3) hacer las cosas de forma evidente, enlazar los abismos de ejecución y evaluación, 4) obtener una correcta creación del mapa de conceptos, 5) explotar el potencial de las restricciones, 6) optimizar diseño para minimizar los efectos de errores y 7) si todo lo mencionado llegara a fallar, estandarizar.
A través de estos pasos se puede desarrollar una comprensión de las dificultades de aprendizaje que se presentan en un salón de clases de grado segundo en la clase de matemáticas. Este desarrollo implica conocer las necesidades y tratar de aprovechar el contexto y los conocimientos previos de los niños y docentes para plantear soluciones. “Debe ser fácil pasar de una cosa a otra, combinar el conocimiento en la cabeza con el conocimiento en el mundo” (Norman, 1999, p. 233).
Teniendo en cuenta a los niños —en este caso, de segundo grado— y docentes, es necesario pensar en la posibilidad de gráficos intuitivos que relacionen imágenes con números, colores y símbolos con los que los niños ya estén familiarizados. Asimismo, tanto el material con el que se realiza el BDP, su tamaño, la tipografía, la paleta cromática, etc., son importantes, ya que de lo cómodas o ergonómicas que sean las fichas y de lo intuitivas que aparezcan a los niños y docentes depende su manipulación. Durante toda la intervención en el aula, el interactivo —las fichas— es el material de uso permanente para mediar en los procesos de enseñanza y aprendizaje, ya que en cada clase de matemáticas las fichas serán manipuladas por los niños para armarlas en sus escritorios.
Principio 3: ampliar la participación.
En este principio se debe incluir a los miembros de la comunidad de usuario en el diseño. Debe ser un diseño inclusivo (Gómez 2009; Gómez & Tamblyn, 2012). Cuando se habla de diseño inclusivo, inclusive design, se trata de visualizar al ser humano, no como usuario o individuo particular aislado, sino como aquel que participa en el desarrollo o en los procesos de diseño de un producto determinado (Giacomin, 2012; Fulton, 2007). Con el fin de generar una participación directa del ser humano, se incluye a este y a su contexto en las fases y procesos al momento de generar o proponer un diseño. De este modo, a través de la inclusión, se genera una nueva forma de pensamiento, una forma de intervenir y una forma adecuada de diseñar para transformar —teniendo en cuenta las necesidades y exigencias tanto del contexto como del individuo mismo—1.
El diseño de las fichas que se trabajaron para esta investigación exigió que el diseñador y pedagogo pensaran a conciencia y con fundamentos teóricos en el tamaño, los colores y los gráficos de animales comunes con el fin de abrir espacios para las interacciones de personas de diferentes contextos, estratos y edades: profesores, padres de familia y estudiantes de cualquier grado2. En las fichas interactivas se presenta un color determinado, el número, el texto que identifica el número, el animal y el texto que identifica al animal. Por esto, el BDP permite al usuario, por medio de gráficos y símbolos, identificar con facilidad su uso. Ante la primera descripción del método BDP que se ha implementado en el aula, podría surgir la siguiente pregunta: ¿por qué usar materiales físicos en lugar de tecnologías, cuando se impone la inmersión de TIC en el aula?
Pues bien, para el desarrollo del BDP, y siguiendo el método conceptual que sostiene su estructura en esta investigación, no solo fue fundamental el aporte de las teorías constructivistas y las teorías del diseño que brindan soporte al método, sino también el tipo de público y el tipo de escuela donde se aplicaría, ya que la zona en la que se encuentra ubicada la escuela presenta un entorno propio con unas necesidades y cualidades únicas. Nuestra idea apunta a no excluir a niño alguno, razón por la cual se diseñó un interactivo físico con material cartulina para que todos los niños pudieran acceder al mismo —teniendo en cuenta el contexto y el hecho de que en nuestro medio no todos los niños, de esta escuela y de las escuelas públicas de la ciudad en general, cuentan con una sala de sistemas apta para el trabajo individual. Incluso en algunas escuelas de Colombia no hay este tipo de salas—.
Principio 4: modelos mentales similares.
El funcionamiento de cualquier elemento de diseño —en este caso, el BDP— requiere de un buen modelo conceptual por parte de los niños y docentes, es decir, que el usuario interprete de la manera adecuada el diseño; que cada parte, cada ficha —y en conjunto— refleje y transmita de forma coherente qué se debe hacer y cómo se debe interactuar. El diseñador y el pedagogo deben proponer un modelo conceptual y de interfaz adecuado que el usuario pueda entender e interpretar solo con ver sus piezas, y trabajar con los niños y docentes en torno al modelo que ellos requieren.
El modelo de usuario es el que elaboraron los niños y docentes con el diseñador y experto en pedagogía y didáctica al momento de relacionarse por primera vez con el objeto: cómo lo interpreta y cómo cree que es su uso. La imagen del sistema es la relación e interacción que existe entre el diseñador, el pedagogo y los actores —estudiantes y docente— con el diseño — el BDP— y el funcionamiento que se le da.
Principio 5: conocimiento previo familiarizado y la interacción.
Según Gómez (2009), para aplicar este principio es necesario tener en cuenta el conocimiento previo que permita generar el aprendizaje significativo en los niños y docentes; en este caso: su lenguaje, interacciones sociales, las preferencias, necesidades y capacidades cognitivas. Por ello, el diseño se pensó desde los lineamientos propuestos por Ausubel, Novak y Hanesian (1983) en su teoría sobre aprendizaje significativo, aun cuando la duración de la intervención no lograra dar cuenta de un aprendizaje realmente significativo.
En primera instancia, se hizo el estudio de un aspecto en la práctica educativa con el fin de diseñar e implementar un diseño bajo el método BDP en el aula —que, en este caso, es la enseñanza de las tablas de multiplicar en segundo grado—. Sus bases pedagógicas y didácticas están enraizadas desde los aportes del paradigma: la interacción social, el aprendizaje colaborativo, el aprendizaje a través de experiencias y el empleo de imágenes para estimular el aprendizaje. Se implementaron en el planteamiento y diseño del BDP, con el fin de que funcione como aprendizaje colaborativo.
“Un aprendizaje es significativo cuando los contenidos son relacionados de modo no arbitrario y sustancial —no al pie de la letra— con lo que el alumno ya sabe. Por relación sustancial y no arbitraria se debe entender que las ideas se relacionan con algún aspecto existente específicamente relevante de la estructura cognoscitiva del alumno, como una imagen, un símbolo ya significativo, un concepto o una proposición”. (Ausubel et al., 1983, p. 18).
En este sentido, este principio retoma planteamientos esenciales de la pedagogía y se aplica a través de los siguientes conceptos teóricos:
— Interacciones y lenguajes familiares.
— Preferencias, necesidades, habilidades, factores sociales, físicos y cognitivos.
— Ambientes, valores, ideas y contextos de uso.
Principio 6: participar en el diseño.
Por último, se trabajó conjuntamente en los elementos pedagógicos y didácticos en la creación de un diseño participativo: los conceptos de inclusión y accesibilidad (Keates & Clarkson, 2003) implementados en el diseño dan la posibilidad de interactuar a personas de diferentes contextos, estratos, edades. Profesores, padres de familia y estudiantes de cualquier grado que desde el grado primero pueden interactuar con el BDP, pues no se necesita saber leer o escribir para interpretar los gráficos y reconocer las fichas e inventar historias con las experiencias que cada usuario presente. El BDP permitirá su uso por medio de gráficos y símbolos.
Fue precisamente ello lo que nos llevó a hacer ajustes al prototipo piloto al incluir las experiencias iniciales de los niños —además de permitirles participar de manera activa en su proceso formativo—, al ser los niños y docentes agentes de las fichas interactivas y convertirse en constructores de su propio conocimiento. Ello llevó a pensar en el diseño desde la teoría de Vygotsky (1978; 1995) para que la interacción entre los niños permitiera alcanzar el desarrollo, como lo expone el autor, desde la zona de desarrollo próximo al trabajar e interactuar en la construcción de historias con sus pares.
| El método BDP | |
| Fase 1: Organizando la participación | |
| Principio: Enfoque de pensamiento multidisciplinario para investigar el mercado y la comunidad de usuarios | Idea de fondo: los siete pasos del enfoque interactivo del proceso de Desarrollo de Producto Centrado en el Humano (Norman, 1999). |
| Fase 2: Dándole forma al producto | |
| Principio: Haciendo las actividades más simples | Idea de fondo: los siete pasos para la transformación de las tareas complejas en otras simples (Norman, 1990). |
| Principio: Ampliar la participación | Idea de fondo: reducir la exclusión y accesibilidad considerando las capacidades funcionales comunes de todos los miembros de una comunidad de usuarios —capacidades cognitivas, motrices y factores sociales— (Keates & Clarkson, 2003). |
| Principio: Modelos mentales similares | Idea de fondo: el modelo conceptual del diseñador de la imagen de un sistema de producto debe ser igual al modelo mental del usuario (Norman, 1999). |
| Principio: Conocimiento previo e interacciones familiares | Idea de fondo: el alumno debe tener conocimiento previo y el aprendizaje debe prepararse con los lenguajes familiares. Estas son dos condiciones esenciales para el aprendizaje significativo (Ausubel, 1983). |
| Principio: Participar en el diseño | Idea de fondo: incluir de forma temprana a los usuarios en el proceso. Establecer una relación significativa entre las necesidades del usuario y lo que se pretende diseñar. Realizar ajustes constantemente, teniendo en cuenta observaciones de expertos y usuarios. Diseño participativo (Keates & Clarkson, 2003). |
Los actores fueron esenciales para iniciar el diseño BDP y la intervención en el aula. Por ello, se presentan como elemento central en la siguiente tabla:
| Perfil | Rol | Conclusión |
| Tres docentes de básica primaria. Escuela Instituto Manizales. | Docentes encargados de todas las áreas en el aula, incluyendo matemáticas. Uno del grado primero y dos del grado segundo. | — Los niños presentan desánimo y pereza en el área de matemática. — Si se implementara otra metodología más llamativa para ellos (podría ser diferente a la que han estado trabajando en la metodología tradicional, más ilustrada y mayormente atrayente), tal vez les llegara a motivar en su proceso de aprendizaje. |
| Docentes universitarias licenciadas. Pedagogo de la Universidad de Caldas. | Licenciadas enbiología y química. Magíster en Educación. | — La metodología magistral repetitiva no funciona para los niños de las nuevas generaciones (multitareas). — Un modelo educativo (por ejemplo, escuela nueva) donde la participación y la interacción estén presentes en el salón es más favorable para el desarrollo cognitivo y la adquisición de conocimiento. |
| Docente universitaria, licenciada, pedagoga de Universidad Autónoma de Manizales | Filósofa. Magíster en Educación, aspirante a doctora en filosofía. | — Cuando se genera interacción en un salón de clase y se le da la oportunidad de intervenir de forma natural a los alumnos, estos responden de una mejor manera y más eficiente. Se pueden generar mejores procesos de transposición didáctica. |
| Tres estudiantes de segundo grado de la Escuela Instituto Manizales. | Segundo grado | — Me gusta más jugar que estar en clase. — Me aburre que la profesora hable mucho adelante. |
¿Cómo se diseñó el prototipo interactivo para el aprendizaje de las tablas de multiplicar en una escuela pública?
Una vez identificados los principios de diseños, se realizó la observación participante en el aula, que permitió planear las posibles ideas de cómo sería el material de interacción. Estas ideas fueron modificadas mientras se valoraron los comentarios de los expertos consultados —docentes pedagogos— a través del análisis de fuentes bibliográficas —teorías constructivistas—(Ausubel et al., 1983; Bruner, 1969; Piaget, 1969; Vygotsky, 1978).
Antes de iniciar con el diseño como tal —partiendo del problema de enseñanza y aprendizaje identificado en las entrevistas y experiencias, tanto de docentes como de estudiantes, y de las teorías constructivistas— se realiza una serie de bocetos, los cuales se ponen a consideración de las personas consultadas y de niños estudiantes de grado segundo.
El diseño del BDP requirió de la inclusión del conocimiento previo de los niños y docentes, es decir, elementos, acciones y objetos de su cotidianidad. En esta investigación se toman los juegos de fichas como un referente de cómo plantear el diseño. Los juegos de fichas —loterías, rompecabezas, entre otras— son conocidos por los niños y por el público que esté en el salón de clase, ya que son juegos didácticos que se encuentran fácilmente en los jardines, escuelas, colegios y, muchas veces, en las casas. Partiendo de la idea de un juego de fichas, se determina que las fichas estén asociadas a colores —y animales— que los niños reconocen, con los números y los símbolos igual [=] y por [×], los cuales también conocen —por estar en segundo grado—. Según la teoría de la imagen, cuando nuestro cerebro asocia ciertas imágenes con los nombres, estas son más fáciles de recordar que los símbolos abstractos. En este caso, se asociaba con colores llamativos e imágenes de animales que iniciaran en su primera letra con la letra de inicio del número, ello en aras de una fácil recordación por parte de los niños y una mejor asociación.
Una interfaz de juego con fichas que facilite la interacción en el salón de clases resulta en una mediación eficaz para promover el aprendizaje significativo, puesto que las fichas son accesibles, tanto en material como en tamaño, para los niños y para el contexto, lo que facilita su implementación. Después de tener la información clara, se procede a dar forma e integrar todos los principios mencionados. En pocas palabras, se da forma y estructura a la propuesta como tal del BDP.
En el proceso de diseño se propone, inicialmente, una interfaz análoga para estudiantes y profesores, compuesta por fichas de colores que contienen imágenes de animales y números —fichas similares a las loterías y juegos de mesa que los niños y docentes conocen—. Con estas fichas se pretende dejar a un lado la metodología magistral de las clases y promover a través del juego un modelo de aprendizaje interactivo. En el escrito La educación matemática en el 2000 es definido así:
La mayéutica, normalmente utilizada por la mayoría del profesorado, en el cual quien aprende no tiene más papel que el de oír y contestar con un sí o un no a las preguntas del profesor(a). No, no hay aprendizaje si no hay interactividad en la acción de aprender, si no se construye por uno mismo el conocimiento. (Carvalavilla & Marín, 2001, p. 31)
Así, con el interactivo se buscaba que cada niño lograra ser artífice en su propio proceso de aprendizaje. Una construcción diferente a la memorística y tradicional de las tablas de multiplicar, que hasta ese momento se estaba realizando en el aula.
Ello llevó a proponer un espacio interactivo generado por el uso de las fichas, fomentando el diálogo, intercambiando experiencias y anécdotas y construyendo historias; además de relacionar los conceptos anteriores para construir historias con conceptos que antes no usaban y, de esta forma, generar estimulación cognitiva, pues los procesos de aprendizaje en las matemáticas demandan de ciertas habilidades que se desarrollan por niveles diferentes según las edades, el contexto y otros factores (Piaget, 1969).
| Estadio sensorio motor (0-2 años) |
| Sub estadio 1: ejercicios de los reflejos Sub estadio 2: esquemas simples Sub estadio 3: coordinación de esquemas Sub estadio 4: inicio de intencionalidad Sub estadio 5: experimentación activa de nuevas coordinaciones Sub estadio 6: intervención representativa de nuevas coordinaciones |
| Estadio preoperatorio (2-7 años) |
| Pensamiento simbólico y preconceptual (2-4 años) Pensamiento intuitivo (4-7 años) |
| Estadio de operaciones concretas (7-11 años) |
| Estadio de operaciones formales (11-16 años) |
Las imágenes usadas en el diseño del BDP fueron cercanas a tales edades para lograr un mejor desarrollo de las habilidades requeridas y de acuerdo con el contexto y población, pues los niños no tenían acceso a dispositivos móviles, ni computadores.


El diseño BDP se construyó, entonces, a partir de la información a continuación.
| Guía de diseño | Requisitos de diseño aplicados al diseño del BDP | Características de un BDP |
| Estimular el aprendizaje de los niños por medio del juego, de imágenes y de su creatividad | — La paleta cromática debe ser de colores brillantes, llamativos, que se relacionen y se adapten a niños de 7 a 9 años de edad. — Los gráficos seleccionados para los niños se presentan como caricaturas, para llegar de una forma más divertida e informal a los niños. | 1. Facilitar la manipulación de las fichas al fabricarlas con materiales y tamaño aptos para armar en los escritorios usados por los niños. 2. Cada una de las fichas cuenta con gráficos, tipografía, color y números distintivos y de fácil recordación. 3. Estimular por medio de los gráficos la construcción de historias, partiendo de las experiencias y preferencias de los estudiantes. |
| Estimular habilidades: construir, agrupar, ordenar, relacionar y crear | — Cada animal se seleccionó pensando en el número; es decir, que el nombre del número tenga relación con el nombre del animal en la ficha, con el fin de generar recordación: por ejemplo, cero se relaciona por sus letras iniciales con la palabra cerdo; dos por su forma con el caracol.— Con la ayuda de los símbolos como ‘×’ o ‘=’ los niños perciben cómo armar las fichas. | 4. Armar cada una de las tablas de forma ordenada y coherente, guiados por el color, el animal y el número. 5. Crear historia partiendo de las fichas armadas de manera correcta y utilizando sus vivencias y experiencias. |
| Incentivar el aprendizaje colaborativo y la participación de todos los alumnos en la construcción del conocimiento | — El diseño se pensó con fichas para cada niño, pero teniendo en cuenta que los niños están en mesas por parejas; de esta forma, podrían complementarse y ayudarse mutuamente, pensando en el aprendizaje colaborativo. | 6. Construir historias con experiencias propias y de sus compañeros. 7. Por medio de roles entre los alumnos se estimula el aprendizaje colaborativo y las capacidades de cada niño. |
| Permitir a los docentes aplicar el BDP, de forma sencilla y de forma frecuente en el salón de clases | — Se diseñaron fichas en material económico y fácil de conseguir (cartulina) con el fin de que se pueda reproducir cuando sea necesario y pueda ser aplicado en las horas de clase que los docentes prefieran. | 8. Facilitar el aprendizaje por medio de símbolos y gráfico. 9. Requieren poca o ninguna capacitación. 10. No requiere el uso de computadoras o de otros implementos. 11. Proporcionar características inclusivas y familiares. |
¿Por qué pensar en un diseño interactivo centrado en el usuario?
Los seis principios tomados del método BDP nos permitieron comprender desde la realidad del aula las necesidades de los niños del grado segundo y las falencias presentadas en los procesos de aprendizaje de las matemáticas, en el tema de las tablas de multiplicar. Por ello, partiendo del diseño centrado en el usuario, se tuvieron en cuenta algunas actividades a realizar de forma cíclica, como se muestra en el siguiente esquema:

Así, pues, se pueden evidenciar cuatro procesos:
1. Identificación del contexto en el cual se va interactuar, identificar los niños y docentes, cómo utilizarán el BDP y para qué lo van a utilizar —visita a la escuela y observación del grupo y el espacio—.
2. Reconocimiento de las necesidades de los niños y docentes y los objetivos que se quieren lograr con el BDP.
3. Creación y desarrollo del BDP. Esto se hace partiendo de la información mencionada en los dos puntos anteriores.
4. Evaluación del prototipo. En este punto, el diseño de BDP se evalúa teniendo en cuenta los parámetros por los cuales fue diseñado: el contexto de uso.

Metodología
Con una comunidad diversa de informantes y expertos clave se inició el proceso del diseño metodológico, con un enfoque de equipo multidisciplinar. Se comenzó con una etnografía rápida, a través de la cual se trató de identificar el problema de aprendizaje de las matemáticas, específicamente de las tablas de multiplicar, ya que la etapa de observación nos permitió inferir que los estudiantes se limitaban a repetir las tablas de manera memorística y, como algunos lo expresaban, por obligación, como si las recitaran, sin ser conscientes de su proceso, sin interés ni motivación. La inmersión del diseñador y el experto en pedagogía en el aula permitió comprender mejor la realidad de los niños y docentes y ver en los niños sujetos humanos con necesidades reales en sus procesos formativos. Esto se hizo por medio de entrevistas no formales a docentes de básica primaria, docentes universitarios, pedagogos, filósofos, estudiantes de básica primaria, estudiantes de secundaria y universitarios. Lo anterior, con el fin no solo de elaborar el diseño, sino de intervenir el aula con él y evidenciar el desarrollo de las habilidades esperadas, a partir del uso del BDP por parte de los niños. La unidad de trabajo para este proceso investigativo fueron los 28 niños de este grado y la de análisis fueron las categorías seleccionadas —habilidades de pensamiento matemático—.


Relación entre discurso, experiencia y números.
En las interacciones de los niños con el BDP —en específico, las historias que se crean durante el juego de roles y la colaboración— se observa cómo los niños generan relaciones entre su discurso, sus experiencias y los números que conforman una tabla de multiplicar en particular. Toda historia creada dependía de las experiencias o concepciones que cada niño tiene en este proceso de conocimiento sobre el mundo. Los niños estructuraron historias que, posteriormente, compartieron y socializaron con sus compañeros.
La creación narrativa, la vinculación de sus experiencias al establecer relaciones con los números y el proceso de multiplicación nos llevaron a evidenciar algunas de las habilidades lógico-matemáticas que empezaron a desarrollar, como se presenta en el siguiente fragmento, en el cual, un niño trata de traer su gusto por el fútbol a las historias que está creando a partir de la operación 3×3=9:
Niño: Tres jugadores en el estadio, jugando de Colombia. Este es el mico de otro equipo. Se vino a quitarle el balón, entonces, por quitárselo, le pegó al otro y cometieron falta, y metieron el gol y por eso ganó Colombia, por el mico, porque el mico los ayudó. Así le ganaron los tres jugadores que en tres jugadas lograron un puntaje de 9.
Ello también muestra que en su historia hay un orden, un seguimiento de instrucciones.

En este fragmento se desarrollaron habilidades lógico-matemáticas en el momento de recibir las indicaciones de qué debe hacer con las fichas: de armarlas e interpretarlas. En este punto comprende, aplica las normas del juego y las analiza para dar un resultado de las tablas. Al momento de crear su historia y relacionarla con sus gustos y anécdotas, el niño aplica, analiza y crea. Relaciona sus experiencias con los gráficos de las fichas que está armando. Él organiza las fichas y activa su creación narrativa apoyándose de sus experiencias y conocimientos previos.
El niño del anterior fragmento es aficionado al fútbol. En la época que se hizo el caso de estudio, se estaba disputando el Mundial de Fútbol 2014. Este niño, partiendo de la tabla del 3, genera relaciones entre las imágenes y los números que está viendo en las fichas, y construye historias según sus intereses. Sigue instrucciones y da solución a la tabla que le había sido asignada. La organización —no solo en la estructura lógica al armar su propia historia, sino lógica de acuerdo con su edad— se evidencia en la respuesta brindada a través de su narración. También, en la comprensión del proceso de la multiplicación y, en la búsqueda de las fichas, así como en los turnos que se les había asignado —según el rol de profesor—. Este proceso transversal dio cuenta de otros elementos como la clasificación y la categorización, esenciales en las habilidades requeridas para este tipo de aprendizaje. Los estudiantes categorizaban las fichas y las clasificaban por color e imágenes. Las asociaban con sus personajes de las historias.
En esta aplicación, el niño —a través de la manipulación de las tarjetas del juego y de hacer relaciones entre los números, los animales, los colores, etc.— desarrollaba no solo procesos cognitivos básicos para el aprendizaje de las tablas y el desarrollo de las habilidades lógico-matemáticas descritas, sino todo un cambio de conducta que evidenciaba habilidades: tener una percepción del contexto y la disposición al momento de crear su historia —al generar el mecanismo, al momento de acomodar las fichas en orden, por tabla, la respuesta, etc.—. Esta es la creación de historia, la cual se construye a través de la adaptación y la creatividad.
Resultados
Así pues, luego de la intervención en el aula, es evidente el impacto que la capacidad creativa tiene en uso de habilidades lógico-matemáticas en los siguientes aspectos:
Las acciones que se realizan con los objetos: en la imagen 4 se puede ver cómo los niños arman las fichas en orden, respetando la estructura de las tablas, números y los símbolos.
El tipo de acción que el niño realiza con el objeto y el tipo de objeto que se trata: por ser fichas de tamaño pequeño son de fácil manipulación. Los niños pueden armar las fichas cómodamente en su mesa o escritorio, ya que cuentan con mesas grandes y con buen espacio. Las fichas fueron diseñadas para este tipo de escritorio, pues en un pupitre individual no se podría hacer este ejercicio.
Los conceptos matemáticos relacionados con el aprendizaje de las tablas. Es preciso decir que los más destacados fueron: relación, agrupación, numeración, multiplicación, reconocimiento de cantidad. No en todos los estudiantes se alcanzó un buen proceso en la multiplicación. La manipulación de las fichas —objetos— y la narración de las historias que se crean a partir de las fichas armadas dieron cuenta de relaciones, asociaciones con los números, reconocimiento y asociación con la cantidad, pero no todos en sus narraciones llegaban a los resultados de las tablas que se les ponían. Si bien sus historias eran buenas, no daban cuenta del ejercicio, pues nombraban los números, pero no el resultado. No obstante, en la generalidad del grupo ello sí se alcanzó.
Con la implementación del prototipo BDP, se identificaron los tipos de interacción que existen entre imagen, juego y educación, y cómo estos tipos de interacción influyen en el desarrollo de procesos cognitivos, pues estimulan el desarrollo de ciertas habilidades de pensamiento lógico-matemático en los niños y niñas de grado segundo de básica primaria. Asimismo, se logró inferir una relación entre interacción y cognición, al identificar cómo influyen algunos estímulos externos propiciados por las experiencias y vivencias de niños y niñas en los procesos cognitivos que se generan en una experiencia didáctica de las matemáticas.
El diseño de un modelo de interacción que facilitara el proceso cognitivo, a través de colores e imágenes con las cuales los niños se identifican, posibilitó la participación directa de todos los niños y la construcción de su propio aprendizaje en el tema de las tablas de multiplicar; además de alcanzar niveles narrativos, derivados de la semiótica usada en las imágenes que resultaban cercanas a las experiencias de los estudiantes. El BDP permitió ambientar un espacio propicio para el aprendizaje significativo de las tablas de multiplicar, partiendo del uso del modelo diseñado, con lo cual el investigador alcanzó un proceso de análisis e interpretación de algunas características de los procesos cognitivos que se desarrollan en el ser humano cuando se emplean estímulos externos —para este caso, el modelo de interacción—. Lo anterior se sustenta, dado que los saberes previos nos permitieron ver que, al preguntarles las tablas de multiplicar de manera memorística, muchos de ellos no atinaban con las respuestas, además de evidenciar desmotivación en su comportamiento y al abstenerse de responder. Por el contrario, con el BDP ellos interactuaban, mostraban un comportamiento de agrado, se involucraban en las historias y trabajaban colaborativamente, además de que el porcentaje de niños que alcanzaban los resultados de las tablas era mayor.
La retroalimentación después de la interacción con el prototipo de baja fidelidad es fundamental, tanto para el diseñador y pedagogo como para los niños y docentes, pues de estos comentarios depende el éxito del BDP. La intención de realizar el diseño del BDP era identificar una herramienta de fácil acceso —en este caso, análoga— que permitiera investigar el tipo de interacción que se presenta en una comunidad de niños y docentes, y, a su vez, estimular el proceso de aprendizaje en los salones de clase de segundo grado a través de la interacción, del juego y partiendo de las vivencias y experiencias que cada niño presenta. El desarrollo de un modelo de interacción para aprender jugando las tablas de multiplicar permite el desarrollo, no solo de habilidades de pensamiento matemático, sino de procesos de creación narrativa con el fin de acercar a los niños a los problemas reales de su entorno a través del uso de una interfaz interactiva que media en los procesos de enseñanza y aprendizaje.
Así mismo, se pudo identificar que el uso de materiales no utilizados comúnmente en el salón de clases, como hojas de colores, vinilos, plastilinas, sonidos —o, en nuestro caso particular, fichas para armar— puede motivar a los estudiantes y a sacarlos un poco de su rutina de estudio —las clases magistrales—. Por esta razón, se puede llegar a promover de manera diferente —a través de la interacción con sus compañeros y con el BDP— el desarrollo de procesos cognitivos.
Según Bruner (1969), la inteligencia del niño es práctica y se vale activarla por medio del contacto del niño con objetos, imágenes y con la interacción que se genere en el contexto. Esto se logró a través del aprendizaje significativo propuesto por Ausubel et al.(1983), el cual se da a través de experiencias y vivencias anteriores. Todo esto se alcanzó con el diseño e implementación del BDP, al lograr el desarrollo de habilidades lógico-matemático y estimular a través de la interacción el desarrollo de procesos cognitivos.
| Objetivos | Fundamento conceptual de análisis del diseño BDP | Tipo de información por analizar | Categorías de comportamiento | Habilidades lógico-matemáticas |
| Establecer relación entre interacción y cognición | El conocimiento es adquirido a través de las experiencias que el niño posee con su entorno (Piaget, 1969). Las ideas se adquieren a través de la experiencia (Locke, 2000, II, 1, § 2). | Fotografías, videos y apuntes o tomados a partir de la experiencia. | — Interacción niño- niños — Interacción niño-entorno. — Creación narrativa. — Dominio de los signos propuestos. — Relaciones imagen, color y símbolo. — Relación discurso, experiencias y números. | Los niños a través del juego y de imágenes relacionan números con animales y números con colores y símbolos. Se desarrollan habilidades como: — Recepción — Respuesta — Valoración — Organización — Caracterización — Adaptación — Creación (Bloom, 1956). |
| Diseñar un modelo de interacción que facilite el proceso cognitivo a través de colores e imágenes con las cuales los niños se identifiquen | El aprendizaje a través de iconografías y símbolos facilita la relación semiótica entre diferentes tipos de texto (Bruner, 1969). La relación entre conocimiento e imágenes es crucial para que el aprendizaje se dé dentro del alumno de una manera efectiva (Bruner, 1969). | Fotografías y apuntes de los niños tomadas a partir de la experiencia. | — Interacción niño- niños-BDP. — Interacción niño-entorno-BDP. — Relaciones imagen, color, símbolo y juego. — Creación narrativa. | A medida que los niños arman las fichas relacionan animales, colores, números y símbolos, desarrollando habilidades como: — Recepción — Respuesta — Valoración — Organización — Caracterización — Adaptación — Creación (Bloom, 1956). |
| Identificar cómo influyen los estímulos externos propiciados por las experiencias y vivencias de niños en los procesos cognitivos que se generan en la enseñanza y aprendizaje de las matemáticas | La reversibilidad, entendida como la habilidad fundamental en la que se basa todo conocimiento lógico-matemático (Piaget, 1969). | Fotografías y apuntes de los niños tomadas a partir de la experiencia. | — Relación experiencia-creación narrativa (lo que muestra relación de las matemáticas con su mundo) — Relación imagen, color, creación narrativa | Los niños arman sus historias partiendo de los animales que encuentran en las fichas. Se apropian de ellos, los particularizan y los unen con sus experiencias o gustos hasta formar una historia coherente. Se desarrollan habilidades como: — Recepción — Respuesta — Valoración — Organización — Caracterización — Adaptación — Creación (Bloom, 1956). |
| Propiciar el aprendizaje de las tablas de multiplicar, partiendo del modelo diseñado | Aprender con los otros permite un enriquecimiento de las experiencias personales y, por lo mismo, conlleva a la construcción de una experiencia colectiva (Vygotsky, 1978; 1995). | Fotografías y apuntes de los niños tomadas a partir de la experiencia. | — Interacción con el entorno — Interacción con los compañeros — Aprendizaje colaborativo | La interacción con los compañeros y el trabajo colaborativo entre pares es fundamental en la interacción con el BDP. Se desarrollan habilidades como: — Recepción — Respuesta — Valoración — Organización — Caracterización — Adaptación — Creación (Bloom, 1956). |
Es importante aclarar que, siguiendo la taxonomía de Bloom, se identificó que los estudiantes cada vez se familiarizaban más con las fichas, los animales y los números. Es decir, recordaban. Aplicaban el conocimiento sobre la multiplicación al dar los resultados correctos en las historias que construían. Comprendían la lógica del juego, de sus historias y de las reglas de la multiplicación. Los niños en su ejercicio evidenciaban lo visto en clase con la docente. Manifestaban comprensión y seguimiento de las instrucciones brindadas, ello se evidenció en el orden y en la narración de sus historias. Analizaban las historias de sus compañeros para continuarlas con sentido lógico. Creaban historias nuevas con base en sus experiencias. Lo que no lograron fue evaluar sus propios procesos, por lo cual, se debe continuar con el fin de alcanzar este nivel, que si bien es anterior a la creación, según Bloom (1956), en nuestra intervención no se evidenció.

Conclusiones
Con la implementación del prototipo BDP los estudiantes del grado segundo lograron relacionar las imágenes con los números y realizar procesos tanto narrativos como de adición matemática. En el caso de las investigadoras, esta intervención en el aula permitió identificar los tipos de interacción que existen entre imagen, juego y educación, y cómo estos tipos de interacción influyen en el desarrollo de procesos cognitivos y habilidades lógico-matemáticas en los niños y niñas de grado segundo de básica primaria.
Así mismo, al ver la motivación, la participación y la colaboración entre los niños a la hora de usar el juego, se logró establecer la relación entre interacción y cognición, e identificar cómo influyen los estímulos externos propiciados por las experiencias y vivencias de niños en los procesos cognitivos que se generan en la enseñanza-aprendizaje de las matemáticas, dado que todos querían jugar, todos se animaban a contar sus historias y algunos de ellos lograban historias bien construidas que daban cuenta de procesos de multiplicación, en los que las respuestas eran acertadas.
Al diseñar un modelo de interacción que facilitara el proceso cognitivo a través de colores e imágenes, con los cuales los niños y niñas se identifiquen, se alcanzó la participación directa de todos los niños y la construcción de su propio aprendizaje en el tema de las tablas de multiplicar; además de alcanzar niveles narrativos, derivados de la semiótica (Duval, 1999; 2006) usada en las imágenes, que resultaban cercanas a las experiencias de los estudiantes. El BDP nos permitió ambientar un espacio propicio para el aprendizaje significativos de las tablas de multiplicar, partiendo del uso del modelo diseñado, con lo cual, el investigador alcanzó un proceso de análisis e interpretación de algunas características de los procesos cognitivos que se desarrollan en el ser humano cuando se emplean estímulos externos —para este caso, el modelo de interacción—.
La retroalimentación después de la interacción con el prototipo rápido funcional es fundamental tanto para el diseñador y pedagogo como para los niños y docentes, pues de estos comentarios depende el éxito del BDP. Por eso, la intención al momento de realizar el diseño del BDP era la de identificar una herramienta de fácil acceso —en este caso, análoga— que permitiera investigar el tipo de interacción que se presenta en una comunidad de niños y docentes y, a su vez, estimular el proceso de aprendizaje en los niños de clase de segundo grado a través de la interacción, del juego y partiendo de las vivencias y experiencias que cada niño presenta.
Referencias
Ausubel, D., Novak, D., & Hanesian, H. (1983). Psicología educativa: un punto de vista cognoscitivo (2da. ed.). México, D. F.: Trillas.
Anderson, L., & Krathwohl, D. (2001). A Taxonomy for Learning, Teaching, and Assessing: A Revision of Bloom’s Taxonomy of Educational Objectives. Allyn & Bacon. Boston, MA (Pearson Education GroupBloom, B et al. (1956). Taxonomy of Educational Objectives: Book 1: The cognitive Domain. Michigan: Addison-Wesley.
Bruner, J. (1969). Hacia una teoría de la instrucción. México, D. F.: UTHEA.
Carvalavilla, J., & Marín, M. (2001). La educación matemática en el 2000. Cuenca: Ediciones de la Universidad de Castilla.
Duval, R. (1999). Semiosis y pensamiento humano. Santiago de Cali: Universidad del Valle.
Duval, R. (2006). Un tema crucial en la educación matemática: la habilidad para cambiar el registro de representación. La Gaseta de RSME, 9(1), 143-168. Recuperado de: http://gaceta.rsme.es/abrir.php?id=546.
Fulton J. (2007). Involving people in the process. Keynote presented at Include Conference. Paper presented at the Include. London: Royal Colege of Art, Helen Hamlyn Research Institute.
Giacomin, J. (2012). What is Human Centred Design? The Journal Design, 17(4), 606-623. https://doi.org/10.2752/175630614X14056185480186
Gómez, G. (2009). Gaining entry to real settings with a bridging design prototype. En: 10th International Conference NZ Chapter of the ACM’s Special Interest Group on Human-Computer Interaction (pp. 17-20). New York, United States of America. Recuperado de: http://dl.acm.org/citation.cfm?id=1577786.
Gómez, G., & Tamblyn, R. (2012). Product development in a small it firm: an interaction design perspective. En Innovation Conference (pp. 1-5). Melbourne, Australia.
Hernán-Losada, I. (2009). Conclusiones sobre la aplicación de la Taxonomía de Bloom al diseño de herramientas pedagógicas. En Actas del I Seminario de Investigación en Tecnologías de la Información Aplicadas a la Educación (SITIAE 2007) (pp. 139-150). Ed. Dykinson S. L.
Keates, S., & Clarkson, P. J. (2003). Countering design exclusion. London: Springer-Verlag.
Locke, J. (2000). Ensayo sobre el entendimiento humano. México: Fondo de Cultura Económica.
Martí, E. (1991). Psicología evolutiva: teorías y ámbitos de investigación. Barcelona: Anthropos.
Norman, D. A. (1990). La psicología de los objetos cotidianos. Madrid: Nerea.
Norman, D. A. (1999). The Invisible Computer. Cambridge: The MIT Press Mass.
Piaget, J. (1969). El nacimiento de la inteligencia en el niño. Madrid: Aguilar, S. A.
Vygotsky, L. S. (1978). Mind in society: The development of Higher Psychological Processes. Cambridge, MA: Harvard University Press.
Vygotsky, L. S. (1995). Pensamiento y lenguaje (Trad. María M. Rotger). Buenos Aires, Argentina: Ediciones Fausto.
Notas