Resumo: Objetivo: Introduzir e apresentar um framework que descreva os estágios de desenho, planejamento e implementação de projetos visando entrega de valor e de experiências aos clientes e, também, apoiar profissionais de CX. Design:Para tanto, um framework foi proposto para apoiar os profissionais na gestão de projetos de experiência do cliente integrando marketing, inovação e serviços, inspirado nos princípios de lean startup. Resultados:O framework propõe cinco estágios: (i) pesquisa do cliente; (ii) desenvolvimento de ideias; (iii) prototipação; (iv) mensurar e compartilhar resultados; e, por fim, (v) escalonamento. Os princípios de lean startup estão presentes na medida em que os projetos são construídos, testados (e mensurados) e são registrados os aprendizados a cada interação e iteração. Originalidade e Valor: O framework de experiência do cliente integra técnicas de design de serviços, jornada do cliente, pontos de contato (omnichannel), entre outras práticas, com vistas a suportar os profissionais de CX.
Palavras-chave: Experiência do Cliente, Valor ao Cliente, Jornada do Cliente, Framework.
Abstract: Objective: to introduce and to present a framework that describes the stages of designing, planning, and implementing projects in order to deliver value and experience to customers, as well as supporting CX professionals. Design: This framework was organised to support professionals in managing customer experience projects through the integration of marketing, innovation and services based on lean startup principles. Results: The framework encompasses five stages: (i) customer research; (ii) idea development; (iii) prototyping; (iv) measuring and sharing results; and (v) scaling up, following the lean startup principles: building, testing (measuring) and learning, as each interaction and iteration is recorded. Originality and Value: The customer experience framework integrates service design, customer journey, touchpoints (omnichannel) techniques, among other practices, in order to support CX professionals.
Keywords: Customer Experience, Customer Value, Customer Journey, Framework.
Resumen: Objetivo: Introducir y presentar un modelo que describa las etapas de diseño, planificación e implementación de proyectos con miras a entregar valor y experiencias a los clientes y también apoyar a los profesionales de CX. Diseño: Así, se propuso un modelo para apoyar a los profesionales en la gestión de proyectos de experiencia del cliente, integrando marketing, innovación y servicios inspirados en los principios de lean startup. Resultados: El modelo propone cinco etapas: (i) investigación de clientes; (ii) desarrollo de ideas; (iii) creación de prototipos; (iv) medir y compartir resultados; y, finalmente, (v) escalada. Los principios de lean startup están presentes a medida que se construyen, prueban (y miden) los proyectos y se registra el aprendizaje en cada interacción e iteración. Originalidad y Valor: El marco de experiencia del cliente integra técnicas de diseño de servicios, recorrido del cliente, puntos de contacto (omnichannel), entre otras prácticas, con el fin de apoyar a los profesionales de CX.
Palabras clave: Experiencia del Cliente, Valor del Cliente, Recorrido del Cliente, Modelo.
Artigo
EXPERIÊNCIA DO CLIENTE: UM FRAMEWORK PARA GESTÃO E ENTREGA DE VALOR AOS CLIENTES
CUSTOMER EXPERIENCE: A FRAMEWORK FOR MANAGING AND DELIVERING VALUE TO CUSTOMERS
EXPERIENCIA DEL CLIENTE: EL MODELO PARA LA GESTIÓN Y LA ENTREGA DE VALOR A LOS CLIENTES

Recepción: 22/01/2021
Aprobación: 08/11/2021
O marketing de experiências passou a ser o foco de muitas organizações. No lugar de dirigir ofertas padronizadas ao mercado visando a satisfação dos consumidores na aquisição de produtos e serviços, a nova proposta é a de proporcionar aos compradores um leque amplo de benefícios que inclui experiências totais no momento da compra (Botton et al., 2018; Hwang & Seo, 2016). Nesta abordagem, as organizações devem se preocupar não apenas com o âmbito da comercialização em si, mas com o entorno, a contextualização da atividade comercial e em considerar todos os pontos de contato que envolvem uma transação comercial e cuidar para torná-las a melhor possível (Palmer, 2010). Para Holmlund et al. (2020), uma experiência é, antes de tudo, um acontecimento pessoal, muitas vezes com implicações emocionais relevantes, baseado na interação com estímulos impulsionadas pelos produtos ou serviços oferecidos.
Constata-se que a mudança nesta forma de abordagem decorreu numa nova visão da criação do valor. Na visão tradicional, a empresa cria o valor. Na nova visão, a empresa oferece o valor, e quem realmente cria o valor é o consumidor. Participando e se envolvendo no processo, há cocriação de valor (Izquierdo-Yusta, Jimenez-Zarco-Martinez-Ruiz, 2021). Para que participem das experiências, os ambientes devem ser inovadores e a orientação é que as empresas construam uma rede de experiências com certa flexibilidade, de modo a facilitar que os consumidores participem e personalizem suas experiências (McColl-Kennedy et al., 2015). Então, a cocriação de experiências – não de ofertas – procura envolver a participação ativa de clientes e, ainda, engajá-los na construção de serviços que entreguem valores exclusivos a cada cliente (Prahalad & Ramaswamy, 2014). Kuehnl, Jozic & Homburg (2019) apontam que as experiências podem resultar em transformações de atitude ou de comportamento.
Desde a década de 2000, a expressão “experiência do cliente”– customer experience (CX) –, ao lado de design de serviços, growth hacking e lean startup vem sendo incorporadas às práticas de negócios que integram marketing, serviços e inovação. É possível observar uma série de obras na literatura que abordam o desenho, planejamento e gerenciamento de design de serviços, growth hacking e lean startup, das quais apresentam modelos e frameworks sistemáticos, estruturados e detalhados para o desenho de projetos (Kandampully, Zhang & Jaakkola, 2018). Entretanto, o mesmo não pode ser observado com a experiência do cliente. Pelo fato de atuarem na área como pesquisadores e consultores em empresas, estes autores detectaram que não havia um framework robusto e com estágios bem delineados que pudesse orientar no desenho, planejamento e gerenciamento de experiências do cliente, assim como há nas práticas acima mencionadas. Assim, estes autores buscaram, a partir de uma revisão da literatura acerca do tema “experiência do cliente”, construir e propor um framework que pudesse apoiar as atividades de profissionais da área.
Cabe apontar que gerenciar a experiência do cliente requer conhecer os pontos de contato que afetam a percepção e a lealdade dos clientes. Assim, para influenciar as interações dos clientes, a organização precisa criar ou adotar uma abordagem centrada no cliente para apoiar a plataforma de negócios (Kim, Kim & Miner, 2009). O objetivo da experiência do cliente é construir um ecossistema de “boa vontade”, que custe relativamente baixo para ser mantido, mas possa entregar uma base de clientes leais que gere retornos tangíveis. Observa-se, no Relatório KPMG (2019), que há seis eixos que as organizações precisam focar em projetos de experiência do cliente: (i) integridade, ser confiável e robusto; (ii) expectativa, conhecer os clientes; (iii) resolução, clientes devem se sentir bem com a experiência; (iv) tempo e esforço, com vistas a remover obstáculos, impedimentos e burocracia; (v) personalização, componente-chave da experiência, que inclui atenção individualizada; (vi) e empatia, a capacidade emocional e compreensão do cliente sobre uma determinada experiência.
Há de se reconhecer que a experiência do cliente engloba uma perspectiva holística quanto ao negócio, marca, produto e serviço da organização. Experiência não é, meramente, atender ao cliente. O atendimento ao cliente é um elemento de toda a experiência. Ou seja, a experiência é maior do que o atendimento ao cliente, uma vez que inclui todos os pontos de contato que um cliente tem com a organização (Grace & O'Cass, 2004). Tendo em mente a demanda crescente por inovação, qualidade de serviços, foco no cliente e, também, a ausência de frameworks que possibilitem o desenho e gestão de projetos de experiências do cliente mais eficientes e eficazes, considerou-se o seguinte problema: “Quais são os estágios da construção e entrega de valor aos clientes, a fim de apoiar os profissionais de CX na elaboração, planejamento e implementação de projetos de experiência do cliente?”. Para tanto, o seguinte objetivo foi proposto: Introduzir e descrever um frameworkque descreva os estágios da elaboração, planejamento e implementação de projetos visando a entrega valor e de experiências aos clientes e, também, apoiar profissionais de CX.
Cabe dizer que este estudo se configura em um ensaio teórico, sem pesquisas empíricas. Ensaio teórico porque (i) busca apresentar posições e modelos acerca do tema, (ii) aponta contribuições de cada um dos modelos e (iii) apresenta uma contribuição teórica mediante framework na busca de contribuir com as áreas de marketing, inovação e serviços (Meneghetti, 2011). Então, os autores deste ensaio teórico não buscam apenas retratar o que há na literatura contemporânea acerca do tema, mas sim apresentar perspectivas e contextos e, também, contribuir para o avanço do tema nos campos das áreas científicas e de negócios, com o objetivo de aprimorar a entrega de valor, benefícios e experiências aos cliente.
Experiências podem ser definidas como acontecimentos que ocorrem em respostas a um estímulo. Em marketing, a experiência é um fenômeno espiritual que compreende o consumo como um estado principalmente subjetivo, bem como consciente, com uma variedade de significados simbólicos, respostas hedônicas e critérios estéticos. Diante disso, a experiência de consumo é uma evolução do conceito existente entre o consumidor e a empresa, em que a experiência é individual e exige o envolvimento racional, emocional, sensorial e espiritual do consumidor (Pine & Gilmore, 1998; 1999). Em geral, uma experiência de consumo é a mistura de desempenho físico de uma empresa e emoções evocadas e medidas por meio das expectativas dos clientes em todos os momentos de contato. Então, as experiências representam a sobrelevação das expectativas físicas e emocionais em todos os momentos de contato do cliente. Assim sendo, a experiência de consumo transforma-se numa fonte sustentável de comunicação experiencial, e não apenas num evento de curta duração direcionado apenas para uma comunicação espontânea (Smilansky & Henard, 2001).
Constata-se que expressão “experiência do cliente” foi abordada pela primeira vez na década de 1980 por Holbrook e Hirschman (1982). Eles estavam estudando a percepção da experiência de consumo. Carbone e Haeckel (1994) e Pine e Gilmore (1998; 1999) popularizaram o termo em seus estudos de marketing na década de 1990. Nos anos 2000, Gentile, Spiller e Noci (2007) aprimoraram o conceito, incluindo as interações entre cliente e produto (e/ou serviço) como o “core” da criação de uma experiência. Eles adicionaram, ainda, a experiência pessoal por dimensões racionais, sensoriais, físicas, emocionais e espirituais. Walls et al. (2011) caracterizaram que as experiências são pessoais e excepcionais por abrangerem as participações dos clientes envolvendo-os emocionalmente de modo que sejam compartilhadas e lembradas. Contudo, a experiência do cliente é particularmente relevante para serviços. Pine e Gilmore (1999) procuraram exemplificar a aplicação de projetos de experiência do cliente em serviços, tais como: entretenimento, estética, educação e escapismo.
Há de se reconhecer que uma experiência não é mais do que a atratividade que é desenhada com o propósito de estimular emoções do cliente. Uma vez atividade, a emoção poderá conduzir ao consumo, impulsionado pelo estado de espírito do momento, com o objetivo de promover o consumo associado a uma emoção vivida no passado (Izquierdo-Yusta, Jimenez-Zarco-Martinez-Ruiz, 2021). Assim, um evento poderá ser de tal forma marcante ao cliente que a sua escolha futura não será mais determinada pelo binômio qualidade versus preço, mas sim, pelo binômio emocional versus outras marcas (Bolton et al., 2018; McColl-Kennedy, et al., 2015). Há sete considerações que devem ser incorporadas ao desenho de experiências aos clientes:
Experiências devem ser criadas com o propósito de exceder continuamente às expectativas físicas e emocionais dos clientes: a ideia é não se concentrar somente nos aspectos físicos, e sim, nos emocionais (Klink, Zhang & Athaide, 2020);
Experiência é geradora de lucro e, assim sendo, deve conseguir reduzir significativamente os custos: tornar experiências econômicas viáveis (Adhikari & Bhattacharya, 2018);
Experiência deve ser concebida de “fora para dentro”, em vez de “dentro para fora”: o cliente deve estar no centro das atenções de uma organização – customer-centricity (Kandampully, Zhang & Jaakkola, 2018).
Experiência deve ser um elemento de vantagem competitiva em longo prazo, com foco na retenção de clientes para ganhos futuros (Walkowiak, 2017).
Experiência deve ser diferenciadora, ou seja, focar na estimulação de emoções planejadas: orienta-se planejar exatamente o que se pretende evocar (Homburg, Jozic & Kuehnl, 2017);
Experiência é possível a partir de uma liderança inspiradora, em outras palavras, cultura de empowerment e pessoas empáticas que se sintam felizes: endomarketing e endobranding, podem ser fundamentais (Yoon & Lee, 2017).
Experiência é personalizar e dignificar a marca: envolve a construção da confiança junto aos clientes (Izquierdo-Yusta, Jimenez-Zarco-Martinez-Ruiz, 2021).
Historicamente, a literatura de administração de marketing, varejo e serviços pouco tratavam da experiência do cliente. Pesquisadores se concentravam em medir satisfação do cliente e a qualidade do serviço (Parasuraman Zeithaml & Malhotra, 2005; Verhoef et al., 2009). Poucos pesquisadores, como Holbrook e Hirschmann (1982) teorizaram que o consumo tem atributos experimentais. Schmitt (1999) explorou como as organizações desenhavam o marketing experimental fazendo com que os clientes percebam, sintam, pensem, ajam e se relacionam com as ofertas e marcas das organizações. Berry, Carbone e Haeckel (2002) apontam que uma organização competitiva tem que oferecer experiências satisfatórias aos clientes, e cabe aos gestores de marketing “orquestrar” as pistas para que os clientes as notem nas interações com a organização. Satisfação ou insatisfação é um resultado essencial da experiência do cliente, no entanto, deve-se considerar a diferença entre satisfação e experiência.
Schmitt (2003) caracterizou, categoricamente, que a satisfação é uma atitude orientada para os resultados, enquanto a experiência é orientada para o processo. Puccinelli et al. (2009) compartilham da explicação de Schmitt (2003). Meyer e Schwager (2007) acrescentam que a satisfação do cliente é o acúmulo de uma sequência de experiências, sendo o grau de satisfação o resultado “líquido” do cálculo de boas experiências menos as experiências ruins. Segundo Kandampully, Zhang e Jaakkola (2018), as experiências líquidas englobam quatro elementos: criatividade, tecnologia, omnichannel e qualidade de serviços. Em seu estudo, Rowley (1999) defendeu a experiência total como um conceito absoluto, que é da satisfação do cliente derivada de uma série de interações com os clientes. Maklan e Klaus (2011) observaram a experiência real como importantes preditores de satisfação. Os clientes que têm atitudes negativas avaliam a satisfação negativamente. Assim, a relação entre experiência e satisfação vem sendo abordada em diversas literaturas de marketing. Para Berry e Carbone (2007), por exemplo, quanto mais favorável for a experiência, maior será satisfação.
Então, a experiência do cliente emerge de um conjunto de interações entre cliente, produto (e/ou serviço) e marca de uma organização, a fim de gerar reações (Gentile, Spiller & Noci, 2007). Contudo, a experiência do cliente é, ainda, a atitude subjetiva que os clientes têm para qualquer contato direto ou indireto com uma determinada organização. Por um lado, o contato direto geralmente ocorre no processo de compra, uso e serviços, e geralmente é iniciado pelo cliente. Por outro lado, o indireto, na maioria das vezes, inclui encontros não planejados com representantes de produtos, serviços ou marcas da organização, e toma a forma de sugestões ou críticas (buzzmarketing), publicidade, avaliações etc. (Kuehnl, Jozic & Homburg, 2019). Ademais, a abordagem da experiência do cliente abrange uma natureza holística e inclui as atitudes cognitivas, afetivas, emocionais, sociais e físicas do cliente em relação à organização. Nesse sentido, um projeto de experiência do cliente deve incluir a experiência total, contemplando as fases de busca, compra, consumo e pós-venda da experiência e, pode abranger vários canais – omnichannel (Barwitz & Mass, 2018).
Com efeito, a experiência do cliente abrange todas as comunicações que um cliente possui com uma organização durante todo o ciclo de vida – enquanto cliente –, seja pessoalmente, por plataformas online ou, ainda, por telefone. Um projeto de experiência do cliente eficiente, eficaz e efetivo tem como “core” uma proposta de valor clara e atraente, em suma, um produto e/ou serviço que satisfaça a necessidade e o desejo do cliente, e, ainda, seja associado a um objetivo em curto ou longo prazo (Epp & Price, 2011). Logicamente, um projeto de experiência do cliente, para que alcance o êxito, requer a coordenação entre diferentes departamentos de uma organização, por exemplo, marketing, desenvolvimento de produtos, inovação, atendimento ao cliente, serviços, operações e unidades do varejo (McColl-Kennedy et al., 2015). Os benefícios de um projeto de experiência do cliente devem conectar clientes e negócios (Epp & Price, 2011; Hamilton & Price, 2019):
Os clientes se beneficiam quando os produtos (e/ou serviços), as marcas e as experiências – proposta de valor – são desenhadas e entregues segundo suas expectativas. Nesse sentido, a orientação ao cliente possibilita que a oferta seja mais bem adaptada às suas vidas dando a elas relevância, conveniência e acessibilidade.
Os negócios entregam valores quando os clientes compram e consomem. Assim, propostas de valores vão desde uma compra ou consumo de produtos e/ou serviços, uma reputação da imagem da marca, até a fidelização e o relacionamento com os clientes. Uma orientação ao cliente permite, ao gestor, ajustes do portfólio de ofertas ao mercado com vistas a alcançar lealdade e retenção de clientes.
Por tudo isso, a abordagem da experiência do cliente concentra-se na entrega do valor potencial de um modelo de negócios centrado no cliente, bem em como reconhecer suas necessidades a fim de orquestrar melhores ferramentas para abordar essa transformação dentro de uma organização (Payne, Storbacka & Frow, 2008). De modo geral, a experiência do cliente requer três categorias de mudanças nos negócios de uma dada organização (Kuehnl et al., 2019; Voorhees et al., 2017):
Mudança de uma estratégia com foco no portfólio de produtos e/ou serviços direcionada à identificação dos clientes mais valiosos para uma com foco no portfólio de clientes voltada ao atendimento e relacionamento com os clientes (Holmlund et al., 2020);
Mudança de uma cultura que recompensa os funcionários simplesmente pelo aumento de vendas para uma que recompensa as equipes que resolvem problemas dos clientes a fim de criar laços com eles (Voorhees et al., 2017);
Mudança de uma estrutura organizacional na qual as equipes operam em silos de produtos e interagem com as funções apenas quando precisam colocar uma oferta no mercado. Kim, Kim e Miner (2009) argumentam que uma estrutura organizacional favorável é aquela em que as unidades de negócios estão conectadas por meio de funcionários e departamentos que se reúnem em torno das necessidades e segmentos de um grupo de clientes.
Há cinco modelos e/ou frameworks que serviram de referência para a construção de insights para o framework que será apresentado neste ensaio. Klink, Zhang e Athaide (2020) desenvolveram um framework estruturado em 3 eixos: (i) proposta da experiência do cliente; (ii) foco estratégico da experiência do cliente; e (iii) desenho, operação e entrega da experiência do cliente. Em linhas gerais, Klink, Zhang e Athaide (2020) apontam que são quatro os elementos de sucesso de um projeto de experiência do cliente: (i) criar um mindset cultural integrando marketing, inovação, serviços e processos; (ii) compreender, profundamente, o setor ou segmento de atuação para elaborar um projeto adequado às perspectivas dos clientes; (iii) conhecer os pontos de contato (canais), bem como a jornada dos clientes; e (iv) colocar em prática a proposta de experiência e, em seguida, testá-la, a fim de averiguar se os processos, profissionais e o design físico e virtual dos canais atendem às expectativas dos clientes (ver Figura 1). O framework dos autores é genérico quanto ao contexto e perspectivas, uma vez que ele é apropriado para qualquer modelo de negócios que queira desenvolver um projeto de experiência do cliente.

Adhukari & Bhattacharya (2015) apresentam um framework impulsionados pela experiência do consumo de turismo e produtos relacionados que não fornecem experiências ao viajante, contudo, criam sentimentos sensoriais quando os viajantes interagem direta ou indiretamente com a empresa. No primeiro bloco aborda-se a experiência enquanto produto e experiência como interação social. No segundo, os autores descrevem a experiência do cliente em três etapas: criação, consumo e efeitos (ver Figura 2). O terceiro trata das características dos clientes individualmente e em grupo, além das experiências anteriores. Este framework destaca a experiência de duas maneiras: experiência pura do produto e experiência mista de produtos. Experiência pura buscam envolver os viajantes no processo de criação e consumo de experiências. Já a experiência mista de produtos referem-se aos componentes tangíveis, bem como intangíveis associados à experiência.
Holmlund et al. (2020) introduzem um framework de experiência do cliente associado ao Big Data Analytics (BDA). Este modelo descreve quatro arranjos necessários para a gestão da experiência de clientes: (i) a coleta de dados implica na tentativa ativa e incessante de coletar dados dos clientes nos pontos de contato físicos e digitais, a fim de compreender seus comportamentos e participações; (ii) a análise dos dados procura empregar BDA para analisar dados da experiência do cliente. O BDA é capaz de realizar quatro tipos de análises: descritiva, inquisitiva (diagnóstica), preditiva e prescritiva; (iii) as perspectivas e insights se referem a compreender o comportamento e jornadas dos clientes, as plataformas e ferramentas e, ainda, as estratégias de marketing empregas pela empresa; (iv) o plano de ação visa concentrar a execução da experiência do cliente quanto ao aprimoramento de recursos, construção e adaptação de novas jornadas e, também, ajustes e monitoramento dos pontos de contato do cliente (ver Figura 3). Para os autores, a experiência do cliente deve fazer parte da cultura da empresa. Contudo, os dados devem ser uma extensão do gerenciamento de experiências do cliente, com vistas a desenhar soluções estratégicas mais aderentes aos clientes.
Hwang & Seo (2016) apresentam um framework de gestão de experiência do cliente baseado no setor de hospitalidade e turismo. Este modelo é sustentado por três perspectivas: (i) antecedentes da experiência, que foram determinadas como sendo fatores internos e externos; (ii) a experiência do cliente, com elementos que são geradores de valor ao cliente, entre os quais se destacam a cocriação e a coprodução de serviços; e (iii) e as consequências ou resultados das experiências, que podem ser tanto positivas quanto negativas, no caso, resultados emocionais e comportamentais, consumo de produtos e serviços e, também, fidelidade ou lealdade à marca (ver Figura 4). Os autores buscam, por meio deste modelo, conhecer e debater três características da experiência do cliente: (i) retorno das experiências ao cliente; (ii) participação do cliente do processo de serviços; e (iii) envolvimento dos stakeholders.

O último framework, concebido por Palmer (2010), traz uma proposta integrada que começa com estímulos básicos ao cliente: tangibilidade e qualidade nos processos de serviços (SERVQUAL), relacionamento do cliente com a marca e relacionamento interpessoal – imagem da marca ao cliente. Em seguida, a atitude do cliente acerca da experiência promovida pela empresa passa pela sequência de “pistas” para a construção de relacionamentos que buscam conduzir aos efeitos, tanto cognitivos quanto emocionais, contornando eventuais percepções negativas ou distorções ao longo do tempo (ver Figura 5). O autor visa, assim, explicar que a experiência do cliente poderá resultar na ponderação das atitudes ao longo do tempo na sua relação (cliente) com o marca (ou empresa).
Há de se reconhecer que o framework de Klink, Zhang e Athaide (2020) pode ser adaptado para diversas propostas de negócios, uma vez que sua estrutura é flexível. A proposta de Adhukari & Bhattacharya (2015) surge como uma opção para o setor de turismo. No modelo de Holmlund et al. (2020), é possível observar o quão os dados e ferramentas baseadas nos princípios do Big Data podem modelar experiências atraentes aos clientes. O framework de Hwang & Seo (2016) sugere cocriação, coprodução e uma participação mais ativa do cliente e stakeholders na construção da experiência. E, por fim, a proposta de Palmer (2010) discute os estímulos para a criação de experiências que traduzem em atitudes positivas acerca da marca. Não há dúvidas de que o framework proposto neste ensaio possui elementos de cada um desses modelos. Contudo, aqui buscou-se apresentar um framework mais sistemático, com estágios detalhados, com vistas a orientar e servir de referência aos profissionais que forem elaborar e gerir um projeto de experiência aos seus clientes.
Os direcionadores de valor para o cliente dependem dos estágios de ciclo de vida do cliente. Para Johnston e Kong (2011) e Hamilton e Price (2019), a estrutura de ciclo de vida do cliente engloba oito estágios: (i) necessidade latente – o cliente potencial não é ciente das ofertas; (ii) reconhecimento da necessidade – o cliente potencial tem ciência de que sua necessidade pode ser atendida por meio de uma oferta; (iii) pesquisa – o cliente potencial pesquisa várias opções de ofertas que possam suplantar suas necessidades; (iv) seleção – o cliente decide escolher uma oferta; (v) onboard – o cliente interage com as ofertas por meio dos processos, como preenchimento de formulários, compra ou aluguel de ofertas, treinamento de utilização etc.; (vi) uso – o cliente se envolve com as ofertas, aprende e cria novos usos e benefícios; (vii) migração para “cima” – cliente decide atualizar seu perfil aumentando sua taxa de consumo de ofertas, então, a gestão de relacionamento com o cliente (CRM – customer relationship management) é colocada em prática para alcançar o cliente (Berry & Carbone, 2007); (viii) migração para “baixo” – o cliente reduz o consumo de sua carteira. Portanto, a análise de dados deve ser necessária para tomada de decisão em relação ao status do perfil do cliente em um período específico.
Segundo Gentile, Spiller e Noci (2007), os direcionadores de valor do cliente requerem atenção porque clientes têm necessidades e expectativas distintas. Prahalad e Ramaswamy (2004) apontam que, quanto mais altos os direcionadores, mais satisfeitos eles estão, porém, o contrário, nas visões de Pullmam e Gross (2004), também é válido. Constata-se, pela literatura, que há oito direcionadores principais de valor ao cliente (Berry, Carbone & Haeckel, 2002; Relatório KPMG, 2019; Meyer & Schwager, 2007; Sujata et al., 2015; Walls et al., 2011): (i) velocidade – tempo das etapas do processo para concluir a compra ou aluguel; (ii) conveniência – praticidade ao cliente, com o mínimo de interrupções; (iii) risco – risco da compra ou aluguel, ou ainda, de não receber o produto ou serviço; (iv) flexibilidade – capacidade de adaptar processos à cultura, aos hábitos e aos comportamentos de compra dos clientes; (v) relacionamento – capacidade de clientes se envolverem com funcionários na cocriação ou coprodução de ofertas, com o propósito de customizá-las ou personalizá-las (Prahalad, & Ramaswamy, 2004); (vi) informação – acesso, compreensão e orientação de informações que aprimorem as escolhas das ofertas; (Puccinelli et al., 2009); (vii) custos – financeiros, psicológicos, de tempo e de esforço para se envolver na compra ou aluguel de ofertas; (viii) emoção e conforto – nível de conforto físico e, também, emocional para experimentar e interagir com as ofertas da organização (Schmitt, 2003).
Verhoef et al. (2009) relatam que um componente crítico do projeto de experiência do cliente é a escolha de compensações entre os impulsionadores de valor. Por um lado, uma melhoria de processo projetada para maximizar a capacidade de atendimento ao cliente em uma organização pode reduzir as necessidades de funcionários. Por outro lado, menos funcionários pode refletir em relacionamentos mais fracos com os clientes, pois reduz seus níveis de conforto. Maklan & Klaus (2011) apontam que, igualmente, pode haver conflito entre tentar maximizar a velocidade para os clientes e gerenciar o risco financeiro devido a menos verificações de diligências. Em tais situações, uma organização precisará liderar, com os gerentes de CX, uma avaliação dos trade-offs das decisões. Ademais, como explicam Szymanski & Henard (2001), é útil desenvolver uma lista de itens “não negociáveis” que servem como “pilares” para fundamentar um plano de gerenciamento de clientes.
Para Homburg, Jozic e Kuehnl (2017), nenhum projeto de experiência do cliente poderá iniciar da maneira correta e produzir resultados desejados se a organização não estruturar três elementos-chave: (i) mindset cultural, ou seja, orientação à jornada do cliente nos pontos de contato, com vistas a compreender o pré-compra, a compra e o pós-compra do cliente, seus sentimentos e criar fidelidade; (ii) direcionadores estratégicos, em suma, conectar os pontos de contato do cliente mediante conteúdos consistentes e coesos, explorando temas e contextos que estejam alinhados ao cliente e convidá-los a participar, se envolver e cocriar e coproduzir experiências; (iii) capacidades e recursos da organização, que, em linhas gerais, se traduzem na atmosfera de loja, competências dos profissionais e comunicação adequada em todos os pontos de contato. Os autores deixam claro que a essência da geração de valor de uma experiência está no contato entre cliente, equipe e marca.

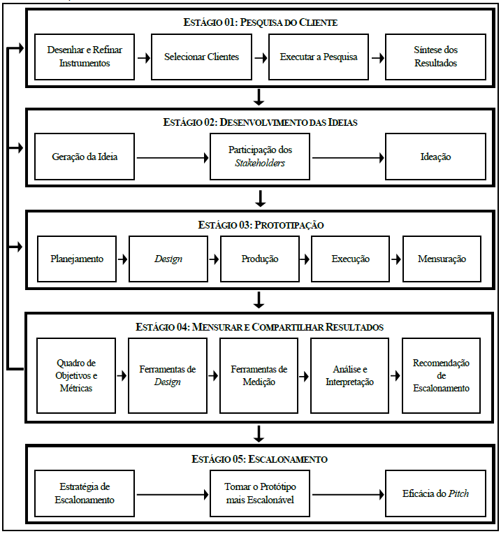
Nota-se que o desenho de uma experiência do cliente passa por uma série de estágios. Na visão de Holmlund et al. (2020), a experiencia do cliente tem seis estágios: estratégia, avaliação, pesquisa, decisão, implementação e aprendizados. Contudo, os autores deste ensaio acreditam que há cinco etapas que compreendem um projeto de experiência do cliente, e todos ocorrem interativamente: (ver Figura 6) visão macro e geral, e (Figura 7) visão detalhada do framework (abordada no tópico 4 “Estágios de um Projeto de Experiência do Cliente”). Há, ainda, o Quadro 1, que descreve cada um dos estágios. Cabe ressaltar que nem todos os estágios são requeridos para os projetos de experiência do cliente, uma vez que há projetos que podem precisar apenas de pesquisa com clientes, enquanto outros podem ter apenas demandas de prototipagem. Por fim, este framework é baseado nos princípios de Lean Startup, proposta que vem sendo utilizada em projetos de inovação que integrem design thinking, user experience (UX), canvas de negócios, minimum viable product (MVP) e growth hacking.
Os projetos de experiência do cliente requerem alguns elementos-chave para apoiar suas práticas. Essas práticas são operacionais, extremamente essenciais para o alcance de resultados significativos. Existem quatro elementos que são igualmente relevantes (Gentile, Spiller & Noci, 2007; Johnston & Kong, 2011; Hamilton & Price, 2019; Verhoef et al., 2009): (i) liderança – os projetos requerem apoio robusto da alta administração para se permanecer fiel à missão estratégica da organização e, também, garantir que o projeto continue sendo uma prioridade quando confrontado com compensações difíceis; (ii) equipes multifuncionais – os projetos integram departamentos e/ou setores como produto, marketing, vendas, inovação, operações, atendimento etc. – e exigirão a formação de equipes multifuncionais de trabalho, sendo um gestor de experiência do cliente dedicado integralmente à condução do projeto (Kim, Kim & Miner, 2009); (iii) orçamentos – projetos de experiência do cliente requerem um orçamento separado a fim de custear as atividades, mesmo o projeto sendo conduzido por equipes multifuncionais; (iv) desempenho – os gestores devem estabelecer métricas e KPIs (Key Performance Indicator), indicadores-chave de desempenho, com o propósito de assegurar que as metas estejam sendo alcançadas.

O primeiro estágio engloba a pesquisa do cliente por meio de métodos de design centrados no cliente (ver Figura 7). Quatro processos são realizados para conhecer as percepções relevantes a fim de alcançar um entendimento profundo dos clientes: desenho da pesquisa, recrutamento de participantes, coleta dos dados e análise e síntese das ideias e/ou insights. O primeiro processo abrange a concepção e o refinamento dos instrumentos com foco nos pontos problemáticos do cliente e nas oportunidades de aprimorar a experiência do cliente (Carbone & Haeckel, 1994). Para Lin e Bennett (2014), o escopo do instrumento requer perguntas aos clientes de modo a compreender suas necessidades e jornadas, ao invés de focar apenas nas interações. Há três métodos principais: (i) sessões de pesquisas internas para projetar as principais preocupações e necessidades nos contatos com os clientes; (ii) sessões de observação de campo para descobrir experiências e necessidades ocultas dos clientes; e (iii) workshops com clientes para sintetizar observações, como ideias, insights e oportunidades de projeto de experiência do cliente.

O segundo processo compreende o recrutamento de clientes para executar a pesquisa. Entre 15 e 50 clientes, costumam ser considerados no escopo da pesquisa para gerar insights profundos. Perfil e potencialidades dos clientes precisam ser cuidadosamente observados para selecioná-los. Ainda, a pesquisa deve levar entre 2 e 3 horas de interações. O terceiro processo engloba a coleta dos dados, com uma pesquisa centrada nas observações, “falas” e registros dos pontos de vistas dos clientes. O quarto processo procura reunir, codificar, debater e compreender as principais necessidades, ideias, oportunidades e restrições apontadas pelos clientes nas interações. O co-design e, ainda, a cocriação, entre equipes, clientes e, se possível, parceiros, são mecanismos eficientes e eficazes para construir propostas de experiências alinhadas e sincronizadas com o que os clientes, realmente, desejam receber das organizações (Prahalad & Ramaswamy, 2004).
O segundo estágio busca desenvolver ideias do projeto de experiência do cliente. Nota-se em Barwitz e Maas (2018) que o desenvolvimento de ideias eficazes para melhoria da experiência do cliente deve seguir alguns princípios operacionais: (i) envolver os departamentos pode propiciar aos profissionais ideias mais profundas dos diferentes aspectos que devem ser observados para a gestão de clientes, tais como: marketing, operações, vendas, logística etc. (Kim, Kim & Miner, 2009). Então, as ideias podem ser projetadas de modo que envolvam experiências multifuncionais; (ii) evitar críticas prematuras, ou seja, todas as ideias devem receber atenção cuidadosa. Ter apoio da alta administração é fundamental (Hamilton & Price, 2019); (iii) estabelecer parâmetros, métricas ou indicadores a fim classificar ideias de forma que cada uma delas seja avaliada objetivamente e não subjetivamente (Relatório KPMG, 2020); (iv) escrever a ideias em termos de histórias, de modo a se comunicar e expor mais claramente, com o propósito de encorajar debates e discussões acerca das personas – clientes – do projeto de experiência do cliente (Voorhees et al., 2017).
Este estágio requer que a equipe de CX gerencie uma série de desafios. Em Gentile, Spiller e Noci (2007), Johnston (1999) e Prahalad e Ramaswamy (2004) é possível notar que os desafios se situam na cocriação e coprodução: (i) garantir que as sessões de geração de ideias criem e rastreiem oportunidades transformacionais para que produzam e entreguem soluções inovadoras; (ii) assegurar que as sessões de geração de ideias tenham ampla participação colaborativa dos stakeholders de distintas funções, em especial, dos atores da cadeia de valor do processo, que estão envolvidos na coprodução e entrega de produtos ou serviços aos clientes; (iii) os colaboradores da pesquisa e criação das ideias precisam ser capazes de articular claramente uma proposta de valor para a alta gestão, considerando as percepções dos clientes. Kuehnl, Jozic e Homburg (2019) apontam que a ideação é o momento em que as equipes de CX usam para criar uma solução e fazer brainstorm sobre sua usabilidade, como recursos necessários, ações a serem tomadas, formação de equipes de trabalho etc.
Estabelecer um protótipo de projeto de experiência do cliente compreende o terceiro estágio. Protótipo é uma versão inicial de uma solução que pode não ter todos os detalhes de uma solução final. O objetivo é reunir ideias promissoras de experiências do cliente e testá-las a fim de obter respostas rápidas para que, após algumas interações, a melhoria da experiência seja incluída no protótipo como um aprendizado (Maklan & Klaus, 2011). Os protótipos podem ser sobre novos produtos, serviços ou processos, ou, ainda, podem direcionar mudanças nas ofertas existentes – inovação incremental. Uma prototipagem deve ser planejada, tendo em mente o menor tempo e orçamento, ambos necessários para fornecer respostas convincentes para a hipótese, previamente desenhada e definida. Cabe caracterizar que uma prototipagem engloba cinco processos: planejar, desenhar, produzir, implementar e mensurar (medir).
Com efeito, é relevante chamar a atenção para aspectos relevantes relativos à prototipagem de um projeto de experiência do cliente. Em primeiro lugar, entender o “porquê”, em outras palavras, o propósito – ou benefício – do protótipo, pensando claramente no valor que será direcionado ao cliente. Em segundo lugar, os protótipos não são pilotos, uma vez que pilotos tendem a ser implementações em pequena escala de um produto, serviço ou processo inteiro, enquanto protótipos tendem a testar componentes específicos deles com um grupo de clientes-alvo. Em terceiro lugar, considerar a perspectiva da experiência do cliente nas interações com o protótipo, a fim de fornecer informações relevantes. Em quarto lugar, o protótipo deve ser rápido e com baixo custo. Ademais, a prototipagem rápida é valiosa para acelerar o lançamento de uma oferta ao mercado. Cabe colocar que os protótipos de baixa fidelidade podem render aprendizado e percepções muito úteis sobre o que pode ser aprimorado no projeto. Em quinto, a prototipagem requer parâmetros de avaliação e aprovação menos rigorosos do que aqueles usados para projetos de produtos e/ou serviços tradicionais ou, mesmo, pilotos. Enfim, a prototipagem requer um orçamento separado para aprimorar regularmente o protótipo após as sessões de testes e interações (Kuehnl, Jozic & Homburg, 2019).
O quarto estágio remete à avaliação dos protótipos para aprimorar a experiência do cliente. O propósito principal está em medir e compartilhar os resultados. Há projetos de experiência do cliente que, mesmo nesta fase, já realizam a medição do Return of Investment (ROI) do protótipo em termos de comportamento de compra, bem como a fidelidade do cliente (Relatório KPMG, 2020). Para Maklan e Klaus (2001), a medição tem o objetivo de obter informações rápidas dos clientes expostos aos protótipos a fim de modificá-los e adaptá-los continuamente, de modo a incluir as novas perspectivas ou novos aprendizados dos clientes em uma versão aprimorada do protótipo. Verhoef et al. (2009) pontuam que a medição e a avaliação do protótipo pode ser feita por meio de vários métodos: pesquisas (survey), entrevistas, discussões em grupos focais (focus group), análise de dados do cliente para observar indicadores do protótipo antes e depois das modificações etc. Walls et al. (2011) destacam que é crucial selecionar métodos com base na natureza do protótipo e nas características do cliente. Nesse sentido, para a criação de protótipos confiáveis e bem-sucedidos em escalabilidade vertical, cinco processos precisam ser considerados:
Quadro de mensuração dos objetivos: engloba ouvir sugestões ou hipóteses dos clientes de como o protótipo poderia aprimorar a experiência do cliente e os indicadores que precisariam ser medidos com vistas a avaliar se as melhorias propostas para o projeto de experiência do cliente foram ou não alcançadas (Epp & Price, 2011).
Ferramenta de design: envolve escolher uma ferramenta de pesquisa adequada para medir o impacto do projeto nos clientes – personas. Dependendo dos indicadores que serão testados no protótipo, o instrumento pode ser uma pesquisa com o cliente, focus group, conjunto de dados do cliente existente em uma organização, ou, ainda, sessões interativas com os clientes (Gentile, Spiller & Noci, 2007).
Execução da ferramenta de medição: durante a fase de execução, o gerente do projeto de experiência do cliente precisa decidir acerca da amostra de clientes da pesquisa, ou seja, por meio da ferramenta que foi definida, determinar a quantidade de clientes que será exposta ao protótipo. Se for o caso, acessar, também, bases de dados e informações de interesse de clientes que não foram expostos ao protótipo para complementar a base de informações (Johnston & Kong, 2011).
Análise e interpretação dos resultados: agrupar, ordenar e estruturar os dados e informações obtidos e produzir os resultados a partir das interações com os clientes. Em Payne, Storbacka e Frow (2008), pode-se observar que os resultados devem ser agrupados em não alcançados e alcançados, mediante quadro de mensuração dos objetivos, e, também, insights ou novas ideias propostas pelos clientes. Estes resultados poderão dizer que o projeto de experiência do cliente está ou não apropriado, nas perspectivas dos clientes.
Recomendações de escalonamento: tendo alcançado os resultados apropriados, o projeto de experiência do cliente precisará ser escalonado e, novamente, testado. Este processo envolve a apresentação dos recursos dos protótipos para obtenção de novos dados e informações em situações de uso e/ou consumo da experiência por parte do cliente. Medições revelarão se o desempenho atende ou não às expectativas dos clientes. Nesse momento, o projeto poderá ter inserções, modificações ou redução de recursos (Voorhees et al., 2017).
Produzir protótipos de experiência do cliente de sucesso não é suficiente, se eles não forem aceitos por um grande número de clientes da organização. É aqui que reside a diferença entre a missão e o objetivo do projeto de experiência do cliente. Os objetivos podem ter sido atendidos, como entregar um projeto de experiência do cliente conforme planejado. Contudo, o projeto, mesmo sendo bem executado, pode não entregar a experiência plena aos clientes e, logo, não gera satisfação aos clientes. Aqui reside a missão. Kuehnl, Jozic e Homburg (2019) dizem que isto é denominado valor perdido, ou seja, o projeto de experiência do cliente foi entregue, mas está abaixo do ideal. Entende-se que a adoção, o uso e o consumo da experiência por parte de um grande número de clientes são elementos-chave de sucesso de um projeto de experiência do cliente, porque asseguram que o protótipo foi testado e, também, gerou confiança e credibilidade nos clientes.
O escalonamento é o quinto – e último – estágio e compreende três processos que podem ser executados interativamente pelas equipes de CX. Primeiro, construir estratégias de escalonamento que reflitam e dimensionem as estratégias da organização – missão, objetivos, metas, posicionamento etc. Em suma, a estratégia é elaborada considerando os interesses dos stakeholders internos e externos da organização (Parasuraman, Zeithaml & Malhotra, 2005). O próximo processo procura tornar o protótipo “mais escalonável”, ou seja, o emprego de “hacks” – que são experimentos. Técnicas como growth hacking são empregadas por startups para escalonar um grande volume de clientes por meio de tecnologias para a expansão da base de clientes, método adequado para ambientes virtuais. Para ambientes físicos, os gestores de experiência do cliente precisarão buscar soluções alternativas que não são facilmente escalonáveis e econômicas. Enfim, o pitch eficaz, que envolve a preparação de argumentos de vendas que produzam os resultados esperados. Equipes de CX podem fazer uso de ferramentas como Business Model Canvas ou MVP (Minimum Value Product) para criar argumentos de vendas atraentes e, também, aumentar a taxa de escalonamento de protótipos (Voorhees et al., 2017).
Estratégias experimentais de marketing têm sido elaboradas por organizações com o objetivo de atrair o cliente para interagir e se envolver com as ofertas e, mais propriamente, fazer com que eles tenham atitudes proativas e favoráveis, seja por meio de interações diretas com a organização, bem como indiretas, mediante intermediários. Essas interações podem ser organizadas nas etapas de pré-consumo, consumo e pós-consumo. Na verdade, a experiência do cliente engloba um construto psicológico que busca uma atitude holística e subjetiva, resultante do contato do cliente com a organização através dos diferentes canais, buscando obter o engajamento do cliente (Gentile, Spiller & Noci, 2007; Pine & Gilmore, 1999). Essas interações com os clientes buscam proporcionar seis categorias de respostas que estruturam a experiência do cliente, estabelecidas em sensorial e física, emocional e afetiva, cognitiva, pragmática, estilo de vida e relacional (Schmitt, 1999; 2003). Consequentemente, as interações e os envolvimentos acumulam conhecimento, valor e qualidade percebida do cliente em cada fase do processo de experiência, resultando assim na possibilidade de os clientes estabelecerem uma conexão emocional com as ofertas (Meyer & Schwager, 2007).
Então, uma experiência não é mais do que a atratividade que é desenhada com o intuito de estimular uma dada emoção no consumidor. Uma vez ativada, essa emoção poderá ser o fio condutor do consumo que impulsionará o estado de espírito do momento, com o propósito de promover um consumo associado a uma emoção vivida no passado. Shaw & Ivens (2002) listam sete considerações que devem ser incorporadas à construção de experiências de consumo: (i) deve ser uma fonte de vantagem competitiva em longo prazo: o foco está na retenção de clientes para ganhos futuros; (ii) deve ser criada para exceder continuamente às expectativas físicas e emocionais dos clientes: a ideia é não se concentrar nos aspectos físicos, e sim emocionais; (iii) deve ser diferenciadora e focar na estimulação de emoções planejadas: ou seja, deve-se planejar exatamente o que se pretende evocar; (iv) é possível a partir de uma liderança inspiradora, uma cultura empowerment e pessoas empáticas que se sentem felizes e realizadas: o endomarketing e endobranding são fundamentais; (v) deve ser desenhada de “fora para dentro”, em vez de “dentro para fora”: o consumidor deve ser o centro das atenções da empresa; (vi) deve ser geradora de lucro e deve conseguir reduzir significativamente os custos: tornar experiências economicamente viáveis; (vii) deve focar na personificar a marca: que envolve a construção da confiança junto aos clientes.
Examinando a literatura acerca do tema experiência do cliente, é possível observar a ausência de um framework estruturado, detalhado e sistemático para orientar os gestores e equipes de CX no desenho dos principais direcionadores de valor para o cliente. Neste estudo foram expostos cinco modelos, entretanto, nenhum deles abordavam a perspectiva de lean startup ou metodologias ágeis, ou seja, com foco em testes e escalas. Este ensaio teórico descreveu oitos direcionadores de entrega valor ao cliente que devem estar em um projeto de experiência do cliente: velocidade, conveniência, risco, flexibilidade, relacionamento, informação, custos e emoção e conforto. Cabe ainda destacar os cinco estágios que foram apresentados e descritos, baseados nos princípios de lean startup: (i) realização de pesquisa de campo imersiva para entender os desafios do projeto de experiência do cliente; (ii) idealizar e gerar soluções para os desafios por meio das pesquisas realizadas; (iii) desenhar e executar protótipos de pequena escala que aprimorem mediante interações com clientes; (iv) medição dos resultados dos protótipos e, então, decisão sobre o impulsionamento; (v) e escalonamento dos protótipos que foram bem-sucedidos, segundo os clientes. Assim, o papel do gestor envolve prover e impulsionar experiências de valor aos clientes em harmonia com benefícios que serão proporcionados à empresa.
Entretanto, a concepção, desenho e implementação de projetos de experiência do cliente passa pela adoção de uma cultura de experiência do cliente, que, por sua vez, significa implementar uma orientação centrada no cliente – ou centrada no ser humano (Pine & Gilmore, 1999). Não basta apenas ter ideias e protótipos de experiência do cliente, se o foco no cliente não é um elemento vital da cultura da organização. Em suma, estratégias, estrutura organizacional equipe, qualificações, espírito etc (Berry & Carbone, 2007). Uma cultura de experiência do cliente pode compreender iniciativas: CX estratégico, integrar experiência do cliente com liderança, tornar a experiência do cliente visível, integrar experiência do cliente com treinamento e capacitação, conectar a experiência do cliente com gestão de desempenho, integrar princípios de experiência do cliente no trabalho, construir plataformas de experiências do cliente e destinar orçamentos para a gestão de projetos de experiência do cliente (Verhoef et al., 2009). Nesse sentido, a organização precisaria criar uma mentalidade experiência do cliente, com processos, orçamentos, métricas de desempenho tangíveis e mensuráveis e integração entre as áreas da organização – equipes multifuncionais.
Este estudo teve como objetivo apresentar, construir e discutir os cinco estágios de entrega de valor e experiências mediante framework que possa suportar os profissionais de CX nas organizações. Nesse sentido, para futuras propostas de estudos relacionados ao tema experiência do cliente, dois podem requerer certo nível de dedicação dos pesquisadores: um seria a aplicação deste framework na concepção de projetos de experiência do cliente e, consequentemente, analisar e avaliar os desafios a fim de promover adequações e aprimoramento do modelo; e outro seria o impacto de uma cultura centrada (ou não) no cliente no processo de desenho e construção de projetos de valor e experiência ao cliente. Quanto à limitação, este ensaio não contém pesquisa empírica, apenas um estudo teórico que buscou apresentar, debater e discutir as etapas de construção de um projeto de experiência do cliente, por meio de técnicas, práticas e ferramentas contemporâneas, com o propósito de contribuir com a área de negócios, em particular, de marketing, serviços e inovação.




