ARTÍCULO
Sampling sufficiency for mechanical properties of wood
Sampling sufficiency for mechanical properties of wood
Maderas. Ciencia y tecnología, vol. 25, 11, 2023
Universidad del Bío-Bío
Received: 06 April 2022
Accepted: 08 January 2023
Abstract: Based on most recently published studies, there is a large variability in both the mechanical properties of wood and sample sizes selected to evaluate them. This study aims to define sampling sufficiency for some mechanical properties of wood, which were bending strength, bending modulus, compressive strength, compressive modulus, hardness, and shear strength. The mechanical tests were carried out according to an American standard procedure on wood samples cut from clonal Eucalyptus planted in southern Brazil. Sampling sufficiency was determined by an intensive computational method based on resampling of original data using Monte Carlo simulations. The experimental tests data conformed to the normal distribution and most of the obtained sufficient sample sizes determined by Monte Carlo simulation were above those sample sizes used in most already published studies. Furthermore, properties related to wood stiffness presented smaller variabilities than their respective properties associated with wood strength, leading to smaller sample sizes for the former cases.
Keywords: Eucalyptus, Monte carlo simulation, resampling, sampling sufficiency, wood stiffness, wood strength.
Introduction
The efficient use of any material depends on its physical-mechanical properties, including mechanical features related to strength and stiffness. However, a reliable determination of mechanical properties usually implies the destruction of the samples, which may also represent expensive costs, as well as time and effort spent (Bros and Cowell 1987). Therefore, the minimum number of necessary samples to be tested must be determined to ensure a proper characterization of the targeted group of samples, avoiding unnecessary losses, which is called sampling sufficiency (Bros and Cowell 1987). However, a suitable sample size may not be simply determined, although this information is not clearly defined by most standards (De Patta Pillar 1998).
The distribution of the sample mean (also called “expected value” of M) is a widely used method to determine sample sizes used in experimental studies and it is a valid solution for some properties of many materials (Adcock 1997). However, mechanical properties vary in different ranges depending on the targeted material, this uncertainty affects the number of samples that must be evaluated to ensure reliable results (Bros and Cowell 1987, De Patta Pillar 1998).
The multiple variables that influence the mechanical properties in woods generate a complex system of correlations, making the determination of sample sizes extremely difficult, uncertain, and sometimes, even unreliable. Wood is a natural, heterogeneous, and anisotropic material that may display a wide range of mechanical, chemical and hygroscopic properties (Amer et al. 2019), which also may depend on wood specie, tree maturity, and density (Amer et al. 2021). Moreover, wood characteristics also depend on forest factors (cultivation, location, local climate, etc.) (Hein et al. 2016), harvesting factors (overthrow process, different radial position, different axial position, etc.) (Hein et al. 2016, Moraisa and Pereira 2007), cutting processes (Svensson and Toratti 2002, Rapp et al. 2007) and supply factors (transportation condition, storage condition and wood age) (Bao et al. 2001, Dünisch et al. 2010).
ASTM D143 (2021) is a globally known standard procedure devoted to establishing good practices for determining physical and mechanical properties of small and clean wood samples. However, this standard does not specify how many samples should be evaluated for the correct determination of each mechanical property. This uncertainty has been leading to a wide variety of adopted sample sizes in recent studies on physical-mechanical properties of wood. For that, Bao et al. (2001) evaluated strength and stiffness of juvenile and mature woods from ten species and 30 samples were selected for each test. Ghorbani-Kookandeh et al. (2014) investigated the beech wood impregnated and heat-treated. They carried out static bending, compression strength parallel to the grain, and hardness tests by using five samples for each test. Furthermore, Taghiyari (2011) used 60 samples to determine modulus of rupture (MOR) and modulus of elasticity (MOE) in compression parallel to grain tests for the heat-treated Populus nigra wood. In addition, some studies even did not report the number of samples used for each mechanical test (Santos 2000, Wessels et al. 2016).
Resampling methods could be an alternative to determine sampling sufficiency and avoid unnecessary large samplings. It estimates the accuracy of means, medians, variances, and percentiles of sampling by using subsets of the available data or randomly generating new samplings by resampling the data set (Edwards et al. 2011). The resampling methods such as Bootstrapping (Edwards et al. 2011, Missio et al. 2014), Jackknifing (Wang and Yu 2020), Permutation (Fieberg et al. 2020) and Cross-Validation (Shimodaira 2016) have been used for estimating the sample sizes in many areas, such as anatomy (Missio et al. 2014), ecology (De Patta Pillar 1998), biomedicine (Dwivedi et al. 2017), zoology (Dimauro et al. 2009), and genetics (Kess and El-Kassaby 2014).
The resampling methods based on Monte Carlo simulations have many advantages since this type of method relies upon the use of randomness to solve problems from a deterministic system, encompassing a large number of possible outcomes from the targeted sample (Papadopoulos and Yeung 2001). Taking these facts into account, this study aimed to use Monte Carlo simulations to determine sampling sufficiency for mechanical properties of Eucalyptus wood, which were determined according to ASTM D143 (2021).
Materials and methods
Material selection and samples preparation
The studied wood samples were obtained from a clonal test of interspecific hybrids of Eucalyptus clones. 29 Eucalyptus clones were randomly selected in a planted forest located in southern Brazil following the ASTM D5536 (2010). 8 seven-year-old trees by clone were felled, totalling 232 trees. The selected trees had straight trunks, an absence of bifurcation, good phytosanitary conditions and a low presence of defects. Boards were cut from the 1,2 m long baseline logs, which presented a diameter at breast height of around 21 cm.
The boards were air-dried and their thicknesses were reduced from 8 cm to 6 cm using a thinner plane. For each test, 54 samples were cut according to the requirements of ASTM D143 (2021), as shown in Figure 1, avoiding the presence of growth defects, such as knots, splits, etc. Before the mechanical tests, the samples were placed into a climatic chamber (20 ºC and 65 % relative humidity) until reaching an equilibrium humidity of approximately 12 %. Weight and dimensions (measured in the sample centre) were determined using an analytical scale and a digital calliper, respectively.

Mechanical tests
Three points static bending
The three points static bending tests were performed according to ASTM D143 (2021). The wood samples were cut with dimensions of 25 × 25 × 410 mm³ (radial × tangential × longitudinal) and a span length of 360 mm was adjusted, keeping a minimum span-to-depth ratio of 14. An Emic DL 30000 universal testing machine was used for applying the load continuously in the centre of the beam throughout the test at a rate of motion of 1,3 mm/min. The load was applied at the tangential plane of the samples and the mid-span deflection was determined by the crosshead position.
Flexural strength (σf) was calculated using the relationship between the applied load and the measurements of mid-span deflection of the test sample in accordance with Equation 1. Modulus of elasticity Ef was calculated by Equation 2 using the gradient (∇m) obtained from the ratio of the load vs. deflection curve in the elastic region. These samples presented an equilibrium moisture content mean of 14,05 % with a standard deviation of 0,63 %.


Where: b, h, and L are the width and height of the specimen, and support span length, respectively.
Compression parallel to grain
Compressive modulus and compressive strength were determined using compression parallel to grain tests in samples with dimensions of 50 x 50 x 200 mm³ (radial × tangential × longitudinal directions). These samples were cut assuring that the end grain surfaces were parallel to each other and at right angles to the longitudinal axis. A crosshead speed of 0,6 mm/min was applied using an Emic DL 30000 universal testing machine, following ASTM D143 (2021).
The compressive strength parallel to grain (σc) was obtained by the relation of the maximum achieved load (Fmax) and the cross-sectional dimension at the middle of the specimen (A) according to Equation 3. Compressive modulus (Ec) was the ratio obtained from the stress (σc) vs. deformation (ɛc) curve in the elastic region (Equation 4). These samples presented an equilibrium moisture content mean of 12,82 % with a standard deviation of 0,75 %.


Shear parallel to grain
The shear parallel to grain tests were performed to determine shear strength. Specimens with the dimensions of 50 x 50 x 63 mm³ (radial × tangential × longitudinal directions) were cut and tested according to ASTM D143 (2021). A shear tool was used to provide a 3 mm offset between the inner edge of the supporting surface and the plane of its adjacent edge. The load was continuously applied at a rate of motion of 0,6 mm/min in an Emic DL 30000 universal testing machine. The ultimate shear stress was calculated according to Equation 5. Using the maximum load (Fmax) and the shear cross-section (A). These samples presented an equilibrium moisture content mean of 13,04 % with a standard deviation of 1,22 %.

Janka hardness
Janka hardness was determined on the tangential plane of 50 x 50 x 150 mm³ (radial × tangential × longitudinal directions) specimens. A hemisphere with 11,3 mm in diameter penetrated 5,65 mm on the tangential plane of samples. The hardness is considered as the ratio between the maximum load and the indentation area, as shown in Equation 6. These tests were carried out at a rate of motion of the movable crosshead of 6 mm/min in an Emic DL 30000 universal testing machine. Two penetrations were performed for each sample, which was far enough from the sample edges to prevent splitting or chipping, according to ASTM D143 (2021). These samples presented an equilibrium moisture content mean of 13,85 % with a standard deviation of 1,33 %.

Monte carlo simulation
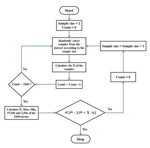
Data normality was verified using Shapiro-Wilk tests and sampling sufficiency to infer mechanical properties was performed through confidence intervals. This method was similar to some previous studies on anatomy, ecology, limnology, and phytotechny, Storck et al. 2012). The sample sizes (n= 54) and confidence levels (1 - α = 0,95) were fixed in all mechanical tests considered. In the simulation procedure, 30 sample sizes (from 2 to 30) were designed for each property. After that, 2000 resampling with replacements from the pseudo-population of the original 54 data were done for each sample size. Minimum, 2,5th percentile, mean, 97,5th percentile, and maximum were determined and the confidence level of each sample size was equal to the difference between the 97,5th percentile and 2,5th percentile. Sampling sufficiency was considered as the lowest sample size in which the amplitude of the confidence interval was lower than 20 % of its respective mean since this is an adequate variation range based on similar studies for the determination of mechanical properties of wood. These statistical analyses were performed using three software packages: Statgraphics 19® (for the descriptive statistics, R Development Core Team (for the Monte Carlo simulation), and Microsoft Excel (for graphics). The simplified flowchart of the used Monte Carlo simulation algorithm is presented in Figure 2.

Results and discussion
Mechanical test results
Table 1 shows descriptive results of the collected data from mechanical tests. All the mechanical properties presented small values of standard deviations than those presented in the literature, which is probably due to the large sample sizes (n= 54) selected in the present study.

The CoV values are 12,54 % and 13,05 % for bending modulus and bending strength, respectively. These CoV values are, in general, lower than those obtained for each of the 14 species studied by Carrillo et al. (2011), who used 30 samples for each species. The variations in the bending test may be attributed to the typical behaviour of small samples in a bending test, which is marked by an initial yielding on the compression side, accompanied by the enlargement of the compression zone, and then the neutral surface shifts toward the tensile side of the sample. As the tensile stress continues to increase, the ultimate stress is reached when a brittle failure at the tensile side occurs (Green 2001). However, according to Crespo et al. (2020), some specimens submitted to bending tests may present a brittle failure due to small grain deviations without yielding at the compression side.
The highest and the lowest CoV values were obtained for the compression parallel to grain results. Compressive modulus and compressive strength reached CoV values of 17,91 % and 12,15 %, respectively. This corroborates Crespo et al. (2020), who studied an Eucalyptus globulus Labill wood by using 20 samples and reported a higher CoV value for compressive modulus (29 %) compared to that associated with the compressive strength (18 %). According to Mohebby et al. (2014), the anisotropy of the wood ultrastructure is one of the main factors that influences compressive strength (parallel to grain). The crushing is the most common failure in compression tests and is usually characterized by folding of the cellulose microfibrils that may begin in low-stress levels (Crespo et al. 2020). As the stress levels increase, the folding takes place at the cell wall level and leads to the failure of the specimen (Green 2001).
Shear strength presented a variability similar to the other strength properties (bending and compression), with a CoV of 12,97 %. This value is lower than those obtained by authors that used smaller sample sizes than those adopted in this research. Crespo et al. (2020) used a sample size of 44 for Eucalyptus globulus wood and obtained a CoV of 19 %. Also, Trockenbrodt et al. (1999) achieved a 17 % CoV for 9 samples of Azadirachta excelsa wood. Moreover, attempts to obtain shear failure perpendicular to the grain according to certain standards, may result in other failure modes, such as compression perpendicular to the grain. According to Kretschmann (1991), that may occur because of the notch used to prevent the rotation of the rectangular prismatic specimens proposed in the ASTM D143 (2021), which causes an asymmetry in the application of the force that promotes shear, inducing the appearance of normal tensile stresses and normal compression in wood fibres. Finally, hardness data had a CoV value of 12,67 %, which is smaller than those achieved by Salca and Hiziroglu (2014) for the 4 species studied, who used a 5 sample size for each species.
Determination of sample sizes
The results in this section present the sample size for each mechanical test, which was obtained by the Monte Carlo methodology previously described. During the determination of sample sufficiency, increases in small sample sizes cause a large decrease in the standard error, while the same increase in large sample sizes may not greatly affect the standard error (De Patta Pillar 1998). Based on that, the determination of sample size is crucial to reach reliable results. Furthermore, this knowledge is extremely necessary since obtaining experimental data is sometimes constrained by the availability of raw materials and time.
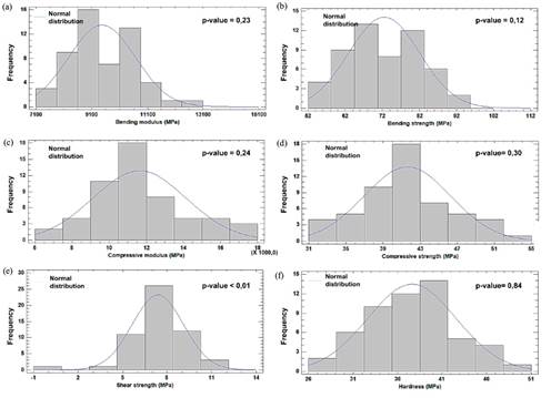
Figure 1 displays histograms, in which the number of classes (k) was determined according to the empirical rule (
), where n is the sample size. Except for the shear strength data, the p-values were above the significance level (0,05), which indicates that all the obtained data conformed to the normal distribution according to the performed Shapiro-Wilk tests. This is a valuable feature since most Monte Carlo simulations may yield inaccurate results for non-parametric data, which also depends on the resampling method.
As shown in Figure 3, the data of elasticity modulus in bending and axial compression follow the normal distribution, resulting in small sample sizes for sufficiency (9 and 12 samples, respectively). Despite this, many researchers adopted lower sample sizes than those achieved for sampling sufficiency in this research. For instance, Zhang et al. (2015) used 8 specimens of Eucalyptus regnans wood, while Kothiyal (2014) used 4 to 6 samples to study intra-clonal variations of Eucalyptus tereticornis. However, it is also possible to find studies with much larger sample sizes than those indicated by Monte Carlo in this study as sample sufficiency. In this sense, Taghiyari (2011) used a 60 sample size of Populus nigra wood and Ferreira et al. (2019) used 30 specimens of Eucalyptus clones.

The sampling sufficiency results for the mechanical characteristics of the Eucalyptus woods are shown in Figure 4. In general, the sample sufficiency for the test was given in sample sizes wherein a low convergence rate was still visualized. This can be related to the confidence level set as stop criteria (20 %), in which a lower confidence level, the sample sufficiency would be given at a much higher sample size, where the curves would decrease monotonically. We added this statement in the main text. Regarding the wood stiffness, bending modulus reached sample sufficiency in 9 sample size (Figure 4a), while compressive modulus obtained sample sufficiency in 12 sample size (Figure 4c). The larger sampling sufficiency presented by the compressive modulus is attributed to its higher CoV value when compared to the bending modulus.
Regarding wood strength, in both bending and compressive strength, the sample sufficiency reached 7 samples (Figure 4b, Figure 4d). This sample size is larger than the sizes adopted in some recent studies, such as Ghorbani-Kookandeh et al. (2014) (n = 5) and Mohebby et al. (2014) (n = 6) and lower than those adopted by Crespo et al. (2020) (n = 22).

A sample sufficiency of 25 was determined for shear strength (Figure 4e), which can be attributed to the low normality of the data obtained for this property (Figure 3). This probably increased the sample size to this number of specimens, which is unusual based on recently published studies. Although the CoV associated with the shear strength test did not differ from the other tests (12,97 %), it yielded a much larger sample size than the other properties, this indicates that the determination of the sampling sufficiency by the applied resampling method is more related to data normality than that of CoV values. Finally, hardness achieved sampling sufficiency in a 9 sample size, a higher size than those adopted by Salca and Hiziroglu (2014), who used 5 specimens per group in their study.
Small samples are usually related to methodologies involving the utilization of wood associated with expensive chemicals or laborious treatments, thus is understandable that the utilization of larger sample sizes is sometimes unfeasible (Ghorbani-Kookandeh et al. 2014, Mohebby et al. 2014). However, the variation in the results could be related to the inherent variation of the wood instead of the studied treatment is extremely important.
Conclusions
The scope of the present study provides for a preliminary elucidation on the sampling sufficiency for some mechanical tests according to the ASTM D143 (2021), namely three points static bending, compression parallel to the fibres, hardness, and shear. Thus, Eucalyptus clones were studied regarding those properties and all obtained data conformed to the normal distribution, which enabled the implementation of Monte Carlo simulations. The analysis of the mechanical properties data showed that the wood stiffness presents a smaller variability than its strength, which indicates that the elastic region of the load vs. deformation curve can be studied with fewer samples than the modulus of rupture. Finally, the sampling sufficiency achieved in this research is above those sample sizes used in many recent studies, which indicates that a greater scientific effort should be focused on further conclusive studies for other properties of interest, which are also foreseen in ASTM D143 (2021), such as tensile perpendicular and parallel to the fibres and other properties. Finally, the sample sufficiency should also be determined for different species of wood, as the statistical variability strongly depends on this factor.
References
Adcock, C.J.1997. Sample size determination: A review. Journal of the Royal Statistical Society: Series D (The Statistician) 46: 261-283. https://doi.org/10.1111/1467-9884.00082
Amer, M.; Kabouchi, B.; Rahouti, M.; Famiri, A.; Fidah, A.; El Alami, S. 2019. Influence of moisture content on the axial resistance and modulus of elasticity of clonal eucalyptus wood. Materials Today: Proccedings 13: 562-568. https://doi.org/10.1016/j.matpr.2019.04.014
Amer, M.; Kabouchi, B.; Rahouti, M.; Famiri, A.; Fidah, A.; El Alami, S. 2021. Mechanical Properties of Clonal Eucalyptus Wood. International Journal of Thermophysics 42: 1-15. https://doi.org/10.1007/s10765-020-02773-x
Bros, W.E.; Cowell, B.C. 1987. A technique for optimizing sample size (replication). Journal of Experimental Marine Biology and Ecology 114(1): 63-71. https://doi.org/10.1016/0022-0981(87)90140-7
Bao, F.C.; Jiang, Z.H.; Jiang, X.M.; Lu, X.X.; Luo, X.Q.; Zhang, S.Y. 2001. Differences in wood properties between juvenile wood and mature wood in 10 species grown in China. Wood Science and Technology 35: 363-375. https://doi.org/10.1007/s002260100099
Carrillo, A.; Garza, M.; De Jesús Nañez, M.; Garza, F.; Foroughbakhch, R.; Sandoval, S. 2011. Physical and mechanical wood properties of 14 timber species from Northeast Mexico. Annals of Forest Science 68: 675-679. https://doi.org/10.1007/s13595-011-0083-1
Crespo, J.; Majano-Majano, A.; Lara-Bocanegra, A.J.; Guaita, M. 2020. Mechanical properties of small clear specimens of Eucalyptus globulus labill. Materials 13(4): e906. https://doi.org/10.3390/ma13040906
De Patta Pillar, V. 1998. Sampling sufficiency in ecological surveys. Abstracta Botanica 22: 37-48. https://www.jstor.org/stable/43518936?seq=1
Dimauro, C.; Macciotta, N.P.P.; Rassu, S.P.G.; Patta, C.; Pulina, G. 2009. A bootstrap approach to estimate reference intervals of biochemical variables in sheep using reduced sample sizes. Small Ruminant Research 83: 34-41. https://doi.org/10.1016/j.smallrumres.2009.03.004
Dünisch, O.; Richter, H.G.; Koch, G. 2010. Wood properties of juvenile and mature heartwood in Robinia pseudoacacia L. Wood Science and Technology 44: 301-313. https://doi.org/10.1007/s00226-009-0275-0
Dwivedi, A.K.; Mallawaarachchi, I.; Alvarado, L.A. 2017. Analysis of small sample size studies using nonparametric bootstrap test with pooled resampling method. Statics in Medicine 36: 2187-2205. https://doi.org/10.1002/sim.7263
Edwards, D.J.; Guess, F.M.; Young, T.M. 2011. Improved estimation of the lower percentiles of material properties. Wood Science and Technology 45: 533-546. https://doi.org/10.1007/s00226-010-0346-2
Ferreira, M.D.; Melo, R.R.; Tonini, H.; Pimenta, S.; Gatto, D.A.; Beltrame, R.; Stangerlin, D.M. 2019. Physical-mechanical properties of wood from a eucalyptus clone planted in an integrated crop-livestock-forest system. International Wood Products Journal 11: 12-19. https://doi.org/10.1080/20426445.2019.1706137
Fieberg, J.R.; Vitense, K.; Johnson, D.H. 2020. Resampling-based methods for biologists. Peer J 8:e9089. https://doi.org/10.7717/peerj.9089
Ghorbani-Kookandeh, M.; Taghiyari, H.R.; Siahposht, H. 2014. Effects of heat treatment and impregnation with zinc-oxide nanoparticles on physical, mechanical, and biological properties of beech wood. Wood Science and Technology 48: 727-736. https://doi.org/10.1007/s00226-014-0627-2
Green, D.W.2001. Wood: Strength and Stiffness. In: Encyclopedia of Materials: Science and Technology. Buschow, K.H.J.; Cahn, R.W (Eds). Elsevier: Oxford, United Kingdom. https://doi.org/10.1016/B0-08-043152-6/01766-6
Hein, P.R.G.; Chaix, G.; Clair, B.; Brancheriau, L.; Gril, J. 2016. Spatial variation of wood density, stiffness and microfibril angle along Eucalyptus trunks grown under contrasting growth conditions. Trees 30: 871-882. https://doi.org/10.1007/s00468-015-1327-8
Kess, T.; El-Kassaby, Y.A. 2014. Jackknife resampling for precision measurement of direct gene flow estimates. Scandinavian Journal of Forest Research 29: 707-712. https://doi.org/10.1080/02827581.2014.965196
Kothiyal, V. 2014. Intra clonal variations of specific gravity and selected mechanical properties of Eucalyptus tereticornis Sm. Journal of the Indian Academy of Wood Science 11: 122-133. https://doi.org/10.1007/s13196-014-0127-x
Kretschmann, D.E. 1991. Feasibility study of a modified ASTM D 143 block shear specimen for thin material. Forest Products Journal 41: 37-39. https://www.fpl.fs.usda.gov/documnts/pdf1991/krets91b.pdf
Missio, A.L.; Bayer, F.M.; Gatto, D.A.; de Cademartori, P.H.G. 2014. Suficiência amostral das características anatômicas da madeira usando o método de reamostragem. Acta Scientiarum. Technology 36: 413-420. https://doi.org/10.4025/actascitechnol.v36i3.20335
Mohebby, B.; Kevily, H.; Kazemi-Najafi, S. 2014. Oleothermal modification of fir wood with a combination of soybean oil and maleic anhydride and its effects on physico-mechanical properties of treated wood. Wood Sci Technol 48: 797-809. https://doi.org/10.1007/s00226-014-0640-5
Moraisa, M.C.; Pereira, H. 2007. Heartwood and sapwood variation in Eucalyptus globulus Labill. trees at the end of rotation for pulpwood production. Annals of Forest Science 64: 665-671. https://doi.org/10.1051/forest:2007045
Papadopoulos, C.E.; Yeung, H. 2001. Uncertainty estimation and Monte Carlo simulation method. Flow Measurement and Instrumentation 12(4): 291-298. https://doi.org/10.1016/S0955-5986(01)00015-2
Rapp, A.O.; Brischke, C.; Welzbacher, C.R. 2007. The influence of different soil substrates on the service life of Scots pine sapwood and oak heartwood in ground contact. Wood Material Science & Engineering 2(1): 15-21. https://doi.org/10.1080/17480270701273015
Salca, E.A.; Hiziroglu, S. 2014. Evaluation of hardness and surface quality of different wood species as function of heat treatment. Materials & Design 62: 416-423. https://doi.org/10.1016/j.matdes.2014.05.029
Santos, J.A. 2000. Mechanical behaviour of Eucalyptus wood modified by heat. Wood Science and Technology 34: 39-43. https://doi.org/10.1007/s002260050006
Shimodaira, H. 2016. Cross-validation of matching correlation analysis by resampling matching weights. Neural Networks 75: 126-140. https://doi.org/10.1016/j.neunet.2015.12.007
Storck, L.; Fiorin, R.A.; Cargnelutti Filho, A.; Guedes, J.V.C. 2012. A sampling procedure for quantifying mites in soybeans. Experimental and Applied Acarology 57: 117-126. https://doi.org/10.1007/s10493-012-9547-8
Svensson, S.; Toratti, T. 2002. Mechanical response of wood perpendicular to grain when subjected to changes of humidity. Wood Science and Technology 36: 145-156. https://doi.org/10.1007/s00226-001-0130-4
Taghiyari, H.R. 2011. Study on the effect of nano-silver impregnation on mechanical properties of heat-treated Populus nigra. Wood Science and Technology 45: 399-404. https://doi.org/10.1007/s00226-010-0343-5
Trockenbrodt, M.; Misalam, K.; Lajanga, J. 1999. Physical and elasto-mechanical wood properties of young Sentang (Azadirachta excelsa) planted in Sabah, Malaysia. Holz als Roh- und Werkstoff 57: 210-214. https://doi.org/10.1007/s001070050043
Wang, L.; Yu, F. 2020. Jackknife resampling parameter estimation method for weighted total least squares. Communications in Statistics - Theory and Methods 49:5810-5828. https://doi.org/10.1080/03610926.2019.1622725
Wessels, C.B.; Crafford, P.L.; Du Toit, B.; Grahn, T.; Johansson, M.; Lundqvist, S.O.; Sall, H.; Seifert, T. 2016. Variation in physical and mechanical properties from three drought tolerant Eucalyptus species grown on the dry west coast of Southern Africa. European Journal of Wood and Wood Products 74: 563-575. https://doi.org/10.1007/s00107-016-1016-3
Zhang, T.; Tu, D.; Peng, C.; Zhang, X. 2015. Effects of heat treatment on physical-mechanical properties of Eucalyptus regnans. BioResources 10: 3531-3540. https://bioresources.cnr.ncsu.edu/BioRes_10/BioRes_10_2_3531_Zhang_%206122_Effects_Heat_Treat_Physical-mechanical_Properties_E_regnans.pdf
Author notes
♠Correspondingauthor:r.delucis@hotmail.com