Artículos
Logística urbana: origen de una estrategia de creación de valor compartido
Urban logístics: origin of a strategy for creating shared value
Logística urbana: origen de una estrategia de creación de valor compartido
DYNA, vol. 86, núm. 210, pp. 355-364, 2019
Universidad Nacional de Colombia
Recepción: 18 Febrero 2019
Recibido del documento revisado: 29 Julio 2019
Aprobación: 16 Agosto 2019
Resumen: La ciudad es el epicentro natural de la economía de una nación. En ella convive no sólo un sin número de empresas extendidas sino también gran parte de la población de un país. De ahí, que los interesados en la empresa extendida como sistema socioeconómico fundamentado en lo ambiental, deberán velar porque sea sostenible y perdurable en el tiempo. Razón por la cual, en este artículo se presenta el diseño de una estrategia de negocio Gana-Gana, con soporte en un mecanismo de coordinación vía contratos colaborativos y cooperativos, fundamentado en el inventario conjunto en condiciones de volatilidad, incertidumbre, complejidad y ambigüedad, para un entorno urbano de empresa extendida de economía compartida. De donde resulta que la unidad de carga eficiente como mecanismo de creación de valor compartido equilibra la eficiencia técnica-economica, entre las estrategias contrapuestas make to stock y make to order.
Palabras clave: empresa extendida, mecanismo de coordinación de contratos, estrategia, inventario conjunto, creación de valor compartido.
Abstract: The city is the natural epicenter of a nation's economy. In it coexist not only a large number of extended enterprise but also a large part of the population of a country. Hence, stakeholders in the extended company as a socio-economic system based on the environment, should ensure that it is sustainable and enduring over time. For this reason, this article presents the design of a Win-Win business strategy, supported by a coordination mechanism through collaborative and cooperative contracts, based on the joint inventory in conditions of volatility, uncertainty, complexity and ambiguity, for an urban environment of an extended enterprise of shared economy. As a result, the efficient loading unit as a mechanism for creating shared value balances the technical-economic efficiency, between the contrasting make to stock and make to order strategies.
Keywords: extended enterprise, contract coordination mechanism, strategy, joint inventory, creation of shared value.
1. Introduction
El mercado global actual, está experimentando un entorno, cada vez, más volátil, incierto, complejo y ambiguo (VUCA: Volatility, Uncertainty, Complexity and Ambiguity) [1-2], la efectividad sostenible y perdurable en el tiempo que puede ser alcanzable por la Empresa Extendida (EE) [3-4], depende en gran medida del éxito con el que se desarrolle su Toma Conjunta de Decisiones Estratégicas (TCDE) [4].
Es necesario recalcar que, la EE se configura en una Red de Suministros (RdS) en la medida que logre su integración tanto horizontal como vertical entre sus agentes, por medio, del uso de estrategias de negocio, con especial interés, en el balanceo en equidad de su inventario conjunto, dado que por lo general, dicha gestión es contrapuesta, con soporte en un analisis de eficiencia técnico-económica [4].
A su vez, el escenario, en donde, la TCDE en condiciones VUCA se requiere que sea flexible y efectiva, es la ciudad, por ser esta, el ecosistema que fomenta la economía de un país, por un lado, a la vez, que facilita la convivencia en armonía de un sinnúmero de EEs, por el otro, [1-4].
Más aún, los órganos de control en movilidad de una ciudad, debe velar por [5-6]: i) reducir la congestión vial; ii) fomentar la sostenibilidad del medio ambiente; iii) reducir los daños a la infraestructura; iv) mejorar la habitabilidad; v) mejorar la movilidad; vi) mejorar la seguridad de ciclistas y peatones; vii) disminuir la probabilidad de consecuencias imprevistas; viii) reducir la actividad de carga dentro de las áreas urbanas; ix) mejorar la eficiencia operativa; x) facilitar el transporte intermodal de mercancías; xi) aumentar su competitividad económica; xii) reducir los kilómetros recorridos por los vehículos; xiii) facilitar el transporte multimodal de mercancías; xiv) aumentar la fiabilidad de los corredores viales; Entre otras ventajas
Sin embargo, la logística urbana no se trata tan sólo de estudiarla desde su concepción, sino de tomar ventaja de su evolución como inductor en Creación de Valor Compartido (CVC) en forma sostenible para la EE [4], con soporte en su Distribucion Urbana de Mercancías (DUM), en donde, la Gestión del Inventario Conjunto se constituye en su base de analisis en eficiencia técnico-económica, la cual, demanda del diseño de un Mecanismo de Coordinación de Contratos Colaborativos, por un lado, y cooperativos, por el otro [4].
Así que, el presente artículo tiene como finalidad Diseñar una Estrategia de negocio Gana-Gana, con soporte en un mecanismo de coordinación vía contratos colaborativos y cooperativos, fundamentado en el Inventario Conjunto en Condiciones de Volatilidad, Incertidumbre, Complejidad y Ambigüedad, para un entorno urbano de Empresa Extendida de Economía Compartida (EEEC).
El artículo se organiza como sigue: En la sección dos, se presenta una revisión de los elementos constitutivos para el diseño de la Estrategia de negocio Gana-Gana, basada en la Gestión del Inventario Conjunto. En la sección tercera, se expone la Metodología de Integración y Encadenamientos Logísticos para la Creación de Valor Compartido (MIELCVC), la cual, se adopta en esta investigación, debido a su estructura operacional, que está orientada a la TCDE, caracterizada por el uso de métodos combinados, por un lado, con soporte en un esquema de Viabilidad, Elegibilidad y Prioridad (VEP) de tipo etapa-compuerta, por el otro. Seguido a lo anterior, se muestran los resultados de combinar la recompensa en equilibrio sostenible con el óptimo social, bajo una misma Estrategia de negocio Gana-Gana. Finalmente, se presentan las conclusiones, discusión y las referencias.
2. Revisión literaria
En esta sección se presenta los elementos constitutivos, para el diseño de la estrategia de negocio de Tipo Ganar-Ganar, por medio de la cual, la EEECGestiona el Inventario Conjunto bajo una iniciativa de política pública en logística urbana, que como acervo, mejora la TCDE en condiciones de VUCA, por un lado, y CVC en la justa medida de los intereses particulares de los Interesados en la Integración de la EE, por el otro.
2.1. Empresa extendida
La EE es una estructura organizacional básica de la RdS, que soporta su desarrollo privado en Estrategias de negocio Gana-Gana basadas en iniciativas de política pública, que buscan beneficiar tanto sus intereses particulares como los sociales, siendo la Economía Compartida un buen enfoque para la logística urbana (Fig. 1).

En general, la EE fomenta, promueve y fortalece la RdS urbana, mediante la ejecución de procesos de integración en Condiciones VUCA [1-2], que sigue un patrón de conducta especifico [7] bajo Esquemas Outsourcing [3], en donde, la EEEC posee la configuración indicada en la Fig. 2.
2.2. Logística de economía compartida
La logística de economía compartida se cimienta en el diseño de estrategias de negocio Gana-Gana, por medio de las cuales, se integran los agentes interesados en gestionar el inventario en forma conjunta, en la justa medida de su Recompensa en Equilibrio Sostenible , por un lado, y de su Óptimo Social , por el otro (Fig. 3), Criterios que apoyan el análisis de eficiencia técnica en estado VUCA, bajo la modalidad de coordinación de contratos vinculantes y contractuales [1-4,8,9].
Por otra parte, las estrategias de negocio son el medio para materializar el fin de una política empresarial, siendo su
elemento articulador los mecanismos o palancas [2-10], en donde, un mecanismo es un esquema de analisis técnico-economico y financiero [2], a través del cual, se parametriza las Condiciones VUCA en que se van a regir los contratos de tipo estratégico, ya sean con orientación a la colaboración o hacia la cooperación [4].
2.3. Diseño de la estrategia de colaboración basada en la gestión del inventario conjunto
Una estrategia colaborativa Gana-Gana, integra a los eslabones vendedor-comprador o más (Fig. 4), en forma horizontal, a fin de trabajar de manera mancomunada en la planificación y ejecución de operaciones logísticas, para obtener de ellas una mayor CVC-sostenible, que el alcanzado por la suma de su trabajo individual, en especial, con la gestión del inventario conjunto, dado el efecto positivo que este ejerce en las medidas de eficiencia de la EEEC, a nivel de los agentes que asumen el rol tanto de vendedor como de comprador, no solo en un espacio sino también en un tiempo dado del proceso de negociación, como tal [4-11,12].

Si bien, las tradicionales estrategias de coordinación en inventario colaborativo (cf. [4]), no están diseñadas para dirimir el conflicto entre los eslabones vendedor-comprador relacionado con la doble marginación, que es la causa más común de desempeño subóptimo de integración horizontal en la EE [14], es decir, la Cadena de Suministros (CdS) sin alineamiento de los incentivos logra óptimos locales como resultado de su gestión logística [15], situación que ha derivado el estudio en Gestión del Inventario Conjunto con Contratos en las dos últimas décadas [9,14,15].
La Gestión del Inventario Conjunto con Contratos , se ha modelado bajo los siguientes esquemas de negociación [9-16-17]: i) de reparto en ingresos; ii) en consignación; iii) con devolución; y iv) de cantidad flexible. Más aún, los investigadores Castrellón-Torres [14], Chopra y Meindl [15], argumentan que “En un Contrato en donde el proveedor especifica un precio fijo y el comprador decide la cantidad a comprar, como cadena de suministro sin alineamiento de los incentivos logran como resultado de su gestión logística un óptimo local” (Fig. 5).
La Gestión del Inventario Conjunto con Contratos , se característica por definir los parámetros de la relación entre los eslabones proveedor-comprador, dando respuesta a las siguientes preguntas clave [14,15]: i) ¿cómo afectará el contrato las utilidades de la empresa y las utilidades totales de la cadena de suministro?; ii) ¿los incentivos que ofrece el contrato introducirán alguna distorsión de la información?; y iii) ¿cómo influirá el contrato en el desempeño del proveedor respecto a las principales medidas de desempeño?.
Acorde con el análisis de los contratos, a través, de las preguntas clave, su gestión del inventario conjunto emplea los siguientes criterios en la TCDE [14,15]: i) Gana-Gana, que propenda por la CVC-Sostenible entre los agentes que integran la EE en forma horizontal, al desconocer en la parametrizacion de su contrato, aspectos tan vitales hoy por hoy en la negociación, tales como: i) complejidad de la organización empresarial; y ii) ambigüedad en la gestión del riesgo; En especial, la que está dirigida al contexto urbano [1,2,13,14].
Por todo lo anterior, esta investigación adopto a la Unidad de Carga Eficiente (UCE), como mecanismo de coordinación del inventario conjunto [20], el cual, desarrolla una TCDE en condiciones VUCA a fin de CVC-sostenible, a partir, de la celebración de contratos de largo plazo, para lo cual, analiza a la EE por eslabón a dos niveles, es decir, entre los eslabones un proveedor con un comprador [4].
En términos general, la UCE con contratos posee las siguientes características: i) las partes interesadas en el contrato poseen diversos grados de poder, pero sin ser absoluto sobre el otro agente logístico, que integra el eslabón de la negociación; ii) acepta la estrategia make to stock de parte del proveedor, así como, la estrategia make to order usada por el comprador, durante el proceso de diseño de los parámetros del contrato (Fig. 3); y iii) para el caso de un contrato multieslabón, este análisis se hará en forma recursiva y secuencial, hasta completar toda la EE.
2.4. Diseño de la estrategia de cooperación basada en la gestión del inventario conjunto
Una estrategia cooperativa Gana-Gana, se fundamenta, en la centralización de las ordenes de pedido de la UCE, por parte, de un grupo de agentes, a fin, de racionalizar los costos asociados con la DUM, mediante el diseño de un acuerdo tanto contractual como vinculante, el cual, es analizado por una estructura VEP a fin de establecer su óptimo social [4-8]. En donde, la teoría de juegos cooperativos es la técnica que mejor se amolda a la TCDE en condiciones conflictivas de negociación coalicional con transferencia de utilidad [18-20].
En donde, los juegos con Trasferencia de Utilidad (TU), garantizan la estabilidad del acuerdo suscrito por la coalición vencedora de agentes en el largo plazo, vía su esquema de distribución de pagos [8,18,19]. Así mismo, la TCDE en estado VUCA bajo las reglas de juego TU, se centra en “la interdependencia estratégica con equilibrio, por un lado, y en los resultados con racionalidad, por el otro” [18,19].
Por su parte, la UCE está basada en el valor de Shapley, por medio del cual, construye otro concepto de solución de juegos TU que asigna un único vector de pagos, en donde, a cada uno de los agentes coalicionados se le asigna un pago con base a su participación marginal, el cual, se reconoce durante la vigencia del acuerdo de cooperación [8-20]. Otro rasgo del vector de pagos único lo constituye su modelación matemática, bajo una función superaditiva, la cual, deberá satisfacer además de la aditividad, los axiomas de propiedad del jugador nulo, transferencia, monotonía, simetría y eficiencia, que son los requisitos que soportan el valor de Shapley (cf. [20]). Siendo la regla de reparto de costos de pedido (SOC: Share the Ordering Costs rule) un concepto de solución de juegos cooperativos de TU.
Sin embargo, la regla SOC dista de la parametrización requerida por las condiciones VUCA, para la TCDE sobre DUM con equidad, dada esta deficiencia, es que Palacio-León [4] propone la Regla de reparto con equidad sobre costos de ordenar (SECO: The rule of Share with Equity the Costs of Ordering), con intención de gestionar la UCE vía órdenes centralizadas de pedido con acuerdos, que siguen una estrategia make to order (Fig. 3), a la vez, que impulsa la Materialización de Iniciativas en Transporte Urbano de Carga (Fig. 6), que para el caso del presente trabajo, modela un sistema de DUM de tipo Hub-and-Spoke (DUMHAS) con una unidad movil de bodegaje, soportado en una estrategia de distribución-asignación con enfoque en las Operaciones de Paradas de Autobús (OPA) [21,22], (Fig. 7).

Las iniciativas en transporte urbano de carga, pueden ser desarrolladas, a través, de dos vías de acción [5,6]: i) cambios implementados por la secretaria de movilidad de la ciudad; y ii) buenas prácticas en DUM para la sostenibilidad empresarial. Así mismo, la estrategia OPA para la DUMHAS, tiene por finalidad, la de gestionar la UCE vía órdenes centralizadas de pedido, a través, de la conformación de clusters para la DUM a fin de operar la flota de vehículos de carga propia de manera eficiente, rentable y sostenible (Fig. 7), es decir, “optimizando” el uso de la capacidad del camión a carga completa, en el trayecto de ida [5,6,22].
Así mismo, la Estrategia OPA para la DUMHAS , hace parte de las 54 iniciativas en transporte urbano de carga con que cuenta en la actualidad la logística urbana (Fig. 6), para mitigar los impactos negativos en materia de sostenibilidad que, aporta a una ciudad en particular, la puesta en marcha de la operación de transporte de mercancías, por parte, del sector empresarial [5,6,21,22].
2.5. Perfeccionamiento de la estrategia basada en la gestión del inventario conjunto
El diseño de una estrategia de negocio Gana-Gana, con soporte en Gestión del Inventario Conjunto con Contratos , debe ser vista como un esquema de fusión empresarial, dado que la puesta en marcha de la UCE convenida por los agentes que integran la EE, le demanda recursos tanto valiosos como escasos, por tal motivo, debe ser medida y valorada, en términos del ciclo de inversión y financiamiento, para hacer de esta, un factor de éxito vía el triángulo de hierro, en especial, cuando se valora en condiciones VUCA [1,2].
Cabe señalar, que existe en la literatura especializada en finanzas corporativas un sinnúmero de métodos, por medio de los cuales, se puede lograr el acometido anterior [2-4], siendo el método usado por el presente trabajo el flujo de caja descontados, con apoyo en medidas de eficiencia financiera, tales como [2-4,10]: i) el valor presente neto ajustado; ii) la tasa verdadera de rentabilidad; iii) costo promedio ponderado de capital; iv) retorno de la inversión; v) puntuación Z; entre otras.
3. Metodología
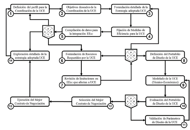
MIELCVC está estructurada en métodos combinados para la TCDE en condiciones VUCA, con soporte en un análisis de eficiencia técnico-económica y financiera, que usa una compuerta de control de aprobación de frontera eficiente, por medio de la cual, se diseña estrategias de negocio Gana-Gana, que sean adecuada, pertinente y apoyada en un patrón de conducta fundamentado en lo sostenible.

MIELCVC consta de catorce etapas monitoreadas por una compuerta de control de cambios (Fig. 8), que garantiza a los interesados en la integración de la EE, con soporte en una Gestión del Inventario Conjunto con Contratos , que estos, son pactados y negociados, en términos, tanto contractuales como vinculantes, bajo criterios de eficiencia no sólo técnico-económica sino también financiera [4].
Por otra parte, la compuerta de control de cambios, que usa MIELCVC está concebida en el ciclo planificar-hacer-verificar-actuar de mejora continua (Fig. 9).
Por otro lado, MIELCVC distribuye sus catorce etapas en tres macro procesos, por medio de los cuales, se incorporan al diseño de las estrategias de negocio Gana-Gana conceptos de flexibilidad, los cuales, se describen a continuación:
3.1. Definición de la estrategia que soporta la UCE
Comprende el desarrollo de las etapas uno a la cinco, que son citadas en la Fig. 8, para lo cual, MIELCVC hace uso de Modelos de Innovación Tecnológica , siendo usados en este estudio: i) vigilancia tecnológica competitiva; ii) técnica diagnostica SCAMPER; y iii) estrategia del océano azul.
3.2. Análisis técnico-económico base para la UCE
Posteriormente, se recurre al planteamiento de un diseño experimental, con el fin de establecer la mejor estrategia de negocio Gana-Gana basada en una Gestión del Inventario Conjunto con Contratos [14-15], para lo cual, se somete a un Análisis de Eficiencia Técnico-Económica y Financiera , basado en una estructura de selección VEP de alternativas de inversión, resultados que se contrastan con los objetivos que se desean alcázar por parte de los integrantes de la EEEC. Estructura VEP, que está basada en la parametrización de:
3.2.1. Análisis de la demanda para la UCE
En esta primera fase, se expone un modelo ingenuo de predicción de demanda agregada, titulado: promedio móvil con porcentaje anual con ajuste en el entorno (cf. [23]) por medio del cual, se explica, predice y contrasta la relación existente entre los ingresos operacionales netos y la UCE, durante la vigencia del acuerdo pactado entre los agentes que conforman la EEEC. Modelo que posee la forma canónica, que se describe por las ecs. 1 a la 4.
(1)
(2)
(3)
(4)En donde: i) DN+m = Demanda agregada de la EEIFR-EC para el año m; ii) ION = Ingresos Operacionales Netos a pesos constantes del año z hasta el año n; iii) IAP = Índice de ajuste al pronóstico; iv) %IcK = Participación del factor económico k incluido en el análisis de entorno económico a saber: Crecimiento de la economía empresarial, sectorial, local, regional, nacional e internacional; y v) %dCIO = Tasa anual de crecimiento del ingreso operacional neto.
3.2.2. Formulación de la estrategia de colaboración en función de la UCE
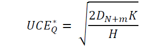
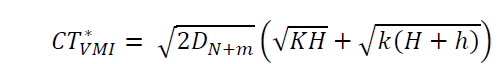
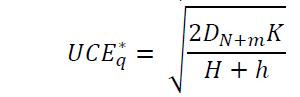
La integración horizontal de la EEEC, está basada en una estrategia de negocio colaborativa del tipo Make to Stock, que se desarrolla por un Mecanismo de Coordinación vía UCE en Consignación , bajo la Modalidad de Contratos que paga recompensas económicas con equidad. Estrategia que posee la forma canónica (cf. [24]), que se cita por medio de las ecs. 5 a la 8.
(5)
(6)
(7)
(8)En donde: i)
= Costo Total del Inventario Conjunto bajo Contrato VMI; ii) K = Costo de Ordenar una Corrida de Producción; iii) H = Costo de Conservación del Inventario en Fabrica; iv) k = Costo de Pedir una UCE; v) h = Costo de Conservación del Inventario en CEDIS; vi)
= Constante VMI de Gestión del Inventario Conjunto; vii)
= Tamaño del Lote de Producción del Fabricante; y viii)
= Tamaño del Lote de Pedido del CEDIS.
3.2.3. Formulación de la estrategia de cooperación en función de la UCE
La integración vertical de la EEEC, está basada en una estrategia de negocio cooperativa del tipo Make to Order, que se desarrolla por un Mecanismo de Coordinación vía UCE con Regla SECO , bajo Modalidad de Acuerdos que distribuyen los beneficios obtenidos por la DUMHAS con soporte en el óptimo social. Estrategia que posee la forma canónica (cf. [4]), que se presenta a través de las ecs. 9 a la 12.
(9)
(10)
(11)
(12)En donde: i)
= Costo total del inventario conjunto bajo contrato cooperativo; ii)
= Costo de hacer una orden de pedido por parte de los administradores de cuentas clave; iii)
= Constante de cooperación de la UCE; iv) hj = Costo de conservar inventario por parte del agente j miembro de la coalición; v) di = Demanda cubierta por el agente j miembro de la coalición; vi)
= Tamaño del lote de pedido del agente i miembro de la coalición; vii)
= Regla SECO de transferencia de utilidad a cada uno de los agentes de la coalición; y viii)
= Constante de cooperación de la UCE con ajuste en unidades equivalentes, en función del agente que aporta muy poco a la coalición.
3.2.4. Establecer la mejor estrategia de negocio de tipo Ganar Ganar bajo criterios de eficiencia de UCE
La continuidad de la integración de la EEEC, se basa en la puesta en marcha de la mejor UCE en Estado VUCA, que garantice la CVC-sostenible a los agentes interesados en dicha organización empresarial. En donde, MIELCVC hace del análisis de eficiencia técnico-financiero, un esquema VEP la estrategia de negocio Gana-Gana [4], que se ilustra por medio de las ecs. 13 a la 16.
(13)
(14)
(15)
(16)En donde: i)
= Costo total de la UCE de la EEEC; ii)
= UCE en base 10 punto de inicio negociación; iii)
= UCE en base 10 a negociar entre los interesados; iv) CT(B*) = Costo total base de la estrategia de negocio de tipo Ganar-Ganar; v) RK = Tasa de corte; vi) PLR = Prima libre de riesgo; vii)
= Valor presente neto ajustado bajo riesgo; y viii) TVR = Tasa verdadera de rentabilidad en condiciones de riesgo.
3.3. Evaluación expost para la UCE implementada
Por último, se procede a ejecutar el Costo de Inversión y Financiamiento (CIF) requerido por la puesta en marcha del mejor contrato de negociación de la UCE, por medio del cual, se viabiliza la continuidad de la integración de la EEEC, previa exploración detallada de la estrategia de negocio Gana-Gana que lo soporta, en especial, las características que están relacionadas con su capacidad de bodegaje, a través, de una Evaluación Expost a las condiciones VUCA pactadas en el Proceso de Negociación, dada su impacto, pertinencia, eficiencia, eficacia y sostenibilidad [2].
Así que, estas dos últimas etapas de MIELCVC, ejecución y exploración detallada, quedarán fuera del alcance de esta investigación, que sólo busca recomendar el CIF requerido por la Mejor Estrategia de negocio Gana-Gana basada en una Gestión del Inventario Conjunto con Contratos , que sea no sólo técnico-económica como financieramente viables, para los agentes que constituyen la EEEC.
4. Resultados
A fin de materializar la aplicabilidad de MIELCVC en una EEEC de Colombia, se toma como referencia una línea de negocio, perteneciente a una compañía líder del sector de autopartes de la ciudad de Bogotá D.C, situación que se desarrolla enseguida:
4.1. Definición de la estrategia que soporta la UCE
El siguiente punto trata de la compilación de datos para la integración de la EEEC. Información que se expone en los párrafos subsiguientes:
La familia de productos para el estudio, está conformada por las referencias: 50113, 50129 y 50133, la cual, aporta al ingreso operacional del año base de la EEEC $ 188,940,000 COP, en contraste con el año anterior, en donde, alcanzaron los $ 225,660,000 COP, sin embargo, el análisis estadístico arrojo una prospectiva creciente del 50% anual, no obstante, en el último lustro la EEEC viene destruyendo valor a una tasa del 3.34% anual. Por otro lado, el área de operaciones de la EEEC gestiona una tasa anual en: i) inventario de seguridad = 28%; y ii) capital de trabajo = 60% (incluye inversión en valor de vida tanto para el trabajador como para su núcleo familiar). Más aún, el análisis microeconómico realizado al mercado meta de dicha organización, determinó una tasa de crecimiento del 4,5% anual (ingreso operacional base).
Por otro lado, los parámetros que rodean el modelado de la Eficiencia Económica, son: i) El sistema de DUMHAS lo integran tres administradores de cuenta clave (KAM: Key Account Management), que le cuesta al CEDIS en promedio el 35%
; ii) k = $ 23,850
; iii) K = $ 32,410
; iv) H = $ 1,840
v) h = $ 1,560
; vi) SKU = $ 120,000
; vii) F = 48% anual; viii) Embalaje Máximo = 25
(SKU de Productos Manufacturados); ix) KKAM (Tabla 1); y x) Otro aspecto, derivado del análisis de Pareto, se presenta en la Tabla 2.


Se debe agregar que los parámetros que rodean el análisis de eficiencia financiera con el CEDIS, son: i) inversiones en adecuaciones del Layout = $ 2,256,000,000 COP; ii) sistema inmótico = $ 519,000,000 COP; iii) cantidad de posiciones en bodegaje = 6,480 (basadas en la mejora); iv) recursos propios = 30%; v) PLR = 3%
; vi) RK = 10%
; vii) costo de financiamiento máximo = 24%
; y viii) tasa social de descuento de Colombia (TSDColombia) = 12% 
Finalmente, los KAMs desarrollan el sistema DUMHAS, soportados en el esquema tarifario de costos de transporte que se indican en la Tabla 1. Todavía cabe señalar, que las Inversiones requeridas en la puesta en marcha de la estrategia de negocio Gana-Gana vía contratos, serán ejecutadas por etapas, en donde, en la primera se instalaran 3,360 Inbox, por un lado, entre tanto, la segunda será ejecutada cinco años más tarde a fin de completar los 6,480
, por el otro.
4.2. Analisis técnico-económico base para la UCE
Operando (1) a (4) con la información suministrada, se obtiene la demanda proyectada para la EEEC medida en
, durante el primer año de la puesta en marcha de la estrategia de negocio Gana-Gana, la cual, se presenta en la Tabla 3. A su vez, esta información es la base para formular la estrategia tanto de colaboración como de cooperación de la EEEC, que constituyen la base del diseño de la Estrategia de negocio Gana-Gana basada en una Gestión del Inventario Conjunto con Contratos.

En relación con la operatividad de (5) a (8), con intención de establecer la parametrización de la estrategia colaborativa (Tabla 4), se logra evidenciar que en la propuesta uno, el fabricante elabora siete corridas de producción, frente a las ocho que debe hacer en la propuesta dos.

Además, es importante aclarar que la segunda propuestas se origina, de valorar los costos de conservación del inventario, en términos, de la tasa de conversión de la EEEC (F = 48% anual), lo que equivale a: i) H = $ 2,535
y ii) h = $ 2,155
. En último lugar, se operan (9) a (12), con el propósito de parametrizar la estrategia cooperativa (Tablas 5 a la 7).

Como resultado del análisis de la Tabla 5, se puede citar lo siguiente: i) el HKAM-FIJO = $ 1,560
; ii) el KKAM-General = $ 23,850
; iii) la mejor coalición demanda en el primer año 14 pedido; iv) el costo total del primer año de la estrategia cooperativa es de $ 667,800 COP; y iv) la UCE desagregada para el contrato cooperativo es recogida en la Tabla 6.

Otros rasgos necesarios, para modelar la estrategia de negocio Gana-Gana de la EEEC, se cita a continuación: i) la capacidad máxima de bodegaje que el CEDIS, asigna a esta línea de negocio es de 560 Inbox; ii) la política de bodegaje es caótica; y iii) el sobrecosto máximo admisible para la gestión del inventario conjunto es del 10% anual. En vista de lo expuesto, se hace la simulación que muestra en la Tabla 7.

Es así que la Tabla 7, permite establecer la no factibilidad de alcázar el 28% en inventario de seguridad, de parte del área de operaciones de la EEEC, como consecuencia: i) de la limitación en el bodegaje asignada por el CEDIS a esta línea de negocio; y ii) que durante la vigencia del contrato, el sistema empresarial como tal, se encuentra en equilibrio operacional.
En otras palabras, la estrategia colaborativa (189 inbox por pedido), es aproximadamente igual, a la estrategia cooperativa (182 inbox por pedido). Se debe agregar que, la unidad de empaque terciario está conformada por 39 inbox por pallet universal. En relación con el costo fijo de transporte, la línea de negocio en consideración, en el primer año de operación de la estrategia de negocio de tipo Ganar-Ganar, desembolsa $ 1,038,375 COP.
Así que, el costo total de la estrategia colaborativa es de $ 1,223,478 cop, frente a la estrategia cooperativa que
alcanza los $ 1,706,175 COP. Sin embargo, la integración tanto horizontal como vertical de la EEEC, posee una eficiencia técnico-economica equilibrada, con relación a la UCE a parametrizar en el contrato, dado que, el factor de ajuste por compensación-óptimo social es de 1.00071 (13), situación que, lo hace despreciable.
Todavía cabe señalar, de la estrategia de negocio Gana-Gana para la EEEC, sus características, en términos, de la eficiencia financiera, las cuales, se citan a continuación: i)
por $ 201,770,939 COP; ii) la exposición al riesgo del
es moderado (21.09%); iii) la inversión se recupera alcanzado el tercer año de operación; y iii) el Índice de Rentabilidad (IR) supera la unidad en todos sus escenarios proyectados (Tabla 8).

Para concluir, la TVR-sostenible es del 39.17% anual, comparándola con su tasa de corte sostenible del 23.20% anual, se puede inferir, que la estrategia de negocio de tipo Ganar-Ganar diseñada para la continuidad de la integración de la EEEC es viable-elegible-priorizable. Más aun, la Tabla 8 presenta la medición del valor creado por cada peso invertido, durante la ejecución del acuerdo contractual y vinculante sobre el inventario conjunto.
5. Conclusiones
1 Esta investigación, comparte la misma postura que [10], en lo que atañe al diseño de RdS, en función de la puesta en marcha de estrategias de negocio Gana-Gana, dado que le asegura su continuidad en el largo plazo en forma sostenible, por un lado, a la vez, que le proporciona un crecimiento económico en la justa medida del interés particular de quienes la conforman, por el otro.
2 Así mismo, diseñar estrategias de negocio Gana-Gana para la EE-urbana bajo condiciones VUCA, implica garantizar a cada uno de los agentes que la conforman su autogestión administrativa, autosuficiencia económica y tolerancia por su cultural e idiosincrasia organizacional [4], siempre y cuando, como unidad económica sea no sólo sostenible sino también perdurable en el largo plazo.
3 Por otro lado, las estrategias de negocio Gana-Gana con orientación a la logística urbana, basadas en Gestión del Inventario Conjunto con Contratos deben vincular al menos una Iniciativa en Transporte Urbano de Carga , con el fin de equilibrar con equidad, tanto su recompensa en equilibrio sostenible como su óptimo social, con soporte en la DUM bajo Carga Completa de Ida , dado que en el Trayecto de Vuelta , en términos generales, el Vehículo de Carga Viaja en Vacío [6].
4 Será interesante investigar a futuro cómo mejora el diseño de la estrategia de negocio Gana-Gana para la EE-Urbana bajo Estado VUCA, la inclusión de la matriz de incidencia y gobernabilidad desde un principio, con el propósito de crear confianza en sus interesados, en términos, creación de valor vía gestión del inventario conjunto con contratos.
5 También es de interés del autor configurar el mecanismo de coordinación de contractos, bajo un Esquema VEP bajo Opciones Reales Difusas , con el fin de hacer del diseño de la Estrategia de negocio Gana-Gana con orientación a la gestión del inventario conjunto con contratos, un proceso de toma de decisiones flexible con acaecimiento, en especial, para los interesados en la EE-urbana.
Referencias
Packowski, J., LEAN supply chain planning: the new supply chain management paradigm for process industries to master today's VUCA World, CRC Press, Boca Raton, 2014.
Palacio-León, O., Propuesta metodológica para la evaluación financiera de proyectos inmobiliarios de tipo industrial, PhD en Ejecución, Dpto. Proyectos, UNINI-México, Campeche, México, 2019.
Bermeo-Muñoz, J.R. y Bermeo-Muñoz, E.A., Las directrices del costo como fuentes de ventajas competitivas. Estudios Gerenciales [Online]. 21(94), pp. 81-103, 2005.
Palacio-León, O., Metodología para la coordinación de inventarios en una red de suministros urbana, PhD en Ejecución, Dpto. Ing. Industrial, Ing., UC, Valencia, Venezuela, 2019.
Holguín-Veras, J. et al., The New York City off-hour delivery project: lessons for city logistics, NY, Procedia-Social and Behavioral Sciences, 2014. DOI: 10.1016/j.sbspro.2014.01.1454
Sánchez-Díaz, I., Urban freight initiatives: state of the art and state of the practice, V CIIO. Bogotá D.C, 2018, 31 P.
Palacio-León, O. Logística urbana desde la perspectiva del agente generador de viajes. INGE CUC, 15(1), pp. 45-62, 2019. DOI: 10.17981/ingecuc.15.1.2019.05
Fiestras-Janeiro, M.G., García-Jurado, I., Meca, A. and Mosquera, M.A., Centralized inventory in a farming community. Journal of Business Economics. [Online]. 84(7), pp. 983-997, 2014. DOI: 10.1007/s11573-014-0710-z
Cachon, G.P., Supply chain coordination with contracts. Handbooks in Operations Research and Management Science, 11, Elsevier, Amsterdam, 2003. DOI 10.1016/S0927-0507(03)11006-7
Trent, R.J., Gerencia estratégica de suministros: diseñe su propia fuente de ventaja competitiva. María Teresa Aparicio, Panamericana Editorial, Bogotá, 2018.
Gonzalez-Feliu, J. et al., Sustainable urban logistics: concepts, methods and information systems. Springer, Heidelberg, 2014.
Naesens, K., Gelders, L. and Pintelon, L., A swift response tool for measuring the strategic fi t for resource pooling: a case of study. Management Decision. [Online]. 45(3), pp. 434-449, 2007. [date of reference: November 10th, 2018]. Available at: DOI: 10.1108/00251740710745061
Adarme-Jaimes, W., Notas de clase: logística aplicada a redes de distribución y transporte Maestría en ingeniería, Dept. Ing. de SI., Ing ,.Universidad Nacional de Colombia, Bogotá D.C , [en línea]. 2018 I. Disponible en: http://www.seprologistica.unal.edu.co/Sepro/qh/academia.php
Castrellón-Torres, J.P., Notas de clase: logística aplicada a inventarios y almacenamiento, Maestría en Ingeniería, Dept. Ing. de Sistemas Facultad de Ingeniería , , Universidad Nacional de Colombia, Bogotá D.C , 2018. Disponible en http://www.seprologistica.unal.edu.co/Sepro/qh/academia.php
Chopra, S. and Meindl, P., Supply chain management: strategy, planning and operation. Pearson, Evanston-Illinois, USA, 2016. pp. 480-503.
Giannoccaro, I. and Pontrandolfo, P., Supply chain coordination by revenue sharing contracts. International Journal of Production Economics, 89(2), pp. 131-139, 2004. DOI: 10.1016/S0925-5273(03)00047-1
Altug, M.S. and Van-Ryzin, G., Is revenue sharing right for your supply chain? California Management Review, 56(4), pp. 53-81, 2014. DOI: 10.1525/cmr.2014.56.4.53
Gillies, D.B., Some theorems on n-person games. PhD dissertation, Dept. OR and FE, Eng., Princeton Univ., Princeton, N.J, USA, 1953.
Gillies, R.P., The cooperative game theory of networks and hierarchies. Springer Science & Business Media, Belfast, UK, 2010, pp. 12-91.
Fiestras-Janeiro, M.G., García-Jurado, I., Meca, A. and Mosquera, M.A., Cost allocation in inventory transportation systems. Top. [Online]. 20(2), pp. 397-410, 2012. DOI: 10.1007/s11750-011-0207-7
Tan, K.Ch., An innovation in last-mile delivery. In: Liu, Q. and Goh, M. , Eds , TA-Q-BIN. Service excellence and innovation in urban logistics. Springer, Singapore, pp.45-57, 2015
Yang, K., Yang, L. and Gao, Z., Hub-and-spoke network design problem under uncertainty considering financial and service issues: a two-phase approach. Information Sciences, 402, pp. 15-34, 2017. DOI: 10.1016/j.ins.2017.03.022
Palacio-León, O., Distribución urbana de mercancías: descripción de una metodología de evaluación técnica-financiera para la unidad de carga eficiente unitarizada, IX ICPR-Americas. Bogotá D.C Colombia , 2018, 8 P.
Yao, Y., Evers, P.T. and Drezner, M.E., Supply chain integration in vendor managed inventory. Decision Support Systems, 43(2), pp. 663-674, 2007. DOI: 10.1016/j.dss.2005.05.021
Notas