Abstract: The research management processes in the universities is one of the key elements for the financial resources allocation, which promote and transfer promising technological developments to the society. The research entitled "Strengthening the institutional technology transfer and commercialization system of the University of Valle", co-financed by Colciencias, includes technologies that are still in an initial stage of development, but have detected their potential to become the most important technologies of the future. We evaluated, applying decision techniques, 38 type of technologies to be transferred, getting as a result five (5) technologies as the most prepared to be boosted with university resources; indicating Which of the 5 technologies to support first? The Analytic Network Process (ANP) multicriteria method is applied obtaining a ranking that determines the order in which technologies can enter the market, to lead efforts towards future innovations.
Keywords: technology transfer processtechnology transfer process,multicriteria modelsmulticriteria models,selection and prioritization of technology developmentsselection and prioritization of technology developments.
Resumen: Los procesos de gestión de la investigación llevada a cabo en las universidades, es uno de los elementos clave para la asignación de recursos financieros, que impulsan y transfieren al entorno desarrollos tecnológicos promisorios. La investigación titulada “Fortalecimiento del sistema institucional de transferencia y comercialización de tecnologías de la Universidad del Valle", cofinanciada por Colciencias, incluye tecnologías que se encuentran todavía en una etapa inicial de desarrollo, pero han demostrado su potencial para convertirse en las tecnologías clave del futuro. Se evaluaron, aplicando técnicas de decisión, 38 tecnologías candidatas para ser transferidas, obteniendo como resultado cinco (5) tecnologías como las más preparadas para ser impulsadas con los recursos universitarios; indicando ¿cuál de las 5 tecnologías apoyar primero? Para su priorización se aplica el método multicriterio Analytic Network Process (ANP) obteniendo un ranking que determine el orden en que las tecnologías pueden incursionar en el mercado, permitiendo canalizar esfuerzos hacia futura innovaciones.
Palabras clave: proceso de transferencia de tecnología, modelos multi-criterio, elección y priorización de desarrollos tecnológicos.
Artículos
Selection of emerging technologies using the Analytic Network Process in a Colombian public university
Selección de tecnologías incipientes a través del método multicriterio Analytic Network Process en una universidad pública Colombiana
Received: 17 May 2018
Revised document received: 26 October 2019
Accepted: 13 November 2019
It is widely accepted in science, technology and society studies that the innovation capacity of a nation does not only depend on the individual strengths of the participants (universities, businesses, government, and society); on the contrary, knowledge is something that can be developed correctly with the interaction between those involved as part of a National Innovation System [1]. Under this assumption, the benefits of this relationship can be delivered through the commercialization of technologies that result from academic research. Indeed, universities have taken a proactive approach and have created departments dedicated to interacting with the business sector and transferring technology.
These departments, known as Offices of Technology Transfer (OTTs), are specialized in building relationships between universities, companies and the State to transfer university knowledge and guarantee mechanisms for business or State negotiations [2]. In the case of Colombia, such offices are known as Research Results Transfer Offices (Oficinas de Transferencia de Resultados de Investigación, OTRISs), and these seek to take advantage of the acquired experience and the institutional and group capacities to effectively foster the transfer of knowledge and technology to companies and society [3]. These offices, in addition to supporting research, help the university fulfill its third function: to create a relationship between university and society. According to [4], after approximately 8 to 10 years of research activity, institutions are able to achieve between 1% and 2% profit on the cost of research. For that reason, the OTRIs are focused on taking advantage of the results obtained in research projects to proactively promote research and development (R&D) projects and lead them to the process of transferring them to business and social environments [5]. Therefore, decisions related to the selection and prioritization of R&D projects, such as continuing or abandoning a project, are critical to organizations, in particular to universities.
Consequently, the university studied in this paper, University of Valle, regularly has the challenge of prioritizing emerging technologies, which are those that are not yet on the path to be marketed, even though their market potential is known. This decision to prioritize is the result of choosing which technologies need to be prepared for protection processes, such as patents or utility models, and for validation and/or licensing processes [6].
To contextualize the framework of the decision of which technology to support, it should be noted that between 2012 and 2014, University of Valle had new macro projects from the General System of Royalties approved for close to 20 billion [7], for strengthening research networks, developing new patents, and strengthening the relations with the manufacturing sector; the University obtained the measurement and recognition of 159 research groups. The groups recognized in category A1 increased from 11 in 2010 to 26. Regarding the management of projects, it is important to mention that 456 research projects remained active, and 79% of those were funded by the University through internal calls and internal presentations.
Based on this background, between 2012 and 2014, 38 candidate technologies were collected and evaluated in terms of suitability and capacity of the research team (Fig. 1). These technologies were then prioritized taking into account technological, legal or regulatory, and economic factors (which can be quantitatively or qualitatively measured), thus facilitating the allocation of resources required to properly transfer them to the business environment. Consequently, a multicriteria method known as Analytic Network Process (ANP) was used; this method uses different elements of the decision-making process that are organized as a network model, taking into account influences and interrelationships between the elements of a decision, to then obtain a ranking that determines the order in which the technologies can enter the market, which enables channeling efforts to turn them into future innovations.

Some of the antecedents of this type of decisions are the following: Meade and Presley, [8] applied ANP to select R&D projects. Fernandez et. al., [9] presented a taxonomy of methods for the selection of projects. Peças, [10] explored the project selection processes based on economic methodologies, such as life cycle analysis. In regards to optimization techniques, Medaglia,[11] proposed a mixed integer programming model to create a data bank of investment projects.
Molina,[12], in his study "The transfer of scientific and technological knowledge: a challenge faced by universities", emphasizes that since universities are key institutions that lead the generation of new knowledge and articulate their social functions, should a) contextualize science and technology in applicable scenarios, b) overcome the anachronistic and historical divisions between disciplines, and c) above all, create synergies based on the Quadruple Helix model, taking into account the university, the company, the State and society.
This situation is the same in the case of Brazil, where scientific and technological development is the result of programs that strengthened the interaction between academia and industry, such as the "Scientific and Technological Development Support Program (PADCT), which was executed by the government of Brazil and the World Bank Passos, [13] and shows the impact of the PADCT through an ex-post evaluation (1998-2002), which demonstrated the feasibility of the science and technology policy for the development of countries.
Across Latin America it was necessary to create intermediary entities, known as OTTs, that operate within or outside of universities. Villani et. al, [14] performed an exploratory study of OTTs and note that as the university-industry technology transfer gained importance, at the beginning of the year 2000, the government began to promote the creation of OTTs. At the same time, Bianchi and Piccaluga, [15] studied the role of these intermediary entities to determine whether these actually improved the university-industry relationship; they measured the improvement with indicators such as resource attainment for new projects, licenses, patents, and spin-offs, among others. Siegel, Waldman and Link, [16] mention the importance of OTTs and their productivity, which depends on the organizational practices in the intellectual property management of universities. Additionally, Friedman and Silberman, [17] proved that these offices are a source of income and regional economic development for universities. Additionally, they indicate that two of the success factors of OTT management are the expertise these offices have and, above all, the commitment of the university to support them.
In the studies reviewed regarding the processes of selection and transfer of technology, there are studies, such as that of Hung and Lee [18] conclude that when new technologies need to be developed and transferred in a specific market, researchers are faced with long development times, large initial investments and a strong influence from stakeholders such as businesses, the government and target consumers. In addition, there is risk, and therefore, gathering information about technological options from various sources and evaluating them against each other or against a set of criteria is important [19].
Technology and knowledge transfer (TKT) comprises a set of actions at various levels that are performed individually by various institutions for the development, exploitation, use, modification, and diffusion of new technologies and innovations. All this constitutes the framework within which governments implement policies to contribute to the innovation processes [20]. In this regard, higher education institutions (HEIs) are the main actors responsible for knowledge generation; HEIs constantly evaluate their emerging technologies to channel their logistical and economic efforts toward transferring that knowledge. The transfer is typically performed within the following processes: the generation of new technology-based companies, joint ventures and licensing and/or the sale of intellectual property assets.
Since universities shape technical and managerial skills, they have the responsibility of contributing significantly to building the business fabric in a manner that is oriented toward and uses knowledge about market demands; universities must therefore identify the institutional and organizational capabilities of each stakeholder. Likewise, universities must identify the flow of knowledge and potential profit of investing in management skills and devoting resources to innovation, in addition to the capacity to establish cooperation agreements and long-term confidence. The State must understand these skills and support the activation of relationships by funding specific research, decreasing the institutional complexity for intellectual property, managing and protecting patents or reverting tax benefits in favor of innovations [2].
Technology transfer is understood as the dissemination of systematic knowledge and capabilities to produce a product, use a process or provide a service. Since the mission of a university is to train professionals through teaching, to create knowledge (through research), and to encourage relationships between university and society (through the extension function), it is important to recognize that technology transfer is a form of contribution of public universities to the investment that society makes in them. Technology transfer agreements are related to technology licensing. This type of agreement generally improves economic efficiency and promotes competition since these can reduce research and development duplication, strengthen the initial incentive for research and development, promote innovation further, facilitate dissemination and generate product market competition [21].
Law 1286 of 2009 emphasizes the importance of actions regarding the transfer of technologies at the institutional level. In the case of public universities, OTTs (as they are commonly known in Latin America) are responsible for mediating the processes related to transferring and protecting the knowledge of the institution. Locally, Colciencias promotes the creation and strengthening of OTRIs to facilitate the transfer of knowledge and technology from universities and research centers to society [22].
One of the main tasks of OTRIs is to channel their resources effectively to support learning technologies that show promise of becoming innovations, namely, technologies that will move into the commercial context. For this task, establishing agreements and identifying financial support are necessary for a successful outcome. These offices normally receive research projects regularly and must decide which project to support first; to do so, the projects are comprehensively evaluated. The evaluation process determines which technologies are suitable for transfer to the manufacturing sector (university case) or which technologies are suitable for adoption (company case). Thus, the requirements of the technology transfer process and the real needs of the environment are understood, and the criteria of those involved in the decision of choosing the most promising research projects in a defined period of time are respected.
Meade and Presley, [8] reported four important aspects in the selection of R&D projects: (1) the need to link the selection criteria with corporate strategies, (2) the need to consider the benefits and qualitative risks of the proposed projects, (3) the need to accommodate and integrate the needs and expectations of different stakeholders and (4) the need to consider group decision processes. R&D decisions involve multiple criteria, many of which are not easily quantified, and the typical approaches to quantify subjective preferences are far from satisfactory. Multicriteria Decision Analysis Methods (MCDA) support decision analysis, guide the analyst in understanding the problems-taking into account the objectives and organizational values-and therefore guide the course of action in an unbiased manner.
Multicriteria decision problems are classified as continuous or discrete. A discrete decision problem involves a finite set of alternatives, whereas a continuous decision problem is characterized by an infinite number of feasible alternatives. Discrete decision problems are studied using so-called Multi-Attribute Decision Analysis (MADA) methods and continuous decision problems via Multi-Objective Optimization (MOO) methods. MADA methods are more suitable for R&D decisions because these consist of a discrete set of alternatives or projects. Seppälä, [23] mentions that MADA methods provide sufficient elements to consider them as a support in decision evaluation and decision-making. The complexity of the MADA approach increases greatly, but it is very useful when it is necessary to consider different courses of action, which cannot be evaluated using a single and simple measurement. Among MADA methods, there is the Multi-Attribute Utility technique (MAUT), Preference Ranking Organization Method for Enrichment Evaluations (PROMETHEE), Analytic Hierarchy Process (AHP), Analytic Network Process (ANP) and Technique for Order of Preference by Similarity to Ideal Solution (TOPSIS).
One of the studies that stands out is the analysis from Meade and Presley in their study "R&D Project Selection using the Analytic Network Process". In it, they identify the requirements for the selection of research projects and use the ANP method as a model for evaluating competitive R&D project proposals. The document concludes with a case study that describes the implementation of this model in a small high-tech company and includes data based on the actual use of the decision-making model [8].
Locally, the experience of University of Valle with INVENTTA is worth highlighting. A technology evaluation process was performed using a mapping methodology that has the following steps: 1. Analysis of the research work and preliminary selection. 2. Descriptions of the technologies and interviews with experts. 3. Placing the technologies in a matrix whose ordinate axis is the opportunity of technology and abscissa axis is the performance capacity of the technology. The first quadrant represents the decisive space for the selection of candidate technologies. 4. Prioritization of the identified technologies. This methodology for the evaluation and selection of technologies for patent application and/or commercialization is based on the participation of the innovation agents that have been trained for this purpose.
The OTRI of University of Valle has been structuring, for a few years, all its technology selection processes (inventions) to better manage the use of resources allocated to research. Within the project "Strengthening the institutional system for the transfer and commercialization of technologies of the University of Valle", various workshops regarding the identification and pre-assessment of technologies were held with the participation of a committee of experts selected for this purpose. The experts used the following macro criteria in the assessments:
Opportunity of the Research Result: assesses the market potential, market entry barriers, degree of novelty and alignment with the national, regional and institutional context of the result.
Capacity of the Research Result: assesses the state of development of the result, entrepreneurial ability and technical skills of researchers, and degree of contribution to knowledge of the invention.
Fig. 1 shows the results of this pre-selection and the mapping of 38 technologies, of which the best five, in terms of both opportunity and capacity, were selected. These are prioritized in this study using MCDA.
MCDA techniques are divided into two basic groups: MADA and MOO. The method used in this study is the ANP, which is part of the set of multi-attribute techniques. The works of authors such as Kumar and Maiti, Yu and Tzeng, Wey and Wu, and Meade and Presley, [8,24-26] were read to make this selection; they explain that ANP has been used to solve complex decisions due to its flexibility and multipurpose nature. Other authors, such as Halouani, Chabchoub and Martel, emphasize the functionality and benefits of this method for modeling real-life situations.
The ANP multicriteria method was proposed to prioritize the technologies that were evaluated by the OTRI, due to the need to adopt a dynamic strategy that would make the selection of research projects easier, with the goal of transferring them to the manufacturing sector to which they are intended. The prioritization of this type of projects is a latent need due to economic, social, environmental and technological restrictions that must be met and that make selecting from the available alternatives difficult.
Fig. 2 shows the methodological approach employed, which is based on the ANP method. A case of the selection and prioritization of the five technologies performed by the OTRI of the University of Valle in Cali, Colombia, is used to illustrate the proposed methodology. The activities performed are explained below:

Establishing the goal of prioritization: In the case of the OTRI of the University of Valle, the objective is to prioritize the selected technologies by evaluating each technology according to technological, socio-environmental, regulatory, and economic factors to correctly allocate resources to technologies that are ready for validation and/or licensing.
Selecting the experts that will serve as experts: In a joint work with the OTRI, three professors from the university were selected as an ad hoc committee and served as experts, due to both their experience in the technology management field and the advice from the OTRI, for more than 5 years. This team of experts was the same for all evaluation stages of the ANP.
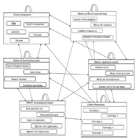
Defining the decision elements and formation of the cluster. Based on studies such as those by Chan et al., Halouani, Chabchoub and Martel and TIPIEL S.A., [27-29], common elements were identified and then grouped into different clusters. Each of the clusters and elements are described below.
Below is an outline of the development state; it includes elements such as idea, project under development, lab, prototype, and pilot plant.
Characteristics of the inventor: This cluster focuses on the interests of the inventor, alliances or relationships with companies, inventor availability and department of the researcher.
State of the technique: This cluster comprises three elements: number of evident impacts, number of similar items, research path and substitute technologies.
Market and application: This cluster includes sectors of application, main sector margin, market size of the main sector and investment cost to pass on to the next stage.
Socio-environmental impact: This cluster is composed of environmental impact, social opportunity cost, work environment impact, alignment with the regional policy and alignment with the institutional policy.
Alternatives: This cluster includes five (5) alternative research projects created by research professors from different subject areas that also need to be prioritized
Modeling the research issue as a network. The logic of the ANP method proposes to apply a network structure with all items specified above and to group them into the different clusters described above. This organization was made directly with SuperDecisions®,[30] a free software package developed by Saaty [31] (Fig. 3).
Influence matrix calculation. To determine the influences between elements, their interrelationships with all elements of the model need to be identified, whether the elements have unidirectional or mutual influences or a dependency. In this stage, a binary matrix (zeros and ones) was built.

In this matrix, all the elements of the decision are compared with each other, and the number one (1) represents that there is dependency or influence of one element over another; otherwise, the matrix element takes the value 0. (Fig. 4). This information was collected by consulting the ad hoc committee through a spreadsheet form that facilitated the consultation process.

Each expert completed an influence matrix form that was then consolidated into a single matrix through the calculation of the mode. These results of the binary matrix were obtained at the same time in Superdecisions®.
Establishing priorities between interrelated elements. The elements that had a relationship (values of 1) in the influence matrix (Fig. 4) were rated-through pairwise comparisons (Fig. 5) using the traditional Saaty 1-9 verbal scale-by the decision-makers who served as experts. The support software has default forms to perform this rating verbally, numerically and graphically, as shown in Fig. 6.


Calculation of priorities between groups of elements (clusters). In an additional influence matrix, which compares the clusters with each other, the experts identified between which clusters there are correlations and then set the priorities between those that are related, as Fig. 7 shows.
Obtaining the priorities of the alternatives (prioritized technologies). Three matrices of results were constructed: the original matrix, which is constructed with all the priority vectors of the relationship between interrelated elements; this matrix is multiplied by the weighting results of the procedure described in the previous step (Fig. 7). Finally, this weighted matrix (Fig. 8) is raised to the nth power until the row values of each column stabilize, which is called limit matrix. In the support software SuperDecisions®, [30], all these matrices are obtained once the paired comparisons are performed.


The limit matrix (Table 1) shows the values of the ranking of the alternatives, and it verifies that all elements, not only the alternatives, have stable values across all columns, which indicates that the decision is consistent for all the elements and factors of the decision.

In Superdecisions, these results can be observed using the "Synthesize" command, as indicated in Table 2, in which the priority of each alternative (extracted from the limit matrix) and the normalized data can be observed. This table indicates that the technology with the greatest potential for transference is Technology No. 1, since it has the highest scores for all elements. One of the advantages of this method is that the limit matrix also shows which elements (other than the alternatives) influenced the decision as a whole; an example of this is presented in Table 3, which shows that "Application sector" and "Main sector market size" were the factors with the greatest weight in the decision within the "Market and Application" cluster.
In this same regard, it can be inferred that the associated elements or factors with greatest weight in the particular case of Technology No. 1 were the following:
In the cluster Development State, the lab element dominated because the technology is in this stage.
In the cluster Research Team Profile, inventor availability dominated.
In the cluster State of the Technique, the substitute technologies element dominated.
In the cluster Market and Application, the elements sectors of application and market size dominated.


Based on the results, the following can be concluded:
TRIs address the process of deciding which technology to support first to transfer it to the business environment. For that reason, the decision of whether to patent an invention must include an evaluation process that takes into account a set of criteria (that can be measured quantitatively or qualitatively) to optimize the use of resources allocated to the management of research results.
The selection of technology is a key process in all types of organizations to compete with world-class standards. Market trends and the technical attributes of production need to be considered in the selection of technology.
The use of multicriteria methods, such as ANP, is justified by their organized structure, which guides the evaluators to make better decisions; in the case of the University of Valle, these methods have helped to obtain a ranking of which technologies to develop and/or support to be delivered to the business environment.
A point to note is that the results obtained here for the case of the University of Valle would most likely not be the same if the university were a private institution because the elements and their weights would change; thus, the methodology should be tailored to each context according to the steps explained here.
ANP complements the hierarchical analysis and provides an approach to measuring existing influences between elements; namely, it can capture the complexities that a decision problem may present when its elements depend on each other or require by-products of other elements. ANP provides the order in which alternatives should be promoted. However, a technology should not be discarded because it is not in first place; rather, these technologies need to continue their development to be transferred in the near future.
One of the benefits of the methodology is that it allows identifying which elements contributed more to the prioritization of alternatives (technologies). In the particular case studied, the prevalent elements in the decision were the margin, market size, investment cost in the next phase, substitute technologies and sectors of application.
In the particular case of Technology No. 1, several types of prevalence were identified: in the Development state cluster, it was the lab element because the technology is at that stage. In the Research Team Profile cluster, it was the inventor availability. In the cluster State of the Technique, substitute technologies dominated. In the Market and Application cluster, sectors of application and market size dominated.










